Influence of a Frame Structure Building Demolition on an Adjacent Subway Tunnel: Monitoring and Analysis
Abstract
1. Introduction
2. Project Introduction
3. Monitoring Plan
3.1. The Monitoring of Blast Vibration
3.2. The Monitoring of Dynamic Strain
3.3. The Monitoring of Displacement and Settlement
3.4. The Monitoring of Pore Water Pressure and Displacement
4. Analysis of Impact Monitoring Results of Building Blasting and Collapse
4.1. Analysis of Blasting Vibration Characteristics
- From 0.00 s to 2.50 s: The vibration response corresponds to the timing of column detonations within the blast cuts. Between 0.00–0.80 s and 1.50–2.30 s, concentrated column detonations produced higher particle vibration velocities. Peak values were recorded at 0.50 s (4.46 mm/s) and 2.12 s (4.12 mm/s).
- At 2.80 s: At this time, monitoring at point #3 recorded a peak particle vibration velocity of 3.46 mm/s. The unstable collapse analysis of the building indicates that this moment corresponds to the closure of the upper blast cut, with the buffer cut engaging and rapidly reducing the particle vibration velocity.
- From 4.00 s to 7.50 s: During this period, the subway tunnel experienced a peak vibration velocity of 5.74 mm/s. This phase corresponds to the directed overall collapse of the building, where the structure made full contact with the ground and began to disintegrate. Vibration levels gradually stabilized as the collapse progressed.
- At 8.00 s: Following the complete detonation of the buffer section, the particle vibration rate increased to 1.17 mm/s, followed by approximately 2.3 s of oscillation before stabilizing. By this time the building had been completely demolished, marking the end of the demolition process.
4.2. Analysis of Dynamic Response Characteristics of Tunnel Segments
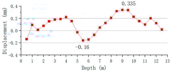
4.3. Analysis of Deformation and Settlement
4.4. Analysis of Pore Water Pressure and Displacement
5. Blast Effect
6. Conclusions
- (1)
- By analyzing the vibration signals, the vibration waveform is divided into four distinct stages, corresponding to short-duration, high-frequency blast-induced vibrations and long-duration, low-frequency ground impact vibrations. These stages collectively characterize the entire evolutionary process of building demolition and ground impact. The blast-induced vibrations have a significant effect on the pore water tension, while the ground-impact vibrations have a more pronounced effect on the structural integrity of the subway tunnel.
- (2)
- The deformation of the subway tunnel segments in response to the total collapse of the building was predominantly characterized by circumferential tension and compression, all within the elastic range. During the 4.0 s to 7.0 s period, it was observed that the segments exhibited significant additional dynamic strain, which eventually returned to their original equilibrium values.
- (3)
- The change in pore water pressure was significantly influenced by the blast vibrations, especially in the deeper soil layers, with a certain delay. During the collapse of the building, the increase in pore water pressure in the soil between the building and the metro tunnel did not exceed 7 kPa. In addition, the pressure quickly decreased to near-initial values after the blast, ensuring that it did not adversely affect the dynamic response of the metro tunnel.
- (4)
- Following the complete demolition of the building, all monitoring results were found to be within safe control standards. The use of techniques such as “raising the blast cut position, using the lower floors as a vibration damping buffer layer, and staggering the detonation floor by floor” effectively dispersed the mass of the building touching the ground simultaneously, significantly reducing the impact load of the building collapse. The monitoring system used in the thesis provides insights that will be valuable in similar demolition projects near underground tunnels.
Author Contributions
Funding
Data Availability Statement
Conflicts of Interest
References
- Xie, X. Precision blasting, current status and its prospective. Strateg. Study CAE 2014, 16, 14–19. (In Chinese) [Google Scholar]
- Xie, X. Development situation and trend of demolition blasting technology. Blasting 2019, 36, 1–12. (In Chinese) [Google Scholar]
- Jung, H.J.; Eem, S.H.; Jang, D.D. Dynamic response of tunnel under different explosion equivalents. Soil Dyn. Earthq. Eng. 2011, 22, 1439–1450. [Google Scholar]
- Sun, J.; Jia, Y.; Yao, Y.; Xie, X. Experimental investigation of stress transients of blasted RC columns in the blasting demolition of buildings. Eng. Struct. 2020, 210, 110417. [Google Scholar] [CrossRef]
- Sun, J.; Jia, Y.; Xie, X.; Yao, Y. Design criteria for the folding implosion of high-rise RC buildings. Eng. Struct. 2021, 233, 111933. [Google Scholar] [CrossRef]
- Yang, G.; Wang, G.; Li, Q. Dynamic response and damage patterns of underwater tunnel subjected to blast loads. J. Vib. Shock 2022, 41, 150–158. (In Chinese) [Google Scholar]
- Luo, G.; Zhang, Y.; Ren, Y.; Guo, Z.; Pan, S. Dynamic response analysis of submerged floating tunnel subjected to underwater explosion-vehicle coupled action. Eng. Mech. 2021, 38, 109103. [Google Scholar] [CrossRef]
- Giannaros, E.; Kotzakolios, T.; Kostopoulos, V. Blast response of composite pipeline structure using finite element techniques. J. Compos. Mater. 2016, 50, 3459–3476. [Google Scholar] [CrossRef]
- Liu, J.; Shi, C.; Lel, M. Dynamic response of subway shield tunnel structure underdifferential deformation. J. Vib. Andshock 2021, 40, 212–220. (In Chinese) [Google Scholar]
- Cheng, R.; Chen, W.; Hao, H.; Li, J. A state-of-the-art review of road tunnel subjected to blast loads. Tunn. Undergr. Space Technol. 2021, 112, 103911. [Google Scholar] [CrossRef]
- Wang, D.; Luo, J.; Li, F.; Wang, L.; Su, J. Research on dynamic response and fatigue life of tunnel bottom structure under coupled action of train load and groundwater. Soil Dyn. Earthq. Eng. 2022, 161, 107405. [Google Scholar] [CrossRef]
- Mussa, M.H.; Mutalib, A.A.; Hamid, R.; Naidu, S.R.; Radzi, N.A.M.; Abedini, M. Assessment of damage to an underground box tunnel by a surface explosion. Tunn. Undergr. Space Technol. 2017, 66, 64–76. [Google Scholar] [CrossRef]
- Yang, Y.; Xie, X.; Wang, R. Numerical simulation of dynamic response of operating metro tunnel induced by ground explosion. J. Rock Mech. Geotech. Eng. 2010, 2, 373–384. [Google Scholar]
- An, Z.; Tang, Q.; Huang, Y.; Li, H. Time-dependent analysis of buried high-density polyethylene (PE100) pipelines with a scratch defect subjected to touchdown impact loading of blasting collapsed body. Int. J. Press. Vessel. Pip. 2022, 195, 104605. [Google Scholar] [CrossRef]
- Zhao, H.; Long, Y.; Ji, C.; Li, X.; Zhong, M. Study on the dynamic response of subway tunnel by viaduct collapsing vibration and the protective measures of reducing vibration. J. Vibroeng. 2015, 17, 2433–2443. [Google Scholar]
- Yang, F.; Jia, J.; Jiang, N.; Zhou, C.; Luo, X.; Lyu, G. Damage and deformation behavior of reinforced concrete pipes with varying joints under surface explosion. Eng. Fail. Anal. 2024, 156, 107817. [Google Scholar] [CrossRef]
- Jiang, N.; Zhu, B.; Zhou, C.; Li, H.; Wu, B.; Yao, Y.; Wu, T. Blasting vibration effect on the buried pipeline: A brief overview. Eng. Fail. Anal. 2021, 129, 105709. [Google Scholar] [CrossRef]
- Yu, J.; Wang, Z.Z. The dynamic interaction of the soil-tunnel-building system under seismic waves. Soil Dyn. Earthq. Eng. 2021, 144, 106686. [Google Scholar] [CrossRef]
- Charlie, W.A.; Bretz, T.E.; Schure, L.A.; Doehring, D.O. Blast-induced pore pressure and liquefaction of saturated sand. J. Geotech. Geoenviron. Eng. 2013, 139, 1308–1319. [Google Scholar] [CrossRef]
- Zhan, J.; Chen, J.; Wang, W.; Li, M. In situ investigation on pore-water pressure response during vibratory pile driving with high frequency. Acta Geotech. 2024, 19, 2649–2668. [Google Scholar] [CrossRef]
- GB6722-2014; Safety Regulations for Blasting. Standards Press of China: Beijing, China, 2014.
- CJJ\T202-2013; Technical Code for Protection Structures of Urban Rail Transit. China Arehiteeture Publishing & Media Co., Ltd.: Beijing, China, 2014.
- GB50010-2010; Code for Design of Concrete Structures. China Arehiteeture Publishing & Media Co., Ltd.: Beijing, China, 2010.















| Axis | 1 | 2 | 3 | 4~5 | 6~7 | 8~9 | 9~10 | 11~12 | 13~14 | 15 | 16 | 17 | |
|---|---|---|---|---|---|---|---|---|---|---|---|---|---|
| Floor | Unit: Ms | ||||||||||||
| 4F | 2500 | 2000 | 1500 | 1000 | 800 | 600 | |||||||
| 3F | 2300 | 1800 | 1300 | 800 | 600 | 400 | 400 | 600 | 800 | 1300 | 1800 | 2300 | |
| 2F | 2000 | 1500 | 1000 | 500 | 300 | 100 | 100 | 300 | 500 | 1000 | 1500 | 2000 | |
| 1F | 8000 | ||||||||||||
Disclaimer/Publisher’s Note: The statements, opinions and data contained in all publications are solely those of the individual author(s) and contributor(s) and not of MDPI and/or the editor(s). MDPI and/or the editor(s) disclaim responsibility for any injury to people or property resulting from any ideas, methods, instructions or products referred to in the content. |
© 2024 by the authors. Licensee MDPI, Basel, Switzerland. This article is an open access article distributed under the terms and conditions of the Creative Commons Attribution (CC BY) license (https://creativecommons.org/licenses/by/4.0/).
Share and Cite
Wang, W.; Xie, X.; Yuan, F.; Luo, P.; Wu, Y.; Liu, C.; Nie, S. Influence of a Frame Structure Building Demolition on an Adjacent Subway Tunnel: Monitoring and Analysis. Buildings 2024, 14, 3974. https://doi.org/10.3390/buildings14123974
Wang W, Xie X, Yuan F, Luo P, Wu Y, Liu C, Nie S. Influence of a Frame Structure Building Demolition on an Adjacent Subway Tunnel: Monitoring and Analysis. Buildings. 2024; 14(12):3974. https://doi.org/10.3390/buildings14123974
Chicago/Turabian StyleWang, Wei, Xianqi Xie, Fang Yuan, Peng Luo, Yue Wu, Changbang Liu, and Senlin Nie. 2024. "Influence of a Frame Structure Building Demolition on an Adjacent Subway Tunnel: Monitoring and Analysis" Buildings 14, no. 12: 3974. https://doi.org/10.3390/buildings14123974
APA StyleWang, W., Xie, X., Yuan, F., Luo, P., Wu, Y., Liu, C., & Nie, S. (2024). Influence of a Frame Structure Building Demolition on an Adjacent Subway Tunnel: Monitoring and Analysis. Buildings, 14(12), 3974. https://doi.org/10.3390/buildings14123974
