Seismic Vibration Control and Multi-Objective Optimization of Transmission Tower with Tuned Mass Damper Under Near-Fault Pulse-like Ground Motions
Abstract
1. Introduction
2. Finite Element Model of Transmission Tower with TMD
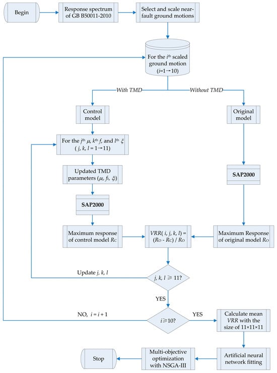
3. Parametric Analyses Based on CSI OAPI Programming
| Algorithm 1 CSI OAPI programming with VBA |
| 1: Input: mass ratio μ, frequency ratio f, damping ratio ξ, and .sdb file 2: Output: VRRd, VRRv, and VRRa 3: Define variables by type 4: Dim mySapObject As SAP2000v20.cOAPI 5: Dim mySapModel As cSapModel 6: mySapObject.ApplicationStart 7: Set mySapModel = mySapObject.SapModel 8: mySapModel.File.OpenFile(Filename) 9: for j = 1 to 11 10: for k = 1 to 11 11: for l = 1 to 11 12: Update TMD parameters μj, fk, and ξl 13: Define output result variables 14: Start analysis ret = mySapModel.Analyze.RunAnalysis() 15: Extract nodal displacement D, velocity V, and acceleration A 16: Calculate vibration reduction ratios VRRd, VRRv, and VRRa 17: end for 18: end for 19: end for 20: mySapObject.ApplicationExit False 21: Set the object to Null |
3.1. Effect of Mass Ratio
3.2. Effect of Frequency Ratio
3.3. Effect of Damping Ratio
4. ANN Fitting of Vibration Reduction Ratios and Cost
4.1. Training Data
4.2. ANN Fitting
5. Optimization and Verification of Transmission Tower with TMD
5.1. Multi-Objective Optimization
- (1)
- Design variables and constraints
- (2)
- Objective functions
- (3)
- Optimization strategy
- (4)
- Optimization results
5.2. Case Verification
6. Conclusions
- TMD has better vibration reduction effects on the peak velocity and acceleration. The vibration reduction ratios first increase and then decrease with an increase of frequency ratio, but first increase and then remain stable with the increase of mass ratio and damping ratio.
- ANN fitting can accurately predict the nonlinear relationship between TMD parameters (μ, f, and ξ) and vibration reduction ratios and cost; the minimum R-square of four objectives is 0.9853, with statistical significance. Since the vibration reduction cost is calculated by the weighted sum of normalized inputs, ANN is suitable for the fitting of vibration reduction cost and the corresponding R-square is equal to 1.
- According to the Pareto front, the mean value of optimal mass ratio, frequency ratio, and damping ratio is 8.275%, 0.8707, and 0.1203, respectively, and the mean values of vibration reduction ratios and cost are 0.3108, 0.4255, 0.4154, and 0.6523, respectively. Therefore, TMDs can simultaneously and significantly reduce different peak responses of transmission tower in a cost-effective manner after selecting appropriate TMD parameters.
Author Contributions
Funding
Data Availability Statement
Conflicts of Interest
References
- Li, H.N.; Shi, W.L.; Wang, G.X.; Jia, L.G. Simplified models and experimental verification for coupled transmission tower line system to seismic excitations. J. Sound Vib. 2005, 286, 569–585. [Google Scholar] [CrossRef]
- Park, H.S.; Choi, B.H.; Kim, J.J.; Lee, T.H. Seismic performance evaluation of high voltage transmission towers in South Korea. KSCE J. Civ. Eng. 2016, 20, 2499–2505. [Google Scholar] [CrossRef]
- Yang, F.L.; Niu, H.W. Wind tunnel tests on wind loads acting on steel tubular transmission towers under skewed wind. Wind Struct. 2022, 35, 93–108. [Google Scholar]
- Tapia-Hernández, E.; De-León-Escobedo, D. Vulnerability of transmission towers under intense wind loads. Struct. Infrastruct. Eng. 2022, 18, 1235–1250. [Google Scholar] [CrossRef]
- Song, H.R.; Li, Y.N. Dynamic Response Modeling of Mountain Transmission Tower-Line Coupling System under Wind-Ice Load. Buildings 2023, 13, 828. [Google Scholar] [CrossRef]
- Shen, G.H.; Que, L.H.; Wan, H.P. Experimental study on the aerodynamic characteristics of combined angle transmission tower subject to skew wind. Adv. Struct. Eng. 2024, 27, 1016–1030. [Google Scholar] [CrossRef]
- Li, J.X.; Zhang, C.; Fu, X. Wind-Induced Response Analysis of the Transmission Tower-Line System Considering the Joint Effect. Int. J. Struct. Stab. Dyn. 2024, 24, 2450252. [Google Scholar] [CrossRef]
- Lu, Z.; Chen, X.Y.; Lu, X.L.; Yang, Z. Shaking table test and numerical simulation of an RC frame-core tube structure for earthquake-induced collapse. Earthq. Eng. Struct. Dyn. 2016, 45, 1537–1556. [Google Scholar] [CrossRef]
- Tian, L.; Yang, M.; Luo, X.C. Shake table test and seismic fragility analysis of transmission tower-line system considering duration effect. Thin-Walled Struct. 2024, 197, 111584. [Google Scholar] [CrossRef]
- Chen, B.; Weng, S.; Zhi, L.H.; Li, D.M. Response control of a large transmission tower-line system under seismic excitations using friction dampers. Adv. Struct. Eng. 2017, 20, 1155–1173. [Google Scholar] [CrossRef]
- Miguel, L.F.F.; Miguel, L.F.F.; Lopez, H.R. Simultaneous optimization of force and placement of friction dampers under seismic loading. Eng. Optimiz. 2016, 48, 582–602. [Google Scholar] [CrossRef]
- Zhan, M.; Zhang, L.Z.; Chen, X.Y.; Wang, S.L. Application of variable friction damper to transmission tower structure with two connection ways. Jordan J. Civ. Eng. 2019, 13, 299–307. [Google Scholar]
- Tian, L.; Liu, J.C.; Qiu, C.X.; Rong, K.J. Temperature effect on seismic behavior of transmission tower-line system equipped with SMA-TMD. Smart Struct. Syst. 2019, 24, 1–14. [Google Scholar]
- Tian, L.; Zhou, M.Y.; Qiu, C.X.; Pan, H.Y.; Rong, K.J. Seismic response control of transmission tower-line system using SMA-based TMD. Struct. Eng. Mech. 2020, 74, 129–143. [Google Scholar]
- Wu, J.B.; Chen, B.; Zhi, L.H.; Song, X.X. Seismic Response Mitigation of a Television Transmission Tower by Shape Memory Alloy Dampers. Materials 2021, 14, 6987. [Google Scholar] [CrossRef] [PubMed]
- Zhou, M.Y.; Meng, X.R.; Tian, L.; Jin, Q.T.; Liu, J.C. Shape Memory Alloy-Spring Pendulum for Vibration Suppression of Wind-Induced Transmission Tower-Line Systems. Int. J. Struct. Stab. Dyn. 2023, 23, 2350168. [Google Scholar] [CrossRef]
- Tian, L.; Luo, J.Y.; Zhou, M.Y.; Bi, W.Z.; Liu, Y.P. Research on vibration control of a transmission tower-line system using SMA-BTMD subjected to wind load. Struct. Eng. Mech. 2022, 82, 571–585. [Google Scholar]
- Matsumoto, M.; Kasai, A.; Mazda, T.; Ishida, N.; Ito, Y. Study on improvement of seismic performance of transmission tower using viscous damper. J. Civ. Eng. Archit. 2017, 11, 455–467. [Google Scholar] [CrossRef][Green Version]
- Sun, L.; Trovato, M.; Stojadinović, B. In-situ retrofit strategy for transmission tower structure members using light-weight steel casings. Eng. Struct. 2020, 206, 110171. [Google Scholar] [CrossRef]
- Xie, Q.; Zhang, J. Experimental study on failure modes and retrofitting method of latticed transmission tower. Eng. Struct. 2021, 226, 111365. [Google Scholar] [CrossRef]
- Chen, B.; Zheng, J.; Qu, W.L. Control of Wind-Induced Response of Transmission Tower-Line System by Using Magnetorheological Dampers. Int. J. Struct. Stab. Dyn. 2009, 9, 661–685. [Google Scholar] [CrossRef]
- Frahm, H. Device for Damping Vibrations of Bodies. U.S. Patent No. 0989958, 18 April 1911. [Google Scholar]
- Angelis, M.D.; Perno, S.; Reggio, A. Dynamic response and optimal design of structures with large mass ratio TMD. Earthq. Eng. Struct. Dyn. 2012, 41, 41–60. [Google Scholar] [CrossRef]
- Tian, L.; Yu, Q.Q.; Ma, R.S. Study on Seismic Control of Power Transmission Tower-Line Coupled System under Multicomponent Excitations. Math. Probl. Eng. 2013, 2013, 829415. [Google Scholar] [CrossRef]
- Tian, L.; Zeng, Y.J. Parametric Study of Tuned Mass Dampers for Long Span Transmission Tower-Line System under Wind Loads. Shock Vib. 2016, 2016, 4965056. [Google Scholar] [CrossRef]
- Tian, L.; Rong, K.J.; Zhang, P.; Liu, Y.P. Vibration Control of a Power Transmission Tower with Pounding Tuned Mass Damper under Multi-Component Seismic Excitations. Appl. Sci. 2017, 7, 477. [Google Scholar] [CrossRef]
- Tian, L.; Rong, K.J.; Bi, K.M.; Zhang, P. A Bidirectional Pounding Tuned Mass Damper and Its Application to Transmission Tower-Line Systems under Seismic Excitations. Int. J. Struct. Stab. Dyn. 2019, 19, 1950056. [Google Scholar] [CrossRef]
- Zhang, P.; Song, G.B.; Li, H.N.; Lin, Y.X. Seismic Control of Power Transmission Tower Using Pounding TMD. J. Eng. Mech. 2013, 139, 1395–1406. [Google Scholar] [CrossRef]
- Yang, J.B.; Chen, Z.Q.; Hua, X.G. Study on TMD measure to suppress wind-induced vibration of power transmission steel tower. In Proceedings of the 2014 International Conference on Mechanics and Mechanical Engineering, Wuhan, China, 13–14 September 2014. [Google Scholar]
- Zhao, B.; Wu, D.; Lu, Z. Shaking table test and numerical simulation of the vibration control performance of a tuned mass damper on a transmission tower. Struct. Infrastruct. Eng. 2021, 17, 1110–1124. [Google Scholar] [CrossRef]
- Lei, X.; Shen, L.; Niu, H.W.; Chen, J.L.; Xie, W.P.; Zhang, X.W. Development and Application of Eddy Current Damping-Based Tuned Mass Damper for Wind-Induced Vibration Control of Transmission Tower. Int. J. Struct. Stab. Dyn. 2024, 24, 2450053. [Google Scholar] [CrossRef]
- Den Hartog, J.P. Mechanical Vibrations, 4th ed.; McGraw-Hill: New York, NY, USA, 1956. [Google Scholar]
- Sadek, F.; Mohraz, B.; Taylor, A.W.; Chung, R.M. A method of estimating the parameters of tuned mass dampers for seismic applications. Earthq. Eng. Struct. Dyn. 1997, 26, 617–635. [Google Scholar] [CrossRef]
- Leung, A.Y.T.; Zhang, H.J. Particle swarm optimization of tuned mass dampers. Eng. Struct. 2009, 31, 715–728. [Google Scholar] [CrossRef]
- Hoang, N.; Fujino, Y.; Warnitchai, P. Optimal tuned mass damper for seismic applications and practical design formulas. Eng. Struct. 2008, 30, 707–715. [Google Scholar] [CrossRef]
- Marano, G.C.; Greco, R.; Chiaia, B. A comparison between different optimization criteria for tuned mass dampers design. J. Sound Vib. 2010, 329, 4880–4890. [Google Scholar] [CrossRef]
- Bekdas, G.; Nigdeli, S.M. Mass ratio factor for optimum tuned mass damper strategies. Int. J. Mech. Sci. 2013, 71, 68–84. [Google Scholar] [CrossRef]
- Erdogan, Y.S.; Ada, M. A Computationally Efficient Method for Optimum Tuning of Single-Sided Pounding Tuned Mass Dampers for Structural Vibration Control. Int. J. Struct. Stab. Dyn. 2021, 21, 2150066. [Google Scholar] [CrossRef]
- Bian, Y.F.; Liu, X.P.; Sun, Y.; Zhong, Y.L. Optimized Design of a Tuned Mass Damper Inerter (TMDI) Applied to Circular Section Members of Transmission Towers. Buildings 2022, 12, 1154. [Google Scholar] [CrossRef]
- Zhao, X.; Wen, Z. Review of the identification of near-fault velocity pulse-like strong ground motions. Rev. Geophys. Planet. Phys. 2023, 54, 532–540. [Google Scholar]
- Tian, L.; Pan, H.; Ma, R.; Qiu, C. Collapse simulations of a long span transmission towerline system subjected to near-fault ground motions. Earthq. Struct. 2017, 13, 211–220. [Google Scholar]
- Tian, L.; Pan, H.Y.; Ma, R.S. Probabilistic seismic demand model and fragility analysis of transmission tower subjected to near-field ground motions. J. Constr. Steel Res. 2019, 156, 266–275. [Google Scholar] [CrossRef]
- Gong, J.; Yang, T.; Shao, Y.B.; Du, Y.P.; Chen, C.; Deng, L.X. Response and fragility of long-span truss structures in ultra-high voltage substation subjected to near-fault pulse-like and far-field ground motions. Structures 2024, 63, 106363. [Google Scholar] [CrossRef]
- GB B50011-2010; Code for Seismic Design of Buildings. China Architecture & Building Press: Beijing, China, 2010; p. 33.
- Pacific Earthquake Engineering Research Center (PEER): Ground Motion Database. 2010 Beta Version. Available online: http://www.peer.berkeley.edu/peer_ground_motion_database (accessed on 1 August 2024).
- Fun, M.H.; Hagan, M.T. Levenberg-Marquardt training for modular networks. In Proceedings of the International Conference on Neural Networks (ICNN’96), Washington, DC, USA, 3–6 June 1996. [Google Scholar]
- Zadeh, M.R.; Amin, S.; Khalili, D.; Singh, V.P. Daily Outflow Prediction by Multi Layer Perceptron with Logistic Sigmoid and Tangent Sigmoid Activation Functions. Water Resour. Manag. 2010, 24, 2673–2688. [Google Scholar] [CrossRef]
- Deb, K.; Jain, H. An Evolutionary Many-Objective Optimization Algorithm Using Reference-Point-Based Nondominated Sorting Approach, Part I: Solving Problems With Box Constraints. IEEE Trans. Evol. Comput. 2014, 18, 577–601. [Google Scholar] [CrossRef]
- Pouraminian, M.; Pourbakhshian, S. Multi-criteria shape optimization of open-spandrel concrete arch bridges: Pareto front development and decision-making. World J. Eng. 2019, 16, 670–680. [Google Scholar] [CrossRef]
- Pouraminian, M.; Ghaemian, M. Multi-criteria optimization of concrete arch dams. Sci. Iran. 2017, 24, 1810–1820. [Google Scholar] [CrossRef]
- Gambier, A. MPC and PID control based on multiobjective optimization. In Proceedings of the IEEE 2008 American Control Conference, Seattle, WA, USA, 11–13 June 2008; pp. 4727–4732. [Google Scholar]

















| RSN | Event Name | Year | Station Name | Mw | TP | Scale Factor |
|---|---|---|---|---|---|---|
| 159 | Imperial Valley | 1979 | Agrarias, 3 | 6.53 | 2.338 | 1.9300 |
| 178 | Imperial Valley | 1979 | El Centro Array #3, 140 | 6.53 | 4.501 | 1.4594 |
| 179 | Imperial Valley | 1979 | El Centro Array #4, 140 | 6.53 | 4.788 | 1.0797 |
| 180 | Imperial Valley | 1979 | El Centro Array #5, 140 | 6.53 | 4.130 | 0.9323 |
| 185 | Imperial Valley | 1979 | Holtville Post Office, 225 | 6.53 | 4.823 | 1.7900 |
| 802 | Loma Prieta | 1989 | Saratoga-Aloha Ave, 0 | 6.93 | 4.571 | 1.2163 |
| 1085 | Northridge | 1994 | Sylmar-Converter Sta East, 11 | 6.69 | 3.528 | 0.6424 |
| 1086 | Northridge | 1994 | Sylmar-Olive View Med FF, 90 | 6.69 | 2.436 | 0.9091 |
| 1161 | Kocaeli Turkey | 1999 | Gebze, 0 | 7.51 | 5.992 | 2.1491 |
| 6962 | Darfield New Zealand | 2010 | ROLC, S29E | 7.00 | 7.140 | 1.4152 |
| Name | Lower Limit | Upper Limit | Unit |
|---|---|---|---|
| μ | 0.5 | 10 | % |
| f | 0.7 | 1.2 | - |
| ξ | 0.01 | 0.2 | - |
| Objective | Calculated Value | Predicted Value | Relative Error |
|---|---|---|---|
| VRRd | 0.316975 | 0.312899 | 1.286% |
| VRRv | 0.441968 | 0.424429 | 3.969% |
| VRRa | 0.420393 | 0.412964 | 1.767% |
| VRc | 0.624608 | 0.625301 | −0.1109% |
Disclaimer/Publisher’s Note: The statements, opinions and data contained in all publications are solely those of the individual author(s) and contributor(s) and not of MDPI and/or the editor(s). MDPI and/or the editor(s) disclaim responsibility for any injury to people or property resulting from any ideas, methods, instructions or products referred to in the content. |
© 2024 by the authors. Licensee MDPI, Basel, Switzerland. This article is an open access article distributed under the terms and conditions of the Creative Commons Attribution (CC BY) license (https://creativecommons.org/licenses/by/4.0/).
Share and Cite
Lin, Y.; Liu, T. Seismic Vibration Control and Multi-Objective Optimization of Transmission Tower with Tuned Mass Damper Under Near-Fault Pulse-like Ground Motions. Buildings 2024, 14, 3572. https://doi.org/10.3390/buildings14113572
Lin Y, Liu T. Seismic Vibration Control and Multi-Objective Optimization of Transmission Tower with Tuned Mass Damper Under Near-Fault Pulse-like Ground Motions. Buildings. 2024; 14(11):3572. https://doi.org/10.3390/buildings14113572
Chicago/Turabian StyleLin, Ying, and Tao Liu. 2024. "Seismic Vibration Control and Multi-Objective Optimization of Transmission Tower with Tuned Mass Damper Under Near-Fault Pulse-like Ground Motions" Buildings 14, no. 11: 3572. https://doi.org/10.3390/buildings14113572
APA StyleLin, Y., & Liu, T. (2024). Seismic Vibration Control and Multi-Objective Optimization of Transmission Tower with Tuned Mass Damper Under Near-Fault Pulse-like Ground Motions. Buildings, 14(11), 3572. https://doi.org/10.3390/buildings14113572

