A Review of the Digital Skills Needed in the Construction Industry: Towards a Taxonomy of Skills
Abstract
:1. Introduction
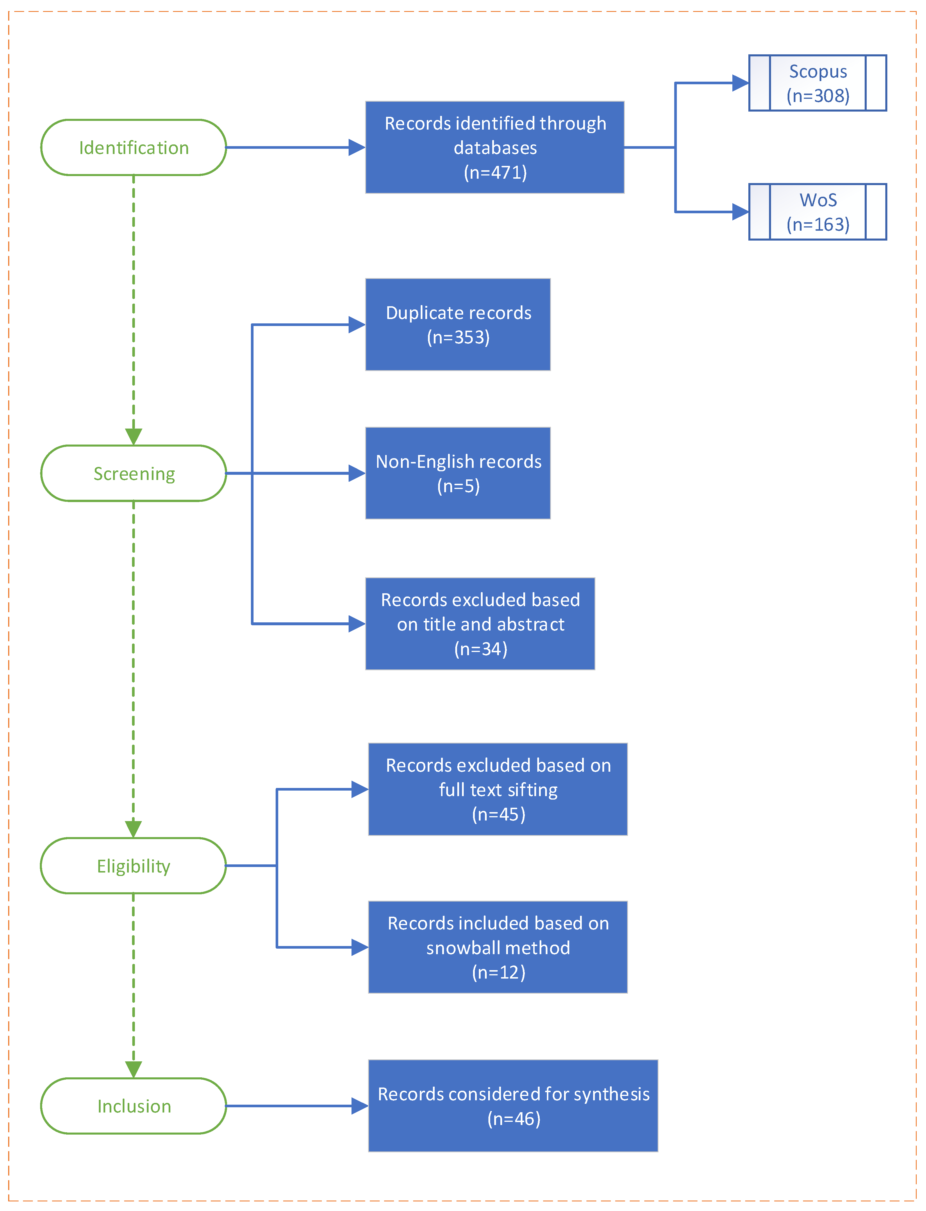
2. Methodology
3. Results and Discussion
3.1. Publication Trends
3.2. Publication Outlets
3.3. Co-Authorship Networks
3.4. Co-Occurrence Network
3.5. Taxonomy of Digital Skills
3.5.1. Automation and Robotics
| S. No | Category | Skills Related to the Use of | Reference |
|---|---|---|---|
| 1 | Automation and Robotics | 3D printing | [23,73] |
| 2 | Automation-based technologies | [73] | |
| 3 | Autonomous vehicles | [23] | |
| 4 | Digital fabrication | [5] | |
| 5 | Managing and coordinating digital fabrication | ||
| 6 | Drones/UAVs | [23,73,93] | |
| 7 | Offsite construction and manufacturing | [23] | |
| 8 | Robotics | [23,73] | |
| 9 | Coding and Programming | AI | [23,73,96,97,98] |
| 10 | Computer programming techniques | [18,22,73] | |
| 11 | Digital fabrication programming | [5] | |
| 12 | Machine learning | [23,73] | |
| 13 | Design, Drafting, and Engineering | AutoCAD | [5,22,99] |
| 14 | Nanotechnologies | [100] | |
| 15 | Structural design/software systems designing technical solutions | [22,101] | |
| 16 | Digital Data Acquisition and Integration | IoT | [23,73] |
| 17 | Smart sensors | ||
| 18 | IT/ICT/computer information systems | [99,101,102,103,104,105,106,107,108,109,110] | |
| 19 | Smart wearables | [23] | |
| 20 | Digital Literacy | Computational tools/techniques; computer skills; Microsoft Office; construction software usage; awareness of and knowledge to use state-of-the-art construction technologies | [22,85,93,99,101,102,103,104,105,111,112,113,114,115,116,117,118] |
| 21 | Digitisation and Virtualisation | Big data | [18,23,97,103] |
| 22 | Blockchain | [23,97] | |
| 23 | Cloud computing and collaboration | ||
| 24 | Data analytics | [18,23] | |
| 25 | Data driven digitalisation | [22] | |
| 26 | GIS | [18] | |
| 27 | Laser scanning | [23] | |
| 28 | Lidar survey scanner | ||
| 29 | Modelling and Simulation | BIM design and modelling | [5,18,21,22,23,85,86,101,102,103,104,118,119,120,121,122,123,124,125,126,127,128] |
| 30 | Digital twin | [23,129] | |
| 31 | MR/AR/VR | [23,73,97,103,130] | |
| 32 | Revit | [99] | |
| 33 | Simulation | [131] | |
| 34 | Planning and Estimation | Productivity planning apps/software | [23] |
| 35 | Scheduling and cost estimating/management via technology and software, e.g., Navisworks | [22,84,99,104,115,118] |
3.5.2. Coding and Programming
3.5.3. Design, Drafting, and Engineering
3.5.4. Digital Data Acquisition and Integration
3.5.5. Digital Literacy
3.5.6. Digitisation and Virtualisation
3.5.7. Modelling and Simulation
3.5.8. Planning and Estimation
4. Conclusions
5. Implications
6. Limitations and Future Directions
Author Contributions
Funding
Data Availability Statement
Conflicts of Interest
Appendix A
| S. No | Keywords Combinations | Scopus Search Results | WoS Search Results |
|---|---|---|---|
| 1 | C DS | 94 | 46 |
| 2 | C DS D | 13 | 6 |
| 3 | C DS D E | 2 | 0 |
| 4 | C DS D E S | 1 | 0 |
| 5 | C DS D S | 5 | 1 |
| 6 | C DS D SLR | 1 | 0 |
| 7 | C DS D SLR E | 1 | 0 |
| 8 | C DS D SLR E S | 1 | 0 |
| 9 | C DS D SLR S | 1 | 0 |
| 10 | C DS D T | 2 | 1 |
| 11 | C DS D T S | 1 | 0 |
| 12 | C DS E | 10 | 7 |
| 13 | C DS E S | 5 | 2 |
| 14 | C DS S | 21 | 12 |
| 15 | C DS SLR | 18 | 6 |
| 16 | C DS SLR E | 1 | 0 |
| 17 | C DS SLR E S | 1 | 0 |
| 18 | C DS SLR S | 2 | 1 |
| 19 | C DS SLR T | 5 | 3 |
| 20 | C DS SLR T S | 1 | 1 |
| 21 | C DS T | 23 | 17 |
| 22 | C DS T E | 4 | 4 |
| 23 | C DS T E S | 3 | 1 |
| 24 | C DS T S | 7 | 4 |
| 25 | DS D E | 3 | 2 |
| 26 | DS D E S | 2 | 1 |
| 27 | DS D S | 7 | 3 |
| 28 | DS D SLR E | 2 | 1 |
| 29 | DS D SLR E S | 2 | 0 |
| 30 | DS D SLR S | 2 | 1 |
| 31 | DS D T S | 1 | 0 |
| 32 | DS E | 12 | 10 |
| 33 | DS E S | 6 | 3 |
| 34 | DS S | 27 | 15 |
| 35 | DS SLR E | 2 | 1 |
| 36 | DS SLR E S | 2 | 0 |
| 37 | DS SLR S | 3 | 3 |
| 38 | DS SLR T S | 1 | 1 |
| 39 | DS T E | 5 | 5 |
| 40 | DS T E S | 3 | 1 |
| 41 | DS T S | 5 | 4 |
References
- Puolitaival, T.; Davies, K.; Kähkönen, K. Digital technologies and related competences in construction management in the era of fast-paced digitalisation. In Proceedings of the CIB World Building Congress 2019, Hong Kong, China, 17–21 June 2019. [Google Scholar]
- Osunsanmi, T.O.; Aigbavboa, C.; Oke, A. Construction 4.0: The Future of South Africa Construction Industry. World Acad. Sci. Eng. Technol. Int. J. Civ. Environ. Eng. 2018, 12, 206–212. [Google Scholar]
- Leviäkangas, P.; Paik, S.M.; Moon, S. Keeping up with the pace of digitization: The case of the Australian construction industry. Technol. Soc. 2017, 50, 33–43. [Google Scholar] [CrossRef]
- Agarwal, R.; Chandrasekaran, S.; Sridhar, M. Imagining Construction’s Digital Future. McKinsey. 24 June 2016. Available online: https://www.mckinsey.com/industries/capital-projects-and-infrastructure/our-insights/imagining-constructions-digital-future (accessed on 8 June 2020).
- García de Soto, B.; Agustí-Juan, I.; Joss, S.; Hunhevicz, J. Implications of Construction 4.0 to the workforce and organizational structures. Int. J. Constr. Manag. 2022, 22, 205–217. [Google Scholar] [CrossRef]
- Soltani, S.; Maxwell, D.; Rashidi, A. The State of Industry 4.0 in the Australian Construction Industry: An Examination of Industry and Academic Point of View. Buildings 2023, 13, 2324. [Google Scholar] [CrossRef]
- Khahro, S.H.; Hassan, S.; Zainun NY, B.; Javed, Y. Digital transformation and e-commerce in construction industry: A prospective assessment. Acad. Strateg. Manag. J. 2021, 20, 1–8. [Google Scholar]
- Lukac, D. The fourth ICT-based industrial revolution ‘Industry 4.0′—HMI and the case of CAE/CAD innovation with EPLAN P8. In Proceedings of the 2015 23rd Telecommunications Forum Telfor (TELFOR), Belgrade, Serbia, 24–25 November 2015; pp. 835–838. [Google Scholar] [CrossRef]
- Chu, M.; Matthews, J.; Love, P.E. Integrating mobile Building Information Modelling and Augmented Reality systems: An experimental study. Autom. Constr. 2018, 85, 305–316. [Google Scholar] [CrossRef]
- Karji, A.; Woldesenbet, A.; Rokooei, S. Integration of Augmented Reality, Building Information Modeling, and Image Processing in Construction Management: A Content Analysis. In Proceedings of the AEI, Oklahoma City, OK, USA, 11–13 April 2017; pp. 983–992. [Google Scholar] [CrossRef]
- Van De Wetering, J.; Dixon, T.; Sexton, M. Smart Cities, Big Data and the Built Environment: What’s Required. In Proceedings of the 23rd Annual European Real Estate Society Conference, Regensburg, Germany, 8–11 June 2016. [Google Scholar] [CrossRef]
- Jesse, N. Internet of Things and Big Data: The disruption of the value chain and the rise of new software ecosystems. AI Soc. 2018, 33, 229–239. [Google Scholar] [CrossRef]
- Nassereddine, H.; Veeramani, A.; Veeramani, D. Exploring the Current and Future States of Augmented Reality in the Construction Industry; Springer International Publishing: Cham, Switzerland, 2021. [Google Scholar] [CrossRef]
- Tayeh, R.; Bademosi, F.; Issa, R.R. Information Systems Curriculum for Construction Management Education. In Proceedings of the Construction Research Congress 2020, Reston, VA, USA, 8–10 March 2020; pp. 800–809. [Google Scholar]
- Koretsky, M.D.; Magana, A.J. Using technology to enhance learning and engagement in engineering. Adv. Eng. Educ. 2019, 7, 1–53. [Google Scholar]
- Khadim, N.; Agliata, R.; Thaheem, M.J.; Mollo, L. Whole building circularity indicator: A circular economy assessment framework for promoting circularity and sustainability in buildings and construction. Build. Environ. 2023, 241, 110498. [Google Scholar] [CrossRef]
- Agrawal, R.; Yadav, V.S.; Majumdar, A.; Kumar, A.; Luthra, S.; Garza-Reyes, J.A. Opportunities for disruptive digital technologies to ensure circularity in supply Chain: A critical review of drivers, barriers and challenges. Comput. Ind. Eng. 2023, 178, 109140. [Google Scholar] [CrossRef]
- Suprun, E.; Perisic, N.; Stewart, R.; Mostafa, S. Preparing the Next Generation of Civil Engineering Graduates: Identifying and Combating the Digital Skills Gap. In Proceedings of the 30th Annual Conference for the Australasian Association for Engineering Education (AAEE 2019): Edu-cators Becoming Agents of Change: Innovate, Integrate, Motivate, Brisbane, Australia, 8–11 December 2019. [Google Scholar]
- Perera, S.; Ingirige, B.; Ruikar, K.; Obonyo, E. Advances in Construction ICT and e-Business; Taylor & Francis Ltd.: London, UK, 2017. [Google Scholar] [CrossRef]
- Kamaruddin, S.S.; Mohammad, M.F.; Mahbub, R. Barriers and Impact of Mechanisation and Automation in Construction to Achieve Better Quality Products. Procedia Soc. Behav. Sci. 2016, 222, 111–120. [Google Scholar] [CrossRef]
- Sriyolja, Z.; Harwin, N.; Yahya, K. Barriers to Implement Building Information Modeling (BIM) in Construction Industry: A Critical Review. IOP Conf. Ser. Earth Environ. Sci. 2021, 738, 012021. [Google Scholar] [CrossRef]
- Fitriani, H.; Ajayi, S. Preparing Indonesian civil engineering graduates for the world of work. Ind. High Educ. 2022, 36, 471–487. [Google Scholar] [CrossRef]
- Balogun, T.B.; Awonuga, O.O.; Abowen-Dake, R. Investigating digital technological competencies amongst black Asian minority ethnic construction students in the UK. J. Eng. Des. Technol. 2021. [Google Scholar] [CrossRef]
- Van Deursen, A.; van Dijk, J. Loss of labor time due to malfunctioning ICTs and ICT skill insufficiencies. Int. J. Manpow. 2014, 35, 703–719. [Google Scholar] [CrossRef]
- Francis, V.; Paton-Cole, V. Innovation and Immersive Vocational Education Training for Construction Site Supervisors. In Collaboration and Integration in Construction, Engineering, Management and Technology; Springer: Cham, Switzerland, 2021; pp. 179–183. [Google Scholar] [CrossRef]
- Department of Education and Training. Victorian Employer Skills and Training Survey 2017; VIC Government: Melbourne, VIC, Australia, 2017.
- Chowdhury, T.; Adafin, J.; Wilkinson, S. Review of digital technologies to improve productivity of New Zealand construction industry. J. Inf. Technol. Constr. 2019, 24, 569–587. [Google Scholar] [CrossRef]
- Becker, S.A.; Pasquini, L.A.; Zentner, A. 2017 Digital Literacy Impact Study: An NMC Horizon Project Strategic Brief; The New Media Consortium: Austin, TX, USA, 2017. [Google Scholar]
- Djumalieva, J.; Sleeman, C. Which Digital Skills Do You Really Need? London Nesta. 2018. Available online: https//www.nesta.org.uk/report/which-digital-skills-do-you-really-need (accessed on 1 March 2023).
- Bergson-Shilcock, A.; Taylor, R.; Hodge, N. Closing the digital skill divide. Natl. Skills Coalit. 2023, 390, 8619. [Google Scholar]
- Oesterreich, T.D.; Teuteberg, F. Understanding the implications of digitisation and automation in the context of Industry 4.0: A triangulation approach and elements of a research agenda for the construction industry. Comput. Ind. 2016, 83, 121–139. [Google Scholar] [CrossRef]
- Perrier, N.; Bled, A.; Bourgault, M.; Cousin, N.; Danjou, C.; Pellerin, R.; Roland, T. Construction 4.0: A Survey of Research Trends. J. Inf. Technol. Constr. 2020, 25, 416–437. [Google Scholar] [CrossRef]
- Wagire, A.A.; Rathore AP, S.; Jain, R. Analysis and synthesis of Industry 4.0 research landscape. J. Manuf. Technol. Manag. 2019, 31, 31–51. [Google Scholar] [CrossRef]
- Lichtenthaler, U. Building Blocks of Successful Digital Transformation: Complementing Technology and Market Issues. Int. J. Innov. Technol. Manag. 2020, 17, 2050004. [Google Scholar] [CrossRef]
- Forcada Matheu, N. Life Cycle Document Management System for Construction. Ph.D. Thesis, Universitat Politècnica de Catalunya, Barcelona, Spain, 2005. [Google Scholar]
- Zhang, S.; Lee, J.K.; Venugopal, M.; Teizer, J.; Eastman, C. Integrating BIM and Safety: An Automated Rule-Based Checking System for Safety Planning and Simulation. In Proceedings of the CIB W099 Conference, Washington, DC, USA, 24–26 August 2011; pp. 1–13. [Google Scholar]
- Saccardo, D.; Langston, C. The Impact of Emerging Technology on the Value of Construction Projects. 2020. Available online: https://bond.edu.au/files/5115/Saccardo%20report.pdf (accessed on 18 May 2023).
- Stewart, R.A.; Mohamed, S.; Daet, R. Strategic implementation of IT/IS projects in construction: A case study. Autom. Constr. 2002, 11, 681–694. [Google Scholar] [CrossRef]
- Dernis, H.; Dosso, M.; Hervas, F.; Millot, V.; Squicciarini, M.; Vezzani, A. World Corporate Top R&D Investors: Innovation and IP bundles; Publications Office of the European Union: Luxembourg, 2015. [Google Scholar] [CrossRef]
- Pena-Mora, F.; Vadhavkar, S.; Dirisala, S.K. Component-based software development for integrated construction management software applications. Artif. Intell. Eng. Des. Anal. Manuf. AIEDAM 2001, 15, 173–187. [Google Scholar] [CrossRef]
- Abudayyeh, O.; Cai, H.; Fenves, S.J.; Law, K.; O’Neill, R.; Rasdorf, W. Assessment of the computing component of civil engineering education. J. Comput. Civ. Eng. 2004, 18, 187–195. [Google Scholar] [CrossRef]
- Gerber, D.J.; Khashe, S.; Smith, I.F. Surveying the Evolution of Computing in Architecture, Engineering, and Construction Education. J. Comput. Civ. Eng. 2015, 29, 04014060. [Google Scholar] [CrossRef]
- Lo, J.T.Y.; Kam, C. Innovation Performance Indicators for Architecture, Engineering and Construction Organization. Sustainability 2021, 13, 9038. [Google Scholar] [CrossRef]
- Lo, J.T.; Kam, C. Innovation of Organizations in the Construction Industry: Progress and Performance Attributes. J. Manag. Eng. 2022, 38, 04022064. [Google Scholar] [CrossRef]
- Zainon, N.; Rahim, F.A.; Salleh, H. The Information Technology Application Change Trend: Its Implications for the Construction Industry. J. Surv. Constr. Prop. 2011, 2, 1–15. [Google Scholar] [CrossRef]
- Forcael, E.; Ferrari, I.; Opazo-Vega, A.; Pulido-Arcas, J.A. Construction 4.0: A Literature Review. Sustainaiblity 2020, 12, 9755. [Google Scholar] [CrossRef]
- Sawhney, A.; Riley, M.; Irizarry, J.; Riley, M. Construction 4.0: An Innovation Platform for the Built Environment; Routledge: Abingdon, UK, 2020. [Google Scholar]
- Alaloul, W.S.; Liew, M.S.; Zawawi NA, W.A.; Mohammed, B.S. Industry Revolution IR 4.0: Future Opportunities and Challenges in Construction Industry. MATEC Web Conf. 2018, 203, 02010. [Google Scholar] [CrossRef]
- WEF. Shaping the Future of Construction A Breakthrough in Mindset and Technology. 2016. Available online: https://www3.weforum.org/docs/WEF_Shaping_the_Future_of_Construction_report_020516.pdf (accessed on 8 May 2023).
- ESCO. Digitalisation in the Construction Sector; European Construction Sector Observatory: Brussels, Belgium, 2021; pp. 80–94. [Google Scholar]
- Perera, S.; Jin, X.; Samaratunga, M.; Thalagala Achchi Maddumage, K.G. Construct NSW: Digitalisation of Construction Construct NSW Industry Report on Digitalisation of Design and Construction of Class 2 Buildings in New South Wales; Western Sydney University: Sydney, Australia, 2021. [Google Scholar] [CrossRef]
- Ahmed, D.; Nayeemuddin, M.; Ayadat, T.; Asiz, A. Computing Competency for Civil Engineering Graduates: Recent Updates and Developments in Saudi Arabia and the US. Int. J. High Educ. 2021, 10, 57. [Google Scholar] [CrossRef]
- Talaat, A.; Kohail, M.; Ahmed, S.M. Programming in The Context of Civil Engineering Education. 2022. Available online: https://assets.researchsquare.com/files/rs-1802246/v1/7f344a5a-15e0-4d04-a827-b115cb4ac713.pdf?c=1660232211 (accessed on 19 May 2023).
- Akyazi, T.; Alvarez, I.; Alberdi, E.; Oyarbide-Zubillaga, A.; Goti, A.; Bayon, F. Skills needs of the civil engineering sector in the european union countries: Current situation and future trends. Appl. Sci. 2020, 10, 7226. [Google Scholar] [CrossRef]
- De Cicco, R. Digital Skills Require a Culture of Continuous Learning. Construction Manager. 2018. Available online: https://www.constructionmanagermagazine.com/digital-skills-require-culture-continuous-learning/ (accessed on 7 October 2020).
- Mingers, J.; Leydesdorff, L. A review of theory and practice in scientometrics. Eur. J. Oper. Res. 2015, 246, 1–19. [Google Scholar] [CrossRef]
- Akram, R.; Thaheem, M.J.; Nasir, A.R.; Ali, T.H.; Khan, S. Exploring the role of building information modeling in construction safety through science mapping. Saf. Sci. 2019, 120, 456–470. [Google Scholar] [CrossRef]
- Hasan, A.; Ghosh, A.; Mahmood, M.N.; Thaheem, M.J. Scientometric review of the twenty-first century research on women in construction. J. Manag. Eng. 2021, 37, 4021004. [Google Scholar] [CrossRef]
- Norouzi, M.; Chàfer, M.; Cabeza, L.F.; Jiménez, L.; Boer, D. Circular economy in the building and construction sector: A scientific evolution analysis. J. Build. Eng. 2021, 44, 102704. [Google Scholar] [CrossRef]
- Van Eck, N.J.; Waltman, L. VOSviewer Manual. 2023. Available online: https://www.vosviewer.com/documentation/Manual_VOSviewer_1.6.19.pdf (accessed on 9 March 2023).
- Waltman, L.; van Eck, N.J.; Noyons, E.C.M. A unified approach to mapping and clustering of bibliometric networks. J. Informetr. 2010, 4, 629–635. [Google Scholar] [CrossRef]
- Lima, L.; Trindade, E.; Alencar, L.; Alencar, M.; Silva, L. Sustainability in the construction industry: A systematic review of the literature. J. Clean. Prod. 2020, 289, 125730. [Google Scholar] [CrossRef]
- Siddaway, A. What is a Systematic Literature Review and How Do I Do One? 2014. Available online: https://create.twu.ca/drheatherstrong/files/2018/02/WHAT-IS-A-SYSTEMATIC-LITERATURE-REVIEW-AND-HOW-DO-I-DO-ONE.pdf (accessed on 1 October 2022).
- Von Danwitz, S. Managing inter-firm projects: A systematic review and directions for future research. Int. J. Proj. Manag. 2018, 36, 525–541. [Google Scholar] [CrossRef]
- Tawfik, G.M.; Dila, K.A.S.; Mohamed, M.Y.F.; Tam, D.N.H.; Kien, N.D.; Ahmed, A.M.; Huy, N.T. A step by step guide for conducting a systematic review and meta-analysis with simulation data. Trop. Med. Health 2019, 47, 46. [Google Scholar] [CrossRef]
- Mahasneh, J.K.; Thabet, W. Rethinking Construction Curriculum: Towards a Standard Soft Skills Taxonomy. In Proceedings of the 52nd ASC Annual International Conference, Provo, UT, USA, 13–16 April 2016. [Google Scholar]
- Nijhuis, S.; Vrijhoef, R.; Kessels, J. Towards a Taxonomy for Project Management Competences. Procedia Soc. Behav. Sci. 2015, 194, 181–191. [Google Scholar] [CrossRef]
- Ghaleb, H.; Alhajlah, H.H.; Bin Abdullah, A.A.; Kassem, M.A.; Al-Sharafi, M.A. A Scientometric Analysis and Systematic Literature Review for Construction Project Complexity. Buildings 2022, 12, 482. [Google Scholar] [CrossRef]
- Kamardeen, I.; Samaratunga, M. Digiexplanation driven assignments for personalising learning in construction education. Constr. Econ. Build. 2020, 20, 103–123. [Google Scholar] [CrossRef]
- Safin, R.; Korchagin, E.; Vildanov, I.; Abitov, R. On professional and pedagogical competence development of technical university teaching staff. IOP Conf. Ser. Mater. Sci. Eng. 2020, 890, 012167. [Google Scholar] [CrossRef]
- Putri, E.E.; Ratu, E.K. Priority setting for competency development training topics for road construction site managers to reduce the risk of construction failure. MATEC Web Conf. 2018, 229, 1003. [Google Scholar]
- Lim, B.T.; Ling, F.Y. Contractors’ human resource development practices and their effects on employee soft skills. Archit. Sci. Rev. 2011, 54, 232–245. [Google Scholar] [CrossRef]
- Elzomor, M.; Pradhananga, P. Scaling Construction Autonomous Technologies and Robotics within the Construction Industry. In Proceedings of the 2021 ASEE Virtual Annual Conference Content Access, Virtual Conference, Virtual, 26 July 2021. [Google Scholar]
- Career, Y. What Are Digital Skills & Why Are They Important? UNLV. Australian Government; 2021. Available online: https://www.yourcareer.gov.au/articles/what-are-digital-skills-and-why-are-they-in-demand (accessed on 28 August 2022).
- Gekara, V.; Molla, A.; Snell, D.; Karanasios, S.; Thomas, A. Developing Appropriate Workforce Skills for Australia’s Emerging Digital Economy; National Centre for Vocational Education Research: Adelaide, SA, Australia, 2017. [Google Scholar]
- Beck, S.; Mahdad, M.; Beukel, K.; Poetz, M. The Value of Scientific Knowledge Dissemination for Scientists—A Value Capture Perspective. Publications 2019, 7, 54. [Google Scholar] [CrossRef]
- Macauley, P.; Green, R. Supervising publishing from the doctorate. In Supervising Doctorates Downunder: Keys to Effective Supervision in Australia and New Zealand; Denholm, C.J., Evans, T., Eds.; Acer Press: Melbourne, Asutralia, 2007; pp. 192–199. [Google Scholar]
- Automation in Construction. Journal ScienceDirect.com by Elsevier. 2023. Available online: https://www.sciencedirect.com/journal/automation-in-construction?_gl=1*1scxj66*_ga*MTcwOTY5MTQxOC4xNjY2ODY0NTY3*_ga_4R527DM8F7*MTY4MTM1Nzg5MS4zLjAuMTY4MTM1Nzg5MS4wLjAuMA.. (accessed on 14 April 2023).
- ASCE Library. Aims & Scope and Editorial Board: Journal of Computing in Civil Engineering. 2023. Available online: https://ascelibrary.org/page/jccee5/editorialboard (accessed on 14 April 2023).
- ASCE Library. Aims & Scope and Editorial Board: Journal of Civil Engineering Education. Available online: https://ascelibrary.org/page/jceecd/editorialboard (accessed on 17 May 2023).
- International Journal of Construction Education and Research Aims & Scope. Available online: https://www.tandfonline.com/action/journalInformation?show=aimsScope&journalCode=uice20 (accessed on 17 May 2023).
- Ding, Y. Scientific collaboration and endorsement: Network analysis of coauthorship and citation networks. J. Informetr. 2011, 5, 187–203. [Google Scholar] [CrossRef]
- Glänzel, W.; Schubert, A. Analysing Scientific Networks Through Co-Authorship. In Handbook of Quantitative Science and Technology Research; Moed, H.F., Glänzel, W., Schmoch, U., Eds.; Kluwer Academic Publishers: Dordrecht, The Netherlands, 2004; pp. 257–276. [Google Scholar] [CrossRef]
- Mandicak, T.; Mesaros, P.; Spisakova, M.; Behun, M.; Kanalikova, A. The Knowledge Competencies and Digital Competencies of Project Managers in Life Cycle Cost Management. In Proceedings of the 2020 18th International Conference on Emerging eLearning Technologies and Applications (ICETA), Kosice, Slovenia, 12–13 November 2020; pp. 438–443. [Google Scholar] [CrossRef]
- Mandičák, T.; Mésároš, P.; Behún, M.; Behúnová, A. Development of Digital and Managerial Competencies and BIM Technology Skills in Construction Project Management. EAI/Springer Innov. Commun. Comput. 2020, 159–175. [Google Scholar] [CrossRef]
- Mesároš, P.; Mandičák, T.; Mesárošová, A.; Behún, M. Developing managerial and digital competencies trough BIM technologies in construction industry. In Proceedings of the 2016 International Conference on Emerging eLearning Technologies and Applications (ICETA), Stary Smokovec, Slovak Republic, 24–25 November 2016; pp. 217–222. [Google Scholar] [CrossRef]
- Su, H.N.; Lee, P.C. Mapping knowledge structure by keyword co-occurrence: A first look at journal papers in Technology Foresight. Scientometrics 2010, 85, 65–79. [Google Scholar] [CrossRef]
- Van Eck, N.J.; Waltman, L. Visualizing Bibliometric Networks BT—Measuring Scholarly Impact: Methods and Practice; Ding, Y., Rousseau, R., Wolfram, D., Eds.; Springer International Publishing: Cham, Switzerland, 2014; pp. 285–320. [Google Scholar] [CrossRef]
- Siddiqui, F.H.; Abdekhodaee, A.; Thaheem, M.J. Taxonomy of Digital Skills Needed in the Construction Industry: A Literature Review. In Proceedings of the AUBEA 2022: The 45th Australasian Universities Building Education Association Conference, Sydney, New South Wales, Australia, 23–25 November 2022; pp. 819–828. [Google Scholar]
- Li, Y.; Liu, C. Applications of multirotor drone technologies in construction management. Int. J. Constr. Manag. 2019, 19, 401–412. [Google Scholar] [CrossRef]
- Hossain, M.A.; Zhumabekova, A.; Paul, S.C.; Kim, J.R. A Review of 3D Printing in Construction and its Impact on the Labor Market. Sustainability 2020, 12, 8492. [Google Scholar] [CrossRef]
- Siddiqui, F.; Garzon, L.; Cole, G.; Polkinghorn, T.; Gad, E.; Moon, S. Development of RFID-aided system for reducing inspection time in offsite construction project. In Proceedings of the SBE 19 Seoul, International Conference on Sustainable Built Environment (SBE), Smart Building and City for Durability & Sustainability, Seoul, Republic of Korea, 12–13 December 2019; pp. 211–214. [Google Scholar]
- Ryan, A.; Bouchard, C.; Fitzpatrick, C.; Knodler, M., Jr.; Ahmadjian, C. Analytical Comparison of Core Competencies across Civil Engineering Positions within New England Department of Transportation Agencies. Transp. Res. Rec. 2019, 2673, 427–437. [Google Scholar] [CrossRef]
- Zulu, S.L.; Saad, A.M.; Omotayo, T. The Mediators of the Relationship between Digitalisation and Construction Productivity: A Systematic Literature Review. Buildings 2023, 13, 839. [Google Scholar] [CrossRef]
- Gerbert, P.; Castagnino, S.; Rothballer, C.; Renz, A.; Filitz, R. Digital in Engineering and Construction: The Transformative Power of Building Information Modeling. 2016. Available online: https://www.bcg.com/publications/2016/engineered-products-infrastructure-digital-transformative-power-building-information-modeling (accessed on 13 May 2023).
- Tjebane, M.M.; Musonda, I.; Okoro, C. Organisational Factors of Artificial Intelligence Adoption in the South African Construction Industry. Front. Built Environ. 2022, 8, 823998. [Google Scholar] [CrossRef]
- Afful, A.E.; Acquah GK, K.; Baah, B. Systemic Capacity Building of Built Environment Professionals for Construction 4.0: A Review of Concepts. In Emerging Debates in the Construction Industry; Routledge: London, UK, 2023; pp. 193–206. [Google Scholar] [CrossRef]
- Jallow, H.; Renukappa, S.; Suresh, S.; Rahimian, F. Artificial Intelligence and the UK Construction Industry—Empirical Study. Eng. Manag. J. 2022, 1–14. [Google Scholar] [CrossRef]
- Mondragon Solis, F.A.; Howe, J.; O’Brien, W.J. Integration of Information Technologies into Field Managers’ Activities: A Cognitive Perspective. J. Manag. Eng. 2015, 31, A4014001. [Google Scholar] [CrossRef]
- Shayakhmetov, U.; Larkina, A.; Khalikov, R.; Sinitsin, D.; Nadoseko, I. Methodological tools for university transfer of high-demand nanotechnologies to the regional building industry. Nanotechnologies Constr. Sci. Internet-J. 2021, 13, 12–17. [Google Scholar] [CrossRef]
- Vaganova, O.I.; Smirnova, Z.V.; Kozlova, O.P.; Vishnevetskaya, N.A.; Prostov, A.V. Formation of professional competencies of future builders in technical school. IOP Conf. Ser. Mater. Sci. Eng. 2020, 828, 0120229. [Google Scholar] [CrossRef]
- Jayawickrama, T.; Abdelaal, S.; Abadia, R. Using online learning environments to address digital literacy competencies of construction management graduates. ICCE 2020 28th Int. Conf. Comput. Educ. Proc. 2020, 1, 670–679. [Google Scholar]
- Agyemang, D.Y.; Fong, P. Towards desirable skill-set acquisition by construction management students: A systematic review. In Proceedings of the 16th International Conference on Intellectual Capital, Knowledge Management & Organisational Learning (ICICKM 2019), Sydney, Australia, 5–6 December 2019; pp. 397–406. [Google Scholar]
- Pariafsai, F.; Behzadan, A.H. Core Competencies for Construction Project Management: Literature Review and Content Analysis. J. Civ. Eng. Educ. 2021, 147, 04021010. [Google Scholar] [CrossRef]
- Madanayake, U.; Seidu, R.; Young, B. Investigating the Skills and Knowledge Requirements for IOT implementation in Construction. In Proceedings of the 5th NA International Conference on Industrial Engineering and Operations Management, Detroit, MI, USA, 10–14 August 2020. [Google Scholar]
- Wright, E.R.; Hanus, J.P. Integration Of Information Technology Software In A Civil Engineering Program. In Proceedings of the 2014 ASEE Annual Conference & Exposition Proceedings, Indianapolis, IN, USA, 15–18 June 2014; pp. 1–11. [Google Scholar] [CrossRef]
- Ozumba, A.; Shakantu, W. Balancing site information and communication technology systems with available ICT skills. In Proceedings of the RICS Construction and Building Research Conference, Cape Town, South Africa, 10–11 September 2009; pp. 128–137. [Google Scholar]
- Nguyen, T.; O’Brien, W.; Schmidt, K. Construction student technology skill assessment: A survey instrument. In Proceedings of the Construction Research Congress 2009: Building a Sustainable Future, Seattle, WA, USA, 5–7 April 2009; pp. 497–505. [Google Scholar]
- Nguyen, T.; Schmidt, K.; O’Brien, W. Technology skill assessment of construction students and professional workers. In Proceedings of the 2008 Annual Conference & Exposition, Pittsburgh, PA, USA, 25 June 2008. [Google Scholar] [CrossRef]
- Villegas-Quezada, C.; de los Santos, R.; Villegas, C.R. Assessment of Complex Abilities in Engineering Students using Structural Equation Models and Multidimensional Item Response Theory: Preliminary Results. World Congr. Eng. 2007, 1, 558–562. [Google Scholar]
- Celaya, E.A.; Ribero, M.E.; Gomez, M.G.; Matute, J.M. Graphical resolution of engineering problems using mathematical software. In Proceedings of the 9th Annual International Conference of Education, Research and Innovation, Seville, Spain, 14–16 November 2016; Volume 1, pp. 6630–6638. [Google Scholar] [CrossRef]
- Windapo, A.O. The construction industry transformation and the digital divide: Bridging the gap. S. Afr. J. Sci. 2021, 117, 2019–2022. [Google Scholar] [CrossRef] [PubMed]
- Maghiar, M.; Song, X.; Brown, C. Employers’ Perceptions of Technology Competency and Graduates’ Readiness: A Multi-Disciplinary, Qualitative Analysis in the Southeastern United States. EDULEARN19 Proc. 2019, 1, 4713–4720. [Google Scholar] [CrossRef]
- Zulu, S.L.; Saad, A.M.; Gledson, B. Individual Characteristics as Enablers of Construction Employees’ Digital Literacy: An Exploration of Leaders’ Opinions. Sustainability 2023, 15, 1531. [Google Scholar] [CrossRef]
- Liu, H.; Zhang, H.; Zhang, R.; Jiang, H.; Ju, Q. Competence Model of Construction Project Manager in the Digital Era—The Case from China. Buildings 2022, 12, 1385. [Google Scholar] [CrossRef]
- Ebekozien, A.; Aigbavboa, C.O.; Adekunle, S.A.; Aliu, J.; Thwala, W.D. Training needs of built environment professionals: The role of fourth industrial revolution. Eng. Constr. Archit. Manag. 2023. [Google Scholar] [CrossRef]
- Ngo, J.; Hwang, B.G. Critical Project Management Knowledge and Skills for Managing Projects with Smart Technologies. J. Manag. Eng. 2022, 38, 05022013. [Google Scholar] [CrossRef]
- Vivas Urías, M.D.; Solar Serrano, P.D.; Peña González AD, L.; Andrés Ortega, S.; Liébana Carrasco, Ó. Inclusion of Building Information Modeling in the Development of Digital Competencies for the Building Engineering Degree. In Proceedings of the ICERI 2015 Conference Proceedings 8th International Conference of Education, Research and Innovation, Seville, Spain, 16–18 November 2015; pp. 3412–3418. [Google Scholar] [CrossRef]
- Karampour, B.; Mohamed, S.; Karampour, H.; Lupica Spagnolo, S. Formulating a Strategic Plan for BIM Diffusion within the AEC Italian Industry: The Application of Diffusion of Innovation Theory. J. Constr. Dev. Coutries 2021, 26, 161–184. [Google Scholar] [CrossRef]
- Hore, A.V. Proposal for a construction industry digital competency centre for Ireland. In Proceedings of the COBRA—The RICS Construction, Building and Real Estate Research Conference, Dublin, Ireland, 4–5 September 2008. [Google Scholar]
- Azhar, N.; Fadzil, S.F.S. Malaysian polytechnic architecture students’ readiness toward BIM adoption: A pilot study. AIP Conf. Proc. 2021, 2428, 070002. [Google Scholar] [CrossRef]
- Anderson, A.; Dossick, C.S.; Osburn, L. Curriculum to Prepare AEC Students for BIM-Enabled Globally Distributed Projects. Int. J. Constr. Educ. Res. 2020, 16, 270–289. [Google Scholar] [CrossRef]
- Elijah, O.O.; Oluwasuji, D.J. An evaluation of training needs of the nigerian construction professionals in adopting building information modelling. J. Constr. Dev. Countries 2019, 24, 63–81. [Google Scholar] [CrossRef]
- Liu, R.; Hatipkarasulu, Y. Introducing Building Information Modeling Course into a Newly Developed Construction Program with Various Student Backgrounds. In Proceedings of the 2014 ASEE Annual Conference & Exposition Proceedings, Indianapolis, IN, USA, 15–18 June 2014; pp. 1–8. [Google Scholar] [CrossRef]
- Hyarat, E.; Hyarat, T.; Al Kuisi, M. Barriers to the Implementation of Building Information Modeling among Jordanian AEC Companies. Buildings 2022, 12, 150. [Google Scholar] [CrossRef]
- Rani, H.A.; Al-Mohammad, M.S.; Rajabi, M.S.; Rahman, R.A. Critical Government Strategies for Enhancing Building Information Modeling Implementation in Indonesia. Infrastructures 2023, 8, 57. [Google Scholar] [CrossRef]
- El-Habashy, S.; Alqahtani, F.K.; Mekawy, M.; Sherif, M.; Badawy, M. Identification of 4D-BIM Barriers in Offshore Construction Projects Using Fuzzy Structural Equation Modeling. Buildings 2023, 13, 1512. [Google Scholar] [CrossRef]
- Oyewole, E.O.; Dada, J.O. Training gaps in the adoption of building information modelling by Nigerian construction professionals. Built Environ. Proj. Asset. Manag. 2019, 9, 399–411. [Google Scholar] [CrossRef]
- Broo, D.G.; Schooling, J. Digital twins in infrastructure: Definitions, current practices, challenges and strategies. Int. J. Constr. Manag. 2023, 23, 1254–1263. [Google Scholar] [CrossRef]
- Sasi, D.; Bhavani, R.R. Characterization of Expertise to Build an Augmented Skill Training System for Construction Industry. In Proceedings of the 2018 IEEE 18th International Conference on Advanced Learning Technologies (ICALT), Mumbai, India, 9–13 July 2018; pp. 116–118. [Google Scholar] [CrossRef]
- Panas, A.; Pantouvakis, J.P.; Lambropoulos, S. A Simulation Environment for Construction Project Manager Competence Development in Construction Management. Procedia Soc. Behav. Sci. 2014, 119, 739–747. [Google Scholar] [CrossRef]
- Kaiafa, S.; Chassiakos, A.P. A genetic algorithm for optimal resource-driven project scheduling. Procedia Eng. 2015, 123, 260–267. [Google Scholar] [CrossRef]
- Çepni, Y. BIM-Based Formwork and Cladding Quantity Take-Off Using Visual Programing. Master’s Thesis, Middle East Technical University, Ankara, Turkey, 2021. [Google Scholar]
- Darko, A.; Chan, A.P.; Adabre, M.A.; Edwards, D.J.; Hosseini, M.R.; Ameyaw, E.E. Artificial intelligence in the AEC industry: Scientometric analysis and visualization of research activities. Autom. Constr. 2020, 112, 103081. [Google Scholar] [CrossRef]
- Alexander, B.; Ashford-Rowe, K.; Barajas-Murphy, N.; Dobbin, G.; Knott, J.; McCormack, M.; Pomerantz, J.; Seilhamer, R.; Weber, N. Horizon Report 2019 Higher Education Edition. EDU19. 2019. Available online: https://library.educause.edu/-/media/files/library/2019/4/2019horizonreport (accessed on 15 May 2023).
- Abuimara, T.; Hobson, B.W.; Gunay, B.; O’Brien, W.; Kane, M. Current state and future challenges in building management: Practitioner interviews and a literature review. J. Build. Eng. 2021, 41, 102803. [Google Scholar] [CrossRef]
- Omer, M.A.; Noguchi, T. A conceptual framework for understanding the contribution of building materials in the achievement of Sustainable Development Goals (SDGs). In Sustainable Cities and Society; Elsevier Ltd.: Amsterdam, The Netherlands, 2020; Volume 52, p. 101869. [Google Scholar] [CrossRef]
- Zhong, R.Y.; Peng, Y.; Xue, F.; Fang, J.; Zou, W.; Luo, H.; Thomas, S.; Lu, W.; Shen, G.Q.P.; Huang, G.Q. Prefabricated construction enabled by the Internet-of-Things. Autom. Constr. 2017, 76, 59–70. [Google Scholar] [CrossRef]
- Li, C.Z.; Xue, F.; Li, X.; Hong, J.; Shen, G.Q. An Internet of Things-enabled BIM platform for on-site assembly services in prefabricated construction. Autom. Constr. 2018, 89, 146–161. [Google Scholar] [CrossRef]
- Barro-Torres, S.; Fernández-Caramés, T.M.; Pérez-Iglesias, H.J.; Escudero, C.J. Real-time personal protective equipment monitoring system. Comput. Commun. 2012, 36, 42–50. [Google Scholar] [CrossRef]
- Arora, J.; Gagandeep; Kumar, R. IoT-Based Smart Home Systems. In Innovations in Computer Science and Engineering; Springer: Singapore, 2019; pp. 531–538. [Google Scholar]
- Francisco, A.; Asce, S.M.; Mohammadi, N.; Asce, A.M.; Taylor, J.E.; Asce, M. Smart City Digital Twin–Enabled Energy Management: Toward Real-Time Urban Building Energy Benchmarking. J. Manag. Eng. 2020, 36, 04019045. [Google Scholar] [CrossRef]
- Emmanuel, O.A.; Omoregie, A.D.; Koloko, A.C.O. Challenges of digital collaboration in the South African construction industry. In Proceedings of the International Conference on Industrial Engineering and Operations Management, Bandung, Indonesia, 6–8 March 2018; pp. 6–18. [Google Scholar]
- Van Laar, E.; Van Deursen, A.J.; Van Dijk, J.A.; De Haan, J. The relation between 21st-century skills and digital skills: A systematic literature review. Comput. Human Behav. 2017, 72, 577–588. [Google Scholar] [CrossRef]
- Awolusi, I.; Marks, E.; Hallowell, M. Wearable technology for personalized construction safety monitoring and trending: Review of applicable devices. Autom. Constr. 2018, 85, 96–106. [Google Scholar] [CrossRef]
- Çetin, S.; De Wolf, C.; Bocken, N. Circular digital built environment: An emerging framework. Sustainability 2021, 13, 6348. [Google Scholar] [CrossRef]
- Li, J.; Greenwood, D.; Kassem, M. Blockchain in the built environment and construction industry: A systematic review, conceptual models and practical use cases. Autom. Constr. 2019, 102, 288–307. [Google Scholar] [CrossRef]
- Bello, S.A.; Oyedele, L.O.; Akinade, O.O.; Bilal, M.; Delgado JM, D.; Akanbi, L.A.; Ajayi, A.O.; Owolabi, H.A. Cloud computing in construction industry: Use cases, benefits and challenges. Autom. Constr. 2021, 122, 103441. [Google Scholar] [CrossRef]
- Patel, T.; Guo, B.H.; Zou, Y. A scientometric review of construction progress monitoring studies. Eng. Constr. Archit. Manag. 2022, 29, 3237–3266. [Google Scholar] [CrossRef]
- Bademosi, F.; Blinn, N.; Issa, R.R. Use of augmented reality technology to enhance comprehension of construction assemblies. J. Inf. Technol. Constr. 2019, 24, 58–79. [Google Scholar]
- Bakhtawar, B.; Thaheem, M.J.; Arshad, H.; Tariq, S.; Mazher, K.M.; Zayed, T.; Akhtar, N. A sustainability-based risk assessment for p3 projects using a simulation approach. Sustainability 2022, 14, 344. [Google Scholar] [CrossRef]
- Azhar, S.; Khalfan, M.; Maqsood, T. Building information modeling (BIM): Now and beyond. Australas J. Constr. Econ. Build. 2012, 12, 15–28. [Google Scholar] [CrossRef]
- Khahro, S.H.; Kumar, D.; Siddiqui, F.H.; Ali, T.H.; Raza, M.S.; Khoso, A.R. Optimizing energy use, cost and carbon emission through building information modelling and a sustainability approach: A case-study of a hospital building. Sustainability 2021, 13, 3675. [Google Scholar] [CrossRef]
- Li, X.; Yi, W.; Chi, H.L.; Wang, X.; Chan, A.P. A critical review of virtual and augmented reality (VR/AR) applications in construction safety. Autom. Constr. 2016, 86, 150–162. [Google Scholar] [CrossRef]
- Austin, M.; Delgoshaei, P.; Coelho, M.; Heidarinejad, M. Architecting Smart City Digital Twins: Combined Semantic Model and Machine Learning Approach. J. Manag. Eng. 2020, 36, 04020026. [Google Scholar] [CrossRef]
- Lu, Q.; Xie, X.; Parlikad, A.K.; Schooling, J.M. Digital twin-enabled anomaly detection for built asset monitoring in operation and maintenance. Autom. Constr. 2020, 118, 103277. [Google Scholar] [CrossRef]
- Ibrahim FS, B.; Ebekozien, A.; Khan PA, M.; Aigbedion, M.; Ogbaini, I.F.; Amadi, G.C. Appraising fourth industrial revolution technologies role in the construction sector: How prepared is the construction consultants? Facilities 2022, 40, 515–532. [Google Scholar] [CrossRef]
- Abdelmegid, M.A.; González, V.A.; Poshdar, M.; O’Sullivan, M.; Walker, C.G.; Ying, F. Barriers to adopting simulation modelling in construction industry. Autom. Constr. 2020, 111, 103046. [Google Scholar] [CrossRef]
- Seidu, R.D.; Young, B.E.; Clack, J.; Adamu, Z.; Robinson, H. Innovative changes in Quantity Surveying Practice through BIM, Big Data, Artificial Intelligence and Machine Learning. Appl. Sci. Univ. J. Nat. Sci. 2020, 4, 37–47. [Google Scholar]
- Moselhi, O.; Alshibani, A. Crew optimization in planning and control of earthmoving operations using spatial technologies. Electron. J. Inf. Technol. Constr. 2007, 12, 121–137. [Google Scholar]
- Zayed, T.M.; Halpin, D.W. Pile construction productivity assessment. J. Constr. Eng. Manag. 2005, 131, 705–714. [Google Scholar] [CrossRef]
- Hsu, P.Y.; Angeloudis, P.; Aurisicchio, M. Optimal logistics planning for modular construction using two-stage stochastic programming. Autom. Constr. 2018, 94, 47–61. [Google Scholar] [CrossRef]
- Liu, J.; Lu, M. Constraint Programming Approach to Optimizing Project Schedules under Material Logistics and Crew Availability Constraints. J. Constr. Eng. Manag. 2018, 144, 04018049. [Google Scholar] [CrossRef]
- Hwang, S.I.; Son, J.H.; Lee, S.H. Development of scheduling model for earth work using genetic algorithm. KSCE J. Civ. Eng. 2014, 18, 1618–1624. [Google Scholar] [CrossRef]
- Li, H.; Zhang, C.; Liu, Y.; Arditi, D.; Xu, C.; Shim, E. Academia and Industry Perceptions of Construction Planning and Scheduling Education. J. Civ. Eng. Educ. 2022, 148, 04022005. [Google Scholar] [CrossRef]
- Klaess, J. Manufacturing Skills: What Skills Do Manufacturers Need Most in 2020? Tulip. 2019. Available online: https://tulip.co/blog/what-skills-do-manufacturers-need-most-in-2020/ (accessed on 30 September 2023).
- Leitão, P.; Geraldes, C.A.; Fernandes, F.P.; Badikyan, H. Analysis of the workforce skills for the factories of the future. In Proceedings of the 2020 IEEE Conference on Industrial Cyberphysical Systems (ICPS), Tampere, Finland, 9–12 June 2020; Volume 1, pp. 353–358. [Google Scholar]
- Azmat, F.; Ahmed, B.; Colombo, W.; Harrison, R. Closing the Skills Gap in the Era of Industrial Digitalisation. In Proceedings of the 2020 IEEE Conference on Industrial Cyberphysical Systems (ICPS), Tampere, Finland, 9–12 June 2020; pp. 365–370. [Google Scholar] [CrossRef]
- Akyazi, T.; del Val, P.; Goti, A.; Oyarbide, A. Identifying Future Skill Requirements of the Job Profiles for a Sustainable European Manufacturing Industry 4.0. Recycling 2022, 7, 32. [Google Scholar] [CrossRef]
- Jurczuk, A.; Florea, A. Future-Oriented Digital Skills for Process Design and Automation. Hum. Technol. 2022, 18, 122–142. [Google Scholar] [CrossRef]
- Salminen, K.; Siivonen, J.; Hillman, L.; Rainio, T.; Ukonaho, M.; Ijas, M.; Lantz, M.; Aho, M. Sustainable Digital Transformation of Manufacturing Industry: Needs for Competences and Services Related to Industry 5.0 Technologies. In Proceedings of the 2023 Portland International Conference on Management of Engineering and Technology (PICMET), Monterrey, Mexico, 23–27 July 2023; pp. 1–9. [Google Scholar] [CrossRef]
- Li, G.; Yuan, C.; Kamarthi, S.; Moghaddam, M.; Jin, X. Data science skills and domain knowledge requirements in the manufacturing industry: A gap analysis. J. Manuf. Syst. 2021, 60, 692–706. [Google Scholar] [CrossRef]
- Umachandran, K.; Corte, V.D.; Amuthalakshmi, P.; Ferdinand-James, D.; Said MM, T.; Sawicka, B.; Del Gaudio, G.; Monah, T.R.; Craig, N.; Aravind, V.R.; et al. Designing learning-skills towards industry 4.0. World J. Educ. Technol. Curr. Issues 2019, 11, 150–161. [Google Scholar]







| Outlet | Count of Publications |
|---|---|
| ASEE Annual Conference & Exposition | 4 |
| Buildings | 3 |
| Journal of Construction in Developing Countries | 2 |
| International Journal of Construction Management | 2 |
| Journal of Management in Engineering | 2 |
| RICS Construction and Building Research Conference | 2 |
| IEEE International Conference on Emerging eLearning Technologies and Applications (ICETA) | 2 |
| International Conference of Education, Research and Innovation (ICERI) | 2 |
| Journal of Civil Engineering Education | 1 |
| International Journal of Construction Education and Research | 1 |
| Nanotechnologies in Construction A Scientific Internet-Journal | 1 |
| Frontiers in Built Environment | 1 |
| IOP Conference Series: Earth and Environmental Science | 1 |
| IEEE International Conference on Advanced Learning Technologies (ICALT) | 1 |
| Journal of Engineering, Design and Technology | 1 |
| Australasian Association for Engineering Education (AAEE) Annual Conference | 1 |
| Engineering Management Journal | 1 |
| Industry and Higher Education | 1 |
| American Society of Civil Engineers (ASCE) Construction Research Congress | 1 |
| Infrastructures | 1 |
| IOP Conference Series: Materials Science and Engineering | 1 |
| Routledge, Taylor & Francis Group, Informa UK Limited | 1 |
| Built Environment Project and Asset Management | 1 |
| South African Journal of Science | 1 |
| EAI/Springer Innovations in Communication and Computing | 1 |
| Transportation Research Record: Journal of the Transportation Research Board | 1 |
| Procedia—Social and Behavioral Sciences | 1 |
| AIP Conference Proceedings | 1 |
| Engineering, Construction and Architectural Management | 1 |
| International Conference on Intellectual Capital, Knowledge Management and Organisational Learning (ICICKM) | 1 |
| Sustainability | 1 |
| International Conference on Computers in Education (ICCE) | 1 |
| World Congress on Engineering (WCE) | 1 |
| International Conference on Education and New Learning Technologies (EDULEARN) | 1 |
| International Conference on Industrial Engineering and Operations Management | 1 |
Disclaimer/Publisher’s Note: The statements, opinions and data contained in all publications are solely those of the individual author(s) and contributor(s) and not of MDPI and/or the editor(s). MDPI and/or the editor(s) disclaim responsibility for any injury to people or property resulting from any ideas, methods, instructions or products referred to in the content. |
© 2023 by the authors. Licensee MDPI, Basel, Switzerland. This article is an open access article distributed under the terms and conditions of the Creative Commons Attribution (CC BY) license (https://creativecommons.org/licenses/by/4.0/).
Share and Cite
Siddiqui, F.H.; Thaheem, M.J.; Abdekhodaee, A. A Review of the Digital Skills Needed in the Construction Industry: Towards a Taxonomy of Skills. Buildings 2023, 13, 2711. https://doi.org/10.3390/buildings13112711
Siddiqui FH, Thaheem MJ, Abdekhodaee A. A Review of the Digital Skills Needed in the Construction Industry: Towards a Taxonomy of Skills. Buildings. 2023; 13(11):2711. https://doi.org/10.3390/buildings13112711
Chicago/Turabian StyleSiddiqui, Fida Hussain, Muhammad Jamaluddin Thaheem, and Amir Abdekhodaee. 2023. "A Review of the Digital Skills Needed in the Construction Industry: Towards a Taxonomy of Skills" Buildings 13, no. 11: 2711. https://doi.org/10.3390/buildings13112711
APA StyleSiddiqui, F. H., Thaheem, M. J., & Abdekhodaee, A. (2023). A Review of the Digital Skills Needed in the Construction Industry: Towards a Taxonomy of Skills. Buildings, 13(11), 2711. https://doi.org/10.3390/buildings13112711

