Adapting Hospital Interior Architecture Process to Technological Advancement in the Management of Pandemic Cases in Jordan
Abstract
1. Introduction
- -
- To expatiate ways to go about interior design and implementing medical dispensations in a typical interior hospital process in the management of coronavirus.
- -
- To examine the level of preparedness of healthcare facilities and medical centers in tackling epidemic cases, focusing on the interior.
- -
- Establish a template/blueprint that can be put into use now and in the future, within and beyond the walls of the nation in tackling similar cases to COVID-19 sustainably.
- -
- Develop or reinforce guidelines for entering or having access to such health facilities where cases of COVID-19 are managed.
- -
- Equipping healthcare centers, both existing and model ones, with a process that will base all the necessary facilities needed to aid its proper functioning.
2. Literature Review
2.1. Technological Development and Advancement in Hospitals
2.2. The Ethics of Shared COVID-19 Risks in Ethical Health Technology Assessment and Risk in Vaccine Supply Chain
2.3. Interior Indoor Air Quality of Hospitals
2.4. Ventilation in Healing Process
2.5. Setting Dimensions in Hospital and Human Behavior in Pandemic Cases
2.6. Passive Technology and Nanotechnology
2.7. Establishing the Basic Relationship between Hospital Design, Technological Development, and Its Environment
2.8. The BREEAM Green Building Assessment Criteria
2.9. Conceptual Framework
2.10. Analysis of Nanomaterials in Structural Creation and Improvement with Respect to Sustainability
- a.
- Environmental, Social, and Economic benefit
3. Materials and Methods
3.1. Research Design
- Top technology.
- Reduced technology.
- Management planning in COVID-19.
- Structure management.
Justification of the Research Goals
3.2. Materials
3.2.1. Identifying Research Variables
- (i)
- Form of hospitals
- (ii)
- Sample location
- (iii)
- Sample City
- (iv)
- Architecture planning flow type
- (v)
- Specifications in hospitals
3.2.2. Factors That Impact Hospital Plans and Models
3.3. Research Framework: Healthcare Preparation in Hospitals
3.4. Practice-Based Research
3.4.1. Research Participants
3.4.2. Questionnaire Description “Hospital during COVID-19”
- A.
- Working Methodologies—COVID-19 Operations
- -
- Cohort nursing and non-cohort nursing are two different types of nursing.
- -
- Capacity approach: Outplacement of patients.
- -
- Distinguished locations: facilities committed 100% to COVID and non-COVID care.
- B.
- Characteristics of the hospital (objectives outcome measures)
- -
- Number of beds.
- -
- Number of ICUs.
- -
- Number of single-patient rooms.
- C.
- Pandemic preparedness (Subjective outcome measures)
- -
- Pandemic preparedness 1st wave.
- -
- Pandemic preparedness 2nd wave.
- -
- Pandemic preparedness British variant—3rd wave
- -
- Building interventions.
- -
- Technical interventions.
- -
- Staff services.
3.4.3. Interview Protocol
3.4.4. Processing Data
3.5. Evaluating the Impact of Technology as a Major Determinant in Hospital Design Planning
3.5.1. Investigating the Likely Implications of the Introduction Module Hospitals for Future Pandemic Disease Treatments and Associated Hospital Spaces
3.5.2. Evaluation of the Need for Flexible Hospital Design Solutions
3.6. Quantitative Framework: Case Study Sample
- i.
- Irbid Hospital.
- ii.
- Zarga Hospital.
- iii.
- Ma’an Hospital.
- iv.
- Prince Hamzat Hospital.
- (i)
- How well are hospitals in Jordan faring in the battle against COVID-19, and the position in tackling another unforeseen pandemic case and essentially determine if there is any need to put the use of module hospitals into full swing?
- (ii)
- Is technology growth rightly and supposedly measured and quantified?
- (iii)
- What are the trends and relationships that are manifested in one way or another between high and low-tech areas?
3.7. Data Collection
3.8. Description of Case Study
- Case Study 1: Coronavirus Field Hospital Ma’an
- Case Study 2: Coronavirus Field Hospital Zarga
- Case Study 3: Coronavirus Field Hospital Prince Hamza
- Case Study 4: Coronavirus Field Hospital Irbid
4. Data Analysis and the Hospital Interior Design Process with 3D Proposed Module Design for New and Improved Jordan Hospital
4.1. Results and Discussion
Questionnaire Analysis of Stakeholders Socio-Demographic Data
- A.
- Module Hospital Assessment Questionnaire
- i.
- Hospitals and Healthcare Facilities Available in Jordan are already overstretched in the war Against COVID-19.
- ii.
- The Government of Jordan has been able to put enough guidelines and safety protocols in place to limit the spread of the virus.
- iii.
- Module Hospitals are Extremely Important in Tackling COVID-19.
- iv.
- Module Hospitals are Good Substitutes for Traditional Buildings Converted to Healthcare Centers.
- v.
- Module Hospitals require good and Improved Architectural Design.
- vi.
- There is no Functioning Module Hospital in Jordan.
- vii.
- Hotels and Residential Buildings should effectively be replaced by Module Hospitals in the Fight against COVID-19 or any other Eventual Pandemic Situation.
- viii.
- The Conversion of Buildings and Structures of other use to COVID-19 Quarantine centers is the right move in the right direction.
- ix.
- The conversion of Buildings and Structures of other use to COVID-19 Quarantine centers is the wrong move in the right direction.
- x.
- The conversion of Buildings and Structures of other use to COVID-19 Quarantine centers is the right move in the wrong direction.
- xi.
- Jordan is winning the War against COVID-19 Infection.
- B.
- Basic Interest Expression in the Implementation of Module Hospital Questionnaire
- i.
- The Available Healthcare centers are Sufficient enough to afford Quarantine Services for Patients with COVID-19.
- ii.
- Healthcare centers are well staffed to attend to prospective COVID-19 patients.
- iii.
- There are Enough Health Facilities in Health Centers in Jordan.
- iv.
- The Number of Recorded cases in Jordan has been rising since the Breakout of the Infection.
- v.
- Victims with COVID-19 who were admitted to Hospital were known to adhere strictly to Precautions against the Spread of the Virus.
- vi.
- Healthcare Workers are well protected against the Eventuality of Contracting the Virus.
- vii.
- Doctors Stand More Chances of Contracting COVID-19 When Attending to Patients.
- viii.
- Nurses Sand More Chances of Contracting COVID-19 When Attending to Patients.
- ix.
- Patients Respond Well to Treatments in Modified Hospitals.
- x.
- Government Should Stick to the Conversion of Hotels and Residential Buildings to COVID-19 Emergency Centers.
- xi.
- Government Should Prioritize Funding and Expand Already Existing Hospitals Instead of Initiating the Idea of Module Hospitals.
- xii.
- Module Hospitals Will Damage the Integrity of Existing Hospitals in the Fight Against Any Unforeseen Pandemic Disease.
- xiii.
- To Ensure Effectiveness in Healthcare Services Delivery, Module Hospitals Should Be An Initiative of Private Institutions Rather Than the Government.
- xiv.
- I Would Rather Visit A Traditional Hospital than A Module Hospital When the Need Arises.
- xv.
- If Well Designed and Implemented, I Think the Module Hospital Will Be A Good Idea in Successfully Ensuring A Lasting Solution to the Unforeseen Outbreak of Diseases.
4.2. Test of Hypotheses
4.2.1. Test of Hypothesis Ho
4.2.2. ANOVA
4.3. Hospital Building Processes
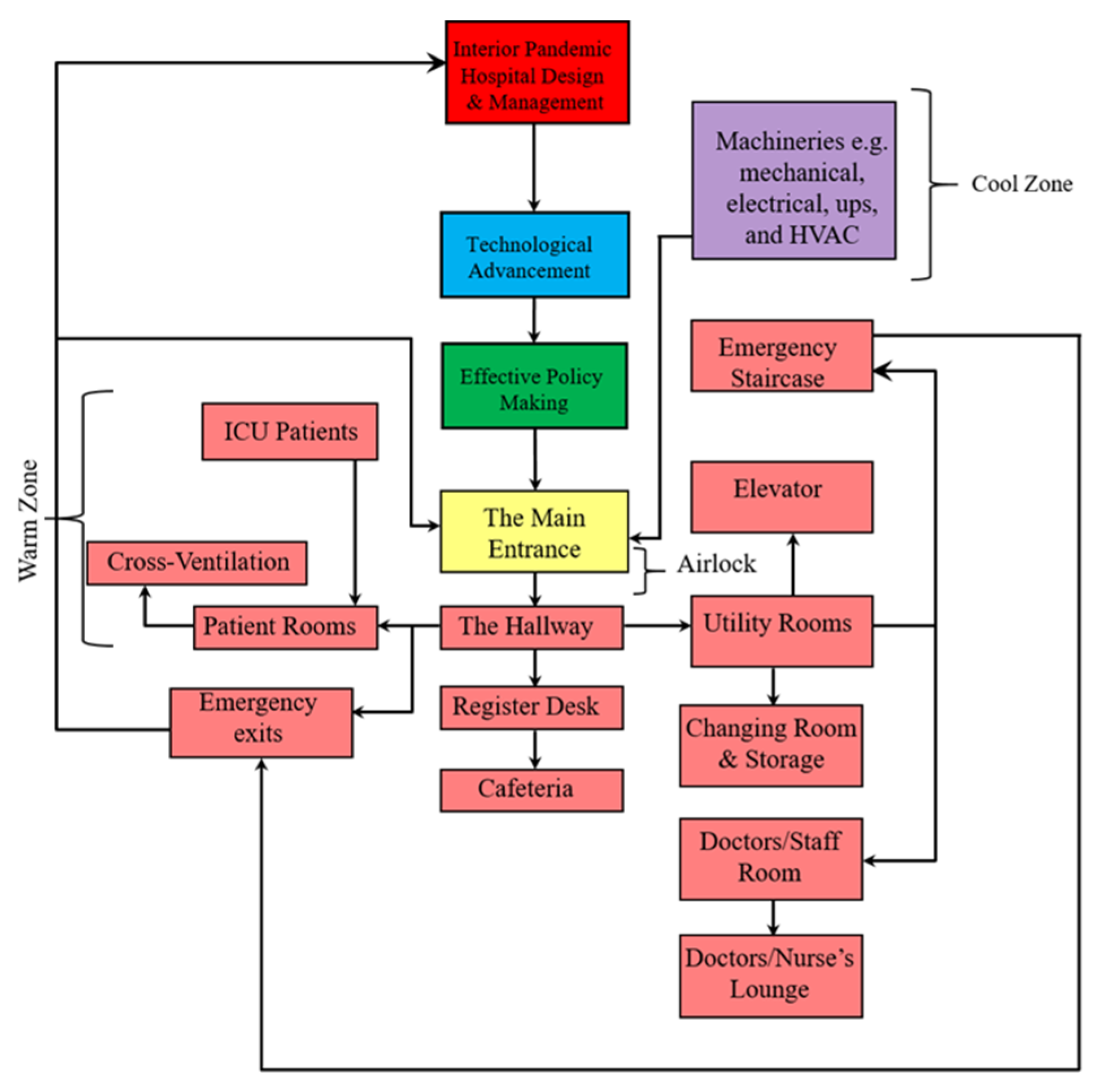
4.3.1. Interior Design Process and 3D Proposed Module Design
4.3.2. The Application of Nanomaterial in the Design Process
5. Conclusions and Recommendations
- ■
- The government, private sector, and organizational bodies related to health provision in Jordan should provide adequate hospital beds in one or more individual hospitals to handle the remarkable number of patients in the country as a whole. When analyzing the proposed module, “Pandemic Hospital”, it was stated to have not less than 1550 hospital beds. The country has seen how many people have died during this COVID-19 pandemic and how much economic damage was recorded, and it would not be wise to allow it to happen again. Therefore, the Government has to be prepared for any kind of biological disaster to reign due to the lack of building facilities in the country.
- ■
- Adequate healthcare staff should be employed and trained on how to handle the virus strain and ways to protect themselves, their patients, and their families at home. Provisions for adequate functional equipment in hospitals are necessary to fight any kind of pandemic. This equipment can be oxygen and respiratory machines, charged paddles, and the entire clinical tool required for the fight against COVID-19 and a future pandemic.
- ■
- Public enlightenment about the COVID-19 virus and ways to protect them is necessary. This is because when the public is aware of the virus and of ways to avoid it, the hospital will not become congested with infected patients. Public enlightenment can be undertaken through media of any kind.
- ■
- The proposed pandemic hospital module process designed in this paper was an excellent way to reduce the crowding in hospitals and was sufficient to handle any anticipated biological disasters, pandemics, and endemics, both current and future ones. This hospital was airtight and located in an isolated area, well equipped with the emergency measures and tools required to help patients heal faster. Therefore, this research strongly recommends the implementation of this pandemic hospital process to help the entire nation.
Author Contributions
Funding
Data Availability Statement
Acknowledgments
Conflicts of Interest
References
- Navaratnam, S.; Nguyen, K.; Selvaranjan, K.; Zhang, G.; Mendis, P.; Aye, L. Designing Post COVID-19 Buildings: Approaches for Achieving Healthy Buildings. Buildings 2022, 12, 74. [Google Scholar] [CrossRef]
- Sein, M.K. The serendipitous impact of COVID-19 pandemic: A rare opportunity for research and practice. Int. J. Inf. Manag. 2020, 55, 102–164. [Google Scholar] [CrossRef]
- He, W.; Zhang, Z.; Li, W. Information technology solutions, challenges, and suggestions for tackling the COVID-19 pandemic. Int. J. Inf. Manag. 2021, 57, 102287. [Google Scholar] [CrossRef] [PubMed]
- Algunmeeyn, A.; El-Dahiyat, F.; Altakhineh, M.M.; Azab, M.; Babar, Z.U.D. Understanding the factors influencing healthcare providers’ burnout during the outbreak of COVID-19 in Jordanian hospitals. J. Pharm. Policy Pract. 2020, 13, 53. [Google Scholar] [CrossRef]
- El-Sayed, M.M.H.; Elshorbany, Y.F.; Koehler, K. On the impact of the COVID-19 pandemic on air quality in Florida. Environ. Pollut. 2021, 285, 117451. [Google Scholar] [CrossRef] [PubMed]
- Awada, M.; Becerik-Gerber, B.; Hoque, S.; O’Neill, Z.; Pedrielli, G.; Wen, J.; Wu, T. Ten questions concerning occupant health in buildings during normal operations and extreme events including the COVID-19 pandemic. Build. Environ. 2021, 188, 107480. [Google Scholar] [CrossRef]
- Megahed, N.A.; Ghoneim, E.M. Indoor Air Quality: Rethinking rules of building design strategies in post-pandemic architecture. Environ. Res. 2021, 193, 110471. [Google Scholar] [CrossRef]
- Tokazhanov, G.; Tleuken, A.; Guney, M.; Turkyilmaz, A.; Karaca, F. How is the COVID-19 experience transforming sustainability requirements of residential buildings? A review. Sustainability 2020, 12, 8732. [Google Scholar] [CrossRef]
- Kaklauskas, A.; Lepkova, N.; Raslanas, S.; Vetloviene, I.; Milevicius, V.; Sepliakov, J. COVID-19 and green housing: A review of relevant literature. Energies 2021, 14, 2072. [Google Scholar] [CrossRef]
- Devlin, A.; Arneill, A. Health Care Environments and Patient Outcomes: A review of the literature. Environ. Behav. 2003, 35, 665–694. [Google Scholar] [CrossRef]
- Cetin, C.; Tuna Ultav, Z.; Ballice, G. The Effects of Interior Design Parameters on the Design Quality of Nurse Stations. Athens J. Archit. 2018, 4, 149–170. [Google Scholar] [CrossRef]
- Alhmoud, S.H.; Çağnan, Ç.; Arcan, E.F. Improving interior environmental quality using sustainable design in Jordanian hospital bedrooms. Eur. J. Sustain. Dev. 2020, 9, 443–456. [Google Scholar] [CrossRef]
- Öğr. Üyesi Çiğdem Çetin. Ulrich’s Supportive Design Theory Approach in Residential Interior Space andLandscape Design after the COVID-19 Pandemic. Asya Stud. 2021, 4, 191–200. [Google Scholar] [CrossRef]
- Hosking, J.E.; Jarvis, R.J. Developing a replacement facility strategy: Lessons from the healthcare sector. J. Facil. Manag. 2003, 2, 214–228. [Google Scholar] [CrossRef]
- Alhmoud, H.S.; Denerel, S.B.; Çağnan, Ç.; Alhmoud, H.H. Enhancing the Environmental Quality of the Interior Using Sustainability in the Jordanian Hospital Bedrooms. Ann. Rom. Soc. Cell Biol. 2021, 25, 4015–4026. [Google Scholar]
- Karassavidou, E.; Glaveli, N.; Papadopoulos, C.T. Quality in NHS hospitals: No one knows better than patients. Meas. Bus. Excell. 2009, 13, 34–46. [Google Scholar] [CrossRef]
- Radanliev, P.; De Roure, D. Epistemological and Bibliometric Analysis of Ethics and Shared Responsibility—Health Policy and IoT Systems. Sustainability 2021, 13, 8355. [Google Scholar] [CrossRef]
- Kapoor, N.R.; Kumar, A.; Meena, C.S.; Kumar, A.; Alam, T.; Balam, N.B.; Ghosh, A. A systematic review on indoor environmental quality in naturally ventilated school classrooms: A way forward. Adv. Civ. Eng. 2021, 2021, 8851685. [Google Scholar] [CrossRef]
- Šujanová, P.; Rychtáriková, M.; Sotto Mayor, T.; Hyder, A. A healthy, energy-efficient and comfortable indoor environment, a review. Energies 2019, 12, 1414. [Google Scholar] [CrossRef]
- Tran, V.V.; Park, D.; Lee, Y.-C. Indoor air pollution, related human diseases, and recent trends in the control and improvement of indoor air quality. Int. J. Environ. Res. Public Health 2020, 17, 2927. [Google Scholar] [CrossRef]
- Schulze, F.; Gao, X.; Virzonis, D.; Damiati, S.; Schneider, M.R.; Kodzius, R. Air quality effects on human health and approaches for its assessment through microfluidic chips. Genes 2017, 8, 244. [Google Scholar] [CrossRef] [PubMed]
- Shen, J.; Kong, M.; Dong, B.; Birnkrant, M.J.; Zhang, J. A systematic approach to estimating the effectiveness of multi-scale IAQ strategies for reducing the risk of airborne infection of SARS-CoV-2. Build. Environ. 2021, 200, 107926. [Google Scholar] [CrossRef] [PubMed]
- Shrubsole, C.; Dimitroulopoulou, S.; Foxall, K.; Gadeberg, B.; Doutsi, A. IAQ guidelines for selected volatile organic compounds (VOCs) in the UK. Build. Environ. 2019, 165, 106382. [Google Scholar] [CrossRef]
- Sass, V.; Kravitz-Wirtz, N.; Karceski, S.M.; Hajat, A.; Crowder, K.; Takeuchi, D. The effects of air pollution on individual psychological distress. Health Place 2017, 48, 72–79. [Google Scholar] [CrossRef] [PubMed]
- Akadiri, P.O.; Chinyio, E.A.; Olomolaiye, P.O. Design of a sustainable building: A conceptual framework for implementing sustainability in the building sector. Buildings 2012, 2, 126–152. [Google Scholar] [CrossRef]
- Wineman, J.; Hwang, Y.; Kabo, F.; Owen-Smith, J.; Davis, G.F. Spatial layout, social structure, and innovation in organizations. Environ. Plan. B Plan. Des. 2014, 41, 1100–1112. [Google Scholar] [CrossRef]
- Chatzikonstantinou, I.; Bengisu, E. Interior spatial layout with soft objectives using evolutionary computation. In Proceedings of the 2016 IEEE Congress on Evolutionary Computation (CEC), Vancouver, BC, Canada, 24–29 July 2016; pp. 2306–2312. [Google Scholar]
- Al Horr, Y.; Arif, M.; Katafygiotou, M.; Mazroei, A.; Kaushik, A.; Elsarrag, E. Impact of indoor environmental quality on occupant well-being and comfort: A review of the literature. Int. J. Sustain. Built Environ. 2016, 5, 1–11. [Google Scholar] [CrossRef]
- Lai, A.C.K.; Mui, K.W.; Wong, L.T.; Law, L.Y. An evaluation model for indoor environmental quality (IEQ) acceptance in residential buildings. Energy Build. 2009, 41, 930–936. [Google Scholar] [CrossRef]
- Garbey, M.; Joerger, G.; Huang, A.; Salmon, R.; Kim, J.; Sherman, V.; Dunkin, B.; Bass, B. An intelligent hospital operating room to improve patient health care. J. Comput. Surg. 2015, 2, 3. [Google Scholar] [CrossRef][Green Version]
- Shumaker, S.A.; Pequegnat, W. Hospital design, health providers, and the delivery of effective health care. In Advance in Environment, Behavior, and Design; Springer: Boston, MA, USA, 1989; pp. 161–199. [Google Scholar]
- Urlich, R.; Zimring, C.; Quan, X.; Joseph, A.; Choudhary, R. The Role of the physical environment in the hospital of the 21st Century. Cent. Health Des. 2004, 311, 2–69. [Google Scholar]
- Chen, C. Study of a New Type of Nanometer Materials in Interior Design. Appl. Mech. Mater. 2014, 484, 43–46. [Google Scholar] [CrossRef]
- Gosling, S.D.; Craik, K.H.; Martin, N.R.; Pryor, M.R. The Personal Living Space Cue Inventory: An Analysis and Evaluation. Environ. Behav. 2005, 37, 683–705. [Google Scholar] [CrossRef]
- BREEAM. BREEAM Communities Technical Manual-BREEAM Rating Benchmarks: Scoring and Rating; Sweden Green Building Council: Stockholm, Sweden, 2017. [Google Scholar]
- AONL. Building Capacity in a Pandemic: An Alternate Staffing Model. September 2020. Available online: https://www.aonl.org/news/voice/sept-2020/building-capacity-in-a-pandemic (accessed on 6 October 2023).
- Al-Khalidi, S. Jordan Races to Expand Hospitals to Cope with COVID-19 Surge. Reuters. 2022. Available online: https://www.reuters.com/article/us-health-coronavirus-jordan-hospitals-idUSKBN27Z24D (accessed on 24 June 2022).
- Bujanowska, A.; Biały, W. Issues of management the technical infrastructure at the hospital. Zesz. Nauk./Akad. Morska Szczecinie 2011, 27, 28–33. [Google Scholar]
- Garofalo, J.A. How Can Architecture Make Communities and Urban Environments More Resilient to Disease? Naval Postgraduate School: Monterey, CA, USA, 2020. [Google Scholar]
- Alhmoud, S.H. Investigations of Greenery Façade Approaches for the Energy Performance Improvement of Buildings and Sustainable Cities. In International Conference on Natural Resources and Sustainable Environmental Management; Springer: Cham, Switzerland, 2022; pp. 230–239. [Google Scholar]
- McCabe, R.; Schmit, N.; Christen, P.; D’Aeth, J.C.; Løchen, A.; Rizmie, D.; Nayagam, S.; Miraldo, M.; Aylin, P.; Bottle, A.; et al. Adapting hospital capacity to meet changing demands during the COVID-19 pandemic. BMC Med. 2020, 18, 329. [Google Scholar] [CrossRef] [PubMed]
- Warrillow, S.; Austin, D.; Cheung, W.; Close, E.; Holley, A.; Horgan, B.; Jansen, M.; Joynt, G.; Lister, P.; Moodie, S.; et al. ANZICS guiding principles for complex decision-making during the COVID-19 pandemic. Crit. Care Resusc. 2020, 22, 98–102. [Google Scholar] [CrossRef]
- Notari, A. Temperature dependence of COVID-19 transmission. Sci. Total Environ. 2021, 763, 144–390. [Google Scholar] [CrossRef]
- Shi, P.; Dong, Y.; Yan, H.; Zhao, C.; Li, X.; Liu, W.; He, M.; Tang, S.; Xi, S. Impact of temperature on the dynamics of the COVID-19 outbreak in China. Sci. Total Environ. 2020, 728, 138890. [Google Scholar] [CrossRef]
- Tobías, A.; Molina, T. Is temperature reducing the transmission of COVID-19? Environ. Res. 2020, 186, 109553. [Google Scholar] [CrossRef]
- Mansour, O.E.; Radford, S.K. Green Building Perception Matrix, A Theoretical Framework. In Proceedings of the 16th Annual Architectural Research Symposium, Oulu, Finland, 23 October 2014; pp. 40–52. [Google Scholar]
- WHO. Coronavirus Disease (COVID-19): Cleaning and Disinfecting Surfaces in Non-Healthcare Settings. 31 March 2022. Available online: https://www.who.int/news-room/questions-and-answers/item/coronavirus-disease-covid-19-cleaning-and-disinfecting-surfaces-in-non-health-care-settings (accessed on 6 October 2023).
- El-Abbasy, R.A.; Faggal, A.A.; Mansour, Y. Interior Design of Hospitals. Int. J. Eng. Res. Technol. 2019, 8, 313–319. [Google Scholar]
- Schmier, J.K.; Hulme-Lowe, C.K.; Semenova, S.; Klenk, J.A.; DeLeo, P.C.; Sedlak, R.; Carlson, P.A. Estimated hospital costs associated with preventable healthcare-associated infections if healthcare antiseptic products were unavailable. Clin. Outcomes Res. 2016, 8, 197. [Google Scholar] [CrossRef]
- Han, H.; Moon, H.; Hyun, S.S. Indoor and outdoor physical surroundings and guests’ emotional well-being. Int. J. Contemp. Hosp. Manag. 2019, 31, 2759–2775. [Google Scholar] [CrossRef]
- BREEAM. BREEAM Communities Science-Based Sustainability Framework for the Verification and Certification of New Assets. The BREEAM Communities Standard Provides a Framework to Support Planners, Local Authorities, Developers and Investors to Integrate and Assess Sustainable Design in the Masterplanning of New Communities and Regeneration Projects. 2023. Available online: https://bregroup.com/products/breeam/breeam-technical-standards/breeam-communties/ (accessed on 6 October 2023).
- Alvarez, L. The Healing Begins with a Design. The New York Times, 20 September 2004; 12. [Google Scholar]
- Alvarez Harte, R.; Glynn, L.; Rodríguez-Molinero, A.; Baker, P.M.; Scharf, T.; Quinlan, L.R.; ÓLaighin, G. A human-centred design methodology to enhance the usability, human factors, and user experience of connected health systems: A three-phase methodology. JMIR Hum. Factors 2017, 4, e8. [Google Scholar] [CrossRef] [PubMed]
- He, W.; Zheng, S.; Zhang, H.; Gao, B.; Jin, J.; Zhang, M.; He, Q. Plant-Derived Vesicle-Like Nanoparticles: Clinical Application Exploration and Challenges. Int. J. Nanomed. 2023, 18, 5671–5683. [Google Scholar] [CrossRef] [PubMed]
- Leibrock, C.A.; Harris, D.D. Design Details for Health: Making the Most of Design’s Healing Potential; John Wiley Sons: Hoboken, NJ, USA, 2011; Volume 9. [Google Scholar]
- Blackman, I.; Papastavrou, E.; Palese, A.; Vryonides, S.; Henderson, J.; Willis, E. Predicting variations to missed nursing care: A three-nation comparison. J. Nurs. Manag. 2018, 26, 15–16. [Google Scholar] [CrossRef]
- Birren, F. Human Response to Colour and Light. Hospitals 1979, 53, 93–96. [Google Scholar]
- Marmion, P. Rethinking hospital design. ASHRAE J. 2012, 54, 84–90. [Google Scholar]
- Rosen, C.S. Is the sequencing of change processes by stage consistent across health problems? A meta-analysis. Health Psychol. 2000, 19, 593. [Google Scholar] [CrossRef]
- McKee, M.; Healy, J. Hospitals in a Changing Future, European Observatory on Health Care Systems Series; Open University Press: Maidenhead, UK, 2002. [Google Scholar]
- Tomasi, E.; Facchini, L.A.; Maia, M.D.F.S. Health information technology in primary health care in developing countries: A literature review. Bull. World Health Organ. 2004, 82, 867–874. [Google Scholar]
- Andersen, R.M.; Davidson, P.L.; Baumeister, S.E. Improving access to care in America. In Changing the US Health Care System: Key Issues in Health Services Policy and Management, 3rd ed.; Jossey-Bass: San Francisco, CA, USA, 2007; pp. 3–31. [Google Scholar]
- Dascalaki, E.G.; Gaglia, A.G.; Balaras, C.A.; Lagoudi, A. Indoor environmental quality in Hellenic hospital operating rooms. Energy Build. 2009, 41, 551–560. [Google Scholar] [CrossRef]
- Esfahani, N.N.; Toghraie, D.; Afrand, M. A new correlation for predicting the thermal conductivity of ZnO–Ag (50%–50%)/water hybrid nanofluid: An experimental study. Powder Technol. 2018, 323, 367–373. [Google Scholar] [CrossRef]
- Zhang, Y.; Tzortzopoulos, P.; Kagioglou, M. Healing built-environment effects on health outcomes: Environment–occupant–health framework. Build. Res. Inf. 2019, 47, 747–766. [Google Scholar] [CrossRef]
- Kamar, M.; Shabaka, N.N.; Madkour, M.W. Smart Building Materials towards Environmental Healthy Buildings-Case Study: Inpatient Unit in Hospitals. J. Eng. Res. 2022, 6, 231–247. [Google Scholar] [CrossRef]
- Shajahan, A.; Culp, C.H.; Williamson, B. Effects of indoor environmental parameters related to building heating, ventilation, and air conditioning systems on patients’ medical outcomes: A review of scientific research on hospital buildings. Indoor Air 2019, 29, 161–176. [Google Scholar] [CrossRef] [PubMed]
- Gherardi, S. Why do practices change and why do they persist? Models of explanations. In Practice, Learning and Change; Springer: Dordrecht, The Netherlands, 2012; pp. 217–231. [Google Scholar]
- Bryman, A.; Cramer, D. Quantitative Data Analysis with IBM SPSS 17, 18 19: A Guide for Social Scientists; Routledge: London, UK, 2012. [Google Scholar]
- Godet, M. Actors’ moves and strategies: The mactor method: An air transport case study. Futures 1991, 23, 605–622. [Google Scholar] [CrossRef]
- Mintzberg, H. The Strategy Concept 1: Five Ps for Strategy. Calif. Manag. Rev. 1987, 30, 11–24. [Google Scholar] [CrossRef]
- Thorpe, K.E. Does all-payer rate setting work? The case of the New York prospective hospital reimbursement methodology. J. Health Politics Policy Law 1987, 12, 391–408. [Google Scholar] [CrossRef]
- Burnard, P.; Gill, P.; Stewart, K.; Treasure, E.; Chadwick, B. Analysing and presenting qualitative data. Br. Dent. J. 2008, 204, 429–432. [Google Scholar] [CrossRef]
- Burpee, H.; Hatten, M.; Loveland, J.; Stan, P. High Performance Hospital Partnerships: Reaching the 2030 Challenge and Improving the Health and Healing Environment; American Society for Healthcare Engineering (ASHE) Conference on Health Facility Planning, Design and Construction (PDC): Phoenix, AZ, USA, 2009. [Google Scholar]
- Fottler, M.D.; Ford, R.C.; Roberts, V.; Ford, E.W. Creating A Healing Environment: The Importance of The Service Setting in the New Consumer Oriented Healthcare System. J. Healthc. Manag. 2000, 45, 91–106. [Google Scholar] [CrossRef]
- Fatima, T.; Malik, S.A.; Shabbir, A. Hospital healthcare service quality, patient satisfaction and loyalty. Int. J. Qual. Reliab. Manag. 2018, 35, 1195–1214. [Google Scholar] [CrossRef]
- Walley, P.; Davies, C. Implementing IT in NHS hospitals-internal barriers to technological advancement. Int. J. Healthc. Technol. Manag. 2002, 4, 259–272. [Google Scholar] [CrossRef]
- Uwajeh, P.C.; Iyendo, T.O.; Polay, M. Therapeutic gardens as a design approach for optimising the healing environment of patients with Alzheimer’s disease and other dementias: A narrative review. Explore 2019, 15, 352–362. [Google Scholar] [CrossRef] [PubMed]
- Birkeland, J. Design for Sustainability: A Sourcebook of Integrated Ecological Solutions; Routledge: London, UK, 2012. [Google Scholar]
- Stidsen, L.; Kirkegaard, P.H.; Fisker, A.M. Lighting Quality in Hospital Wards-State of the Art: Design Parameters for a Pleasurable Light Atmosphere; Department of Civil Engineering, Aalborg University: Aalborg, Denmark, 2009. [Google Scholar]
- Tong, Z.; Chen, Y.; Malkawi, A.; Adamkiewicz, G.; Spengler, J.D. Quantifying the impact of traffic-related air pollution on the indoor air quality of a naturally ventilated building. Environ. Int. 2016, 89, 138–146. [Google Scholar] [CrossRef] [PubMed]
- Smiełowska, M.; Marć, M.; Zabiegała, B. Indoor air quality in public utility environments—A review. Environ. Sci. Pollut. Res. 2017, 24, 11166–11176. [Google Scholar] [CrossRef] [PubMed]
- Chen, Y.; Lei, J.; Li, J.; Zhang, Z.; Yu, Z.; Du, C. Design characteristics on the indoor and outdoor air environments of the COVID-19 emergency hospital. J. Build. Eng. 2022, 45, 103246. [Google Scholar] [CrossRef]
- Das, B.B.; Mitra, A. Nanomaterials for construction engineering—A review. Int. J. Mater. Mech. Manuf. 2014, 2, 41–46. [Google Scholar] [CrossRef]
- Dhiman, N.K.; Sidhu, N.; Agnihotri, S.; Mukherjee, A.; Reddy, M.S. Role of nanomaterials in protecting building materials from degradation and deterioration. In Biodegradation and Biodeterioration at the Nanoscale; Elsevier: Amsterdam, The Netherlands, 2022; pp. 405–475. [Google Scholar]
- Colorado, H.A.; Nino, J.C.; Restrepo, O. Applications and opportunities of nanomaterials in construction and infrastructure. In Characterization of Minerals, Metals, and Materials 2018; Springer International Publishing: Berlin/Heidelberg, Germany, 2018; pp. 437–452. [Google Scholar]
- Janković, K.; Stanković, S.; Bojović, D.; Stojanović, M.; Antić, L. The influence of nano-silica and barite aggregate on properties of ultra-high-performance concrete. Constr. Build. Mater. 2016, 126, 147–156. [Google Scholar] [CrossRef]
- Onaizi, A.M.; Huseien, G.F.; Lim, N.H.A.S.; Amran, M.; Samadi, M. Effect of nanomaterials inclusion on the sustainability of cement-based concretes A comprehensive review. Constr. Build. Mater. 2021, 306, 124850. [Google Scholar] [CrossRef]
- Raffa, V.; Vittorio, O.; Riggio, C.; Cuschieri, A. Progress in nanotechnology for healthcare. Minim. Invasive Ther. Allied Technol. 2010, 19, 127–135. [Google Scholar] [CrossRef]




















| Nanomaterial (Types) | Function | Effect | Industrial Applied |
|---|---|---|---|
Oxides:
|
|
|
|
|
|
|
|
|
|
|
|
|
|
|
|
|
|
|
|
|
|
|
|
| Features | Environmental Benefits |
|---|---|
|
|
|
|
|
|
|
|
| BREEAM Rating | % Score |
|---|---|
| Outstanding | ≥85 |
| Excellent | ≥70 |
| Very good | ≥55 |
| Good | ≥45 |
| Pass | >30 |
| Unclassified | <30 |
|
| Strategies | Strategy Description | Relevance to Thesis |
|---|---|---|
| Plan | Forward planning progressive action | Relevant |
| Pattern | A view at actions of the past and pointing out a correlation | |
| Perspective | How management depicts the goals of the establishment | |
| Position | Correspondence in the architect’s environment | Irrelevant |
| Ploy | Correspondence in the architect of direct competitors |
![]() | ![]() |
| A. A sample multi-bedroom ward | B. A sample patient ward |
![]() | ![]() |
| C. A four-bedroom patient ward | D. A laterally placed four-bedroom ward |
![]() | ![]() |
| A: Passage linking patient wards | B: A multi-bedroom patient ward |
![]() | |
| C: A sample Intensive Care Unit (Unit) | |
![]() | ![]() |
| A: A life support unit | B: Picture of a multi-bed patient ward showing the walkway in between |
![]() | ![]() |
| C: A typical multi-bed patient ward partitioned with wooden extensions | D: A compartmentalized patient ward |
![]() | ![]() |
| A: A multi-bedroom patient ward | B: Picture of a multi-bed patient ward showing the walkway in between |
| Criteria | Coronavirus Field Hospital Irbid | Coronavirus Field Hospital Prince Hamza | Coronavirus Field Hospital Zarga | Coronavirus Field Hospital Ma’an |
|---|---|---|---|---|
| Indoor Air Quality and Coronavirus | + | − | − | + |
| Thermal Comfort and Cross Ventilation | − | − | − | + |
| Visual Comfort and Indoor Lighting | − | + | − | − |
| Quality of Outdoor Space | − | + | + | + |
| Silica Nanoparticles | * | * | * | * |
| Tatiana Nanoparticles | * | * | * | * |
| Carbon Nanotubes | * | * | * | * |
| Aluminum Oxide Nanoparticles | * | * | * | * |
| Clay Nanoparticles | * | * | * | * |
| Iron oxide Nanoparticles | * | * | * | * |
| Copper Nanoparticles | * | * | * | * |
| Indoor Environmental Quality | + | + | + | + |
| Accessibility | − | + | − | + |
| Suitability for Conversion | + | − | + | + |
| Acoustic Comfort | − | + | + | + |
| Ease of Cleaning and Maintenance | − | − | − | − |
| Environmental Impact of Construction Site and Process | + | + | − | + |
| Fire Prevention | ++ | + | + | + |
| Infection Control | + | + | + | + |
| Technological Advancement | − | − | − | − |
| Physical Atmosphere | + | + | + | + |
| Emotional Responses in Healthcare | + | ++ | + | ++ |
| Ventilation in Healing Process | − | + | − | + |
| Human Factors in Internal Setting and Sensing Environment | − | − | − | − |
| Prevent the Spread and Formation of Bacteria | * | * | * | * |
| S/N | Case Study | Lighting | Accessibility | Circulation | Capacity | Ventilation | Functionality |
|---|---|---|---|---|---|---|---|
| 1. | Coronavirus Field Hospital Ma’an | - | F | + | - | - | F |
| 2. | Coronavirus Field Hospital Zarga | - | - | F | - | - | F |
| 3. | Coronavirus Field Hospital Prince Hamza | - | F | + | - | - | F |
| 4. | Coronavirus Field Hospital Irbid | - | F | F | - | - | F |
| Model | R | R Square | Adjusted R Square | Std. Error of the Estimate |
|---|---|---|---|---|
| Pandemic cases | 0.89 a | 0.79 | 0.79 | 0.914 |
| Model | Sum of Squares | Df | Mean Square | F | Sig. | |
|---|---|---|---|---|---|---|
| 1 | Regression | 1247.98 | 4 | 312.00 | 373.38 | 0.00 b |
| Residual | 330.06 | 395 | 0.84 | |||
| Total | 1578.04 | 399 | ||||
| S/N | Effects of Nanotechnology | Very Poor | Poor | Fair | Good | Very Good |
|---|---|---|---|---|---|---|
| 1. | Economic, social, and environmental sustainability measures | * | ||||
| 2. | Negative effects | * | ||||
| 3. | None or unknown effect | * | ||||
| 4. | Energy loss prevention | * | ||||
| 5. | Energy conservation | * | ||||
| 6. | Consumption of minimal natural resources | * | ||||
| 7. | Consumes minimal space | * | ||||
| 8. | Minimal transportation costs | * | ||||
| 9. | Minimal environmental toxic gas emission | * | ||||
| 10. | Maintain average indoor temperature | * | ||||
| 11. | Reduce cleaning time | * | ||||
| 12. | Minimize chemical substance usage in disinfecting | * | ||||
| 13. | Long lifespan | * | ||||
| 14. | Ease of application | * | ||||
| 15. | Less need for repair and maintenance | * | ||||
| 16. | Increase the indoor air quality | * | ||||
| 17. | Avoids bacteria spread | * | ||||
| 18. | Lighting energy-saving by Nano-reflective particles | * | ||||
| 19. | Maximum brightness and efficiency | * | ||||
| 20. | Reduced costs of cooling a room | * | ||||
| 21. | Required during color filtration when changing the color | * | ||||
| 22. | Energy saving | * | ||||
| 23. | The effects on human health | * | ||||
| 24. | Recycle and reuse | * |
Disclaimer/Publisher’s Note: The statements, opinions and data contained in all publications are solely those of the individual author(s) and contributor(s) and not of MDPI and/or the editor(s). MDPI and/or the editor(s) disclaim responsibility for any injury to people or property resulting from any ideas, methods, instructions or products referred to in the content. |
© 2023 by the authors. Licensee MDPI, Basel, Switzerland. This article is an open access article distributed under the terms and conditions of the Creative Commons Attribution (CC BY) license (https://creativecommons.org/licenses/by/4.0/).
Share and Cite
Alhmoud, S.H.; Çağnan, Ç. Adapting Hospital Interior Architecture Process to Technological Advancement in the Management of Pandemic Cases in Jordan. Buildings 2023, 13, 2602. https://doi.org/10.3390/buildings13102602
Alhmoud SH, Çağnan Ç. Adapting Hospital Interior Architecture Process to Technological Advancement in the Management of Pandemic Cases in Jordan. Buildings. 2023; 13(10):2602. https://doi.org/10.3390/buildings13102602
Chicago/Turabian StyleAlhmoud, Saeed Hussein, and Çiğdem Çağnan. 2023. "Adapting Hospital Interior Architecture Process to Technological Advancement in the Management of Pandemic Cases in Jordan" Buildings 13, no. 10: 2602. https://doi.org/10.3390/buildings13102602
APA StyleAlhmoud, S. H., & Çağnan, Ç. (2023). Adapting Hospital Interior Architecture Process to Technological Advancement in the Management of Pandemic Cases in Jordan. Buildings, 13(10), 2602. https://doi.org/10.3390/buildings13102602














