Green Building Consumption Perception and Its Impact on Fitness Service Purchasing Intentions: An Extended Institutional Analysis and Development Decision-Making Model Analysis
Abstract
:1. Introduction
2. Literature Review and Research Hypotheses
2.1. Green Building Consumption Perceptions and Willingness to Purchase Fitness Services
2.2. Green Building Perceived Risk and Willingness to Purchase Fitness Services
2.3. Perceived Green Building Consumption in Commercial Health Clubs and Perceived Risk to the Public
2.4. The Moderating Role of Environmental Awareness
3. Study Design
3.1. IAD Extended Decision Model
3.2. Data Sources
3.3. Analytic Strategy and Reliability Tests
3.3.1. Analytical Strategies
3.3.2. Reliability Test
3.3.3. Validity Tests
4. Findings
4.1. Descriptive Statistical Analysis
4.2. Structural Equation Modeling Analysis
4.2.1. Modeling
4.2.2. Multicollinearity Test
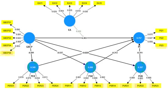
4.2.3. Model Evaluation
4.3. Hypothesis Testing
4.3.1. Overall Path Factor
4.3.2. Tests for Mediating Effects
4.3.3. Moderating Effects Test
5. Discussion and Analysis
5.1. Positive Contribution of Green Building Consumption Perceptions on Consumers’ Willingness to Purchase Fitness Services in Commercial Health Clubs
5.2. The Mediating Role of Perceived Risk between Consumers’ Green Building Consumption Perceptions and Fitness Service Purchase Intentions in Commercial Health Clubs
5.3. The Moderating Role of Environmental Awareness between Consumers’ Perceptions of Green Building Consumption and Fitness Service Purchase Intentions in Commercial Fitness Clubs
6. Concluding Remarks
Author Contributions
Funding
Data Availability Statement
Conflicts of Interest
References
- Ma, G. The golden decade of the rise of consumption. Contemp. Guizhou 2017, 22, 64. [Google Scholar]
- Shi, Y.; Shi, C.; Wu, C. The road to create changes in China’s fitness and leisure service industry under consumption upgrading. Res. Phys. Educ. 2018, 1, 63–71. [Google Scholar]
- Ying, L.; Chen, Q. Meaning of customer satisfaction in sports and fitness service industry and its development path. Contemp. Sports Sci. Technol. 2013, 3, 113, 115. [Google Scholar]
- Li, Y.; Zhan, M.; Shi, Z. Model construction and development strategy of fitness and leisure service industry under the view of industrial ecology. Shandong Sports Sci. Technol. 2021, 43, 1–5. [Google Scholar]
- Tian, Y.; Zou, S.; Zheng, Y. Analysis of Consumer Behavior in Commercial Fitness Clubs. Sports Cult. Guide 2009, 29–34. [Google Scholar]
- Park, Z.Z.; Qian, T. Exploration of Sports and Fitness Service Mode in the Context of IOT Era. In Chinese Society of Sports Science, China Sporting Goods Industry Federation. 2015 Anthology of China Sports Industry and Sporting Goods Industry Development Forum; Atlantis Press: Dordrecht, The Netherlands, 2015; pp. 132–133. [Google Scholar]
- Yun, Z.; Rongri, L. Research on the impact of brand image on brand loyalty in professional tennis tournaments:The mediating effect of perceived value and trust. J. Shenyang Sports Inst. 2019, 38, 62–70. [Google Scholar]
- Li, J. Research on national fitness consumption supply in China in the new era. J. Shenyang Sport. Inst. 2018, 37, 8–13. [Google Scholar]
- Li, C.; Wang, Q. Mimetic myth:The paradigm of sports star making in the context of consumer society. J. Shandong Sports Inst. 2018, 34, 39–43. [Google Scholar]
- Zhu, Z.; Cheng, J.; Liu, F. Review and Prospect of Consumer Uniqueness Demand Research. East China Econ. Manag. 2017, 31, 151–158. [Google Scholar]
- Economist, T.F. Traditional Business Models Put to the Test as Gyms Transition to ‘Small and Beautiful’. Available online: http://www.qianzhan.com/analyst/detail/220/180802-493ee957.html (accessed on 26 August 2023).
- Zhang, J.; Sun, H.; Zhang, J. Influencing factors and development countermeasures of physical fitness service for disabled people in Gansu Province. Sports Cult. Guide 2018, 48–52, 84. [Google Scholar]
- Wang, J.; Qin, X.; Wan, X. Identification of Risk Factors and Risk Path Analysis of Green Building Projects. Constr. Technol. 2012, 30–34. [Google Scholar]
- Jian, S. Construction industry must face the challenge of “industrial ecology”. Low Temp. Build. Technol. 2021, 43, 116. [Google Scholar]
- Ellen, P.S.; Wiener, J.L.; Cobb-Walgren, C. The role of perceived consumer effectiveness in motivating environmentally conscious behaviors. J. Public Policy Mark. 1991, 10, 102–117. [Google Scholar] [CrossRef]
- Biswas, A.; Roy, M. Leveraging factors for sustained green consumption behavior based on consumption value perceptions: Testing the structural model. J. Clean. Prod. 2015, 95, 332–340. [Google Scholar] [CrossRef]
- Laukov. Research on the influence mechanism of consumer innovativeness on green consumption behavior. Nankai Manag. Rev. 2013, 16, 106–113. [Google Scholar]
- Sivek, D.J.; Hungerford, H. Predictors of Responsible Behavior and Human Decision Process; ResearchGate: Berlin, Germany, 1991. [Google Scholar]
- Hirsh, J.B. Personality and environmental concern. J. Environ. Psychol. 2010, 30, 245–248. [Google Scholar] [CrossRef]
- Kwon, W.S.; Englis, B.; Mann, M. Are third-party green–brown ratings believed?: The role of prior brand loyalty and environmental concern. J. Bus. Res. 2016, 69, 815–822. [Google Scholar] [CrossRef]
- Gonçalves, H.M.; Lourenço, T.F.; Silva, G.M. Green buying behavior and the theory of consumption values: A fuzzy-set approach. J. Bus. Res. 2016, 69, 1484–1491. [Google Scholar] [CrossRef]
- Nalchy, A.; Rasoulian, M.; Boojari, H. Consumer Purchasing Behavior towards Foreign Brands in the Domestic Brands. Dev. Manag. J. 2012, 8, 47–56. [Google Scholar]
- Finch, J.E. The impact of personal consumption values and beliefs on organic food purchase behavior. J. Food Prod. Mark. 2006, 11, 63–76. [Google Scholar] [CrossRef]
- Chen, Y.S.; Chang, C.H. Enhance green purchase intentions: The roles of green perceived value, green perceived risk, and green trust. Manag. Decis. 2012, 50, 502–520. [Google Scholar] [CrossRef]
- Bauer, R.A. A consumer behavior as risk taking in dynamic marketing for a changing world. In Proceedings of the 43rd Conference of the American Marketing Association, Chicago, IL, USA, 15–17 June 1960; pp. 89–398. [Google Scholar]
- Featherman, M.S.; Pavlou, P.A. Predicting e-services adoption: A perceived risk facets perspective. Int. J.-Hum.-Comput. Stud. 2003, 59, 451–474. [Google Scholar] [CrossRef]
- Engel, J.F. Risk taking and information handling in consumer behavior. J. Mark. 1968, 32, 111. [Google Scholar]
- Cunningham, M.S. The major dimensions of perceived risk. Risk Tak. Inf. Handl. Consum. Behav. 1967, 48, 917–923. [Google Scholar]
- Keller, K.L. Conceptualizing, measuring, and managing customer-based brand equity. J. Mark. 1993, 57, 1–22. [Google Scholar] [CrossRef]
- Woodside, A.G. Constructing business-to-business marketing models that overcome the limitations in variable-based and case-based research paradigms. J.-Bus.-Bus. Mark. 2015, 22, 95–110. [Google Scholar] [CrossRef]
- Jacoby, J.; Kaplan, L.B. The components of perceived risk. Proc. Annu. Conf. Assoc. Consum. Res. 1972, 10, 382–393. [Google Scholar]
- Murray, K.B. A test of services marketing theory: Consumer information acquisition activities. J. Mark. 1991, 55, 10–25. [Google Scholar] [CrossRef]
- Mandal, S.; Paul, R. Consumer perception of genetically modified food: Empirical evidence from India. J. Int. Food Agribus. Mark. 2012, 24, 169–183. [Google Scholar] [CrossRef]
- O’Donovan, P.; McCarthy, M. Irish consumer preference for organic meat. Br. Food J. 2002, 104, 353–370. [Google Scholar] [CrossRef]
- Kasterine, A.; Vanzetti, D. The Effectiveness, Efficiency and Equity of Market Based and Voluntary Measures to Mitigate Greenhouse Gas Emissions from the Agri-Food Sector. UNCTAD Trade Environ. Rev. 2010. Available online: https://papers.ssrn.com/sol3/papers.cfm?abstract_id=1768948 (accessed on 26 August 2023).
- Priester, J.R.; Petty, R.E.; Park, K. Whence univalent ambivalence? From the anticipation of conflicting reactions. J. Consum. Res. 2007, 34, 11–21. [Google Scholar] [CrossRef]
- Eroglu, S.A.; Machleit, K.A.; Davis, L.M. Atmospheric qualities of online retailing: A conceptual model and implications. J. Bus. Res. 2001, 54, 177–184. [Google Scholar] [CrossRef]
- SUN Jian, L.C.; Zonghuang, H. An empirical study on the influence of green food information and value attributes on green purchasing behavior. J. Manag. 2010, 7, 57–63. [Google Scholar]
- Sun, Y.; Liu, N.; Zhao, M. Factors and mechanisms affecting green consumption in China: A multilevel analysis. J. Clean. Prod. 2019, 209, 481–493. [Google Scholar] [CrossRef]
- Yadav, R.; Pathak, G.S. Young consumers’ intention towards buying green products in a developing nation: Extending the theory of planned behavior. J. Clean. Prod. 2016, 135, 732–739. [Google Scholar] [CrossRef]
- Yadav, R.; Pathak, G.S. Determinants of consumers’ green purchase behavior in a developing nation: Applying and extending the theory of planned behavior. Ecol. Econ. 2017, 134, 114–122. [Google Scholar] [CrossRef]
- Mitchell, V.W.; Boustani, P. A Preliminary Investigation into Pre-and Post-Purchase Risk Perceptionand Reduction. Eur. J. Mark. 1994, 28, 56–71. [Google Scholar] [CrossRef]
- Zou, J.; Tang, Y.; Qing, P.; Li, H.; Razzaq, A. Donation or discount: Effect of promotion mode on green consumption behavior. Int. J. Environ. Res. Public Health 2021, 18, 1912. [Google Scholar] [CrossRef]
- Pavlou, P.A.; Liang, H.; Xue, Y. Understanding and mitigating uncertainty in online exchange relationships: A principal-agent perspective. MIS Q. 2007, 31, 105–136. [Google Scholar] [CrossRef]
- Nepomuceno, M.V.; Laroche, M.; Richard, M.O. How to reduce perceived risk when buying online: The interactions between intangibility, product knowledge, brand familiarity, privacy and security concerns. J. Retail. Consum. Serv. 2014, 21, 619–629. [Google Scholar] [CrossRef]
- Lin, Y.C.; Chang, C.c.A. Double standard: The role of environmental consciousness in green product usage. J. Mark. 2012, 76, 125–134. [Google Scholar] [CrossRef]
- Balderjahn, I. Personality variables and environmental attitudes as predictors of ecologically responsible consumption patterns. J. Bus. Res. 1988, 17, 51–56. [Google Scholar] [CrossRef]
- Ostrom, E.; Gardner, R. Coping with asymmetries in the commons: Self-governing irrigation systems can work. J. Econ. Perspect. 1993, 7, 93–112. [Google Scholar] [CrossRef]
- Ostrom, E. Collective action and the evolution of social norms. J. Econ. Perspect. 2000, 14, 137–158. [Google Scholar] [CrossRef]
- Fishbein, M.; Ajzen, I. Behavior: An Introduction to Theory and Research Reading; Addison-Wesley: Reading, MA, USA, 1975. [Google Scholar]
- Sheng Guanghua, G.S.; Fang, X. Theoretical basis and empirical test for the formation of Chinese consumers’ green purchase intention-TPB extension model based on ecological values, personal perception relevance. J. Soc. Sci. Jilin Univ. 2019, 59, 134–142. [Google Scholar]
- Jaiswal, D.; Kant, R. Green purchasing behaviour: A conceptual framework and empirical investigation of Indian consumers. J. Retail. Consum. Serv. 2018, 41, 60–69. [Google Scholar] [CrossRef]
- Chan, R.Y.; Lau, L.B. Antecedents of green purchases: A survey in China. J. Consum. Mark. 2000, 17, 338–357. [Google Scholar] [CrossRef]
- Séquier, A.; Stoebner, A.; Gourgou, S.; Lence, J.J.; Bonifaci, C.; Sancho-Garnier, H. Métodos educativos en la prevención del tabaquismo, en escolares del Departamento del Herault, Francia. Salud Pública de México 2002, 44, s93–s100. [Google Scholar] [CrossRef]
- Stone, R.N.; Grønhaug, K. Perceived risk: Further considerations for the marketing discipline. Eur. J. Mark. 1993, 27, 39–50. [Google Scholar] [CrossRef]
- Ballantyne, R.; Packer, J.; Hughes, K. Environmental awareness, interests and motives of botanic gardens visitors: Implications for interpretive practice. Tour. Manag. 2008, 29, 439–444. [Google Scholar] [CrossRef]
- Schill, M.; Godefroit-Winkel, D.; Diallo, M.F.; Barbarossa, C. Consumers’ intentions to purchase smart home objects: Do environmental issues matter? Ecol. Econ. 2019, 161, 176–185. [Google Scholar] [CrossRef]
- Nunnally, J.C. Psychometric Theory, 3rd ed.; McGraw-Hill: New York, NY, USA, 1994. [Google Scholar]




| Variable | Item | Questions | Factor Loading | Cronbach’s Alpha | CR | AVE |
|---|---|---|---|---|---|---|
| Environmental Awareness (EA) | EA11 | You will take the initiative to understand or learn something about environmental protection in your life and improve your environmental protection ability. | 0.829 | 0.890 | 0.919 | 0.649 |
| EA12 | You will spontaneously adopt environmentally friendly behaviors in your life and work. | 0.854 | ||||
| EA13 | You encourage your family, friends, and colleagues to adopt more environmentally conscious behaviors. | 0.834 | ||||
| EA14 | You are aware of the environmental initiatives promoted by the media. | 0.810 | ||||
| EA15 | You maintain a positive attitude toward environmental protection or green efforts. | 0.836 | ||||
| Green Building Consumer Perception (GBCP) | GBCP31 | You think participating in green building commercial fitness club is good for the environment. | 0.890 | 0.925 | 0.944 | 0.770 |
| GBCP32 | You are more concerned about the green value, and you believe that consuming fitness services in green building commercial fitness clubs is beneficial to the ecological environment. | 0.891 | ||||
| GBCP33 | You think you have a responsibility to choose green building commercial fitness clubs to experience fitness services over ordinary fitness clubs. | 0.843 | ||||
| GBCP34 | Participating in fitness in green building commercial fitness clubs is consistent with your fitness program and you will be immersed in it. | 0.909 | ||||
| GBCP35 | You believe that participating in green building commercial fitness clubs helps you to improve your personal image and receive more recognition from others. | 0.853 | ||||
| Perceived Economic Risk (PER) | PER21 | You will be concerned about excessive financial loss if the green building commercial fitness club service experience does not meet your requirements. | 0.878 | 0.870 | 0.911 | 0.720 |
| PER22 | You may be concerned that the green building commercial fitness club is not value for money. | 0.870 | ||||
| PER23 | You will be concerned about the possibility of discounts or price reductions that may occur soon after the purchase of the green building commercial fitness club fitness service. | 0.834 | ||||
| PER24 | You will be concerned about the true value for money of the green building commercial fitness club. | 0.811 | ||||
| Purchase Intention (PI) | PI21 | You will be willing to buy the services of green building commercial fitness clubs if you have the need to buy fitness services. | 0.875 | 0.825 | 0.895 | 0.740 |
| PI22 | You would recommend green building commercial fitness clubs to your friends when they need fitness services. | 0.847 | ||||
| PI23 | Green building commercial fitness clubs are an ideal place for you to spend your money on fitness services. | 0.859 | ||||
| Perceived Safety Risk (PSR) | PSR11 | You may be concerned that the technology associated with green building commercial fitness clubs is immature, flawed, or defective. | 0.881 | 0.860 | 0.905 | 0.704 |
| PSR12 | You may be concerned about potential safety issues associated with green building commercial fitness clubs. | 0.802 | ||||
| PSR13 | You may be concerned that participation in a green building commercial fitness club is closely related to your health. | 0.809 | ||||
| PSR14 | You are concerned about whether a green building as a selling point for a fitness club is beneficial to your physical and mental health. | 0.862 | ||||
| Perceived Utility Risk (PUR) | PUR21 | You may be concerned that the specific features or functionality of the green building commercial fitness clubs do not match what is being advertised by the business. | 0.869 | 0.845 | 0.906 | 0.763 |
| PUR22 | You may worry that the unique green features of green building commercial fitness clubs cannot meet your expectations. | 0.883 | ||||
| PUR23 | Green building is a new thing, you may worry that its function is not stable. | 0.868 |
| EA | GBCP | PER | PI | PSR | PUR | |
|---|---|---|---|---|---|---|
| EA | 0.833 | |||||
| GBCP | 0.372 | 0.878 | ||||
| PER | −0.450 | −0.591 | 0.848 | |||
| PI | 0.440 | 0.712 | −0.456 | 0.861 | ||
| P SR | −0.189 | −0.537 | 0.321 | −0.641 | 0.839 | |
| PUR | −0.293 | −0.622 | 0.380 | −0.693 | 0.484 | 0.873 |
| EA | GBCP | PER | PI | PSR | PUR | |
|---|---|---|---|---|---|---|
| EA11 | 0.829 | 0.291 | −0.374 | 0.316 | −0.095 | −0.208 |
| EA12 | 0.854 | 0.292 | −0.382 | 0.345 | −0.107 | −0.270 |
| EA13 | 0.835 | 0.363 | −0.383 | 0.386 | −0.166 | −0.232 |
| EA14 | 0.810 | 0.257 | −0.329 | 0.348 | −0.185 | −0.225 |
| EA15 | 0.836 | 0.334 | −0.401 | 0.420 | −0.216 | −0.277 |
| GBCP31 | 0.366 | 0.890 | −0.493 | 0.641 | −0.481 | −0.566 |
| GBCP32 | 0.367 | 0.891 | −0.552 | 0.653 | −0.510 | −0.582 |
| GBCP33 | 0.256 | 0.843 | −0.515 | 0.599 | −0.448 | −0.502 |
| GBCP34 | 0.335 | 0.909 | −0.539 | 0.650 | −0.488 | −0.577 |
| GBCP35 | 0.302 | 0.853 | −0.493 | 0.575 | −0.424 | −0.495 |
| PER21 | −0.407 | −0.504 | 0.878 | −0.393 | 0.256 | 0.330 |
| PER22 | −0.376 | −0.558 | 0.870 | −0.438 | 0.324 | 0.367 |
| PER23 | −0.382 | −0.480 | 0.834 | −0.389 | 0.295 | 0.306 |
| PER24 | −0.363 | −0.454 | 0.811 | −0.317 | 0.204 | 0.275 |
| PI21 | 0.415 | 0.651 | −0.417 | 0.875 | −0.539 | −0.616 |
| PI22 | 0.356 | 0.582 | −0.401 | 0.847 | −0.580 | −0.601 |
| PI23 | 0.363 | 0.603 | −0.359 | 0.859 | −0.536 | −0.570 |
| PSR11 | −0.169 | −0.444 | 0.280 | −0.581 | 0.881 | 0.427 |
| PSR12 | −0.116 | −0.389 | 0.275 | −0.475 | 0.802 | 0.376 |
| PSR13 | −0.142 | −0.455 | 0.238 | −0.518 | 0.809 | 0.397 |
| PSR14 | −0.200 | −0.506 | 0.285 | −0.570 | 0.862 | 0.420 |
| PUR21 | −0.261 | −0.524 | 0.338 | −0.598 | 0.361 | 0.869 |
| PUR22 | −0.273 | −0.573 | 0.399 | −0.622 | 0.471 | 0.883 |
| PUR23 | −0.233 | −0.531 | 0.253 | −0.594 | 0.432 | 0.868 |
| EA | GBCP | PER | PI | PSR | PUR | |
|---|---|---|---|---|---|---|
| EA | ||||||
| GBCP | 0.405 | |||||
| PER | 0.510 | 0.655 | ||||
| PI | 0.508 | 0.813 | 0.534 | |||
| PSR | 0.208 | 0.598 | 0.367 | 0.759 | ||
| PUR | 0.335 | 0.701 | 0.438 | 0.829 | 0.565 |
| Name (of a Thing) | Options (as in Computer Software Settings) | N Sample Size | Percentage |
|---|---|---|---|
| Distinguishing between the sexes | male | 172 | 47.4 |
| female | 191 | 52.6 | |
| (A person’s) age | 16–18 | 33 | 9.1 |
| 19–30 | 163 | 44.9 | |
| 31–40 | 102 | 28.1 | |
| 41–50 | 52 | 14.3 | |
| 51–60 | 13 | 3.6 | |
| Marital status | married | 196 | 54 |
| Unmarried | 167 | 46 | |
| Self-assessed health status | favorable | 197 | 54.3 |
| Fair or poor | 166 | 45.7 | |
| Account type | municipalities | 137 | 37.7 |
| Countryside | 226 | 62.3 | |
| Educational attainment | Bachelor’s degree or higher | 280 | 77.1 |
| Less than high school education | 83 | 22.9 | |
| Have a fitness habit or physical activity habit | yes | 221 | 60.9 |
| no | 142 | 39.1 | |
| Ever heard of green building | yes | 260 | 71.6 |
| no | 103 | 28.4 |
| PER | PI | PSR | PUR | |
|---|---|---|---|---|
| EA | 1.328 | |||
| GBCP | 1 | 2.386 | 1 | 1 |
| PER | 1.712 | |||
| PI | ||||
| PSR | 1.486 | |||
| PUR | 1.734 | |||
| EA × GBCP | 1.085 |
| R-Square | Q-Square | SRMR | |
|---|---|---|---|
| PER | 0.349 | 0.247 | 0.048 |
| PI | 0.757 | 0.542 | |
| PSR | 0.288 | 0.200 | |
| PUR | 0.387 | 0.291 |
| Path | STDEV | T | p Values | |
|---|---|---|---|---|
| GBCP -> PER | −0.591 | 0.042 | 14.132 | 0.000 |
| GBCP -> PI | 0.303 | 0.052 | 5.811 | 0.000 |
| GBCP -> PSR | −0.537 | 0.046 | 11.597 | 0.000 |
| GBCP -> PUR | −0.622 | 0.037 | 16.969 | 0.000 |
| PER -> PI | −0.009 | 0.033 | 0.281 | 0.778 |
| PSR -> PI | −0.313 | 0.024 | 12.816 | 0.000 |
| PUR -> PI | −0.311 | 0.026 | 12.141 | 0.000 |
| EA -> PI | 0.236 | 0.042 | 5.637 | 0.000 |
| Path | Effect | STDEV | T | P | 2.5% | 97.5% |
|---|---|---|---|---|---|---|
| aggregate effect | ||||||
| GBCP -> PI | 0.670 | 0.048 | 13.876 | 0.000 | 0.565 | 0.753 |
| indirect effect | ||||||
| GBCP -> PSR -> PI | 0.168 | 0.019 | 8.956 | 0.000 | 0.131 | 0.206 |
| GBCP -> PUR -> PI | 0.193 | 0.018 | 10.969 | 0.000 | 0.158 | 0.227 |
| GBCP -> PER -> PI | 0.006 | 0.020 | 0.279 | 0.780 | −0.031 | 0.047 |
| direct effect | ||||||
| GBCP -> PI | 0.303 | 0.052 | 5.811 | 0.000 | 0.191 | 0.395 |
| Path | STDEV | T | p Values | |
|---|---|---|---|---|
| EA × GBCP ->PI | 0.222 | 0.040 | 5.611 | 0.000 |
Disclaimer/Publisher’s Note: The statements, opinions and data contained in all publications are solely those of the individual author(s) and contributor(s) and not of MDPI and/or the editor(s). MDPI and/or the editor(s) disclaim responsibility for any injury to people or property resulting from any ideas, methods, instructions or products referred to in the content. |
© 2023 by the authors. Licensee MDPI, Basel, Switzerland. This article is an open access article distributed under the terms and conditions of the Creative Commons Attribution (CC BY) license (https://creativecommons.org/licenses/by/4.0/).
Share and Cite
Hou, Y.; Chen, S.; Yao, Z.; Huang, Q.; Shen, X.; Cao, L.; Cheng, J.; Gui, F.; Zhang, Y.; Wang, X. Green Building Consumption Perception and Its Impact on Fitness Service Purchasing Intentions: An Extended Institutional Analysis and Development Decision-Making Model Analysis. Buildings 2023, 13, 2536. https://doi.org/10.3390/buildings13102536
Hou Y, Chen S, Yao Z, Huang Q, Shen X, Cao L, Cheng J, Gui F, Zhang Y, Wang X. Green Building Consumption Perception and Its Impact on Fitness Service Purchasing Intentions: An Extended Institutional Analysis and Development Decision-Making Model Analysis. Buildings. 2023; 13(10):2536. https://doi.org/10.3390/buildings13102536
Chicago/Turabian StyleHou, Yuyang, Sen Chen, Zhenning Yao, Qian Huang, Xinyi Shen, Luning Cao, Junyang Cheng, Fuwei Gui, Yujie Zhang, and Xinbo Wang. 2023. "Green Building Consumption Perception and Its Impact on Fitness Service Purchasing Intentions: An Extended Institutional Analysis and Development Decision-Making Model Analysis" Buildings 13, no. 10: 2536. https://doi.org/10.3390/buildings13102536
APA StyleHou, Y., Chen, S., Yao, Z., Huang, Q., Shen, X., Cao, L., Cheng, J., Gui, F., Zhang, Y., & Wang, X. (2023). Green Building Consumption Perception and Its Impact on Fitness Service Purchasing Intentions: An Extended Institutional Analysis and Development Decision-Making Model Analysis. Buildings, 13(10), 2536. https://doi.org/10.3390/buildings13102536

