Profiling Students Based on the Overlap between IEQ and Psychosocial Preferences of Study Places
Abstract
1. Introduction
2. Materials and Methods
2.1. Questionnaire
2.2. Participants
2.3. Ethical Aspects
2.4. Data Management and Analysis
3. Results
3.1. Students Characteristics
3.2. Students’ Preferences of Their Study Places
3.3. TwoStep Cluster Analysis
3.3.1. IEQ Preferences Model
3.3.2. Psychosocial Preferences Model
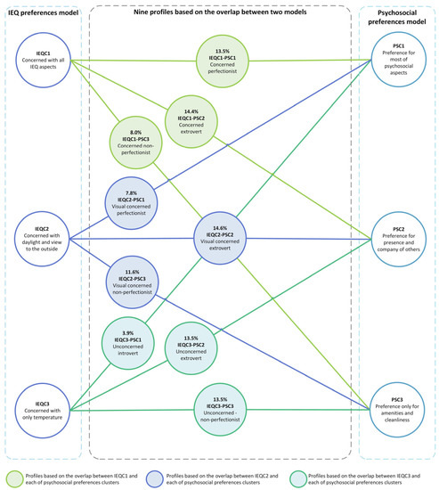
3.4. Overlap between the IEQ and the Psychosocial Preferences Model
3.4.1. Overlap between IEQC1 with Psychosocial Clusters
- IEQC1-PSC1: the concerned perfectionist.
- IEQC1-PSC2: the concerned extrovert.
- IEQC1-PSC3: the concerned non-perfectionist
3.4.2. Overlap between IEQC2 with Psychosocial Clusters
- IEQC2-PSC1: the visual concerned perfectionist
- IEQC2-PSC2: the visual concerned extrovert
- IEQC2-PSC3: the visual concerned non-perfectionist
3.4.3. Overlap between IEQC3 with Psychosocial Clusters
- IEQC3-PSC1: the unconcerned introvert
- IEQC3-PSC2: the unconcerned extrovert
- IEQC3-PSC3: the unconcerned non-perfectionist
4. Discussion
4.1. Comparison with Previous Studies
4.2. Students’ Profiles Based on the Overlap between the Two Cluster Models
4.3. Differences in Preferences of Profiles in Relation to Design Implementations
4.4. Limitations
5. Conclusions
Author Contributions
Funding
Institutional Review Board Statement
Informed Consent Statement
Data Availability Statement
Acknowledgments
Conflicts of Interest
Appendix A. Sections and Sub-Sections of the Questionnaire
| Section | Sub-Section | Instrument |
| Personal information | Age | - |
| Gender | ||
| Psycho-social aspects | Mood | OFFICAR, select one out of nine moods (e.g., cheerful) [31,49,50]. |
| Recently experienced positive events (e.g., wedding) and negative events (e.g., funeral). | OFFICAR, select either yes or no [31,49,50]. | |
| Positive and Negative Affect Schedule (PANAS) | I-PANAS-SF, including five positive effects and five negative effects, on a scale 1 to 5 (1: never, 5: always) [51]. | |
| Mostly used study place | Study place type | Select one of the three options: home, educational building, or other. |
| Preferences | IEQ preferences Please rate on a scale from 1 to 10, the importance of each of the following aspects for your study performance at your study place1: Not important at all; 10: Extremely important-e.g., temperature”. | Eight aspects on a scale 1 to 10 (1: not important at all, 10: extremely important) [26]. |
| Psychosocial preferences: “Please rate on a scale from 1 to 10, the importance of each of the following aspects for your study performance at your study place1: Not important at all; 10: Extremely important-e.g., privacy”. | Nine aspects on a scale 1 to 10 (1: not important at all, 10: extremely important) [26]. | |
| Importance of IEQ-related items: “Please rate on a scale from 1 to 10, the importance of each of following the items that would help you to study better; 1: Not important at all; 10: Extremely important-e.g., lamp on my desk”. | Eleven aspects on a scale 1 to 10 (1: not important at all, 10: extremely important) [26]. | |
| Comfort | IEQ perception: “On a scale of 1 to 7, how would you describe the general indoor comfort of your MOST used study place in the past 3 months? e.g., temperature satisfaction”. | Eighteen aspects on a scale 1 to 7 (1: dissatisfied, 7: satisfied [26,27,31]. |
| Control over IEQ factors: “How much control do you personally have over the following aspects of your MOST used study place?-e.g., ventilation”. | Five aspects on a scale 1 to 7 (1: not at all, 7: full control) [26]. | |
| Psychosocial perception: How satisfied are you with the following in your MOST used study place-e.g., amount of privacy”. | Five aspects on a scale 1 to 7 (1: unsatisfactory, 7: satisfactory) [26]. | |
| Lifestyle | Physical activity | OFFICAR, select either yes or no [31]. |
| Smoking | OFFICAR, select one out of four options (e.g., no never, yes former, yes incidentally, yes daily) [31]. | |
| Alcohol | OFFICAR, select one out of three options (e.g., yes daily, yes occasionally, no) [31]. | |
| Health and medical history | Suffering from diseases: “Have you ever been told by your doctor that you are suffering from: e.g., asthma” | OFFICAR, includes eighteen diseases, each disease is rated one out of three options: never, yes in the last 12 months, yes but not in the last 12 months [31]. |
Appendix B. IEQ Preferences Clusters
| IEQC1 | IEQC2 | IEQC3 | p-Value | |
| n (%within the total sample) | 159 (35.5) | 149 (33.3) | 140 (31.3) | - |
| Age | 0.325 | |||
| Mean (SD) | 19.6 (1.7) | 19.7 (1.3) | 19.9 (1.7) | - |
| Maximum | 31 | 26 | 29 | - |
| Minimum | 17 | 18 | 18 | - |
| Mood-n (%within cluster level) | 0.375 | |||
| Cheerful | 12 (7.5) | 14 (9.4) | 10 (7.1) | - |
| Relaxed | 42 (26.4) | 43 (28.9) | 39 (27.9) | - |
| Calm | 31 (19.5) | 20 (13.4) | 15 (10.7) | - |
| Neutral | 31 (19.5) | 28 (18.8) | 33 (23.6) | - |
| Sad | 10 (6.3) | 8 (5.4) | 17 (12.1) | - |
| Bored | 21 (13.2) | 23 (15.4) | 17 (12.1) | - |
| Recently experienced events-n (%within cluster level) | ||||
| Positive events | 45 (34.0) | 40 (26.8) | 36 (25.7) | 0.226 |
| Negative events | 56 (35.2) | 44 (29.5) | 50 (35.7) | 0.455 |
| Lifestyle-n (%) | ||||
| Smoking | 42 (26.4) | 46 (30.9) | 46 (32.8) | 0.380 |
| Alcohol | 133 (83.7) | 129 (86.6) | 119 (85.0) | 0.502 |
| Physical activity | 146 (91.8) | 138 (92.6) | 120 (85.7) | 0.098 |
| PANAS-Mean (SD) | ||||
| Positive affect | 17.5 (2.6) | 17.6 (2.5) | 17.1 (2.7) | 0.122 |
| Negative affect | 11.8 (3.0) | 11.3 (2.9) | 11.4 (3.0) | 0.617 |
| Health-n (%within cluster level) | ||||
| Hay fever | 35 (22.2) | 30 (20.1) | 33 (23.6) | 0.205 |
| Rhinitis | 52 (32.9) | 51 (34.2) | 43 (30.2) | 0.074 |
| Eczema | 18 (6.3) | 25 (16.8) | 22 (15.7) | 0.517 |
| Other skin conditions | 12 (7.6) | 15 (10.1) | 18 (12.9) | 0.590 |
| Migraine | 24 (15.2) | 23 (15.5) | 21 (15.0) | 0.314 |
| Depression | 31 (19.5) | 29 (19.5) | 32 (22.9) | 0.477 |
| Anxiety | 44 (27.8) | 31 (20.8) | 30 (21.4) | 0.126 |
| Mental health problems | 32 (20.3) | 23 (15.5) | 23 (16.4) | 0.677 |
| IEQ perception of study-n (%within cluster level) | ||||
| Temperature in general dissatisfaction | 31 (19.5) | 27 (18.1) | 38 (28.4) | 0.084 |
| Temperature not stable | 42 (26.4) | 36 (24.2) | 43 (30.7) | 0.588 |
| Dissatisfied with air freshness | 93 (58.5) | 88 (59.1) | 84 (60.0) | 0.730 |
| Dissatisfied with air smell | 72 (45.3) | 71 (47.7) | 58 (41.4) | 0.393 |
| Air quality in general dissatisfaction | 23 (14.5) | 18 (12.1) | 18 (12.9) | 0.521 |
| Daylight dissatisfaction | 22 (13.8) | 15 (10.1) | 15 (10.7) | 0.928 |
| Reflection from the sun dissatisfaction | 27 (17.0) | 25 (16.8) | 12 (8.6) | 0.167 |
| Artificial light dissatisfaction | 24 (15.1) | 33 (22.1) | 25 (17.9) | 0.182 |
| Lighting in general dissatisfaction | 13 (8.2) | 16 (10.7) | 9 (6.4) | 0.867 |
| Noise from outside dissatisfaction | 36 (22.6) | 37 (24.8) | 36 (25.7) | 0.391 |
| Noise from installations dissatisfaction | 19 (11.9) | 23 (15.4) | 20 (14.3) | 0.907 |
| Noise other than installations dissatisfaction | 38 (23.9) | 29 (19.5) | 29 (20.7) | 0.745 |
| Noise in general dissatisfaction | 28 (17.6) | 30 (20.1) | 20 (14.3) | 0.921 |
| Vibration dissatisfaction | 21 (13.2) | 16 (10.7) | 16 (11.4) | 0.836 |
| Psychosocial perception of study place- n (%within cluster level) | ||||
| Amount of privacy dissatisfaction | 14 (8.8) | 10 (6.7) | 12 (8.6) | 0.754 |
| Layout dissatisfaction | 12 (7.5) | 10 (6.7) | 6 (4.7) | 0.498 |
| Decoration dissatisfaction | 8 (5.0) | 10 (6.7) | 13 (9.3) | 0.337 |
| Cleanliness dissatisfaction | 22 (13.8) | 21 (14.1) | 19 (13.6) | 0.993 |
| View to the outside dissatisfaction | 16 (10.1) | 20 (13.4) | 18 (12.9) | 0.611 |
| Psychosocial preferences-mean (SD) | ||||
| Storage | 6.5 (2.3) | 6.2 (2.3) | 6.0 (2.3) | 0.503 |
| Amenities | 8.3 (1.5) | 8.0 (1.5) | 7.8 (1.4) | 0.064 |
| Presence and company of others | 5.8 (2.5) | 5.1 (2.6) | 5.0 (2.6) | 0.308 |
| Size of the room | 5.9 (1.9) | 5.4 (2.0) | 5.2 (2.0) | 0.133 |
| Bonding or identifying with the place | 5.8 (2.3) | 5.3 (2.6) | 5.1 (2.4) | 0.090 |
| Ability to adapt or control the place | 6.2 (2.1) | 5.9 (2.1) | 5.1 (2.6) | 0.249 |
| Importance of IEQ-related aspects-mean (SD) | ||||
| Chair seat heating | 4.3 (2.8) | 4.0 (2.8) | 3.4 (2.5) | 0.106 |
| Chair backrest eating | 4.4 (2.9) | 3.9 (3.0) | 3.5 (2.8) | 0.095 |
| Heating on my desk | 3.9 (2.7) | 3.6 (2.7) | 3.2 (2.5) | 0.141 |
| Presence of plants | 6.1 (2.5) | 5.9 (2.5) | 5.1 (2.7) | 0.62 |
| Personal control over the most used study place-mean (SD) | ||||
| Temperature | 4.2 (1.9) | 4.7 (1.7) | 4.4 (1.8) | 0.206 |
| Ventilation | 4.6 (2.0) | 4.8 (1.8) | 4.6 (1.8) | 0.311 |
| Shading from the sun | 4.7 (2.2) | 4.5 (2.1) | 4.8 (2.0) | 0.772 |
| Lighting | 4.8 (2.2) | 5.1 (1.9) | 5.1 (1.9) | 0.377 |
| Noise | 2.9 (1.4) | 3.2 (1.6) | 2.9 (1.5) | 0.168 |
Appendix C. Psychosocial Preferences Clusters
| PSC1 | PSC2 | PSC3 | p-Value | |
| n (%within total sample) | 110 (25.0) | 186 (42.3) | 144 (32.7) | - |
| Age | 0.084 | |||
| Mean (SD) | 19.7 (1.5) | 19.8 (1.8) | 19.7 (1.3) | - |
| Maximum | 29 | 31 | 26 | - |
| Minimum | 17 | 17 | 18 | - |
| Gender -n (%within cluster level) | 0.776 | |||
| Male | 43 (39.1) | 68 (36.6) | 58 (40.3) | - |
| Female | 67 (60.9) | 117 (62.9) | 85 (59.0) | - |
| Mood-n (%) | 0.262 | |||
| Cheerful | 9 (8.1) | 20 (10.8) | 7 (4.9) | - |
| Relaxed | 26 (23.7) | 48 (25.8) | 50 (34.7) | - |
| Calm | 18 (16.4) | 29 (15.6) | 19 (13.2) | - |
| Neutral | 23 (20.9) | 42 (22.6) | 23 (16.0) | - |
| Sad | 10 (9.1) | 14 (7.5) | 9 (6.3) | - |
| Bored | 20 (18.2) | 18 (9.7) | 21 (14.6) | - |
| Recently experienced events-n (%within cluster level) | ||||
| Positive events | 35 (31.8) | 54 (29.0) | 37 (25.7) | 0.557 |
| Negative events | 34 (30.9) | 64 (34.4) | 47 (32.6) | 0.822 |
| Lifestyle-n (%) | ||||
| Physical activity | 97 (88.2) | 170 (91.4) | 129 (89.6) | 0.658 |
| PANAS-Mean (SD) | ||||
| Positive affect | 18.0 (2.5) | 17.1 (2.5) | 17.3 (2.6) | 0.168 |
| Negative affect | 11.8 (2.9) | 11.6 (2.9) | 11.2 (3.1) | 0.301 |
| Health-n (%within cluster level) | ||||
| Asthma | 4 (3.6) | 9 (8.0) | 4 (2.8) | 0.204 |
| Hay fever | 21 (19.1) | 45 (24.2) | 31 (21.5) | 0.796 |
| Rhinitis | 26 (23.6) | 70 (37.7) | 48 (33.3) | 0.194 |
| Eczema | 16 (7.3) | 26 (14.0) | 23 (16.0) | 0.984 |
| Other skin conditions | 6 (5.4) | 22 (11.8) | 17 (11.8) | 0.262 |
| Migraine | 16 (14.5) | 30 (16.2) | 22 (15.3) | 0.697 |
| Depression | 23 (20.9) | 33 (17.8) | 35 (24.3) | 0.923 |
| Anxiety | 30 (27.3) | 42 (22.6) | 35 (24.3) | 0.181 |
| Mental health problems | 21 (19.1) | 23 (16.7) | 24 (16.7) | 0.701 |
| IEQ perception of study-n (%within cluster level) | ||||
| Temperature in general dissatisfaction | 23 (20.9) | 43 (23.1) | 29 (20.1) | 0.832 |
| Temperature not stable | 32 (29.1) | 48 (25.8) | 41 (28.5) | 0.744 |
| Dissatisfied with air smell | 45 (40.9) | 94 (50.5) | 63 (43.8) | 0.261 |
| Air quality in general dissatisfaction | 18 (16.4) | 20 (10.8) | 21 (14.6) | 0.324 |
| Daylight dissatisfaction | 9 (8.2) | 24 (12.9) | 18 (12.5) | 0.434 |
| Reflection from the sun dissatisfaction | 11 (10.0) | 28 (15.1) | 26 (18.1) | 0.188 |
| Artificial light dissatisfaction | 14 (12.7) | 37 (19.9) | 29 (20.1) | 0.227 |
| Lighting in general dissatisfaction | 7 (6.4) | 18 (9.7) | 12 (8.3) | 0.623 |
| Noise from outside dissatisfaction | 30 (27.3) | 50 (26.9) | 30 (20.8) | 0.399 |
| Noise from installations dissatisfaction | 16 (14.5) | 24 (12.9) | 20 (13.9) | 0.902 |
| Noise other than installations dissatisfaction | 26 (23.6) | 39 (21.0) | 32 (22.2) | 0.842 |
| Noise in general dissatisfaction | 20 (18.2) | 32 (17.2) | 26 (18.1) | 0.953 |
| Vibration dissatisfaction | 16 (14.5) | 24 (12.9) | 13 (9.0) | 0.385 |
| Psychosocial perception of study place- n (%within cluster level) | ||||
| Cleanliness dissatisfaction | 10 (9.1) | 28 (15.1) | 24 (16.7) | 0.193 |
| View to the outside dissatisfaction | 11 (10.0) | 25 (13.4) | 18 (12.5) | 0.676 |
| IEQ preferences-mean (SD) | ||||
| Ventilation and fresh air | 8.2 (1.3) | 7.8 (1.3) | 7.7 (1.7) | 0.065 |
| View to the outside | 8.5 (1.4) | 8.2 (1.7) | 7.9 (2.0) | 0.075 |
| Sounds from the inside | 7.1 (2.2) | 6.7 (2.0) | 6.7 (2.4) | 0.154 |
| Importance of IEQ-related aspects-mean (SD) | ||||
| Personal desk ventilation and fresh air | 7.6 (2.0) | 6.7 (2.3) | 7.0 (2.2) | 0.138 |
| Headphones | 7.4 (2.4) | 7.3 (2.3) | 6.9 (2.7) | 0.734 |
| Personal control over the most used study place-mean (SD) | ||||
| Temperature | 4.8 (1.6) | 4.2 (1.9) | 4.4 (1.8) | 0.087 |
| Shading from the sun | 5.2 (2.0) | 4.5 (2.1) | 4.5 (2.1) | 0.051 |
| Lighting | 5.7 (1.7) | 4.7 (2.1) | 5.0 (2.0) | 0.065 |
| Noise | 3.4 (1.6) | 2.8 (1.4) | 2.9 (1.4) | 0.069 |
Appendix D. Descriptive of the Overlap Nine Profiles
| IEQC1-PSC1 | IEQC1-PSC2 | IEQC1-PSC3 | IEQC2-PSC1 | IEQC2-PSC2 | IEQC2-PSC3 | IEQC3-PSC1 | IEQC3-PSC2 | IEQC3-PSC3 | p-Value | |
| n (%within the total sample) | 59 (13.5) | 63 (14.4) | 35 (8.0) | 34 (7.8) | 64 (14.6) | 48 (11.0) | 17 (3.9) | 59 (13.5) | 59 (13.5) | - |
| Mood-N (%) | ||||||||||
| Cheerful * | 5 (8.5) | 5 (7.9) | 2 (5.7) | 3 (8.8) | 9 (14.1) | 2 (4.2) | 1 (5.9) | 6 (10.2) | 3 (5.1) | - |
| Relaxed * | 14 (23.7) | 12 (19.0) | 16 (45.7) | 4 (11.8) | 23 (35.9) | 8 (16.7) | 4 (23.5) | 13 (22.0) | 9 (15.3) | - |
| Calm * | 11 (18.6) | 14 (22.2) | 6 (17.1) | 6 (17.6) | 7 (10.9) | 7 (14.6) | 1 (5.9) | 8 (13.6) | 6 (10.2) | - |
| Neutral * | 13 (22.0) | 14 (22.2) | 3 (8.6) | 7 (20.6) | 11 (17.2) | 8 (16.7) | 3 (17.6) | 17 (28.8) | 12 (20.3) | - |
| Sad * | 3 (5.1) | 4 (6.3) | 1 (8.6) | 1 (2.9) | 2 (3.1) | 4 (8.3) | 2 (11.8) | 8 (13.6) | 5 (8.5) | - |
| Bored * | 9 (15.3) | 8 (12.7) | 3 (8.6) | 6 (17.6) | 7 (10.9) | 10 (20.8) | 5 (29.4) | 3 (5.1) | 8 (13.6) | - |
| Recently experienced events-n (%within profile level) | ||||||||||
| Negative events | 20 (33.9) | 22 (34.9) | 13 (37.1) | 8 (23.5) | 20 (31.3) | 15 (31.3) | 6 (35.3) | 22 (37.3) | 19 (32.2) | 0.054 |
| Lifestyle-n (%within profile level) | ||||||||||
| Smoking * | 8 (13.6) | 22 (34.9) | 12 (34.3) | 10 (29.4) | 19 (29.7) | 15 (31.2) | 3 (17.7) | 15 (25.4) | 21 (35.6) | - |
| Study place-N (%within profile level) | ||||||||||
| Home | 49 (83.1) | 31 (49.2) | 22 (62.9) | 33 (97.1) | 43 (67.2) | 40 (83.3) | 16 (94.1) | 43 (72.9) | 46 (78.0) | - |
| Educational building * | 10 (16.9) | 31 (49.2) | 13 (37.1) | 1 (2.9) | 21 (32.8) | 7 (14.6) | 1 (5.9) | 16 (27.1) | 13 (22.0) | - |
| Health-n (%within profile level) | ||||||||||
| Hay fever * | 9 (15.3) | 18 (28.6) | 8 (22.9) | 8 (23.5) | 11 (17.2) | 10 (20.9) | 4 (23.5) | 16 (27.1) | 13 (22.0) | - |
| Rhinitis * | 14 (23.7) | 28 (44.5) | 10 (28.6) | 8 (23.5) | 24 (37.5) | 17 (35.4) | 4 (23.5) | 18 (30.5) | 21 (35.6) | - |
| Eczema * | 6 (10.2) | 7 (11.1) | 5 (14.3) | 7 (20.5) | 11 (17.2) | 7 (14.6) | 3 (17.6) | 8 (13.6) | 11 (18.6) | - |
| Other skin conditions * | 2 (3.4) | 8 (12.7) | 2 (5.7) | 3 (8.8) | 6 (9.4) | 5 (10.4) | 1 (5.9) | 7 (11.9) | 10 (17.0) | - |
| Migraine * | 6 (10.2) | 11 (17.5) | 7 (20.0) | 8 (23.5) | 10 (15.6) | 5 (10.4) | 2 (11.8) | 9 (15.3) | 10 (16.9) | - |
| Mental health problems * | 11 (18.6) | 14 (22.2) | 6 (17.1) | 8 (23.5) | 8 (12.5) | 7 (14.6) | 2 (11.8) | 9 (15.3) | 11 (18.6) | - |
| IEQ perception of study place-n (% level) | ||||||||||
| Temperature in general dissatisfaction * | 13 (22.0) | 13 (20.6) | 5 (14.3) | 4 (11.8) | 14 (21.9) | 8 (16.7) | 6 (35.3) | 16 (27.1) | 16 (27.1) | - |
| Temperature not stable | 14 (23.7) | 20 (31.7) | 8 (22.9) | 11 (32.4) | 12 (18.8) | 13 (27.1) | 7 (41.2) | 16 (27.1) | 19 (32.2) | 0.093 |
| Air quality in general dissatisfaction * | 8 (13.6) | 10 (15.9) | 5 (14.3) | 5 (14.7) | 5 (7.8) | 8 (16.7) | 5 (29.4) | 5 (8.5) | 8 (13.6) | - |
| Daylight dissatisfaction * | 6 (10.2) | 11 (17.5) | 5 (14.3) | 2 (5.9) | 8 (12.5) | 4 (8.3) | 1 (5.9) | 5 (8.5) | 9 (15.3) | - |
| Reflection from the sun dissatisfaction * | 6 (10.2) | 15 (23.8) | 6 (17.1) | 4 (11.8) | 11 (17.2) | 10 (20.8) | 1 (5.9) | 2 (3.4) | 9 (15.3) | - |
| Artificial light dissatisfaction * | 8 (13.6) | 13 (20.6) | 3 (8.6) | 6 (17.6) | 12 (18.8) | 14 (29.2) | - | 12 (20.3) | 12 (20.3) | - |
| Lighting in general dissatisfaction * | 3 (5.1) | 8 (12.7) | 2 (5.7) | 4 (11.8) | 9 (14.1) | 2 (4.2) | - | 1 (1.7) | 8 (13.6) | - |
| Noise from outside dissatisfaction * | 17 (28.8) | 15 (23.8) | 4 (11.4) | 9 (26.5) | 18 (28.1) | 10 (20.8) | 4 (23.5) | 17 (28.8) | 15 (25.4) | - |
| Noise from installations dissatisfaction * | 8 (13.6) | 7 (11.1) | 4 (11.4) | 4 (11.8) | 8 (12.5) | 10 (20.8) | 4 (23.5) | 9 (15.3) | 6 (10.2) | - |
| Noise other than installations dissatisfaction * | 14 (23.7) | 14 (22.2) | 10 (28.6) | 8 (23.5) | 11 (17.2) | 10 (20.8) | 4 (23.5) | 14 (23.7) | 11 (18.6) | - |
| Noise in general dissatisfaction * | 10 (16.9) | 10 (15.9) | 8 (22.9) | 7 (20.6) | 14 (21.9) | 9 (18.8) | 3 (17.6) | 8 (13.6) | 9 (15.3) | - |
| Vibration dissatisfaction * | 7 (11.9) | 10 (15.9) | 4 (11.3) | 6 (17.6) | 7 (10.9) | 3 (6.3) | 3 (17.6) | 7 (11.9) | 6 (10.2) | - |
| Psychosocial perception of study place- n (%within profile level) | ||||||||||
| Amount of privacy dissatisfaction * | 1 (1.7) | 12 (19.0) | 1 (2.9) | 1 (2.9) | 2 (3.1) | 7 (14.6) | - | 6 (10.2) | 6 (10.2) | - |
| Layout dissatisfaction * | 3 (5.1) | 7 (11.1) | 2 (5.7) | - | 5 (7.8) | 5 (10.4) | - | 2 (3.4) | 4 (6.8) | - |
| Decoration dissatisfaction * | 2 (3.4) | 6 (9.5) | - | - | 6 (9.4) | 4 (8.3) | - | 3 (5.1) | 10 (16.9) | - |
| Cleanliness dissatisfaction * | 6 (10.2) | 12 (19.0) | 4 (11.4) | 3 (8.8) | 9 (14.1) | 9 (18.8) | 1 (5.9) | 7 (11.9) | 11 (18.6) | - |
| View to the outside dissatisfaction * | 4 (6.8) | 10 (15.9) | 2 (5.7) | 3 (8.8) | 11 (17.2) | 6 (12.5) | 4 (23.5) | 4 (6.8) | 10 (16.9) | - |
| * N < 5, thus chi-squared test not performed. |
References
- Ramu, V.; Taib, N.; Massoomeh, H.M. Informal academic learning space preferences of tertiary education learners. J. Facil. Manag. 2021. [Google Scholar] [CrossRef]
- Beckers, R.; Van der Voordt, T.; Dewulf, G. Learning space preferences of higher education students. Build. Environ. 2016, 104, 243–252. [Google Scholar] [CrossRef]
- Harrop, D.; Turpin, B. A Study Exploring Learners’ Informal Learning Space Behaviors, Attitudes, and Preferences. New Rev. Acad. Librariansh. 2013, 19, 58–77. [Google Scholar] [CrossRef]
- Beckers, R.; Van der Voordt, T.; Dewulf, G. Why do they study there? Diary research into students’ learning space choices in higher education. High Educ. Res. Dev. 2016, 35, 142–157. [Google Scholar] [CrossRef]
- Cox, A.M. Space and embodiment in informal learning. High Educ. 2018, 75, 1077–1090. [Google Scholar] [CrossRef]
- Wang, S.; Han, C. The Influence of Learning Styles on Perception and Preference of Learning Spaces in the University Campus. Buildings 2021, 11, 572. [Google Scholar] [CrossRef]
- Wilson, H.K.; Cotgrave, A. Factors that influence students’ satisfaction with their physical learning environments. Struct. Surv. 2016, 34, 256–275. [Google Scholar] [CrossRef]
- Bluyssen, P.M. Patterns and Profiles for understanding the indoor environment and its occupants. In Proceedings of the 2022: CLIMA 2022 The 14th REHVA HVAC World Congress, Rotterdam, The Netherlands, 22–25 May 2022; pp. 1–7. [Google Scholar] [CrossRef]
- Shu, S.; Ma, H. Restorative Effects of Classroom Soundscapes on Children’s Cognitive Performance. Int. J. Environ. Res. Public Health 2019, 16, 293. [Google Scholar] [CrossRef] [PubMed]
- Ricciardi, P.; Buratti, C. Environmental quality of university classrooms: Subjective and objective evaluation of the thermal, acoustic, and lighting comfort conditions. Build. Environ. 2018, 127, 23–36. [Google Scholar] [CrossRef]
- Corgnati, S.P.; Filippi, M.; Viazzo, S. Perception of the thermal environment in high school and university classrooms: Subjective preferences and thermal comfort. Build. Environ. 2007, 42, 951–959. [Google Scholar] [CrossRef]
- Zhang, D.; Ortiz, M.A.; Bluyssen, P.M. Clustering of Dutch school children based on their preferences and needs of the IEQ in classrooms. Build. Environ. 2019, 147, 258–266. [Google Scholar] [CrossRef]
- Nico, M.A.; Liuzzi, S.; Stefanizzi, P. Evaluation of thermal comfort in university classrooms through objective approach and subjective preference analysis. Appl. Ergon. 2015, 48, 111–120. [Google Scholar] [CrossRef] [PubMed]
- Liu, Q.; Huang, Z.; Li, Z.; Pointer, M.R.; Zhang, G.; Liu, Z. A Field Study of the Impact of Indoor Lighting on Visual Perception and Cognitive Performance in Classroom. Appl. Sci. 2020, 10, 7436. [Google Scholar] [CrossRef]
- Teli, D.; Jentsch, M.F.; James, P.A.B. Naturally ventilated classrooms: An assessment of existing comfort models for predicting the thermal sensation and preference of primary school children. Energy Build. 2012, 53, 166–182. [Google Scholar] [CrossRef]
- Cankaya, S.; Yilmazer, S. The effect of soundscape on the students’ perception in the high school environment. In Proceedings of the Inter-Noise 2016 45th International Congress and Exposition on Noise Control Engineering: Towards a Quiter Future, Hamburg, Germany, 21–24 August 2016; pp. 4809–4816. [Google Scholar]
- Mishra, A.K.; Derks, M.T.H.; Kooi, L.; Loomans, M.G.L.C.; Kort, H.S.M. Analysing thermal comfort perception of students through the class hour, during heating season, in a university classroom. Build. Environ. 2017, 125, 464–474. [Google Scholar] [CrossRef]
- De Giuli, V.; Da Pos, O.; De Carli, M. Indoor environmental quality and pupil perception in Italian primary schools. Build. Environ. 2012, 56, 335–345. [Google Scholar] [CrossRef]
- Peng, L.; Jin, S.; Deng, Y.; Gong, Y. Students ’ Perceptions of Active Learning Classrooms from an Informal Learning Perspective: Building a Full-Time Sustainable Learning Environment in Higher Education. Sustainability 2022, 14, 8578. [Google Scholar] [CrossRef]
- Cunningham, M.; Walton, G. Informal learning spaces (ILS) in university libraries and their campuses: A Loughborough University case study. New Libr. World 2016, 117, 49–62. [Google Scholar] [CrossRef]
- Roetzel, A.; DeKay, M.; Nakai Kidd, A.; Klas, A.; Sadick, A.M.; Whittem, V.; Zinkiewicz, L. Architectural, indoor environmental, personal and cultural influences on students’ selection of a preferred place to study. Archit. Sci. Rev. 2020, 63, 275–291. [Google Scholar] [CrossRef]
- Braat-Eggen, E.; Reinten, J.; Hornikx, M.; Kohlrausch, A. The Effect of Background Noise on a “Studying for an Exam” Task in an Open-Plan Study Environment: A Laboratory Study. Front. Built. Environ. 2021, 7, 1–12. [Google Scholar] [CrossRef]
- Liu, C.; Luther, M. Privacy and interaction preferences of students in informal learning spaces on university campus. Facilities 2022. ahead-of-print. [Google Scholar] [CrossRef]
- Bluyssen, P.M. Towards an integrated analysis of the indoor environmental factors and its effects on occupants. Intell. Build. Int. 2020, 12, 199–207. [Google Scholar] [CrossRef]
- Altomonte, S.; Allen, J.; Bluyssen, P.M.; Brager, G.; Heschong, L.; Loder, A.; Schiavon, S.; Veitch, J.A.; Wang, L.; Wargocki, P. Ten questions concerning well-being in the built environment. Build. Environ. 2020, 180, 106949. [Google Scholar] [CrossRef]
- Ortiz, M.A.; Bluyssen, P.M. Profiling office workers based on their self-reported preferences of indoor environmental quality and psychosocial comfort at their workplace during COVID-19. Build. Environ. 2022, 211, 108742. [Google Scholar] [CrossRef] [PubMed]
- Eijkelenboom, A.; Bluyssen, P.M. Profiling outpatient staff based on their self-reported comfort and preferences of indoor environmental quality and social comfort in six hospitals. Build. Environ. 2020, 184, 107220. [Google Scholar] [CrossRef]
- Ortiz, M.A.; Bluyssen, P.M. Proof-of-concept of a questionnaire to understand occupants ’ comfort and energy behaviours: First results on home occupant archetypes. Build. Environ. 2018, 134, 47–58. [Google Scholar] [CrossRef]
- Ortiz, M.A.; Bluyssen, P.M. Developing home occupant archetypes: First results of mixed-methods study to understand occupant comfort behaviours and energy use in homes. Build. Environ. 2019, 163, 106331. [Google Scholar] [CrossRef]
- Kim, D.H.; Bluyssen, P.M. Clustering of office workers from the OFFICAIR study in The Netherlands based on their self-reported health and comfort. Build. Environ. 2020, 176, 106860. [Google Scholar] [CrossRef]
- Bluyssen, P.M.; Roda, C.; Mandin, C.; Fossati, S.; Carrer, P.; de Kluizenaar, Y.; Mihucz, V.G.; de Oliveira Fernandes, E.; Bartzis, J. Self-reported health and comfort in ‘ modern ’ office buildings: First results from the European OFFICAIR study. Indoor Air 2016, 26, 298–317. [Google Scholar] [CrossRef]
- Dietrich, T.; Rundle-Thiele, S.; Kubacki, K. Segmentation in Social Marketing; Springer Nature: Singapore, 2017. [Google Scholar]
- Vanichvatana, S.; Rd, R.; Mak, H. Who uses home as informal learning spaces: A Bangkok private university case study. World J. Educ. Technol. Curr. Issues 2020, 12, 37–47. [Google Scholar] [CrossRef]
- Wu, X.; Kou, Z.; Oldfield, P.; Heath, T.; Borsi, K. Informal Learning Spaces in Higher Education: Student Preferences and Activities. Buildings 2021, 11, 252. [Google Scholar] [CrossRef]
- Kim, Y.; Yang, E. Academic library spaces and student activities during the COVID-19 pandemic. J. Acad. Librariansh. 2022, 48, 102529. [Google Scholar] [CrossRef] [PubMed]
- Hyun, S.; Wan, T. What Matters for Students’ Use of Physical Library Space? J. Acad. Librariansh. 2015, 41, 274–279. [Google Scholar] [CrossRef]
- Kärnä, S.; Julin, P.; Nenonen, S. User satisfaction on a university campus by students and staff. Intell. Build. Int. 2013, 5, 69–82. [Google Scholar] [CrossRef]
- Declercq, C.P.; Cranz, G. Moving Beyond Seating-centered Learning Environments: Opportunities and Challenges Identified in a POE of a Campus Library. J. Acad. Librariansh. 2014, 40, 574–584. [Google Scholar] [CrossRef]
- Webb, K.; Schaller, M.A.; Hunley, S.A. Measuring Library Space Use and Preferences: Charting a Path Toward Increased Engagement. Portal. Libr. Acad. 2008, 8, 407–422. [Google Scholar] [CrossRef]
- Felsten, G. Where to take a study break on the college campus: An attention restoration theory perspective. J. Environ. Psychol. 2009, 29, 160–167. [Google Scholar] [CrossRef]
- Amerio, A.; Brambilla, A.; Morganti, A.; Aguglia, A.; Bianchi, D.; Santi, F.; Costantini, L.; Odone, A.; Costanza, A.; Signorelli, C.; et al. COVID-19 Lockdown: Housing Built Environment’s Effects on Mental Health. Int. J. Environ. Res. Public Health 2020, 17, 5973. [Google Scholar] [CrossRef]
- ISO 12913-1; Acoustics—Soundscape—Part 1: Definition and Conceptual Framework. ISO: Geneva, Switzerland, 2014.
- Kang, J.; Aletta, F.; Gjestland, T.T.; Brown, L.A.; Botteldooren, D.; Schulte-Fortkamp, B.; Lercher, P.; van Kamp, I.; Genuit, K.; Fiebig, A.; et al. Ten questions on the soundscapes of the built environment. Build. Environ. 2016, 108, 284–294. [Google Scholar] [CrossRef]
- Topak, S.C.; Yılmazer, S. A comparative study on indoor soundscape assessment via a mixed method: A case of the high school environment. Appl. Acoust. 2022, 189, 108554. [Google Scholar] [CrossRef]
- Xiao, J.; Aletta, F. A soundscape approach to exploring design strategies for acoustic comfort in modern public libraries: A case study of the Library of Birmingham. Noise Mapp. 2016, 3, 264–273. [Google Scholar] [CrossRef]
- Li, Z.; Zhu, H.; Dong, B.; Xu, X. Development of a systematic procedure to establish customized shading behavior identification model. Energy Build. 2021, 239, 110793. [Google Scholar] [CrossRef]
- Rissetto, R.; Schweiker, M.; Wagner, A. Personalized ceiling fans: Effects of air motion, air direction and personal control on thermal comfort. Energy Build. 2021, 235, 110721. [Google Scholar] [CrossRef]
- Veselý, M.; Molenaar, P.; Vos, M.; Li, R.; Zeiler, W. Personalized heating e Comparison of heaters and control modes. Build. Environ. 2017, 112, 223–232. [Google Scholar] [CrossRef]
- Eijkelenboom, A.M.; Kim, D.H.; Bluyssen, P.M. First results of self-reported health and comfort of staff in outpatient areas of hospitals in the Netherlands. Build. Environ. 2020, 177, 106871. [Google Scholar] [CrossRef]
- Bluyssen, P.M.; Ortiz-sanchez, M.; Roda, C. Self-reported rhinitis of students from different universities in the Netherlands and its association with their home environment. Build. Environ. 2016, 110, 36–45. [Google Scholar] [CrossRef]
- Thompson, E.R. Development and validation of an internationally reliable short-form of the positive and negative affect schedule (PANAS). J. Cross Cult. Psychol. 2007, 38, 227–242. [Google Scholar] [CrossRef]



| All Students | Students in 2021 | Students in 2022 | p-Value | |
|---|---|---|---|---|
| Invited | 878 | 409 | 472 | - |
| Respondents | 474 | 127 | 374 | - |
| Response rate (%) | 54.0 | 31.1 | 79.2 | - |
| Age-mean (SD) | 19.8 (1.6) | 19.6 (1.1) | 19.8 (1.8) | 0.61 |
| Gender-n (%) | 0.70 | |||
| Male | 175 (39.0) | 43 (40.6) | 132 (38.5) | - |
| Female | 274 (61.0) | 63 (59.4) | 211 (61.5) | - |
| Time spent at home during weekdays-mean (SD) | - | |||
| Weekdays | 16.9 (3.6) | 20.4 (2.8) | 15.8 (3.1) | p < 0.001 |
| Weekend | 15.8 (4.2) | 17.5 (4.2) | 15.2 (4.0) | p < 0.001 |
| Study place-n (%) | 0.26 | |||
| Home | 333 (73.8) | 85 (79.4) | 248 (72.1) | - |
| Educational building | 116 (25.7) | 22 (20.6) | 94 (27.3) | - |
| Lifestyle-n (%) | ||||
| Smoking | 134 (29.7) | 22 (20.6) | 112 (32.5) | 0.12 |
| Alcohol | 384 (85.1) | 92 (86.0) | 292 (84.9) | 0.74 |
| Physical activity | 407 (90.2) | 98 (91.6) | 309 (89.8) | 0.59 |
| Predictor Importance | Final Solution | First Half Solution | Second Half Solution | |
|---|---|---|---|---|
| IEQ preferences model | 0.60–1.00 | Daylight (1.00) Sounds from inside (0.80) View to the outside (0.75) Smells (0.68) | Sounds from the inside (1.00) View to the outside (0.84) Daylight (0.62) | Sounds from the inside (1.00) |
| 0.30–0.59 | Sounds from the outside (0.57) Ventilation and fresh air (0.30) | Smells (0.52) Sounds from the outside (0.42) | Daylight (0.58) View to the outside (0.44) Smells (0.40) Sounds from the outside (0.40) | |
| 0.02–0.29 | Artificial light (0.21) Temperature (0.20) | Ventilation and fresh air (0.21) Temperature (0.07) Artificial light (0.03) | Ventilation and fresh air (0.20) Artificial light (0.20) Temperature (0.06) | |
| Psychosocial preferences model | 0.60–1.00 | Bonding or identifying with the place (1.00) Ability to adapt or control the place (0.91) Size of the room (0.71) Cleanliness (0.63) | Presence and company of others (1.00) Ability to adapt or control the place (0.78) Privacy (0.71) | Ability to adapt or control the place (1.00) Bonding or identifying with the place (0.82) |
| 0.30–0.59 | Storage (0.54) Presence and company of others (0.51) Chair type (0.36) Amenities (0.33) Privacy (0.30) | Size of the room (0.56) Bonding or identifying with the place (0.54) Storage (0.53) Chair type (0.43) Amenities (0.38) Cleanliness (0.30) | Storage (0.53) Amenities (0.52) Size of the room (0.52) Presence and company of others (0.52) Chair type (0.47) Privacy (0.35) | |
| 0.02–0.29 | - | - | Cleanliness (0.22) |
| IEQC1 | IEQC2 | IEQC3 | p-Value | |
|---|---|---|---|---|
| N (%within the total sample) | 159 (35.5) | 149 (33.3) | 140 (31.3) | - |
| Gender -N (%within cluster level) | p < 0.001 | |||
| Male | 42 (26.4) | 63 (42.6) | 68 (48.9) | - |
| Female | 117 (73.6) | 85 (57.4) | 71 (51.1) | - |
| Study place-N (%within cluster level) | 0.007 | |||
| Home | 103 (64.8) | 117 (78.5) | 110 (78.6) | - |
| Educational building | 55 (34.6) | 31 (20.8) | 30 (21.4) | - |
| IEQ preferences-mean (SD) | ||||
| Ventilation and fresh air | 8.5 (1.1) | 7.7 (1.3) | 7.2 (1.6) | p < 0.001 |
| Temperature | 8.7 (1.1) | 7.8 (1.3) | 8.0 (1.3) | p < 0.001 |
| View to the outside | 8.7 (1.3) | 9.0 (1.1) | 6.7 (1.9) | p < 0.001 |
| Sounds from the outside | 7.6 (1.7) | 4.8 (1.9) | 6.3 (2.1) | p < 0.001 |
| Sounds from the inside | 8.1 (1.4) | 5.0 (2.1) | 7.2 (1.8) | p < 0.001 |
| Smells | 7.8 (1.4) | 4.9 (2.0) | 5.7 (2.2) | p < 0.001 |
| Artificial light | 7.1 (1.7) | 6.0 (2.0) | 5.5 (1.9) | p < 0.001 |
| Daylight | 9.0 (0.9) | 9.0 (0.9) | 7.0 (1.4) | p < 0.001 |
| Importance of IEQ-related aspects-mean (SD) | ||||
| Lamp on my desk | 6.6 (2.3) | 5.9 (2.4) | 6.2 (2.2) | 0.026 |
| Personal desk ventilation and fresh air | 7.6 (2.2) | 7.1 (2.2) | 6.4 (2.0) | p < 0.001 |
| Control of surrounding sounds | 7.7 (1.6) | 5.6 (2.2) | 6.8 (1.9) | p < 0.001 |
| Control of shading | 7.8 (1.7) | 6.5 (2.2) | 7.2 (1.7) | p < 0.001 |
| Control of room ventilation | 7.8 (1.6) | 6.2 (2.0) | 6.5 (2.0) | p < 0.001 |
| Control of room temperature | 7.7 (1.5) | 6.7 (1.9) | 6.8 (2.0) | p < 0.001 |
| Headphones | 7.7 (2.4) | 7.3 (2.6) | 6.6 (2.4) | 0.004 |
| PSC1 | PSC2 | PSC3 | p-Value | |
|---|---|---|---|---|
| N (%within the total sample) | 110 (25.0) | 186 (42.3) | 144 (32.7) | - |
| Lifestyle-N (%within cluster level) | ||||
| Smoking | 21 (19.0) | 56 (26.9) | 52 (36.1) | 0.025 |
| Alcohol | 85 (77.3) | 161 (86.6) | 128 (88.9) | 0.021 |
| Study place-N (%within cluster level) | p < 0.001 | |||
| Home | 98 (89.1) | 117 (62.9) | 110 (76.4) | - |
| Educational building | 12 (10.9) | 68 (36.6) | 33 (22.9) | - |
| Psychosocial preferences-mean (SD) | ||||
| Storage | 8.1 (1.3) | 5.6 (2.1) | 5.6 (2.5) | p < 0.001 |
| Cleanliness | 9.0 (1.0) | 7.1 (1.4) | 7.1 (1.8) | p < 0.001 |
| Amenities | 8.9 (1.1) | 7.9 (1.2) | 7.5 (1.8) | p < 0.001 |
| Chair type | 8.0 (1.7) | 7.4 (1.5) | 6.0 (2.3) | p < 0.001 |
| Presence and company of others | 5.1 (2.4) | 6.6 (2.0) | 4.0 (2.4) | p < 0.001 |
| Size of the room | 6.4 (1.8) | 6.2 (1.5) | 4.1 (1.8) | p < 0.001 |
| Bonding or identifying with the place | 6.6 (1.8) | 6.3 (2.0) | 3.3 (2.0) | p < 0.001 |
| Ability to adapt or control the place | 7.2 (1.6) | 6.4 (1.7) | 4.2 (1.9) | p < 0.001 |
| Privacy | 8.1 (1.4) | 6.2 (2.2) | 6.3 (2.4) | p < 0.001 |
| IEQC1-PSC1 | IEQC1-PSC2 | IEQC1-PSC3 | IEQC2-PSC1 | IEQC2-PSC2 | IEQC2-PSC3 | IEQC3-PSC1 | IEQC3-PSC2 | IEQC3-PSC3 | p-Value | |
|---|---|---|---|---|---|---|---|---|---|---|
| N (%within the total sample) | 59 (13.5) | 63 (14.4) | 35 (8.0) | 34 (7.8) | 64 (14.6) | 48 (11.0) | 17 (3.9) | 59 (13.5) | 59 (13.5) | - |
| Age | p < 0.001 | |||||||||
| Mean (SD) | 19.6 (1.8) | 19.7 (1.9) | 19.6 (1.1) | 19.9 (1.2) | 19.7 (1.2) | 19.7 (1.5) | 20.1 (0.9) | 20.0 (2.1) | 19.8 (1.4) | - |
| Maximum | 29 | 31 | 24 | 23 | 24 | 26 | 22 | 23 | 23 | - |
| Minimum | 17 | 17 | 18 | 18 | 18 | 18 | 19 | 18 | 18 | - |
| Gender–N (%within profile level) | p < 0.001 | |||||||||
| Male | 17 (28.8) | 18 (28.6) | 6 (17.1) | 16 (47.1) | 26 (40.6) | 19 (39.6) | 10 (58.8) | 24 (40.7) | 32 (54.2) | - |
| Female | 42 (71.2) | 45 (71.4) | 29 (82.9) | 18 (52.9) | 38 (59.4) | 28 (58.3) | 7 (41.2) | 34 (57.6) | 27 (45.8) | - |
| Recently experienced events-N (%within profile level) | ||||||||||
| Positive events | 22 (37.3) | 22 (34.9) | 9 (25.7) | 8 (23.5) | 18 (28.1) | 12 (25.0) | 5 (29.4) | 14 (23.7) | 16 (27.1) | 0.012 |
| Lifestyle-n (%within profile level) | ||||||||||
| Alcohol | 44 (74.6) | 53 (87.3) | 32 (91.4) | 28 (82.4) | 56 (87.5) | 43 (89.6) | 13 (76.5) | 50 (84.7) | 51 (86.4) | p < 0.001 |
| Physical activity | 53 (89.8) | 58 (92.1) | 33 (94.3) | 32 (94.1) | 60 (93.8) | 43 (89.6) | 12 (70.6) | 52 (88.1) | 51 (86.4) | p < 0.001 |
| PANAS-Mean (SD) | ||||||||||
| Positive affect | 17.8 (2.7) | 17.1 (2.6) | 17.6 (2.2) | 18.3 (2.4) | 17.4 (2.5) | 17.4 (2.6) | 17.9 (2.4) | 16.9 (2.3) | 17.1 (2.9) | p < 0.001 |
| Negative affect | 11.9 (3.0) | 11.6 (3.1) | 12.1 (3.0) | 11.7 (2.7) | 11.4 (2.8) | 11.0 (3.1) | 11.7 (3.1) | 11.8 (3.0) | 10.9 (3.1) | p < 0.001 |
| Health-n (%within profile level) | ||||||||||
| Depression | 12 (20.3) | 12 (19.0) | 7 (20.0) | 6 (17.6) | 12 (17.7) | 11 (22.9) | 5 (29.4) | 9 (15.3) | 17 (28.8) | p < 0.001 |
| Anxiety | 17 (28.8) | 19 (30.2) | 7 (20.0) | 8 (23.5) | 12 (18.8) | 15 (31.3) | 5 (29.4) | 11 (18.6) | 13 (22.0) | p < 0.001 |
| IEQ perception-n (%within profile level) | ||||||||||
| Dissatisfied with air freshness | 31 (52.5) | 41 (65.1) | 21 (60.0) | 20 (58.8) | 35 (54.7) | 32 (66.7) | 9 (52.9) | 30 (50.8) | 44 (74.6) | 0.011 |
| Dissatisfied with air smell | 27 (45.8) | 28 (44.4) | 17 (48.6) | 12 (35.3) | 40 (62.5) | 19 (39.6) | 6 (35.3) | 26 (44.1) | 26 (44.1) | 0.003 |
| IEQ preferences mean (SD) | ||||||||||
| Ventilation and fresh air | 8.6 (1.1) | 8.3 (1.1) | 9.0 (1.1) | 7.8 (1.3) | 7.7 (1.4) | 7.6 (1.2) | 7.5 (1.5) | 7.3 (1.2) | 7.1 (1.9) | p < 0.001 |
| Temperature | 8.7 (1.1) | 8.6 (1.0) | 8.9 (1.1) | 8.1 (1.5) | 7.8 (1.3) | 7.6 (1.3) | 8.4 (1.7) | 7.9 (1.2) | 8.1 (1.4) | p < 0.001 |
| View to the outside | 8.6 (1.3) | 8.8 (1.2) | 8.7 (1.4) | 9.1 (0.9) | 8.9 (1.0) | 9.2 (1.1) | 7.1 (1.7) | 6.9 (1.9) | 6.4 (1.9) | p < 0.001 |
| Sounds from the outside | 7.8 (1.4) | 7.5 (1.8) | 7.4 (2.1) | 5.6 (1.9) | 4.8 (1.7) | 4.3 (1.9) | 6.9 (2.0) | 6.1 (2.0) | 6.4 (2.1) | p < 0.001 |
| Sounds from the inside | 8.2 (1.3) | 7.9 (1.4) | 8.2 (1.5) | 4.9 (2.2) | 5.1 (1.9) | 5.0 (2.2) | 7.4 (1.7) | 7.1 (1.6) | 7.2 (2.0) | p < 0.001 |
| Smells | 7.9 (1.4) | 7.8 (1.3) | 7.5 (1.7) | 5.3 (1.7) | 5.1 (1.8) | 4.3 (2.1) | 6.5 (2.4) | 5.7 (1.8) | 5.6 (2.4) | p < 0.001 |
| Artificial light | 7.2 (1.9) | 7.0 (1.5) | 6.8 (1.6) | 6.6 (1.9) | 5.9 (1.7) | 5.5 (2.1) | 6.1 (2.1) | 5.5 (1.5) | 5.5 (2.2) | p < 0.001 |
| Daylight | 9.0 (0.9) | 9.0 (0.9) | 8.8 (1.0) | 9.3 (0.7) | 8.8 (0.9) | 9.0 (1.0) | 7.2 (1.3) | 7.1 (1.2) | 6.6 (1.6) | p < 0.001 |
| Psychosocial preferences-mean (SD) | ||||||||||
| Storage | 7.8 (1.3) | 5.3 (2.2) | 6.3 (2.6) | 8.4 (1.1) | 5.6 (2.1) | 5.4 (2.3) | 8.2 (1.3) | 5.9 (1.9) | 5.4 (2.5) | p < 0.001 |
| Cleanliness | 9.0 (1.1) | 7.4 (1.2) | 7.7 (1.8) | 9.0 (1.0) | 7.0 (1.5) | 7.0 (1.7) | 9.0 (0.9) | 6.8 (1.3) | 6.8 (1.9) | p < 0.001 |
| Amenities | 8.9 (1.2) | 8.0 (1.1) | 7.8 (2.0) | 8.9 (0.9) | 7.9 (1.3) | 7.4 (1.8) | 8.9 (1.0) | 7.8 (1.1) | 7.4 (1.5) | p < 0.001 |
| Chair type | 8.1 (1.7) | 7.6 (1.5) | 6.5 (2.6) | 7.8 (1.7) | 7.3 (1.5) | 5.7 (2.2) | 7.9 (1.9) | 7.2 (1.4) | 6.1 (2.1) | p < 0.001 |
| Presence and company of others | 5.3 (2.4) | 6.9 (2.0) | 4.8 (2.8) | 4.5 (2.4) | 6.5 (2.2) | 3.8 (2.3) | 5.4 (2.5) | 6.3 (1.8) | 3.6 (2.2) | p < 0.001 |
| Size of the room | 6.4 (1.9) | 6.4 (1.3) | 4.0 (1.8) | 6.1 (1.6) | 6.2 (1.7) | 4.1 (1.8) | 6.6 (1.9) | 6.0 (1.5) | 4.0 (1.8) | p < 0.001 |
| Bonding or identifying with the place | 6.8 (1.6) | 6.5 (1.9) | 3.0 (1.8) | 6.3 (1.9) | 6.3 (2.3) | 3.2 (2.2) | 6.2 (2.1) | 6.3 (1.9) | 3.5 (2.0) | p < 0.001 |
| Ability to adapt or control the place | 7.4 (1.6) | 6.4 (1.7) | 3.9 (1.6) | 7.0 (1.6) | 6.6 (1.6) | 4.3 (1.9) | 7.2 (1.6) | 6.3 (1.7) | 4.2 (2.0) | p < 0.001 |
| Privacy | 8.2 (1.4) | 6.5 (2.0) | 6.5 (2.7) | 7.9 (1.3) | 5.9 (2.5) | 6.2 (2.4) | 8.5 (1.6) | 6.4 (2.1) | 6.4 (2.4) | p < 0.001 |
| Importance of IEQ-related aspects-mean (SD) | ||||||||||
| Chair seat heating | 5.0 (2.8) | 3.8 (2.3) | 4.0 (3.4) | 3.8 (2.7) | 4.5 (2.8) | 3.3 (2.6) | 4.5 (2.6) | 3.6 (2.3) | 2.8 (2.4) | p < 0.001 |
| Chair backrest eating | 4.9 (2.8) | 4.0 (2.5) | 3.9 (3.4) | 3.7 (2.8) | 4.6 (3.1) | 3.1 (2.7) | 4.5 (3.1) | 3.7 (2.7) | 2.8 (2.6) | p < 0.001 |
| Heating on my desk | 4.4 (2.7) | 3.6 (2.5) | 3.1 (2.6) | 3.8 (2.9) | 4.2 (2.8) | 2.7 (2.3) | 3.9 (2.7) | 3.6 (2.3) | 2.6 (2.6) | p < 0.001 |
| Lamp on my desk | 6.9 (2.2) | 6.4 (2.2) | 6.6 (2.8) | 7.1 (2.0) | 5.5 (2.1) | 5.8 (2.7) | 6.9 (2.2) | 6.2 (2.0) | 6.3 (2.3) | p < 0.001 |
| Personal desk ventilation and fresh air | 8.1 (1.7) | 7.0 (2.4) | 7.7 (2.3) | 7.3 (1.9) | 7.1 (2.3) | 7.1 (2.3) | 6.4 (2.5) | 6.2 (2.0) | 6.5 (1.9) | p < 0.001 |
| Control of surrounding sounds | 8.1 (1.5) | 7.3 (1.5) | 7.6 (1.8) | 6.7 (2.2) | 5.4 (1.8) | 5.0 (2.2) | 6.7 (2.2) | 6.6 (1.7) | 7.1 (1.8) | p < 0.001 |
| Control of shading | 8.2 (1.6) | 7.4 (1.6) | 7.9 (1.9) | 7.2 (2.0) | 6.2 (2.1) | 6.4 (2.4) | 7.4 (1.8) | 7.2 (1.6) | 7.3 (1.7) | p < 0.001 |
| Control of room ventilation | 8.2 (1.2) | 7.6 (1.6) | 7.4 (1.9) | 7.0 (2.0) | 6.1 (1.8) | 6.0 (2.1) | 7.3 (1.7) | 7.0 (1.5) | 6.0 (2.2) | p < 0.001 |
| Control of room temperature | 8.3 (1.1) | 7.4 (1.7) | 7.3 (1.4) | 7.5 (1.7) | 6.3 (1.9) | 6.7 (1.7) | 8.3 (2.0) | 6.8 (2.0) | 6.7 (1.7) | p < 0.001 |
| Headphones | 7.4 (2.6) | 7.6 (2.3) | 7.9 (2.4) | 7.5 (2.4) | 7.7 (1.3) | 6.6 (2.9) | 7.2 (2.0) | 6.6 (2.2) | 6.6 (2.6) | p < 0.001 |
| Presence of plants | 7.0 (2.3) | 5.9 (2.6) | 4.8 (2.3) | 7.0 (2.0) | 5.7 (2.4) | 5.5 (2.6) | 6.9 (2.5) | 5.6 (2.3) | 4.0 (2.8) | p < 0.001 |
| Personal control over the most used study place-mean (SD) | ||||||||||
| Temperature | 4.6 (1.7) | 3.8 (1.9) | 4.3 (2.1) | 5.3 (1.3) | 4.5 (1.8) | 4.4 (1.7) | 4.7 (1.3) | 4.3 (1.9) | 4.5 (1.7) | p < 0.001 |
| Ventilation | 5.1 (1.7) | 3.9 (2.2) | 4.9 (1.9) | 5.5 (1.5) | 4.6 (1.9) | 4.6 (1.9) | 5.8 (1.5) | 4.4 (1.8) | 4.8 (1.8) | p < 0.001 |
| Shading from the sun | 5.2 (2.0) | 4.2 (2.1) | 4.6 (2.3) | 5.1 (2.0) | 4.3 (2.2) | 4.4 (2.1) | 5.4 (1.7) | 5.0 (2.0) | 4.5 (2.1) | p < 0.001 |
| Lighting | 5.4 (2.0) | 4.3 (2.2) | 4.8 (2.2) | 5.9 (1.4) | 4.8 (2.1) | 5.0 (1.9) | 6.0 (1.0) | 5.0 (2.0) | 5.0 (2.1) | p < 0.001 |
| Noise | 3.3 (1.6) | 2.4 (1.1) | 3.0 (1.4) | 3.8 (1.8) | 3.1 (1.5) | 2.9 (1.4) | 3.1 (1.4) | 2.9 (1.5) | 2.8 (1.5) | p < 0.001 |
Disclaimer/Publisher’s Note: The statements, opinions and data contained in all publications are solely those of the individual author(s) and contributor(s) and not of MDPI and/or the editor(s). MDPI and/or the editor(s) disclaim responsibility for any injury to people or property resulting from any ideas, methods, instructions or products referred to in the content. |
© 2023 by the authors. Licensee MDPI, Basel, Switzerland. This article is an open access article distributed under the terms and conditions of the Creative Commons Attribution (CC BY) license (https://creativecommons.org/licenses/by/4.0/).
Share and Cite
Hamida, A.; Eijkelenboom, A.; Bluyssen, P.M. Profiling Students Based on the Overlap between IEQ and Psychosocial Preferences of Study Places. Buildings 2023, 13, 231. https://doi.org/10.3390/buildings13010231
Hamida A, Eijkelenboom A, Bluyssen PM. Profiling Students Based on the Overlap between IEQ and Psychosocial Preferences of Study Places. Buildings. 2023; 13(1):231. https://doi.org/10.3390/buildings13010231
Chicago/Turabian StyleHamida, Amneh, AnneMarie Eijkelenboom, and Philomena M. Bluyssen. 2023. "Profiling Students Based on the Overlap between IEQ and Psychosocial Preferences of Study Places" Buildings 13, no. 1: 231. https://doi.org/10.3390/buildings13010231
APA StyleHamida, A., Eijkelenboom, A., & Bluyssen, P. M. (2023). Profiling Students Based on the Overlap between IEQ and Psychosocial Preferences of Study Places. Buildings, 13(1), 231. https://doi.org/10.3390/buildings13010231

