The Applicability of TOPSIS- and Fuzzy TOPSIS-Based Taguchi Optimization Approaches in Obtaining Optimal Fiber-Reinforced Concrete Mix Proportions
Abstract
:1. Introduction
2. Experimental Work
2.1. Materials
2.2. Mix Design
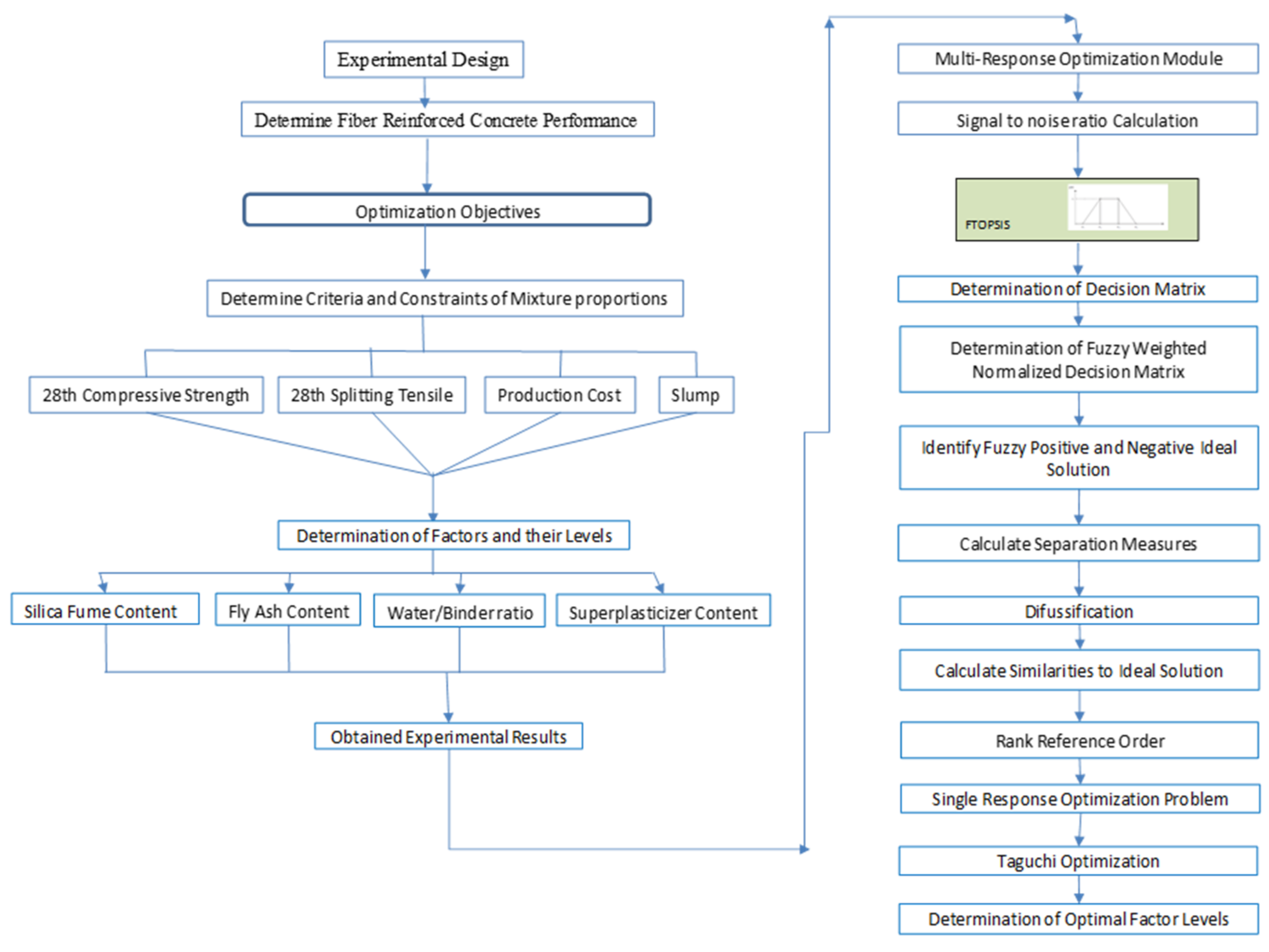
3. Multi-Response Optimization Methodology
- Determination of criteria and constraints of mixture proportions, such as compressive strength at 28 days, indirect tensile strength at 28 days, slump, and production cost.
- Determination of factors and their levels include silica fume content, steel fiber content, SP content, W/C ratio, and fly ash content.
- The experiment results were obtained from the first section.


4. Results and Discussion
4.1. Single-Response Taguchi Optimization
4.2. Achievement of TOPSIS and FTOPSIS
5. Conclusions
- (1)
- The results of the TOPSIS and FTOPSIS were identical to the results obtained from Taguchi’s single response for compressive and indirect tensile strengths.
- (2)
- The results from the two models to optimize the FRC mix proportions were 5% silica fume content, 0.5% superplasticizer, 0.27 W/C ratio, and 0% fly ash content.
- (3)
- ANOVA showed that the most predominant factor that affects the FRC mix proportions was the W/C ratio, followed by the fly ash, silica fume, and superplasticizer, in descending order.
- (4)
- The effect of fly ash did not appear or appeared negatively for two reasons: first, the type of fly ash, i.e., type F, and second, the FRC strengths were measured at 28 days, not 56 days.
Supplementary Materials
Author Contributions
Funding
Informed Consent Statement
Data Availability Statement
Acknowledgments
Conflicts of Interest
References
- Naaman, A.E. Fiber Reinforced Cement and Concrete Composites, 1st ed.; Techno-Press 3000: Sarasota, FL, USA, 2018; p. 34231. [Google Scholar]
- Shaaban, I.G.; Said, M.; Khan, S.U.; Eissa, M.; Elrashidy, K. Experimental and theoretical behaviour of reinforced concrete beams containing hybrid fibres. Structures 2021, 32, 2143–2160. [Google Scholar] [CrossRef]
- Beshara, F.B.A.; Shaaban, I.G.; Mustafa, T.S. Nominal Flexural Strength of High Strength Fiber Reinforced Concrete Beams. Arab. J. Sci. Eng. 2012, 37, 291–301. [Google Scholar] [CrossRef]
- Said, M.; Abd El-Azim, A.A.; Ali, M.M.; El-Ghazaly, H.; Shaaban, I.G. Effect of elevated temperature on axially and eccentrically loaded columns containing Polyvinyl Alcohol (PVA) fibers. Eng. Struct. 2020, 204, 110065. [Google Scholar] [CrossRef]
- Said, M.; Montaser, W.; Elgammal, A.S.; Zahir, A.H.; Shaaban, I.G. Shear Strength of Reinforced Mortar Beams Containing Polyvinyl Alcohol Fibre (PVA). Int. J. Civ. Eng. 2021, 19, 1155–1178. [Google Scholar] [CrossRef]
- Othman, M.A.; El-Emam, H.M.; Seleem, M.H.; Sallam, H.E.M.; Moawad, M. Flexural behavior of functionally graded concrete beams with different patterns. Arch. Civ. Mech. Eng. 2021, 21, 169. [Google Scholar] [CrossRef]
- El-Sagheer, I.; Abd-Elhady, A.A.; Sallam, H.E.M.; Naga, S.A.R. An Assessment of ASTM E1922 for Measuring the Translaminar Fracture Toughness of Laminated Polymer Matrix Composite Materials. Polymers 2021, 13, 3129. [Google Scholar] [CrossRef]
- Elakhras, A.A.; Seleem, M.H.; Sallam, H.E.M. Intrinsic fracture toughness of fiber reinforced and functionally graded concretes: An innovative approach. Eng. Fract. Mech. 2021, 258, 108098. [Google Scholar] [CrossRef]
- Elakhras, A.A.; Seleem, M.H.; Sallam, H.E.M. Fracture toughness of matrix cracked FRC and FGC beams using equivalent TPFM. Frat. IntegritàStrutt. 2022, 60, 73–88. [Google Scholar] [CrossRef]
- Elakhras, A.A.; Seleem, M.H.; Sallam, H.E.M. Real Fracture Toughness of FRC and FGC: Size and Boundary Effects. Arch. Civ. Mech. Eng. 2022, 22, 99. [Google Scholar] [CrossRef]
- Ali, A.Y.F.; El-Emam, H.M.; Seleem, M.H.; Sallam, H.E.M.; Moawad, M. Effect of crack and fiber lengths on mode I fracture toughness of matrix-cracked FRC beams. Constr. Build. Mater. 2022, 341, 127924. [Google Scholar] [CrossRef]
- Taengua, E.G.; Bakhshi, M.; Ferrara, L. Meta-Analysis of Steel Fiber-Reinforced Concrete Mixtures Leads to Practical Mix Design Methodology. Materials 2021, 14, 3900. [Google Scholar] [CrossRef] [PubMed]
- Turkmen, I.; Gul, R.; Celik, C.; Demirboga, R. Determination by the Taguchi method of optimum conditions for mechanical properties of high strength concrete with admixtures of silica fume and blast furnace slag. Civ. Eng. Environ. Syst. 2003, 20, 105–118. [Google Scholar] [CrossRef]
- Hinislioglu, S.; Bayrak, O.U. Optimization of Early Flexural Strength of Pavement Concrete with Silica Fume and Fly Ash by the Taguchi Method. Civ. Eng. Environ. Syst. 2004, 21, 79–90. [Google Scholar] [CrossRef]
- Tan, O.; Zaimoglu, A.S.; Hinislioglu, S.; Altun, S. Taguchi Approach for Optimization of the bleeding on Cement-based grouts. Tunn. Undergr. Space Technol. 2005, 20, 167–173. [Google Scholar] [CrossRef]
- Warda, M.; Khalil, H.; Ahmad, S.; Mahdi, I. Optimum Sustainable Mix Proportions of High Strength Concrete by Using Taguchi Method. Frat. Integrità Strutt. 2020, 14, 211–225. [Google Scholar] [CrossRef]
- Ye, L.; Hai, T.K.; Dong, Z. Optimization of Compressive Strength and Tensile Strength of Ultra High Strength Concrete; Hiper Mat Proceedings 2016; Universitat Kassel: Kassel, Germany, 2016. [Google Scholar]
- Sumathi, A.; Mohan, K.S.R. Effect of Steel Fiber on Structural Characteristics of High Strength Concrete. Iran J. Sci. Technol. Trans. Civ. Eng. 2018, 43 (Suppl. S1), S117–S130. [Google Scholar] [CrossRef]
- Shokrieh, M.M.; Heidari-Rarani, M.; Shakouri, M.; Kashizadeh, E. Effects of thermal cycles on mechanical properties of an optimized polymer concrete. Constr. Build. Matr. 2011, 25, 3540–3549. [Google Scholar] [CrossRef]
- Tanyildizi, H.; Sahin, M. Application of Taguchi Method for Optimization of Concrete Strengthened with Polymer after High Temperature. Constr. Build. Mater. 2015, 79, 97–103. [Google Scholar] [CrossRef]
- Ribeiro, M.C.S.; Tavares, C.M.L.; Fieiredo, M.; Ferreira, A.J.M.; Fernandez, A.A. Bending Characteristics of resin Concretes. Mater. Res. 2003, 6, 247–254. [Google Scholar] [CrossRef]
- Emara, M.A.; Eid, F.M.; Nasser, A.A.; Safaan, M.A. Prediction of Self-compacting Rubberized Concrete Mechanical and Fresh Properties using Taguchi Method. J. Civil.Environ. Eng. 2018, 8, 2. [Google Scholar]
- Ahmed, M.; Mallick, J.; AlQadhi, S.; Ben Kahla, N. Development of Concrete Mixture Design Process Using MCDM Approach for Sustainable Concrete Quality Management. Sustainability 2020, 12, 8110. [Google Scholar] [CrossRef]
- Zeng, Y.; Lin, C.; Dai, H.; Lin, Y.C.; Hung, J.C. Multi-Performance Optimization in Electrical Discharge Machining of Al2O3 Ceramics Using Taguchi Base AHP Weighted TOPSIS Method. Processes 2021, 9, 1647. [Google Scholar] [CrossRef]
- Karthik, S.; Mohan, K.S.R. A Taguchi Approach for Optimizing Design Mixture of Geopolymer Concrete Incorporating Fly Ash, Ground Granulated Blast Furnace Slag and Silica Fume. Crystals 2021, 11, 1279. [Google Scholar] [CrossRef]
- Nejad, R.M.; Sina, N.; Ma, W.; Liu, Z.; Berto, F.; Gholami, A. Optimization of Fatigue Life of Pearlitic Grade 900A Steel based on the Combination of Genetic Algorithm and Artificial Neural Network. Int. J. Fatigue 2022, 162, 106975. [Google Scholar] [CrossRef]
- Nejad, R.M.; Liu, Z.; Ma, W.; Berto, F. Reliability analysis of fatigue crack growth for rail steel under variable amplitude service loading conditions and wear. Int. J. Fatigue 2021, 152, 106450. [Google Scholar] [CrossRef]
- Nejad, R.M.; Liu, Z.; Ma, W.; Berto, F. Fatigue reliability assessment of a pearlitic Grade 900A rail steel subjected to multiple cracks. Eng. Fail. Anal. 2021, 128, 105625. [Google Scholar] [CrossRef]
- Simsek, B.; Uygunoglu, T. Multi-response Optimization of Polymer blended Concrete: A TOPSIS based Taguchi application. Constr. Build. Mater. 2016, 117, 251–262. [Google Scholar] [CrossRef]
- Simsek, B.; Tansel, Y.; Simsek, E.H. A TOPSIS-based Taguchi Optimization to determine Optimal Mixture Proportions of the High Strength Self-compacting Concrete. Chemom. Intell. Lab. Syst. 2013, 125, 18–32. [Google Scholar] [CrossRef]
- Su, T.L.; Chen, H.W.; Lu, C.F. Systematic Optimization for the evaluation of the microinjection molding parameters of light guide plate with TOPSIS-based Taguchi Method. Adv. Polym. Technol. 2010, 29, 54–63. [Google Scholar] [CrossRef]
- Hong, G.B.; Su, T.L. Statistical analysis of experimental parameters in characterization of ultraviolet-resistant polyester fiber using a TOPSIS-Taguchi method. Iran. Polym. J. 2012, 21, 877–885. [Google Scholar] [CrossRef]
- Lan, T.S. Taguchi optimization of multi objective CNC machining using TOPSIS. Inf. Technol. J. 2009, 8, 917–922. [Google Scholar] [CrossRef]
- Simsek, B.; TanselIc, Y.; Simsek, E.H. Hybridizing a fuzzy multi-response Taguchi optimization algorithm with artificial neural networks to solve standard ready-mixed concrete optimization problems. Int. J. Comput. Intell. Syst. 2016, 9, 525–543. [Google Scholar] [CrossRef]
- Ic, Y.T. Development of a credit limit allocation model for banks using an integrated Fuzzy TOPSIS and linear programming. Expert Syst. Appl. 2012, 39, 5309–5316. [Google Scholar] [CrossRef]
- Tong, L.I.; Su, C.T. Optimizing multi-response problems in the Taguchi method by fuzzy multiple attribute decision making. Qual. Reliab. Eng. Int. 1997, 13, 25–34. [Google Scholar] [CrossRef]
- Lan, T.S. Fuzzy Taguchi deduction optimization on multi-attribute CNC turning. Trans. Can. Soc. Mech. Eng. 2010, 34, 3–4. [Google Scholar] [CrossRef]
- Sivapirakasam, S.P.; Mathew, J.; Surianarayanan, M. Multi-attribute decision making for green electrical discharge machining. Expert Syst. Appl. 2011, 38, 8370–8374. [Google Scholar] [CrossRef]
- Ic, Y.T.; Yurdakul, M. Development of a quick credibility scoring decision support system using fuzzy TOPSIS. Expert Syst. Appl. 2010, 37, 567–574. [Google Scholar] [CrossRef]
- Chen, S.J.; Hwang, C.L. Fuzzy Multiple Attribute Decision Making; Springer: Berlin/Heidelberg, Germany, 1992. [Google Scholar]
- Negi, D.S. Fuzzy Analysis and Optimization. Ph.D. Thesis, Department of Industrial Engineering, Kansas State University, Manhattan, KS, USA, 1989. [Google Scholar]
- Chen, C.T. Extensions of the TOPSIS for group decision-making under fuzzy environment. Fuzzy Sets Syst. 2000, 114, 1–9. [Google Scholar] [CrossRef]
- Cheng, C.H.; Lin, Y. Evaluating the best main battle tank using fuzzy decision theory with linguistic criteria evaluation. Eur. J. Oper. Res. 2002, 142, 174–186. [Google Scholar] [CrossRef]
- Sen, P.; Yang, J.B. Multiple Criteria Decision Support in Engineering Design; Springer: London, UK, 1998. [Google Scholar]
- Roy, R.K. A Primer on the Taguchi Method; Society of Manufacturing Engineers: Dearborn, MI, USA, 2010; ISBN 0-87263-864-2. [Google Scholar]
- Phadke, M.S. Quality Engineering Using Robust Design; PTR Prentice-Hall, Inc.: Hoboken, NJ, USA, 1989; ISBN 0-13-745167-9. [Google Scholar]
- Taguchi, G. Taguchi on Robust Technology Development; The American Society of Mechanical Engineers: New York, NY, USA, 1993; ISBN 0-7918-0028-8. [Google Scholar]
- Newman, J.; Choo, B.S. Advanced Concrete Technology; Elsevier Ltd.: Oxford, UK, 2003. [Google Scholar]
- Amudhavalli, N.K.; Mathew, J. Effect of Silica Fume on Strength and Durability Parameters of Concrete. Int. J. Eng. Sci. Emerg. Technol. 2012, 3, 28–35. [Google Scholar]
- Panjehpour, M.; Ali, A.A.A.; Demirboga, R. A Review for Characterization of Silica Fume and Its Effects on Concrete Properties. Int. J. Sustain. Constr. Eng. Technol. 2011, 2, 2. [Google Scholar]
- ACI 234R-06; ACI Committee 234, Guide For the Use of Silica Fume in Concrete. ACI Committee: Farmington Hills, MI, USA, 2012.
- ACI 232.2R-18; ACI Committee 232, Report on the Use of Fly Ash in Concrete. ACI Committee: Farmington Hills, MI, USA, 2018.
- Kosmatka, S.H.; Kerkhoff, B.; Panarese, W.C. Design and Control of Concrete Mixtures; Portland Cement Association: Skokie, IL, USA, 2002; ISBN 0-89312-217-3. [Google Scholar]
- Neville, A.M. Properties of Concrete, 15th ed.; Essex CM20 2JE; Pearson Education Limited: Harlow, UK, 2011. [Google Scholar]
- Ozbay, E.; Oztas, A.; Baykasoglu, A.; Ozbebek, H. Investigating mix proportions of high strength self-compacting concrete by using Taguchi method. Constr. Build. Mater. 2009, 23, 694–702. [Google Scholar] [CrossRef]
- Pala, M.; Ozbay, E.; Oztas, A.; Yuce, M.I. Appraisal of long term effect of fly ash and silica fume on compressive strength of concrete by neural networks. Constr. Build Mater 2007, 21, 384–394. [Google Scholar] [CrossRef]








| No. | Parameters | Explanation | Levels | ||
|---|---|---|---|---|---|
| 1st Level | 2nd Level | 3rd Level | |||
| 1 | A | Silica fume % | 0 | 5 | 10 |
| 2 | B | Fly ash % | 0 | 10 | 20 |
| 3 | C | W/C ratio | 0.27 | 0.31 | 0.35 |
| 4 | D | Superplasticizer % | 0.5 | 0.7 | 0.9 |
| Mix No. | S. FUME | S. FIBER | SP | Fine Aggregate | Coarse Aggregate | Water | Cement | Fly Ash | Production Cost |
|---|---|---|---|---|---|---|---|---|---|
| 1 | 0.0 | 3160.0 | 190.7 | 18.4 | 60.7 | 1.5 | 550.0 | 0.0 | 3981.3 |
| 2 | 0.0 | 3160.0 | 267.2 | 17.5 | 57.8 | 1.7 | 495.0 | 770.0 | 4769.2 |
| 3 | 0.0 | 3160.0 | 342.9 | 16.6 | 55.0 | 1.9 | 440.0 | 1540.0 | 5556.4 |
| 4 | 605.0 | 3160.0 | 342.9 | 17.6 | 58.1 | 1.7 | 522.5 | 0.0 | 4707.8 |
| 5 | 605.0 | 3160.0 | 190.7 | 16.8 | 55.6 | 1.9 | 467.5 | 770.0 | 5267.6 |
| 6 | 605.0 | 3160.0 | 267.2 | 17.8 | 58.9 | 1.5 | 412.5 | 1540.0 | 6062.9 |
| 7 | 1210.0 | 3160.0 | 267.2 | 16.9 | 55.9 | 1.9 | 495.0 | 0.0 | 5206.9 |
| 8 | 1210.0 | 3160.0 | 342.9 | 17.9 | 59.2 | 1.5 | 440.0 | 770.0 | 6001.4 |
| 9 | 1210.0 | 3160.0 | 190.7 | 17.1 | 56.6 | 1.7 | 385.0 | 1540.0 | 6561.2 |
| MIX No. | S.FUME | FLY ASH | W/C | SP | C28 * | T28 * | S ** | PC *** |
|---|---|---|---|---|---|---|---|---|
| A | B | C | D | MPa | MPa | mm | LE/m3 | |
| 1 | 1 | 1 | 1 | 1 | 57 | 3.3 | 50 | 3981 |
| 2 | 1 | 2 | 2 | 2 | 39 | 2.3 | 55 | 4769 |
| 3 | 1 | 3 | 3 | 3 | 32 | 1.9 | 50 | 5556 |
| 4 | 2 | 1 | 2 | 3 | 43 | 2.5 | 60 | 4708 |
| 5 | 2 | 2 | 3 | 1 | 40 | 2.4 | 70 | 5268 |
| 6 | 2 | 3 | 1 | 2 | 49 | 2.9 | 50 | 6063 |
| 7 | 3 | 1 | 3 | 2 | 41 | 2.4 | 50 | 5207 |
| 8 | 3 | 2 | 1 | 3 | 56 | 3.3 | 65 | 6001 |
| 9 | 3 | 3 | 2 | 1 | 37 | 2.2 | 50 | 6561 |
| Order | Character | Explanation | Test | Objective | Corresponding Weights * | Normalized Weights |
|---|---|---|---|---|---|---|
| 1 | C28 | Compressive strength (MPa) 28 days | Hardened concrete test | Larger is better | 9 | 0.36 |
| 2 | T28 | Splitting tensile strength (MPa) 28 days | Hardened concrete test | Larger is better | 3 | 0.12 |
| 3 | S | Slump (mm) | Fresh concrete test | Larger is better | 8 | 0.32 |
| 4 | PC | Production cost (LE/m3) | Fresh concrete test | Smaller is better | 5 | 0.20 |
| Total | 25 | 1.0 |
| Order | Character | Explanation | Test | Target Values | Weighting of Expert Evaluation (Individual) | Corresponding Fuzzy Weights * | Normalized Fuzzy Weights | |||
|---|---|---|---|---|---|---|---|---|---|---|
| Expert 1 | Expert 2 | Expert 3 | Expert 4 | |||||||
| 1 | C28 | Compressive strength (MPa) 28 days | Hardened concrete test | Larger is better | 9 | 8 | 9 | 9 | (8a,9b,9c,9d) | (0.276,0.321,0.321,0.391) |
| 2 | T28 | Splitting tensile strength (MPa) 28 days | Hardened concrete test | Larger is better | 4 | 4 | 3 | 4 | (3,4,4,4) | (0.103,0.143,0.143,0.174) |
| 3 | S | Slump (mm) | Fresh concrete test | Larger is better | 8 | 6 | 8 | 8 | (6,8,8,8) | (0.207,0.286,0.286,0.348) |
| 4 | PC | Production cost (LE/m3) | Fresh concrete test | Smaller is better | 7 | 6 | 8 | 7 | (6,7,7,8) | (0.207,0.250,0.250,0.348) |
| Total | (23,28,28,29) | (0.793,1.0,1.0,1.261) | ||||||||
| Factors | SF | FA | W/C Ratio | SP |
|---|---|---|---|---|
| Level | A | B | C | D |
| 1 | 0.3921 | 0.5826 | 0.7753 | 0.4935 |
| 2 | 0.5533 | 0.5755 | 0.375 | 0.4835 |
| 3 | 0.5204 | 0.3078 | 0.3155 | 0.4888 |
| Delta | 0.1612 | 0.2748 | 0.4598 | 0.01 |
| Optimal factor level | 2 | 1 | 1 | 1 |
| Factors | S. FUME | FLY ASH | W/C m | SP |
|---|---|---|---|---|
| Level | A | B | C | D |
| 1 | 0.4235 | 0.6051 | 0.7865 | 0.5205 |
| 2 | 0.5485 | 0.5914 | 0.3701 | 0.4591 |
| 3 | 0.4972 | 0.2726 | 0.3125 | 0.4896 |
| Delta | 0.125 | 0.3325 | 0.474 | 0.0614 |
| Optimal factor level | 2 | 1 | 1 | 1 |
| Source | DF | Seq SS | Contribution | Adj SS | Adj MS | F-Value | p-Value |
|---|---|---|---|---|---|---|---|
| S. FUME | 2 | 0.6631 | 2.90% | 0.6631 | 0.3316 | * | * |
| FLY ASH | 2 | 4.7403 | 20.72% | 4.7403 | 2.3701 | * | * |
| W/Cm | 2 | 17.3926 | 76.01% | 17.3926 | 8.6963 | * | * |
| SP | 2 | 0.0862 | 0.38% | 0.0862 | 0.0431 | * | * |
| Error | 0 | * | * | * | * | ||
| Total | 8 | 22.8822 | 100.00% |
| Source | DF | Seq SS | Contribution | Adj SS | Adj MS | F-Value | p-Value |
|---|---|---|---|---|---|---|---|
| S. FUME | 2 | 0.7015 | 3.04% | 0.7015 | 0.3507 | * | * |
| FLY ASH | 2 | 4.847 | 21.02% | 4.847 | 2.4235 | * | * |
| W/Cm | 2 | 17.4149 | 75.52% | 17.415 | 8.7075 | * | * |
| SP | 2 | 0.0961 | 0.42% | 0.0961 | 0.0481 | * | * |
| Error | 0 | * | * | * | * | ||
| Total | 8 | 23.0595 | 100.00% |
Publisher’s Note: MDPI stays neutral with regard to jurisdictional claims in published maps and institutional affiliations. |
© 2022 by the authors. Licensee MDPI, Basel, Switzerland. This article is an open access article distributed under the terms and conditions of the Creative Commons Attribution (CC BY) license (https://creativecommons.org/licenses/by/4.0/).
Share and Cite
Warda, M.A.; Ahmad, S.S.E.; Mahdi, I.M.; Sallam, H.E.-D.M.; Khalil, H.S. The Applicability of TOPSIS- and Fuzzy TOPSIS-Based Taguchi Optimization Approaches in Obtaining Optimal Fiber-Reinforced Concrete Mix Proportions. Buildings 2022, 12, 796. https://doi.org/10.3390/buildings12060796
Warda MA, Ahmad SSE, Mahdi IM, Sallam HE-DM, Khalil HS. The Applicability of TOPSIS- and Fuzzy TOPSIS-Based Taguchi Optimization Approaches in Obtaining Optimal Fiber-Reinforced Concrete Mix Proportions. Buildings. 2022; 12(6):796. https://doi.org/10.3390/buildings12060796
Chicago/Turabian StyleWarda, Mohamed A., Seleem S. E. Ahmad, Ibrahim M. Mahdi, Hossam El-Din M. Sallam, and Hossam S. Khalil. 2022. "The Applicability of TOPSIS- and Fuzzy TOPSIS-Based Taguchi Optimization Approaches in Obtaining Optimal Fiber-Reinforced Concrete Mix Proportions" Buildings 12, no. 6: 796. https://doi.org/10.3390/buildings12060796
APA StyleWarda, M. A., Ahmad, S. S. E., Mahdi, I. M., Sallam, H. E.-D. M., & Khalil, H. S. (2022). The Applicability of TOPSIS- and Fuzzy TOPSIS-Based Taguchi Optimization Approaches in Obtaining Optimal Fiber-Reinforced Concrete Mix Proportions. Buildings, 12(6), 796. https://doi.org/10.3390/buildings12060796

