Comparative Analysis of Resource and Climate Footprints for Different Heating Systems in Building Information Modeling
Abstract
1. Introduction
2. Materials and Methods
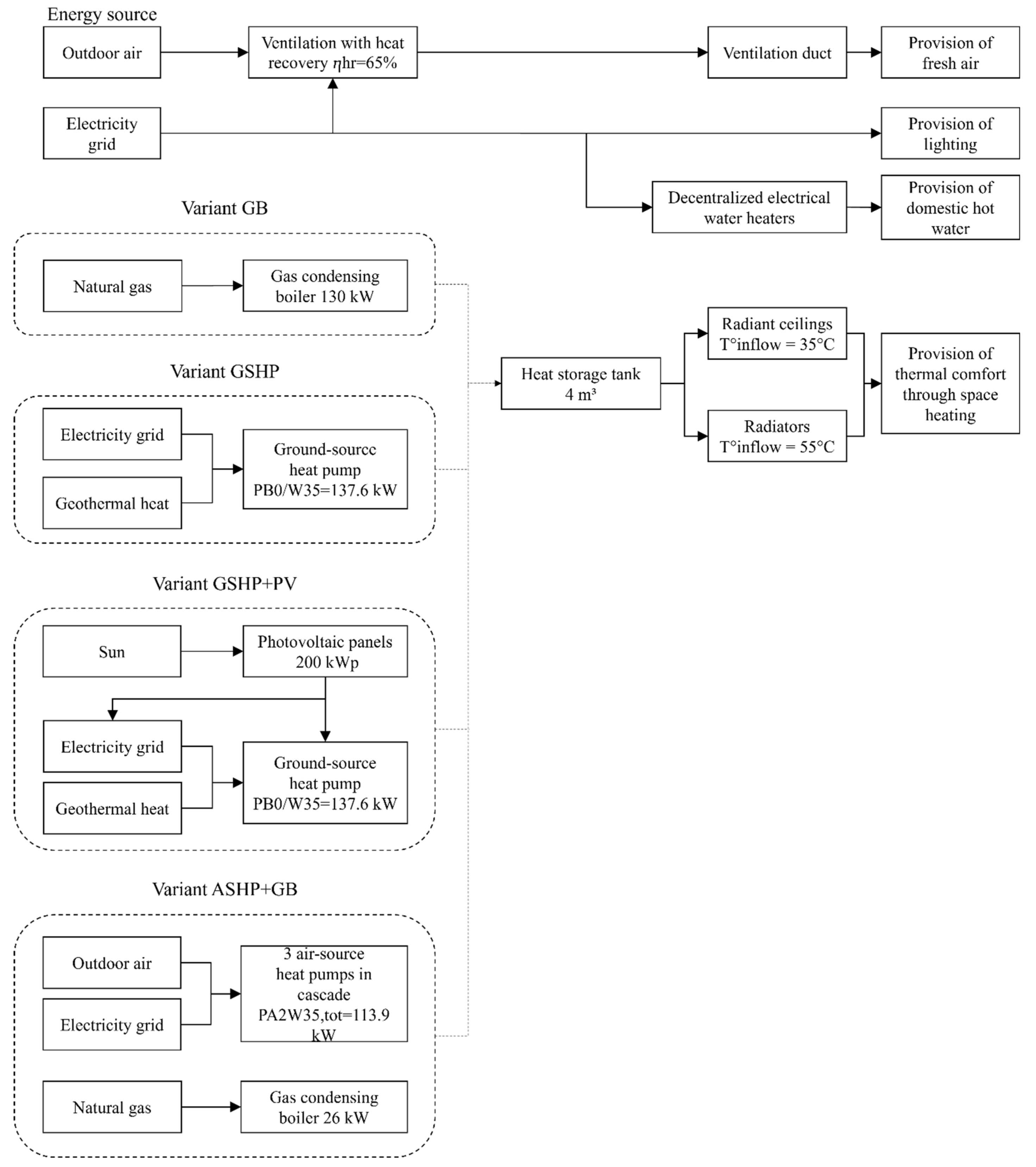
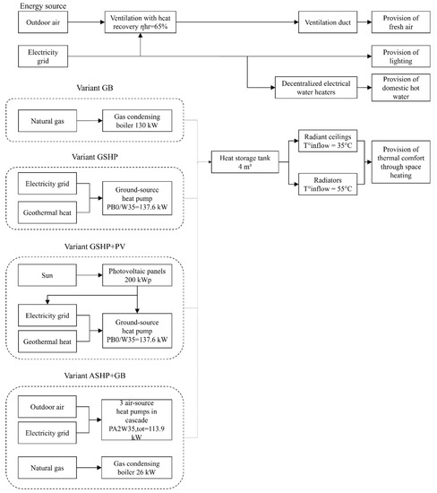
2.1. System Description
2.2. Functional Unit
“Providing the building with space heating, in a way that maintains the indoor temperature of heated zones at 17 °C for circulation areas, storage areas, and technical rooms, and at 21 °C for offices, meeting rooms, and sanitary rooms, as required by the German building regulation and as specified in DIN 18599-10, for a fixed insulation standard”.
2.3. Description of the Resource and Climate Footprint Indicators
3. Applying the Methodology
3.1. BIM Model of the Case Study
3.2. Energy Modeling
- Gas boiler (GB)
- Ground-source heat pump (GSHP)
- Ground-source heat pump with a photovoltaic system (GSHP + PV)
- Air-source heat pump backed up with a gas boiler (ASHP + GB)
3.3. Scope of the Life Cycle Assessment
3.3.1. Gas Boiler
3.3.2. Ground Source Heat Pump
3.3.3. Electricity of the Photovoltaic System
3.3.4. Air Source Heat Pump
3.3.5. Transport
4. Results and Discussion
4.1. Energy Analysis
4.2. Resource and Climate Footprint Analysis
4.3. Discussion
5. Conclusions
Author Contributions
Funding
Conflicts of Interest
References
- Krausmann, F.; Gingrich, S.; Eisenmenger, N.; Erb, K.-H.; Haberl, H.; Fischer-Kowalski, M. Growth in Global Materials Use, GDP and Population during the 20th Century. Ecol. Econ. 2009, 68, 2696–2705. [Google Scholar] [CrossRef]
- Shadram, F.; Johansson, T.D.; Lu, W.; Schade, J.; Olofsson, T. An Integrated BIM-Based Framework for Minimizing Embodied Energy during Building Design. Energy Build. 2016, 128, 592–604. [Google Scholar] [CrossRef]
- Steffen, W.; Broadgate, W.; Deutsch, L.; Gaffney, O.; Ludwig, C. The Trajectory of the Anthropocene: The Great Acceleration. Anthr. Rev. 2015, 2, 81–98. [Google Scholar] [CrossRef]
- Wiedmann, T.O.; Schandl, H.; Lenzen, M.; Moran, D.; Suh, S.; West, J.; Kanemoto, K. The Material Footprint of Nations. Proc. Natl. Acad. Sci. USA 2015, 112, 6271–6276. [Google Scholar] [CrossRef] [PubMed]
- Sinha, R.; Lennartsson, M.; Frostell, B. Environmental Footprint Assessment of Building Structures: A Comparative Study. Build. Environ. 2016, 104, 162–171. [Google Scholar] [CrossRef]
- Ürge-Vorsatz, D.; Lucon, O.; Akbari, H.; Bertoldi, P.; Cabeza, L.F.; Eyre, N.; Gadgil, A.; Harvey, D.; Jiang, Y.; Liphoto, E. Climate Change 2014: Mitigation. Chapter 9: Buildings. Report by the Intergovernmental Panel on Climate Change; Danny, H., Yi, J., Eds.; Cambridge University Press: Cambridge, UK, 2014. [Google Scholar]
- Becker, S.; Hagen, J.; Krüger, R. DENA-Building Report 2022; Deutsche Energie-Agentur GmbH (dena) (Hrsg.): Berlin, Germany, 2022. [Google Scholar]
- Sameer, H.; Mostert, C.; Bringezu, S. Product Resource and Climate Footprint Analysis during Architectural Design in BIM. IOP Conf. Ser. Earth Environ. Sci. 2020, 588, 052022. [Google Scholar] [CrossRef]
- DIN EN ISO 14040; Environmental Management—Life Cycle Assessment—Principles and Framework (ISO 14040:2018); German and English Version EN ISO 14040:2018. Beuth Publishing: Berlin, Germany, 2018; ISBN 3410159053.
- DIN EN ISO 14044; Environmental Management—Life Cycle Assessment—Requirements and Guidelines (ISO 14044:2018); German and English Version EN ISO 14044:2018. Beuth Publishing: Berlin, Germany, 2018.
- Sameer, H.; Bringezu, S. Life Cycle Input Indicators of Material Resource Use for Enhancing Sustainability Assessment Schemes of Buildings. J. Build. Eng. 2019, 21, 230–242. [Google Scholar] [CrossRef]
- EN 15804:2014-07; Sustainability of Construction Works—Environmental Product Declarations—Core Rules for the Product Category of Construction Products; German Version EN 15804:2012. Beuth Publishing: Berlin, Germany, 2016; pp. 1–68.
- EN 15978; Sustainability of Construction Works—Assessment of Environmental Performance of Buildings—Calculation Method. Beuth Publishing:: Berlin, Germany, 2012; ISBN 6988764001201.
- Eleftheriadis, S.; Mumovic, D.; Greening, P. Life Cycle Energy Efficiency in Building Structures: A Review of Current Developments and Future Outlooks Based on BIM Capabilities. Renew. Sustain. Energy Rev. 2017, 67, 811–825. [Google Scholar] [CrossRef]
- Kemna, R.; van Elburg, M.; van den Boorn, R.; Aarts, S. Space and Combination Heaters Ecodesign and Energy Labelling; European Commision: Brussels, Belgium, 2019. [Google Scholar]
- Safari, K.; AzariJafari, H. Challenges and Opportunities for Integrating BIM and LCA: Methodological Choices and Framework Development. Sustain. Cities Soc. 2021, 67, 102728. [Google Scholar] [CrossRef]
- Hassan, S.R.; Megahed, N.A.; Abo Eleinen, O.M.; Hassan, A.M. Toward a National Life Cycle Assessment Tool: Generative Design for Early Decision Support. Energy Build. 2022, 267, 112144. [Google Scholar] [CrossRef]
- Motalebi, M.; Rashidi, A.; Nasiri, M.M. Optimization and BIM-Based Lifecycle Assessment Integration for Energy Efficiency Retrofit of Buildings. J. Build. Eng. 2022, 49, 104022. [Google Scholar] [CrossRef]
- Famiglietti, J.; Toosi, H.A.; Dénarié, A.; Motta, M. Developing a New Data-Driven LCA Tool at the Urban Scale: The Case of the Energy Performance of the Building Sector. Energy Convers. Manag. 2022, 256, 115389. [Google Scholar] [CrossRef]
- Haddad, A.N.; Silva, A.B.; Hammad, A.W.A.; Najjar, M.K.; Vazquez, E.G.; Tam, V.W.Y. An Integrated Approach of Building Information Modelling and Life Cycle Assessment (BIM-LCA) for Gas and Solar Water Heating Systems. Int. J. Constr. Manag. 2022, 1–17. [Google Scholar] [CrossRef]
- Tushar, Q.; Bhuiyan, M.A.; Zhang, G.; Maqsood, T. An Integrated Approach of BIM-Enabled LCA and Energy Simulation: The Optimized Solution towards Sustainable Development. J. Clean. Prod. 2021, 289, 125622. [Google Scholar] [CrossRef]
- Najjar, M.K.; Figueiredo, K.; Evangelista, A.C.J.; Hammad, A.W.A.; Tam, V.W.Y.; Haddad, A. Life Cycle Assessment Methodology Integrated with BIM as a Decision-Making Tool at Early-Stages of Building Design. Int. J. Constr. Manag. 2019, 22, 541–555. [Google Scholar] [CrossRef]
- Rezaei, F.; Bulle, C.; Lesage, P. Integrating Building Information Modeling and Life Cycle Assessment in the Early and Detailed Building Design Stages. Build. Environ. 2019, 153, 158–167. [Google Scholar] [CrossRef]
- Panteli, C.; Kylili, A.; Stasiuliene, L.; Seduikyte, L.; Fokaides, P.A. A Framework for Building Overhang Design Using Building Information Modeling and Life Cycle Assessment. J. Build. Eng. 2018, 20, 248–255. [Google Scholar] [CrossRef]
- Gamarra, A.R.; Istrate, I.R.; Herrera, I.; Lago, C.; Lizana, J.; Lechón, Y. Energy and Water Consumption and Carbon Footprint of School Buildings in Hot Climate Conditions. Results from Life Cycle Assessment. J. Clean. Prod. 2018, 195, 1326–1337. [Google Scholar] [CrossRef]
- Emami, N.; Heinonen, J.; Marteinsson, B.; Säynäjoki, A.; Junnonen, J.M.; Laine, J.; Junnila, S. A Life Cycle Assessment of Two Residential Buildings Using Two Different LCA Database-Software Combinations: Recognizing Uniformities and Inconsistencies. Buildings 2019, 9, 20. [Google Scholar] [CrossRef]
- Ingrao, C.; Messineo, A.; Beltramo, R.; Yigitcanlar, T.; Ioppolo, G. How Can Life Cycle Thinking Support Sustainability of Buildings? Investigating Life Cycle Assessment Applications for Energy Efficiency and Environmental Performance. J. Clean. Prod. 2018, 201, 556–569. [Google Scholar] [CrossRef]
- Slorach, P.C.; Stamford, L. Net Zero in the Heating Sector: Technological Options and Environmental Sustainability from Now to 2050. Energy Convers. Manag. 2021, 230, 113838. [Google Scholar] [CrossRef]
- Huijbregts, M.A.J.; Steinmann, Z.J.N.; Elshout, P.M.F.; Stam, G.; Verones, F.; Vieira, M.; Zijp, M.; Hollander, A.; van Zelm, R. ReCiPe2016: A Harmonised Life Cycle Impact Assessment Method at Midpoint and Endpoint Level. Int. J. Life Cycle Assess. 2017, 22, 138–147. [Google Scholar] [CrossRef]
- DIN 18599; Energy Efficiency of Buildings—Calculation of the Net, Final and Primary Energy Demand for Heating, Cooling, Ventilation, Domestic Hot Water and Lighting—Part 1: General Balancing Procedures, Terms and Definitions, Zoning and Evaluation of Energy Sources. Beuth Publishing: Berlin, Germany, 2018.
- DIN EN 15804; Nachhaltigkeit von Bauwerken. [Sustainability of Construction Works—Environmental Product Declarations—Core Rules for the Product Category of Construction Products; German Version EN 15804:2012+A1:2013]. Institut Bauen und Umwelt: Berlin, Germany, 2014; ISBN 6988764001201.
- DIN EN 15978:2011; Nachhaltigkeit von Bauwerken—Bewertung Der Umweltbezogenen Qualität von Gebäuden—Berechnungsmethode, Deutsche Fassung EN 15978:2011. Beuth Publishing: Berlin, Germany, 2012.
- Mostert, C.; Bringezu, S. Measuring Product Material Footprint as New Life Cycle Impact Assessment Method: Indicators and Abiotic Characterization Factors. Resources 2019, 8, 61. [Google Scholar] [CrossRef]
- Mostert, C.; Sameer, H.; Glanz, D.; Bringezu, S. Climate and Resource Footprint Assessment and Visualization of Recycled Concrete for Circular Economy. Resour. Conserv. Recycl. 2021, 174, 105767. [Google Scholar] [CrossRef]
- Sameer, H.; Weber, V.; Mostert, C.; Bringezu, S.; Fehling, E.; Wetzel, A. Environmental Assessment of Ultra-High-Performance Concrete Using Carbon, Material, and Water Footprint. Materials 2019, 12, 851. [Google Scholar] [CrossRef] [PubMed]
- Huijbregts, M.A.J.; Hellweg, S.; Frischknecht, R.; Hendriks, H.W.M.; Hungerbühler, K.; Hendriks, A.J. Cumulative Energy Demand As Predictor for the Environmental Burden of Commodity Production. Environ. Sci. Technol. 2010, 44, 2189–2196. [Google Scholar] [CrossRef]
- ISO. ISO 14046: 2014. Environmental Management. Water Footprint. Principles, Requirements and Guidelines. 2014. Available online: https://www.iso.org/publication/PUB100419.html (accessed on 9 September 2022).
- Boulay, A.-M.; Bare, J.; Benini, L.; Berger, M.; Lathuillière, M.J.; Manzardo, A.; Margni, M.; Motoshita, M.; Núñez, M.; Pastor, A.V.; et al. The WULCA Consensus Characterization Model for Water Scarcity Footprints: Assessing Impacts of Water Consumption Based on Available Water Remaining (AWARE). Int. J. Life Cycle Assess. 2018, 23, 368–378. [Google Scholar] [CrossRef]
- Schomberg, A.C.; Bringezu, S.; Flörke, M. Extended Life Cycle Assessment Reveals the Spatially-Explicit Water Scarcity Footprint of a Lithium-Ion Battery Storage. Commun. Earth Environ. 2021, 2, 11. [Google Scholar] [CrossRef]
- JRC. Recommendations for Life Cycle Impact Assessment in the European Context-Based on Existing Environmental Impact Assessment Models and Factors (International Reference Life Cycle Data System-ILCD Handbook); JRC: Luxembourg, 2011. [Google Scholar]
- IPCC. Climate Change 2014: Synthesis Report. Contribution of Working Groups I, II and III to the Fifth Assessment Report of the Intergovernmental Panel on Climate Change; Core Writing Team, Ed.; IPCC: Geneva, Switzerland, 2014; ISBN 978-92-9169-143-2. [Google Scholar]
- ARGE Agn-Heimspielarchitekten Modellprojekt Ressourcenschonendes Bauen Rathaus Korbach. 2020. Available online: https://www.agn.de/artikel/ansicht/rathaus-korbach-modellprojekt-fuer-das-ressourcenschonende-bauen (accessed on 9 September 2022).
- Autodesk Revit; Autodesk: San Rafael, CA, USA, 2020.
- Software für Technische Gebäudeausrüstung SOLAR-COMPUTER GmbH. Available online: https://www.solar-computer.de/ (accessed on 9 September 2022).
- DIN V 18599-10; Energetische Bewertung von Gebäuden—Berechnung Des Nutz-, End- Und Primärenergiebedarfs Für Heizung, Kühlung, Lüftung, Trinkwarmwasser Und Beleuchtung—Teil 10: Nutzungsrandbedingungen, Klimadaten. Beuth Publishing: Berlin, Germany, 2018; pp. 1–105.
- Umweltbundesamt RESCUE—Wege in Eine Ressourcenschonende Treibhausgasneutralität | Umweltbundesamt. Available online: https://www.umweltbundesamt.de/themen/klima-energie/klimaschutz-energiepolitik-in-deutschland/szenarien-konzepte-fuer-die-klimaschutz/rescue-wege-in-eine-ressourcenschonende (accessed on 6 May 2022).
- Sterchele, P.; Brandes, J.; Heilig, J.; Wrede, D.; Kost, C.; Schlegl, T.; Bett, A.; Henning, H.-M. Wege Zu Einem Klimaneutralen Energiesystem Die Deutsche Energiewende Im Kontext Gesellschaftlicher Verhaltensweisen; Fraunhofer-Institut Für Solare Energiesysteme Ise: Munchen, Germany, 2020. [Google Scholar]
- Lenz, B.; Schreiber, J.; Stark, T. Nachhaltige Gebäudetechnik [Sustainable Building Technology]; De Gruyter: Berlin, Germany, 2012. [Google Scholar]
- Jörn, K.; Ondřej, F. Energiebedarf von Bürogebäuden Richtwerte Und Einflussparameter Für Die Planung [Energy Requirements of Office Buildings Guide Values and Influencing Parameters for Planning]; Fraunhofer IRB Verlag: Stuttgart, Germany, 2017; ISBN 978-3-8167-9769-2. [Google Scholar]
- Cabeza, L.F.; Rincon, L.; Vilarino, V.; Pérez, G.; Castell, A. Life Cycle Assessment (LCA) and Life Cycle Energy Analysis (LCEA) of Buildings and the Building Sector: A Review. Renew. Sustain. Energy Rev. 2014, 29, 394–416. [Google Scholar] [CrossRef]
- Greendelta OpenLCA.Org | OpenLCA Is a Free, Professional Life Cycle Assessment (LCA) and Footprint Software with a Broad Range of Features and Many Available Databases, Created by GreenDelta since 2006. Available online: https://www.openlca.org/ (accessed on 9 September 2022).
- Sphera GaBi Database. Available online: http://www.gabi-software.com/support/gabi/gabi-database-2018-lci-documentation/extension-database-xiv-construction-materials/ (accessed on 7 April 2018).
- Caduff, M.; Huijbregts, M.A.J.; Koehler, A.; Althaus, H.J.; Hellweg, S. Scaling Relationships in Life Cycle Assessment. J. Ind. Ecol. 2014, 18, 393–406. [Google Scholar] [CrossRef]
- DIN V 4701-10 DIN V 4701-10-2003-08-Beuth.De. Available online: https://www.beuth.de/en/pre-standard/din-v-4701-10/64443135 (accessed on 18 July 2022).
- Kondash, A.J.; Patino-Echeverri, D.; Vengosh, A. Quantification of the Water-Use Reduction Associated with the Transition from Coal to Natural Gas in the US Electricity Sector. Environ. Res. Lett. 2019, 14, 124028. [Google Scholar] [CrossRef]
- Mostert, C.; Ostrander, B.; Bringezu, S.; Kneiske, T. Comparing Electrical Energy Storage Technologies Regarding Their Material and Carbon Footprint. Energies 2018, 11, 3386. [Google Scholar] [CrossRef]
- Umwelt Bundesamt Energiebedingte Emissionen | Umweltbundesamt. Available online: https://www.umweltbundesamt.de/daten/energie/energiebedingte-emissionen#quotenergiebedingte-emissionenquot (accessed on 9 September 2022).
- Sameer, H.; Bringezu, S. Building Information Modelling Application of Material, Water, and Climate Footprint Analysis. Build. Res. Inf. 2021, 49, 593–612. [Google Scholar] [CrossRef]






| Building Component | Thermal Transmittance (U-Value) [W/(m2·K)] |
|---|---|
| Foundation | 0.154 |
| Underground exterior walls | 0.195 |
| Exterior walls | 0.167 |
| Exterior walls historical | 0.450 |
| Upper ceilings | 0.140 |
| Roofs | 0.086 |
| Windows | 1.200 |
| Glass facade | 1.100 |
| Doors | 1.300 |
| GB | GSHP | GSHP + PV | ASHP + GB | |
|---|---|---|---|---|
| Heating load (kW) | 126.2 | |||
| Heat generation system | Monovalent gas boiler | Monoenergetic ground source heat pump | Monoenergetic ground source heat pump | Three air source heat pumps in cascade and gas boiler backup |
| Efficiency | ⴄp = 105.5% ⴄn = 96.5% | COPB-5W35 = 3.9 COPB0W35 = 4.6 COPB5W35 = 5.2 | COPB-5W35 = 3.9 COPB0W35 = 4.6 COPB5W35 = 5.2 | COPA-7W35 = 2.9 COPA2W35 = 3.6 COPA7W35 = 4 |
| PV generation | no | no | yes | no |
| Hot water tank capacity (L) | 4000 | |||
| Ventilation heat recovery rate | 65% | |||
| Average heating setpoint temperature (°C) | 18 and 21 | |||
| End energy requirements (kWh/m2/year) | 60.92 | 25.93 | 17.04 | 32.59 |
| Primary energy demand (kWh/m2/year) | 74.61 | 46.66 | 30.91 | 56.47 |
| Zone Type | Radiators Tin = 55 °C/Tout = 40 °C | Radiant Ceilings Tin = 35 °C/Tout = 25 °C |
|---|---|---|
| Single office | x | |
| Group office | x | |
| Open-plan office | x | |
| Meeting and seminar rooms | x | |
| Circulation area | x | |
| WC and sanitary rooms | x | |
| Storage, technical areas, archives | x | |
| Ancillary spaces | x |
| Heating Variant | Power in Database [kW] | Required Power [kW] | Total Device Weight in Database [kg] | Total Interpolated Weight [kg] |
|---|---|---|---|---|
| Gas condensing boiler (1) | 120–400 | 130 | 973 | 973 |
| Gas condensing boiler (2) | 20–120 | 26 | 283 | 283 |
| GSHP + PV | 70 | 138 | 6698 | 13,395 |
| ASHP | 14 | 114 | 187 | 1532 |
Publisher’s Note: MDPI stays neutral with regard to jurisdictional claims in published maps and institutional affiliations. |
© 2022 by the authors. Licensee MDPI, Basel, Switzerland. This article is an open access article distributed under the terms and conditions of the Creative Commons Attribution (CC BY) license (https://creativecommons.org/licenses/by/4.0/).
Share and Cite
Sameer, H.; Behem, G.; Mostert, C.; Bringezu, S. Comparative Analysis of Resource and Climate Footprints for Different Heating Systems in Building Information Modeling. Buildings 2022, 12, 1824. https://doi.org/10.3390/buildings12111824
Sameer H, Behem G, Mostert C, Bringezu S. Comparative Analysis of Resource and Climate Footprints for Different Heating Systems in Building Information Modeling. Buildings. 2022; 12(11):1824. https://doi.org/10.3390/buildings12111824
Chicago/Turabian StyleSameer, Husam, Guillaume Behem, Clemens Mostert, and Stefan Bringezu. 2022. "Comparative Analysis of Resource and Climate Footprints for Different Heating Systems in Building Information Modeling" Buildings 12, no. 11: 1824. https://doi.org/10.3390/buildings12111824
APA StyleSameer, H., Behem, G., Mostert, C., & Bringezu, S. (2022). Comparative Analysis of Resource and Climate Footprints for Different Heating Systems in Building Information Modeling. Buildings, 12(11), 1824. https://doi.org/10.3390/buildings12111824

