Development of Three-Dimensional LES Based Meshless Model of Continuous Casting of Steel
Abstract
1. Introduction
2. Materials and Methods
2.1. Mathematical Model
2.1.1. Governing Equations
2.1.2. Turbulence Modeling
2.1.3. Boundary Conditions
- Inlet: m/s, , m/s, , Pa/m;
- Meniscus: s, m/s, s, K/m, Pa/m;
- SEN wall: m/s, , Pa/m;
- Moving walls: m/s, , m/s, , where is heat flux and in the mold and in the secondary cooling zone, Pa/m;
- Outlet: s, K/m, Pa.
- Inlet: The synthetic turbulence approach proposed by [27,29] is used to generate the velocity fluctuations. The method proposes the decomposition of velocity into Fourier serieswhere M is the number of modes, is the wave amplitude of the mode, with the turbulent kinetic energy of LES model described by the modified von Karman–Pao spectrum asThe is wave number, is a unit direction vector of the wave number, is phase angle, and is a unit direction, is a scaling constant, is a wave number of maximum energy, is the Kolmogorov wave number, , is the root mean square of velocity fluctuations, is integral length scale. The condition must be fulfilled at all times. Additionally, the time correlation is established by applying the asymmetric time correlation filter aswhere with , , and inlet velocity defined as with blending function with boundary layer thickness and effective width of the blending function .
- Inlet: , where represents semi-empirical correlation for the turbulent intensity in pipe flows, , where is characteristic length;
- Meniscus: m/s, m/s;
- SEN wall: m/s, m/s;
- Moving walls: m/s, m/s;
- Outlet: m/s, m/s.
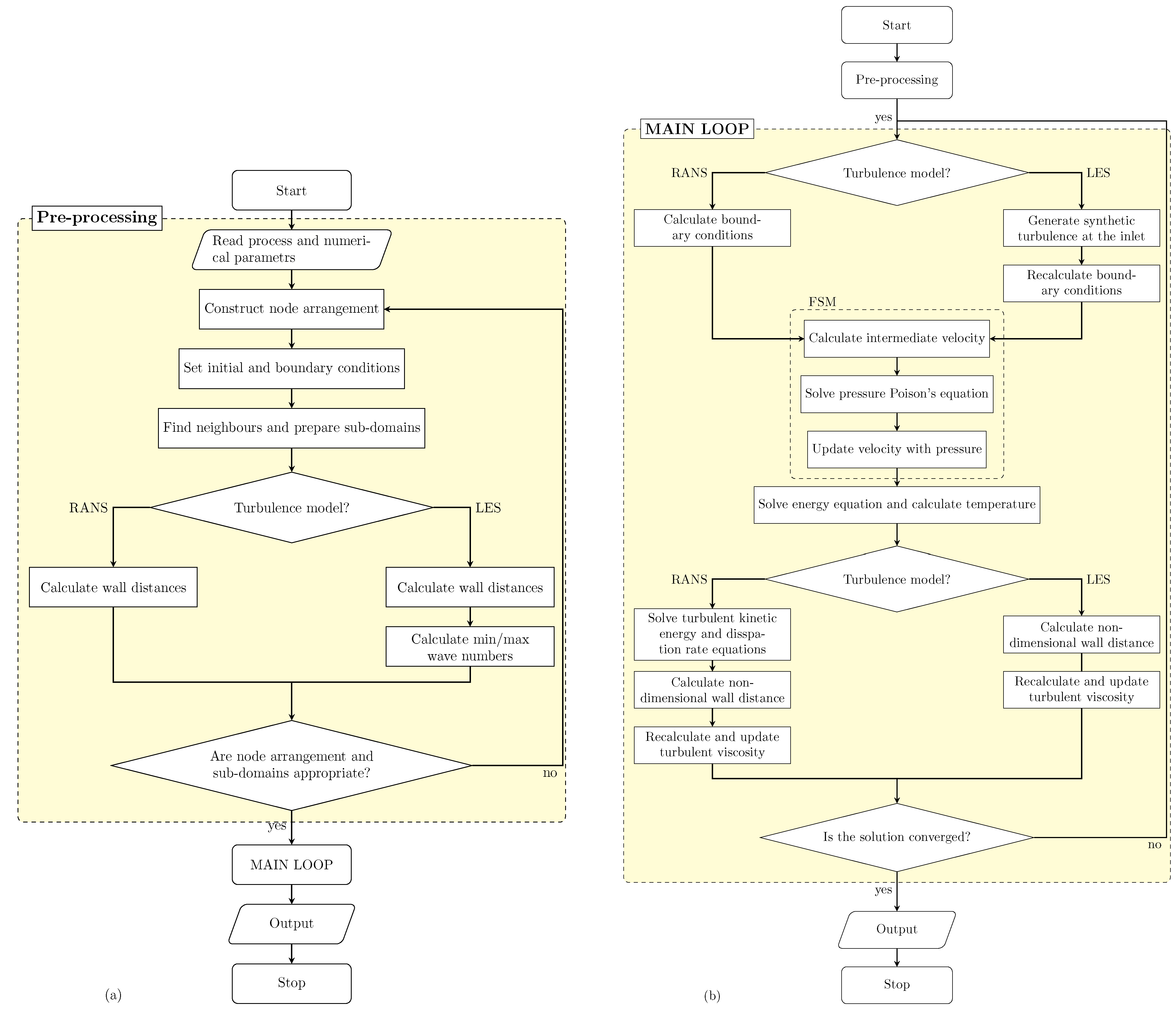
2.2. Numerical Method and Solution Procedure
2.2.1. Discretization
2.2.2. Local Radial Basis Function Collocation Method
2.2.3. Solution Procedure
2.2.4. Numerical Implementation
3. Results
3.1. Geometry and Process Parameters
3.2. Material Properties
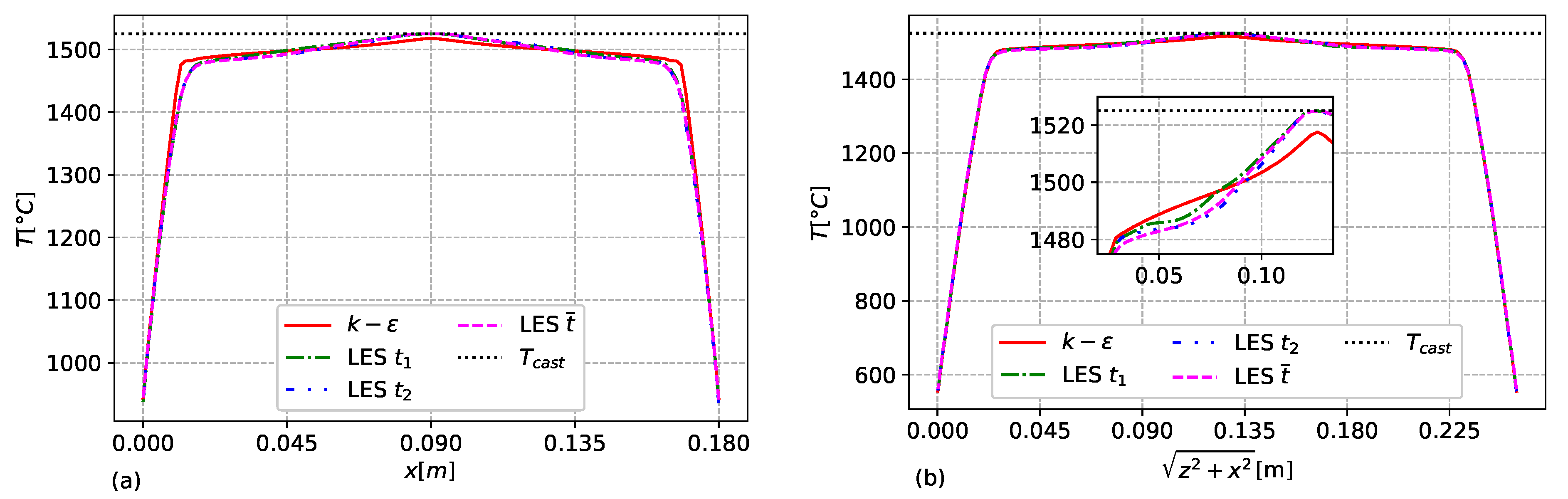
3.3. Numerical Results and Discussion
4. Conclusions
Author Contributions
Funding
Institutional Review Board Statement
Informed Consent Statement
Data Availability Statement
Conflicts of Interest
Abbreviations
| 2D | Two-dimensional |
| 3D | Three-dimensional |
| AKN | Abe–Kondoh–Nagano |
| CC | Continuous casting |
| CFD | Computational fluid dynamics |
| DNS | Direct numerical simulation |
| FSM | Fractional step method |
| LES | Large-eddy simulation |
| MQ | Multiquadric |
| LRBFCM | Local radial basis function collocation method |
| RANS | Reynolds Averaged Navier–Stokes |
| RBF | Radial basis function |
| SEN | Submerged entry nozzle |
| EMS | Electromagnetic stirring |
| WALE | Wall-adapting local eddy-viscosity |
References
- Šarler, B.; Vertnik, R.; Mramor, K. A numerical benchmark test for continuous casting of steel. IOP Conf. Ser. Mater. Sci. Eng. 2012, 33, 012012. [Google Scholar] [CrossRef]
- Mramor, K.; Vertnik, R.; Šarler, B. Simulation of continuous casting of steel under the influence of magnetic field using the local-radial basis-function collocation method. Mater. Tehnol. 2014, 48, 281–288. [Google Scholar]
- Vertnik, R.; Mramor, K.; Šarler, B. Solution of three-dimensional temperature and turbulent velocity field in continuously cast steel billets with electromagnetic stirring by a meshless method. Eng. Anal. Bound. Elem. 2019, 104, 347–363. [Google Scholar] [CrossRef]
- Mramor, K.; Vertnik, R.; Šarler, B. Meshless approach to the large-eddy simulation of the continuous casting process. Eng. Anal. Bound. Elem. 2022, 138, 319–338. [Google Scholar] [CrossRef]
- Chaudhary, R.; Ji, C.; Thomas, B.G.; Vanka, S.P. Transient turbulent flow in a liquid-metal model of continuous casting, including comparison of six different methods. Metall. Mater. Trans. B Process Metall. Mater. Process. Sci. 2011, 42, 987–1007. [Google Scholar] [CrossRef]
- Javurek, M.; Barna, M.; Gittler, P.; Rockenschaub, K.; Lechner, M. Flow Modelling in Continuous Casting of Round Bloom Strands with Electromagnetic Stirring. Steel Res. Int. 2008, 79, 617–626. [Google Scholar] [CrossRef]
- Liu, Z.Q.; Qi, F.S.; Li, B.K.; Fumitaka, T. Large eddy simulation for unsteady turbulent field in thin slab continuous casting mold. J. Iron Steel Res. Int. 2012, 18, 243–250. [Google Scholar] [CrossRef]
- Liu, Z.; Li, B. Transient motion of inclusion cluster in vertical-bending continuous casting caster considering heat transfer and solidification. Powder Technol. 2016, 287, 315–329. [Google Scholar] [CrossRef]
- Singh, R.; Thomas, B.G.; Vanka, S.P. Large eddy simulations of double-ruler electromagnetic field effect on transient flow during continuous casting. Metall. Mater. Trans. B Process Metall. Mater. Process. Sci. 2014, 45, 1098–1115. [Google Scholar] [CrossRef]
- Jin, K.; Vanka, S.P.; Thomas, B.G. Large eddy simulations of electromagnetic braking effects on argon bubble transport and capture in a steel continuous casting mold. Metall. Mater. Trans. B Process Metall. Mater. Process. Sci. 2018, 49, 1360–1377. [Google Scholar] [CrossRef]
- Ji, C.B.; Li, J.S.; Yang, S.F.; Sun, L.Y. Large Eddy Simulation of Turbulent Fluid Flow in Liquid Metal of Continuous Casting. J. Iron Steel Res. Int. 2013, 20, 34–39. [Google Scholar] [CrossRef]
- Li, X.; Li, B.; Liu, Z.; Niu, R.; Liu, Y.; Zhao, C.; Huang, C.; Qiao, H.; Yuan, T. Large eddy simulation of multi-phase flow and slag entrapment in a continuous casting mold. Metals 2019, 9, 7. [Google Scholar] [CrossRef]
- Chen, W.; Ren, Y.; Zhang, L. Large Eddy Simulation on the Fluid Flow, Solidification and Entrapment of Inclusions in the Steel Along the Full Continuous Casting Slab Strand. Jom 2018, 70, 2968–2979. [Google Scholar] [CrossRef]
- Vakhrushev, A.; Liu, Z.; Wu, M.; Kharicha, A.; Ludwig, A.; Nitzl, G.; Tang, Y.; Hackl, G. Numerical modelling of the MHD flow in continuous casting mold by two CFD platforms ANSYS Fluent and OpenFOAM. In Proceedings of the ICS 2018—7th International Congress on Science and Technology of Steelmaking: The Challenge of Industry 4.0, Venice, Italy, 3–15 June 2018. [Google Scholar]
- Sivaramakrishnan, S. Large Eddy Simulation, Particle Image Velocimetry in the Study of Mold Transients in Continuous Casting of Steel and Heat Transfer through Molten Slag Layers. Ph.D. Thesis, University of Illinois, Champaign, IL, USA, 2000. [Google Scholar]
- Gregorc, J.; Kunavar, A.; Šarler, B. RANS versus Scale Resolved Approach for Modeling Turbulent Flow in Continuous Casting of Steel. Metals 2021, 11, 1140. [Google Scholar] [CrossRef]
- Yusof, S.N.A.; Asako, Y.; Sidik, N.A.C.; Mohamed, S.B.; Japar, W.M.A.A. A short review on RANS turbulence models. CFD Lett. 2020, 12, 83–96. [Google Scholar] [CrossRef]
- Abe, K.; Kondoh, T.; Nagano, Y. A new turbulence model for predicting fluid flow and heat transfer in separating and reattaching flows-II. Thermal field calculations. Int. J. Heat Mass Transf. 1995, 38, 1467–1481. [Google Scholar] [CrossRef]
- Launder, B. Application of the energy-dissipation model of turbulence to the calculation of flow near a spinning disc. Int. Commun. Heat Mass Transf. 1974, 1, 131–137. [Google Scholar] [CrossRef]
- Vertnik, R. Heat and Fluid Flow Simulation of the Continuous Casting of Steel by a Meshless Method. Ph.D. Thesis, University of Nova Gorica, Nova Gorica, Slovenia, 2010. [Google Scholar]
- Germano, M.; Piomelli, U.; Moin, P.; Cabot, W.H. A dynamic subgrid-scale eddy viscosity model. Phys. Fluids A 1991, 3, 1760–1765. [Google Scholar] [CrossRef]
- Lilly, D.K. A proposed modification of the Germano subgrid-scale closure method. Phys. Fluids A 1992, 4, 633–635. [Google Scholar] [CrossRef]
- Nicoud, F.; Ducros, F. Subgrid-scale stress modelling based on the square of the velocity. Agric. Econ. Res. Rev. 2006, 19, 37–48. [Google Scholar] [CrossRef]
- Smagorinsky, J. General circulation experiments with the primitive equations. Mon. Weather. Rev. 1963, 91, 99–164. [Google Scholar] [CrossRef]
- Lilly, D.K. On the Application of the Eddy Viscosity Concept in the Inertial Sub-Range of Turbulence by; National Center for Atmospheric Research: Boulder, CO, USA, 1966; Volume 123. [Google Scholar]
- Mramor, K.; Vertnik, R.; Šarler, B. Large-eddy simulation of continuous casting process. In Proceedings of the STEEL SIM 2021: 9th International Conference on Modeling and Simulation of Metallurgical Processes in Steelmakin; Wu, M., Ed.; ASMET, Austrian Society for Metallurgy and Materials: Leoben, Austria, 2021; pp. 310–317. [Google Scholar]
- Davidson, L. Using isotropic synthetic fluctuations as inlet boundary conditions for unsteady simulations. Adv. Appl. Fluid Mech. 2007, 1, 1–35. [Google Scholar]
- Davidson, L.; Billson, M. Hybrid LES-RANS using synthesized turbulence for forcing at the interface. In Proceedings of the ECCOMAS 2004—European Congress on Computational Methods in Applied Sciences and Engineering, Jyväskylä, Finland, 24–28 July 2004; pp. 1–18. [Google Scholar]
- Saad, T.; Cline, D.; Stoll, R.; Sutherland, J.C. Scalable tools for generating synthetic isotropic turbulence with arbitrary spectra. AIAA J. 2017, 55, 327–331. [Google Scholar] [CrossRef]
- Baba-Ahmadi, M.H.; Tabor, G. Inlet conditions for LES using mapping and feedback control. Comput. Fluids 2009, 38, 1299–1311. [Google Scholar] [CrossRef]
- Kozeny, J. Ober kapillare Leitung des Wassers im Boden. Akad. Wiss. Wien 1927, 136, 271–306. [Google Scholar]
- Carman, P.G. Fluid flow through granular beds. Chem. Eng. Res. Des. 1997, 75, S32–S48. [Google Scholar] [CrossRef]
- Pakzad, A. Damping functions correct over-dissipation of the Smagorinsky model. Math. Methods Appl. Sci. 2017, 40, 5933–5945. [Google Scholar] [CrossRef]
- Chorin, A.J. On the Convergence of Discrete Approximations to the Navier–Stokes Equations. Math. Comput. 1969, 23, 341. [Google Scholar] [CrossRef]
- Mramor, K.; Vertnik, R.; Šarler, B. Simulation of laminar backward facing step flow under magnetic field with explicit local radial basis function collocation method. Eng. Anal. Bound. Elem. 2014, 49, 37–47. [Google Scholar] [CrossRef]
- Mramor, K.; Vertnik, R.; Šarler, B. Application of the local RBF collocation method to natural convection in a 3D cavity influenced by a magnetic field. Eng. Anal. Bound. Elem. 2020, 116, 1–13. [Google Scholar] [CrossRef]
- Mramor, K.; Vertnik, R.; Šarler, B. Low and intermediate re solution of lid driven cavity problem by Local Radial Basis Function Collocation Method. Comput. Mater. Contin. 2013, 36, 1–21. [Google Scholar] [CrossRef]

















| Parameter | Notation | Value |
|---|---|---|
| Casting velocity | 0.027 m/s | |
| Inlet velocity | ||
| Ambient temperature | 293.15 K | |
| Heat transfer coefficient in the mold | 2000 W/(m K) | |
| Heat transfer coefficient in the secondary cooling zone | 800 W/(m K) | |
| Casting temperature | 1798 K | |
| Submerged entry nozzle (SEN) inner width | 0.035 m | |
| SEN outer width | 0.065 m | |
| SEN immersion depth | 0.15 m | |
| Mold width | 0.18 m | |
| Mold height | 0.85 m | |
| Billet length | 1.8 m |
| Probability Distribution | Probability Interval |
|---|---|
| Property | Notation | Value |
|---|---|---|
| Thermal conductivity | 33 W/(mK) | |
| Density | 7300 kg/m | |
| Specific heat in solid | 698 J/(kg K) | |
| Specific heat in liquid | 804 J/(kg K) | |
| Solidus temperature | 1673 K | |
| Liquidus temperature | 1755 K | |
| Mold enthalpy | 173,404 J/kg | |
| Melting temperature | 1812 K | |
| Dynamic viscosity | Pa s | |
| Thermal expansion coefficient | 1/K |
Publisher’s Note: MDPI stays neutral with regard to jurisdictional claims in published maps and institutional affiliations. |
© 2022 by the authors. Licensee MDPI, Basel, Switzerland. This article is an open access article distributed under the terms and conditions of the Creative Commons Attribution (CC BY) license (https://creativecommons.org/licenses/by/4.0/).
Share and Cite
Mramor, K.; Vertnik, R.; Šarler, B. Development of Three-Dimensional LES Based Meshless Model of Continuous Casting of Steel. Metals 2022, 12, 1750. https://doi.org/10.3390/met12101750
Mramor K, Vertnik R, Šarler B. Development of Three-Dimensional LES Based Meshless Model of Continuous Casting of Steel. Metals. 2022; 12(10):1750. https://doi.org/10.3390/met12101750
Chicago/Turabian StyleMramor, Katarina, Robert Vertnik, and Božidar Šarler. 2022. "Development of Three-Dimensional LES Based Meshless Model of Continuous Casting of Steel" Metals 12, no. 10: 1750. https://doi.org/10.3390/met12101750
APA StyleMramor, K., Vertnik, R., & Šarler, B. (2022). Development of Three-Dimensional LES Based Meshless Model of Continuous Casting of Steel. Metals, 12(10), 1750. https://doi.org/10.3390/met12101750

