The Effect of Meditation, Mindfulness, and Yoga in Patients with Rheumatoid Arthritis
Abstract
1. Introduction
2. Methods
2.1. Search Strategy
2.2. Selection of the Included Studies
2.3. Quality Assessment
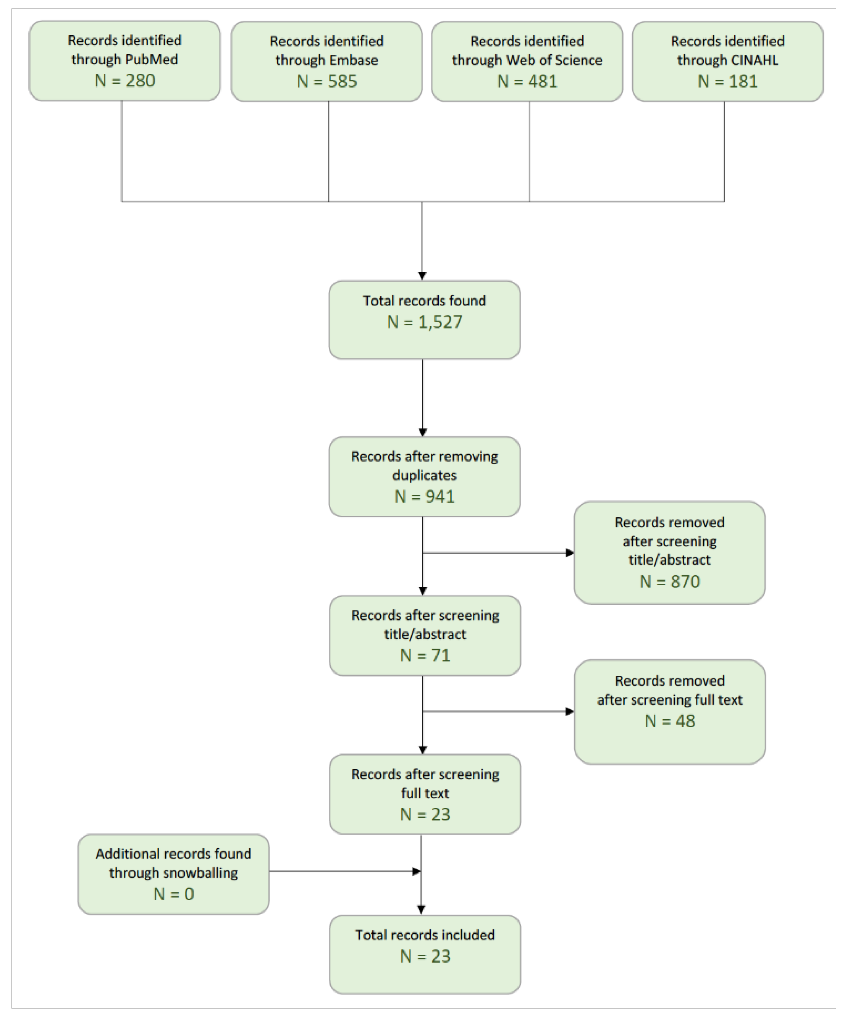
3. Results
Search Results
4. Discussion
Supplementary Materials
Author Contributions
Funding
Institutional Review Board Statement
Informed Consent Statement
Data Availability Statement
Acknowledgments
Conflicts of Interest
References
- van der Woude, D.; van der Helm-van Mil, A.H.M. Update on the epidemiology, risk factors, and disease outcomes of rheumatoid arthritis. Best Pract. Res. Clin. Rheumatol. 2018, 32, 174–187. [Google Scholar] [PubMed]
- Lee, D.M.; Weinblatt, M.E. Rheumatoid arthritis. Lancet 2001, 358, 903–911. [Google Scholar] [CrossRef]
- Smolen, J.S.; Landewé, R.B.M.; Bijlsma, J.W.J.; Burmester, G.R.; Dougados, M.; Kerschbaumer, A.; McInnes, I.B.; Sepriano, A.; van Vollenhoven, R.F.; de Wit, M.; et al. EULAR recommendations for the management of rheumatoid arthritis with synthetic and biological disease-modifying antirheumatic drugs: 2019 update. Ann. Rheum. Dis. 2020, 79, 685–699. [Google Scholar] [CrossRef] [PubMed]
- Hawley, D.J. Psycho-educational interventions in the treatment of arthritis. Baillieres Clin. Rheumatol. 1995, 9, 803–823. [Google Scholar]
- Osthoff, A.-K.R.; Niedermann, K.; Braun, J.; Adams, J.; Brodin, N.; Dagfinrud, H.; Duruoz, T.; Esbensen, B.A.; Günther, K.P.; Hurkmans, E.; et al. 2018 EULAR recommendations for physical activity in people with inflammatory arthritis and osteoarthritis. Ann. Rheum. Dis. 2018, 77, 1251–1260. [Google Scholar] [CrossRef]
- Pradhan, E.K.; Baumgarten, M.; Langenberg, P.; Handwerger, B.; Gilpin, A.K.; Magyari, T.; Hochberg, M.C.; Berman, B.M. Effect of Mindfulness-Based Stress Reduction in rheumatoid arthritis patients. Arthritis Rheum. 2007, 57, 1134–1142. [Google Scholar] [CrossRef]
- Sharma, H. Meditation: Process and effects. Ayu 2015, 36, 233–237. [Google Scholar] [CrossRef]
- Zhou, B.; Wang, G.; Hong, Y.; Xu, S.; Wang, J.; Yu, H.; Liu, Y.; Yu, L. Mindfulness interventions for rheumatoid arthritis: A systematic review and meta-analysis. Complement. Ther. Clin. Pract. 2020, 39, 101088. [Google Scholar]
- Ward, L.; Stebbings, S.; Athens, J.; Cherkin, D.; David Baxter, G. Yoga for the management of pain and sleep in rheumatoid arthritis: A pilot randomized controlled trial. Musculoskelet. Care 2018, 16, 39–47. [Google Scholar] [CrossRef]
- Ganesan, S.; Gaur, G.S.; Negi, V.S.; Sharma, V.K.; Pal, G.K. Effect of yoga therapy on disease activity, inflammatory markers, and heart rate variability in patients with rheumatoid arthritis. J. Altern. Complement. Med. 2020, 26, 501–507. [Google Scholar] [CrossRef]
- Slim, K.; Nini, E.; Forestier, D.; Kwiatkowski, F.; Panis, Y.; Chipponi, J. Methodological index for non-randomized studies (minors): Development and validation of a new instrument. ANZ J. Surg. 2003, 73, 712–716. [Google Scholar] [CrossRef] [PubMed]
- Vardell, E.; Malloy, M. Joanna Briggs Institute: An evidence-based practice database. Med. Ref. Serv. Q. 2013, 32, 434–442. [Google Scholar] [CrossRef] [PubMed]
- Moseley, A.M.; Elkins, M.R.; Van der Wees, P.J.; Pinheiro, M.B. Using research to guide practice: The Physiotherapy Evidence Database (PEDro). Braz. J. Phys. Ther. 2020, 24, 384–391. [Google Scholar] [CrossRef] [PubMed]
- Haslock, I.; Monro, R.; Nagarathna, R.; Nagendra, H.R.; Raghuram, N.V. Measuring the effects of yoga in rheumatoid arthritis. Br. J. Rheumatol. 1994, 33, 787–788. [Google Scholar] [CrossRef]
- Dash, M.; Telles, S. Improvement in hand grip strength in normal volunteers and rheumatoid arthritis patients following yoga training. Indian J. Physiol. Pharmacol. 2001, 45, 355–360. [Google Scholar]
- Badsha, H.; Chhabra, V.; Leibman, C.; Mofti, A.; Kong, K.O. The benefits of yoga for rheumatoid arthritis: Results of a preliminary, structured 8-week program. Rheumatol. Int. 2009, 29, 1417–1421. [Google Scholar] [CrossRef]
- Bosch, P.R.; Traustadóttir, T.; Howard, P.; Matt, K.S. Functional and physiological effects of yoga in women with rheumatoid arthritis: A pilot study. Altern. Ther. Health Med. 2009, 15, 24–31. [Google Scholar]
- Evans, S.; Moieni, M.; Taub, R.; Subramanian, S.K.; Tsao, J.C.; Sternlieb, B.; Zeltzer, L.K. Iyengar yoga for young adults with rheumatoid arthritis: Results from a mixed-methods pilot study. J. Pain Symptom Manag. 2010, 39, 904–913. [Google Scholar] [CrossRef]
- Singh, V.K.; Bhandari, R.B.; Rana, B.B. Effect of yogic package on rheumatoid arthritis. Indian J. Physiol. Pharmacol. 2011, 55, 329–335. [Google Scholar]
- Telles, S.; Naveen, K.V.; Gaur, V.; Balkrishna, A. Effect of one week of yoga on function and severity in rheumatoid arthritis. BMC Res. Notes 2011, 4, 118. [Google Scholar] [CrossRef]
- Evans, S.; Moieni, M.; Lung, K.; Tsao, J.; Sternlieb, B.; Taylor, M.; Zeltzer, L. Impact of iyengar yoga on quality of life in young women with rheumatoid arthritis. Clin. J. Pain 2013, 29, 988–997. [Google Scholar] [CrossRef] [PubMed]
- Greysen, H.M.; Hong, O.S.; Katz, P. The Association Between Yoga Use, Physical Function, and Employment in Adults with Rheumatoid Arthritis. Holist. Nurs. Pract. 2019, 33, 71–79. [Google Scholar] [CrossRef] [PubMed]
- Gautam, S.; Kumar, M.; Kumar, U.; Dada, R. Effect of an 8-week yoga-based lifestyle intervention on psycho-neuro-immune axis, disease activity, and perceived quality of life in rheumatoid arthritis patients: A randomized controlled trial. Front. Psychol. 2020, 11, 2259. [Google Scholar] [CrossRef]
- Gautam, S.; Kumar, U.; Kumar, M.; Rana, D.; Dada, R. Yoga improves mitochondrial health and reduces severity of autoimmune inflammatory arthritis: A randomized controlled trial. Mitochondrion 2021, 58, 147–159. [Google Scholar] [CrossRef] [PubMed]
- Pukšić, S.; Mitrović, J.; Čulo, M.I.; Živković, M.; Orehovec, B.; Bobek, D.; Morović-Vergles, J. Effects of Yoga in Daily Life program in rheumatoid arthritis: A randomized controlled trial. Complement. Ther. Med. 2021, 57, 102639. [Google Scholar] [CrossRef] [PubMed]
- Zautra, A.J.; Davis, M.C.; Reich, J.W.; Nicassario, P.; Tennen, H.; Finan, P.; Kratz, A.; Parrish, B.; Irwin, M.R. Comparison of cognitive behavioral and mindfulness meditation interventions on adaptation to rheumatoid arthritis for patients with and without history of recurrent depression. J. Consult. Clin. Psychol. 2008, 76, 408–421. [Google Scholar] [CrossRef]
- Davis, M.C.; Zautra, A.J.; Wolf, L.D.; Tennen, H.; Yeung, E.W. Mindfulness and cognitive-behavioral interventions for chronic pain: Differential effects on daily pain reactivity and stress reactivity. J. Consult. Clin. Psychol. 2015, 83, 24–35. [Google Scholar] [CrossRef]
- Fogarty, F.A.; Booth, R.J.; Gamble, G.D.; Dalbeth, N.; Consedine, N.S. The effect of mindfulness-based stress reduction on disease activity in people with rheumatoid arthritis: A randomised controlled trial. Ann. Rheum. Dis. 2015, 74, 472–474. [Google Scholar] [CrossRef]
- Dalili, Z.; Bayazi, M.H. The effectiveness of mindfulness-based cognitive therapy on the illness perception and psychological symptoms in patients with rheumatoid arthritis. Complement. Ther. Clin. Pract. 2019, 34, 139–144. [Google Scholar] [CrossRef]
- Fogarty, F.A.; Booth, R.J.; Lee, A.C.; Dalbeth, N.; Consedine, N.S. Mindfulness-based stress reduction with individuals who have rheumatoid arthritis: Evaluating depression and anxiety as mediators of change in disease activity. Mindfulness 2019, 10, 1328–1338. [Google Scholar] [CrossRef]
- Mohseni-Bandpei, M.A.; Bagehri-Nessami, M.; Shayesteh-Azar, M. The effect of Benson Relaxation Technique on rheumatoid arthritis patients. Ann. Rheum. Dis. 2006, 65, 673. [Google Scholar]
- Barsky, A.J.; Ahern, D.K.; Orav, E.J.; Nestoriuc, Y.; Liang, M.H.; Berman, I.T.; Kingsbury, J.R.; Sy, J.T.; Wilk, K.G. A randomized trial of three psychosocial treatments for the symptoms of rheumatoid arthritis. Semin. Arthritis Rheum. 2010, 40, 222–232. [Google Scholar] [CrossRef] [PubMed]
- Yazdani, R.; Fayazi, S.; Khosravi, V.; Sheivandi, S. Effects of progressive muscle relaxation on the quality of life of patients with rheumatoid arthritis. Avicenna J. Phytomed. 2015, 5, 147–148. [Google Scholar]
- Davis, S.P.; Bolin, L.P.; Crane, P.B.; Crandell, J. Non-pharmacological Interventions for Anxiety and Depression in Adults with Inflammatory Bowel Disease: A Systematic Review and Meta-Analysis. Front. Psychol. 2020, 11, 538741. [Google Scholar] [CrossRef]
- Ewais, T.; Begun, J.; Kenny, M.; Rickett, K.; Hay, K.; Ajilchi, B.; Kisely, S. A systematic review and meta-analysis of mindfulness based interventions and yoga in inflammatory bowel disease. J. Psychosom. Res. 2019, 116, 44–53. [Google Scholar] [CrossRef]
- Tulloch, A.; Bombell, H.; Dean, C.; Tiedemann, A. Yoga-based exercise improves health-related quality of life and mental well-being in older people: A systematic review of randomised controlled trials. Age Ageing 2018, 47, 537–544. [Google Scholar] [CrossRef]
- Rathbun, A.M.; Harrold, L.R.; Reed, G.W. Temporal effect of depressive symptoms on the longitudinal evolution of rheumatoid arthritis disease activity. Arthritis Care Res. 2015, 67, 765–775. [Google Scholar] [CrossRef]
- Zeidan, F.; Vago, D.R. Mindfulness meditation-based pain relief: A mechanistic account. Ann. N. Y. Acad. Sci. 2016, 1373, 114–127. [Google Scholar] [CrossRef]

| Author (Year) | Intervention | Country | Sample | Mean/Median Age | Disease Duration | Women (%) |
|---|---|---|---|---|---|---|
| Yoga | ||||||
| Haslock (1994) [14] | Yoga | UK | N = 20 | 55 years | 17 years | 85% |
| Dash (2001) [15] | Yoga | India | N = 40 | 33 years | NA | 50% |
| Badsha (2009) [16] | Yoga | UAE | N = 47 | 45 years | 73 months | NA |
| Bosch. (2009) [17] | Yoga | USA | N = 16 | 61 years | 19 years | 100% |
| Evans (2010) [18] | Iyengar Yoga | USA | N = 5 | 28 years | NA | 80% |
| Singh (2011) [19] | Yogic package (incl. meditation) | India | N = 80 | 35 years | 12 months | 70% |
| Telles. (2011) [20] | Yoga | India | N = 64 | 47 years | NA | 73% |
| Evans. (2013) [21] | Iyengar Yoga | USA | N = 30 | 28 | NA | 80% |
| Ward (2018) [9] | Yoga | New Zealand | N = 26 | 54y | 12 | 96% |
| Greysen (2019) [22] | Yoga | USA | N = 398 | 62y | 25 | 88% |
| Gautam (2020) [23] | Yoga-based lifestyle | India | N = 66 | 44 | NA | 80% |
| Ganesan (2020) [10] | Yoga | India | N = 166 | 42 | NA | 92% |
| Gautam (2021) [24] | Yoga | India | N = 70 | 45 | 6 | 80% |
| Puksic (2021) [25] | Yoga | Croatia | N = 57 | 55 | 8 | 95% |
| Mindfulness | ||||||
| Pradhan (2007) [6] | MBSR | USA | N = 63 | 54 | 9 | 87% |
| Zautra (2008) [26] | MERT | USA | N = 144 | 54 | 13 | 68% |
| Davis (2015) [27] | MAAT | USA | N = 143 | 54 | NA | 69% |
| Fogarty (2015) [28] | MBSR | New Zealand | N = 42 | 54 | 11 | 88% |
| Dalili (2019) [29] | MBCT | Iran | N = 28 | NA | NA | NA |
| Fogarty (2019) [30] | MBSR | New Zealand | N = 51 | 54 | 11 | 88% |
| Meditation | ||||||
| Bagheri-Nesami (2006) [31] | Benson Relaxation | Iran | N = 50 | 49 | 6 | 96% |
| Barsky (2010) [32] | Relaxation Response (PMR) | USA | N = 168 | 53 | 13 | 87% |
| Yazdani (2017) [33] | PMR | Iran | N = 62 | NA | NA | NA |
| Author (Year) | QOL | ADL | Fatigue | Depression | Anxiety | Pain | Stress | Sleep |
|---|---|---|---|---|---|---|---|---|
| Yoga | ||||||||
| Haslock (1994) [14] | HAQ | |||||||
| Dash (2001) [15] | ||||||||
| Badsha (2009) [16] | SF-36 | HAQ | ||||||
| Bosch. (2009) [17] | HAQ | BDI | ||||||
| Evans (2010) [18] | SF-36 | HAQ | BSI-18 | BSI-18 | PDI | |||
| Singh (2011) [19] | SDPIS | |||||||
| Telles. (2011) [20] | HAQ | |||||||
| Evans. (2013) [21] | SF-36 | HAQ | FACIT | WMF | WMF | PDI, WMF | WMF | |
| Ward (2018) [9] | EQ-5D-3L | HAQ | BRAF-NRS | HADS.D | HADS.A | VAS | ISI | |
| Greysen (2019) [22] | HAQ | VAS | PROMIS | |||||
| Gautam (2020) [23] | WHOQOL | |||||||
| Ganesan (2020) [10] | ||||||||
| Gautam (2021) [24] | HAQ | |||||||
| Puksic (2021) [25] | SF-36 | FACIT | HADS.D | HADS.A | PSS | |||
| Mindfulness | ||||||||
| Pradhan (2007) [6] | Wellbeing scales | SCL-90-R | ||||||
| Zautra (2008) [26] | VAS | |||||||
| Davis (2015) [27] | PANAS-X | PANAS-X | ||||||
| Fogarty (2015) [28] | VAS | |||||||
| Dalili (2019) [29] | IPQ-R | DASS | DASS | DASS | ||||
| Fogarty (2019) [30] | HADS.D | HADS.A | ||||||
| Meditation | ||||||||
| Bagheri-Nesami (2006) [31] | BDI | SSTAI | ||||||
| Barsky (2010) [32] | AIMS | MHI | MHI | RASQ | RASQ | |||
| Yazdani (2017) [33] | SF-36 | |||||||
Publisher’s Note: MDPI stays neutral with regard to jurisdictional claims in published maps and institutional affiliations. |
© 2022 by the authors. Licensee MDPI, Basel, Switzerland. This article is an open access article distributed under the terms and conditions of the Creative Commons Attribution (CC BY) license (https://creativecommons.org/licenses/by/4.0/).
Share and Cite
Slagter, L.; Demyttenaere, K.; Verschueren, P.; De Cock, D. The Effect of Meditation, Mindfulness, and Yoga in Patients with Rheumatoid Arthritis. J. Pers. Med. 2022, 12, 1905. https://doi.org/10.3390/jpm12111905
Slagter L, Demyttenaere K, Verschueren P, De Cock D. The Effect of Meditation, Mindfulness, and Yoga in Patients with Rheumatoid Arthritis. Journal of Personalized Medicine. 2022; 12(11):1905. https://doi.org/10.3390/jpm12111905
Chicago/Turabian StyleSlagter, Laura, Koen Demyttenaere, Patrick Verschueren, and Diederik De Cock. 2022. "The Effect of Meditation, Mindfulness, and Yoga in Patients with Rheumatoid Arthritis" Journal of Personalized Medicine 12, no. 11: 1905. https://doi.org/10.3390/jpm12111905
APA StyleSlagter, L., Demyttenaere, K., Verschueren, P., & De Cock, D. (2022). The Effect of Meditation, Mindfulness, and Yoga in Patients with Rheumatoid Arthritis. Journal of Personalized Medicine, 12(11), 1905. https://doi.org/10.3390/jpm12111905

