The Role of Ultrasound Guided Sampling Procedures in the Diagnosis of Pelvic Masses: A Narrative Review of the Literature
Abstract
1. Introduction
2. Methods
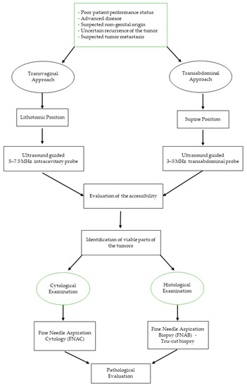
3. Procedures
3.1. Transvaginal
3.2. Transabdominal
4. Cytological Examination
5. Histological Examination
| Authors | Type of Tumor | Median Diameter of the Lesion | Site of Biopsy | ||
|---|---|---|---|---|---|
| Mascilini et al. [27] | Solid tumor 61 (98.4%), multilocular-solid 1 (1.6%). | 31 (10–132) mm | Vaginal cuff (25/62, 40.3%). Cervix (16/62, 25.8%), Vaginal wall (11/62, 17.7%), Pelvic mass (7/62, 11.3%), Peri-uretral region (3/62, 4.8%) | ||
| Verschuere et al. [29] | 142 (80.7%) solid 8 (4.5%) unilocular-solid 26 (14.8%) multilocular-solid | NA | Ovary 70 (39.8%) Cervix 10 (5.7%) Vagina 4 (2.3%) Pelvic peritoneum 74 (42.0%) Other sites: 7 (4.0%) pararectal, bladder wall, or parametrium | ||
| Lin et al. [26] | NA | 4.80 ± 2.16 cm | pelvic cavity masses 134/200 (67.0%), vaginal cuff or the vaginal wall 35/200 (17.5%) peritoneal cake 31/200 (15.5%) | ||
| Zikan et al. [22] | NA | NA | Pelvic mass 125 (64.1%) Carcinomatosis 41 (21.0%) Omental cake 12 (6.2%) Lymph node 11 (5.6%) Other 6 (3.1%) | ||
| Fischerova et al. [21] | NA | NA | Pelvic mass (54.6%) peritoneal visceral or parietal metastases (31.4%) Omental cake (14%). | ||
| Epstein et al. [23] | Primary ovarian Solid 48 (53.9%) Multilocular solid 33 (37.1%) Unilocular solid 1 (1.1%) Only carcinomatosis 7 (7.9%) >10 locules 12 (14.6%) | Metastatic non-ovarian Solid 21 (56.8%) Multilocular solid 13 (35.1%) Unilocular solid 0 (0) Only carcinomatosis 3 (8.1%) >10 locules 8 (23.5%) | Primary ovarian 82 (50–110) mm | Metastatic non-ovarian 80 (57–113) mm | |
6. Conclusions
Author Contributions
Funding
Institutional Review Board Statement
Informed Consent Statement
Data Availability Statement
Acknowledgments
Conflicts of Interest
References
- Stucci, L.S.; Interno, V.; Tucci, M.; Perrone, M.; Mannavola, F.; Palmirotta, R.; Porta, C. The ATM Gene in Breast Cancer: Its Relevance in Clinical Practice. Genes 2021, 12, 727. [Google Scholar] [CrossRef] [PubMed]
- Woodcock, N.P.; Glaves, I.; Morgan, D.R.; MacFie, J. Ultrasound-guided Tru-cut biopsy of the breast. Ann. R. Coll. Surg. Engl. 1998, 80, 253–256. [Google Scholar]
- Faulkner, R.L.; Mohiyiddeen, L.; McVey, R.; Kitchener, H.C. Transvaginal biopsy in the diagnosis of ovarian cancer. BJOG 2005, 112, 991–993. [Google Scholar] [CrossRef]
- Arezzo, F.; Loizzi, V.; La Forgia, D.; Moschetta, M.; Tagliafico, A.S.; Cataldo, V.; Kawosha, A.A.; Venerito, V.; Cazzato, G.; Ingravallo, G.; et al. Radiomics Analysis in Ovarian Cancer: A Narrative Review. Appl. Sci. 2021, 11, 7833. [Google Scholar] [CrossRef]
- Gupta, S.; Nguyen, H.L.; Morello, F.A., Jr.; Ahrar, K.; Wallace, M.J.; Madoff, D.C.; Murthy, R.; Hicks, M.E. Various approaches for CT-guided percutaneous biopsy of deep pelvic lesions: Anatomic and technical considerations. Radiographics 2004, 24, 175–189. [Google Scholar] [CrossRef]
- Arezzo, F.; Franchi, D.; Loizzi, V.; Cataldo, V.; Lombardi, C.; Cazzato, G.; Cormio, G. Blue mass in the pelvis: Serous cystadenofibroma of the peritoneum. Ultrasound Obstet. Gynecol. 2021. [Google Scholar] [CrossRef]
- Guo, Z.; Kurtycz, D.F.; De Las Casas, L.E.; Hoerl, H.D. Radiologically guided percutaneous fine-needle aspiration biopsy of pelvic and retroperitoneal masses: A retrospective study of 68 cases. Diagn. Cytopathol. 2001, 25, 43–49. [Google Scholar] [CrossRef] [PubMed]
- Zanetta, G.; Lissoni, A.; Torri, V.; Dalla Valle, C.; Trio, D.; Rangoni, G.; Mangioni, C. Role of puncture and aspiration in expectant management of simple ovarian cysts: A randomised study. BMJ 1996, 313, 1110–1113. [Google Scholar] [CrossRef][Green Version]
- Khaw, K.T.; Walker, W.J. Ultrasound guided fine needle aspiration of ovarian cysts: Diagnosis and treatment in pregnant and non-pregnant women. Clin. Radiol. 1990, 41, 105–108. [Google Scholar] [CrossRef]
- Brunner, M.; Krampl, E.; Feichtinger, W. Ultrasound-guided transvaginal puncture of ovarian cysts. Zentralbl. Gynakol. 1997, 119, 225–228. [Google Scholar] [PubMed]
- Petrovic, N.; Arko, D.; Lovrec, V.G.; Takac, I. Ultrasound guided aspiration in pathological adnexal processes. Eur. J. Obstet. Gynecol. Reprod. Biol. 2002, 104, 52–57. [Google Scholar] [CrossRef]
- Diaz de la Noval, B.; Rodriguez Suarez, M.J.; Fernandez Ferrera, C.B.; Valdes Lafuente, D.; Arias Cailleau, R.; Perez Arias, H.; Torrejon Becerra, J.C.; Suarez Gil, P.; Lucio Gonzalez, L.R. Transvaginal Ultrasound-Guided Fine-Needle Aspiration of Adnexal Cysts With a Low Risk of Malignancy: Our Experience and Recommendations. J. Ultrasound Med. 2020, 39, 1787–1797. [Google Scholar] [CrossRef] [PubMed]
- Kostrzewa, M.; Zajac, A.; Wilczynski, J.R.; Stachowiak, G. Retrospective analysis of transvaginal ultrasound-guided aspiration of simple ovarian cysts. Adv. Clin. Exp. Med. 2019, 28, 1531–1535. [Google Scholar] [CrossRef] [PubMed]
- Pal, S.; Chakrabarti, S.; Deuoghuria, D.; Phukan, J.P.; Sinha, A.; Mondal, P.K. Evaluation of Ultrasound-Guided Fine-Needle Aspiration Cytology of Ovarian Masses with Histopathological Correlation. Acta Cytol. 2015, 59, 149–155. [Google Scholar] [CrossRef] [PubMed]
- Dordoni, D.; Zaglio, S.; Zucca, S.; Favalli, G. The role of sonographically guided aspiration in the clinical management of ovarian cysts. J. Ultrasound Med. 1993, 12, 27–31. [Google Scholar] [CrossRef] [PubMed]
- Malmstrom, H. Fine-needle aspiration cytology versus core biopsies in the evaluation of recurrent gynecologic malignancies. Gynecol. Oncol. 1997, 65, 69–73. [Google Scholar] [CrossRef] [PubMed]
- Interno, V.; Tucci, M.; Pezzicoli, G.; Silvestris, F.; Porta, C.; Mannavola, F. Liquid Biopsy as a Tool Exploring in Real-Time Both Genomic Perturbation and Resistance to EGFR Antagonists in Colorectal Cancer. Front. Oncol. 2020, 10, 581130. [Google Scholar] [CrossRef]
- Pellerino, A.; Interno, V.; Mo, F.; Franchino, F.; Soffietti, R.; Ruda, R. Management of Brain and Leptomeningeal Metastases from Breast Cancer. Int. J. Mol. Sci. 2020, 21, 8534. [Google Scholar] [CrossRef]
- Chojniak, R.; Isberner, R.K.; Viana, L.M.; Yu, L.S.; Aita, A.A.; Soares, F.A. Computed tomography guided needle biopsy: Experience from 1300 procedures. Sao Paulo Med. J. 2006, 124, 10–14. [Google Scholar] [CrossRef]
- Volpi, E.; Zola, P.; de Grandis, T.; Danese, S.; Rumore, A.; Sismondi, P. Pelvic mass biopsy by operative transvaginal sonography (OTVS). Eur. J. Gynaecol. Oncol. 1991, 12, 477–480. [Google Scholar]
- Fischerova, D.; Cibula, D.; Dundr, P.; Zikan, M.; Calda, P.; Freitag, P.; Slama, J. Ultrasound-guided tru-cut biopsy in the management of advanced abdomino-pelvic tumors. Int. J. Gynecol. Cancer 2008, 18, 833–837. [Google Scholar] [CrossRef]
- Zikan, M.; Fischerova, D.; Pinkavova, I.; Dundr, P.; Cibula, D. Ultrasound-guided tru-cut biopsy of abdominal and pelvic tumors in gynecology. Ultrasound Obstet. Gynecol. 2010, 36, 767–772. [Google Scholar] [CrossRef]
- Epstein, E.; Van Calster, B.; Timmerman, D.; Nikman, S. Subjective ultrasound assessment, the ADNEX model and ultrasound-guided tru-cut biopsy to differentiate disseminated primary ovarian cancer from metastatic non-ovarian cancer. Ultrasound Obstet. Gynecol. 2016, 47, 110–116. [Google Scholar] [CrossRef] [PubMed]
- Park, J.J.; Kim, C.K.; Park, B.K. Ultrasound-Guided Transvaginal Core Biopsy of Pelvic Masses: Feasibility, Safety, and Short-Term Follow-Up. AJR Am. J. Roentgenol. 2016, 206, 877–882. [Google Scholar] [CrossRef] [PubMed]
- Eitan, R.; Peled, Y.; Sabah, G.; Krissi, H.; Haroush, A.B.; Meizner, I.; Danon, D.; Bardin, R.; Jakobson-Setton, A.; Salzer, L.; et al. Diagnosis of deep pelvic masses on a gynaecology service: Trans-vaginal ultrasound-guided needle aspiration of pelvic solid and cystic lesions. Aust. N. Z. J. Obstet. Gynaecol. 2017, 57, 197–200. [Google Scholar] [CrossRef] [PubMed]
- Lin, S.Y.; Xiong, Y.H.; Yun, M.; Liu, L.Z.; Zheng, W.; Lin, X.; Pei, X.Q.; Li, A.H. Transvaginal Ultrasound-Guided Core Needle Biopsy of Pelvic Masses. J. Ultrasound Med. 2018, 37, 453–461. [Google Scholar] [CrossRef] [PubMed]
- Mascilini, F.; Quagliozzi, L.; Moro, F.; Moruzzi, M.C.; De Blasis, I.; Paris, V.; Scambia, G.; Fagotti, A.; Testa, A.C. Role of transvaginal ultrasound-guided biopsy in gynecology. Int. J. Gynecol. Cancer 2020, 30, 128–132. [Google Scholar] [CrossRef] [PubMed]
- Gao, C.; Wang, L.; Zhang, C.; Li, X. Transvaginal/transrectal ultrasound-guided aspiration biopsy for diagnosis of pelvic/pelvic floor tumors in females: A retrospective analysis. Exp. Ther. Med. 2019, 18, 352–357. [Google Scholar] [CrossRef]
- Verschuere, H.; Froyman, W.; Van den Bosch, T.; Van Hoefs, M.; Kaijser, J.; Van Schoubroeck, D.; Van Rompuy, A.S.; Vergote, I.; Timmerman, D. Safety and efficiency of performing transvaginal ultrasound-guided tru-cut biopsy for pelvic masses. Gynecol. Oncol. 2021, 161, 845–851. [Google Scholar] [CrossRef]
- Arezzo, F.; La Forgia, D.; Venerito, V.; Moschetta, M.; Tagliafico, A.S.; Lombardi, C.; Loizzi, V.; Cicinelli, E.; Cormio, G. A Machine Learning Tool to Predict the Response to Neoadjuvant Chemotherapy in Patients with Locally Advanced Cervical Cancer. Appl. Sci. 2021, 11, 823. [Google Scholar] [CrossRef]
- Cazzato, G.; Colagrande, A.; Arezzo, F.; Resta, L.; Ingravallo, G. “Black Ovaries”: An Uncommon Case of First Systemic Recurrence of Melanoma. Reports 2021, 4, 13. [Google Scholar] [CrossRef]
- Cazzato, G.; Colagrande, A.; Cimmino, A.; Caporusso, C.; Candance, P.M.V.; Trabucco, S.M.R.; Zingarelli, M.; Lorusso, A.; Marrone, M.; Stellacci, A.; et al. Urological Melanoma: A Comprehensive Review of a Rare Subclass of Mucosal Melanoma with Emphasis on Differential Diagnosis and Therapeutic Approaches. Cancers 2021, 13, 4424. [Google Scholar] [CrossRef] [PubMed]
- Arezzo, F.; Cazzato, G.; Loizzi, V.; Ingravallo, G.; Resta, L.; Cormio, G. Peritoneal Tuberculosis Mimicking Ovarian Cancer: Gynecologic Ultrasound Evaluation with Histopathological Confirmation. Gastroenterol. Insights 2021, 12, 278–282. [Google Scholar] [CrossRef]

| Author | Year | Population | Type of Tumor | Postmenopausal | Needle Type | N° of Complications | Recurrence | Inadequate Sample | Anesthesia | Prophilactic Antibiotic | Approach |
|---|---|---|---|---|---|---|---|---|---|---|---|
| Khaw et al. [9] | 1990 | 24 | Unilocular | 0 | NA | 0 | NA | NA | NA | NA | Transvaginal/transabdominal |
| Brunner et al. [10] | 1997 | 26 | Unilocular | 0 | NA | 0 | 9 (34%) | NA | NA | NA | Transvaginal |
| Petrovič et al. [11] | 2001 | 72 | 62 (86.1%) unilocular 10 (13.9%) multilocular | 17 (27.4%) | 18 G | 1 (1.4%) | 32 (44%) | 1 | None | None | Transvaginal |
| Díaz de la Noval et al. [12] | 2019 | 156 | Unilocular | 90 (57.7%) | 17 G | 4 (2.6%) | 99 (63.5%) | 7 (4.5%) | None | None | Transvaginal |
| Kostrzewa et al. [13] | 2019 | 84 | Unilocular | 46/84 (54%) | 22 G | 0 | 17/84 (20%) | NA | None | None | Transvaginal |
| Author | Year | Population | Type of Tumor | Postmenopausal | Tecnique | Needle Type | N° of Complications | Inadequate Sample | False Evaluation | Anesthesia | Prophylactic Antibiotic | Approach | Accuracy | |
|---|---|---|---|---|---|---|---|---|---|---|---|---|---|---|
| Volpi et al. [20] | 1991 | 18 | Pelvic masses | NA | FNAB | 16 G or 18 G | 0 | 1 (5.5%) | 1 (5.5%) | NA | NA | transvaginal | NA | |
| Fischerova et al. [21] | 2008 | 86 | Advanced primary or recurrent pelvic and/or abdominal tumors | NA | Tru-cut | Transvaginal 16 G, transabdominal 14 G | 1 (1.2%) | 6 (7%) | 2 (3.3%) | Transvaginal: no anesthesia Transabdominal: local anesthesia | NA | Transvaginal 46 (53.5%) Transabdominal 40 (46.5%) | 97.7% (95% CI 91.85–99.72%) | |
| Zikan et al. [22] | 2010 | 190 | Disseminated malignancy of unknown primary origin | NA | Tru-cut | 18 G | 2 (1%) | 12 (6%) | 2/118 (1.7%) patients who underwent subsequent surgery | None | none | Transvaginal transabdominal | 98.3% | |
| Epstein et al. [23] | 2016 | 143 | Disseminated malignancy of unknown primary origin | NA | Tru-cut | Transvaginal 18 G, Transabdominal 16 G | 2 (1.4%) | 5 (3.5%) | NA | None | none | Transvaginal, transrectal, transabdominal | NA | |
| Park et al. [24] | 2016 | 55 | Pelvic lesions | NA | Tru-cut | 18 G | 12 (22%) | 4 (7%) | NA | Local anesthesia with 1% lidocaine | none | Transvaginal | 93% | |
| Eitan et al. [25] | 2017 | 59 | Pelvic lesion | NA | 33 FNAB 26 FNAC | 17 G | 0 | 7 (11.9%) | NA | None | none | transvaginal | 85% | |
| Lin et al. [26] | 2017 | 200 | Disseminated malignancy of unknown primary origin | NA | FNAB | 18 G | 0 | 8 (4%) | 2 (1%) | None | none | Transvaginal | NA | |
| Mascilini et al. [27] | 2019 | 62 | Disseminated malignancy of unknown primary origin | 50 (80.6%) | FNAB | 18 G | 0 | 0 | 2/10 (20%) who underwent surgery | none | none | Transvaginal | NA | |
| Gao et al. [28] | 2019 | 40 | Pelvic masses | NA | Tru-cut | 18 G | 0 | 0 | 0 | None | none | Transvaginal/transrectal | 90% | |
| Verschuere et al. [29] | 2021 | 155 | Disseminated malignancy of unknown primary origin | NA | FNAB | 18 G | Minor 7 (4.5%) Major 0 | Single-tissue cylinder 24 (15.7%) | At least two cylinders 8 (<5%) | NA | none | none | Transvaginal | 97.2% |
| Author | Year | Population | Type of Tumor | N° of Complications | Inadequate Sample | False Evaluation | Anesthesia | Prophylactic Antibiotic | Accuracy | |||
|---|---|---|---|---|---|---|---|---|---|---|---|---|
| Malmström [16] | 1997 | 85 | Persistent, recurrent, or metastatic disease | 0 | FNAC 12/85 (14%) | Core biopsy 10/85 (12%) | FNAC 5% | Core biopsy 15% | None | None | FNAC sensitivity 92% Specificity 92% Predictive positive values 96% | Core biopsy Sensitivity 73% Specificity 100% Predictive positive values 100% |
| Pros | Cons | ||
|---|---|---|---|
| Histological examination | FNAB |
|
|
| Tru-cut biopsy |
|
| |
| Cytological examination | FNAC |
|
|
Publisher’s Note: MDPI stays neutral with regard to jurisdictional claims in published maps and institutional affiliations. |
© 2021 by the authors. Licensee MDPI, Basel, Switzerland. This article is an open access article distributed under the terms and conditions of the Creative Commons Attribution (CC BY) license (https://creativecommons.org/licenses/by/4.0/).
Share and Cite
Arezzo, F.; Loizzi, V.; La Forgia, D.; Abdulwakil Kawosha, A.; Silvestris, E.; Cataldo, V.; Lombardi, C.; Cazzato, G.; Ingravallo, G.; Resta, L.; et al. The Role of Ultrasound Guided Sampling Procedures in the Diagnosis of Pelvic Masses: A Narrative Review of the Literature. Diagnostics 2021, 11, 2204. https://doi.org/10.3390/diagnostics11122204
Arezzo F, Loizzi V, La Forgia D, Abdulwakil Kawosha A, Silvestris E, Cataldo V, Lombardi C, Cazzato G, Ingravallo G, Resta L, et al. The Role of Ultrasound Guided Sampling Procedures in the Diagnosis of Pelvic Masses: A Narrative Review of the Literature. Diagnostics. 2021; 11(12):2204. https://doi.org/10.3390/diagnostics11122204
Chicago/Turabian StyleArezzo, Francesca, Vera Loizzi, Daniele La Forgia, Adam Abdulwakil Kawosha, Erica Silvestris, Viviana Cataldo, Claudio Lombardi, Gerardo Cazzato, Giuseppe Ingravallo, Leonardo Resta, and et al. 2021. "The Role of Ultrasound Guided Sampling Procedures in the Diagnosis of Pelvic Masses: A Narrative Review of the Literature" Diagnostics 11, no. 12: 2204. https://doi.org/10.3390/diagnostics11122204
APA StyleArezzo, F., Loizzi, V., La Forgia, D., Abdulwakil Kawosha, A., Silvestris, E., Cataldo, V., Lombardi, C., Cazzato, G., Ingravallo, G., Resta, L., & Cormio, G. (2021). The Role of Ultrasound Guided Sampling Procedures in the Diagnosis of Pelvic Masses: A Narrative Review of the Literature. Diagnostics, 11(12), 2204. https://doi.org/10.3390/diagnostics11122204

