Linking In Vitro Models of Endothelial Dysfunction with Cell Senescence
Abstract
1. Introduction
2. Materials and Methods
2.1. Cell Culture
2.2. Induction of Cellular Senescence
2.3. Cell Viability
2.4. Oxidative Stress Levels
2.5. Cell Senescence
2.6. RNA Isolation, Retro Transcription, and Quantitative PCR
2.7. Migration Capacity
2.8. Angiogenesis Capacity
2.9. Statistical Analysis
3. Results
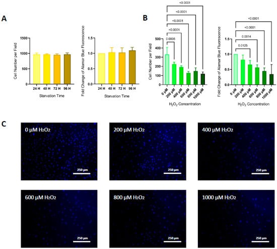
3.1. Cell Viability
3.2. ROS Generation
3.3. Cell Senescence
3.4. Transcriptional Changes
3.5. Functional Capacities: Migration and Angiogenesis
4. Discussion
5. Limitations and Future Studies
6. Conclusions
Author Contributions
Funding
Institutional Review Board Statement
Informed Consent Statement
Acknowledgments
Conflicts of Interest
References
- Félétou, M. The Endothelium: Part 1: Multiple Functions of the Endothelial Cells—Focus on Endothelium-Derived Vasoactive Mediators. In Colloquium Series on Integrated Systems Physiology; Morgan & Claypool Life Sciences: Williston, VT, USA, 2020. Available online: https://www.ncbi.nlm.nih.gov/books/NBK57148/ (accessed on 12 November 2020).
- Brunner, H.; Cockcroft, J.R.; Deanfield, J.; Donald, A.; Ferrannini, E.; Halcox, J.; Kiowski, W.; Luscher, T.F.; Mancia, G.; Natali, A.; et al. Endothelial function and dysfunction. Part II: Association with cardiovascular risk factors and diseases: A statement by the Working Group on Endothelins and Endothelial Factors of the European Society of Hypertension. J. Hypertens. 2005, 23, 233–246. [Google Scholar] [CrossRef] [PubMed]
- Libby, P.; Buring, J.E.; Badimon, L.; Hansson, G.K.; Deanfield, J.; Bittencourt, S.; Tokgözoğlu, L.; Lewis, E.F. Atherosclerosis. Nat. Rev. Dis. Primers 2019, 5, 56. [Google Scholar] [CrossRef] [PubMed]
- Ohsfeldt, R.L.; Gandhi, S.K.; Fox, K.M.; Bullano, M.F.; Davidson, M. Medical and cost burden of atherosclerosis among patients treated in routine clinical practice. J. Med. Econ. 2010, 13, 500–507. [Google Scholar] [CrossRef] [PubMed]
- Maryam, J.; Madhavi, S. Phadkecorresponding. Assessment of Endothelial Dysfunction in Health and Disease; Using Various Parameters. Indian J. Clin. Biochem. 2011, 26, 407–412. [Google Scholar]
- Holvoet, P. Endothelial dysfunction, oxidation of low-density lipoprotein, and cardiovascular disease. Ther. Apher. 1999, 3, 287–293. [Google Scholar] [CrossRef]
- Kibel, A.; Lukinac, A.M.; Dambic, V.; Juric, I.; Selthofer-Relatic, K. Oxidative Stress and Vascular Dysfunction in Myocardial Ischemia. Oxid. Med. Cell Longev. 2020, 2020, 6627144. [Google Scholar] [CrossRef]
- Imanishi, T.; Hano, T.; Sawamura, T.; Nishio, I. Oxidized low-density lipoprotein induces endothelial progenitor cell senescence, leading to cellular dysfunction. Clin. Exp. Pharmacol. Physiol. 2004, 31, 407–413. [Google Scholar] [CrossRef] [PubMed]
- Bhayadia, R.; Bernhard, M.; Schmidt, W.; Melk, A.; Hömme, M. Senescence-Induced Oxidative Stress Causes Endothelial Dysfunction. J. Gerontol. A Biol. Sci. Med. Sci. 2016, 71, 161–169. [Google Scholar] [CrossRef]
- Campisi, J.; d’Adda di Fagagna, F. Cellular senescence: When bad things happen to good cells. Nat. Rev. Mol. Cell Biol. 2007, 8, 729–740. [Google Scholar] [CrossRef]
- Muñoz-Espín, D.; Serrano, M. Cellular senescence: From physiology to pathology. Nat. Rev. Mol. Cell Biol. 2014, 15, 482–496. [Google Scholar] [CrossRef]
- Shtutman, M.; Chang, B.-D.; Schools, G.P.; Broude, E.V. Cellular Model of p21-Induced Senescence. Springer Protoc. Handb. 2017, 1534, 31–39. [Google Scholar] [CrossRef]
- Potente, M.; Ghaeni, L.; Baldessari, D.; Mostoslavsky, R.; Rossig, L.; Dequiedt, F.; Haendeler, J.; Mione, M.C.; Dejana, E.; Alt, F.W.; et al. SIRT1 controls endothelial angiogenic functions during vascular growth. Genes Dev. 2007, 21, 2644–2658. [Google Scholar] [CrossRef] [PubMed]
- Minamino, T.; Miyauchi, H.; Yoshida, T.; Ishida, Y.; Yoshida, H.; Komuro, I. Endothelial cell senescence in human atherosclerosis: Role of telomere in endothelial dysfunction. Circulation 2002, 105, 1541–1544. [Google Scholar] [CrossRef]
- Katsuumi, G.; Shimizu, I.; Yoshida, Y.; Minamino, T. Vascular Senescence in Cardiovascular and Metabolic Diseases. Front. Cardiovasc. Med. 2018, 5, 18. [Google Scholar] [CrossRef]
- Rogers, S.C.; Zhang, X.; Azhar, G.; Luo, S.; Wei, J.Y. Exposure to High or Low Glucose Levels Accelerates the Appearance of Markers of Endothelial Cell Senescence and Induces Dysregulation of Nitric Oxide Synthase. J. Gerontol. Ser. A Boil. Sci. Med Sci. 2013, 68, 1469–1481. [Google Scholar] [CrossRef] [PubMed]
- Liu, R.; Liu, H.; Ha, Y.; Tilton, R.G.; Zhang, W. Oxidative Stress Induces Endothelial Cell Senescence via Downregulation of Sirt6. BioMed Res. Int. 2014, 2014, 1–13. [Google Scholar] [CrossRef] [PubMed]
- Mongiardi, M.P.; Radice, G.; Piras, M.; Stagni, V.; Pacioni, S.; Re, A.; Putti, S.; Ferrè, F.; Farsetti, A.; Pallini, R.; et al. Axitinib exposure triggers endothelial cells senescence through ROS accumulation and ATM activation. Oncogene 2019, 38, 5413–5424. [Google Scholar] [CrossRef]
- Wagner, M.; Hampel, B.; Bernhard, D.; Hala, M.; Zwerschke, W.; Jansen-Dürr, P. Replicative senescence of human endothelial cells in vitro involves G1 arrest, polyploidization and senescence-associated apoptosis. Exp. Gerontol. 2001, 36, 1327–1347. [Google Scholar] [CrossRef]
- Boisen, L.; Drasbek, K.R.; Pedersen, A.S.; Kristensen, P. Evaluation of endothelial cell culture as a model system of vascular ageing. Exp. Gerontol. 2010, 45, 779–787. [Google Scholar] [CrossRef] [PubMed]
- Song, Z.; Liu, Y.; Hao, B.; Yu, S.; Zhang, H.; Liu, D.; Zhou, B.; Wu, L.; Wang, M.; Xiong, Z.; et al. Ginsenoside Rb1 Prevents H2O2-Induced HUVEC Senescence by Stimulating Sirtuin-1 Pathway. PLoS ONE 2014, 9, e112699. [Google Scholar] [CrossRef]
- Suo, R.; Zhao, Z.-Z.; Tang, Z.-H.; Xing, Z.R.; Liu, L.-S.; Zuo, L.; Wang, C.-K.; Tang, D.-H.; Wei, Z.; Jiang, S. Hydrogen sulfide prevents H2O2-induced senescence in human umbilical vein endothelial cells through SIRT1 activation. Mol. Med. Rep. 2013, 7, 1865–1870. [Google Scholar] [CrossRef]
- Jong, H.-L.; Mustafa, M.R.; Vanhoutte, P.M.; Abubakar, S.; Wong, P.-F. MicroRNA 299-3p modulates replicative senescence in endothelial cells. Physiol. Genom. 2013, 45, 256–267. [Google Scholar] [CrossRef]
- Dimri, G.P.; Lee, X.; Basile, G.; Acosta, M.; Scott, G.; Roskelley, C.; Medrano, E.E.; Linskens, M.; Rubelj, I.; Pereira-Smith, O. A biomarker that identifies senescent human cells in culture and in aging skin in vivo. Proc. Natl. Acad. Sci. USA 1995, 92, 9363–9367. [Google Scholar] [CrossRef]
- Jeong, J.-W.; Lee, H.H.; Park, C.; Kim, W.-J.; Choi, Y.H. Effects of Glutamine Deprivation and Serum Starvation on the Growth of Human Umbilical Vein Endothelial Cells. J. Life Sci. 2013, 23, 926–932. [Google Scholar] [CrossRef][Green Version]
- Lim, Y.C.; McGlashan, S.R.; Cooling, M.T.; Long, D.S. Culture and detection of primary cilia in endothelial cell models. Cilia 2015, 4, 11. [Google Scholar] [CrossRef]
- Qin, Y.X.; Wu, Z.M.; Xu, Q.; Liao, W.J.; He, S.; Cen, B.H.; Liao, L.M.; Wang, Z.; Ji, A.M. Effects of serum starvation on cell cycle synchro-nization in primary human umbilical vein endothelial cells. J. South Med. 2016, 36, 1140–1143. [Google Scholar]
- Lake, A.C.; Vassy, R.; Di Benedetto, M.; Lavigne, D.; Le Visage, C.; Perret, G.; Letourneur, D. Low Molecular Weight Fucoidan Increases VEGF165-induced Endothelial Cell Migration by Enhancing VEGF165 Binding to VEGFR-2 and NRP. J. Biol. Chem. 2006, 281, 37844–37852. [Google Scholar] [CrossRef] [PubMed]
- Luo-Cheng, L.; Zhi-Wei, W.; Xiao-Ping, H.; Wu, Z.-Y.; Hu, Z.-P.; Ruan, Y.-L. MDG-1 inhibits H2O2-induced apoptosis and inflammation in human umbilical vein endothelial cells. Mol. Med. Rep. 2017, 16, 3673–3679. [Google Scholar]
- Park, W.H. The effects of exogenous H2O2 on cell death, reactive oxygen species and glutathione levels in calf pulmonary artery and human umbilical vein endothelial cells. Int. J. Mol. Med. 2012, 31, 471–476. [Google Scholar] [CrossRef] [PubMed]
- Wen, Y.-D.; Wang, H.; Kho, S.-H.; Rinkiko, S.; Sheng, X.; Shen, H.M.; Zhu, Y.-Z. Hydrogen Sulfide Protects HUVECs against Hydrogen Peroxide Induced Mitochondrial Dysfunction and Oxidative Stress. PLoS ONE 2013, 8, e53147. [Google Scholar]
- Chae, H.J.; Kang, J.S.; Han, J.I.; Bang, G.B.; Chae, S.W.; Kim, K.W.; Kim, H.M.; Kim, H.R. Production of hydrogen peroxide by serum and its involvement in cell proliferation in ROS 17/2.8 osteoblasts. Immunopharmacol. Immunotoxicol. 2000, 22, 317–337. [Google Scholar] [CrossRef] [PubMed]
- Zheng, X.; Baker, H.; Hancock, W.S.; Fawaz, F.; McCaman, M.; Pungor, E. Proteomic Analysis for the Assessment of Different Lots of Fetal Bovine Serum as a Raw Material for Cell Culture. Part IV. Application of Proteomics to the Manufacture of Biological Drugs. Biotechnol. Prog. 2008, 22, 1294–1300. [Google Scholar] [CrossRef] [PubMed]
- Zhang, J.; He, S.; Zhou, W.; Yuan, B. Ethanol induces oxidative stress and apoptosis in human umbilical vein endothelial cells. Int. J. Clin. Exp. Med. 2016, 9, 4125–4130. [Google Scholar]
- Ido, Y.; Carling, D.; Ruderman, N. Hyperglycemia-Induced Apoptosis in Human Umbilical Vein Endothelial Cells: Inhibition by the AMP-Activated Protein Kinase Activation. Diabetes 2002, 51, 159–167. [Google Scholar] [CrossRef] [PubMed]





| Gene. | Forward Sequence 5′ to 3′ | Reverse Sequence 5′ to 3′ |
|---|---|---|
| SIRT1 (NM_012238.4) | 5′-GAGGAGGCGAGGGAGGAG-3′ | 5′-GCTGAAGGGCGAGGGC-3′ |
| P21 (NM_000389.4) | 5′-AGTCAGTTCCTTGTGGAGCC-3′ | 5′-CATTAGCGCATCACAGTCGC-3′ |
| TP53 (NM_000546.5) | 5′-GGAGCCGCAGTCAGATCCTA-3′ | 5′-GGAATTTTCGCTTCCCACAGG-3′ |
| ACTB (NM_001101.3) | 5′-CCTCGCCTTTGCCGATCC-3′ | 5′-GCTCGATGGGGTACTTCAGG-3′ |
Publisher’s Note: MDPI stays neutral with regard to jurisdictional claims in published maps and institutional affiliations. |
© 2021 by the authors. Licensee MDPI, Basel, Switzerland. This article is an open access article distributed under the terms and conditions of the Creative Commons Attribution (CC BY) license (https://creativecommons.org/licenses/by/4.0/).
Share and Cite
Jimenez Trinidad, F.R.; Arrieta Ruiz, M.; Solanes Batlló, N.; Vea Badenes, À.; Bobi Gibert, J.; Valera Cañellas, A.; Roqué Moreno, M.; Freixa Rofastes, X.; Sabaté Tenas, M.; Dantas, A.P.; et al. Linking In Vitro Models of Endothelial Dysfunction with Cell Senescence. Life 2021, 11, 1323. https://doi.org/10.3390/life11121323
Jimenez Trinidad FR, Arrieta Ruiz M, Solanes Batlló N, Vea Badenes À, Bobi Gibert J, Valera Cañellas A, Roqué Moreno M, Freixa Rofastes X, Sabaté Tenas M, Dantas AP, et al. Linking In Vitro Models of Endothelial Dysfunction with Cell Senescence. Life. 2021; 11(12):1323. https://doi.org/10.3390/life11121323
Chicago/Turabian StyleJimenez Trinidad, Francisco R., Marta Arrieta Ruiz, Núria Solanes Batlló, Àngela Vea Badenes, Joaquim Bobi Gibert, Antoni Valera Cañellas, Mercè Roqué Moreno, Xavier Freixa Rofastes, Manel Sabaté Tenas, Ana Paula Dantas, and et al. 2021. "Linking In Vitro Models of Endothelial Dysfunction with Cell Senescence" Life 11, no. 12: 1323. https://doi.org/10.3390/life11121323
APA StyleJimenez Trinidad, F. R., Arrieta Ruiz, M., Solanes Batlló, N., Vea Badenes, À., Bobi Gibert, J., Valera Cañellas, A., Roqué Moreno, M., Freixa Rofastes, X., Sabaté Tenas, M., Dantas, A. P., Tura-Ceide, O., & Rigol Muxart, M. (2021). Linking In Vitro Models of Endothelial Dysfunction with Cell Senescence. Life, 11(12), 1323. https://doi.org/10.3390/life11121323

