Abstract
Industrial pressure relief valves must function reliably and effectively to protect pressurized systems from excessive pressure conditions. These valves are essential safety devices that act as cushions to protect piping systems, equipment, and vessels from the risks of high pressure, which can cause damage or even explosions. The objectives of this study were to minimize valve failures, decrease the number of rejected valves in the production line, and enhance the overall quality of pressure relief valves. This work introduces an integrated quality improvement methodology known as the hybrid multi-criteria decision-making (MCDM)—failure mode and effects analysis (FMEA) approach. This approach is based on prioritizing crucial factors for any failure modes in the industrial setting. The presented case study demonstrates the application of a hybrid approach for identifying the fundamental causes of industrial pressure relief valve failure modes and malfunctions. This investigation highlights the applicability of FMEA as a methodology for determining causes and executing remedial actions to keep failures from happening again. FMEA helps uncover the underlying causes of industrial pressure relief valve failures, while the integration of the hybrid MCDM methodology enables the application of four integrated MCDM methods to identify crucial factors. The adopted model addresses the shortcomings of the conventional FMEA by accurately analyzing the relationships between the risk factors and by utilizing several MCDM methods to rank failure modes. Following the application of the adopted methodology, it was discovered that the high-risk failure modes for the pressure relief valve included misalignment of wire, normal wear/aging, rejection of machined parts, mismatch of mating parts, and corrosion. Therefore, risk managers should prioritize developing improvement strategies for these five failure modes. Similarly, failures comprising debris, delayed valve opening, internal leakage, premature valve opening, and burr foreign particles were determined as second essential groups for improvement.
1. Introduction
In a contemporary and quickly evolving business environment, organizations must implement intelligent production systems to maximize the quality of their products and services, raise production efficiency, and enhance environmental protection [1,2]. The supply chain as a whole has been greatly impacted by Industry 4.0, which is indeed the deployment of automation and exchange of information during the production phase. Product design, manufacture, sales, and after-sales services are examples of various production processes. Nowadays, ensuring reliability is of utmost importance, and minimizing equipment and/or component failure is therefore imperative to enhance productivity [3]. Manufacturers in Industry 4.0 must therefore have sturdy production tools and/or components [4]. From the standpoint of an industrial pressure valve manufacturer, quality professionals need to be able to anticipate potential issues or the length of time after which an industrial pressure relief valve might fail. Pressure control valves are indispensable in a wide range of industrial applications, such as gas and oil production, manufacturing, and chemical processes. Almost all power machinery systems, such as internal combustion engines, heat engines, aero-engines, steam engines, etc., include them. Their primary goal is to sustain a pre-determined pressure within complex systems or to keep their pressures well below a specified maximum limit. In order to optimize the durability of the equipment and/or components and make the most efficient use of the organization’s financial resources, it is crucial for any decision-maker to track down potential variables that might result in future failure [5,6,7]. Failure mode and effects analysis (FMEA), which systematically ascertains the potential causes of failures and their effects on a system, has become an important tool in ensuring quality, safety, and reliability. This FMEA model present in this work strives to recognize essential failure modes and enable risk coordinators in developing a thorough and dependable corrective approach.
An in-depth overview of the approaches used and the hybrid multi-criteria decision-making (MCDM)—FMEA research methodology is provided in this article. The approach used in this work is similar to that presented by Lo et al. [8]. The use of the TOPSIS technique rather than COPRAS (complex proportional assessment) and a distinct case study are the exceptions in this work. This integrated methodology is utilized in this work to examine if it can be generalized to combine any MCDM methods. It is utilized to reap its benefits of integrating multiple MCDM methodologies in an efficient manner. It also makes sure that the ranking results are impartial for any scenario. Considering numerous benefits, the adopted method requires further investigation on a wider range of industrial problems with more data. An effort has been made here to make the method comprehensible so that readers can utilize it effectively in their work. A benchmark case study pertaining to an industrial pressure relief valve is presented to establish the efficacy and viability of the integrated methodology for prioritizing critical factors for its failure modes. The potential repercussions for management as a decision-maker are also examined in this study. Furthermore, concluding observations and recommendations for further research are made.
2. Background Review
Numerous examples can be found in the literature where stakeholders and quality professionals have used various tools to assess the reliability of systems and products. For example, Fault tree analysis [9], risk, safety, and functionality investigations [10], and failure mode and effects analysis [11] were utilized by quality engineers and decision-makers to evaluate the dependability of products and systems. Recently, FMEA has emerged as one of the most popular methods for finding significant failure mechanisms. For instance, the integrated approach of FMEA with a fuzzy set was applied to improve the risk assessment process [9]. There are numerous instances in the literature that have examined the reasons underlying valve component failures [3,12,13,14]. Among the other applications of failure detection are transportation equipment [15], internet banking services [16], medical risk assessments [17,18], and geothermal power-plant failure mode ranking [19]. Failure analysis can be investigated for different applications in a manner similar to the study by Benac and Page [20], which describes how it contributes to both understanding and preventing valve failures in piping systems. According to the available research, improper material choice and incorrect heat treatment procedure can lead to cracking, causing fracture of the safety valve [21]. There is also an investigation into the failure of the hot blast valve of the stove in the blast furnace [22]. There are studies on the dynamic behavior of spring-loaded pressure relief valves attached to inlet piping [23]. A variety of factors can be associated with valve failures, including inadequate material preference, corrosion, mechanical collapse of valve systems due to excessive load and stresses, absence of coating, and insufficient quality check [24]. It has been proposed that we utilize more corrosion-resistant alloys and less carbon and low-alloy steel for valves in offshore conditions. Many facets of valve design for liquid hydrogen were scrutinized, which also involved the preference of suitable material for different parts of the valve system [25]. It has also become evident that FMEA must be integrated with other quality improvement methods [26].
It is obvious that the researchers utilized the FMEA approach to figure out the possibilities of different failures, as well as to get rid of possible risk factors, with the goal of enhancing the dependability of indispensable systems and processes. The severity of the components, products, processes, and systems failure (S), the probability of failure occurrence (O), and the likelihood of failure detection (D) are the three main criteria that are considered while estimating the risk priority numbers (RPNs) and, in turn, identifying the possibility of the failure modes occurring. Although the RPN approach is widely used, as evidenced by the published literature [27,28,29], there are a few issues with it. As stated in [30,31], S, O, and D are all important; the RPN merely assumes S, O, and D, mostly for safety reasons [15,32]; the RPN results can be different combinations of severity, occurrence, and detection [33]; and the computation needed to obtain the RPN is sensitive [31,34,35]. A number of MCDM-based FMEA models have been presented to address the aforementioned problems [16,17,36]. FMEA models were utilized in previous research studies to incorporate S, O, and D as risk variables [15,30,31,32]. In the majority of the earlier investigations, a single-ranking approach was utilized to classify the failure mechanism. As a consequence, the solutions that have been achieved are not necessarily the most effective [19,37]. Furthermore, risk and environmental variables were not considered in the earlier FMEA studies. The research gap that has been identified in the literature is the lack of a comprehensive approach that can handle complex data and produce dependable and efficient results while taking environmental and risk variables into account. Although single MCDM techniques have been deployed previously, there are very few studies that combine them to generate a viable score that aids decision-makers in choosing the ideal alternative.
The objectives of this study were to introduce an integrated framework that is based on the integration of FMEA and MCDM methodologies. This technique utilizes a decision-making trial and evaluation laboratory (DEMATEL) as well as other MCDM ranking approaches. The DEMATEL algorithm is employed to ascertain the weight of the risk factors that have a significant influence and to generate an influential network relationship map (INRM). Alternative approaches of multi-criteria decision-making, such as simple additive weighting (SAW), Vlse riterijumska optimizacija kompromisno resenje (VIKOR) or multi-criteria optimization and compromise solution, grey relational analysis (GRA), and technique for order preference by similarity to ideal solution (TOPSIS), are applied to prioritize the failure modes depending on their criticality. Then, the findings collected through the various approaches are ranked and analyzed to provide the final rating. Additionally, this study incorporates two risk variables for the purpose of analyzing industrial pressure relief valve failure modes and malfunctions. These risk factors are the repair cost (E) for addressing the failure modes [32,38] and environmental protection awareness (G) [1]. These risk factors are in addition to the limitations of the budget and environmental awareness. This also allows engineers to design improvement guideline-based ranking of failure modes, which, in turn, makes machine tools more resilient and extends their lifespan under real-world circumstances. The employment of many MCDM techniques in the adopted methodology ensures the attainment of highly resilient outcomes, decreasing the need to rely solely on a single MCDM method, which may lack reliability. The utilized approach also integrates the MCDM techniques into the hybrid-FMEA approach. It is also evident from the published literature that the MCDM methods are not the ones most commonly used in combination with the FMEA model. Researchers adopted multi-objective optimization on the basis of ratio analysis (MOORA) [39,40] and additive ratio assessment (ARAS) [40,41,42] for comparative analysis. MOORA ranks alternatives by normalizing data and using ratio-based methods; ARAS ranks alternatives by adding normalized and weighted criterion values. Researchers have used different MCDM methods independently for solving alternative failure mode priorities. The failure studies of various components, parts, and systems used in various industries from 2012 till date are briefly presented in the following Table 1.
Table 1.
Failures in different industries.
3. Hybrid MCDM-FMEA Model
Following the product identification, the possible failure modes were identified. The industrial experts’ survey was undertaken to ascertain risk factor weights and risk factor assessment surveys. The linguistic terms and corresponding scores were opted on for this survey. The integrated approach used in this work is similar to the methodology adopted by Lo et al. [8]. However, this study exclusively uses the TOPSIS technique instead of COPRAS and features a case study pertaining to the pressure relief valve. The employment of integrated methodology in this study is to assess its potential for generalization across various MCDM methods. The step-by-step calculations and adopted equations are presented here below.
Step 1: Measure the influential relationships using DEMATEL and estimate the risk factor weightages.
The influential degrees among risk factor i and risk factor j depending on the DEMATEL technique were acquired with the aid of a team of FMEA experts. The calculated numeric averages for relationships were integrated into the average direct relation matrix R, the normalized relationship matrix NR, and the total relationship matrix TR. Equations (1)–(3) were used to estimate R, NR, and TR, respectively.
In Equation (2) above,
where represents the identity matrix.
Subsequently, strength of influence and net influence for a given set of risk factors are estimated using row sums (RSs) and column sums (CSs) and refer to the following Equations (4)–(7) for their computation. To estimate the risk factor weights, the following Equation (8) is opted for, which is based on the strength of influence of the risk factor over the pressure valve failure.
Step 2: Generate the direct relation matrix among failure mode factors (k) and risk factors (i).
An assessment score based on the failure modes risk assessment expert’s surveys was obtained as a decision matrix , where k is a failure mode factor and i is a risk factor; this decision matrix is normalized and represented using Equations (9) and (10), respectively.
where and .
Using this normalized decision matrix, the failure modes are ranked through various MCDM methods. The details are presented below in the following Step 3.
Step 3: Rank the failure modes using different adopted multi-criteria decision methods.
An industrial failure analysis was conducted using various MCDM approaches. For example, SAW, VIKOR, GRA, and TOPSIS were preferred; the brief details of each approach are here below.
SAW approach [49]: When making a decision that considers more than one criterion, one approach is to employ SAW, i.e., simple additive weighting, an MCDM technique. To determine the SAW ranking of failure mode factors, a decision matrix (refer to above Equation (9)) where k is the failure mode factor and i is the risk factor is used. This decision matrix presents multiple failure mode factors with varying units and measurements. In order to ensure consistency, the decision matrix is normalized as to bring all criteria to a common scale. Each risk factor is assigned a weight (refer to Equation (8)), and we subsequently calculate the overall weighted sum score () for each failure mode factor, taking normalized values into account. Finally, each failure mode factor is ranked based on these SAW scores. The failure mode factor with the greatest value of the SAW score index () is the first priority to tackle, and so on.
VIKOR approach [50]: This approach estimates the utility measure UM and regret measure RM for each failure criteria factor (k). It is performed using the following Equations (11) and (12). To calculate the VIKOR index [VI] for each failure mode factor, refer to Equation (13). Here, the ranking of the failure mode factors (k) is based on the VIKOR index. The failure mode factor with the lowest value of the VIKOR index is the first priority to address the failure or rejection of pressure valves.
In the above equations, represents the weights of risk factors. The weighting approach is crucial in the VIKOR methodology. The variable v, which represents weight, typically ranges from 0 to 1, with a common value of 0.5 for optimal and suboptimal responses.
GRA approach [51]: When making a decision that considers more than one criterion, one approach is to employ GRC (Grey Relational Coefficient) ranking, an MCDM technique. To determine GRC rank for failure mode factors, a decision matrix is assigned where k is the failure mode factor and i is the risk factor, so the decision matrix is represented as Equation (9). This decision matrix presents multiple failure mode factors with varying units and measurements. In order to ensure consistency, the decision matrix is normalized to bring all criteria to a common scale. Each risk factor is assigned a weight (refer to Equation (8)). Finally, each failure mode factor is ranked based on these GRCs. To calculate the GRCs, one can use Equation (14). In Equation (14), is the absolute difference between the normalized value and actual value from the decision matrix. and are the minimum and maximum differences, respectively, and is the distinguishing coefficient (commonly set to 0.5). After calculating the GRCs for each alternative failure mode factor, sum them up and rank them in descending order. The failure mode factor with the lowest value of the GRC score index is the first priority to minimize the failure or rejection of pressure valves.
TOPSIS approach [49]: When making a decision that considers more than one criterion, one approach is to employ TOPSIS, an MCDM technique. To determine TOPSIS rank for failure mode factors, a decision matrix (refer to Equation (9)) is normalized to bring all criteria to a common scale. Each risk factor is assigned a weight (refer to Equation (8)), and then the ideal and negative ideal solutions for each failure mode factor are calculated, taking into account normalized values. Subsequently, the separation measures for each failure mode factor from the ideal factor are calculated. Finally, each failure mode factors is ranked based on relative closeness measures. The failure mode factor with the highest value of the closeness index is the first priority to report. To estimate the positive and negative ideal score for each failure mode factor (k), the following equation is used (refer to Equation (15)). These ideal values are utilized to estimate the relative closeness to the perfect solution using Equations (16) and (17). To calculate the TOPSIS index (TI) for each failure mode factor (k), we opted for Equation (18). The larger indicates the failure factor to improve for minimizing the failure or rejection of pressure valves.
Step 4: Hybrid ranking of the failure modes.
When MCDM is used for review or selection, the alternatives may be sorted in different ways by different methods. The selection process is straightforward if all of the alternative scores from each MCDM approach are the same, but this is not commonly the case. Also, the ranking outcomes from the different MCDM methods become less consistent as the factors or alternatives in the problem increase [19,52]. This is due to the fact that each MCDM approach ranks the options according to a distinct set of principles. Because of this, risk managers have to combine different MCDM methods to obtain a complete picture. Four MCDM methods were used in this study to rank the options. These methods utilize utility function, distance ratio, and concepts of similarity. To find the end utility degree for each option, it is required to use the right integration method. Risk managers can use the integrated model to help them make better decisions about how to rank failure modes. The integrated approach implemented in this work functions as outlined below. Initially, ranking indexes of SAW, VIKOR, GRA, and TOPSIS were obtained and failure score mode scores between 0 to 1 were converted to an index between 0 and 1. Subsequently, maximum and minimum scores for failure modes from various methods were obtained; the minimum score failure mode was the negative ideal solution (FM−ve) and the maximum score failure criterion was the positive ideal solution (FM+ve). Lastly, each failure mode’s distance from positive and negative ideal failure modes was calculated and ranked based on a final hybrid ranking index. The final ranking score for a given failure mode was computed using the following Equations (19)–(21).
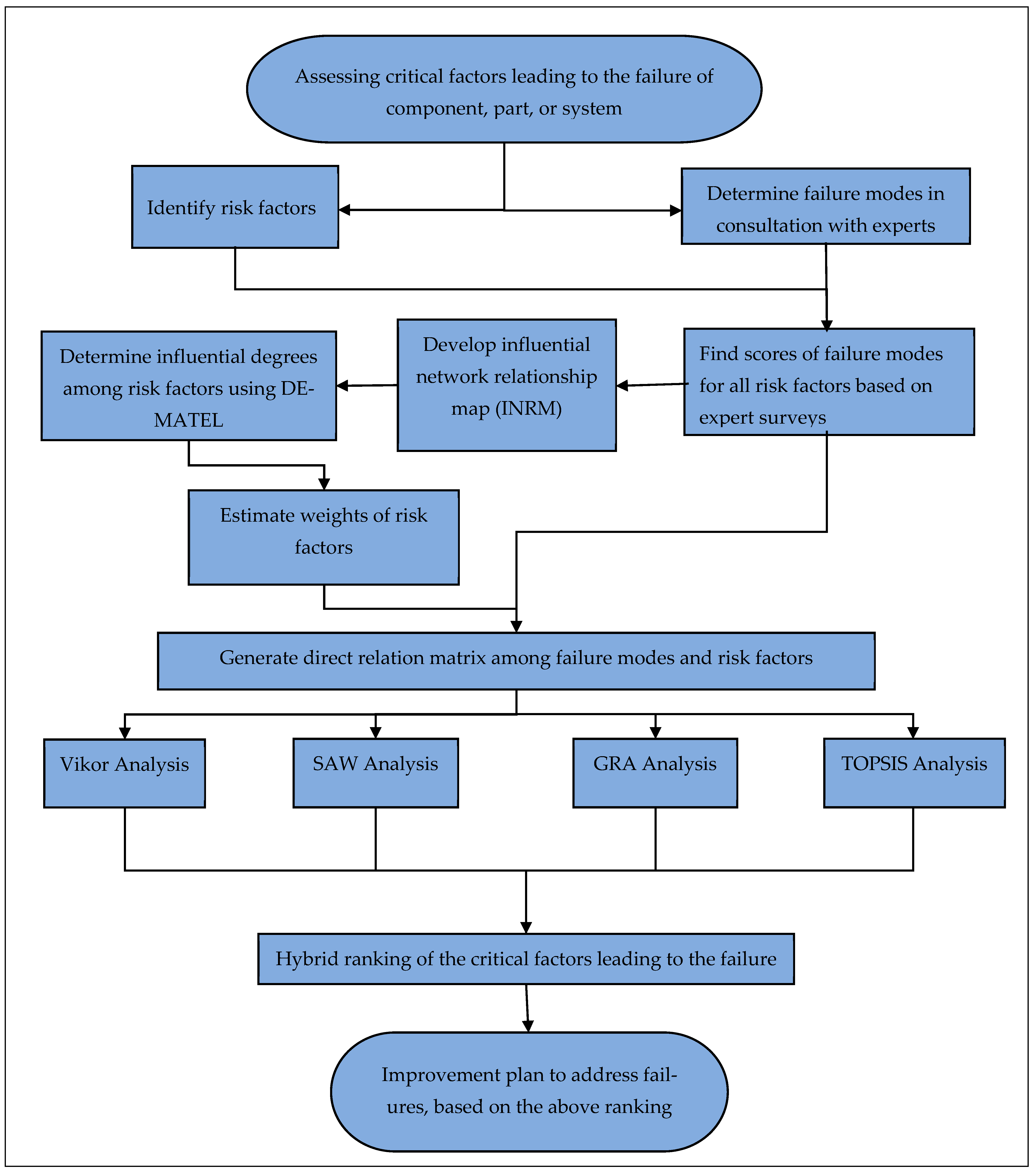
Based on the above ranking, the improvement plan prioritized addressing major failure modes. Refer to the following Figure 1 for the hybrid MCDM-based FMEA model adopted in this work.
Figure 1.
Adopted approach.
4. Case Study
To demonstrate the efficacy of the adopted hybrid FMEA model, an example case with data from a pressure relief valve manufacturing factory was utilized. This plant manufactures valves in various sizes, delineated by nozzle dimensions ranging from 15 NB to 20 NB or 25 NB. These valves are categorized depending on their designated set pressures, varying from 4.5 bars to 14 bars, determined by the spring size and tension. Since the valve manufacturing plant uses machine tools to turn, mill, and grind its various components, the consistency of the production process and machinery is highly significant. It is pivotal to ensure the smooth operation of the manufacturing industry. To guarantee the reliability and efficiency of valves in protecting industrial systems and processes, it is imperative to highlight the significance of valve selection, installation, and maintenance. A situation where the pressure within an industrial process system exceeds its designated design pressure or maximum allowable working pressure (MAWP) is referred to as an overpressure event. In such an event, the primary function of a relief valve is to release excess pressure from the system by opening as soon as the pressure exceeds a predetermined set point.
For any given safety valve, the main body is installed in a pipeline or vessel where pressure needs to be controlled. There is a spring mechanism inside the valve body that is pre-set to a specific pressure level, as shown in Figure 2.
Figure 2.
Safety valve.
In a pipeline or vessel where pressure needs to be controlled, pressure is often referred to as the set point and is determined based on the system’s design requirements, where the spring keeps a disk or pop-up (a movable component) in a closed position against the force of the pressure within the system. When the pressure in the system exceeds the set point, the force of the pressure acting on the disk or pop-up overcomes the force of the spring. Once the pressure surpasses the set point, the safety valve opens, allowing the excess pressure to be released from the system. As pressure reduces to a safe level, the spring pushes the disk or pop-up back into a closed position, resealing the valve. There are a variety of failures that can occur, such as issues with opening and closing the valve, inaccurate pressure settings, corrosion and erosion, mechanical failures, installation and maintenance problems, and design flaws. An investigation of the current valve manufacturing processes was conducted in this research. Using the information gathered through this analysis, the process FMEA and hybrid MCDM were implemented to minimize the failure rate and enhance the overall quality of the valves. The step-by-step application of the adopted approach is presented here below.
The above product, i.e., the pressure relief valve was selected. It was followed by the listing of the possible failure modes and criteria, as well as the setting of the risk factors and the linguistic terms. The product is an industrial pressure relief valve (Figure 2), and Table 2 lists up to 12 potential failure scenarios. Factor weights and failure mode risk assessment surveys were undertaken with the assistance of experts and the desired information was gathered from the industrial operational log records. The experts’ team was made up of seven professionals with five qualified technicians and two department supervisors. The linguistic expressions and values for severity (S), occurrence (O), detection (D), repair cost (E), and environmental protection (G) are presented here below (refer to Table 3).
Table 2.
Failure mode factors identified in case of industrial pressure relief valve.
Table 3.
Adopted linguistic terms and respective score for severity, occurrence, detection, repair cost, and environmental protection [8,53].
Step 1: Measure the significant correlations between the risk factors using DEMATEL and estimate the weights for the risk factors
As discussed above, the experts estimated the influential degrees amongst the risk factors in accordance with the DEMATEL technique. The questions were as follows. How severe is the damage following the occurrence of the failure mode? How likely is it that this failure mode will take place? How simple is it to discover the failure mode prior to it happening? How much does it cost to fix the failure mode? What effects does this kind of failure have on the environment? Finally, the survey results were averaged to establish the direct relation matrix A (refer to Table 4).
Table 4.
Generated direct relation matrix A.
To exemplify the influence relationship between the risk factors, the total influence matrix T was formulated using Equations (1)–(3) (refer to Table 5). A higher value in the total influence matrix T indicates a significant influence of factor i on factor j. The findings of the DEMATEL evaluation were estimated via Equations (4)–(7).
Table 5.
Total degree of influence relationship matrix T.
Referring to Table 6, S has the largest total influence (), which reflects that severity (S) is the most important risk factor. Severity (S) will affect other variables to a greater extent than it is impacted by others, since it has the most significant net influence ().
Table 6.
Influence relationship.
In the above Table 6, factors S, O, and D make up group I (the most significant factors), as they affect ( > 0) the rest of the factors (they are the causes), while factors E, G correspond to group II (independent factors), as they do not impact others ( < 0). An INRM of the five risk factors can be utilized to monitor the influence relationship (refer to Figure 3). S influences both E and G, as indicated by the INRM, and it is positioned in the top right corner, indicating that it has highest weights. The DEMATEL outcomes are highly consistent with the seven experts’ viewpoints. The anticipated expenses are strongly associated with the defect’s severity, its measurability, its incidence prior to the issue appearing, and its influence on the environment. Furthermore, the environmental harm will be more severe if the fault has higher severity. Prospective expenses are strongly influenced by environmental protection.
Figure 3.
Influential network relation map.
Step 2: Generate the direct relation matrix among failure mode factors (k) and risk factors (i) based on the failure modes risk assessment experts’ surveys
Table 7 displays the overall evaluation ratings of the experts obtained by completing the failure mode risk assessment questionnaires. In the FMEA approach, a failure mode with a higher score indicates that greater consideration should be placed on preventing or resolving it. Equation (8) was employed to compute the influential weights of the risk factor (Wi) using the DEMATEL approach. The ranking for each failure mode was then established by adopting SAW, VIKOR, GRA, and TOPSIS approaches.
Table 7.
Average assessment scores.
Step 3: Ranking of the critical factors leading to the failure of the industrial pressure relief valve using various MCDM approaches
It is proposed to adopt multiple MCDM-based ranking approaches using VIKOR, SAW, GRA, and TOPSIS for ranking critical failure modes. As evident from Table 8, the failure criteria that is given the highest priority for addressing is , as determined by VIKOR and TOPSIS, while is given the highest priority by the SAW and GRA methods. Thus, different MCDM approaches have different preferences for addressing the failure modes (refer to Table 8).
Table 8.
Ranking of failure mode factors.
Step 4: Hybrid ranking of the critical factors leading to the failure of industrial pressure relief valve
As evident from Table 8, application of a single method to overcome and examine a real challenge can be problematic and can lead to prejudice. It is obvious that a single assessment model is not enough to provide an adequate response. In this study, a more dependable approach is adopted that combines the outcomes of multiple MCDM techniques to estimate the final ranking. The final ranking of the failure modes computed through Equations (19)–(21) is depicted in Table 9. The most critical failure mode is , which is followed by and .
Table 9.
Findings of the integrated ranking method.
Step 5: Improvement plan to address failure of industrial pressure relief valve
Considering the ranking of failure mode criteria (refer to Table 9 above), the improvement plans to address major failures of the industrial pressure relief valve are presented herewith. One critical issue is the misalignment of wire (), which affects the assembly of the spindle and the various bushings used in the nozzle; this is a manual error caused by incorrect wire size which frequently leads to pressure relief valve leakage. The leakage issues can be reduced by procuring the correct dowel pin size. Due to the prolonged holding of parts in the warehouse, the phenomenon of wear or aging () leads to rusting and internal valve failure. This necessitates efficient inventory management and workplace organization, which can be implemented through 5S tools.
A process in which a material is cut to a desired final shape and size by a controlled material-removal process leads to defective machined parts (), which impacts the rejection or failure of the pressure valves. This is due to the imprecise dimensions of purchased components such as the spindle for the safety valve, nozzles, and nozzle guides. So, as planned, we suggest that the quality control department mandatorily inspects the finished material at the vendor’s workplace before dispatching to the machining area. Similarly, vendors are instructed to appoint trained workers to operate the machines and ensure that the dimensions are correct and precise. Similarly, the primary cause of pressure valve rejection/failures can be attributed to workers’ errors in selecting mating parts () on the assembly line. Here, the recommended actions are to focus on material sorting, color coding, and organizational standardization. To address this, mating parts are categorized, stored in separate bins, and accurately labeled.
The absence of debris or burrs ( and corrosion leads to perfect dimensional precision and finishing; these are all important aspects of ensuring the quality of cast parts. Workers are given specialized training to effectively assemble parts and are provided detailed instructions to prevent internal leakage. This procedure is controlled by the quality engineer who conducts inspections either daily or weekly depending on the frequency of leakage incidents. Several materials can be mistakenly chosen due to their visual resemblance, potentially resulting in valve failure. As presented in Figure 4, materials can be sorted and organized using color-coded bins with labels to avoid the risk of selecting the incorrect material.
Figure 4.
Before and after 5 s implementation.
It is observed that nozzles, lock nuts, guiding pins, and mating parts are critical parts; they are interconnected and lapped either internally or externally. Thus, lapping process criteria ( are essential for the proper functioning of the spring-loaded industrial pressure relief valve. It is also observed that to avoid the industrial pressure relief valve opening beyond the set limit, overlapping of mating parts ( must be avoided. Underlapping can cause premature opening ( of the industrial pressure relief valve, leading to inaccurate pressure release. To avoid overlapping and underlapping, it is important to use high-quality lapping paste ( that can prevent internal leakage and ensure a superior finish. To mitigate these issues, workers and engineers undergo training on lapping paste selection, workplace cleaning, following safety rules, and ensuring system efficacy.
5. Discussion and Managerial Implications
The adopted model is suitable for use in real-world risk management and analysis applications. The opinions of specialists are utilized to evaluate the prospective risk factors in circumstances where the failure modes have not yet manifested themselves. According to the implemented model and an examination of the severity, the chance of occurrence, the observability, the cost, and the environment, the top five criteria that lead to failure of the industrial valve are identified as follows: misalignment of wire, ; normal wear/aging, ; defective machined parts, ; mismatch of parts, ; and corrosion, . These failure criteria have a rather high level of risk; hence, risk managers should prioritize developing improvement solutions accordingly. Though certain integrated approaches such as multi-objective optimization on the basis of ratio analysis (MOORA) [54] and additive ratio assessment (ARAS) [41] were opted for by researchers, their integration concept relies solely on the ranks and disregards the relative disparities in severity among the failure modes. On the contrary, the integrated FMEA model in this study utilizes several rating principles (such as similarity to benchmark, the best and worst failure mode scores, and the distance between each failure mode) and combines them to determine a final integrated ranking. Table 10 presents the outcomes of the three integrated ranking methods. The advantage of the utilized approach is that it can perform effectively in situations that are very dynamic or uncertain and where criteria and alternatives are constantly changing. This is because the integrated approach incorporates the GRA method. However, because MOORA and ARAS rely heavily on accurate input data, they might not function well in highly unpredictable or dynamic instances. All three approaches are able to perform identically because the input data in the current case study are fairly accurate. However, MOORA and ARAS could produce misleading results if precise data are not available.
Table 10.
Comparative rank.
The most severe failure mode identified by the implemented model is wire misalignment (), which is also the outcome of the two present approaches (MOORA and ARAS). Since the first rank failure mode is the same for all three methods, it verifies the adopted method’s outcome. But there is a variation in the ranking order, and it is obvious since each of the three approaches uses a different algorithm to function. Furthermore, the experts of the case company observed that the outcomes using the utilized approach were more consistent with the actual situation. This implies that the hybrid model implemented in this work is quite realistic and comprehensive in comparison to other existing approaches.
The integrated ranking model utilized in this study not only adequately interpreted the influence relationships of the risk variables but also established the failure mode ranking through several MCDM approaches to resolve the drawbacks of traditional FMEA. Additionally, the anticipated expenditures and ecological viewpoint of the failure modes were also taken into account. Certainly, the effective application of the integrated FMEA model in this work demonstrates the usefulness of the FMEA methodology in real case studies.
6. Conclusions and Future Research
The FMEA approach has been the subject of numerous studies for several years. This approach has the capability to accurately identify potential failure modes prior to the occurrence of an unfortunate event, mishap, or breakdown. This study aimed to address the limitations of traditional FMEA approaches to produce a more thorough and dependable analytical outcome. The hybrid assessment model can be utilized for industrial systems and equipment in the manufacturing business. This model intends to provide a viable ranking of failure modes. A pressure relief valve commonly used in industrial settings was selected as the benchmark case due to its critical role in both manufacturing and process industries. The findings suggest that the most significant variables contributing to failure modes include wire misalignment, normal wear and aging, defective machined parts, mismatch of parts, and corrosion. Various MCDM approaches employ distinct concepts and computation procedures; hence, identical input information may not yield identical outcomes. An impartial and more reliable analysis can be attained by comparing multiple approaches. The integrated FMEA methodology is pragmatic in its application since it has a strong mathematical basis and it offers an efficient and effective way to integrate several MCDM techniques. It is not restricted to any one domain because the various techniques that have been integrated have demonstrated applications in numerous domains such as oil and gas, automotive, aerospace, agricultural, etc. Furthermore, it can be a useful tool in a variety of industrial applications because it can handle many criteria and alternatives while involving multiple experts and stakeholders.
Information visualization can aid risk managers in promptly comprehending analysis outcomes and formulating more precise improvement strategies. The methodology relies on knowledgeable product analysts to develop an improvement plan for failure modes and effectively reduce the risk level of these modes. Currently, the identification of possible failure modes and their assessment outcomes are decided by conducting expert interviews and reviewing historical data. Increased acquisition of empirical data would enhance the objectivity of the analytical outcomes. It is also important to emphasize that experts’ opinions are an important aspect of the adopted approach, and they certainly add some bias and subjectivity. So, to ensure the approach’s robustness and reliability, the weights of the criteria are obtained by considering opinions from multiple experts who have experience with the used case. It is indeed impossible to overlook this aspect of any MCDM process. Because subjectivity and bias are inevitable, it is advised to use several MCDM techniques and incorporate the opinions of as many experts as possible. It is also important to confirm the findings with all those involved. Hence, multiple experts’ perspectives are used in this work to reduce bias in the results, and the case company’s experts validated the results, finding that the adopted approach’s outcomes aligned with the real situation.
Future studies will explore additional MCDM methods, such as the weighted aggregated sum product assessment (WASPAS), multi-attributive border approximation area comparison (MABAC), and preference ranking organization method for enrichment evaluation (PROMETHEE). Regarding the integration of several methods, it is possible to examine more methods such as the technology of precise order preference (TPOP) and multiple objective optimizations based on ratio analysis plus full multiplicative form (MULTIMOORA). Additionally, the lack of clarity in the data information can be considered during the evaluation process by integrating fuzzy-set theory or grey theory into the model. The presented approach can also be used to control failures in various domains, including products, systems, and services.
Author Contributions
Conceptualization, P.K. and A.S.B.; formal analysis, P.K., A.S.B. and A.U.R.; funding acquisition, A.U.R.; investigation, P.K. and A.S.B.; methodology, P.K., A.S.B., A.U.R. and S.H.M.; project administration, A.S.B.; resources, A.U.R.; supervision, A.S.B. and A.U.R.; validation, A.U.R. and S.H.M.; writing—original draft, P.K., A.S.B. and A.U.R.; writing—review and editing, A.U.R. and S.H.M. All authors have read and agreed to the published version of the manuscript.
Funding
This research is funded by the Researchers Supporting Project number (RSPD2024R701), King Saud University, Riyadh, Saudi Arabia.
Data Availability Statement
All required data are available in the manuscript. The original contributions presented in the study are included in the article; further inquiries can be directed to the corresponding author.
Acknowledgments
The authors extend their appreciation to the Researchers Supporting Project number (RSPD2024R701), King Saud University, Riyadh, Saudi Arabia.
Conflicts of Interest
The authors declare no conflicts of interest.
Abbreviations
| ARAS | additive ratio assessment |
| D | detection |
| E | repair cost |
| FM | failure mode |
| FMEA | failure mode effect analysis |
| G | environmental protection |
| GRA | grey relational analysis |
| GRC | grey relational coefficient |
| INRM | influential network relationship map |
| MABAC | multi-attributive border approximation area comparison |
| MAWP | maximum allowable working pressure |
| MCDM | multi-criteria decision-making |
| MOORA | multi-objective optimization based on ratio analysis |
| MULTIMOORA | multiple-objective optimizations based on ratio analysis plus full multiplicative form |
| NR | normalized relationship matrix |
| O | occurrences |
| PROMETHEE | preference ranking organization method for enrichment evaluation |
| RM | regret measure |
| S | severity |
| SAW | simple additive weighting |
| VIKOR | vlse riterijumska optimizacija kompromisno resenje |
| TOPSIS | technique for order preference by similarity to ideal solution |
| TPOP | technology of precise order preference |
| TR | total relationship matrix |
| UM | utility measure |
| VI | VIKOR index |
| TI | TOPSIS index |
| WASPAS | weighted aggregated sum product assessment |
| R | direct relation matrix |
| i,j | risk factors |
| strength of influence for given set of risk factor i | |
| net influence for given set of risk factor i | |
| row sum for given set of risk factors i | |
| column sum for given set of risk factors j | |
| risk factor i weights | |
| type of failure mode for given k | |
| a decision matrix where k is failure mode factor and i is risk factor | |
| utility measure for given failure mode factor k | |
| regret measure for given failure mode factor k | |
| grey relational coefficient for given failure mode factor k | |
| VIKOR index for given failure mode factor k | |
| TOPSIS index for given failure mode factor k | |
| simple additive weighting index for given failure mode factor k | |
| hybrid positive score for given failure mode factor k | |
| hybrid negative score for given failure mode factor k | |
| final score for given failure mode factor k |
References
- Moktadir, M.A.; Ali, S.M.; Kusi-Sarpong, S.; Shaikh, M.A.A. Assessing Challenges for Implementing Industry 4.0: Implications for Process Safety and Environmental Protection. Process Saf. Environ. Prot. 2018, 117, 730–741. [Google Scholar] [CrossRef]
- Stock, T.; Seliger, G. Opportunities of Sustainable Manufacturing in Industry 4.0. Procedia CIRP 2016, 40, 536–541. [Google Scholar] [CrossRef]
- Tong, C.; Sepehri, N.; Zhou, J. Root Cause Detection of Leakage in Check Valves Using Multi-Scale Signal Analysis. J. Mech. Sci. Technol. 2023, 37, 55–67. [Google Scholar] [CrossRef]
- Kamp, B.; Ochoa, A.; Diaz, J. Smart Servitization within the Context of Industrial User–Supplier Relationships: Contingencies According to a Machine Tool Manufacturer. Int. J. Interact. Des. Manuf. 2017, 11, 651–663. [Google Scholar] [CrossRef]
- Janak, L.; Stetina, J.; Fiala, Z.; Hadas, Z. Quantities and Sensors for Machine Tool Spindle Condition Monitoring. MM Sci. J. 2016. Available online: https://openurl.ebsco.com/contentitem/doi:10.17973%2FMMSJ.2016_12_2016204?sid=ebsco:plink:crawler&id=ebsco:doi:10.17973%2FMMSJ.2016_12_2016204 (accessed on 22 September 2024). [CrossRef]
- Long, R.-S.; Sun, S.-N.; Lian, Z.-S. The Influence of Scanning Methods on the Cracking Failure of Thin-Wall Metal Parts Fabricated by Laser Direct Deposition Shaping. Eng. Fail. Anal. 2016, 59, 269–278. [Google Scholar] [CrossRef]
- Yang, Z.; Xu, B.; Chen, F.; Hao, Q.; Zhu, X.; Jia, Y. A New Failure Mode and Effects Analysis Model of CNC Machine Tool Using Fuzzy Theory. In Proceedings of the 2010 IEEE International Conference on Information and Automation, Harbin, China, 20–23 June 2010; pp. 582–587. [Google Scholar]
- Lo, H.-W.; Shiue, W.; Liou, J.J.H.; Tzeng, G.-H. A Hybrid MCDM-Based FMEA Model for Identification of Critical Failure Modes in Manufacturing. Soft Comput. 2020, 24, 15733–15745. [Google Scholar] [CrossRef]
- Ruijters, E.; Stoelinga, M. Fault Tree Analysis: A Survey of the State-of-the-Art in Modeling, Analysis and Tools. Comput. Sci. Rev. 2015, 15–16, 29–62. [Google Scholar] [CrossRef]
- Lee, J.; Shigrekar, A.; Borrelli, R.A. Application of Hazard and Operability Analysis for Safeguardability of a Pyroprocessing Facility. Nucl. Eng. Des. 2019, 348, 131–145. [Google Scholar] [CrossRef]
- Huang, J.; You, J.-X.; Liu, H.-C.; Song, M.-S. Failure Mode and Effect Analysis Improvement: A Systematic Literature Review and Future Research Agenda. Reliab. Eng. Syst. Saf. 2020, 199, 106885. [Google Scholar] [CrossRef]
- Bensmaine, O.; Nait-Said, R.; Zidani, F. Failure Diagnostic of Emergency Shutdown Valve (ESDV) Based on Fault-Symptom Tree and Fuzzy Inference System: A Case Study. J. Fail. Anal. Prev. 2022, 22, 785–800. [Google Scholar] [CrossRef]
- Sotoodeh, K. Failure Mode and Effect Analysis (FMEA) of Pipeline Ball Valves in the Offshore Industry. J. Fail. Anal. Prev. 2020, 20, 1175–1183. [Google Scholar] [CrossRef]
- Sotoodeh, K. Industrial Valves: Calculations for Design, Manufacturing, Operation, and Safety Decisions; John Wiley & Sons: Hoboken, NJ, USA, 2023; ISBN 978-1-394-18502-3. [Google Scholar]
- Zhou, Q.; Thai, V.V. Fuzzy and Grey Theories in Failure Mode and Effect Analysis for Tanker Equipment Failure Prediction. Saf. Sci. 2016, 83, 74–79. [Google Scholar] [CrossRef]
- Sayyadi Tooranloo, H.; Ayatollah, A. sadat A Model for Failure Mode and Effects Analysis Based on Intuitionistic Fuzzy Approach. Appl. Soft Comput. 2016, 49, 238–247. [Google Scholar] [CrossRef]
- Dağsuyu, C.; Göçmen, E.; Narlı, M.; Kokangül, A. Classical and Fuzzy FMEA Risk Analysis in a Sterilization Unit. Comput. Ind. Eng. 2016, 101, 286–294. [Google Scholar] [CrossRef]
- Liu, H.-C.; You, J.-X.; You, X.-Y. Evaluating the Risk of Healthcare Failure Modes Using Interval 2-Tuple Hybrid Weighted Distance Measure. Comput. Ind. Eng. 2014, 78, 249–258. [Google Scholar] [CrossRef]
- Varmazyar, M.; Dehghanbaghi, M.; Afkhami, M. A Novel Hybrid MCDM Model for Performance Evaluation of Research and Technology Organizations Based on BSC Approach. Eval. Program Plan. 2016, 58, 125–140. [Google Scholar] [CrossRef]
- Benac, D.J.; Page, R.A. Integrating Design, Maintenance, and Failure Analysis to Increase Structural Valve Integrity. Pract. Fail. Anal. 2001, 1, 31–43. [Google Scholar] [CrossRef]
- Feng, Y.T.; Sun, P.; Xu, X.X.; Chen, H.B. Failure Analysis on Spring of Boiler Drum Safety Valve. Appl. Mech. Mater. 2012, 217–219, 2279–2282. [Google Scholar] [CrossRef]
- Kishore, K.; Kushwaha, S.; Lal, D.; Sharma, A.; Prabhakaran, A.; Adhikary, M.; Kumar, A. Failure Investigation of a Hot Blast Valve of Stove of Blast Furnace. J. Fail. Anal. Prev. 2021, 21, 1423–1433. [Google Scholar] [CrossRef]
- Hős, C.J.; Champneys, A.R.; Paul, K.; McNeely, M. Dynamic Behaviour of Direct Spring Loaded Pressure Relief Valves Connected to Inlet Piping: IV Review and Recommendations. J. Loss Prev. Process Ind. 2017, 48, 270–288. [Google Scholar] [CrossRef][Green Version]
- Sotoodeh, K. A Review of Valve Stem Sealing to Prevent Leakage from the Valve and Its Effect on Valve Operation. J. Fail. Anal. Prev. 2021, 21, 9–16. [Google Scholar] [CrossRef]
- Sotoodeh, K.; Gudmestad, O.T. Valve Design Considerations in Liquid Hydrogen Systems to Prevent Failure. Int. J. Interact. Des. Manuf. 2023, 17, 1429–1441. [Google Scholar] [CrossRef]
- Ahire, C.P.; Relkar, A.S. Correlating Failure Mode Effect Analysis (FMEA) & Overall Equipment Effectiveness (OEE). Procedia Eng. 2012, 38, 3482–3486. [Google Scholar] [CrossRef]
- Bharsakade, R.; Badgujar, P.; Malani, K.; Rithe, S.; Salunke, P. Quality and Efficiency Improvement Through Process FMEA—A Case Study. In Proceedings of the Advances in Modelling and Optimization of Manufacturing and Industrial Systems; Singh, R.P., Tyagi, M., Walia, R.S., Davim, J.P., Eds.; Springer Nature: Singapore, 2023; pp. 375–391. [Google Scholar]
- Wu, X.; Wu, J. The Risk Priority Number Evaluation of FMEA Analysis Based on Random Uncertainty and Fuzzy Uncertainty. Complexity 2021, 2021, 8817667. [Google Scholar] [CrossRef]
- Cho, S.W.; Lee, H.S.; Kang, J. A Study on the Common RPN Model of Failure Mode Evaluation Analysis(FMEA) and its Application for Risk Factor Evaluation. J. Korean Soc. Qual. Manag. 2022, 50, 125–138. [Google Scholar] [CrossRef]
- Chang, K.-H.; Chang, Y.-C.; Tsai, I.-T. Enhancing FMEA Assessment by Integrating Grey Relational Analysis and the Decision Making Trial and Evaluation Laboratory Approach. Eng. Fail. Anal. 2013, 31, 211–224. [Google Scholar] [CrossRef]
- Liu, H.-C.; Liu, L.; Liu, N.; Mao, L.-X. Risk Evaluation in Failure Mode and Effects Analysis with Extended VIKOR Method under Fuzzy Environment. Expert Syst. Appl. 2012, 39, 12926–12934. [Google Scholar] [CrossRef]
- Chang, K.-H. Generalized Multi-Attribute Failure Mode Analysis. Neurocomputing 2016, 175, 90–100. [Google Scholar] [CrossRef]
- Chang, K.-H. Evaluate the Orderings of Risk for Failure Problems Using a More General RPN Methodology. Microelectron. Reliab. 2009, 49, 1586–1596. [Google Scholar] [CrossRef]
- Chai, K.C.; Jong, C.H.; Tay, K.M.; Lim, C.P. A Perceptual Computing-Based Method to Prioritize Failure Modes in Failure Mode and Effect Analysis and Its Application to Edible Bird Nest Farming. Appl. Soft Comput. 2016, 49, 734–747. [Google Scholar] [CrossRef]
- Liu, H.-C.; Liu, L.; Liu, N. Risk Evaluation Approaches in Failure Mode and Effects Analysis: A Literature Review. Expert Syst. Appl. 2013, 40, 828–838. [Google Scholar] [CrossRef]
- Mohsen, O.; Fereshteh, N. An Extended VIKOR Method Based on Entropy Measure for the Failure Modes Risk Assessment—A Case Study of the Geothermal Power Plant (GPP). Saf. Sci. 2017, 92, 160–172. [Google Scholar] [CrossRef]
- Petrović, G.S.; Madić, M.; Antucheviciene, J. An Approach for Robust Decision Making Rule Generation: Solving Transport and Logistics Decision Making Problems. Expert Syst. Appl. 2018, 106, 263–276. [Google Scholar] [CrossRef]
- Lo, H.-W.; Liou, J.J.H. A Novel Multiple-Criteria Decision-Making-Based FMEA Model for Risk Assessment. Appl. Soft Comput. 2018, 73, 684–696. [Google Scholar] [CrossRef]
- Brauers, W.K.M.; Zavadskas, E.K. Project Management by Multimoora as an Instrument for Transition Economies. Ukio Technol. Ir Ekon. Vystym. 2010, 16, 5–24. [Google Scholar] [CrossRef]
- Stanujkic, D.; Djordjevic, B.; Djordjevic, M. Comparative Analysis of Some Prominent MCDM Methods: A Case of Ranking Serbian Banks. Serbian J. Manag. 2013, 8, 213–241. [Google Scholar] [CrossRef]
- Zavadskas, E.K.; Turskis, Z. A New Additive Ratio Assessment (ARAS) Method in Multicriteria Decision-making. Ukio Technol. Ir Ekon. Vystym. 2010, 16, 159–172. [Google Scholar] [CrossRef]
- Zavadskas, E.K.; Turskis, Z.; Kildienė, S. State of Art Surveys of Overviews on MCDM/MADM Methods. Technol. Econ. Dev. Econ. 2014, 20, 165–179. [Google Scholar] [CrossRef]
- Ozilgen, S. Failure Mode and Effect Analysis (FMEA) for Confectionery Manufacturing in Developing Countries: Turkish Delight Production as a Case Study. Food Sci. Technol. 2012, 32, 505–514. [Google Scholar] [CrossRef]
- Jenab, K.; Pineau, J. Failure Mode and Effect Analysis on Safety Critical Components of Space Travel. Manag. Sci. Lett. 2015, 5, 669–678. [Google Scholar] [CrossRef]
- Banduka, N.; Veža, I.; Bilić, B. An Integrated Lean Approach to Process Failure Mode and Effect Analysis (PFMEA): A Case Study from Automotive Industry. Adv. Prod. Eng. Manag. 2016, 11, 355–365. [Google Scholar] [CrossRef]
- Doshi, J.A.; Desai, D.A. Measurement System Analysis for Continuous Quality Improvement in Automobile SMEs: Multiple Case Study. Total Qual. Manag. Bus. Excell. 2019, 30, 626–640. [Google Scholar] [CrossRef]
- Beyene, T.; Geremew, S.; Mengistu, A. Application of Failure Mode Effect Analysis (FMEA) to Reduce Downtime in a Textile Share Company. J. Eng. Proj. Prod. Manag. 2018, 8, 40–46. [Google Scholar] [CrossRef]
- Mzougui, I.; Elfelsoufi, Z. Improvement of Failure Mode, Effects, and Criticality Analysis by Using Fault Tree Analysis and Analytical Hierarchy Process. J. Fail. Anal. Prev. 2019, 19, 942–949. [Google Scholar] [CrossRef]
- Ciardiello, F.; Genovese, A. A Comparison between TOPSIS and SAW Methods. Ann. Oper. Res. 2023, 325, 967–994. [Google Scholar] [CrossRef]
- Mardani, A.; Zavadskas, E.K.; Govindan, K.; Amat Senin, A.; Jusoh, A. VIKOR Technique: A Systematic Review of the State of the Art Literature on Methodologies and Applications. Sustainability 2016, 8, 37. [Google Scholar] [CrossRef]
- Chen, M.-S.; Lin, C.-C.; Tai, Y.-Y.; Lin, M.-C. A Grey Relation Approach to the Integrated Process of QFD and QE. Concurr. Eng. 2011, 19, 35–53. [Google Scholar] [CrossRef]
- Jahan, A.; Ismail, M.Y.; Shuib, S.; Norfazidah, D.; Edwards, K.L. An Aggregation Technique for Optimal Decision-Making in Materials Selection. Mater. Des. 2011, 32, 4918–4924. [Google Scholar] [CrossRef]
- Li, Q. A Novel Likert Scale Based on Fuzzy Sets Theory. Expert Syst. Appl. 2013, 40, 1609–1618. [Google Scholar] [CrossRef]
- Chakraborty, S.; Chatterjee, P.; Das, P.P. Multi-Objective Optimization On the Basis of Ratio Analysis (Moora). In Multi-Criteria Decision-Making Methods in Manufacturing Environments; Apple Academic Press: Cambridge, MA, USA, 2023; ISBN 978-1-00-337703-0. [Google Scholar]
Disclaimer/Publisher’s Note: The statements, opinions and data contained in all publications are solely those of the individual author(s) and contributor(s) and not of MDPI and/or the editor(s). MDPI and/or the editor(s) disclaim responsibility for any injury to people or property resulting from any ideas, methods, instructions or products referred to in the content. |
© 2024 by the authors. Licensee MDPI, Basel, Switzerland. This article is an open access article distributed under the terms and conditions of the Creative Commons Attribution (CC BY) license (https://creativecommons.org/licenses/by/4.0/).



