TwoArchRH: Enhanced Two-Archive Algorithm for Many-Objective Optimization
Abstract
1. Introduction
- HVindex: a novel hypervolume contribution metric that assesses solutions based on their overall contribution to the neighborhood, offering a comprehensive quality evaluation.
- Angle-based reference vector comparison: A strategy to accelerate the evolution of the diversity archive, ensuring efficient and uniform solution distribution. At the same time, it can balance the convergence and diversity within the archive.
- Diversity-intensive solutions in the convergence archive: an approach to prevent premature convergence by enriching the convergence archive with opposite characteristic solutions.
2. Related Works
2.1. Basic Definitions
Subject to x ∈ Ω
2.2. Basic Flow of TwoArch2
2.3. Hypervolume Contribution
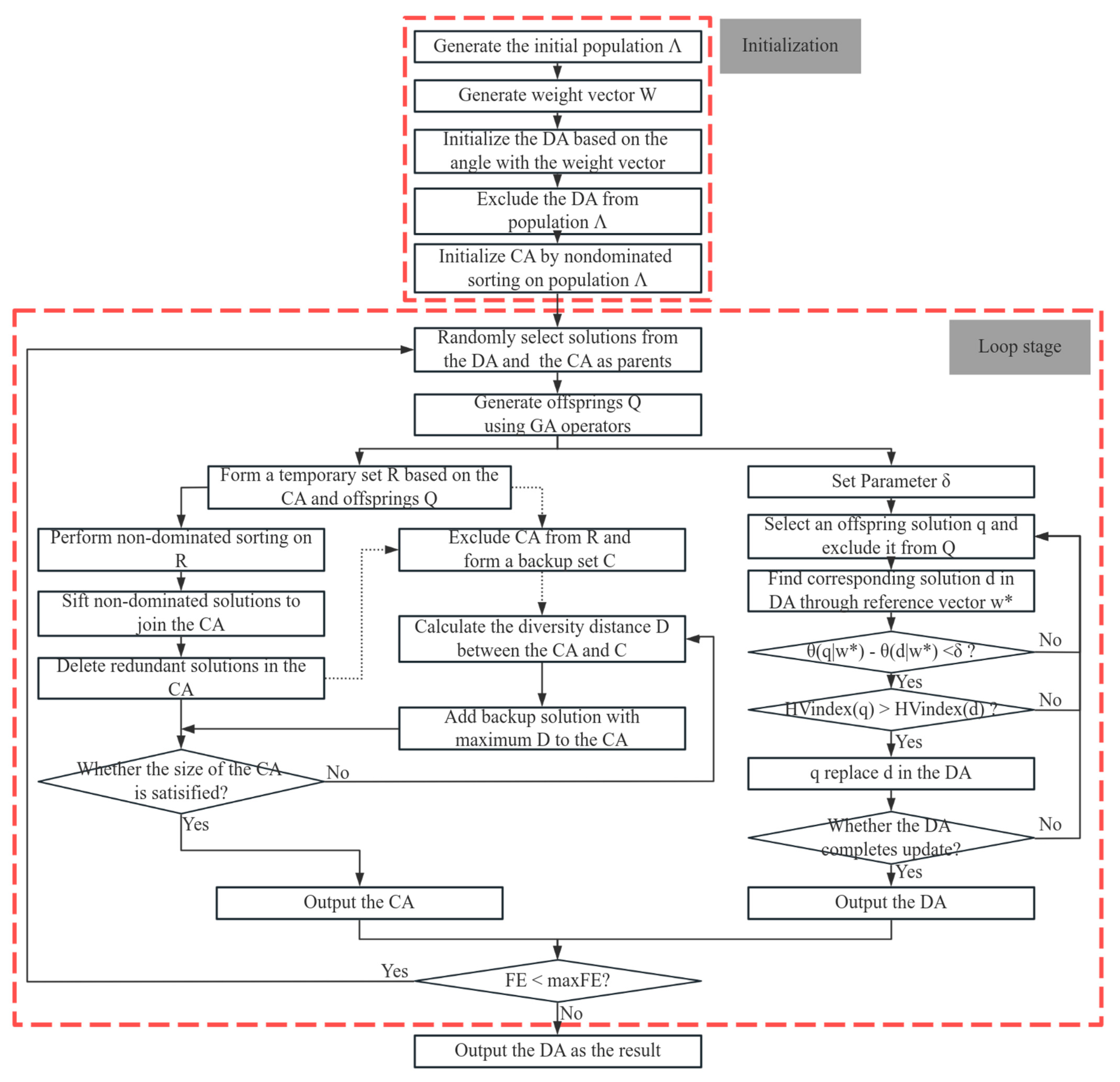
3. Proposed Algorithm
3.1. Basic Flow of TwoArchRH
| Algorithm 1: TwoArchRH Framework | |
| Input: N(Population size), maxFE | |
| Output: DA | |
| //Initialization | |
| 1: | Λ ← RamdomInitialize(3N) |
| 2: | W ← UniformWeightVectors(N) |
| 3: | B = pdist2(W,W); |
| 4: | [~,B] = sort(B,2); |
| 5: | nearby = B(:,1:(N/10)); |
| 6: | |
| 7: | Λ = Λ\DA |
| 8: | CA ← FastNondominatedSort(Λ) |
| //Ioop stage | |
| 9: | while FE < maxFE do |
| 10: | Q ← GenerateOffspring(CA, DA) |
| 11: | DA ← UpdateDA(DA,Q,W) |
| 12: | CA ← UpdateCA(CA,Q,W) |
| 13: | end while |
| Algorithm 2: GenerateOffspring(CA, DA) | |
| Input: CA, DA | |
| Output: Q | |
| 1: | randCA ← randperm(CA) |
| 2: | randDA ← randperm(DA) |
| 3: | for i++<N do |
| 4: | Q(i) = OperatorGAhalf(randCA(i),randDA(i)) |
| 5: | end for |
3.2. Convergence Archive Updating
| Algorithm 3: UpdateCA(CA,Q,W) | |
| Input: Q(Offsprings), CA, W(reference vectors) | |
| Output: CA | |
| 1: | R = CA ∪ Q |
| 2: | R1 ← non-dominated sort R |
| 3: | |
| 4: | W’ = unique(W’) |
| 5: | |
| 6: | if size(Ω) < size(CA) then |
| 7: | C = R\Ω |
| 8: | for i = 1: size(C) do |
| 9: | |
| 10: | end for |
| 11: | maxI = find(D == max(D)) |
| 12: | Ω = Ω ∪ C(maxI) |
| 13: | end if |
| 14: | CA = Ω |
3.3. Diversity Archive Updating
| Algorithm 4: HVIndex(q,W,DA) | |
| Input: Q(Offsprings), DA, W(reference vectors) | |
| Output: DA | |
| 1: | |
| 2: | W’ = nearby(w*) |
| 3: | D = DA(w*) |
| 4: | D = DA(W’) |
| 5: | if − < δ then |
| 6: | c1 ← HVContri(q,D∪q) |
| 7: | c2 ← HVContri(d,D∪d) |
| 8: | if c1 > c2 |
| 9: | DA(w*) = q |
| 10: | end if |
| 11: | end if |
| Algorithm 5: UpdateDA(CA,Q,W) | |
| Input: Q(Offsprings), DA, W(reference vectors) | |
| Output: DA | |
| 1: | for j = 1: size(Q) |
| 2: | HVindex(Q(j),W,DA) |
| 3: | end for |
4. Parametric Study of TwoArchRH
4.1. Effect of Opposite Characteristic Solutions
4.2. Effect of Threshold δ
5. Experiments and Results
5.1. Experiments on Two-Objective Problems
5.2. Experiments on the DTLZ Problems
5.3. Experiments on the WFG Problems
5.4. Discussion
6. Conclusions
Author Contributions
Funding
Data Availability Statement
Conflicts of Interest
Abbreviations
| MOPs | Multi-objective optimization problems |
| ManyOPs | Many-objective optimization problems |
| MOEAs | Multi-objective evolutionary algorithms |
| EMO | Evolutionary multi-objective optimization |
| EMaO | Evolutionary many-objective optimization |
| PF | Pareto-optimal front |
| PS | Pareto-optimal set |
| HV | Hypervolume |
| IGD | Inverted generational distance |
References
- Huang, S.; Wang, C.; Bian, W. A Hybrid Food Recommendation System Based on MOEA/D Focusing on the Problem of Food Nutritional Balance and Symmetry. Symmetry 2024, 16, 1698. [Google Scholar] [CrossRef]
- Gunantara, N. A Review of Multi-Objective Optimization: Methods and Its Applications. Cogent Eng. 2018, 5, 1502242. [Google Scholar] [CrossRef]
- Sharma, S.; Kumar, V. A Comprehensive Review on Multi-Objective Optimization Techniques: Past, Present and Future. Arch. Comput. Methods Eng. 2022, 29, 5605–5633. [Google Scholar] [CrossRef]
- Pereira, J.L.J.; Oliver, G.A.; Francisco, M.B.; Cunha, S.S.; Gomes, G.F. A Review of Multi-Objective Optimization: Methods and Algorithms in Mechanical Engineering Problems. Arch. Comput. Methods Eng. 2022, 29, 2285–2308. [Google Scholar] [CrossRef]
- Liu, Y.; Huang, T.; Chen, Y.; Liu, L.; Guo, T. Flexible Job Shop Scheduling Optimization with Machine and AGV Integration Based on Improved NSGA-II. Inf. Technol. Control 2024, 53, 997–1015. [Google Scholar] [CrossRef]
- Pan, Y.; Shen, Y.; Qin, J.; Zhang, L. Deep Reinforcement Learning for Multi-Objective Optimization in BIM-Based Green Building Design. Autom. Constr. 2024, 166, 105598. [Google Scholar] [CrossRef]
- Zaizi, F.E.; Qassimi, S.; Rakrak, S. Multi-Objective Optimization with Recommender Systems: A Systematic Review. Inf. Syst. 2023, 117, 102233. [Google Scholar] [CrossRef]
- Abdollahzadeh, B.; Gharehchopogh, F.S. A Multi-Objective Optimization Algorithm for Feature Selection Problems. Eng. Comput. 2022, 38 (Suppl. S3), 1845–1863. [Google Scholar] [CrossRef]
- Zitzler, E.; Laumanns, M.; Thiele, L. SPEA2: Improving the strength Pareto evolutionary algorithm. TIK Rep. 2001, 103, 259–271. [Google Scholar] [CrossRef]
- Yuan, Y.; Xu, H.; Wang, B.; Yao, X. A New Dominance Relation-Based Evolutionary Algorithm for Many-Objective Optimization. IEEE Trans. Evol. Comput. 2016, 20, 16–37. [Google Scholar] [CrossRef]
- Xiang, Y.; Zhou, Y.; Li, M.; Chen, Z. A Vector Angle-Based Evolutionary Algorithm for Unconstrained Many-Objective Optimization. IEEE Trans. Evol. Comput. 2017, 21, 131–152. [Google Scholar] [CrossRef]
- Li, K.; Deb, K.; Zhang, Q.; Kwong, S. An Evolutionary Many-Objective Optimization Algorithm Based on Dominance and Decomposition. IEEE Trans. Evol. Comput. 2015, 19, 694–716. [Google Scholar] [CrossRef]
- Zitzler, E.; Künzli, S. Indicator-Based Selection in Multiobjective Search. In Proceedings of the Parallel Problem Solving from Nature–PPSN VIII, International Conference on Parallel Problem Solving from Nature, Birmingham, UK, 13–17 September 2004; pp. 832–842. [Google Scholar] [CrossRef]
- Bader, J.; Zitzler, E. HypE: An Algorithm for Fast Hypervolume-Based Many-Objective Optimization. Evol. Comput. 2011, 19, 45–76. [Google Scholar] [CrossRef]
- Li, L.; Yen, G.G.; Sahoo, A.; Chang, L.; Gu, T. On the Estimation of Pareto Front and Dimensional Similarity in Many-Objective Evolutionary Algorithm. Inf. Sci. 2021, 563, 375–400. [Google Scholar] [CrossRef]
- Zhou, J.; Zhang, Y.; Zheng, J.; Li, M. Domination-Based Selection and Shift-Based Density Estimation for Constrained Multiobjective Optimization. IEEE Trans. Evol. Comput. 2023, 27, 993–1004. [Google Scholar] [CrossRef]
- Gao, X.; He, F.; Zhang, S.; Luo, J.; Fan, B. A Fast Nondominated Sorting-Based MOEA with Convergence and Diversity Adjusted Adaptively. J. Supercomput. 2023, 7, 1426–1463. [Google Scholar] [CrossRef]
- Lu, Z.; Qi, S.; Zhang, J.; Cai, Y.; Guo, X.; Luo, S. An Improved Multi-Objective Bacterial Colony Chemotaxis Algorithm Based on Pareto Dominance. Soft Comput. 2022, 26, 69–87. [Google Scholar] [CrossRef]
- Long, Q.; Li, G.; Jiang, L. A Novel Solver for Multi-Objective Optimization: Dynamic Non-Dominated Sorting Genetic Algorithm (DNSGA). Soft Comput. 2022, 26, 725–747. [Google Scholar] [CrossRef]
- Mallipeddi, R.; Das, K.N. A Twin-Archive Guided Decomposition Based Multi/Many-Objective Evolutionary Algorithm. Swarm Evol. Comput. 2022, 71, 101082. [Google Scholar] [CrossRef]
- Liu, S.; Lin, Q.; Tan, K.C.; Gong, M.; Coello Coello, C.A. A Fuzzy Decomposition-Based Multi/Many-Objective Evolutionary Algorithm. IEEE Trans. Cybern. 2022, 52, 3495–3509. [Google Scholar] [CrossRef]
- Wu, M.; Li, K.; Kwong, S.; Zhang, Q. Evolutionary Many-Objective Optimization Based on Adversarial Decomposition. IEEE Trans. Cybern. 2020, 50, 753–764. [Google Scholar] [CrossRef] [PubMed]
- Rostami, S.; Neri, F. A Fast Hypervolume Driven Selection Mechanism for Many-Objective Optimisation Problems. Swarm Evol. Comput. 2017, 34, 50–67. [Google Scholar] [CrossRef]
- Lopes, C.L.D.V.; Martins, F.V.C.; Wanner, E.F.; Deb, K. Analyzing Dominance Move (MIP-DoM) Indicator for Multiobjective and Many-Objective Optimization. IEEE Trans. Evol. Comput. 2022, 26, 476–489. [Google Scholar] [CrossRef]
- Pamulapati, T.; Mallipeddi, R.; Suganthan, P.N. ISDE+—An Indicator for Multi and Many-Objective Optimization. IEEE Trans. Evol. Comput. 2019, 23, 346–352. [Google Scholar] [CrossRef]
- Adra, S.F.; Fleming, P.J. Diversity Management in Evolutionary Many-Objective Optimization. IEEE Trans. Evol. Comput. 2011, 15, 183–195. [Google Scholar] [CrossRef]
- Zhang, Q.; Li, H. MOEA/D: A Multiobjective Evolutionary Algorithm Based on Decomposition. IEEE Trans. Evol. Comput. 2007, 11, 712–731. [Google Scholar] [CrossRef]
- Li, H.; Zhang, Q. Multiobjective Optimization Problems With Complicated Pareto Sets, MOEA/D and NSGA-II. IEEE Trans. Evol. Comput. 2009, 13, 284–302. [Google Scholar] [CrossRef]
- Khare, V.; Yao, X.; Deb, K. Performance Scaling of Multi-Objective Evolutionary Algorithms. In Lecture Notes in Computer Science, Volume 2632, Proceedings of the Evolutionary Multi-Criterion Optimization-EMO, Faro, Portugal, 8–11 April 2003; Springer: Berlin, Germany, 2003; pp. 367–390. [Google Scholar] [CrossRef]
- Praditwong, K.; Yao, X. How Well Do Multi-Objective Evolutionary Algorithms Scale to Large Problems. In Proceedings of the IEEE Congress on Evolutionary Computation, Singapore, 25–28 September 2007. [Google Scholar] [CrossRef]
- Hadka, D.; Reed, P. Diagnostic Assessment of Search Controls and Failure Modes in Many-Objective Evolutionary Optimization. Evol. Comput. 2012, 20, 423–452. [Google Scholar] [CrossRef]
- Wagner, T.; Beume, N.; Naujoks, B. Pareto-, Aggregation-, and Indicator-Based Methods in Many-Objective Optimization. In Lecture Notes in Computer Science, Volume 4403, Proceedings of the Evolutionary Multi-Criterion Optimization, Matsushima, Japan, 5–8 March 2007; Springer: Berlin, Germany, 2007; pp. 742–756. [Google Scholar] [CrossRef]
- Yang, S.; Li, M.; Liu, X.; Zheng, J. A Grid-Based Evolutionary Algorithm for Many-Objective Optimization. IEEE Trans. Evol. Comput. 2013, 17, 721–736. [Google Scholar] [CrossRef]
- Praditwong, K.; Yao, X. A New Multi-Objective Evolutionary Optimization Algorithm: The Two-Archive Algorithm. In Proceedings of the International Conference on Computational Intelligence and Security, Guangzhou, China, 3–6 November 2006; Volume 1. [Google Scholar] [CrossRef]
- Li, B.; Li, J.; Tang, K.; Yao, X. An Improved Two Archive Algorithm for Many-Objective Optimization. In Proceedings of the 2014 IEEE Congress on Evolutionary Computation (CEC), Beijing, China, 6–11 July 2014. [Google Scholar] [CrossRef]
- Li, K.; Chen, R.; Fu, G.; Yao, X. Two-Archive Evolutionary Algorithm for Constrained Multiobjective Optimization. IEEE Trans. Evol. Comput. 2019, 23, 303–315. [Google Scholar] [CrossRef]
- Wang, H.; Jiao, L.; Yao, X. Two-Arch2: An Improved Two-Archive Algorithm for Many-Objective Optimization. IEEE Trans. Evol. Comput. 2015, 19, 524–541. [Google Scholar] [CrossRef]
- Emmerich, M.; Beume, N.; Naujoks, B. An EMO Algorithm Using the Hypervolume Measure as Selection Criterion. In Lecture Notes in Computer Science, Volume 3410, Proceedings of the Evolutionary Multi-Criteria Optimization, Guanajuato, Mexico, 9–11 March 2005; Springer: Berlin/Heidelberg, Germany, 2005; pp. 62–76. [Google Scholar] [CrossRef]
- Cao, B.; Sun, Z.; Zhang, J.; Gu, Y. Resource Allocation in 5G IoV Architecture Based on SDN and Fog-Cloud Computing. IEEE Trans. Intell. Transp. Syst. 2021, 22, 3832–3840. [Google Scholar] [CrossRef]
- Cao, B.; Wang, X.; Zhang, W.; Song, H.; Lv, Z. A Many-Objective Optimization Model of Industrial Internet of Things Based on Private Blockchain. IEEE Netw. 2020, 34, 78–83. [Google Scholar] [CrossRef]
- NNuaekaew, K.; Artrit, P.; Pholdee, N.; Bureerat, S. Optimal Reactive Power Dispatch Problem Using a Two-Archive Multi-Objective Grey Wolf Optimizer. Expert. Syst. Appl. 2017, 87, 79–89. [Google Scholar] [CrossRef]
- Naujoks, B.; Beume, N.; Emmerich, M. Multi-Objective Optimisation Using S-Metric Selection: Application to Three-Dimensional Solution Spaces. In Proceedings of the 2005 IEEE Congress on Evolutionary Computation, Edinburgh, UK, 2–5 September 2005; Volume 2, pp. 1282–1289. [Google Scholar] [CrossRef]
- Das, I.; Dennis, J.E. Normal-Boundary Intersection: A New Method for Generating the Pareto Surface in Nonlinear Multicriteria Optimization Problems. SIAM J. Optim. 1998, 8, 631–657. [Google Scholar] [CrossRef]
- Tian, Y.; Cheng, R.; Zhang, X.; Jin, Y. PlatEMO: A MATLAB Platform for Evolutionary Multi-Objective Optimization [Educational Forum]. IEEE Comput. Intell. Mag. 2017, 12, 73–87. [Google Scholar] [CrossRef]
- Zitzler, E.; Deb, K.; Thiele, L. Comparison of Multiobjective Evolutionary Algorithms: Empirical Results. Evol. Comput. 2000, 8, 173–195. [Google Scholar] [CrossRef]
- Li, H.; Zhang, Q.; Deng, J. Biased Multiobjective Optimization and Decomposition Algorithm. IEEE Trans. Cybern. 2017, 47, 52–66. [Google Scholar] [CrossRef]
- Huband, S.; Hingston, P.; Barone, L.; While, L. A Review of Multiobjective Test Problems and a Scalable Test Problem Toolkit. IEEE Trans. Evol. Comput. 2006, 10, 477–506. [Google Scholar] [CrossRef]
- Deb, K.; Thiele, L.; Laumanns, M.; Zitzler, E. Scalable Multiobjective Optimization Test Problems. In Proceedings of the Congress on Evolutionary Computation (CEC), Honolulu, HI, USA, 12–17 May 2002; Volume 1, pp. 825–830. [Google Scholar]
- Zitzler, E.; Thiele, L. Multiobjective Evolutionary Algorithms: A Comparative Case Study and the Strength Pareto Approach. IEEE Trans. Evol. Comput. 1999, 3, 257–271. [Google Scholar] [CrossRef]
- Zitzler, E.; Thiele, L.; Laumanns, M.; Fonseca, C.M.; da Fonseca, V.G. Performance Assessment of Multiobjective Optimizers: An Analysis and Review. IEEE Trans. Evol. Comput. 2003, 7, 117–132. [Google Scholar] [CrossRef]
- Beume, N.; Naujoks, B.; Emmerich, M. SMS-EMOA: Multiobjective Selection Based on Dominated Hypervolume. Eur. J. Oper. Res. 2007, 181, 1653–1669. [Google Scholar] [CrossRef]



| Metric | M | TwoArchRH | Comparison Algorithm |
|---|---|---|---|
| HV | 5 | 9.8000 × 10−1 (1.36 × 10−4) | 9.7879 × 10−1 (1.27 × 10−5) |
| 8 | 9.9750 × 10−1 (1.92 × 10−4) | 9.9684 × 10−1 (1.42 × 10−4) | |
| 10 | 9.9964 × 10−1 (2.62 × 10−5) | 9.9842 × 10−1 (1.47 × 10−4) |
| Hypervolume | Runtime | |||||
|---|---|---|---|---|---|---|
| M = 5 | M = 8 | M = 10 | M = 5 | M = 8 | M = 10 | |
| δ = 1 | 9.7871 × 10−1 (2.26 × 10−4) | 9.6722 × 10−1 (2.13 × 10−2) | 9.7742 × 10−1 (4.73 × 10−2) | 1.5221 × 103 (2.42 × 101) | 1.4398 × 103 (7.38 × 101) | 4.4237 × 103 (4.36 × 101) |
| δ = 2 | 9.7940 × 10−1 (3.06 × 10−4) | 9.9659 × 10−1 (6.37 × 10−4) | 9.9285 × 10−1 (3.24 × 10−2) | 1.9053 × 103 (3.07 × 101) | 1.8082 × 103 (2.40 × 101) | 4.8125 × 103 (2.45 × 101) |
| δ = 3 | 9.7962 × 10−1 (1.05 × 10−4) | 9.9746 × 10−1 (1.62 × 10−4) | 9.9946 × 10−1 (1.53 × 10−4) | 2.1550 × 103 (4.33 × 101) | 2.0454 × 103 (1.07 × 101) | 5.0454 × 103 (2.16 × 101) |
| δ = 4 | 9.7966 × 10−1 (5.35 × 10−4) | 9.9741 × 10−1 (1.75 × 10−4) | 9.9941 × 10−1 (1.86 × 10−4) | 2.3219 × 103 (4.48 × 101) | 2.3168 × 103 (2.46 × 101) | 5.3362 × 103 (2.53 × 101) |
| δ = 5 | 9.8000 × 10−1 (1.36 × 10−4) | 9.9750 × 10−1 (1.92 × 10−4) | 9.9964 × 10−1 (2.62 × 10−5) | 2.4766 × 103 (1.18 × 101) | 2.4191 × 103 (2.91 × 101) | 5.4527 × 103 (2.91 × 101) |
| δ = 6 | 9.7947 × 10−1 (2.25 × 10−4) | 9.9751 × 10−1 (1.84 × 10−4) | 9.9962 × 10−1 (1.65 × 10−4) | 2.6042 × 103 (3.41 × 100) | 2.5635 × 103 (2.53 × 101) | 5.5435 × 103 (2.66 × 101) |
| δ = 7 | 9.7952 × 10−1 (3.54 × 10−4) | 9.9754 × 10−1 (9.76 × 10−4) | 9.9970 × 10−1 (8.65 × 10−5) | 2.7114 × 103 (4.09 × 101) | 2.6846 × 103 (1.23 × 101) | 5.6237 × 103 (1.89 × 101) |
| δ = 8 | 9.7933 × 10−1 (2.96 × 10−4) | 9.9750 × 10−1 (1.80 × 10−4) | 9.9979 × 10−1 (1.44 × 10−4) | 2.7313 × 103 (4.24 × 101) | 2.7658 × 103 (4.74 × 100) | 5.7358 × 103 (4.56 × 101) |
| δ = 9 | 9.7940 × 10−1 (1.62 × 10−4) | 9.9746 × 10−1 (6.93 × 10−4) | 9.9973 × 10−1 (7.74 × 10−5) | 2.7996 × 103 (1.37 × 101) | 2.7942 × 103 (3.17 × 101) | 5.7942 × 103 (2.76 × 101) |
| δ = 10 | 9.7941 × 10−1 (1.63 × 10−5) | 9.9740 × 10−1 (1.84 × 10−5) | 9.9969 × 10−1 (2.35 × 10−5) | 2.8546 × 103 (3.56 × 100) | 2.9521 × 103 (1.07 × 102) | 5.9251 × 103 (1.14 × 102) |
| δ = 11 | 9.7942 × 10−1 (2.15 × 10−4) | 9.9743 × 10−1 (2.56 × 10−4) | 9.9962 × 10−1 (2.39 × 10−5) | 2.8563 × 103 (6.87 × 100) | 2.9785 × 103 (3.52 × 101) | 6.0835 × 103 (2.76 × 101) |
| δ = 12 | 9.7920 × 10−1 (2.33 × 10−5) | 9.9721 × 10−1 (1.66 × 10−4) | 9.9954 × 10−1 (1.75 × 10−4) | 2.8938 × 103 (6.27 × 101) | 2.9583 × 103 (1.93 × 101) | 6.1253 × 103 (1.67 × 101) |
| δ = 13 | 9.7928 × 10−1 (4.30 × 10−4) | 9.9735 × 10−1 (8.70 × 10−5) | 9.9952 × 10−1 (7.67 × 10−5) | 2.8686 × 103 (9.82 × 100) | 3.0667 × 103 (3.58 × 101) | 6.2687 × 103 (2.45 × 101) |
| δ = 14 | 9.7896 × 10−1 (2.61 × 10−4) | 9.9727 × 10−1 (3.18 × 10−5) | 9.9942 × 10−1 (3.24 × 10−5) | 2.9450 × 103 (3.86 × 101) | 3.0995 × 103 (2.47 × 101) | 6.3895 × 103 (2.43 × 101) |
| δ = 15 | 9.7890 × 10−1 (6.69 × 10−4) | 9.9720 × 10−1 (1.28 × 10−4) | 9.9948 × 10−1 (1.35 × 10−4) | 2.9372 × 103 (6.07 × 101) | 3.1142 × 103 (2.13 × 101) | 6.4246 × 103 (2.63 × 101) |
| Test Set | Objective | Population Size | Decision Variables |
|---|---|---|---|
| ZDT | M = 2 | N = 100 | D = 30 |
| BT | M = 2 | N = 100 | D = 30 |
| DTLZ1 | M = 5, 8, 10 | N = 210, 156, 275 | D = M − 1 + 5 |
| DTLZ{2–6} | M = 5, 8, 10 | N = 210, 156, 275 | D = M − 1 + 10 |
| WFG{1, 2, 4–9} | M = 5, 8, 10 | N = 210, 156, 275 | D = M − 1 + 10 |
| WFG3 | M = 5, 8, 10 | N = 210, 156, 275 | D = M − 1 + 6 |
| Problem | N | M | D | TwoArchRH | TwoArch2 | PeEA | VaEA |
|---|---|---|---|---|---|---|---|
| ZDT1 | 100 | 2 | 30 | 7.2013 × 10−1 (6.44 × 10−5) | 7.2035 × 10−1 (7.19 × 10−8) | 7.1884 × 10−1 (8.78 × 10−5) | 7.1886 × 10−1 (2.86 × 10−4) |
| ZDT2 | 100 | 2 | 30 | 4.4503 × 10−1 (2.00 × 10−5) | 4.4496 × 10−1 (1.95 × 10−8) | 4.4457 × 10−1 (3.04 × 10−4) | 4.4347 × 10−1 (2.84 × 10−4) |
| ZDT3 | 100 | 2 | 30 | 7.3649 × 10−1 (4.86 × 10−2) | 5.9961 × 10−1 (7.54 × 10−5) | 5.9940 × 10−1 (2.78 × 10−4) | 5.9642 × 10−1 (5.10 × 10−4) |
| BT1 | 100 | 2 | 30 | 7.1636 × 10−1 (5.61 × 10−4) | 6.8414 × 10−1 (3.09 × 10−5) | 7.0633 × 10−1 (5.72 × 10−3) | 7.1622 × 10−1 (6.90 × 10−4) |
| BT2 | 100 | 2 | 30 | 5.8740 × 10−1 (1.25 × 10−2) | 5.2916 × 10−1 (9.04 × 10−3) | 5.7222 × 10−1 (2.71 × 10−2) | 6.6839 × 10−1 (2.83 × 10−3) |
| BT3 | 100 | 2 | 30 | 7.1595 × 10−1 (1.09 × 10−3) | 7.0907 × 10−1 (7.95 × 10−3) | 7.0221 × 10−1 (5.84 × 10−2) | 7.0793 × 10−1 (1.60 × 10−3) |
| BT4 | 100 | 2 | 30 | 7.1681 × 10−1 (4.51 × 10−4) | 7.0933 × 10−1 (1.22 × 10−3) | 7.0647 × 10−1 (2.85 × 10−4) | 7.1364 × 10−1 (9.44 × 10−4) |
| BT5 | 100 | 2 | 30 | 6.6169 × 10−1 (1.11 × 10−4) | 5.7766 × 10−1 (9.67 × 10−2) | 6.5142 × 10−1 (2.37 × 10−3) | 6.5816 × 10−1 (2.98 × 10−4) |
| BT6 | 100 | 2 | 30 | 5.0736 × 10−1 (1.75 × 10−3) | 3.8959 × 10−1 (1.04 × 10−2) | 3.7553 × 10−1 (1.49 × 10−2) | 3.6821 × 10−1 (6.00 × 10−2) |
| BT7 | 100 | 2 | 30 | 5.9285 × 10−1 (1.71 × 10−3) | 4.6545 × 10−1 (1.00 × 10−4) | 5.4039 × 10−1 (1.22 × 10−3) | 5.2923 × 10−1 (4.80 × 10−4) |
| BT8 | 100 | 2 | 30 | 4.0481 × 10−1 (2.02 × 10−3) | 3.3353 × 10−1 (5.05 × 10−3) | 3.8509 × 10−1 (2.73 × 10−3) | 3.7903 × 10−1 (5.66 × 10−2) |
| Problem | N | M | D | TwoArchRH | TwoArch2 | PeEA | VaEA |
|---|---|---|---|---|---|---|---|
| ZDT1 | 100 | 2 | 30 | 3.8473 × 10−3 (1.44 × 10−3) | 3.7664 × 10−3 (4.80 × 10−2) | 5.1405 × 10−3 (1.30 × 10−2) | 4.7815 × 10−3 (3.74 × 10−3) |
| ZDT2 | 100 | 2 | 30 | 3.8419 × 10−3 (4.50 × 10−3) | 4.7693 × 10−3 (4.57 × 10−2) | 5.2376 × 10−3 (3.49 × 10−2) | 4.2596 × 10−3 (1.92 × 10−3) |
| ZDT3 | 100 | 2 | 30 | 8.7326 × 10−2 (1.09 × 10−2) | 4.4386 × 10−3 (1.72 × 10−3) | 1.3076 × 10−2 (4.99 × 10−3) | 5.7783 × 10−3 (7.45 × 10−2) |
| BT1 | 100 | 2 | 30 | 5.2708 × 10−2 (1.39 × 10−2) | 2.8902 × 10−2 (2.47 × 10−2) | 6.2546 × 10−3 (4.86 × 10−3) | 1.0560 × 10−2 (4.43 × 10−3) |
| BT2 | 100 | 2 | 30 | 1.0261 × 10−1 (9.43 × 10−3) | 1.5330 × 10−1 (8.33 × 10−3) | 3.9400 × 10−2 (2.13 × 10−3 | 1.1424 × 10−1 (2.80 × 10−2) |
| BT3 | 100 | 2 | 30 | 5.3496 × 10−3 (5.04 × 10−3) | 9.5283 × 10−3 (5.22 × 10−3) | 1.0274 × 10−2 (1.47 × 10−3) | 1.1237 × 10−2 (1.73 × 10−3) |
| BT4 | 100 | 2 | 30 | 6.0098 × 10−3 (6.20 × 10−3) | 9.8765 × 10−3 (9.92 × 10−2) | 1.0886 × 10−2 (1.01 × 10−3) | 1.2979 × 10−2 (5.74 × 10−3) |
| BT5 | 100 | 2 | 30 | 4.1277 × 10−3 (1.19 × 10−2) | 6.8158 × 10−2 (7.95 × 10−2) | 6.9714 × 10−3 (9.23 × 10−3) | 8.1935 × 10−3 (1.13 × 10−3) |
| BT6 | 100 | 2 | 30 | 1.6133 × 10−1 (7.13 × 10−2) | 3.2087 × 10−1 (2.00 × 10−3) | 3.2319 × 10−1 (1.21 × 10−2) | 2.6637 × 10−1 (3.72 × 10−2) |
| BT7 | 100 | 2 | 30 | 8.7662 × 10−2 (1.45 × 10−3) | 3.0271 × 10−1 (2.35 × 10−1) | 2.4751 × 10−1 (8.26 × 10−2) | 1.5947 × 10−1 (7.93 × 10−3) |
| BT8 | 100 | 2 | 30 | 2.8210 × 10−1 (5.18 × 10−2) | 3.4574 × 10−1 (3.42 × 10−3) | 2.5042 × 10−1 (1.59 × 10−2) | 3.0723 × 10−1 (1.86 × 10−2) |
| Problem | N | M | D | TwoArchRH | TwoArch2 | PeEA | VaEA |
|---|---|---|---|---|---|---|---|
| DTLZ1 | 210 | 5 | 10 | 9.8000 × 10−1 (1.36 × 10−4) | 9.7543 × 10−1 (7.50 × 10−4) | 9.6577 × 10−1 (1.44 × 10−3) | 8.8046 × 10−1 (1.77 × 10−2) |
| 156 | 8 | 12 | 9.9750 × 10−1 (1.92 × 10−4) | 9.8958 × 10−1 (2.04 × 10−4) | 9.9555 × 10−1 (4.95 × 10−3) | 8.8706 × 10−1 (7.73 × 10−3) | |
| 275 | 10 | 14 | 9.9964 × 10−1 (2.62 × 10−5) | 9.9565 × 10−1 (7.07 × 10−5) | 9.9955 × 10−1 (7.57 × 10−5) | 9.6961 × 10−1 (1.19 × 10−2) | |
| DTLZ2 | 210 | 5 | 14 | 8.1020 × 10−1 (4.98 × 10−4) | 7.6529 × 10−1 (3.49 × 10−3) | 8.0116 × 10−1 (1.02 × 10−3) | 7.8968 × 10−1 (2.48 × 10−3) |
| 156 | 8 | 17 | 9.3352 × 10−1 (4.05 × 10−4) | 8.1060 × 10−1 (1.47 × 10−2) | 8.9457 × 10−1 (1.21 × 10−3) | 9.1071 × 10−1 (2.35 × 10−4) | |
| 275 | 10 | 19 | 9.7508 × 10−1 (4.40 × 10−4) | 8.0053 × 10−1 (6.20 × 10−3) | 9.5161 × 10−1 (1.66 × 10−2) | 9.4839 × 10−1 (3.55 × 10−3) | |
| DTLZ3 | 210 | 5 | 14 | 8.1183 × 10−1 (5.09 × 10−4) | 7.9084 × 10−1 (4.14 × 10−4) | 7.9567 × 10−1 (3.04 × 10−3) | 4.5988 × 10−1 (4.31 × 10−1) |
| 156 | 8 | 17 | 9.3440 × 10−1 (2.33 × 10−3) | 8.3173 × 10−1 (4.07 × 10−3) | 8.9265 × 10−1 (1.62 × 10−3) | 8.0746 × 10−1 (3.02 × 10−2) | |
| 275 | 10 | 19 | 9.7514 × 10−1 (3.36 × 10−4) | 8.6687 × 10−1 (2.25 × 10−3) | 9.3928 × 10−1 (1.38 × 10−3) | 8.0586 × 10−1 (5.70 × 10−1) | |
| DTLZ4 | 210 | 5 | 14 | 8.1255 × 10−1 (2.40 × 10−4) | 7.6273 × 10−1 (3.03 × 10−3) | 7.9892 × 10−1 (1.12 × 10−4) | 7.9192 × 10−1 (8.43 × 10−4) |
| 156 | 8 | 17 | 9.3333 × 10−1 (6.86 × 10−5) | 7.4288 × 10−1 (3.41 × 10−3) | 9.0295 × 10−1 (2.92 × 10−3) | 9.0259 × 10−1 (2.31 × 10−3) | |
| 275 | 10 | 19 | 9.7500 × 10−1 (3.92 × 10−4) | 8.0672 × 10−1 (1.35 × 10−2) | 9.5030 × 10−1 (8.15 × 10−4) | 9.3955 × 10−1 (8.07 × 10−3) | |
| DTLZ5 | 210 | 5 | 14 | 1.1340 × 10−1 (8.80 × 10−3) | 1.1718 × 10−1 (6.93 × 10−4) | 1.0899 × 10−1 (8.21 × 10−3) | 1.0353 × 10−1 (9.45 × 10−4) |
| 156 | 8 | 17 | 9.4164 × 10−2 (1.84 × 10−3) | 9.1022 × 10−2 (2.21 × 10−5) | 9.6380 × 10−2 (1.45 × 10−3) | 9.0976 × 10−2 (6.54 × 10−3) | |
| 275 | 10 | 19 | 8.6816 × 10−1 (2.64 × 10−3) | 9.1429 × 10−2 (1.36 × 10−3) | 9.2084 × 10−2 (2.41 × 10−4) | 9.0900 × 10−2 (5.43 × 10−6) | |
| DTLZ6 | 210 | 5 | 14 | 1.1631 × 10−1 (2.43 × 10−3) | 1.1136 × 10−1 (2.85 × 10−3) | 1.1033 × 10−1 (2.46 × 10−3) | 9.0561 × 10−2 (9.28 × 10−3) |
| 156 | 8 | 17 | 9.5496 × 10−2 (8.35 × 10−6) | 9.0909 × 10−2 (2.41 × 10−3) | 9.5076 × 10−2 (1.19 × 10−3) | 9.0874 × 10−2 (1.05 × 10−4) | |
| 275 | 10 | 19 | 9.0607 × 10−2 (1.27 × 10−3) | 9.0909 × 10−2 (4.21 × 10−3) | 9.1617 × 10−2 (8.95 × 10−4) | 9.0324 × 10−2 (3.24 × 10−4) |
| Problem | N | M | D | TwoArchRH | TwoArch2 | PeEA | VaEA |
|---|---|---|---|---|---|---|---|
| DTLZ1 | 210 | 5 | 10 | 5.2395 × 10−2 (4.21 × 10−3) | 5.2234 × 10−2 (1.46 × 10−2) | 5.6398 × 10−2 (3.04 × 10−4) | 1.1652 × 10−1 (1.46 × 10−2) |
| 156 | 8 | 12 | 9.5862 × 10−2 (2.18 × 10−1) | 9.9952 × 10−2 (8.23 × 10−4) | 1.0555 × 10−1 (3.07 × 10−3) | 2.1739 × 10−1 (1.09 × 10−1) | |
| 275 | 10 | 14 | 1.0649 × 10−1 (1.08 × 10−1) | 1.0316 × 10−1 (1.42 × 10−3) | 1.1394 × 10−1 (1.02 × 10−3) | 1.9682 × 10−1 (1.94 × 10−2) | |
| DTLZ2 | 210 | 5 | 14 | 1.6678 × 10−1 (9.08 × 10−3) | 1.7063 × 10−1 (4.32 × 10−3) | 1.7217 × 10−1 (3.01 × 10−4) | 1.7000 × 10−1 (3.72 × 10−3) |
| 156 | 8 | 17 | 3.4743 × 10−1 (8.29 × 10−2) | 3.7971 × 10−1 (5.50 × 10−3) | 3.6911 × 10−1 (4.75 × 10−3) | 3.6517 × 10−1 (1.33 × 10−3) | |
| 275 | 10 | 19 | 4.4915 × 10−1 (6.76 × 10−5) | 4.1208 × 10−1 (5.48 × 10−4) | 3.9612 × 10−1 (9.52 × 10−4) | 4.1140 × 10−1 (4.25 × 10−3) | |
| DTLZ3 | 210 | 5 | 14 | 1.6609 × 10−1 (3.35 × 10−5) | 1.6645 × 10−1 (2.10 × 10−3) | 1.7852 × 10−1 (4.28 × 10−3) | 4.9062 × 10−1 (8.37 × 10−1) |
| 156 | 8 | 17 | 3.4959 × 10−1 (5.88 × 10−3) | 3.6719 × 10−1 (1.33 × 10−3) | 3.7259 × 10−1 (5.29 × 10−3) | 4.5920 × 10−1 (1.61 × 100) | |
| 275 | 10 | 19 | 4.5142 × 10−1 (4.20 × 10−3) | 4.0761 × 10−1 (4.01 × 10−3) | 4.0153 × 10−1 (2.97 × 10−3) | 5.6151 × 10−1 (1.64 × 10−3) | |
| DTLZ4 | 210 | 5 | 14 | 1.6694 × 10−1 (7.62 × 10−4) | 1.7223 × 10−1 (6.66 × 10−4) | 1.7140 × 10−1 (1.04 × 10−3) | 1.6911 × 10−1 (1.26 × 10−3) |
| 156 | 8 | 17 | 3.4819 × 10−1 (2.44 × 10−5) | 3.8412 × 10−1 (3.59 × 10−3) | 3.6552 × 10−1 (1.75 × 10−3) | 3.6373 × 10−1 (1.79 × 10−4) | |
| 275 | 10 | 19 | 4.5091 × 10−1 (1.05 × 10−3) | 4.1177 × 10−1 (1.33 × 10−3) | 3.9965 × 10−1 (1.36 × 10−3) | 4.2174 × 10−1 (5.95 × 10−3) | |
| DTLZ5 | 210 | 5 | 14 | 6.7981 × 10−2 (1.16 × 10−2) | 6.1715 × 10−2 (1.20 × 10−2) | 5.8573 × 10−2 (3.49 × 10−2) | 1.0739 × 10−1 (1.81 × 10−2) |
| 156 | 8 | 17 | 1.6240 × 10−1 (6.22 × 10−2) | 2.1816 × 10−1 (2.55 × 10−2) | 7.4070 × 10−2 (2.33 × 10−2) | 3.2391 × 10−1 (1.02 × 10−1) | |
| 275 | 10 | 19 | 1.9185 × 10−1 (5.36 × 10−2) | 1.7578 × 10−1 (1.93 × 10−2) | 3.7576 × 10−2 (1.15 × 10−2) | 5.1925 × 10−1 (2.27 × 10−1) | |
| DTLZ6 | 210 | 5 | 14 | 8.0945 × 10−2 (2.56 × 10−2) | 9.1242 × 10−2 (4.15 × 10−2) | 7.2563 × 10−2 (7.68 × 10−3) | 2.1490 × 10−1 (3.60 × 10−3) |
| 156 | 8 | 17 | 1.6150 × 10−1 (1.59 × 10−1) | 3.9552 × 10−1 (1.16 × 10−1) | 1.2853 × 10−1 (5.97 × 10−3) | 3.4230 × 10−1 (5.04 × 10−1) | |
| 275 | 10 | 19 | 2.5863 × 10−1 (1.65 × 10−1) | 3.6338 × 10−1 (2.43 × 10−2) | 7.5299 × 10−2 (3.31 × 10−2) | 1.0370 × 100 (4.04 × 10−1) |
| Problem | N | M | D | TwoArchRH | TwoArch2 | PeEA | VaEA |
|---|---|---|---|---|---|---|---|
| WFG1 | 210 | 5 | 10 | 9.9764 × 10−1 (2.14 × 10−5) | 9.9658 × 10−1 (9.19 × 10−6) | 9.9195 × 10−1 (5.57 × 10−4) | 9.9798 × 10−1 (8.37 × 10−4) |
| 156 | 8 | 12 | 9.9971 × 10−1 (4.53 × 10−5) | 9.9810 × 10−1 (6.72 × 10−4) | 9.9644 × 10−1 (2.70 × 10−4) | 9.9997 × 10−1 (1.03 × 10−4) | |
| 275 | 10 | 14 | 9.9974 × 10−1 (3.50 × 10−2) | 9.9906 × 10−1 (4.17 × 10−5) | 9.9791 × 10−1 (1.93 × 10−1) | 9.9998 × 10−1 (9.49 × 10−3) | |
| WFG2 | 210 | 5 | 14 | 9.9612 × 10−1 (2.06 × 10−4) | 9.9677 × 10−1 (9.47 × 10−5) | 9.7684 × 10−1 (5.59 × 10−3) | 9.9076 × 10−1 (7.47 × 10−4) |
| 156 | 8 | 17 | 9.9832 × 10−1 (1.16 × 10−3) | 9.9842 × 10−1 (3.48 × 10−4) | 9.8555 × 10−1 (4.45 × 10−3) | 9.9721 × 10−1 (7.01 × 10−4) | |
| 275 | 10 | 19 | 9.9712 × 10−1 (6.66 × 10−4) | 9.9927 × 10−1 (7.01 × 10−5) | 9.9072 × 10−1 (1.26 × 10−4) | 9.9649 × 10−1 (1.17 × 10−3) | |
| WFG3 | 210 | 5 | 14 | 2.0164 × 10−1 (3.25 × 10−3) | 2.2571 × 10−1 (5.28 × 10−3) | 1.9380 × 10−1 (2.98 × 10−2) | 1.5971 × 10−1 (2.04 × 10−2) |
| 156 | 8 | 17 | 9.2170 × 10−2 (4.13 × 10−3) | 8.2827 × 10−2 (7.90 × 10−3) | 8.7951 × 10−1 (1.32 × 10−4) | 9.0586 × 10−2 (2.13 × 10−3) | |
| 275 | 10 | 19 | 0.0000 × 100 (0.00 × 100) | 7.3065 × 10−2 (3.45 × 10−3) | 9.1145 × 10−2 (2.42 × 10−4) | 9.0186 × 10−2 (3.35 × 10−3) | |
| WFG4 | 210 | 5 | 14 | 7.9564 × 10−1 (4.37 × 10−4) | 7.6485 × 10−1 (1.58 × 10−3) | 7.6376 × 10−1 (6.25 × 10−3) | 7.7623 × 10−1 (8.71 × 10−4) |
| 156 | 8 | 17 | 9.0982 × 10−1 (1.13 × 10−4) | 8.2826 × 10−1 (1.88 × 10−3) | 8.5858 × 10−1 (6.38 × 10−4) | 8.9404 × 10−1 (8.00 × 10−4) | |
| 275 | 10 | 19 | 9.5606 × 10−1 (9.65 × 10−4) | 8.7268 × 10−1 (8.06 × 10−4) | 9.1992 × 10−1 (4.68 × 10−3) | 9.3330 × 10−1 (1.66 × 10−3) | |
| WFG5 | 210 | 5 | 14 | 7.4431 × 10−1 (7.76 × 10−4) | 7.1871 × 10−1 (4.64 × 10−3) | 7.2492 × 10−1 (5.88 × 10−3) | 7.4196 × 10−1 (1.11 × 10−3) |
| 156 | 8 | 17 | 8.4777 × 10−1 (1.92 × 10−4) | 7.7292 × 10−1 (8.45 × 10−3) | 8.1280 × 10−1 (7.76 × 10−3) | 8.4812 × 10−1 (2.45 × 10−3) | |
| 275 | 10 | 19 | 8.9244 × 10−1 (6.57 × 10−5) | 8.0812 × 10−1 (6.56 × 10−3) | 8.6043 × 10−1 (1.09 × 10−3) | 8.8252 × 10−1 (1.66 × 10−3) | |
| WFG6 | 210 | 5 | 14 | 7.3278 × 10−1 (4.95 × 10−3) | 7.3136 × 10−1 (6.28 × 10−3) | 6.9455 × 10−1 (4.73 × 10−3) | 7.4517 × 10−1 (5.71 × 10−3) |
| 156 | 8 | 17 | 8.3990 × 10−1 (6.04 × 10−3) | 7.5851 × 10−1 (7.77 × 10−3) | 7.8226 × 10−1 (9.81 × 10−3) | 8.5009 × 10−1 (1.04 × 10−2) | |
| 275 | 10 | 19 | 8.4606 × 10−1 (5.77 × 10−3) | 8.0113 × 10−1 (1.06 × 10−2) | 8.4170 × 10−1 (1.80 × 10−2) | 8.7640 × 10−1 (3.44 × 10−3) | |
| WFG7 | 210 | 5 | 14 | 7.9312 × 10−1 (6.25 × 10−4) | 7.6974 × 10−1 (1.30 × 10−3) | 7.6552 × 10−1 (5.97 × 10−3) | 7.8793 × 10−1 (3.32 × 10−3) |
| 156 | 8 | 17 | 9.0744 × 10−1 (1.55 × 10−4) | 8.2534 × 10−1 (4.95 × 10−3) | 8.5201 × 10−1 (4.56 × 10−2) | 9.0668 × 10−1 (2.69 × 10−3) | |
| 275 | 10 | 19 | 9.5708 × 10−1 (2.12 × 10−4) | 8.7172 × 10−1 (1.82 × 10−3) | 9.2103 × 10−1 (2.70 × 10−2) | 9.5268 × 10−1 (1.32 × 10−3) | |
| WFG8 | 210 | 5 | 14 | 6.9005 × 10−1 (4.07 × 10−4) | 6.4954 × 10−1 (2.19 × 10−3) | 6.5624 × 10−1 (6.24 × 10−3) | 6.5694 × 10−1 (7.92 × 10−3) |
| 156 | 8 | 17 | 8.3518 × 10−1 (2.89 × 10−3) | 6.2044 × 10−1 (3.29 × 10−3) | 7.5868 × 10−1 (3.50 × 10−3) | 7.2927 × 10−1 (9.96 × 10−3) | |
| 275 | 10 | 19 | 9.4284 × 10−1 (6.58 × 10−5) | 7.3336 × 10−1 (2.01 × 10−4) | 8.7657 × 10−1 (1.66 × 10−2) | 7.9878 × 10−1 (8.68 × 10−3) | |
| WFG9 | 210 | 5 | 14 | 7.5291 × 10−1 (1.72 × 10−3) | 7.4231 × 10−1 (4.63 × 10−3) | 7.5441 × 10−1 (2.15 × 10−3) | 7.4518 × 10−1 (1.09 × 10−2) |
| 156 | 8 | 17 | 8.5512 × 10−1 (7.96 × 10−3) | 7.4366 × 10−1 (2.08 × 10−2) | 8.3415 × 10−1 (1.34 × 10−3) | 6.7346 × 10−1 (3.10 × 10−2) | |
| 275 | 10 | 19 | 8.9205 × 10−1 (5.17 × 10−3) | 8.0079 × 10−1 (5.24 × 10−3) | 8.8569 × 10−1 (6.25 × 10−3) | 8.5203 × 10−1 (8.57 × 10−4) |
| Problem | N | M | D | TwoArchRH | TwoArch2 | PeEA | VaEA |
|---|---|---|---|---|---|---|---|
| WFG1 | 210 | 5 | 10 | 4.0332 × 10−1 (1.24 × 10−3) | 3.5196 × 10−1 (8.23 × 10−2) | 5.5864 × 10−1 (3.03 × 10−3) | 3.7281 × 10−1 (5.06 × 10−3) |
| 156 | 8 | 12 | 9.5604 × 10−1 (3.04 × 10−3) | 8.3274 × 10−1 (3.21 × 10−3) | 1.3302 × 100 (3.07 × 10−2) | 8.6329 × 10−1 (3.46 × 10−3) | |
| 275 | 10 | 14 | 1.0539 × 100 (1.37 × 10−2) | 9.5887 × 10−1 (2.71 × 10−2) | 1.3793 × 100 (4.27 × 10−2) | 9.8278 × 10−1 (2.78 × 10−2) | |
| WFG2 | 210 | 5 | 14 | 4.5029 × 10−1 (2.51 × 10−4) | 3.6534 × 10−1 (1.41 × 10−2) | 5.7299 × 10−1 (7.27 × 10−2) | 3.9238 × 10−1 (4.73 × 10−3) |
| 156 | 8 | 17 | 1.0839 × 100 (7.13 × 10−4) | 9.2170 × 10−1 (1.91 × 10−2) | 1.2459 × 100 (2.99 × 10−2) | 9.3051 × 10−1 (4.00 × 10−3) | |
| 275 | 10 | 19 | 1.1637 × 100 (1.35 × 10−4) | 9.6851 × 10−1 (3.09 × 10−2) | 1.3510 × 100 (8.50 × 10−3) | 1.0194 × 100 (4.95 × 10−3) | |
| WFG3 | 210 | 5 | 14 | 4.4599 × 10−1 (2.54 × 10−3) | 3.6292 × 10−1 (7.78 × 10−3) | 3.8973 × 10−1 (2.09 × 10−2) | 5.5629 × 10−1 (1.72 × 10−3) |
| 156 | 8 | 17 | 8.4771 × 10−1 (1.29 × 10−3) | 9.6537 × 10−1 (1.61 × 10−2) | 1.5028 × 100 (3.90 × 10−2) | 1.5572 × 100 (2.72 × 10−2) | |
| 275 | 10 | 19 | 1.3791 × 100 (1.99 × 10−4) | 1.1884 × 100 (1.58 × 10−3) | 1.6646 × 100 (1.08 × 10−2) | 1.3635 × 100 (4.63 × 10−3) | |
| WFG4 | 210 | 5 | 14 | 1.0537 × 100 (3.12 × 10−2) | 9.8024 × 10−1 (2.30 × 10−3) | 1.1819 × 100 (1.75 × 10−1) | 9.5830 × 10−1 (8.18 × 10−3) |
| 156 | 8 | 17 | 3.2280 × 100 (6.27 × 10−3) | 3.1117 × 100 (2.08 × 10−3) | 3.6794 × 100 (5.15 × 10−2) | 3.0732 × 100 (3.61 × 10−2) | |
| 275 | 10 | 19 | 4.4666 × 100 (3.56 × 10−2) | 4.1499 × 100 (9.46 × 10−2) | 5.0790 × 100 (4.83 × 10−3) | 4.0815 × 100 (6.46 × 10−4) | |
| WFG5 | 210 | 5 | 14 | 1.0395 × 100 (1.54 × 10−3) | 9.7715 × 10−1 (4.69 × 10−3) | 1.1123 × 100 (1.64 × 10−2) | 9.3909 × 10−1 (1.70 × 10−2) |
| 156 | 8 | 17 | 3.1974 × 100 (3.76 × 10−3) | 3.0791 × 100 (4.41 × 10−2) | 3.4890 × 100 (7.10 × 10−2) | 3.1192 × 100 (1.24 × 10−2) | |
| 275 | 10 | 19 | 4.3796 × 100 (3.58 × 10−3) | 4.1570 × 100 (7.45 × 10−3) | 4.9664 × 100 (1.77 × 10−1) | 4.0365 × 100 (6.15 × 10−3) | |
| WFG6 | 210 | 5 | 14 | 1.0374 × 100 (1.26 × 10−2) | 9.8513 × 10−1 (2.48 × 10−2) | 1.1834 × 100 (4.52 × 10−1) | 9.6170 × 10−1 (3.97 × 10−2) |
| 156 | 8 | 17 | 3.2249 × 100 (2.42 × 10−3) | 3.0897 × 100 (2.26 × 10−2) | 3.8004 × 100 (4.62 × 10−2) | 3.1787 × 100 (4.98 × 10−3) | |
| 275 | 10 | 19 | 4.4286 × 100 (5.17 × 10−3) | 4.2191 × 100 (3.60 × 10−2) | 5.1809 × 100 (2.31 × 10−2) | 4.0822 × 100 (1.47 × 10−2) | |
| WFG7 | 210 | 5 | 14 | 1.0562 × 100 (1.68 × 10−2) | 9.6716 × 10−1 (1.14 × 10−3) | 1.1746 × 100 (4.42 × 10−1) | 9.3753 × 10−1 (1.85 × 10−3) |
| 156 | 8 | 17 | 3.2251 × 100 (1.54 × 10−3) | 3.0828 × 100 (1.78 × 10−2) | 3.7310 × 100 (3.32 × 10−2) | 3.1294 × 100 (3.99 × 10−3) | |
| 275 | 10 | 19 | 4.4867 × 100 (4.37 × 10−2) | 4.1298 × 100 (2.79 × 10−2) | 5.0053 × 100 (3.89 × 10−1) | 4.0208 × 100 (7.97 × 10−2) | |
| WFG8 | 210 | 5 | 14 | 1.0618 × 100 (2.96 × 10−2) | 1.1135 × 100 (2.45 × 10−3) | 1.1172 × 100 (5.49 × 10−2) | 1.0741 × 100 (9.18 × 10−3) |
| 156 | 8 | 17 | 3.2107 × 100 (1.16 × 10−2) | 3.5061 × 100 (3.62 × 10−2) | 3.2842 × 100 (9.47 × 10−2) | 3.2248 × 100 (1.73 × 10−2) | |
| 275 | 10 | 19 | 4.4845 × 100 (6.90 × 10−2) | 4.6784 × 100 (9.46 × 10−3) | 4.9215 × 100 (2.58 × 10−1) | 4.3033 × 100 (2.65 × 10−2) | |
| WFG9 | 210 | 5 | 14 | 1.0358 × 100 (4.01 × 10−2) | 9.4249 × 10−1 (4.63 × 10−2) | 1.1469 × 100 (3.56 × 10−1) | 9.2899 × 10−1 (5.36 × 10−2) |
| 156 | 8 | 17 | 3.1399 × 100 (2.16 × 10−2) | 3.1512 × 100 (9.52 × 10−3) | 3.5814 × 100 (7.37 × 10−2) | 3.0383 × 100 (5.72 × 10−3) | |
| 275 | 10 | 19 | 4.3531 × 100 (4.72 × 10−3) | 4.1964 × 100 (2.35 × 10−2) | 4.8273 × 100 (7.30 × 10−2) | 3.9430 × 100 (1.66 × 10−2) |
Disclaimer/Publisher’s Note: The statements, opinions and data contained in all publications are solely those of the individual author(s) and contributor(s) and not of MDPI and/or the editor(s). MDPI and/or the editor(s) disclaim responsibility for any injury to people or property resulting from any ideas, methods, instructions or products referred to in the content. |
© 2025 by the authors. Licensee MDPI, Basel, Switzerland. This article is an open access article distributed under the terms and conditions of the Creative Commons Attribution (CC BY) license (https://creativecommons.org/licenses/by/4.0/).
Share and Cite
Quan, J.; Chen, C.; Hu, R.; Zeng, W.; Wang, H.; Yao, G. TwoArchRH: Enhanced Two-Archive Algorithm for Many-Objective Optimization. Symmetry 2025, 17, 572. https://doi.org/10.3390/sym17040572
Quan J, Chen C, Hu R, Zeng W, Wang H, Yao G. TwoArchRH: Enhanced Two-Archive Algorithm for Many-Objective Optimization. Symmetry. 2025; 17(4):572. https://doi.org/10.3390/sym17040572
Chicago/Turabian StyleQuan, Jiang, Caihua Chen, Ruoyu Hu, Wei Zeng, Honghui Wang, and Guangle Yao. 2025. "TwoArchRH: Enhanced Two-Archive Algorithm for Many-Objective Optimization" Symmetry 17, no. 4: 572. https://doi.org/10.3390/sym17040572
APA StyleQuan, J., Chen, C., Hu, R., Zeng, W., Wang, H., & Yao, G. (2025). TwoArchRH: Enhanced Two-Archive Algorithm for Many-Objective Optimization. Symmetry, 17(4), 572. https://doi.org/10.3390/sym17040572

