Deep Learning and Neural Networks: Decision-Making Implications
Abstract
:1. Introduction
- RQ1: What are the decision-making implications of deep learning and neural networks?
- RQ2: How can deep learning and neural networks be used in decision support systems?
- RQ3: What are future directions and research opportunities of deep learning and neural networks for decision-making implications?
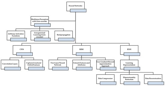
2. Overview of Deep Learning and Neural Networks
2.1. Key Concepts
2.2. Preprocessing Stages and Caveats in AI Decision Making
2.3. Types of Neural Networks Used in Decision Making
2.4. Deep Learning Algorithms and Architectures
2.5. Applications of Deep Learning and Neural Networks in Decision Making
3. Methodology
4. Results
4.1. Subject Area
4.2. Publishing Year
5. Decision-Making Models and Frameworks
5.1. Improved Accuracy and Performance in Decision Making
5.2. Challenges and Limitations of Deep Learning and Neural Networks
6. Interdisciplinary Synergy in Deep Learning for Decision Making
6.1. Medical Diagnosis
6.2. Post-Disaster Decision Making
6.3. Financial Analysis
6.4. Affective Computing
6.5. Clinical Decision Support
6.6. Other Applications
7. Future Directions and Research Opportunities
7.1. Emerging Trends and Technologies
7.2. Interdisciplinary Collaboration and Integration
8. Conclusions
Funding
Data Availability Statement
Conflicts of Interest
Abbreviations
| MCDM | Multi-Criteria Decision Making |
| AI | Artificial Intelligence |
| RL | Reinforcement Learning |
| FNN | Feedforward Neural Network |
| RNN | Recurrent Neural Network |
| CNN | Convolutional Neural Network |
| NLP | Natural Language Processing |
| LSTM | Long Short-Term Memory |
| GAN | Generative Adversarial Network |
| GRU | Gated Recurrent Unit |
| RBM | Restricted Boltzmann Machine |
| PTT | Pulse Transition Time |
| SVM | Support Vector Machine |
| k-NN | k-nearest Neighbors |
| T2DM | Type 2 Diabetic Mellitus |
| EVCT | Explaining and Visualizing CNNs for Text Information |
| CDSS-T | Cancer Treatment Response Assessment |
| VAE | Variational Autoencoder |
| XAI | Explainable AI |
References
- Kanwisher, N.; Khosla, M.; Dobs, K. Using artificial neural networks to ask ‘why’questions of minds and brains. Trends Neurosci. 2023, 46, 240–254. [Google Scholar] [CrossRef]
- Lee, D. Decision making: From neuroscience to psychiatry. Neuron 2013, 78, 233–248. [Google Scholar] [CrossRef] [PubMed]
- Ferguson, B.R.; Gao, W.-J. PV Interneurons: Critical regulators of E/I balance for prefrontal cortex-dependent behavior and psychiatric disorders. Front. Neural Circuits 2018, 12, 37. [Google Scholar] [CrossRef] [PubMed]
- Chowdhury, S.M. The attack and defense mechanisms: Perspectives from behavioral economics and game theory. Behav. Brain Sci. 2019, 42, e121. [Google Scholar] [CrossRef]
- Mackintosh, N.J. Varieties of perceptual learning. Learn. Behav. 2009, 37, 119–125. [Google Scholar] [CrossRef] [PubMed]
- Chen, C.; Takahashi, T.; Nakagawa, S.; Inoue, T.; Kusumi, I. Reinforcement learning in depression: A review of computational research. Neurosci. Biobehav. Rev. 2015, 55, 247–267. [Google Scholar] [CrossRef]
- Padoa-Schioppa, C.; Conen, K.E. Orbitofrontal Cortex: A Neural Circuit for Economic Decisions. Neuron 2017, 96, 736–754. [Google Scholar] [CrossRef]
- Appleton, K.M.; Bray, J.; Price, S.; Liebchen, G.; Jiang, N.; Mavridis, I.; Saulais, L.; Giboreau, A.; Perez-Cueto, F.J.A.; Coolen, R.; et al. A Mobile Phone App for the Provision of Personalized Food-Based Information in an Eating-Out Situation: Development and Initial Evaluation. JMIR Form. Res. 2019, 3, e12966. [Google Scholar] [CrossRef]
- Liao, S.M. Neuroscience and Ethics. Exp. Psychol. 2017, 64, 82–92. [Google Scholar] [CrossRef]
- Shapira, Z. Organizational Decision Making; Cambridge University Press: Cambridge, UK, 2002. [Google Scholar]
- Le Menestrel, M.; Van Wassenhove, L.N. Ethics outside, within, or beyond OR models? Eur. J. Oper. Res. 2004, 153, 477–484. [Google Scholar] [CrossRef]
- Adadi, A.; Berrada, M. Peeking Inside the Black-Box: A Survey on Explainable Artificial Intelligence (XAI). IEEE Access 2018, 6, 52138–52160. [Google Scholar] [CrossRef]
- Goodfellow, I.; Bengio, Y.; Courville, A. Deep Learning; MIT Press: Cambridge, MA, USA, 2016. [Google Scholar]
- Zhang, Q.; Yang, L.T.; Chen, Z.; Li, P. A survey on deep learning for big data. Inf. Fusion 2018, 42, 146–157. [Google Scholar] [CrossRef]
- Joseph, J.; Gaba, V. Organizational Structure, Information Processing, and Decision-Making: A Retrospective and Road Map for Research. Acad. Manag. Ann. 2020, 14, 267–302. [Google Scholar] [CrossRef]
- Najafabadi, M.M.; Villanustre, F.; Khoshgoftaar, T.M.; Seliya, N.; Wald, R.; Muharemagic, E. Deep learning applications and challenges in big data analytics. J. Big Data 2015, 2, 1. [Google Scholar] [CrossRef]
- Matera, N.; Mazzeo, D.; Baglivo, C.; Congedo, P.M. Hourly forecasting of the photovoltaic electricity at any latitude using a network of artificial neural networks. Sustain. Energy Technol. Assess. 2023, 57, 103197. [Google Scholar] [CrossRef]
- Lin, B.; Bouneffouf, D.; Cecchi, G. Predicting human decision making in psychological tasks with recurrent neural networks. PLoS ONE 2022, 17, e0267907. [Google Scholar] [CrossRef]
- Lundberg, S.M.; Lee, S.-I. A unified approach to interpreting model predictions. Advances in neural information processing systems. Adv. Neural Inf. Process. Syst. 2017, 30, 1–11. [Google Scholar]
- Yang, Z.; Yang, D.; Dyer, C.; He, X.; Smola, A.; Hovy, E. Hierarchical attention networks for document classification. In Proceedings of the 2016 Conference of the North American Chapter of the Association for Computational Linguistics: Human Language Technologies, San Diego, CA, USA, 12–17 June 2016. [Google Scholar]
- Zeiler, M.D.; Fergus, R. Visualizing and understanding convolutional networks. In Computer Vision–ECCV 2014, Proceedings of the 13th European Conference, Zurich, Switzerland, 6–12 September 2014, Proceedings, Part I 13; Springer: Berlin/Heidelberg, Germany, 2014. [Google Scholar]
- Hasson, U.; Nastase, S.A.; Goldstein, A. Direct Fit to Nature: An Evolutionary Perspective on Biological and Artificial Neural Networks. Neuron 2020, 105, 416–434. [Google Scholar] [CrossRef]
- Cichy, R.M.; Kaiser, D. Deep Neural Networks as Scientific Models. Trends Cogn. Sci. 2019, 23, 305–317. [Google Scholar] [CrossRef]
- Taherdoost, H.; Madanchian, M. Artificial Intelligence and Sentiment Analysis: A Review in Competitive Research. Computers 2023, 12, 37. [Google Scholar] [CrossRef]
- Botvinick, M.M.; Cohen, J.D. The Computational and Neural Basis of Cognitive Control: Charted Territory and New Frontiers. Cogn. Sci. 2014, 38, 1249–1285. [Google Scholar] [CrossRef] [PubMed]
- Whittington, J.C.; Muller, T.H.; Mark, S.; Chen, G.; Barry, C.; Burgess, N.; Behrens, T.E. The Tolman-Eichenbaum Machine: Unifying Space and Relational Memory through Generalization in the Hippocampal Formation. Cell 2020, 183, 1249–1263.e23. [Google Scholar] [CrossRef] [PubMed]
- Merel, J.; Botvinick, M.; Wayne, G. Hierarchical motor control in mammals and machines. Nat. Commun. 2019, 10, 5489. [Google Scholar] [CrossRef] [PubMed]
- Kell, A.J.; Yamins, D.L.; Shook, E.N.; Norman-Haignere, S.V.; McDermott, J.H. A Task-Optimized Neural Network Replicates Human Auditory Behavior, Predicts Brain Responses, and Reveals a Cortical Processing Hierarchy. Neuron 2018, 98, 630–644.e16. [Google Scholar] [CrossRef] [PubMed]
- Yamins, D.L.K.; DiCarlo, J.J. Using goal-driven deep learning models to understand sensory cortex. Nat. Neurosci. 2016, 19, 356–365. [Google Scholar] [CrossRef]
- Krizhevsky, A.; Sutskever, I.; Hinton, G.E. Imagenet classification with deep convolutional neural networks. Commun. ACM 2017, 60, 84–90. [Google Scholar] [CrossRef]
- Krentzel, D.; Shorte, S.L.; Zimmer, C. Deep learning in image-based phenotypic drug discovery. Trends Cell Biol. 2023, 33, 538–554. [Google Scholar] [CrossRef]
- Kaplan, A.; Haenlein, M. Rulers of the world, unite! The challenges and opportunities of artificial intelligence. Bus. Horiz. 2019, 63, 37–50. [Google Scholar] [CrossRef]
- Sutskever, I.; Hinton, G.E. Deep, Narrow Sigmoid Belief Networks Are Universal Approximators. Neural Comput. 2008, 20, 2629–2636. [Google Scholar] [CrossRef]
- Salehinejad, H.; Sankar, S.; Barfett, J.; Colak, E.; Valaee, S. Recent advances in recurrent neural networks. arXiv 2017, arXiv:1801.01078. [Google Scholar]
- Volk, M.J.; Lourentzou, I.; Mishra, S.; Vo, L.T.; Zhai, C.; Zhao, H. Biosystems Design by Machine Learning. ACS Synth. Biol. 2020, 9, 1514–1533. [Google Scholar] [CrossRef]
- Botvinick, M.; Wang, J.X.; Dabney, W.; Miller, K.J.; Kurth-Nelson, Z. Deep Reinforcement Learning and Its Neuroscientific Implications. Neuron 2020, 107, 603–616. [Google Scholar] [CrossRef]
- Nazir, S.; Shahzad, S.; Nazir, M.; ur Rehman, H. Evaluating security of software components using analytic network process. In Proceedings of the 2013 11th International Conference on Frontiers of Information Technology, Islamabad, Pakistan, 16–18 December 2013; IEEE: Manhattan, NY, USA. [Google Scholar]
- Shah Nazir, S.S.; Zada, I.; Khan, H. Evaluation of software birthmarks using fuzzy analytic hierarchy process. In Proceedings of the Fourth International Multi-Topic Conference, Jamshoro, Pakistan, 11–13 February 2015. [Google Scholar]
- Taherdoost, H.; Madanchian, M. Multi-Criteria Decision Making (MCDM) Methods and Concepts. Encyclopedia 2023, 3, 77–87. [Google Scholar] [CrossRef]
- Safdar, S.; Zafar, S.; Zafar, N.; Khan, N.F. Machine learning based decision support systems (DSS) for heart disease diagnosis: A review. Artif. Intell. Rev. 2018, 50, 597–623. [Google Scholar] [CrossRef]
- Jemmali, M.; Alharbi, M.; Melhim, L.K.B. Intelligent Decision-Making Algorithm for Supplier Evaluation Based on Multi-criteria Preferences. In Proceedings of the 2018 1st International Conference on Computer Applications & Information Security (ICCAIS), Riyadh, Saudi Arabia, 4–6 April 2018; IEEE: Manhattan, NY, USA, 2018. [Google Scholar]
- Petkovics, I.; Simon, J.; Petkovics, A.; Covic, Z. Selection of unmanned aerial vehicle for precision agriculture with multi-criteria decision making algorithm. In Proceedings of the 2017 IEEE 15th International Symposium on Intelligent Systems and Informatics (SISY), Subotica, Serbia, 14–16 September 2017; IEEE: Manhattan, NY, USA, 2017. [Google Scholar]
- Schwenk-Ferrero, A.; Andrianov, A. Nuclear Waste Management Decision-Making Support with MCDA. Sci. Technol. Nucl. Install. 2017, 2017, 9029406. [Google Scholar] [CrossRef]
- Fleig, C.; Augenstein, D.; Maedche, A. Designing a Process Mining-Enabled Decision Support System for Business Process Standardization in ERP Implementation Projects. In Business Process Management Forum, Proceedings of the BPM Forum 2018, Sydney, NSW, Australia, 9–14 September 2018, Proceedings 16; Springer: Berlin/Heidelberg, Germany, 2018. [Google Scholar]
- Alaeddini, A.; Murty, K.G. DSS (Decision Support System) for Allocating Appointment Times to Calling Patients at a Medical Facility. In Case Studies in Operations Research: Applications of Optimal Decision Making; Springer: Berlin/Heidelberg, Germany, 2015; pp. 83–109. [Google Scholar]
- Supriadi, L.S.R.; Pheng, L.S. Knowledge based decision support system (KBDSS). In Business Continuity Management in Construction; Springer: Singapore, 2018; pp. 155–174. [Google Scholar] [CrossRef]
- Fan, C.; Chen, M.; Wang, X.; Wang, J.; Huang, B. A Review on Data Preprocessing Techniques Toward Efficient and Reliable Knowledge Discovery From Building Operational Data. Front. Energy Res. 2021, 9, 652801. [Google Scholar] [CrossRef]
- Alexandropoulos, S.-A.N.; Kotsiantis, S.B.; Vrahatis, M.N. Data preprocessing in predictive data mining. Knowl. Eng. Rev. 2019, 34, e1. [Google Scholar] [CrossRef]
- Sarker, I.H. AI-Based Modeling: Techniques, Applications and Research Issues Towards Automation, Intelligent and Smart Systems. SN Comput. Sci. 2022, 3, 158. [Google Scholar] [CrossRef] [PubMed]
- Taherdoost, H. Machine Learning Algorithms: Features and Applications. In Encyclopedia of Data Science and Machine Learning; IGI Global: Hershey, PA, USA, 2023; pp. 938–960. [Google Scholar]
- Moghar, A.; Hamiche, M. Stock Market Prediction Using LSTM Recurrent Neural Network. Procedia Comput. Sci. 2020, 170, 1168–1173. [Google Scholar] [CrossRef]
- Alexandrino, P.d.S.L.; Gomes, G.F.; Cunha, S.S. A robust optimization for damage detection using multiobjective genetic algorithm, neural network and fuzzy decision making. Inverse Probl. Sci. Eng. 2019, 28, 21–46. [Google Scholar] [CrossRef]
- Wu, Y.; Giger, M.L.; Doi, K.; Vyborny, C.J.; Schmidt, R.A.; Metz, C.E. Artificial neural networks in mammography: Application to decision making in the diagnosis of breast cancer. Radiology 1993, 187, 81–87. [Google Scholar] [CrossRef] [PubMed]
- Vega, M.A.; Todd, M.D. A variational Bayesian neural network for structural health monitoring and cost-informed decision-making in miter gates. Struct. Health Monit. 2022, 21, 4–18. [Google Scholar] [CrossRef]
- Suresh, A.; Udendhran, R.; Balamurgan, M. Hybridized neural network and decision tree based classifier for prognostic decision making in breast cancers. Soft Comput. 2020, 24, 7947–7953. [Google Scholar] [CrossRef]
- Vijayakumar, T. Neural network analysis for tumor investigation and cancer prediction. J. Electron. 2019, 1, 89–98. [Google Scholar]
- Simoes, G.S.; Wehrmann, J.; Barros, R.C.; Ruiz, D.D. Movie genre classification with convolutional neural networks. In Proceedings of the 2016 International Joint Conference on Neural Networks (IJCNN), Vancouver, BC, Canada, 24–29 July 2016; IEEE: Manhattan, NY, USA, 2016. [Google Scholar]
- Kader, I.A.E.; Xu, G.; Shuai, Z.; Saminu, S.; Javaid, I.; Ahmad, I.S. Differential Deep Convolutional Neural Network Model for Brain Tumor Classification. Brain Sci. 2021, 11, 352. [Google Scholar] [CrossRef]
- Georgevici, A.I.; Terblanche, M. Neural networks and deep learning: A brief introduction. Intensiv. Care Med. 2019, 45, 712–714. [Google Scholar] [CrossRef]
- Guberman, N. On complex valued convolutional neural networks. arXiv 2016, arXiv:1602.09046. [Google Scholar]
- Mikolov, T.; Karafiát, M.; Burget, L.; Cernocký, J.; Khudanpur, S. Recurrent neural network based language model. In Interspeech; ISCA: Makuhari, Chiba, Japan, 2010. [Google Scholar]
- Gers, F.A.; Schmidhuber, J.; Cummins, F. Learning to Forget: Continual Prediction with LSTM. Neural Comput. 2000, 12, 2451–2471. [Google Scholar] [CrossRef]
- Cho, K.; Van Merrienboer, B.; Bahdanau, D.; Bengio, Y. On the properties of neural machine translation: Encoder-decoder approaches. arXiv 2014, arXiv:1409.1259. [Google Scholar]
- Rumelhart, D.E.; Hinton, G.E.; Williams, R.J. Learning representations by back-propagating errors. Nature 1986, 323, 533–536. [Google Scholar] [CrossRef]
- Goodfellow, I.; Pouget-Abadie, J.; Mirza, M.; Xu, B.; Warde-Farley, D.; Ozair, S.; Courville, A.; Bengio, Y. Generative adversarial nets. Adv. Neural Inf. Process. Syst. 2014, 27, 1–9. [Google Scholar]
- Mnih, V.; Kavukcuoglu, K.; Silver, D.; Rusu, A.A.; Veness, J.; Bellemare, M.G.; Graves, A.; Riedmiller, M.; Fidjeland, A.K.; Ostrovski, G.; et al. Human-level control through deep reinforcement learning. Nature 2015, 518, 529–533. [Google Scholar] [CrossRef] [PubMed]
- Sahoo, A.K.; Pradhan, C.; Barik, R.K.; Dubey, H. DeepReco: Deep Learning Based Health Recommender System Using Collaborative Filtering. Computation 2019, 7, 25. [Google Scholar] [CrossRef]
- Miotto, R.; Wang, F.; Wang, S.; Jiang, X.; Dudley, J.T. Deep learning for healthcare: Review, opportunities and challenges. Brief. Bioinform. 2018, 19, 1236–1246. [Google Scholar] [CrossRef] [PubMed]
- Zhao, R.; Yan, R.; Chen, Z.; Mao, K.; Wang, P.; Gao, R.X. Deep learning and its applications to machine health monitoring. Mech. Syst. Signal Process. 2019, 115, 213–237. [Google Scholar] [CrossRef]
- Ghasemaghaei, M. The role of positive and negative valence factors on the impact of bigness of data on big data analytics usage. Int. J. Inf. Manag. 2018, 50, 395–404. [Google Scholar] [CrossRef]
- Liu, Y.; Jiang, C.; Zhao, H. Assessing product competitive advantages from the perspective of customers by mining user-generated content on social media. Decis. Support Syst. 2019, 123, 113079. [Google Scholar] [CrossRef]
- Hewett, K.; Rand, W.; Rust, R.T.; van Heerde, H.J.; Hewett, W.R.K. Brand Buzz in the Echoverse. J. Mark. 2016, 80, 1–24. [Google Scholar] [CrossRef]
- Janiesch, C.; Zschech, P.; Heinrich, K. Machine learning and deep learning. Electron. Mark. 2021, 31, 685–695. [Google Scholar] [CrossRef]
- Pathak, A.R.; Pandey, M.; Rautaray, S. Application of deep learning for object detection. Procedia Comput. Sci. 2018, 132, 1706–1717. [Google Scholar] [CrossRef]
- Tajbakhsh, N.; Shin, J.Y.; Gurudu, S.R.; Hurst, R.T.; Kendall, C.B.; Gotway, M.B.; Liang, J. Convolutional neural networks for medical image analysis: Full training or fine tuning? IEEE Trans. Med. Imaging 2016, 35, 1299–1312. [Google Scholar] [CrossRef] [PubMed]
- Rajpurkar, P.; Zhang, J.; Lopyrev, K.; Liang, P. Squad: 100,000+ questions for machine comprehension of text. arXiv 2016, arXiv:1606.05250. [Google Scholar]
- Torfi, A.; Shirvani, R.A.; Keneshloo, Y.; Tavaf, N.; Fox, E.A. Natural language processing advancements by deep learning: A survey. arXiv 2020, arXiv:2003.01200. [Google Scholar]
- Zuheros, C.; Martínez-Cámara, E.; Herrera-Viedma, E.; Herrera, F. Sentiment Analysis based Multi-Person Multi-criteria Decision Making methodology using natural language processing and deep learning for smarter decision aid. Case study of restaurant choice using TripAdvisor reviews. Inf. Fusion 2021, 68, 22–36. [Google Scholar] [CrossRef]
- Halvoník, D.; Psenak, P. Design of an educational virtual assistant software. Int. J. Emerg. Technol. Learn. 2021, 16, 308–321. [Google Scholar] [CrossRef]
- He, X.; Liao, L.; Zhang, H.; Nie, L.; Hu, X.; Chua, T.S. Neural collaborative filtering. In Proceedings of the 26th International Conference on World Wide Web, Perth, Australia, 3–7 April 2017. [Google Scholar]
- Wu, R.; Yan, S.; Shan, Y.; Dang, Q.; Sun, G. Deep image: Scaling up image recognition. arXiv 2015, arXiv:1501.02876. [Google Scholar]
- Li, A.W.; Bastos, G.S. Stock Market Forecasting Using Deep Learning and Technical Analysis: A Systematic Review. IEEE Access 2020, 8, 185232–185242. [Google Scholar] [CrossRef]
- Khandani, A.E.; Kim, A.J.; Lo, A.W. Consumer credit-risk models via machine-learning algorithms. J. Bank. Financ. 2010, 34, 2767–2787. [Google Scholar] [CrossRef]
- Liu, T.J.; Christian, M.; Chu, Y.-C.; Chen, Y.-C.; Chang, C.-W.; Lai, F.; Tai, H.-C. A pressure ulcers assessment system for diagnosis and decision making using convolutional neural networks. J. Formos. Med. Assoc. 2022, 121, 2227–2236. [Google Scholar] [CrossRef]
- Gonzalez, M.A.A.; Abe, M.J.; Antonio, D.L.L.; Santos, D.S.J.; Amadeu, B.F.; Amado, D.S.N.; Sayuri, S.L. PANN Component for Use in Pattern Recognition in medical diagnostics decision-making. Procedia Comput. Sci. 2021, 192, 1750–1759. [Google Scholar] [CrossRef]
- Cheng, S.; Wang, Z.; Yang, B.; Nakano, K. Convolutional Neural Network-Based Intelligent Decision-Making for Automated Vehicles. IFAC-PapersOnLine 2022, 55, 509–514. [Google Scholar] [CrossRef]
- Li, J.; Yin, G.; Wang, X.; Yan, W. Automated decision making in highway pavement preventive maintenance based on deep learning. Autom. Constr. 2022, 135, 104111. [Google Scholar] [CrossRef]
- El Bourakadi, D.; Yahyaouy, A.; Boumhidi, J. Intelligent energy management for micro-grid based on deep learning LSTM prediction model and fuzzy decision-making. Sustain. Comput. Inform. Syst. 2022, 35, 100709. [Google Scholar] [CrossRef]
- Costache, R.; Tin, T.T.; Arabameri, A.; Crăciun, A.; Ajin, R.; Costache, I.; Islam, A.R.M.T.; Abba, S.; Sahana, M.; Avand, M.; et al. Flash-flood hazard using deep learning based on H2O R package and fuzzy-multicriteria decision-making analysis. J. Hydrol. 2022, 609, 127747. [Google Scholar] [CrossRef]
- Vo, N.N.; He, X.; Liu, S.; Xu, G. Deep learning for decision making and the optimization of socially responsible investments and portfolio. Decis. Support Syst. 2019, 124, 113097. [Google Scholar] [CrossRef]
- Subhashini, L.; Li, Y.; Zhang, J.; Atukorale, A.S. Integration of fuzzy logic and a convolutional neural network in three-way decision-making. Expert Syst. Appl. 2022, 202, 117103. [Google Scholar] [CrossRef]
- Lee, S.-J.; Tseng, C.-H.; Lin, G.; Yang, Y.; Yang, P.; Muhammad, K.; Pandey, H.M. A dimension-reduction based multilayer perception method for supporting the medical decision making. Pattern Recognit. Lett. 2019, 131, 15–22. [Google Scholar] [CrossRef]
- Aboagye, E.O.; James, G.C.; Kumar, R. Evaluating The Performance Of Deep Neural Networks For Health Decision Making. Procedia Comput. Sci. 2018, 131, 866–872. [Google Scholar] [CrossRef]
- Taşkıran, U.; Çunkaş, M. A deep learning based decision support system for diagnosis of Temporomandibular joint disorder. Appl. Acoust. 2021, 182, 108292. [Google Scholar] [CrossRef]
- Salami, F.; Bozorgi-Amiri, A.; Hassan, G.M.; Tavakkoli-Moghaddam, R.; Datta, A. Designing a clinical decision support system for Alzheimer’s diagnosis on OASIS-3 data set. Biomed. Signal Process. Control 2022, 74, 103527. [Google Scholar] [CrossRef]
- Tuncer, S.A.; Akılotu, B.; Toraman, S. A deep learning-based decision support system for diagnosis of OSAS using PTT signals. Med. Hypotheses 2019, 127, 15–22. [Google Scholar] [CrossRef] [PubMed]
- Spänig, S.; Emberger-Klein, A.; Sowa, J.-P.; Canbay, A.; Menrad, K.; Heider, D. The virtual doctor: An interactive clinical-decision-support system based on deep learning for non-invasive prediction of diabetes. Artif. Intell. Med. 2019, 100, 101706. [Google Scholar] [CrossRef] [PubMed]
- Chaudhuri, N.; Bose, I. Exploring the role of deep neural networks for post-disaster decision support. Decis. Support Syst. 2020, 130, 113234. [Google Scholar] [CrossRef]
- Katzmann, A.; Taubmann, O.; Ahmad, S.; Mühlberg, A.; Sühling, M.; Groß, H.-M. Explaining clinical decision support systems in medical imaging using cycle-consistent activation maximization. Neurocomputing 2021, 458, 141–156. [Google Scholar] [CrossRef]
- Kraus, M.; Feuerriegel, S. Decision support from financial disclosures with deep neural networks and transfer learning. Decis. Support Syst. 2017, 104, 38–48. [Google Scholar] [CrossRef]
- Kratzwald, B.; Ilić, S.; Kraus, M.; Feuerriegel, S.; Prendinger, H. Deep learning for affective computing: Text-based emotion recognition in decision support. Decis. Support Syst. 2018, 115, 24–35. [Google Scholar] [CrossRef]
- Kim, B.; Park, J.; Suh, J. Transparency and accountability in AI decision support: Explaining and visualizing convolutional neural networks for text information. Decis. Support Syst. 2020, 134, 113302. [Google Scholar] [CrossRef]
- Khan, S.; Shamsi, J.A. Health Quest: A generalized clinical decision support system with multi-label classification. J. King Saud Univ.-Comput. Inf. Sci. 2021, 33, 45–53. [Google Scholar] [CrossRef]
- Simeone, A.; Caggiano, A.; Deng, B.; Boun, L. A deep learning based-decision support tool for solution recommendation in cloud manufacturing platforms. Procedia CIRP 2019, 86, 68–73. [Google Scholar] [CrossRef]
- Masood, A.; Sheng, B.; Li, P.; Hou, X.; Wei, X.; Qin, J.; Feng, D. Computer-Assisted Decision Support System in Pulmonary Cancer detection and stage classification on CT images. J. Biomed. Inform. 2018, 79, 117–128. [Google Scholar] [CrossRef]
- Cha, K.H.; Hadjiiski, L.M.; Cohan, R.H.; Chan, H.-P.; Caoili, E.M.; Davenport, M.S.; Samala, R.K.; Weizer, A.Z.; Alva, A.; Kirova-Nedyalkova, G.; et al. Diagnostic Accuracy of CT for Prediction of Bladder Cancer Treatment Response with and without Computerized Decision Support. Acad. Radiol. 2019, 26, 1137–1145. [Google Scholar] [CrossRef]
- van Dinter, R.; Catal, C.; Tekinerdogan, B. A decision support system for automating document retrieval and citation screening. Expert Syst. Appl. 2021, 182, 115261. [Google Scholar] [CrossRef]
- Niecikowski, A.; Gupta, S.; Suarez, G.; Kim, J.; Chen, H.; Guo, F.; Long, W.; Deng, J. A Multi-Modal Deep Learning-Based Decision Support System for Individualized Radiotherapy of Non-Small Cell Lung Cancer. Int. J. Radiat. Oncol. 2022, 114, e100–e101. [Google Scholar] [CrossRef]
- Sarker, I.H. Deep Learning: A Comprehensive Overview on Techniques, Taxonomy, Applications and Research Directions. SN Comput. Sci. 2021, 2, 420. [Google Scholar] [CrossRef]
- Alzubaidi, L.; Zhang, J.; Humaidi, A.J.; Al-Dujaili, A.; Duan, Y.; Al-Shamma, O.; Santamaría, J.; Fadhel, M.A.; Al-Amidie, M.; Farhan, L. Review of deep learning: Concepts, CNN architectures, challenges, applications, future directions. J. Big Data 2021, 8, 53. [Google Scholar] [CrossRef]
- Le, N.Q.K. Leveraging transformers-based language models in proteome bioinformatics. Proteomics 2023, 2300011. [Google Scholar] [CrossRef]
- Brown, T.; Mann, B.; Ryder, N.; Subbiah, M.; Kaplan, J.D.; Dhariwal, P.; Neelakantan, A.; Shyam, P.; Sastry, G.; Askell, A.; et al. Language models are few-shot learners. Adv. Neural Inf. Process. Syst. 2020, 33, 1877–1901. [Google Scholar]
- Roberts, D.A.; Yaida, S.; Hanin, B. The Principles of Deep Learning Theory; Cambridge University Press: Cambridge, MA, USA, 2022. [Google Scholar]
- Song, G.; Chai, W. Collaborative learning for deep neural networks. Adv. Neural Inf. Process. Syst. 2018, 31. [Google Scholar] [CrossRef]





| Application | Description | Technical Aspect |
|---|---|---|
| Image and Object Recognition | Deep learning models for image classification, object detection, and facial recognition. | CNNs and Transfer Learning |
| NLP | Neural networks for language translation, sentiment analysis, and question-answering systems. | RNNs, Transformers, and Word Embeddings |
| Recommender Systems | Personalized recommendations in e-commerce, streaming services, and social media platforms. | Collaborative Filtering and Matrix Factorization |
| Financial Decision Making | Stock market prediction, fraud detection, credit scoring, and algorithmic trading. | Time Series Analysis and Reinforcement Learning |
| Healthcare and Medicine | Medical diagnosis, disease prediction, and treatment planning using medical data and images. | Medical Imaging Analysis and Clinical Data Integration |
| Autonomous Systems | Decision making in self-driving cars, drones, and robots for navigation and task execution. | Sensor Fusion and Path Planning |
| Anomaly Detection | Identifying anomalies or outliers in network security, fraud detection, and predictive maintenance. | Autoencoders and Isolation Forests |
| Gaming and Strategy | Deep learning models trained through RL for game playing and strategy. | RL and Deep Q-Networks (DQN) |
| Field | Number of Papers |
|---|---|
| Computer Science | 14 |
| Decision Sciences | 6 |
| Engineering | 6 |
| Medicine and Dentistry | 6 |
| Business, Management, and Accounting | 5 |
| Biochemistry, Genetics, and Molecular Biology | 2 |
| Physics and Astronomy | 2 |
| Agricultural and Biological Sciences | 1 |
| Earth and Planetary Sciences | 1 |
| Energy | 1 |
| Decision-Making Framework | Domain | Reference |
|---|---|---|
| CNN | Healthcare: Pressure ulcer assessment system | [84] |
| Transportation: Intelligent decision making for automated vehicles | [86] | |
| General: Flash-flood hazard prediction | [89] | |
| General: Socially responsible investments and portfolio optimization | [90] | |
| PANN | Healthcare: Pattern recognition in medical diagnostics decision making | [85] |
| Fuzzy Logic | General: Flash-flood hazard prediction | [89] |
| General: Micro-grid energy management | [88] | |
| Opinion mining: Integration with CNN | [91] | |
| MCDM Analysis | General: Flash-flood hazard prediction | [89] |
| H2O R Package | General: Flash-flood hazard prediction | [89] |
| LSTM | Energy: Intelligent energy management for micro-grid | [88] |
| Dimension-Reduction Method | Healthcare: Medical decision making | [92] |
| Deep Learning | Healthcare: Deep neural networks for health decision making | [93] |
| Transportation: Automated highway pavement maintenance | [87] | |
| General: Socially responsible investments and portfolio optimization | [90] |
Disclaimer/Publisher’s Note: The statements, opinions and data contained in all publications are solely those of the individual author(s) and contributor(s) and not of MDPI and/or the editor(s). MDPI and/or the editor(s) disclaim responsibility for any injury to people or property resulting from any ideas, methods, instructions or products referred to in the content. |
© 2023 by the author. Licensee MDPI, Basel, Switzerland. This article is an open access article distributed under the terms and conditions of the Creative Commons Attribution (CC BY) license (https://creativecommons.org/licenses/by/4.0/).
Share and Cite
Taherdoost, H. Deep Learning and Neural Networks: Decision-Making Implications. Symmetry 2023, 15, 1723. https://doi.org/10.3390/sym15091723
Taherdoost H. Deep Learning and Neural Networks: Decision-Making Implications. Symmetry. 2023; 15(9):1723. https://doi.org/10.3390/sym15091723
Chicago/Turabian StyleTaherdoost, Hamed. 2023. "Deep Learning and Neural Networks: Decision-Making Implications" Symmetry 15, no. 9: 1723. https://doi.org/10.3390/sym15091723
APA StyleTaherdoost, H. (2023). Deep Learning and Neural Networks: Decision-Making Implications. Symmetry, 15(9), 1723. https://doi.org/10.3390/sym15091723

