Next Article in Journal
Miniaturized Coplanar Waveguide-Fed UWB Antenna for Wireless Applications
Next Article in Special Issue
New Monotonic Properties for Solutions of Odd-Order Advanced Nonlinear Differential Equations
Previous Article in Journal
Classification of Blood Rheological Models through an Idealized Symmetrical Bifurcation
Previous Article in Special Issue
A Robust and Non-Fragile Observer Design for Nonlinear Fractional-Order Systems
 
 
Font Type:
Arial Georgia Verdana
Font Size:
Aa Aa Aa
Line Spacing:
Column Width:
Background:
Article

New Numerical Methods for Solving the Initial Value Problem Based on a Symmetrical Quadrature Integration Formula Using Hybrid Functions

by
Zainab J. Kadum
and
Noori Y. Abdul-Hassan
*
Department of Mathematics, College of Education for Pure Sciences, University of Basrah, Basrah 61001, Iraq
*
Author to whom correspondence should be addressed.
Symmetry 2023, 15(3), 631; https://doi.org/10.3390/sym15030631
Submission received: 11 December 2022 / Revised: 6 February 2023 / Accepted: 8 February 2023 / Published: 2 March 2023

Abstract

In this study, we construct new numerical methods for solving the initial value problem (IVP) in ordinary differential equations based on a symmetrical quadrature integration formula using hybrid functions. The proposed methods are designed to provide an efficient and accurate solution to IVP and are more suitable for problems with non-smooth solutions. The key idea behind the proposed methods is to combine the advantages of traditional numerical methods, such as Runge–Kutta and Taylor’s series methods, with the strengths of modern hybrid functions. Furthermore, we discuss the accuracy and stability analysis of these methods. The resulting methods can handle a wide range of problems, including those with singularities, discontinuities, and other non-smooth features. Finally, to demonstrate the validity of the proposed methods, we provide several numerical examples to illustrate the efficiency and accuracy of these methods.

1. Introduction

Differential equations are a fundamental tool in many fields of pure and applied science and are used to model a wide range of real-world phenomena [1,2]. While analytic methods exist for solving differential equations, many of the equations encountered in practice are too complex for a closed-form solution. Even when a solution formula is available, it may involve integrals that can only be approximated numerically. In such cases, numerical methods provide an alternative tool for solving differential equations under specified initial conditions. Initial value problems, which take the form of ordinary differential equations [3], are commonly encountered in science and engineering, and can be written in the form:
y = f ( x , y ( x ) ) , y x 0 = y 0
To solve the problem (1), various numerical methods with varying orders of convergence have been described and developed (see references [4,5,6,7,8,9,10]). The Runge–Kutta method is one of the most commonly used numerical methods for this purpose among the existing methods and has seen a growing interest in its development in recent years. The general m-stage Runge–Kutta method is given as follows:
y n + 1 = y n + h ( x n , y n ; h )
where
( x n , y n ; h ) = i = 1 m w i k i , k 1 = f ( x n , y n ) ,
k i = f x n + c i h , y n + j = 1 i 1 a i j k j ,   i = 2 , 3 , , m ,
and
c i = j = 1 i 1 a i j ,   i = 2 , 3 , , m .
In this paper, we propose two new numerical methods for solving initial value problems in ordinary differential equations. These methods are based on Newton’s theorem in calculus, Taylor’s series expansion, and the quadrature integration formula using hybrid functions [11]. We demonstrate that these methods have a second- and third-order convergence rate and are stable. We provide a comparison of these new methods with other relevant existing methods. Additionally, we present two specific initial value problems in ordinary differential equations to illustrate the efficiency of our proposed methods.

2. Derivation of New Methods

Consider the following formula of Newton’s theorem of integration:
y x = y x n + x n x y t d t
In Equation (3), we approximate the definite integral using the hybrid quadrature integration rule [11], as follows:
x n x y t d t   x x n m i = 1 m y x n + ( x x n ( 2 i 1 2 m ) )
From Equations (1)–(4), we define the standard form of our proposed methods as:
y n + 1 = y n + h ( x n , y n ; h )
where
( x n , y n ; h ) = i = 1 m w i k i
with
k 1 = f ( x n , y n ) ,   k i = f x n + c i h , y n + j = 1 j i i 1 a i j k j , i = 2 , 3 , m
and
j = 1 i 1 a i j = c i = 2 i 1 2 m , i = 2 , 3 , m
In the following, we present several numerical methods for solving Equation (1) using different values of m.

2.1. Method Based on Hybrid Quadrature Formula with Taylor’s Expansion at m = 1

By using m = 1 in Equations (4)–(8), we define:
y n + 1 = y n + h w 1 k 2
where
k 1 = f x n , y n , k 2 = f x n + 1 2 h , y n + a 1 h k 1 .
In Equation (9), the unknowns, w 1 and a 1 = a 21 , must be determined for the equation to agree with Taylor’s series expansion to the highest possible order, see [12]. For this purpose, using Taylor’s series expansion of y ( x n + 1 ) , we obtain:
y ( x n + 1 ) = y ( x n ) + h y ( x n ) + h 2 2 y ( x n ) + h 3 6 y ( x n ) + h 4 24 y ( x n )
By expressing the derivatives of y in terms of f in Equation (1), we obtain:
y x n + 1 = y n + h f + h 2 1 2 f x + 1 2 f f y + h 3 1 6 f x x + 1 3 f f x y + 1 6 f 23 y f y y + 1 6 f x f y + 1 64 n d 1 o r s e r e i s e f f y 2 +
From Equation (10), and using Taylor’s series expansions of k 1 and k 2 , we obtain:
k 1 = f
k 2 = f + h 1 2 f x + a 1 k 1 f y + h 2 2 1 4 f x x + a 1 k 1 f x y + a 1 2 k 1 2 f y y + h 3 6 1 8 f x x x + 3 4 a 1 k 1 f x x y + 3 2 a 1 2 k 1 2 f x y y + a 1 3 k 1 3 f y y y +
Substituting Equations (13) and (14) into Equation (9), we obtain:
y n + 1 = y n + h f w 1 + h 2 2 w 1 1 2 f x + 2 a 1 f f y + h 3 w 1 1 8 f x x + 1 2 a 1 f f x y + 1 2 a 1 2 f 2 f y y +
By comparing Equation (15) with Equation (12), we have w 1 = 1 and a 1 = 1 2 . As a result, we obtain a special case, which is called the modified Euler’s (midpoint integration) method [1,7,13,14,15], which is given by:
y n + 1 = y n + h k 2 , k 1 = f x n , y n , k 2 = f x n + 1 2 h , y n + 1 2 h k 1 .

2.2. Method Based on Hybrid Quadrature Formula with Taylor’s Expansion at m = 2

By using m = 2 in Equations (4)–(8), we define:
y n + 1 = y n + h ( w 1 k 2 + w 2 k 3 )
where
k 1 = f x n , y n , k 2 = f x n + 1 4 h , y n + a 1 h k 1 , k 3 = f x n + 3 h 4 , y n + h a 2 k 1 + a 3 k 2 .
Furthermore, Equation (17) must be such that w 1 , w 2 , a 1 = a 21 , a 2 = a 31 , and a 3 = a 32 are determined so that it is consistent with the highest possible order of Taylor’s series expansion, see [12].
From Equation (18), using Taylor’s series expansions of k i , i = 1, 2, and 3, we have:
k 1 = f
k 2 = f + h 1 4 f x + a 1 k 1 f y + h 2 2 ! 1 16 f x x + 1 2 a 1 k 1 f x y + a 1 2 k 1 2 f y y + h 3 3 ! 1 64 f x x x + 3 16 a 1 k 1 f x x y + 3 4 a 1 2 k 1 2 f x y y + a 1 3 k 1 3 f y y y +
and
k 3 = f + h 3 4 f x + ( a 2 k 1 + a 3 k 2 ) f y + h 2 2 ! 91 16 f x x + 6 4 ( a 2 k 1 + a 3 k 2 ) f x y + ( a 2 k 1 + a 3 k 2 ) 2 f y y + h 3 3 ! 27 64 f x x x + 27 16 ( a 2 k 1 + a 3 k 2 k 2 ) f x x y + 9 4 ( a 2 k 1 + a 3 k 2 ) 2 f x y y + ( a 2 k 1 + a 3 k 2 ) 3 f y y y +
By plugging Equations (19)–(21) into Equation (17), we obtain:
y n + 1 = y n + h f w 1 + w 2 + h 2 a 2 + a 3 w 2 + a 1 w 1 f f y + 1 4 f x ( w 1 + 3 w 2 ) + h 3 1 32 16 f y y a 2 + a 3 2 f 2 + 32 a 1 f y 2 + 24 f x y a 3 + 24 f x y a 2 f + 8 a 3 f x f y + 9 f x x w 2 + 1 2 ( 1 16 f x x + 1 2 f x y a 1 f + a 1 2 f 2 f y y ) w 1 +
By comparing the coefficients of h , h 2 , and h 3 in Equation (22) with their counterparts in Equation (12), we obtain the following system of equations:
h f : w 1 + w 2 = 1
h 2 f x : 3 w 2 + w 1 = 2
h 2 f f y : w 2 a 2 + w 2 a 3 + w 1 a 1 = 1 2
h 3 f x x : 9 w 2 + w 1 = 16 3
h 3 f f x y : 3 w 2 a 2 + 3 w 2 a 3 + w 1 a 1 = 4 3
h 3 f 2 f y y : w 2 a 2 2 + 2 w 2 a 2 a 3 + w 2 a 3 2 + w 1 a 1 2 = 1 3
h 3 f x f y : w 2 a 3 = 2 3
h 3 f f y 2 : w 2 a 1 a 3 = 1 6
By solving the above system of equations [16], we have w 1 = 1 2 , w 2 = 1 2 , a 1 = 1 4 , a 2 = 7 12 , and a 3 = 4 3 . Consequently, the proposed method (17), referred to as HTM2, can be formulated as follows:
y n + 1 = y n + h 2 k 2 + k 3 ,
where
k 1 = f x n , y n , k 2 = f x n + 1 4 h , y n + 1 4 h k 1 , k 3 = f x n + h 2 , y n + h 7 12 k 1 + 4 3 k 2 .

2.3. Method Based on Hybrid Quadrature Formula with Taylor’s Expansion at m = 3

By using m = 3 in Equations (4)–(8), we define:
y n + 1 = y n + h ( w 1 k 2 + w 2 k 3 + w 3 k 4 )
where
k 1 = f x n , y n , k 2 = f x n + 1 6 h , y n + a 1 h k 1 , k 3 = f x n + 3 h 6 , y n + h a 2 k 1 + a 3 k 2 , k 4 = f x n + 5 h 6 , y n + h a 4 k 1 + a 5 k 2 + a 6 k 3 .
To obtain the new formula, we must find the constants a i , i = 1 , , 6 and w j , j = 1 , 2 , 3 , which are required to ensure that Equation (33) satisfies Taylor’s expansion to the highest possible order. For that k j , j = 1, 2, 3, and 4 in Equation (34) were expanded using Taylor’s series, and the following was obtained:
k 1 = f
k 2 = f + h 1 6 f x + a 1 k 1 f y + h 2 2 ! 1 36 f x x + 1 3 a 1 k 1 f x y + a 1 2 k 1 2 f y y + h 3 3 ! 1 216 f x x x + 1 12 a 1 k 1 f x x y + 1 2 a 1 2 k 1 2 f x y y + a 1 3 k 1 3 f y y y +
k 3 = f + h 3 6 f x + a 2 k 1 + a 3 k 2 f y + h 2 2 ! 9 36 f x x + a 2 k 1 + a 3 k 2 f x y + a 2 k 1 + a 3 k 2 2 f y y + h 3 3 ! 27 216 f x x x + 27 36 a 2 k 1 + a 3 k 2 k 2 f x x y + 3 2 a 2 k 1 + a 3 k 2 2 f x y y + a 2 k 1 + a 3 k 2 3 f y y y + .
and
k 4 = f + h 5 6 f x + a 4 k 1 + a 5 k 2 + a 6 k 3 f y + h 2 2 ! 25 36 f x x + 5 3 a 4 k 1 + a 5 k 2 + a 6 k 3 f x y + a 4 k 1 + a 5 k 2 + a 6 k 3 2 f y y + h 3 3 ! 125 216 f x x x + 75 36 a 4 k 1 + a 5 k 2 + a 6 k 3 f x x y + 5 2 a 4 k 1 + a 5 k 2 + a 6 k 3 2 f x y y + a 2 k 1 + a 3 k 2 3 f y y y +
By substituting Equations (35)–(38) into Equation (33) to obtain an expression for y n + 1 , we obtain:
y n + 1 = y n + h f w 1 + w 2 + w 3 + h 2 f ( a 4 + a 5 + a 6 w 3 + ( a 2 + a 3 ) w 2 + w 1 a 1 ) f y + 5 6 ( w 3 + 1 5 w 1 + 3 5 w 2 ) f x + h 3 1 2 f y y ( ( a 4 + a 5 + a 6 ) 2 w 3 + a 2 + a 3 2 w 2 + a 1 2 w 1 ) f 2 + 1 72 72 a 2 + 72 a 3 a 6 + 72 a 1 a 5 f y 2 + 60 f x y a 4 + a 5 + a 6 w 3 + 72 f y 2 a 1 a 3 + 36 f x y a 2 + a 3 w 2 + 12 f x y a 1 w 1 f + 1 72 12 f x f y a 5 + 3 a 6 + 25 f x x w 3 + 1 27 12 a 3 f x f y + 9 f x x w 2 + 1 72 w 1 f x x +
By setting a 2 + a 3 = 1 2 and a 4 + a 5 + a 6 = 5 6 , and by comparing the coefficients of h r , r = 1 , 2 , and 3, in Equation (39) with their equivalents in Equation (12), we obtain:
h f : w 1 + w 2 + w 3 = 1
h 2 f x : 5 w 3 + w 1 + 3 w 2 = 3
h 2 f f y : w 3 a 4 + w 3 a 5 + w 3 a 6 + w 2 a 2 + w 2 a 3 + w 1 a 1 = 1 2
h 3 f x x : w 1 + 9 w 2 + 25 w 3 = 12
h 3 f f x y : 60 a 4 + a 5 + a 6 w 3 + 36 w 2 a 2 + a 3 + 12 w 1 a 1 = 24
h 3 f 2 f y y : a 4 + a 5 + a 6 2 w 3 + w 2 a 2 + a 3 2 + a 1 2 w 1 = 1 3
h 3 f x f y : 12 a 5 + 3 a 6 w 3 + 12 w 2 a 3 = 12
h 3 f f y 2 : 72 a 2 + 72 a 3 a 6 + 72 a 1 a 5 w 3 + 72 a 1 a 5 w 2 = 12
Solving these equations simultaneously, the nine parameters are given as follows:
w 1 = 3 8 ,   w 2 = 2 8   ,   w 3 = 3 8   and   a 1 = 1 6   ,   a 2 = 7 2   ,   a 3 = 4 ,   a 4 = 5 6 ,   a 5 = 0 ,   and   a 6 = 0
Therefore, from Equation (33), the proposed new method, referred to as HTM3, can be written as follows:
y n + 1 = y n + h 8 ( 3 k 2 + 2 k 3 + 3 k 4 )
where
k 1 = f x n , y n , k 2 = f x n + 1 6 h , y n + 1 6 h k 1 , k 3 = f x n + h 2 , y n + h 7 2 k 1 + 4 k 2 , k 4 = f x n + 5 h 6 , y n + 5 h 6 k 1 .

3. Accuracy of New Methods

In this section, we analyze the local truncation error (L.T.E.) of the newly proposed methods. The local truncation error of numerical methods used to solve Equation (1) is defined as:
L . T . E . = y x n + 1 y n + 1
where y x n + 1 is the exact solution and y n + 1 is the approximate solution.

3.1. Accuracy of HTM2 Method

From Equation (32), and by using Taylor’s series expansion of k j , j = 1, 2, and 3, we have:
k 1 = f ,
k 2 = f + h 1 4 f x + 1 4 f f y + h 2 2 1 16 f x x + 1 8 f f x y + 1 16 f 2 f y y + h 3 6 1 64 f x x x + 3 64 f f x x y + 3 64 f 2 f x y y + 1 64 f 3 f y y y +
k 3 = f + h 3 4 f x + 3 4 f f y + h 2 2 9 32 f x x + 1 96 32 f y 2 + 54 f x y f + 1 3 f x f y + 9 32 f 2 f y y + h 3 9 128 f x x x + 1 384 112 f y f y y + 81 f x y y f 2 + 1 384 96 f x f y y + 128 f x y f y + 81 f x x y f + 1 4 f x y f x + 1 24 f y f x x + 9 128 f 3 f y y y +
Substituting Equations (51)–(53) into Equation (31), we have:
y n + 1 = y n + h f + h 2 1 2 f x + 1 2 f f y + h 3 1 6 f y f x + 1 6 f f y 2 + 5 35 f x x + 5 16 f f x y + 5 32 f 2 f y y +
By subtracting Equation (54) from Equation (12), we have:
L . T . E . = h 3 1 96 f x x + 1 48 f f x y + 1 96 f 2 f y y + o ( h 4 )
As per Equation (55), the form of the HTM2 method is of second-order, with a local truncation error of third-order.

3.2. Accuracy of HTM3 Method

From Equation (49), and by using Taylor’s series expansion of k j , j = 1, 2, 3, and 4, we obtain:
k 1 = f
k 2 = f + h 1 6 f x + 1 6 f f y + h 2 2 1 36 f x x + 1 18 f f x y + 1 36 f 2 f y y + h 3 6 1 216 f x x x + 1 72 f f x x y + 1 72 f 2 f x y y + 1 216 f 3 f y y y +
k 3 = f + h 1 2 f x + 1 2 f f y + h 2 2 1 8 f x x + 1 24 16 f y 2 + 9 f x y f + 2 3 f x f y + 1 8 f 2 f y y + h 3 1 48 f x x x + 1 144 56 f y f y y + 9 f x y y f 2 + 1 144 48 f x f y y + 64 f x y f y + 9 f x x y f + 1 3 f x y f x + 1 18 f y f x x + 1 48 f 3 f y y y +
k 4 = f + h 5 6 f x + 5 6 f f y + h 2 25 72 f x x + 25 36 f f x y + 25 72 f 2 f y y + h 3 125 1296 f x x x + 125 432 f f x x y + 125 432 f 2 f x y y + 125 1296 f 3 f y y y +
When we substitute Equations (56)–(59) into Equation (48), we obtain:
y n + 1 = y n + h f + h 2 1 2 f x + 1 2 f f y + h 3 1 6 f 2 f y y + 1 6 f y 2 + 2 f x y f + 1 6 f y f x + 1 6 f x x + h 4 1 24 f 3 f y y y + 1 72 7 f y f y y + 9 f x y y f 2 + 1 72 6 f x f y y + 8 f x y f y + 9 f x x y f + 1 12 f x y f x + 1 72 f y f x x + 1 24 f x x x +
The local truncation error defined by Equation (50) can be evaluated by subtracting Equation (60) from Equation (12), resulting in:
L . T . E . = h 4 1 24 f f y 3 + 1 24 f x f y 2 + 1 72 5 f 2 f y y + 7 f f x y + 2 f x x f y + 1 24 f x f f y y + f x y + o ( h 5 )
Thus, our new method, HTM3, has a convergence rate of third-order, indicating that the local truncation error is of the order o h 4 .

4. Stability Analysis

In this section, we investigate the stability region of the newly proposed methods using Dahlquist’s test problem, see [17]:
y = λ y n   , y x 0 = y 0
where the solution is given by y = e λ y n , and λ is a complex variable.

4.1. Absolute Stability of HTM2 Method

To study the absolute stability of the proposed method, HTM2, we employ Equation (32) to become the following:
k 1 = λ y n , k 2 = λ y n 1 + h λ 4 , k 3 = λ y n 1 + 3 h λ 4 + h 2 λ 2 3 .
By substituting (62) in (31), we obtain:
y n + 1 = y n + h λ y n 1 + h λ 2 + h 2 λ 2 6
By evaluating y n + 1 y n from (63) and setting z = h λ , one can obtain the stability polynomial of the proposed method as:
R z = y n + 1 y n = 1 + z + z 2 2 ! + z 3 3 ! + o ( z 4 )
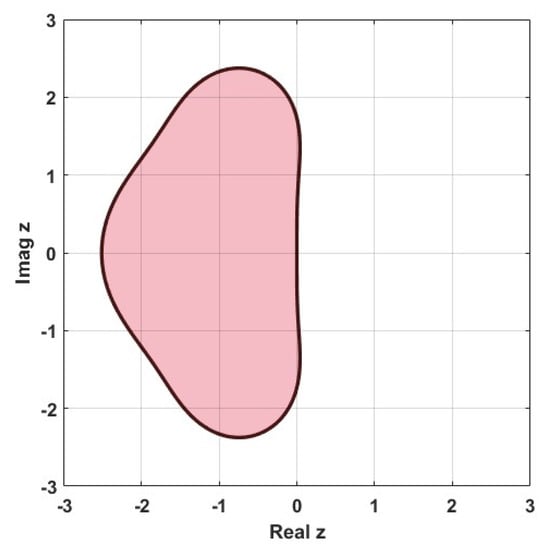
Using MATLAB software, Figure 1 below shows that the stability region of the HTM2 method is wider than that of the other methods that have the same order.

4.2. Absolute Stability of HTM3 Method

To study the absolute stability of the proposed method of HTM3, we employ Equation (49) to become the following:
k 1 = λ y n , k 2 = λ y n 1 + h λ 6 , k 3 = λ y n 1 7 h λ 2 + 4 h λ + 2 h 2 λ 2 3 , k 4 = λ y n 1 + 5 h λ 6 .
By substituting Equation (65) in Equation (48) and setting z = h λ , we obtain:
y n + 1 = y n 1 + z + z 2 2 + z 3 6
Thus, the stability polynomial of the proposed method becomes:
R z = y n + 1 y n = 1 + z + z 2 2 + z 3 6 + o ( z 4 )
Utilizing the MATLAB software, the stability region of the above formula can be shown graphically in Figure 2 below:

5. Numerical Experiments

In this section, we solve two initial value problems from the references [18,19] to demonstrate the accuracy and efficiency of the proposed methods in comparison to other relevant methods. We compare the proposed HTM2 method, which is a second-order method, with the RK2 method [15,20], Ralston’s method [15,20,21], Heun’s method [1,15], and Midpoint method [1,15,22]. In addition, we compare the proposed HTM3 method, which is a third-order method, with Ralston’s method [15,20], RK3 method [15,21], and Heun’s method [15,23], using different step sizes ( h ).
Problem 1.
Consider the IVP y = y 4 ( 1 y 20 ) , y 0 = 1 , with the exact solution
y = 20 1 + 19 e x 4 ,   0 x 1 .
To provide a comprehensive evaluation of the proposed methods, HTM2 and HTM3, Table 1, Table 2 and Table 3 and Table 4, Table 5 and Table 6 for different step sizes provide a numerical comparison of the exact solutions and approximate solutions of the new methods with other related methods of the same order of convergence. A numerical comparison of the absolute errors of our new methods with other relevant methods of the same order of convergence is presented in Table 7, Table 8 and Table 9 and Table 10, Table 11 and Table 12 using different step sizes h = 0.1 , h = 0.05 , and h = 0.025 , respectively. The graphical representation of these results in the Figure 3, Figure 4, Figure 5, Figure 6, Figure 7 and Figure 8 serves to supplement the numerical results and provide additional insight into the performance of the proposed methods.
Problem 2.
Consider the IVP y = 80 45 y ( 2000 5 x ) ,   y 0 = 100 , with the exact solution
y = 2 2000 5 x 3900 ( 2000 ) 9 ( 2000 5 x ) 9 ,   0 x 1
Table 13, Table 14, Table 15, Table 16, Table 17 and Table 18 provide a numerical comparison of the exact solutions and approximate solutions of the proposed methods, HTM2 and HTM3, with other related methods of the same order of convergence using different step sizes h = 0.1 , h = 0.05 and h = 0.025 , respectively. In addition, the numerical comparison of the absolute errors of the proposed methods, HTM2 and HTM3, and other relevant methods of the same order of convergence is presented in Table 19, Table 20, Table 21, Table 22, Table 23 and Table 24. Furthermore, Figure 9, Figure 10, Figure 11, Figure 12, Figure 13 and Figure 14 show the graphical representations of these results, which provide additional support to the numerical results.

6. Discussion and Conclusions

In this section, we discuss and conclude the two new methods for solving first-order ordinary differential equations presented in the previous section: the second-order HTM2 method and the third-order HTM3 method. Both methods were based on Newton’s theorem in calculus, Taylor’s series expansion, and the quadrature integration formula using hybrid functions. To demonstrate the competency of these new methods, we used two examples. It is worth mentioning that the numerical results, tables, and figures were obtained using the software MATLAB (R2022a) on a specific computer machine with the following specifications: Windows 11 Pro has an 11th Gen Intel(R) Core (TM) i7-11800H @ 2.30 GHz processor and 16.0 GB RAM storage (15.7 GB usable).
In the comparison of numerical results obtained from solving the two initial value problems, Problem 1 and Problem 2, it was observed that the HTM2 method outperformed its corresponding methods in terms of proximity to the analytical solution for various step sizes ( h = 0.1 , h = 0.05 , and h = 0.025 ). This is evident from the comparison of the approximate and analytical solutions presented in Table 1, Table 2 and Table 3 and Table 7, Table 8 and Table 9 for Problem 1. Similarly, the HTM3 method was found to be more efficient than its counterparts in terms of closeness to the exact solution, as demonstrated in Table 13, Table 14 and Table 15 and Table 19, Table 20 and Table 21 for Problem 2, for the same step sizes. These results indicate that the proposed methods, HTM2 and HTM3, are highly competent in solving the initial value problems.
The results obtained from solving the two initial value problems, Problem 1 and Problem 2, as shown in Table 4, Table 5, Table 6, Table 10, Table 11 and Table 12, respectively, demonstrate the advantage of the HTM2 method over other relevant methods in terms of lower absolute error for different step sizes ( h = 0.1 , h = 0.05 , and h = 0.025 ). This is further validated by the plots in Figure 3, Figure 4 and Figure 5 and Figure 6, Figure 7 and Figure 8, which show a clear preference of the HTM2 method over other relevant methods. Additionally, the numerical results in Table 16, Table 17 and Table 18 and Table 22, Table 23 and Table 24, and the plots in Figure 9, Figure 10 and Figure 11 and Figure 12, Figure 13 and Figure 14, demonstrate the superiority of the HTM3 method over Ralston’s method, RK3 method, and Heun’s method. It is also observed that as the step size decreases, the error approaches zero, indicating that reducing the step size leads to greater accuracy. The stability region of the new second-order HTM2 method, as shown in Figure 1, is wider than the stability regions of other relevant methods, while the stability region of the new third-order HTM3 method, as indicated in Figure 2, is the same as that of other corresponding methods.
We conclude the new methods presented in the paper are more efficient and accurate for solving IVPs in ordinary differential equations compared to other known and relevant methods. In addition, these methods will provide a new computational tool for solving IVPs in ordinary differential equations and can be applied in various fields of science and engineering. Further research can be conducted to improve these methods and apply them to more complex problems.

Author Contributions

Conceptualization, Z.J.K. and N.Y.A.-H.; formal analysis, Z.J.K. and N.Y.A.-H.; investigation, Z.J.K. and N.Y.A.-H.; methodology, Z.J.K. and N.Y.A.-H.; software, Z.J.K. and N.Y.A.-H.; supervision, N.Y.A.-H.; writing—original draft, Z.J.K.; writing—review and editing, N.Y.A.-H. All authors have read and agreed to the published version of the manuscript.

Funding

The authors received no direct funding for this work.

Institutional Review Board Statement

Not applicable.

Informed Consent Statement

Not applicable.

Data Availability Statement

Not applicable.

Conflicts of Interest

The authors declare no conflict of interest.

References

  1. Chapra, S.C.; Canale, R.P. Numerical Methods for Engineers: With Software and Programming Applications, 4th ed.; McGraw-Hill: New York, NY, USA, 2002. [Google Scholar]
  2. Burden, R.L.; Faires, J.D. Numerical Analysis, 9th ed.; Brooks/Cole Publishing Company: Salt Lake City, UT, USA, 2011. [Google Scholar]
  3. Olaniyan, A.S.; Awe, S.G.; Akanbi, M.A. Improved Third-Order Runge- Kutta Methods Based on the Convex Combination. J. Math. Comput. Sci. 2021, 3, 410–1413. [Google Scholar]
  4. Akanbi, M.A.; Okunuga, S.A.; Sofoluwe, A.B. Error Bounds for 2-Stage Multiderivative Explicit Runge-Kutta Methods. Adv. Model. Anal. 2008, 45, 57–72. [Google Scholar]
  5. Ehiemua, M.E.; Agbeboh, G.U.; Ataman, J.O. On the derivation and implementation of a four-stage harmonic Runge-Kutta scheme for solving initial value problems in ordinary differential equations. Abacus (Math. Sci. Ser.) 2020, 47, 311–318. [Google Scholar]
  6. Evans, D.J. New Runge-Kutta Methods for Initial Value Problems. Appl. Math. Lett. 1989, 2, 25–28. [Google Scholar] [CrossRef]
  7. Kamruzzaman, M.; Nath, M.C. A Comparative Study on Numerical Solution of Initial Value Problem by Using Euler’s Method, Modified Euler’s Method, and Runge-Kutta Method. J. Comput. Math. Sci. 2018, 9, 493–500. [Google Scholar]
  8. Muhammad, I. A Weighted Fourth-Order Runge-Kutta Method Based on Contra-Harmonic Mean. J. Math. Comput. Sci. 2016, 6, 989–1001. [Google Scholar]
  9. Olaniyan, A.S.; Bakre, O.F.; Akanbi, M.A. A 2-Stage Implicit Runge-Kutta Method Based on Heronian Mean for Solving Ordinary Differential Equations. Pure Appl. Math. J. 2020, 9, 84–90. [Google Scholar] [CrossRef]
  10. Sharmila, R.G.; Suvitha, S.; Sunithy, M.S. A Third Order Runge-Kutta Method Based on a Linear Combination of Arithmetic Mean, Geometric Mean, and Centroidal Mean for First Order Differential Equation. Adv. Appl. Math. 2020, 2261, 1–8. [Google Scholar]
  11. Aziz, I.; Siraj-ul-Islam; Khan, W. Quadrature Rules for Numerical Integration Based on Haar Wavelets and Hybrid Functions. Comput. Math. Appl. 2011, 61, 2770–2781. [Google Scholar] [CrossRef]
  12. Ali, A.H.; Pales, Z.S. Taylor-type Expansions in Terms of Exponential Polynomials. Math. Inequalities Appl. 2022, 25, 1123–1141. [Google Scholar] [CrossRef]
  13. Ahmad, N.; Charan, S. A Comparative Study on Numerical Solution of Ordinary Differential Equation By Different Method with Initial Value Problem. Int. J. Recent Sci. Res. 2017, 8, 21134–21139. [Google Scholar]
  14. Akanbi, M.A. Third Order Euler Method for the Numerical Solution of Ordinary Differential Equations. ARPN J. Eng. Appl. Sci. 2010, 5, 42–49. [Google Scholar]
  15. Hatun, M.; Vatansever, F. Differential Equation Solver Simulator for Runge-Kutta Methods. Uludağ Univ. J. Fac. Eng. 2016, 21, 145–162. [Google Scholar]
  16. Abdul-Hassan, N.Y.; Ali, A.H.; Park, C. A New Fifth-Order Iterative Method Free from Second Derivative for Solving Nonlinear Equations, J. Appl. Math. Comput. 2022, 68, 2877–2886. [Google Scholar] [CrossRef]
  17. Corless, R.M.; Kaya, C.; Moir, R.H.C. Optimal Residuals and the Dahlquist Test Problem. Numer. Algorithms 2019, 81, 1253–1274. [Google Scholar] [CrossRef]
  18. Chandru, M.; Ponalagusamy, R.; Alphonse, P. A New Fifth-Order Weighted Runge-Kutta Algorithm Based on Heronian Mean for Initial Value Problems in Ordinary Differential Equations. J. Appl. Math. Inform. 2017, 35, 191–204. [Google Scholar] [CrossRef]
  19. Omar, Z.; Adeyeye, O. Numerical Solution of First Order Initial Value Problems Using a Self-Starting Implicit Two-Step Obrechkoff-Type Block Method. J. Math. Stat. 2016, 12, 127–134. [Google Scholar] [CrossRef]
  20. Ralston, A. Runge-Kutta Methods with Minimum Error Bounds. Math. Comput. 1962, 16, 431–437. [Google Scholar] [CrossRef]
  21. Ralston, A.; Rabinowitz, P. A First Course in Numerical Analysis, 2nd ed.; McGraw-Hill: New York, NY, USA, 1978. [Google Scholar]
  22. Ram, T.; Solangi, M.A.; Sanghah, A.A. A Hybrid Numerical Method with Greater Efficiency for Solving Initial Value Problems. Math. Theory Model. 2020, 10, 1–7. [Google Scholar]
  23. Butcher, J.C. The Numerical Analysis of Ordinary Differential Equations. In Runge-Kutta Methods; John Wiley & Sons Ltd.: New York, NY, USA, 2000. [Google Scholar]
Figure 1. Absolute stability region of HTM2.
Figure 1. Absolute stability region of HTM2.
Symmetry 15 00631 g001
Figure 2. Absolute stability region of HTM3.
Figure 2. Absolute stability region of HTM3.
Symmetry 15 00631 g002
Figure 3. Comparison of HTM2 method with relevant methods for problem 1 at h = 0.1 .
Figure 3. Comparison of HTM2 method with relevant methods for problem 1 at h = 0.1 .
Symmetry 15 00631 g003
Figure 4. Comparison of HTM2 method with relevant methods for problem 1 at h = 0.05 .
Figure 4. Comparison of HTM2 method with relevant methods for problem 1 at h = 0.05 .
Symmetry 15 00631 g004
Figure 5. Comparison of HTM2 method with relevant methods for problem 1 at h = 0.025 .
Figure 5. Comparison of HTM2 method with relevant methods for problem 1 at h = 0.025 .
Symmetry 15 00631 g005
Figure 6. Comparison of HTM3 method with relevant methods for problem 1 at h = 0.1 .
Figure 6. Comparison of HTM3 method with relevant methods for problem 1 at h = 0.1 .
Symmetry 15 00631 g006
Figure 7. Comparison of HTM3 method with relevant methods for problem 1 at h = 0.05 .
Figure 7. Comparison of HTM3 method with relevant methods for problem 1 at h = 0.05 .
Symmetry 15 00631 g007
Figure 8. Comparison of HTM3 method with relevant methods for problem 1 at h = 0.025 .
Figure 8. Comparison of HTM3 method with relevant methods for problem 1 at h = 0.025 .
Symmetry 15 00631 g008
Figure 9. Comparison of HTM2 method with relevant methods for problem 2 at h = 0.1 .
Figure 9. Comparison of HTM2 method with relevant methods for problem 2 at h = 0.1 .
Symmetry 15 00631 g009
Figure 10. Comparison of HTM2 method with relevant methods for problem 2 at h = 0.05 .
Figure 10. Comparison of HTM2 method with relevant methods for problem 2 at h = 0.05 .
Symmetry 15 00631 g010
Figure 11. Comparison of HTM2 method with relevant methods for problem 2 at h = 0.025 .
Figure 11. Comparison of HTM2 method with relevant methods for problem 2 at h = 0.025 .
Symmetry 15 00631 g011
Figure 12. Comparison of HTM3 method with relevant methods for problem 2 at h = 0.1 .
Figure 12. Comparison of HTM3 method with relevant methods for problem 2 at h = 0.1 .
Symmetry 15 00631 g012
Figure 13. Comparison of HTM3 method with relevant methods for problem 2 at h = 0.05 .
Figure 13. Comparison of HTM3 method with relevant methods for problem 2 at h = 0.05 .
Symmetry 15 00631 g013
Figure 14. Comparison of HTM3 method with relevant methods for problem 2 at h = 0.025 .
Figure 14. Comparison of HTM3 method with relevant methods for problem 2 at h = 0.025 .
Symmetry 15 00631 g014
Table 1. Comparison of Analytical and Approximate Solutions for HTM2 and Relevant Methods in Problem 1 (h = 0.1).
Table 1. Comparison of Analytical and Approximate Solutions for HTM2 and Relevant Methods in Problem 1 (h = 0.1).
x i Exact SolutionRK2 MethodRalston’s MethodHeun’s MethodMidpoint MethodHTM2 Method
0000000
0.11.0240189623518671.0240169524739581.0240169230957031.0240168349609381.0240170112304691.024018966423752
0.21.0485829963827341.0485788965340701.0485788357615571.0485786534440391.0485790180791061.048583005159566
0.31.0737029288388841.0736966571916961.0736965629089391.0736962800607301.0736968457572421.073702942998442
0.41.0993897267314841.0993811997295221.0993810697165901.0993806796779291.0993814597554491.099389746998454
0.51.1256544953297821.1256436276975251.1256434596264851.1256429554135941.1256439638397171.125654522478015
0.61.1525084759064711.1524951806612481.1524949720919901.1524943463845711.1524955977999431.152508510761309
0.71.1799630432244051.1799472316915851.1799469800675491.1799462251959601.1799477349399171.179963086665087
0.81.2080297027537151.2080112845850901.2080109872288921.2080100951610211.2080118792978481.208029755715844
0.91.2367200876081481.2366989708036691.2366986249126221.2366975872404501.2366996625862481.236720151086232
1.01.2660459551893181.2660220461223421.2660216487638801.2660204566897551.2660228408399001.266046030239382
Table 2. Comparison of Analytical and Approximate Solutions for HTM2 and Relevant Methods in Problem 1 (h = 0.05).
Table 2. Comparison of Analytical and Approximate Solutions for HTM2 and Relevant Methods in Problem 1 (h = 0.05).
x i Exact SolutionRK2 MethodRalston’s MethodHeun’s MethodMidpoint MethodHTM2 Method
0000000
0.11.0240189623518671.0240184556374431.0240184481679121.0240184257593181.0240184705765061.024018964748139
0.21.0485829963827341.0485819627727571.0485819473214441.0485819009675071.0485819936753841.048583001384183
0.31.0737029288388841.0737013477157531.0737013237450331.0737012518328791.0737013956571951.073702936666439
0.41.0993897267314831.0993875770427951.0993875439886661.0993874448262881.0993876431510581.099389737618628
0.51.1256544953297821.1256517555906911.1256517128617451.1256515846749231.1256518410485921.125654509523097
0.61.1525084759064711.1525051242027911.1525050711791591.1525049121082911.1525052302500671.152508493666189
0.71.1799630432244051.1799590572164821.1799589932487551.1799588013456111.1799591851519551.179963064824991
0.81.2080297027537161.2080250596811071.2080249840892261.2080247573136321.2080252108648951.208029728484451
0.91.2367200876081481.2367147642951451.2367146763672691.2367144125837101.2367149401509291.236720117773737
1.01.2660459551893181.2660399280513561.2660398270427081.2660395240168511.2660401300686951.266045990110506
Table 3. Comparison of Analytical and Approximate Solutions for HTM2 and Relevant Methods in Problem 1 (h = 0.025).
Table 3. Comparison of Analytical and Approximate Solutions for HTM2 and Relevant Methods in Problem 1 (h = 0.025).
x i Exact SolutionRK2 MethodRalston’s MethodHeun’s MethodMidpoint MethodHTM2 Method
0000000
0.11.0240189623518671.0240188351388431.0240188332556481.0240188276060671.0240188389052301.024018963125439
0.21.0485829963827341.0485827368915611.0485827329960681.0485827213095931.0485827446825441.048582997988505
0.31.0737029288388841.0737025318949751.0737025258516891.0737025077218351.0737025439815441.073702931338594
0.41.0993897267314841.0993891870512151.0993891787179971.0993891537183461.0993892037176491.099389730190115
0.51.1256544953297821.1256538075210911.1256537967489011.1256537644323301.1256538290654721.125654499815693
0.61.1525084759064711.1525076344696381.1525076211022651.1525075810001501.1525076612043831.152508481491529
0.71.1799630432244051.1799620425530331.1799620264268311.1799619780482251.1799620748054381.179963049984132
0.81.2080297027537161.2080285371359101.2080285180795121.2080284609103191.2080285752487081.208029710767429
0.91.2367200876081481.2367187512279081.2367187290619441.2367186625640591.2367187955598361.236720096959107
1.01.2660459551893181.2660444421281501.2660444166649601.2660443402753961.2660444930545331.266045965964875
Table 4. Comparison of Analytical and Approximate Solutions for HTM3 and Relevant Methods in Problem 1 (h = 0.1).
Table 4. Comparison of Analytical and Approximate Solutions for HTM3 and Relevant Methods in Problem 1 (h = 0.1).
x i Exact SolutionRalston’s MethodRK3 MethodHeun’s MethodHTM3 Method
000000
0.11.0240189623518671.0240189510724591.0240189497141771.0240189519618121.024018953256430
0.21.0485829963827341.0485829734053481.0485829705994881.0485829752425511.048582977917067
0.31.0737029288388841.0737028937376751.0737028893908571.0737028965839031.073702900727513
0.41.0993897267314841.0993896790734761.0993896730881041.0993896829926691.099389688698611
0.51.1256544953297821.1256544346750281.1256544269491541.1256544397339821.125654447099669
0.61.1525084759064711.1525084018082291.1525083922354141.1525084080766811.152508417203833
0.71.1799630432244051.1799629552293371.1799629436985181.1799629627800611.179962973774839
0.81.2080297027537151.2080296004021021.2080295867974521.2080296093109951.208029622284133
0.91.2367200876081481.2367199704341191.2367199546349071.2367199807802951.236719995847236
1.01.2660459551893181.2660458227211111.2660458046015671.2660458345869911.266045851868019
Table 5. Comparison of Analytical and Approximate Solutions for HTM3 and Relevant Methods in Problem 1 (h = 0.05).
Table 5. Comparison of Analytical and Approximate Solutions for HTM3 and Relevant Methods in Problem 1 (h = 0.05).
x i Exact SolutionRalston’s MethodRK3 MethodHeun’s MethodHTM3 Method
000000
0.11.0240189623518671.0240189609293231.0240189607590681.0240189610418001.024018961208012
0.21.0485829963827341.0485829934848951.0485829931331941.0485829937172421.048582994060601
0.31.0737029288388841.0737029244120831.0737029238672361.0737029247720331.073702925303975
0.41.0993897267314831.0993897207211581.0993897199709371.0993897212167931.099389721949271
0.51.1256544953297821.1256544876804941.1256544867121231.1256544883202551.125654489265756
0.61.1525084759064711.1525084665619271.1525084653620701.1525084673546281.152508468526188
0.71.1799630432244051.1799630321274841.1799630306822251.1799630330823221.179963034493546
0.81.2080297027537161.2080296898464961.2080296881413231.2080296909730611.208029692638139
0.91.2367200876081481.2367200728319341.2367200708517211.2367200741402241.236720076073946
1.01.2660459551893181.2660459384846751.2660459362136651.2660459399851031.266045942202880
Table 6. Comparison of Analytical and Approximate Solutions for HTM3 and Relevant Methods in Problem 1 (h = 0.025).
Table 6. Comparison of Analytical and Approximate Solutions for HTM3 and Relevant Methods in Problem 1 (h = 0.025).
x i Exact SolutionRalston’s MethodRK3 MethodHeun’s MethodHTM3 Method
000000
0.11.0240189623518671.0240189621732551.0240189621519451.0240189621873971.024018962208452
0.21.0485829963827341.0485829960188891.0485829959748691.0485829960481021.048582996091597
0.31.0737029288388841.0737029282830701.0737029282148751.0737029283283261.073702928395708
0.41.0993897267314841.0993897259768531.0993897258829531.0993897260391671.099389726131950
0.51.1256544953297821.1256544943693771.1256544942481741.1256544944498121.125654494569575
0.61.1525084759064711.1525084747332261.1525084745830511.1525084748328881.152508474981283
0.71.1799630432244051.1799630418311521.1799630416502631.1799630419511971.179963042129945
0.81.2080297027537161.2080297011331861.2080297009197671.2080297012748201.208029701485716
0.91.2367200876081481.2367200857529751.2367200855051331.2367200859174551.236720086162370
1.01.2660459551893181.2660459530920431.2660459528078071.2660459532806781.266045953561562
Table 7. Absolute errors for problem 1 using HTM2 and other methods for h = 0.1 .
Table 7. Absolute errors for problem 1 using HTM2 and other methods for h = 0.1 .
x i RK2 MethodRalston’s MethodHeun’s MethodMidpoint MethodHTM2 Method
000000
0.12.0099   ×   10 6 2.0393   ×   10 6 2.1274   ×   10 6 1.9511   ×   10 6 4.0719   ×   10 9
0.24.0998   ×   10 6 4.1606   ×   10 6 4.3429   ×   10 6 3.9783   ×   10 6 8.7768   ×   10 9
0.36.2716   ×   10 6 6.3659   ×   10 6 6.6488   ×   10 6 6.0831   ×   10 6 1.4160   ×   10 8
0.48.5270   ×   10 6 8.6570   ×   10 6 9.0471   ×   10 6 8.2670   ×   10 6 2.0267   ×   10 8
0.51.0868   ×   10 5 1.1036   ×   10 5 1.1540   ×   10 5 1.0531   ×   10 5 2.7148   ×   10 8
0.61.3295   ×   10 5 1.3504   ×   10 5 1.4130   ×   10 5 1.2878   ×   10 5 3.4855   ×   10 8
0.71.5812   ×   10 5 1.6063   ×   10 5 1.6818   ×   10 5 1.5308   ×   10 5 4.3441   ×   10 8
0.81.8418   ×   10 5 1.8716   ×   10 5 1.9608   ×   10 5 1.7823   ×   10 5 5.2962   ×   10 8
0.92.1117   ×   10 5 2.1463   ×   10 5 2.2500   ×   10 5 2.0425   ×   10 5 6.3478   ×   10 8
1.02.3909   ×   10 5 2.4306   ×   10 5 2.5498   ×   10 5 2.3114   ×   10 5 7.5050   ×   10 8
Table 8. Absolute errors for problem 1 using HTM2 and other methods for h = 0.05 .
Table 8. Absolute errors for problem 1 using HTM2 and other methods for h = 0.05 .
x i RK2 MethodRalston’s MethodHeun’s MethodMidpoint MethodHTM2 Method
000000
0.15.0671   ×   10 7 5.1418   ×   10 7 5.3659   ×   10 7 4.9178   ×   10 7 2.3963   ×   10 9
0.21.0336   ×   10 6 1.0491   ×   10 6 1.0954   ×   10 6 1.0027   ×   10 6 5.0014   ×   10 9
0.31.5811   ×   10 6 1.6051   ×   10 6 1.6770   ×   10 6 1.5332   ×   10 6 7.8276   ×   10 9
0.42.1497   ×   10 6 2.1827   ×   10 6 2.2819   ×   10 6 2.0836   ×   10 6 1.0887   ×   10 8
0.52.7397   ×   10 6 2.7825   ×   10 6 2.9107   ×   10 6 2.6543   ×   10 6 1.4193   ×   10 8
0.63.3517   ×   10 6 3.4047   ×   10 6 3.5638   ×   10 6 3.2457   ×   10 6 1.7760   ×   10 8
0.73.9860   ×   10 6 4.0500   ×   10 6 4.2419   ×   10 6 3.8581   ×   10 6 2.1601   ×   10 8
0.84.6431   ×   10 6 4.7187   ×   10 6 4.9454   ×   10 6 4.4919   ×   10 6 2.5731   ×   10 8
0.95.3233   ×   10 6 5.4112   ×   10 6 5.6750   ×   10 6 5.1475   ×   10 6 3.0166   ×   10 8
1.06.0271   ×   10 6 6.1281   ×   10 6 6.4312   ×   10 6 5.8251   ×   10 6 3.4921   ×   10 8
Table 9. Absolute errors for problem 1 using HTM2 and other methods for h = 0.025 .
Table 9. Absolute errors for problem 1 using HTM2 and other methods for h = 0.025 .
x i RK2 MethodRalston’s MethodHeun’s MethodMidpoint MethodHTM2 Method
000000
0.11.2721   ×   10 7 1.2910   ×   10 7 1.3475   ×   10 7 1.2345   ×   10 7 7.7357   ×   10 10
0.22.5949   ×   10 7 2.6339   ×   10 7 2.7507   ×   10 7 2.5170   ×   10 7 1.6058   ×   10 9
0.33.9694   ×   10 7 4.0299   ×   10 7 4.2112   ×   10 7 3.8486   ×   10 7 2.4997   ×   10 9
0.45.3968   ×   10 7 5.4801   ×   10 7 5.7301   ×   10 7 5.2301   ×   10 7 3.4586   ×   10 9
0.56.8781   ×   10 7 6.9858   ×   10 7 7.3090   ×   10 7 6.6626   ×   10 7 4.4859   ×   10 9
0.68.4144   ×   10 7 8.5480   ×   10 7 8.9491   ×   10 7 8.1470   ×   10 7 5.5851   ×   10 9
0.71.0007   ×   10 6 1.0168   ×   10 6 1.0652   ×   10 6 9.6842   ×   10 7 6.7597   ×   10 9
0.81.1656   ×   10 6 1.1847   ×   10 6 1.2418   ×   10 6 1.1275   ×   10 6 8.0137   ×   10 9
0.91.3364   ×   10 6 1.3585   ×   10 6 1.4250   ×   10 6 1.2920   ×   10 6 9.3510   ×   10 9
1.01.5131   ×   10 6 1.5385   ×   10 6 1.6149   ×   10 6 1.4621   ×   10 6 1.0776   ×   10 8
Table 10. Absolute errors for problem 1 using HTM3 and other methods for h = 0.1 .
Table 10. Absolute errors for problem 1 using HTM3 and other methods for h = 0.1 .
x i Ralston’s MethodRK3 MethodHeun’s MethodHTM3 Method
00 00 0
0.11.1279   ×   10 8 1.2638   ×   10 8 1.0390   ×   10 8 9.0954   ×   10 9
0.22.2977   ×   10 8 2.5783   ×   10 8 2.1140   ×   10 8 1.8466   ×   10 8
0.33.5101   ×   10 8 3.9448   ×   10 8 3.2255   ×   10 8 2.8111   ×   10 8
0.44.7658   ×   10 8 5.3643   ×   10 8 4.3739   ×   10 8 3.8033   ×   10 8
0.56.0655   ×   10 8 6.838   ×   10 8 5.5596   ×   10 8 4.8230   ×   10 8
0.67.4098   ×   10 8 8.3671   ×   10 8 6.7830   ×   10 8 5.8703   ×   10 8
0.78.7995   ×   10 8 9.9526   ×   10 8 8.0444   ×   10 8 6.9450   ×   10 8
0.81.0235   ×   10 7 1.1596   ×   10 7 9.3443   ×   10 8 8.0470   ×   10 8
0.91.1717   ×   10 7 1.3297   ×   10 7 1.0683   ×   10 7 9.1761   ×   10 8
1.01.3247   ×   10 7 1.5059   ×   10 7 1.2060   ×   10 7 1.0332   ×   10 7
Table 11. Absolute errors for problem 1 using HTM3 and other methods for h = 0.05 .
Table 11. Absolute errors for problem 1 using HTM3 and other methods for h = 0.05 .
x i Ralston’s MethodRK3 MethodHeun’s MethodHTM3 Method
00000
0.11.4225   ×   10 9 1.5928   ×   10 9 1.3101   ×   10 9 1.1439   ×   10 9
0.22.8978   ×   10 9 3.2495   ×   10 9 2.6655   ×   10 9 2.3221   ×   10 9
0.34.4268   ×   10 9 4.9716   ×   10 9 4.0669   ×   10 9 3.5349   ×   10 9
0.46.0103   ×   10 9 6.7605   ×   10 9 5.5147   ×   10 9 4.7822   ×   10 9
0.57.6493   ×   10 9 8.6177   ×   10 9 7.0000   ×   10 9 6.0640   ×   10 9
0.69.3445   ×   10 9 1.0544   ×   10 9 8.5518   ×   10 9 7.3803   ×   10 9
0.71.1097   ×   10 8 1.2542   ×   10 8 1.0142   ×   10 8 8.7309   ×   10 9
0.81.2907   ×   10 8 1.4612   ×   10 8 1.1781   ×   10 8 1.0116   ×   10 8
0.91.4776   ×   10 8 1.6756   ×   10 8 1.3468   ×   10 8 1.1534   ×   10 8
1.01.6705   ×   10 8 1.8976   ×   10 8 1.5204   ×   10 8 1.2986   ×   10 8
Table 12. Absolute errors for problem 1 using HTM3 and other methods for h = 0.025 .
Table 12. Absolute errors for problem 1 using HTM3 and other methods for h = 0.025 .
x i Ralston’s MethodRK3 MethodHeun’s MethodHTM3 Method
00000
0.11.7861   ×   10 10 1.9992   ×   10 10 1.6447   ×   10 10 1.4342   ×   10 10
0.23.6385   ×   10 10 4.0786   ×   10 10 3.3463   ×   10 10 2.9114   ×   10 10
0.35.5581   ×   10 10 6.2401   ×   10 10 5.1056   ×   10 10 4.4318   ×   10 10
0.47.5463   ×   10 10 8.4853   ×   10 10 6.9232   ×   10 10 5.9953   ×   10 10
0.59.6041   ×   10 10 1.0816   ×   10 9 8.7997   ×   10 10 7.6021   ×   10 10
0.61.1732   ×   10 9 1.3234   ×   10 9 1.0736   ×   10 9 9.2519   ×   10 10
0.71.3933   ×   10 9 1.5741   ×   10 9 1.2732   ×   10 9 1.0945   ×   10 9
0.81.6205   ×   10 9 1.8339   ×   10 9 1.4789   ×   10 9 1.2680   ×   10 9
0.91.8552   ×   10 9 2.1030   ×   10 9 1.6907   ×   10 9 1.4458   ×   10 9
1.02.0973   ×   10 9 2.3815   ×   10 9 1.9086   ×   10 9 1.6278   ×   10 9
Table 13. Comparison of Analytical and Approximate Solutions for HTM2 and Relevant Methods in Problem 2 (h = 0.1).
Table 13. Comparison of Analytical and Approximate Solutions for HTM2 and Relevant Methods in Problem 2 (h = 0.1).
x i Exact SolutionRK2 MethodRalston’s MethodHeun’s MethodMidpoint MethodHTM2 Method
0000000
0.11.077662301168311   ×   10 2 1.077662235372562   ×   10 2 1.077662233543790   ×   10 2 1.077662228057014   ×   10 2 1.077662239029879   ×   10 2 1.077662302115619   ×   10 2
0.21.155149409193027   ×   10 2 1.155149277848099   ×   10 2 1.155149274197407   ×   10 2 1.155149263244417   ×   10 2 1.155149285149027   ×   10 2 1.155149411084106   ×   10 2
0.31.232461630508842   ×   10 2 1.232461433860695   ×   10 2 1.232461428394920   ×   10 2 1.232461411996225   ×   10 2 1.232461444791564   ×   10 2 1.232461633340158   ×   10 2
0.41.309599271090915   ×   10 2 1.309599009384900   ×   10 2 1.309599002110860   ×   10 2 1.309598980286920   ×   10 2 1.309599023932070   ×   10 2 1.309599274858934   ×   10 2
0.51.386562636455415   ×   10 2 1.386562309936298   ×   10 2 1.386562300860797   ×   10 2 1.386562273632022   ×   10 2 1.386562328086166   ×   10 2 1.386562641156632   ×   10 2
0.61.463352031660152   ×   10 2 1.463351640572091   ×   10 2 1.463351629701914   ×   10 2 1.463351597088663   ×   10 2 1.463351662311085   ×   10 2 1.463352037291060   ×   10 2
0.71.539967761305115   ×   10 2 1.539967305891663   ×   10 2 1.539967293233580   ×   10 2 1.539967255256163   ×   10 2 1.539967331206245   ×   10 2 1.539967767862210   ×   10 2
0.81.616410129533037   ×   10 2 1.616409610037156   ×   10 2 1.616409595597920   ×   10 2 1.616409552276596   ×   10 2 1.616409638913823   ×   10 2 1.616410137012834   ×   10 2
0.91.692679440029992   ×   10 2 1.692678856694046   ×   10 2 1.692678840480392   ×   10 2 1.692678791835372   ×   10 2 1.692678889119325   ×   10 2 1.692679448429009   ×   10 2
1.01.768775996025961   ×   10 2 1.768775349091707   ×   10 2 1.768775331110355   ×   10 2 1.768775277161798   ×   10 2 1.768775385052160   ×   10 2 1.768776005340717   ×   10 2
Table 14. Comparison of Analytical and Approximate Solutions for HTM2 and Relevant Methods in Problem 2 (h = 0.05).
Table 14. Comparison of Analytical and Approximate Solutions for HTM2 and Relevant Methods in Problem 2 (h = 0.05).
x i Exact SolutionRK2 MethodRalston’s MethodHeun’s MethodMidpoint MethodHTM2 Method
0 000000
0.11.077662301168311   ×   10 2 1.077662284732696   ×   10 2 1.077662284276013   ×   10 2 1.077662282905904   ×   10 2 1.077662285646036   ×   10 2 1.077662301400763   ×   10 2
0.21.155149409193027   ×   10 2 1.155149376383397   ×   10 2 1.155149375471741   ×   10 2 1.155149372736659   ×   10 2 1.155149378206653   ×   10 2 1.155149409657066   ×   10 2
0.31.232461630508842   ×   10 2 1.232461581386640   ×   10 2 1.232461580021718   ×   10 2 1.232461575926784   ×   10 2 1.232461584116397   ×   10 2 1.232461631203599   ×   10 2
0.41.309599271090915   ×   10 2 1.309599205717424   ×   10 2 1.309599203900941   ×   10 2 1.309599198451264   ×   10 2 1.309599209350277   ×   10 2 1.309599272015514   ×   10 2
0.51.386562636455415   ×   10 2 1.386562554891789   ×   10 2 1.386562552625442   ×   10 2 1.386562545826120   ×   10 2 1.386562559424340   ×   10 2 1.386562637609003   ×   10 2
0.61.463352031660152   ×   10 2 1.463351933967384   ×   10 2 1.463351931252869   ×   10 2 1.463351923108986   ×   10 2 1.463351939396244   ×   10 2 1.463352033041868   ×   10 2
0.71.539967761305115   ×   10 2 1.539967647544044   ×   10 2 1.539967644383051   ×   10 2 1.539967634899678   ×   10 2 1.539967653865831   ×   10 2 1.539967762914094   ×   10 2
0.81.616410129533037   ×   10 2 1.616409999764360   ×   10 2 1.616409996158576   ×   10 2 1.616409985340773   ×   10 2 1.616410006975703   ×   10 2 1.616410131368426   ×   10 2
0.91.692679440029992   ×   10 2 1.692679294314255   ×   10 2 1.692679290265361   ×   10 2 1.692679278118176   ×   10 2 1.692679302411788   ×   10 2 1.692679442090935   ×   10 2
1.01.768775996025961   ×   10 2 1.768775834423550   ×   10 2 1.768775829933226   ×   10 2 1.768775816461693   ×   10 2 1.768775843403918   ×   10 2 1.768775998311597   ×   10 2
Table 15. Comparison of Analytical and Approximate Solutions for HTM2 and Relevant Methods in Problem 2 (h = 0.025).
Table 15. Comparison of Analytical and Approximate Solutions for HTM2 and Relevant Methods in Problem 2 (h = 0.025).
x i Exact SolutionRK2 MethodRalston’s MethodHeun’s MethodMidpoint MethodHTM2 Method
0000000
0.11.077662301168311   ×   10 2 1.077662297061071   ×   10 2 1.077662296946963   ×   10 2 1.077662296604634   ×   10 2 1.768772168318756   ×   10 2 1.077662301225877   ×   10 2
0.21.155149409193027   ×   10 2 1.155149400993944   ×   10 2 1.155149400766157   ×   10 2 1.155149400082781   ×   10 2 2.520298931317081   ×   10 2 1.155149409307948   ×   10 2
0.31.232461630508842   ×   10 2 1.232461618233270   ×   10 2 1.232461617892230   ×   10 2 1.232461616869088   ×   10 2 3.254880571751630   ×   10 2 1.232461630680901   ×   10 2
0.41.309599271090915   ×   10 2 1.309599254754162   ×   10 2 1.309599254300294   ×   10 2 1.309599252938663   ×   10 2 3.972812879500018   ×   10 2 1.309599271319889   ×   10 2
0.51.386562636455415   ×   10 2 1.386562616072772   ×   10 2 1.386562615506501   ×   10 2 1.386562613807653   ×   10 2 4.674387207720501   ×   10 2 1.386562636741100   ×   10 2
0.61.463352031660152   ×   10 2 1.463352007246861   ×   10 2 1.463352006568610   ×   10 2 1.463352004533817   ×   10 2 5.359890528448672   ×   10 2 1.463352032002334   ×   10 2
0.71.539967761305115   ×   10 2 1.539967732876376   ×   10 2 1.539967732086569   ×   10 2 1.539967729717097   ×   10 2 6.029605487635397   ×   10 2 1.539967761703577   ×   10 2
0.81.616410129533037   ×   10 2 1.616410097104022   ×   10 2 1.616410096203079   ×   10 2 1.616410093500192   ×   10 2 6.683810459630230   ×   10 2 1.616410129987570   ×   10 2
0.91.692679440029992   ×   10 2 1.692679403615832   ×   10 2 1.692679402604174   ×   10 2 1.692679399569134   ×   10 2 7.322779601114496   ×   10 2 1.692679440540384   ×   10 2
1.01.768775996025961   ×   10 2 1.768775955641741   ×   10 2 1.768775954519786   ×   10 2 1.768775951153851   ×   10 2 7.946782904488222   ×   10 2 1.768775996591993   ×   10 2
Table 16. Comparison of Analytical and Approximate Solutions for HTM3 and Relevant Methods in Problem 2 (h = 0.1).
Table 16. Comparison of Analytical and Approximate Solutions for HTM3 and Relevant Methods in Problem 2 (h = 0.1).
x i Exact SolutionRalston’s MethodRK3 MethodHeun’s MethodHTM3 Method
000000
0.11.077662301168311   ×   10 2 1.077662301205557   ×   10 2 1.077662301209444   ×   10 2 1.077662301201518   ×   10 2 1.077662301195728   ×   10 2
0.21.155149409193027   ×   10 2 1.155149409267394   ×   10 2 1.155149409275154   ×   10 2 1.155149409259330   ×   10 2 1.155149409247769   ×   10 2
0.31.232461630508842   ×   10 2 1.232461630620198   ×   10 2 1.232461630631818   ×   10 2 1.232461630608124   ×   10 2 1.232461630590812   ×   10 2
0.41.309599271090915   ×   10 2 1.309599271239121   ×   10 2 1.309599271254587   ×   10 2 1.309599271223051   ×   10 2 1.309599271200008   ×   10 2
0.51.386562636455415   ×   10 2 1.386562636640352   ×   10 2 1.386562636659651   ×   10 2 1.386562636620299   ×   10 2 1.386562636591547   ×   10 2
0.61.463352031660152   ×   10 2 1.463352031881691   ×   10 2 1.463352031904810   ×   10 2 1.463352031857670   ×   10 2 1.463352031823227   ×   10 2
0.71.539967761305115   ×   10 2 1.539967761563123   ×   10 2 1.539967761590047   ×   10 2 1.539967761535147   ×   10 2 1.539967761495035   ×   10 2
0.81.616410129533037   ×   10 2 1.616410129827389   ×   10 2 1.616410129858106   ×   10 2 1.616410129795472   ×   10 2 1.616410129749710   ×   10 2
0.91.692679440029992   ×   10 2 1.692679440360560   ×   10 2 1.692679440395056   ×   10 2 1.692679440324717   ×   10 2 1.692679440273324   ×   10 2
1.01.768775996025961   ×   10 2 1.768775996392609   ×   10 2 1.768775996430871   ×   10 2 1.768775996352853   ×   10 2 1.768775996295850   ×   10 2
Table 17. Comparison of Analytical and Approximate Solutions for HTM3 and Relevant Methods in Problem 2 (h = 0.05).
Table 17. Comparison of Analytical and Approximate Solutions for HTM3 and Relevant Methods in Problem 2 (h = 0.05).
x i Exact SolutionRalston’s MethodRK3 MethodHeun’s MethodHTM3 Method
000000
0.11.077662301168311   ×   10 2 1.077662301172961   ×   10 2 1.077662301173447   ×   10 2 1.077662301172457   ×   10 2 1.077662301171734   ×   10 2
0.21.155149409193027   ×   10 2 1.155149409202316   ×   10 2 1.155149409203285   ×   10 2 1.155149409201309   ×   10 2 1.155149409199866   ×   10 2
0.31.232461630508842   ×   10 2 1.232461630522752   ×   10 2 1.232461630524203   ×   10 2 1.232461630521245   ×   10 2 1.232461630519083   ×   10 2
0.41.309599271090915   ×   10 2 1.309599271109421   ×   10 2 1.309599271111352   ×   10 2 1.309599271107414   ×   10 2 1.309599271104537   ×   10 2
0.51.386562636455415   ×   10 2 1.386562636478511   ×   10 2 1.386562636480920   ×   10 2 1.386562636476007   ×   10 2 1.386562636472416   ×   10 2
0.61.463352031660152   ×   10 2 1.463352031687821   ×   10 2 1.463352031690708   ×   10 2 1.463352031684822   ×   10 2 1.463352031680521   ×   10 2
0.71.539967761305115   ×   10 2 1.539967761337337   ×   10 2 1.539967761340699   ×   10 2 1.539967761333844   ×   10 2 1.539967761328835   ×   10 2
0.81.616410129533037   ×   10 2 1.616410129569800   ×   10 2 1.616410129573635   ×   10 2 1.616410129565815   ×   10 2 1.616410129560100   ×   10 2
0.91.692679440029992   ×   10 2 1.692679440071280   ×   10 2 1.692679440075588   ×   10 2 1.692679440066805   ×   10 2 1.692679440060387   ×   10 2
1.01.768775996025961   ×   10 2 1.768775996071750   ×   10 2 1.768775996076527   ×   10 2 1.768775996066786   ×   10 2 1.768775996059668   ×   10 2
Table 18. Comparison of Analytical and Approximate Solutions for HTM3 and Relevant Methods in Problem 2 (h = 0.025).
Table 18. Comparison of Analytical and Approximate Solutions for HTM3 and Relevant Methods in Problem 2 (h = 0.025).
x i Exact SolutionRalston’s MethodRK3 MethodHeun’s MethodHTM3 Method
0 0 0 0 0 0
0.1 1.077662301168311   ×   10 2 1.077662301168891   ×   10 2 1.077662301168951   ×   10 2 1.077662301168828   ×   10 2 1.077662301168737   ×   10 2
0.2 1.155149409193027   ×   10 2 1.155149409194189   ×   10 2 1.155149409194310   ×   10 2 1.155149409194063   ×   10 2 1.155149409193883   ×   10 2
0.3 1.232461630508842   ×   10 2 1.232461630510583   ×   10 2 1.232461630510764   ×   10 2 1.232461630510395   ×   10 2 1.232461630510124   ×   10 2
0.4 1.309599271090915   ×   10 2 1.309599271093224   ×   10 2 1.309599271093465   ×   10 2 1.309599271092973   ×   10 2 1.309599271092613   ×   10 2
0.5 1.386562636455415   ×   10 2 1.386562636458300   ×   10 2 1.386562636458600   ×   10 2 1.386562636457987   ×   10 2 1.386562636457538   ×   10 2
0.6 1.463352031660152   ×   10 2 1.463352031663611   ×   10 2 1.463352031663971   ×   10 2 1.463352031663236   ×   10 2 1.463352031662698   ×   10 2
0.7 1.539967761305115   ×   10 2 1.539967761309141   ×   10 2 1.539967761309561   ×   10 2 1.539967761308705   ×   10 2 1.539967761308079   ×   10 2
0.8 1.616410129533037   ×   10 2 1.616410129537632   ×   10 2 1.616410129538111   ×   10 2 1.616410129537134   ×   10 2 1.616410129536420   ×   10 2
0.9 1.692679440029992   ×   10 2 1.692679440035155   ×   10 2 1.692679440035693   ×   10 2 1.692679440034596   ×   10 2 1.692679440033793   ×   10 2
1.0 1.768775996025961   ×   10 2 1.768775996031681   ×   10 2 1.768775996032277   ×   10 2 1.768775996031060   ×   10 2 1.768775996030170   ×   10 2
Table 19. Absolute errors for problem 2 using HTM2 and other methods for h = 0.1 .
Table 19. Absolute errors for problem 2 using HTM2 and other methods for h = 0.1 .
x i RK2 MethodRalston’s MethodHeun’s MethodMidpoint MethodHTM2 Method
000000
0.16.5796   ×   10 6 6.7625   ×   10 6 7.3111   ×   10 6 6.2138   ×   10 6 9.4731   ×   10 8
0.21.3134   ×   10 5 1.3500   ×   10 5 1.4595   ×   10 5 1.2404   ×   10 5 1.8911   ×   10 7
0.31.9665   ×   10 5 2.0211   ×   10 5 2.1851   ×   10 5 1.8572   ×   10 5 2.8313   ×   10 7
0.42.6171   ×   10 5 2.6898   ×   10 5 2.9080   ×   10 5 2.4716   ×   10 5 3.7680   ×   10 7
0.53.2652   ×   10 5 3.3559   ×   10 5 3.6282   ×   10 5 3.0837   ×   10 5 4.7012   ×   10 7
0.63.9109   ×   10 5 4.0196   ×   10 5 4.3457   ×   10 5 3.6935   ×   10 5 5.6309   ×   10 7
0.74.5541   ×   10 5 4.6807   ×   10 5 5.0605   ×   10 5 4.3010   ×   10 5 6.5571   ×   10 7
0.85.1950   ×   10 5 5.3394   ×   10 5 5.7726   ×   10 5 4.9062   ×   10 5 7.4798   ×   10 7
0.95.8334   ×   10 5 5.9955   ×   10 5 6.4819   ×   10 5 5.5091   ×   10 5 8.3990   ×   10 7
1.06.4693   ×   10 5 6.6492   ×   10 5 7.1886   ×   10 5 6.1097   ×   10 5 9.3148   ×   10 7
Table 20. Absolute errors for problem 2 using HTM2 and other methods for h = 0.05 .
Table 20. Absolute errors for problem 2 using HTM2 and other methods for h = 0.05 .
x i RK2 MethodRalston’s MethodHeun’s MethodMidpoint MethodHTM2 Method
000000
0.11.6436   ×   10 6 1.6892   ×   10 6 1.8262   ×   10 6 1.5522   ×   10 6 2.3245   ×   10 8
0.23.2810   ×   10 6 3.3721   ×   10 6 3.6456   ×   10 6 3.0986   ×   10 6 4.6404   ×   10 8
0.34.9122   ×   10 6 5.0487   ×   10 6 5.4582   ×   10 6 4.6392   ×   10 6 6.9476   ×   10 8
0.46.5373   ×   10 6 6.7190   ×   10 6 7.2640   ×   10 6 6.1741   ×   10 6 9.2460   ×   10 8
0.58.1564   ×   10 6 8.3830   ×   10 6 9.0629   ×   10 6 7.7031   ×   10 6 1.1536   ×   10 7
0.69.7693   ×   10 6 1.0041   ×   10 5 1.0855   ×   10 5 9.2264   ×   10 6 1.3817   ×   10 7
0.71.1376   ×   10 5 1.1692   ×   10 5 1.2641   ×   10 5 1.0744   ×   10 5 1.6090   ×   10 7
0.81.2977   ×   10 5 1.3337   ×   10 5 1.4419   ×   10 5 1.2256   ×   10 5 1.8354   ×   10 7
0.91.4572   ×   10 5 1.4976   ×   10 5 1.6191   ×   10 5 1.3762   ×   10 5 2.0609   ×   10 7
1.01.6160   ×   10 5 1.6609   ×   10 5 1.7956   ×   10 5 1.5262   ×   10 5 2.2856   ×   10 7
Table 21. Absolute errors for problem 2 using HTM2 and other methods for h = 0.025 .
Table 21. Absolute errors for problem 2 using HTM2 and other methods for h = 0.025 .
x i RK2 MethodRalston’s MethodHeun’s MethodMidpoint MethodHTM2 Method
000000
0.14.1072   ×   10 7 4.2213   ×   10 7 4.5637   ×   10 7 3.8790   ×   10 7 5.7565   ×   10 9
0.28.1991   ×   10 7 8.4269   ×   10 7 9.1102   ×   10 7 7.7435   ×   10 7 1.1492   ×   10 8
0.31.2276   ×   10 6 1.2617   ×   10 6 1.3640   ×   10 6 1.1594   ×   10 6 1.7206   ×   10 8
0.41.6337   ×   10 6 1.6791   ×   10 6 1.8152   ×   10 6 1.5429   ×   10 6 2.2897   ×   10 8
0.52.0383   ×   10 6 2.0949   ×   10 6 2.2648   ×   10 6 1.9250   ×   10 6 2.8569   ×   10 8
0.62.4413   ×   10 6 2.5092   ×   10 6 2.7126   ×   10 6 2.3057   ×   10 6 3.4218   ×   10 8
0.72.8429   ×   10 6 2.9219   ×   10 6 3.1588   ×   10 6 2.6849   ×   10 6 3.9846   ×   10 8
0.83.2429   ×   10 6 3.3330   ×   10 6 3.6033   ×   10 6 3.0627   ×   10 6 4.5453   ×   10 8
0.93.6414   ×   10 6 3.7426   ×   10 6 4.0461   ×   10 6 3.4391   ×   10 6 5.1039   ×   10 8
1.04.0384   ×   10 6 4.1506   ×   10 6 4.4872   ×   10 6 3.8140   ×   10 6 5.6603   ×   10 8
Table 22. Absolute errors for problem 2 using HTM3 and other methods for h = 0.1 .
Table 22. Absolute errors for problem 2 using HTM3 and other methods for h = 0.1 .
x i Ralston’s MethodRK3 MethodHeun’s MethodHTM3 Method
00000
0.13.7246   ×   10 9 4.1133   ×   10 9 3.3207   ×   10 9 2.7416   ×   10 9
0.27.4366   ×   10 9 8.2127   ×   10 9 6.6303   ×   10 9 5.4741   ×   10 9
0.31.1136   ×   10 8 1.2298   ×   10 8 9.9282   ×   10 9 8.1970   ×   10 9
0.41.4821   ×   10 8 1.6367   ×   10 8 1.3214   ×   10 8 1.0909   ×   10 8
0.51.8494   ×   10 8 2.0424   ×   10 8 1.6488   ×   10 8 1.3613   ×   10 8
0.62.2154   ×   10 8 2.4466   ×   10 8 1.9752   ×   10 8 1.6308   ×   10 8
0.72.5801   ×   10 8 2.8493   ×   10 8 2.3003   ×   10 8 1.8992   ×   10 8
0.82.9435   ×   10 8 3.2507   ×   10 8 2.6243   ×   10 8 2.1667   ×   10 8
0.93.3057   ×   10 8 3.6506   ×   10 8 2.9472   ×   10 8 2.4333   ×   10 8
1.03.6665   ×   10 8 4.0491   ×   10 8 3.2689   ×   10 8 2.6989   ×   10 8
Table 23. Absolute errors for problem 2 using HTM3 and other methods for h = 0.05 .
Table 23. Absolute errors for problem 2 using HTM3 and other methods for h = 0.05 .
x i Ralston’s MethodRK3 MethodHeun’s MethodHTM3 Method
00000
0.14.6501   ×   10 10 5.1354   ×   10 10 4.1457   ×   10 10 3.4225   ×   10 10
0.29.2889   ×   10 10 1.0258   ×   10 9 8.2821   ×   10 10 6.8384   ×   10 10
0.31.3910   ×   10 9 1.5361   ×   10 9 1.2403   ×   10 9 1.0241   ×   10 9
0.41.8506   ×   10 9 2.0437   ×   10 9 1.6499   ×   10 9 1.3622   ×   10 9
0.52.3096   ×   10 9 2.5506   ×   10 9 2.0592   ×   10 9 1.7002   ×   10 9
0.62.7670   ×   10 9 3.0556   ×   10 9 2.4671   ×   10 9 2.0370   ×   10 9
0.73.2222   ×   10 9 3.5584   ×   10 9 2.8729   ×   10 9 2.3720   ×   10 9
0.83.6763   ×   10 9 4.0598   ×   10 9 3.2778   ×   10 9 2.7063   ×   10 9
0.94.1288   ×   10 9 4.5595   ×   10 9 3.6813   ×   10 9 3.0395   ×   10 9
1.04.5789   ×   10 9 5.0566   ×   10 9 4.0826   ×   10 9 3.3707   ×   10 9
Table 24. Absolute errors for problem 2 using HTM3 and other methods for h = 0.025 .
Table 24. Absolute errors for problem 2 using HTM3 and other methods for h = 0.025 .
x i Ralston’s MethodRK3 MethodHeun’s MethodHTM3 Method
00000
0.15.7938   ×   10 11 6.4006   ×   10 11 5.1628   ×   10 11 4.2590   ×   10 11
0.21.1617   ×   10 10 1.2828   ×   10 10 1.0360   ×   10 10 8.5564   ×   10 11
0.31.7408   ×   10 10 1.9220   ×   10 10 1.5525   ×   10 10 1.2824   ×   10 10
0.42.3087   ×   10 10 2.5497   ×   10 10 2.0580   ×   10 10 1.6982   ×   10 10
0.52.8851   ×   10 10 3.1858   ×   10 10 2.5724   ×   10 10 2.1231   ×   10 10
0.63.4589   ×   10 10 3.8193   ×   10 10 3.0846   ×   10 10 2.5466   ×   10 10
0.74.0254   ×   10 10 4.4454   ×   10 10 3.5894   ×   10 10 2.9632   ×   10 10
0.84.5941   ×   10 10 5.0736   ×   10 10 4.0967   ×   10 10 3.3825   ×   10 10
0.95.1622   ×   10 10 5.7003   ×   10 10 4.6035   ×   10 10 3.8011   ×   10 10
1.05.7196   ×   10 10 6.3162   ×   10 10 5.0994   ×   10 10 4.2095   ×   10 10
Disclaimer/Publisher’s Note: The statements, opinions and data contained in all publications are solely those of the individual author(s) and contributor(s) and not of MDPI and/or the editor(s). MDPI and/or the editor(s) disclaim responsibility for any injury to people or property resulting from any ideas, methods, instructions or products referred to in the content.

Share and Cite

MDPI and ACS Style

Kadum, Z.J.; Abdul-Hassan, N.Y. New Numerical Methods for Solving the Initial Value Problem Based on a Symmetrical Quadrature Integration Formula Using Hybrid Functions. Symmetry 2023, 15, 631. https://doi.org/10.3390/sym15030631

AMA Style

Kadum ZJ, Abdul-Hassan NY. New Numerical Methods for Solving the Initial Value Problem Based on a Symmetrical Quadrature Integration Formula Using Hybrid Functions. Symmetry. 2023; 15(3):631. https://doi.org/10.3390/sym15030631

Chicago/Turabian Style

Kadum, Zainab J., and Noori Y. Abdul-Hassan. 2023. "New Numerical Methods for Solving the Initial Value Problem Based on a Symmetrical Quadrature Integration Formula Using Hybrid Functions" Symmetry 15, no. 3: 631. https://doi.org/10.3390/sym15030631

APA Style

Kadum, Z. J., & Abdul-Hassan, N. Y. (2023). New Numerical Methods for Solving the Initial Value Problem Based on a Symmetrical Quadrature Integration Formula Using Hybrid Functions. Symmetry, 15(3), 631. https://doi.org/10.3390/sym15030631

Note that from the first issue of 2016, this journal uses article numbers instead of page numbers. See further details here.

Article Metrics

Back to TopTop