Numerical Model Validation for Detection of Surface Displacements over Twin Tunnels from Metro Line 1 in the Historical Area of Seville (Spain)
Abstract
:1. Introduction
2. Case Study: Critical Points from Line 1 of the Metro of Seville
2.1. Geotechnical Site Characterisation
2.2. Seville Metro Line 1 Main Difficulties
2.3. Selection of Critical Areas
2.4. Dimensions of the Model and Boundary Conditions
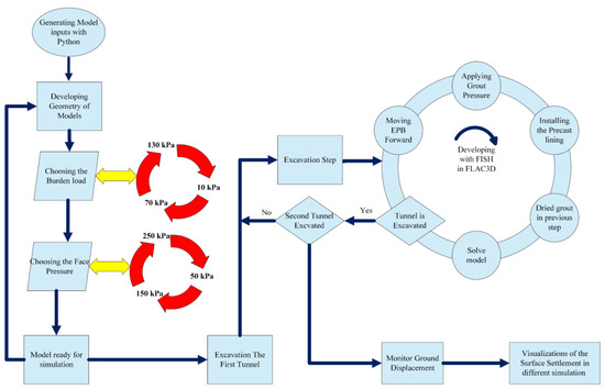
3. Simulation Processes
3.1. Numerical Simulation of the EPB’s Shield
3.2. Numerical Simulation of the Grout Injection
3.3. Numerical Simulation of the Lining
3.4. The Procedure of Developing Models
4. Results and Discussion
4.1. Validation of the Numerical Model
4.2. Influence of the Excavation Parameter on the Ground Displacement
4.3. Twin Tunnel Excavation and Stages of Excavation
4.4. Statistical Analysis on Results of Extra Models
5. Conclusions
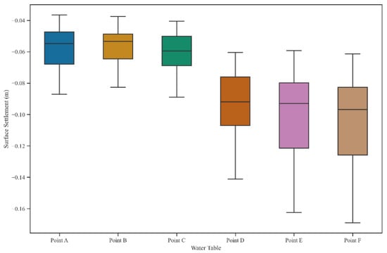
- The ground displacement in crowded locations should be controlled and measured step by step, particularly where twin tunnels in the crowded location are excavated into sand. For instance, in this study, Points E and F were placed in sand. The average surface settlement for Points A, B, and C was −0.058, −0.057, and −0.06 m, respectively. However, the surface settlement average in Points D, E, and F were −0.093, −0.101, and −0.105 m, respectively. Moreover, the average surface settlement in Point F is 1.8 times more than in Point A, and the average surface settlement in Point D is 1.5 times greater than that in Point C.
- Face pressure and grout pressure have an indirect relationship with the surface settlement, and this study shows with increasing these pressures the surface settlement is decreased; it is notable that this pressure must be measured in a decent range because increasing the EPB face pressure and grouting pressure can cause swelling on the surface or hydraulic fracture in the soil.
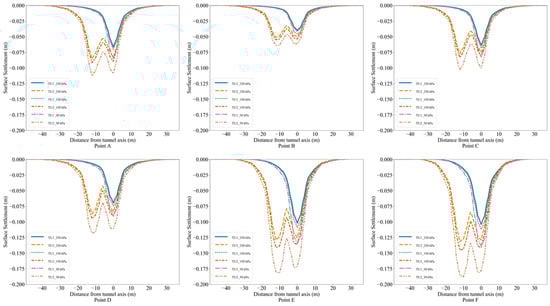
- Excavating tunnels at greater depths or in stronger soil types (high Young’s modulus) would decrease the surface settlement in the tunnels of the metro of Seville. It can be observed that, in Points F and E, the shallower and weaker the soil is at the excavation site, the higher the variance. The range of surface settlement was changing approximately between 0.04 and 0.08 m, where Young’s modulus was 83.3 and 58.8. On the other hand, surface settlement was changing between 0.06 and 0.16 m when the Young’s modulus was set at 24.5. However, changing the depth of the tunnel could impact the results of this study. It is recommended that for tunnel excavation in the soft soil of Seville in the future, with increasing the depth of tunnel and grout pressure or assuming the ground treatment, the surface settlement would be reduced.
- The water table and pore pressure of the soil also commands high priority. The existence of a shallow water table in gravel leads to a high amount of ground displacement into the crown of the tunnel and increases the surface settlement. For instance, the excavation process in Seville was halted for months in Point D for this reason. Moreover, ground treatment is suggested for dealing with the location where the water table is high. It is also recommended to decelerate EPB until the grouting has enough time to harden.
- In tunnels excavated at a lower depth, surface settlement would be greater than in tunnels excavated at a deeper depth. The result was clear tunnels located on 10 m of surface that have more surface settlement than other tunnels. However, the soil properties have to be considered too.
- In these simulations, when tunnels are excavated in the E and F, the burden load, face pressure, and grout pressure were 130, 50, and 100 kPa, respectively. The surface displacement at both points was 0.16 m. This amount of surface displacement is too high. Therefore, it is recommended when tunnels want to be excavated in these areas and the burden load is 130 kPa. The face pressure and grout pressure would be increased to 250 kPa and 300 kPa, respectively. Then the numerical study in FLAC3D shows that the surface displacement is reduced to approximately 0.10 m. Therefore, this sample shows the importance of face pressure and grout pressure in the underground excavation with EPB and controlling the surface displacement.
Author Contributions
Funding
Institutional Review Board Statement
Informed Consent Statement
Data Availability Statement
Acknowledgments
Conflicts of Interest
References
- Department of Economic & Social Affairs of United Nations. World Urbanization Prospects: The 2018 Revision; United Nations: New York, NY, USA, 2019; Volume 12. [Google Scholar]
- Williams, M.; Edgeworth, M.; Zalasiewicz, J.; Waters, C.N.; Steffen, W.; Wolfe, A.P.; Minter, N.J.; Cearreta, A.; Gałuszka, A.; Haff, P.; et al. Underground metro systems. A durable geological proxy of rapid urban population growth and energy consumption during the Anthropocene. In The Routledge Companion to Big History; Routledge, Taylor & Francis Group: London, UK, 2019; pp. 434–455. [Google Scholar]
- Qiao, Y.-K.; Peng, F.-L.; Sabri, S.; Rajabifard, A. Socio-environmental costs of underground space use for urban sustainability. Sustain. Cities Soc. 2019, 51, 101757. [Google Scholar] [CrossRef]
- Li, X.; Li, C.; Parriaux, A.; Wu, W.; Li, H.; Sun, L.; Liu, C. Multiple resources and their sustainable development in Urban Underground Space. Tunn. Undergr. Space Technol. 2016, 55, 59–66. [Google Scholar] [CrossRef]
- Mahajan, S.; Ayothiraman, R.; Sharma, K.G. A Parametric Study on Effects of Basement Excavation and Foundation Loading on Underground Metro Tunnel in Soil. Indian Geotech. J. 2019, 49, 667–686. [Google Scholar] [CrossRef]
- Hellawell, E.E.; Hawley, J.; Pooley, A.J.; Eskesen, S.D.; Garrod, B.; Leggett, M. Metros under construction around the world. Geotech. Eng. 2001, 149, 29–39. [Google Scholar] [CrossRef]
- Topal, C.; Mahmutoğlu, Y. Assessment of surface settlement induced by tunnel excavations for the Esenler–Başakşehir (Istanbul, Turkey) Subway Line. Environ. Earth Sci. 2021, 80, 188. [Google Scholar] [CrossRef]
- Gong, C.; Ding, W.; Xie, D. Twin EPB tunneling-induced deformation and assessment of a historical masonry building on Shanghai soft clay. Tunn. Undergr. Space Technol. 2020, 98, 103300. [Google Scholar] [CrossRef]
- Masini, L.; Gaudio, D.; Rampello, S.; Romani, E. Observed Performance of a Deep Excavation in the Historical Center of Rome. J. Geotech. Geoenvironmental Eng. 2021, 147, 05020015. [Google Scholar] [CrossRef]
- Papastamos, G.; Stiros, S.; Saltogianni, V.; Kontogianni, V. 3-D strong tilting observed in tall, isolated brick chimneys during the excavation of the Athens Metro. Appl. Geomat. 2014, 7, 115–121. [Google Scholar] [CrossRef]
- Qiu, J.; Qin, Y.; Feng, Z.; Wang, L.; Wang, K. Safety Risks and Protection Measures for City Wall during Construction and Operation of Xi’an Metro. J. Perform. Constr. Facil. 2020, 34, 04020003. [Google Scholar] [CrossRef]
- Lai, J.; Zhou, H.; Wang, K.; Qiu, J.; Wang, L.; Wang, J.; Feng, Z. Shield-driven induced ground surface and Ming Dynasty city wall settlement of Xi’an metro. Tunn. Undergr. Space Technol. 2019, 97, 103220. [Google Scholar] [CrossRef]
- Golpasand, M.-R.B.; Do, N.A.; Dias, D. Impact of pre-existent Qanats on ground settlements due to mechanized tunneling. Transp. Geotech. 2019, 21, 100262. [Google Scholar] [CrossRef]
- Namazi, E.; Hajihassani, M.; Gilani, S.O.; Zolfegharifar, S.Y. Risk Assessment of Building Damage Induced by Tunnelling Through a Gene Expression Programming Model. Geotech. Geol. Eng. 2022, 40, 2357–2370. [Google Scholar] [CrossRef]
- Mazo, C.O.; Cagigal, P.A.; Saavedra, F.M.; Álvarez, R. Geotechnical problems during the soil boring in the Seville underground (Spain). In Proceedings of the 17th International Conference on Soil Mechanics and Geotechnical Engineering: The Academia and Practice of Geotechnical Engineering, Alexandria, Egypt, 5–9 October 2009; Volome 3; pp. 2461–2464. [Google Scholar] [CrossRef]
- Islam, S.; Iskander, M. Twin tunnelling induced ground settlements: A review. Tunn. Undergr. Space Technol. 2021, 110, 103614. [Google Scholar] [CrossRef]
- Peiró, J.; Sherwin, S. Finite Difference, Finite Element and Finite Volume Methods for Partial Differential Equations. In Handbook of Materials Modeling; Springer: Dordrecht, The Netherlands, 2005; pp. 2415–2446. [Google Scholar]
- Chheng, C.; Likitlersuang, S. Underground excavation behaviour in Bangkok using three-dimensional finite element method. Comput. Geotech. 2018, 95, 68–81. [Google Scholar] [CrossRef]
- Chakeri, H.; Unver, B.; Ozcelik, Y. A novel relationship for predicting the point of inflexion value in the surface settlement curve. Tunn. Undergr. Space Technol. 2014, 43, 266–275. [Google Scholar] [CrossRef]
- Huang, K.; Sun, Y.; Huang, X.; Li, Y.; Jiang, M.; Liu, R. Effects of Different Construction Sequences on Ground Surface Settlement and Displacement of Single Long Pile due to Twin Paralleled Shield Tunneling. Adv. Civ. Eng. 2021, 2021, 1–14. [Google Scholar] [CrossRef]
- Darvishpour, A.; Seifabad, M.C.; Wood, D.A.; Ghorbani, H. Wellbore stability analysis to determine the safe mud weight window for sandstone layers. Pet. Explor. Dev. 2019, 46, 1031–1038. [Google Scholar] [CrossRef]
- Deng, H.; Fu, H.; Shi, Y.; Huang, Z.; Huang, Q. Analysis of Asymmetrical Deformation of Surface and Oblique Pipeline Caused by Shield Tunneling along Curved Section. Symmetry 2021, 13, 2396. [Google Scholar] [CrossRef]
- Hao, D.; Zhu, R.; Wu, K.; Chen, R. Analysis of Ground Settlement Caused by Double-line TBM Tunnelling under Existing Building. Geotech. Geol. Eng. 2021, 40, 899–911. [Google Scholar] [CrossRef]
- Zhang, M.; Li, S.; Li, P. Numerical analysis of ground displacement and segmental stress and influence of yaw excavation loadings for a curved shield tunnel. Comput. Geotech. 2019, 118, 103325. [Google Scholar] [CrossRef]
- Hu, X.; He, C.; Lai, X.; Walton, G.; Fu, W.; Fang, Y. A DEM-based study of the disturbance in dry sandy ground caused by EPB shield tunneling. Tunn. Undergr. Space Technol. 2020, 101, 103410. [Google Scholar] [CrossRef]
- Lin, Q.; Tian, Y.; Lu, D.; Gong, Q.; Du, X.; Gao, Z. A prediction method of ground volume loss variation with depth induced by tunnel excavation. Acta Geotech. 2021, 16, 3689–3707. [Google Scholar] [CrossRef]
- Mu, B.; Xie, X.; Li, X.; Li, J.; Shao, C.; Zhao, J. Monitoring, modelling and prediction of segmental lining deformation and ground settlement of an EPB tunnel in different soils. Tunn. Undergr. Space Technol. 2020, 113, 103870. [Google Scholar] [CrossRef]
- Hajjar, M.; Hayati, A.N.; Ahmadi, M.M.; Sadrnejad, S.A. Longitudinal Settlement Profile in Shallow Tunnels in Drained Conditions. Int. J. Géoméch. 2015, 15, 04014097. [Google Scholar] [CrossRef]
- Chakeri, H.; Ozcelik, Y.; Unver, B. Effects of important factors on surface settlement prediction for metro tunnel excavated by EPB. Tunn. Undergr. Space Technol. 2013, 36, 14–23. [Google Scholar] [CrossRef]
- Zheng, H.; Li, P.; Ma, G.; Zhang, Q. Experimental investigation of mechanical characteristics for linings of twins tunnels with asymmetric cross-section. Tunn. Undergr. Space Technol. 2021, 119, 104209. [Google Scholar] [CrossRef]
- Suwansawat, S.; Einstein, H.H. Describing Settlement Troughs over Twin Tunnels Using a Superposition Technique. J. Geotech. Geoenvironmental Eng. 2007, 133, 445–468. [Google Scholar] [CrossRef]
- Forsat, M.; Taghipoor, M.; Palassi, M. 3D FEM Model on the Parameters’ Influence of EPB-TBM on Settlements of Single and Twin Metro Tunnels During Construction. Int. J. Pavement Res. Technol. 2022, 15.3, 525–538. [Google Scholar] [CrossRef]
- Do, N.-A.; Dias, D.; Oreste, P.; Djeran-Maigre, I. Three-dimensional numerical simulation for mechanized tunnelling in soft ground: The influence of the joint pattern. Acta Geotech. 2014, 9, 673–694. [Google Scholar] [CrossRef]
- Moeinossadat, S.R.; Ahangari, K. Estimating maximum surface settlement due to EPBM tunneling by Numerical-Intelligent approach—A case study: Tehran subway line 7. Transp. Geotech. 2018, 18, 92–102. [Google Scholar] [CrossRef]
- Chapman, D.; Metje, N.; Stärk, A. Tunnel construction techniques. In Introduction to Tunnel Construction; CRC Press: Boca Raton, FL, USA, 2017; pp. 117–242. [Google Scholar]
- Bilgin, N.; Copur, H.; Balci, C. Mechanical Excavation in Mining and Civil Industries; CRC Press: Boca Raton, FL, USA, 2013; pp. 103–123. [Google Scholar]
- Zhong, Z.; Li, C.; Liu, X.; Fan, Y.; Liang, N. Analysis of ground surface settlement induced by the construction of mechanized twin tunnels in soil-rock mass mixed ground. Tunn. Undergr. Space Technol. 2021, 110, 103746. [Google Scholar] [CrossRef]
- Qi, W.; Yang, Z.; Jiang, Y.; Shao, X.; Yang, X.; He, Q. Structural Deformation of Existing Horseshoe-Shaped Tunnels by Shield Overcrossing. KSCE J. Civ. Eng. 2021, 25, 735–749. [Google Scholar] [CrossRef]
- Fang, Q.; Zhang, D.; Li, Q.; Wong, L.N.Y. Effects of twin tunnels construction beneath existing shield-driven twin tunnels. Tunn. Undergr. Space Technol. 2015, 45, 128–137. [Google Scholar] [CrossRef]
- Nematollahi, M.; Dias, D. Interaction between an underground parking and twin tunnels—Case of the Shiraz subway line. Tunn. Undergr. Space Technol. 2019, 95, 103150. [Google Scholar] [CrossRef]
- Epel, T.; Mooney, M.A.; Gutierrez, M. The influence of face and shield annulus pressure on tunnel liner load development. Tunn. Undergr. Space Technol. 2021, 117, 104096. [Google Scholar] [CrossRef]
- Huang, M.; Li, Y.; Shi, Z.; Lü, X. Face stability analysis of shallow shield tunneling in layered ground under seepage flow. Tunn. Undergr. Space Technol. 2021, 119, 104201. [Google Scholar] [CrossRef]
- Li, P.; Wei, Y.; Zhang, M.; Huang, Q.; Wang, F. Influence of non-associated flow rule on passive face instability for shallow shield tunnels. Tunn. Undergr. Space Technol. 2021, 119, 104202. [Google Scholar] [CrossRef]
- Hasanpour, R. Advance numerical simulation of tunneling by using a double shield TBM. Comput. Geotech. 2014, 57, 37–52. [Google Scholar] [CrossRef]
- Liu, X.; Zhang, Y.; Bao, Y.; Song, W. Investigation of the structural effect induced by stagger joints in segmental tunnel linings: Numerical explanation via macro-level structural modeling. Tunn. Undergr. Space Technol. 2021, 120, 104284. [Google Scholar] [CrossRef]
- Zaheri, M.; Ranjbarnia, M.; Dias, D.; Oreste, P. Performance of segmental and shotcrete linings in shallow tunnels crossing a transverse strike-slip faulting. Transp. Geotech. 2020, 23, 100333. [Google Scholar] [CrossRef]
- Wei, Y.-H.; Wang, Y.-Q.; Mao, Y.; Chen, L.-L.; Wang, M. Effect of Shield-Tunnel Excavation on Adjacent-Pile Foundation Based on Modified Cam-Clay Model. J. Highw. Transp. Res. Dev. 2020, 14, 84–92. [Google Scholar] [CrossRef]
- Zheng, G.; Fan, Q.; Zhang, T.; Zhang, Q. Numerical study of the Soil-Tunnel and Tunnel-Tunnel interactions of EPBM overlapping tunnels constructed in soft ground. Tunn. Undergr. Space Technol. 2022, 124, 104490. [Google Scholar] [CrossRef]
- Jin, H.; Yuan, D.; Zhou, S.; Zhao, D. Short-Term and Long-Term Displacement of Surface and Shield Tunnel in Soft Soil: Field Observations and Numerical Modeling. Appl. Sci. 2022, 12, 3564. [Google Scholar] [CrossRef]
- Guo, P.; Gong, X.; Wang, Y.; Lin, H.; Zhao, Y. Minimum cover depth estimation for underwater shield tunnels. Tunn. Undergr. Space Technol. 2021, 115, 104027. [Google Scholar] [CrossRef]
- Yang, W.; Zheng, J.; Zhang, R.; Liu, H. An empirical model for characterizing 3D deformation at the face of shield tunnel in soft clay. Tunn. Undergr. Space Technol. 2021, 112, 103862. [Google Scholar] [CrossRef]
- Yi, S.; Ke, W.; Huang, X.; Xiao, M.; Chen, J.; Huang, J. Simulating the effects of braced excavation on the adjacent tunnel using numerical method. J. Phys. Conf. Ser. 2020, 1654, 012121. [Google Scholar] [CrossRef]
- Shivaei, S.; Hataf, N.; Pirastehfar, K. 3D numerical investigation of the coupled interaction behavior between mechanized twin tunnels and groundwater—A case study: Shiraz metro line 2. Tunn. Undergr. Space Technol. 2020, 103, 103458. [Google Scholar] [CrossRef]
- Bai, Y.; Yang, Z.; Jiang, Z. Key protection techniques adopted and analysis of influence on adjacent buildings due to the Bund Tunnel construction. Tunn. Undergr. Space Technol. 2014, 41, 24–34. [Google Scholar] [CrossRef]
- Comodromos, E.M.; Papadopoulou, M.C.; Konstantinidis, G.K. Numerical Assessment of Subsidence and Adjacent Building Movements Induced by TBM-EPB Tunneling. J. Geotech. Geoenvironmental Eng. 2014, 140, 04014061. [Google Scholar] [CrossRef]
- Piciullo, L.; Ritter, S.; Lysdahl, A.O.K.; Langford, J.; Nadim, F. Assessment of building damage due to excavation-induced displacements: The GIBV method. Tunn. Undergr. Space Technol. 2020, 108, 103673. [Google Scholar] [CrossRef]
- Katebi, H.; Rezaei, A.; Hajialilue-Bonab, M.; Tarifard, A. Assessment the influence of ground stratification, tunnel and surface buildings specifications on shield tunnel lining loads (by FEM). Tunn. Undergr. Space Technol. 2015, 49, 67–78. [Google Scholar] [CrossRef]
- Dimmock, P.S.; Mair, R.J. Effect of building stiffness on tunnelling-induced ground movement. Tunn. Undergr. Space Technol. 2008, 23, 438–450. [Google Scholar] [CrossRef]
- Fuentes, D.S.; Mascort-Albea, E.J.; Hidalgo, B.d.; Hidalgo-Sánchez, F.M.; Gutiérrez, M.A. Spatial data for the design of critical cartographies in the metropolitan area of Seville (Spain). In Reciprociudad: Design Diplomacy in Seville Design Diplomacy in Seville; Recolectores Urbanos: Sevilla, Spain, 2021; pp. 251–264. [Google Scholar]
- Diz-Mellado, E.; Mascort-Albea, E.J.; Romero-Hernández, R.; Galán-Marín, C.; Rivera-Gómez, C.; Ruiz-Jaramillo, J.; Jaramillo-Morilla, A. Non-destructive testing and Finite Element Method integrated procedure for heritage diagnosis: The Seville Cathedral case study. J. Build. Eng. 2021, 37, 102134. [Google Scholar] [CrossRef]
- Castillo-Manzano, J.I.; López-Valpuesta, L. Urban retail fabric and the metro: A complex relationship. Lessons from middle-sized Spanish cities. Cities 2009, 26, 141–147. [Google Scholar] [CrossRef]
- De Justo Alpañés, J.L. Pasado y Presente del Metro de Sevilla; Editorial Universidad de Sevilla: Sevilla, Spain, 1994. [Google Scholar]
- Carvajal, J.R. Los Suelos de la Ciudad de Sevilla: Caracterización Geotécnica y Propiedades Mineralógicas de su Fracción Arcilla. Ph.D. Thesis, Universidad de Sevilla, Sevilla, Spain, 1985. [Google Scholar]
- Mascort-Albea, E.J.; Canivell, J.; Jaramillo-Morilla, A.; Romero-Hernández, R.; Ruiz-Jaramillo, J.; Soriano-Cuesta, C. Action Protocols for Seismic Evaluation of Structures and Damage Restoration of Residential Buildings in Andalusia (Spain): “IT-Sismo” APP. Buildings 2019, 9, 104. [Google Scholar] [CrossRef] [Green Version]
- Cagigal, P.A. Comportamiento del Terreno Durante Las Obras de Construcción de la Línea 1 del Metro de Sevilla en Los Tramos de Túnel Entre Pantallas y Las Estaciones Subterráneas. Ph.D. Thesis, Universidad de Sevilla, Sevilla, Spain, 2013. [Google Scholar]
- De Sevilla, S.A.M. Proyecto básico general de la red de metro de Sevilla y programación de fases. Estudio de impacto Ambiental. 2001.
- Saavedra, F.M.; Escribano, P.G.; Delgado, J.I.S. Escudos EPB en terrenos no cohesivos bajo carga de agua: Últimas experiencias en la Línea 1 del Metro de Sevilla. Rev. Obras Publicas 2008, 155, 13–28. [Google Scholar]
- Lambrughi, A.; Rodríguez, L.M.; Castellanza, R. Development and validation of a 3D numerical model for TBM–EPB mechanised excavations. Comput. Geotech. 2012, 40, 97–113. [Google Scholar] [CrossRef]
- Nematollahi, M.; Dias, D. Three-dimensional numerical simulation of pile-twin tunnels interaction—Case of the Shiraz subway line. Tunn. Undergr. Space Technol. 2018, 86, 75–88. [Google Scholar] [CrossRef]
- Founta, V.; Ninić, J.; Whittle, A.J.; Meschke, G.; Stascheit, J. Numerical Simulation of Ground Movements Due to EPB Tunnelling in Clay. In Proceedings of the EURO:TUN 2013, 3rd International Conference on Computational Methods in Tunnelling and Subsurface Engineering, Bochum, Germany, 17–19 April 2013; pp. 1–12. [Google Scholar]
- Ninić, J.; Koch, C.; Vonthron, A.; Tizani, W.; König, M. Integrated parametric multi-level information and numerical modelling of mechanised tunnelling projects. Adv. Eng. Inform. 2019, 43, 101011. [Google Scholar] [CrossRef]
- Peng, F.-L.; Wang, H.-L.; Tan, Y.; Xu, Z.-L.; Li, Y.-L. Field Measurements and Finite-Element Method Simulation of a Tunnel Shaft Constructed by Pneumatic Caisson Method in Shanghai Soft Ground. J. Geotech. Geoenviron. Eng. 2011, 137, 516–524. [Google Scholar] [CrossRef]
- Kavvadas, M.; Litsas, D.; Vazaios, I.; Fortsakis, P. Development of a 3D finite element model for shield EPB tunnelling. Tunn. Undergr. Space Technol. 2017, 65, 22–34. [Google Scholar] [CrossRef]
- Marwan, A.; Gall, V.E.; Alsahly, A.; Meschke, G. Structural forces in segmental linings: Process-oriented tunnel advance simulations vs. conventional structural analysis. Tunn. Undergr. Space Technol. 2021, 111, 103836. [Google Scholar] [CrossRef]
- Qu, T.; Wang, S.; Fu, J.; Hu, Q.; Zhang, X. Numerical Examination of EPB Shield Tunneling–Induced Responses at Various Discharge Ratios. J. Perform. Constr. Facil. 2019, 33, 04019035. [Google Scholar] [CrossRef]
- Melis, M.; Medina, L.; Rodríguez, J.M. Prediction and analysis of subsidence induced by shield tunnelling in the Madrid Metro extension. Can. Geotech. J. 2002, 39, 1273–1287. [Google Scholar] [CrossRef]
- Ye, Z.; Liu, H. Mechanism and Countermeasure of Segmental Lining Damage Induced by Large Water Inflow from Excavation Face in Shield Tunneling. Int. J. Géoméch. 2018, 18, 04018163. [Google Scholar] [CrossRef]
- Do, N.A.; Dias, D.; Oreste, P. 3D numerical investigation on the interaction between mechanized twin tunnels in soft ground. Environ. Earth Sci. 2014, 73, 2101–2113. [Google Scholar] [CrossRef]
- Zizka, Z.; Schoesser, B.; Thewes, M. Investigations on transient support pressure transfer at the tunnel face during slurry shield drive part 1: Case A—Tool cutting depth exceeds shallow slurry penetration depth. Tunn. Undergr. Space Technol. 2021, 118, 104168. [Google Scholar] [CrossRef]
- Mollon, G.; Dias, D.; Soubra, A.-H. Probabilistic analyses of tunneling-induced ground movements. Acta Geotech. 2013, 8, 181–199. [Google Scholar] [CrossRef] [Green Version]
- Mollon, G. Etude Déterministe et Probabiliste du Comportement Des Tunnels; INSA de Lyon: Villeurbanne, France, 2012. [Google Scholar]
- Do, N.-A.; Dias, D.; Oreste, P.; Djeran-Maigre, I. 2D Tunnel Numerical Investigation: The Influence of the Simplified Excavation Method on Tunnel Behaviour. Geotech. Geol. Eng. 2014, 32, 43–58. [Google Scholar] [CrossRef]
- Li, H.; Ma, E.; Lai, J.; Wang, L.; Xu, S.; Wang, K.; Liu, T. Tunnelling-Induced Settlement and Treatment Techniques for a Loess Metro in Xi’an. Adv. Civ. Eng. 2020, 2020, 1–20. [Google Scholar] [CrossRef]
- Nikakhtar, L.; Zare, S.; Abad, H.M.N. Numerical Modelling of Backfill Grouting Approaches in EPB Tunneling. J. Min. Environ. 2020, 11, 301–314. [Google Scholar] [CrossRef]
- Bezuijen, A.; Talmon, A. Grout pressures around a tunnel lining, influence of grout consolidation and loading on lining. In Tunnelling. A Decade of Progress. GeoDelft 1995–2005; Taylor & Francis: Abingdon-on-Thames, UK, 2006; pp. 109–114. [Google Scholar]
- Nematollahi, M.; Molladavoodi, H.; Dias, D. Three-dimensional numerical simulation of the Shiraz subway second line—Influence of the segmental joints geometry and of the lagging distance between twin tunnels’ faces. Eur. J. Environ. Civ. Eng. 2020, 24, 1606–1622. [Google Scholar] [CrossRef]
- Itasca Consulting Group. Fast Lagrangian Analysis of Continua (FLAC3D). Version 7. User’s Manual, HTTP. 2017. Available online: http://docs.itascacg.com/flac3d700/contents.html (accessed on 20 September 2021).
- Kempfert, H.-G.; Gebreselassie, B. Excavations and Foundations in Soft Soils; Springer: Berlin/Heidelberg, Germany, 2006. [Google Scholar]
- Wang, Z.-F.; Shen, S.-L.; Modoni, G. Enhancing discharge of spoil to mitigate disturbance induced by horizontal jet grouting in clayey soil: Theoretical model and application. Comput. Geotech. 2019, 111, 222–228. [Google Scholar] [CrossRef]
- Afifipour, M.; Sharifzadeh, M.; Shahriar, K.; Jamshidi, H. Interaction of twin tunnels and shallow foundation at Zand underpass, Shiraz metro, Iran. Tunn. Undergr. Space Technol. 2011, 26, 356–363. [Google Scholar] [CrossRef]
- Sharghi, M.; Chakeri, H.; Ozcelik, Y. Investigation into the effects of two component grout properties on surface settlements. Tunn. Undergr. Space Technol. 2017, 63, 205–216. [Google Scholar] [CrossRef]
- Oteo Mazo, C.; Moreno Jiménez, J.D.D.; Arozamena Cagigal, P.; Diez Fernández, J.E. Problemas geotécnicos en la línea 1 del metro de sevilla. Rev. Obras Publicas 2009, 156, 43–64. [Google Scholar]























| Soil Unit | Density (kg/m3) | Young’s Modulus (MPa) | Poisson’s Ratio | Cohesion (kPa) | Friction Angle (Degrees) | Permeability (cm/s) | ||||||
|---|---|---|---|---|---|---|---|---|---|---|---|---|
| Min. | Max. | Min. | Max. | Min. | Max. | Min. | Max. | Min. | Max. | Min. | Max. | |
| Filling | 2.10 | 1.80 | 7.0 | 12.6 | 0.2 | 0.6 | 2.0 | 6.0 | 24.0 | 26.0 | - | |
| Clay | 2.20 | 2.00 | 29.0 | 45.0 | 0.2 | 0.4 | 4.0 | 10.0 | 30.0 | 40.0 | 2 × 10−9 | 2 × 10−7 |
| Sand | 2.20 | 1.80 | 20.0 | 29.0 | 0.2 | 0.4 | 17.0 | 50.0 | 26.0 | 29.0 | 2 × 10−5 | 2 × 10−2 |
| Gravel | 2.20 | 2.00 | 40.0 | 70.0 | 0.2 | 0.4 | 0.0 | 0.0 | 35.0 | 39.0 | 5 × 10−6 | 5 × 10−2 |
| Marl | 2.2 | 1.90 | 70.0 | 100.0 | 0.2 | 0.4 | 32.0 | 44.0 | 26.0 | 28.0 | 2 × 10−9 | 3 × 10−9 |
| Soil Unit | Density (kg/m3) | Young’s Modulus (MPa) | Poisson’s Ratio | Cohesion (kPa) | Friction Angle (Degrees) | Permeability (cm/s) |
|---|---|---|---|---|---|---|
| Filling | 2000 | 9.8 | 0.30 | 4.90 | 25 | - |
| Clay | 2100 | 29.4 | 0.30 | 9.81 | 32 | 1.01 × 10−8 |
| Sand | 2000 | 24.5 | 0.35 | 19.60 | 28 | 9.5 × 10−3 |
| Gravel | 2100 | 58.8 | 0.30 | 0.00 | 37 | 9.09 × 10−4 |
| Marl | 2005 | 83.3 | 0.35 | 39.2 | 28 | 2.83 × 10−9 |
| Material | Density (kg/m3) | Young’s Modulus (MPa) | Poisson’s Ratio | Thickness (m) | External Diameter (m) | Length (m) |
|---|---|---|---|---|---|---|
| EPB’s shield | 7840 | 2 × 105 | 0.20 | 0.10 | 6.3 | 10.0 |
| The precast lining | 2500 | 29 × 103 | 0.20 | 0.25 | 6.0 | 1.6 |
| Injected grout | 1800 | - | - | 28.00 | 1.7 | - |
| Hardened grout | 1800 | - | - | 103.00 | 71.0 | - |
| Parameter | Symbol | Unit | Value |
|---|---|---|---|
| Axial stiffness | Kaxi | MN/m | 550 |
| Radial Stiffness | Krad | MN/m | 3960 |
| Rotational Stiffness | Krot | MN m/rad/m | 83 |
| Maximum bending momentum at segment joint | Kyield | KN m/m | 115 |
| Code | Location | Burden Load (kPa) | Face Pressure (kPa) | Grouting Pressure (kPa) | Vertical Displacement of the First Tunnel (cm) at (X, Y) = (0, 20) | |
|---|---|---|---|---|---|---|
| FLAC3D | Real Monitored | |||||
| B | San Bernardo | 20 | 250 | 300 | −1.9 | −1.7 |
| C-1 | San Sebastián | 70 | 250 | 300 | −2.9 | −2.7 |
| C-2 | 70 | 150 | 200 | −3.2 | −3.4 | |
| D-1 | Puerta de Jerez | 20 | 250 | 300 | −3.3 | −3.1 |
| D-2 | 20 | 150 | 200 | −3.7 | −3.6 | |
| E-1 | Plaza de Cuba | 130 | 250 | 300 | −6.2 | −6.5 |
| E-2 | 130 | 150 | 200 | −6.9 | −7.3 | |
| F-1 | Parque de los Príncipes | 130 | 150 | 200 | −7.2 | −7.4 |
| F-2 | 130 | 50 | 100 | −9.4 | −9.8 | |
| Burden Load (kPa) | Face Pressure (kPa) | Average Surface Settlement (m) |
|---|---|---|
| 20 | 50 | 0.074351 |
| 150 | 0.056472 | |
| 250 | 0.049275 | |
| 70 | 50 | 0.095415 |
| 150 | 0.072697 | |
| 250 | 0.064137 | |
| 130 | 50 | 0.121866 |
| 150 | 0.093389 | |
| 250 | 0.082971 |
Publisher’s Note: MDPI stays neutral with regard to jurisdictional claims in published maps and institutional affiliations. |
© 2022 by the authors. Licensee MDPI, Basel, Switzerland. This article is an open access article distributed under the terms and conditions of the Creative Commons Attribution (CC BY) license (https://creativecommons.org/licenses/by/4.0/).
Share and Cite
Bahri, M.; Mascort-Albea, E.J.; Romero-Hernández, R.; Koopialipoor, M.; Soriano-Cuesta, C.; Jaramillo-Morilla, A. Numerical Model Validation for Detection of Surface Displacements over Twin Tunnels from Metro Line 1 in the Historical Area of Seville (Spain). Symmetry 2022, 14, 1263. https://doi.org/10.3390/sym14061263
Bahri M, Mascort-Albea EJ, Romero-Hernández R, Koopialipoor M, Soriano-Cuesta C, Jaramillo-Morilla A. Numerical Model Validation for Detection of Surface Displacements over Twin Tunnels from Metro Line 1 in the Historical Area of Seville (Spain). Symmetry. 2022; 14(6):1263. https://doi.org/10.3390/sym14061263
Chicago/Turabian StyleBahri, Maziyar, Emilio J. Mascort-Albea, Rocío Romero-Hernández, Mohammadreza Koopialipoor, Cristina Soriano-Cuesta, and Antonio Jaramillo-Morilla. 2022. "Numerical Model Validation for Detection of Surface Displacements over Twin Tunnels from Metro Line 1 in the Historical Area of Seville (Spain)" Symmetry 14, no. 6: 1263. https://doi.org/10.3390/sym14061263
APA StyleBahri, M., Mascort-Albea, E. J., Romero-Hernández, R., Koopialipoor, M., Soriano-Cuesta, C., & Jaramillo-Morilla, A. (2022). Numerical Model Validation for Detection of Surface Displacements over Twin Tunnels from Metro Line 1 in the Historical Area of Seville (Spain). Symmetry, 14(6), 1263. https://doi.org/10.3390/sym14061263

