QoS Enabled Layered Based Clustering for Reactive Flooding in the Internet of Things
Abstract
:1. Introduction
2. Related Works
3. Modeling and Strategy
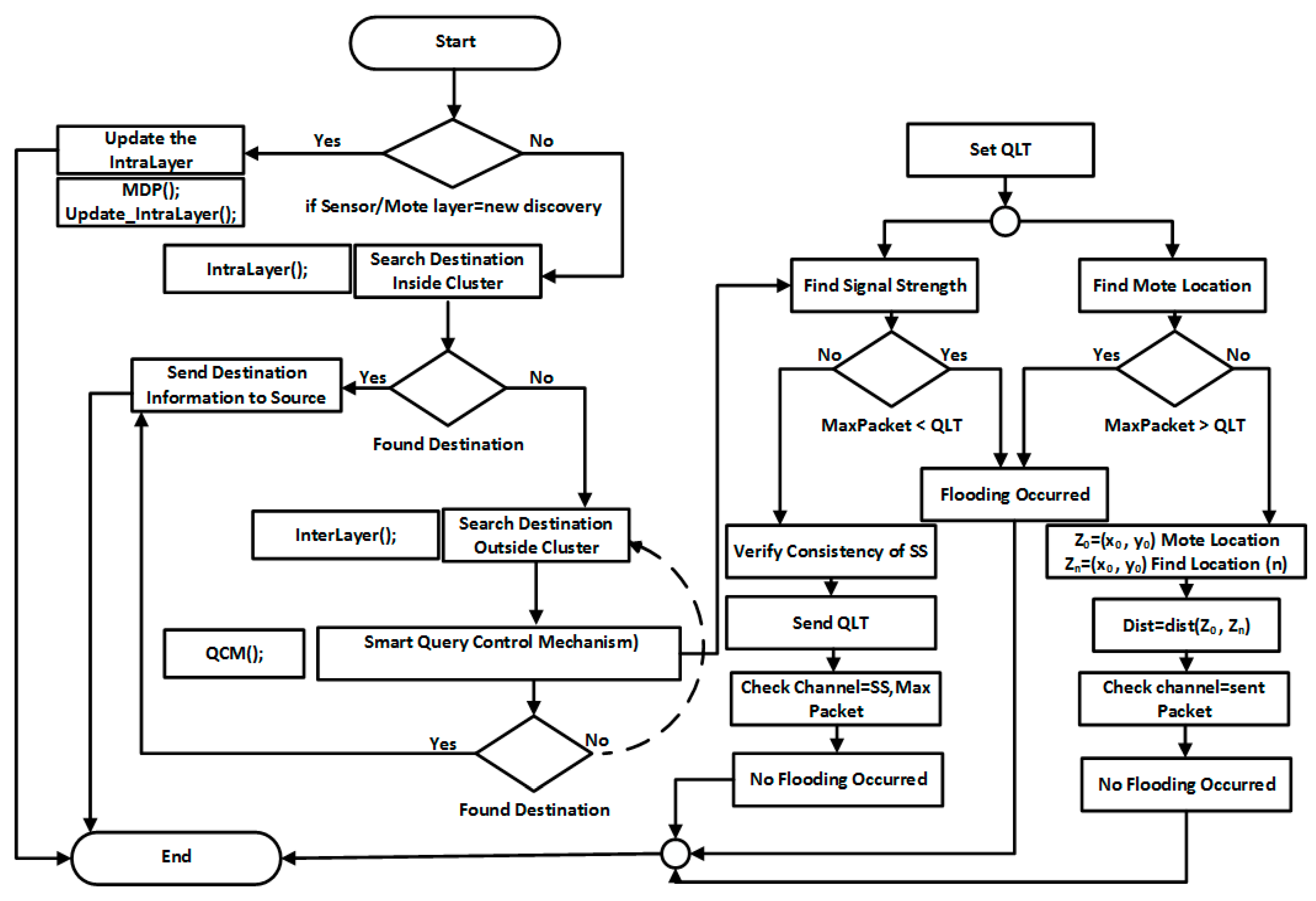
4. Proposed CBF for IoT
4.1. CBF Assumptions
- Sensor motes of n number are randomly deployed.
- Regarding functionality, all motes ensure the same capability. Every mote equipped with IP address, and can act as a sensor gateway, for the purpose to exchange query messages.
- The mode of communication is single-hop and multi-hop for all connected motes.
- Every mote can initiate a flooding attack. A flooder starts to interrupt with the link, once it detects any activity there.
- The capability of the flooder and normal motes are the same, but the flooder mote is also capable of generating redundant query messages (i.e., random flooding queries).
4.2. Neighbor Mote Discovery Phase (MDP)
4.3. The IntraLayer Clustering (IALC)
4.4. The Interlayer Clustering (IELC)
| Algorithm 1. MDP neighbor table update. |
| //Identify and eliminate the missing and lost neighbors-mote. Every note has neighbor-mote-table. |
| Begin |
| Mote-Table |
| 1: If (Mote-Table[neighbor-mote]. Arrive == Not True) |
| 2: If (Mote-Table[neighbor-mote]. previous_list ≥ Max_previous_list)Then |
| 3: Eliminate (Mote-Table[neighbor-mote]); |
| //If previous_list has not received the neighbor’s-mote beacon then eliminate the neighbor-mote |
| Begin |
| Mote-Table |
| 1: If (Mote-Table[neighbor-mote]. Arrive == Not True) |
| 2: If (Mote-Table[neighbor-mote]. previous_list ≥ Max_previous_list)Then |
| 3: Eliminate (Mote-Table[neighbor-mote]); |
| //If previous_list has not received the neighbor’s-mote beacon then eliminate the neighbor-mote from the mote-table. |
| 4: Interrupt-load-params (neighbor-mote); |
| 5: Set-interrupt (IALC, “neighbor-mote-lost”, “Update IALC Routing Table”); Endif |
| 6: Else Mote-Table[neighbor-mote]. previous_list ++; |
| // Increase number of cycles that neighbor-mote’s beacon has not been received. |
| 7: Elseif (Mote-Table[neighbor-mote]. previous_list == −1) Then |
| // Immediately, alert and update the IALC, if a new neighbor-mote found. |
| 8: Interrupt-load-params (neighbor-mote); |
| 9: Set-interrupt (IALC, “neighbor-mote-found”, “Update IALC Routing Table”); |
| 10: Mote-Table [neighbor-mote]. previous_list = 0; Endif |
| 11: Mote-Table [neighbor-mote]. Arrive = Not True; |
| 12: Update-Timer -Mote-Table = T ++; |
| 13: End. |
| Algorithm 2. Intralayer cluster (IALC) algorithm. |
| //IALC might be triggered by either from an interrupt made by the mote discovery protocol (MDP) or link state query packet updates. |
| Begin |
| 1: If (query-packet arrived) Then |
| 2: Extract(query-packet); |
| 3: My-changed-link = Not True; |
| 4: Else |
| 5: Interrupt-extract-params (&destination-link); |
| 6: Source-link = my-mote-id; |
| 7: Source-pk = my-mote-id; |
| 8: Id-link-state = my-id-link-state; Endif |
| 9: Elseif (Interrupt-type = “Found Neighbor-mote) Then |
| 10: Status-link = Up; Endif |
| // Share all intra cluster link states information to the new discovered neighbor-mote. |
| 11: Elseif (neighbot-mote! (Link State Table, my-mote-id, link-destination)) Then |
| 12: Forward-link-state-table (Link State Table, link-destination); |
| 13: My-id-link-state ++; |
| 14: Else |
| 15: Status-link = Down; |
| 16: Elseif (neighbot-mote is (Link State Table, my-mote-id, link-destination)) Then |
| 17: My-id-link-state ++; |
| 18: Endif |
| 19: End |
Query Control Mechanism
| Algorithm 3. Query control mechanism (QCM) algorithm. |
| Begin |
| n, MaxQuery(M): M ∈ Neighbor motes |
| Input: query limit value, x0, y0, xn, yn; |
| Output: Dist, Δ query limit value; |
| 1: If (MaxQuery(M) < QueryLimitThreshold(QLT)) Then |
| 2: Check (SignalStrengthConsistancy(SSC)); |
| 3: Check (Sending QueryLimitThreshold (QLT)); |
| 4: Check-link = (SignalStrengthConsistancy(SSC), MaxQuery(M)); |
| 5: Elseif (Check-link = Not True) Then |
| 6: Flooding occurred; Endif |
| 9: If (MaxQuery(M) > QueryLimitThreshold (QLT)) Then |
| 10: Z0 = (x0, y0) = mote_location; |
| 11: Zn = (xn, yn) = find_mote_location; |
| 12: Check-link = Query Packet Sent; |
| 13: Elseif (Check-link = Not True) Then |
| 14: Flooding occurred; Endif |
| 15: End. |
4.5. Cluster Based Flooding (CBF) Model Formulation
- If (b ∈ B(t1), then mC(t1) ∩ Nb ≠ ∅
- If (b ∉ B(t2), then mC(t2) ∩ Nb ≠ ∅
5. Implementation Facts
6. Results and Discussion
- Scenario based on varied intervals of traffic: This condition plays an important role to gauge and ensure the effectiveness of flooding attacks and to regulate the defensive techniques in varying interval of traffic. Ranges for traffic interval is set as 1–10 s, where 1 s is referred to as faster and 10 s is slower.
- Scenario based on a varied number of mischievous motes: this condition is favorable in analyzing the impact of flooding attack on the network and to take the appropriate action to counter mischievous motes. Motes 2, 6, 10, 15 are set as mischievous motes, and the interval of traffic is set to 1 s, where 1 s is referred as the fastest traffic in the network.
- Condition based on realistic scenario: In this conditional scenario motes are restricted to not transfer the route query information simultaneously; they are only allowed to transfer route query requests at different intervals of time. These intervals are randomly set from 1–10 s.
6.1. Average Consumption of Energy
6.2. Traffic Delay
6.3. QoS and Throughput
7. Conclusions and Future Work
Author Contributions
Funding
Conflicts of Interest
Appendix A
| Xs | Duration of the mote |
| Xf | Processing time flooder mote |
| c | Speed of light |
| D1, D2, and D3 | Distances |
| M | Maximum query request packets of neighbors |
| x | Net sum of motes |
| di | Distances between every mote |
| P | QueryLimitThreshold (QLT) |
| Z0 | Mote position at the beginning from (x0 to y0) |
| Zn | Mote position at the end from (xn to yn) |
| m(t) | Set of queried motes |
| mc(t) | Set of unqueried motes |
| B(t) | Set of peripheral or border motes |
| t, t1, and t2 | Different time intervals |
| X1 | Inspecting mote |
| X2 | Flooder mote |
| Ic | Constant inspecting |
| Ip | Periodic inspecting |
| Fu | Utility function |
| Fd | Duration of the flooding attack |
| Fdg | Gain of flooding detection |
| Prefa | Payoff of the flooding |
| Pc, Pp | Payoffs for (Ic, Ip) |
References
- David, D.R.; Nait-Sidi-moh, A.; Durand, D.; Fortin, J. Using Internet of Things technologies for a collaborative supply chain: Application to tracking of pallets and containers. Procedia Comput. Sci. 2015, 56, 550–557. [Google Scholar] [CrossRef]
- Krishnapriya, S.; Joby, P.P. QoS Aware Resource Scheduling in Internet of Things-Cloud Environment. Int. J. Sci. Eng. Res. 2015, 6, 294–297. [Google Scholar]
- Fadele, A.A.; Othman, M.; Abaker, I.; Hashem, T.; Yaqoob, I.; Imran, M.; Shoaib, M. A novel countermeasure technique for reactive jamming attack in internet of things. Multimed. Tools Appl. 2018. [Google Scholar] [CrossRef]
- Fadele, A.A.; Othman, M.; Hashem, I.A.T.; Alotaibi, F. Internet of things Security: A Survey. J. Netw. Comput. Appl. 2017, 88, 10–28. [Google Scholar] [CrossRef]
- Laxmi, P.; Deepthi, G.L. Smart Water Management Process Architecture with IoT Based Reference. Int. J. Comput. Sci. Mob. Comput. 2017, 6, 271–276. [Google Scholar]
- Yan-E, D. Design of intelligent agriculture management information system based on IoT. In Proceedings of the 4th International Conference on Intelligent Computation Technology and Automation, ICICTA 2011, Shenzhen, China, 28–29 March 2011; Volume 1, pp. 1045–1049. [Google Scholar] [CrossRef]
- Huang, J.; Duan, Q.; Zhao, Y.; Zheng, Z.; Wang, W. Multicast Routing for Multimedia Communications in the Internet of Things. IEEE Internet Things J. 2017, 4, 215–224. [Google Scholar] [CrossRef]
- Dhumane, A.; Prasad, R.; Prasad, J. Routing Issues in Internet of Things: A Survey. In Proceedings of the International MultiConference of Engineers and Computer Scientists 2016 Vol I, IMECS 2016, Hong Kong, China, 16–18 March 2016. [Google Scholar]
- Alqahtani, A.; Solaiman, E.; Buyya, R.; Ranjan, R. End-to-End QoS Specification and Monitoring in the Internet of Things. 3–6. 2016. Available online: https://pdfs.semanticscholar.org/6156/3ae040aef11fd7dded6d39d92516c0368423.pdf (accessed on 22 December 2018).
- White, G.; Nallur, V.; Clarke, S. Quality of service approaches in IoT: A systematic mapping. J. Syst. Softw. 2017, 132, 186–203. [Google Scholar] [CrossRef]
- Rizal, R.; Riadi, I.; Prayudi, Y. Network Forensics for Detecting Flooding Attack on Internet of Things (IoT) Device. Int. J. Cyber-Secur. Dig. Forensics (IJCSDF) 2018, 7, 382–390. [Google Scholar]
- Liang, O.; Ahmet Şekercioǧlu, Y.; Mani, N. A low-cost flooding algorithm for wireless sensor networks. In Proceedings of the IEEE Wireless Communications and Networking Conference, WCNC, Kowloon, China, 11–15 March 2007; pp. 3498–3503. [Google Scholar] [CrossRef]
- Raju, I.; Parwekar, P. Detection of sinkhole attack in wireless sensor network. Adv. Intell. Syst. Comput. 2013, 381, 629–636. [Google Scholar] [CrossRef]
- Arkian, H.R.; Atani, R.E.; Pourkhalili, A.; Kamali, S. A stable clustering scheme based on adaptive multiple metric in vehicular Ad-hoc Networks. J. Inf. Sci. Eng. 2015, 31, 361–386. [Google Scholar] [CrossRef]
- Kharkongor, C.; Chithralekha, T.; Varghese, R. A SDN Controller with Energy Efficient Routing in the Internet of Things (IoT). Procedia Comput. Sci. 2016, 89, 218–227. [Google Scholar] [CrossRef]
- Sadek, R.A. Hybrid energy aware clustered protocol for IoT heterogeneous network. Future Comput. Inform. J. 2018, 1–12. [Google Scholar] [CrossRef]
- Ebrahimi, M.; ShafieiBavani, E.; Wong, R.K.; Fong, S.; Fiaidhi, J. An adaptive meta-heuristic search for the internet of things. Future Gener. Comput. Syst. 2017, 76, 486–494. [Google Scholar] [CrossRef]
- Polyvyanyy, A.; Ouyang, C.; Barros, A.; van der Aalst, W.M.P. Process querying: Enabling business intelligence through query-based process analytics. Decis. Support Syst. 2017, 100, 41–56. [Google Scholar] [CrossRef]
- Gupta, A.; Christie, R.; Manjula, P.R. Scalability in Internet of Things: Features, Techniques and Research Challenges. Int. J. Comput. Intell. Res. 2017, 13, 1617–1627. [Google Scholar]
- Haddad, H.; Bouyahia, Z.; Jabeur, N. Towards a Three-Level Framework for IoT Redundancy Control through an Explicit Spatio-Temporal Data Model. Procedia Comput. Sci. 2017, 109, 664–671. [Google Scholar] [CrossRef]
- Abdelaal, M.; Theel, O.; Kuka, C.; Zhang, P.; Gao, Y.; Bashlovkina, V.; Nicklas, D.; Fränzle, M. Improving Energy Efficiency in QoS-Constrained Wireless Sensor Networks. Int. J. Distrib. Sens. Netw. 2016. [Google Scholar] [CrossRef]
- Vellanki, M.; Kandukuri, S.P.R.; Razaque, A. Node Level Energy Efficiency Protocol for Internet of Things. J. Theor. Comput. Sci. 2015, 3, 1–5. [Google Scholar] [CrossRef]
- Premila, D.; Rabara, A.; Jerald, V. Quality of Service Architecture for Internet of Things and Cloud Computing. Int. J. Comput. Appl. 2015, 128, 23–28. [Google Scholar] [CrossRef]
- Awan, I.; Younas, M.; Naveed, W. Modelling QoS in IoT applications. In Proceedings of the 2014 International Conference on Network-Based Information Systems, NBiS 2014, Salerno, Italy, 10–12 September 2014; pp. 99–105. [Google Scholar] [CrossRef]
- Jin, J.; Gubbi, J.; Luo, T.; Palaniswami, M. Network architecture and QoS issues in the internet of things for a smart city. In Proceedings of the 2012 International Symposium on Communications and Information Technologies, ISCIT 2012, Gold Coast, QLD, Australia, 2–5 October 2012; pp. 956–961. [Google Scholar] [CrossRef]
- Bouali, S.; Buscarino, A.; Fortuna, L.; Frasca, M.; Gambuzza, L.V. Emulating complex business cycles by using an electronic analogue. Nonlinear Anal. Real World Appl. 2012, 13, 2459–2465. [Google Scholar] [CrossRef]
- Attwood, A.; Abuelmatti, O.; Fergus, P. M2M rendezvous redundancy for the internet of things. In Proceedings of the 2013 6th International Conference on Developments in ESystems Engineering, DeSE 2013, Abu Dhabi, UAE, 16–18 December 2013; pp. 46–50. [Google Scholar] [CrossRef]
- Nukala, R.; Panduru, K.; Shields, A.; Riordan, D.; Doody, P.; Walsh, J. Internet of Things: A review from “Farm to Fork”. In Proceedings of the 2016 27th Irish Signals and Systems Conference, ISSC 2016, Londonderry, UK, 21–22 June 2016. [Google Scholar] [CrossRef]
- Asif, M.; Khan, S.; Ahmad, R.; Sohail, M.; Singh, D. Quality of service of routing protocols in wireless sensor networks: A review. IEEE Access 2017, 5, 1846–1871. [Google Scholar] [CrossRef]
- Dlodlo, N.; Kalezhi, J. The internet of things in agriculture for sustainable rural development. In Proceedings of the 2015 International Conference on Emerging Trends in Networks and Computer Communications (ETNCC), Windhoek, Namibia, 17–20 May 2015; pp. 13–18. [Google Scholar] [CrossRef]
- Nef, M.; Perlepes, L.; Stamoulis, G.I.G.; Karagiorgou, S.; Stamoulis, G.I.G.; Kikiras, P. Enabling QoS in the Internet of Things. In Proceedings of the CTRQ 2012: The Fifth International Conference on Communication Theory, Reliability, and Quality of Service, Chamonix/Mont Blanc, Chamonix/Mont Blanc, France, 29 April–4 May 2012; pp. 33–38. [Google Scholar] [CrossRef]
- Li, L.; Li, S.; Zhao, S. QoS- Aware Scheduling of Services-Oriented Internet of Things. IEEE Trans. Ind. Inform. 2014, 10, 1497–1505. [Google Scholar] [CrossRef]
- Xu, W.; Ma, K.; Trappe, W.; Zhang, Y. Jamming sensor networks: Attack and defense strategies. IEEE Netw. 2013, 20, 41–47. [Google Scholar] [CrossRef]
- Abdalzaher, M.S.; Seddik, K.; Elsabrouty, M.; Muta, O.; Furukawa, H.; Abdel-Rahman, A. Game theory meets wireless sensor networks security requirements and threats mitigation: A survey. Sensors 2016, 16, 1003. [Google Scholar] [CrossRef]
- Thomson, C. Cooja Simulator Manual, (C), 2015–2016; Edinburgh Napier University: Scotland, UK, 2016. [Google Scholar] [CrossRef]
- Tarkowski, M.; Rzymowski, M.; Kulas, L.; Nyka, K. Improved jamming resistance using electronically steerable parasitic antenna radiator. In Proceedings of the 17th IEEE International Conference on Smart Technologies, EUROCON 2017, Ohrid, Macedonia, 6–8 July 2017. [Google Scholar] [CrossRef]
- Gupta, H.; Vahid Dastjerdi, A.; Ghosh, S.K.; Buyya, R. iFogSim: A toolkit for modeling and simulation of resource management techniques in the Internet of Things, Edge and Fog computing environments. Softw. Pract. Exp. 2017, 47, 1275–1296. [Google Scholar] [CrossRef]











| Mote Type | Sky Mote |
|---|---|
| Energy at initial state | 100 J |
| Power at idle state | 31 mW |
| Power at receiving state | 35 mW |
| Power at sending state | 31 mW |
| Power at sleep state | 15 µW |
| Simulation name | QoS Enabled CBF |
| Radio medium | UDGM with Distance Loss |
| Startup Delay | 1 ms |
| Random Seed | 123,456 (Default) |
| Positioning | Random |
| Topology | Random |
| Number of Motes | 16 |
© 2019 by the authors. Licensee MDPI, Basel, Switzerland. This article is an open access article distributed under the terms and conditions of the Creative Commons Attribution (CC BY) license (http://creativecommons.org/licenses/by/4.0/).
Share and Cite
Khan, F.A.; Noor, R.M.; Mat Kiah, M.L.; Noor, N.M.; Altowaijri, S.M.; Rahman, A.U. QoS Enabled Layered Based Clustering for Reactive Flooding in the Internet of Things. Symmetry 2019, 11, 634. https://doi.org/10.3390/sym11050634
Khan FA, Noor RM, Mat Kiah ML, Noor NM, Altowaijri SM, Rahman AU. QoS Enabled Layered Based Clustering for Reactive Flooding in the Internet of Things. Symmetry. 2019; 11(5):634. https://doi.org/10.3390/sym11050634
Chicago/Turabian StyleKhan, Fawad Ali, Rafidah Md Noor, Miss Laiha Mat Kiah, Noorzaily Mohd Noor, Saleh M. Altowaijri, and Atiq Ur Rahman. 2019. "QoS Enabled Layered Based Clustering for Reactive Flooding in the Internet of Things" Symmetry 11, no. 5: 634. https://doi.org/10.3390/sym11050634
APA StyleKhan, F. A., Noor, R. M., Mat Kiah, M. L., Noor, N. M., Altowaijri, S. M., & Rahman, A. U. (2019). QoS Enabled Layered Based Clustering for Reactive Flooding in the Internet of Things. Symmetry, 11(5), 634. https://doi.org/10.3390/sym11050634

