Next Article in Journal
Conserved Quantity and Adiabatic Invariant for Hamiltonian System with Variable Order
Next Article in Special Issue
Nondifferentiable G-Mond–Weir Type Multiobjective Symmetric Fractional Problem and Their Duality Theorems under Generalized Assumptions
Previous Article in Journal
Topological Design Methods for Mecanum Wheel Configurations of an Omnidirectional Mobile Robot
Previous Article in Special Issue
An Efficient Class of Weighted-Newton Multiple Root Solvers with Seventh Order Convergence
 
 
Font Type:
Arial Georgia Verdana
Font Size:
Aa Aa Aa
Line Spacing:
Column Width:
Background:
Article

Proposal for the Identification of Information Technology Services in Public Organizations

by
Cristian Mera Macías
1,2,* and
Igor Aguilar Alonso
1,3
1
School of Systems and Information Engineering, Universidad Nacional Mayor de San Marcos, Lima 15081, Peru
2
Technical Area, Chone Extension, Universidad Laica Eloy Alfaro de Manabí, Manta 130802, Ecuador
3
Research Group: IT Governance and Management Platforms (IT-GOVMANPLA), Professional School of System Engineering, National Technological University of South Lima, Villa El Salvador 15834, Peru
*
Author to whom correspondence should be addressed.
Symmetry 2019, 11(10), 1269; https://doi.org/10.3390/sym11101269
Submission received: 15 August 2019 / Revised: 30 September 2019 / Accepted: 1 October 2019 / Published: 10 October 2019
(This article belongs to the Special Issue Symmetry and Complexity 2019)

Abstract

Handling complexity and symmetry in the identification of services for the management of information technology (IT) emerged as a serious challenge in recent times. One of the most important elements that must be defined in the management of information technology services is the construction and management of a service catalog. However, in order to create this catalog, it is necessary to correctly identify the services to be formed. So far, there are several proposals that serve to identify information technology services in public organizations. However, there are several inherent drawbacks to these processes, whereby many organizations are yet to adapt to the services. The main objective of this research is to present a proposal for the identification of information technology services and the construction of an information technology catalog. For this, the following methodology was applied: (a) a review of the literature, identifying the research that addressed the process of the identification of services; (b) a proposal based on automatic learning to identify information technology services in public organizations, adapting the catalog of services and taking as its main input the history of requests and incidents accredited by the department of information technologies in public organizations in the Republic of Ecuador. In conclusion, this work leads to satisfactory results for the identification of technology services used to construct its catalog.

Graphical Abstract

1. Introduction

As the importance of information technology (IT) increases, the requirements placed on IT service (ITS) providers by ITS seekers are changing. In order to meet these requirements, many methods and approaches are being discussed and studied in science and in practice. Indeed, issues such as the orientation of ITS, the management of ITS (ITSM), and the industrialization of IT gained importance in recent years [1].
An ITS can be defined as a package of services provided by an IT system or the IT department to support business processes [2]. An ITS covers the development, customization, and operation of IT applications, as well as the IT infrastructure. In addition, an ITS must correspond to the needs of the clients and provide them with a benefit they can perceive [3]. This last criterion was reaffirmed by Simonova and Foltanova [4], who stated that the requirements of the users must be essential inputs for the development of services, as the initial identification of these requirements is essential.
In service engineering, the identification of services plays a fundamental role since this identification establishes the basis for subsequent processes [5]. Then, if the services are poorly identified, these subsequent processes are negatively influenced [6]. Although there are several techniques that identify each service [7], none of them are conventional or standard. Some techniques were not tested, while others are extremely difficult to execute, and some of them are not linked with the organization. According to Huego et al. [8], during the last few decades, several methods for the identification of services (SIM) were suggested. However, there is no consensus on the “best method” or a predominant approach to identify these services.
The identification of ITS is an inescapable process for the construction of an ITS catalog (ITSC). Indeed, Meister and Jetschni [9] affirmed that one of the first recommended steps toward service orientation is the implementation of an ITSC, even affirming that the ITSC is the cornerstone in the definition of IT business needs [10]. An ITSC can be defined as a subset of the ITS portfolio (ITSP) that includes the services offered to clients, whether internal or external. This requires that the services listed in the ITSC be standardized so that they can be offered to different clients [11]. Therefore, the ITSC is an ideal entry point when it comes to developing rich content and offering a functional capacity based on the portfolio strategy [12].
Frey et al. [13] affirmed that, in some projects, the process of identification is developed intuitively when it is based on the individual experiences of the people involved, without a defined or heuristic method [14]. For example, Kalia et al. [15] showed that the automation of services improves the efficiency of ITSM processes, despite the fact that these authors proposed an automatic method based on requests. This process allows users to specify their requests for sentence changes in natural language and recommends the most appropriate options within the ITSC. Therefore, when the management of services is developed, it is not used for the construction of the ITSC. Another investigation that works with natural language is the one carried out by Rosa et al. [16], which took a set of registered incidents to add services and categories to the ITSC, without this process being automatic. According to what was proposed, there is no proposal that takes as its input both requests for change and the registration of organization incidents for the identification of ITS or for the construction of the ITSC.
The main objective of this research is to present a proposal for the identification of ITS and the construction of an ITS catalog.
As a research methodology, three fundamental tasks were considered:
Task 1. A systematic review of the literature that allowed the identification of 30 studies related to the process of identifying ITS.
Task 2. A proposal for the identification of ITS and the construction of the ITSC, which takes as its main input the history of requests and incidents of the four organizations so that services can be identified through the use of machine learning, thus building the ITSC automatically.
Task 3. A case study applied to a public organization in the Republic of Ecuador, which was used to implement the proposal and obtain the necessary results to analyze its efficiency levels.
Through the tasks outlined above, we tried to find a technological solution that allows the identification of the ITS and the construction of an ITSC automatically for public organizations (since, according to the literature review carried out in this research, there were few SIMs tested for this type of organization) by applying machine learning, and using as the main input the change requests and the incidents provided by the IT users registered by the IT department or area of a public organization, so that these processes are more precise and based on the real needs of the organization’s IT users.
This paper is structured as follows: Section 2 shows the conceptual framework, explaining the ITSP, the ITSC (including the process of identifying services and the management of the ITSC), and the management of IT demand. Section 3 shows the methodology that includes the guidelines used to review the literature, the framework of the proposal, and the considerations that serve to develop the case study. Section 4 details the results of the literature review. Firstly, the background of the investigation is exposed. Then, the list of selected articles inherent in the process of identification of services and construction of the ITSC is chronologically detailed. Finally, we provide an analysis of the studies found, which is the basis for the development of the proposal detailed in this document. Section 5 shows the structure of the proposal, explaining in detail the corresponding phases. Section 6 details the results of the application of the proposal in the case study, which in this case was a public institution in the province of Manabí, Republic of Ecuador. A discussion about the results obtained is also shown. Finally, we detail the conclusions.

2. Conceptual Framework

2.1. The Portfolio of ITS

The service portfolio is the complete set of services managed by a service provider and represents the commitments and investments of the service provider for all customers and market spaces. The portfolio also represents current contractual commitments, the development of new services, and the continuous service improvement plans initiated by the continuous improvement of the service [17]. The ITSP contains an ITSC and financial planning to execute the services offered by an organization. The service portfolio management (which includes the service catalog) and financial management (FM) of the ITS are included in the service strategy phase. Detailed information on the ITSC is also included in the ITSC management process (ITSCM) that is included in the service design phase [18].
The portfolio management process at a general level is defined as a dynamic decision-making process to evaluate, select, request adaptation or approval, or cancel the versions and variety of products and services [19]. The characteristics of the services contained in the portfolio may include the functionality of individual software components, as well as packages of software components, infrastructural elements, and additional services. Additional services are usually information services, consulting services, training services, problem-solving services, or update services [2]. One of the fundamental components of the ITSP is the ITSC, which is defined below.

2.2. The ITS Catalog

The ITSC (consisting of two words: service and catalog [20]) is a structure that contains the list of ITSs offered by IT departments to provide direct assistance to other departments of the organization [21]. Figure 1 shows part of a standard technical ITSC, which can be considered an ITS reference catalog (ITSRC). This catalog consists of categories at the top, and each category groups a list of the possible ITSs in a given organization. In other words, the catalog services are logically grouped according to activity, giving rise to a defined set of services that the IT department provides to a business [10].
An ITSC presents an ITS that can be provided and supports customers/users. This influences the decisions that customers make regarding the IT help they require. The purpose of the ITSCM process is to ensure that this catalog is produced and maintained and that it contains accurate information on all operational services and those that are prepared to operate in an operational manner. Therefore, it is necessary to define the services and produce and maintain an accurate ITSC [18]. One of the most important processes for the construction of the ITSC is the identification of ITSs. This process is explained below.

2.2.1. The Process of Identifying ITSs

As mentioned above, in service engineering, the identification of services plays a fundamental role, since it establishes the basis for subsequent processes [5]. A study by Souza et al. [22] showed that the methods of analysis and the design of services aim to identify services and organize them into a manageable hierarchy of compound services to support the processes carried out by a company. These methods use different service identification techniques, which go from the top down (decomposition of the problem until the service level (SL) is reached), or downward (the composition of services in more general parts, to develop business processes) [23].
An important method for the identification of services was proposed by Lee et al. [24]. The methodology for the identification of services proposed contains four levels or stages: the level of business, the SL, the level of interaction, and the level of convergence.
  • Business level: The objective of this level is to identify the final purpose of the system. At this level, it is assumed that the business requirements are given by an organization or a person who plays the role of business analyst.
  • Service level: This level aims to identify the services that a system must provide an organization to meet the business requirements.
  • Level of interaction: The level of interaction addresses the interactions between the system and its external entities, such as users and other systems. These interactions are necessary to achieve the services assigned to the system in the SL.
  • Level of convergence: This level focuses on integrating the necessary technologies to provide the services that create a good “customer experience”. By integrating several technologies, they can add additional requirements that must be addressed from the point of view of the joint creation of values.
The process of identifying services can be varied. Even natural language was already used as a basis to perform this task. Indeed, the process of identifying ITS can use both the requests (text) of users (as stated by Kalia et al. [15]) and the incidents (text) that may arise during the development of the ITSM (as stated by Rosa et al. [16]) as inputs. However, both inputs are yet to be used together to build an ITSC automatically.

2.2.2. The Management of the ITSC

Often, ITSCs are established within ITSM tools that include two views of the ITSC [21]: technical and business. For identification of the services that the IT area offers to its internal and external clients, a review of elements of the base infrastructure must be carried out. Based on subsequent revisions, an ITSC is built [25]. To start applying the ITSCM, organizations must begin with service identification, an activity that most organizations do not perform correctly. There are several types of information that should be included for all ITSs within an organization in the ITSC. This information includes service description, service type, policy, and service level agreement (SLA) [16]. Clients can use the ITSC to understand what service providers can do for them and to interact with the service provider to discuss those services. Users or individual consumers of a service can use the ITSC to understand the scope of the services available and to learn how to make service requests and/or report incidents associated with the services provided [17]. The ITSCM process is responsible for directing all catalog information and ensuring that the data are correct and up to date. Therefore, it is responsible for activities like defining, standardizing, refreshing, publishing, communicating, protecting, and ensuring the quality of an ITSC [21].
The activities for the identification of ITSs and the construction of the ITSC can be carried out automatically and precisely, including novel principles like text mining and machine learning, which offer improvements that could lead to the optimization of resources, which is precisely what is proposed in this paper.

2.3. IT Demand Management

Within an organization, whether public or private, it is necessary that the IT department properly manages the various requirements of their internal clients. This range of requests based on IT requirements is part of the “IT demand management”. According to Legner and Löhe [26], organizations convert their IT demands into IT solutions through multiple steps as follows:
  • Collection and detention;
  • Evaluation, prioritization, and planning;
  • Specification and realization;
  • Deployment and operation.
For Aguilar et al. [27], the importance of demand management lies in the achievement of benefits for the company, and, to achieve them, it is necessary that they take into account the life cycle of business demand. Therefore, the demand for IT products and services comes from the needs of the different business processes of the clients. These processes can be in the form of ideas, new well-founded business opportunities, delivery dates, costs, and benefits [28], because the demand for IT is very broad. These processes are classified differently in different IT portfolios so they can be managed in an appropriate way. One of these portfolios is the ITSP, as explained above.

3. Methodology

3.1. Guidelines for the Systematic Review of Literature

For the development of the systematic review of the literature in this investigation, we followed the guidelines set forth by Kitchenham and Charters [29], who determined three phases that must be followed:
  • Review planning: In this phase, the review process is planned. Here, the research questions, search chains, inclusion and exclusion criteria, consultation sources, and the review protocol must be considered.
  • Carrying out the review: In this phase, the process is developed, following the guidelines outlined in the planning phase. Primary studies are selected here in a methodical manner.
  • Results of the review: In this phase, the results and analysis of the studies are shown.

3.1.1. Planning the Review

In order to understand the various investigations carried out to identify the ITSs and construct the ITSC, the following sources were searched: IEEE Xplore, ACM Digital Library, SpringerLink, AIS Electronic Library, and Science Direct.
To carry out the literature review, the following research question was posed:
What research was done to identify services in the conformation of the ITSC?
Likewise, the terms for the search string were defined as follows: (IT OR TECHNOLOGY) AND SERVICE AND (CATALOG OR IDENTIFICATION).
Likewise, the inclusion and exclusion criteria detailed in Table 1 were established.

3.1.2. Carrying out the Review

To develop the review, a discrimination process was followed according to the criteria established in Table 1 and applying the terms of the search chain set forth above. The protocol that was used to perform the review is shown in Figure 2.

3.1.3. Results of the Review

Initially, 5352 articles were obtained via this systematic search process, of which 109 were relevant. Ultimately, 30 studies were selected, as shown in Table 2.
Most of the studies found corresponded to IEEE Xplore (with 70% of the total), and the sources with the fewest studies were the AIS Electronic Library and Science Direct with 3%, as shown in Table 2. A detailed explanation of the 30 selected articles can be found in Section 4.2 and Section 4.3.

3.2. Framework for the Construction of the Proposal

This proposal was constructed based on the framework shown in Figure 3.
As shown in Figure 3, phase 1 covers the construction of the solution, where a model is initially defined to learn from a knowledge base. This learning is done using the requests (or incidents) and its cataloging of the departments or IT areas of organizations that have the ITSC implemented. Phase 2 can be executed N times in institutions that wish to build an ITSC.

3.3. Considerations for the Development of the Case Study

Phase 1, corresponding to the “construction of the solution”, was created with a knowledge base of four public institutions, in this case, corresponding to decentralized municipal autonomous governments, from which 1699 requests (requirements or incidents) were recovered with their respective catalogs.
To develop the case study (that is, to apply phase 2 of the proposal), a public institution was chosen from the province of Manabí, Republic of Ecuador. Specifically, we chose a municipal decentralized autonomous government with an IT department and no ITSC. The IT department has a chief or area coordinator and six IT workers who attend to the requests of IT users that provide ITSs to the department in which the proposal was applied. Therefore, a registry of requests available for the department to identify their services and build an ITSC was included. To evaluate this proposal, we used the quality factors to evaluate artifacts for the construction of an ITSC, as proposed by Moody et al. [30] (see Appendix A), since it was used in several investigations, such as those carried out by Mendes et al. [6], Rosa et al. [16], and Gama et al. [31].

4. Review of the Literature

4.1. Background

When talking about ITSM, it is necessary to mention the fundamental role that the ITS Management Forum (ITSMF) has. The ITSMF is a global, independent, and non-profit organization dedicated to continuous improvement of ITSM [32]. According to Clacy and Jennings [32], the ITSMF was established in the United Kingdom in 1991, and the founding chapter of the United Kingdom made significant contributions over the years in establishing the ITSMF as an international organization, as well as supporting the development of the library of infrastructure and information technologies (ITIL) and the associated schemes for qualification and certification. These authors state that this forum continues to be one of the most mature chapters, although it now manages several initiatives to continue developing and sharing these activities throughout the world. The identification, classification, and deregistration of ITSs are very important tasks for the ITSM—as important as the management of IT demand, as well as the financial planning, which represents the cost for the provision of these services.
Since 1998, Niessin and van Vliet [33] worked on a mature model of ITS capabilities that originated from the idea of developing a framework for quality improvement that was oriented to help service organizations become more efficient. One of the most important parts of the work was the ITSC, which requires catalogs to have experience with SLA and services. In 2001, Walker [34] included a section dedicated to the maintenance of the ITSC in his book, “IT problem management”, where he addressed the process to add services and to remove services. However, no evidence was found to corroborate the effectiveness of the processes proposed. Then, in 2002, Sullivan, Edmond, and Hofstede [35] worked on a description of the general nature of these services based on a review of the literature, where they defined the ITSC as the list of services categorized according to classification schemes.
In 2004, Sallé [36] reviewed the literature up to that point and noted the importance of the design, development, operation, and delivery of services as fundamental aspects of the management of services, in reference to several frameworks, such as ITIL, British Standards (BS) 15,000, the Hewlett-Packard (HP) ITS Management Reference Model, the Microsoft Operations Framework (MOF), and IBM’s Systems Management Solution Life Cycle. The ITSC is one of the most valuable elements of a comprehensive approach in the provision of services and, as such, should receive due care and attention from its construction.

4.2. Research Conducted to Identify ITS

According to the systematic review of the literature that was carried out in this research, since 2008, 30 articles were identified to be related to the process of identifying ITSs. These articles are detailed in Table 3.
According to Table 3, the first work identified in this review is the research carried out by Bartsch et al. [37] in 2008, who proposed an approach to the identification and decomposition of hierarchical services based on ontologies to support service providers in the management of operational service processes through the characterization and exploitation of the processes of elementary services. In that same year, Kang et al. [38] proposed an SIM for a product line with appropriate granularity, which used ontology to avoid ambiguous inconsistencies, reaching the conclusion that the proposed method provides adequate granularity for the service and improves reuse in a service-oriented product line. Next, Brocke et al. [39] proposed a way to describe ITS that follows the paradigm of “dominant service logic”. If a service provider manages to understand the needs of their client and can create a solution for him or her, the description reflects this and, therefore, offers an advantage over the competitors for organizations that provide ITSs for other entities. In the same way, Borner et al. [40] contributed to governance and strategy of management issues with a focus on individual services, focusing especially on the identification and design of services that belong to the initial phases of the life cycle of the service architecture.
In 2009, Gebhart and Abeck [41] proposed a set of rules to systematically derive a service inventory model from a customized business model that captures the most relevant requirements. An investigation conducted by Boerner and Goeken [42] proposed a process-oriented SIM. This approach incorporated a business point of view, strategic and economic aspects, and technical feasibility. Heo et al. [43] decided to present a methodology for the prior evaluation of information security for a u-ITS that analyzes information security threats and vulnerabilities for a u-ITS provider that develops a service and provides the methods and procedures for preparing countermeasures to support the identification of potential risks and how to address them.
In 2010, an investigation carried out by Zimin and Kulakov [44] formulated an approach for the organizational regulation of the ITS in external and internal conditions that change rapidly. This study also has a relationship with the ITSC and the ITSP. Mendes and Silva [45] affirmed that the ITSC is integrated with processes like the SL, FM, request management, and demand management. This research proposed some solutions that tried to mitigate the risks of implementing an ITSC without neglecting the identification of ITSs. Tian et al. [46] conducted an investigation that analyzed how the implementation of a service-oriented architecture (SOA) materializes in the achievements of several applicable IT functions in the form of the encapsulation of services and the interconnection and interoperation of services in the form of flexible coupling. For this, the authors analyzed the structural model in the SOA, in combination with the development code of the unified rational process (RUP), and showed the three SIMs most commonly used in service oriented analysis and design (SOAD) procedures. However, future research should include analyses of different services at all levels of abstraction.
Continuing with the work related to the identification of services, Lee et al. [24] (2011) proposed an SIM based on the modeling of scenarios and the joint creation of values. However, as part of future work, they proposed to refine the approach and apply it to other domains. A prototype environment was also developed to help identify the services and perform an empirical validation of the approach to ensure that unexpected changes in the companies can be treated with care. Another work on the identification of services was developed by Cai et al. [47], who proposed a complete understanding of the service’s identification with the service engineering process and the SOA adoption objectives, illustrated the different meanings, positions, and activities of service identification in existing jobs for top-down and bottom-up approaches, presented the common high-value activities in several SIMs, and presented details for these activities.
However, these authors stated that it remains to be determined how high-value activities could be integrated to form an appropriate SIM for a given environment. Research conducted by Utz et al. [48] presented a hybrid modeling approach for services. This research was based on meta-model concepts that resulted in six axioms for combining perspective and modeling aspects in an open environment. However, the additional work needed is related to the identification and formalization of the conceptualization process at a level of detail where the compilation can build on the definition of the identified model goal and provide mechanisms for the reuse of concepts, references, and remarks, as well as their translation and transformation. In that same year (2011), Levina et al. [49] proposed a service design approach that combines several existing methods and approaches. The objective was to develop a method for “service design” in research and industry. The authors also stated that verifiable propositions should be defined and applied in a subsequent case study. Therefore, to be able to refer to an approach as a “method”, that approach must provide the definition and description of the construct, the revision of the principles of form and function, and verifiable propositions.
In 2012, Schwarz et al. [50] proposed a research portfolio that classifies the research questions that need to be addressed. This portfolio was developed based on a conceptual framework for service innovation research. The main results show the specific challenges of research in improving the knowledge base of service innovation. Then, Probst and Buhl [51] analyzed how the design of SOA processes is based on selection decisions among the ITSs offered by different providers. They also developed a procedural model for value-based management that considers the dependencies between selection decisions. However, the authors stated that this approach needs to be further developed in the future. Also, in 2012, a study by Rosa et al. [16] stated that the main objective of the ITSM is to guarantee the quality of the ITS and that ITIL is the most commonly adopted best practice framework for implementing ITSM within organizations. They also proposed an SIM through incidents based on an ITSRC. This document’s contribution was to help organizations provide quality ITS. However, despite the good results of this work, it remains necessary to continue putting the proposed artifact into practice. The goal of future research should be based on applying the artifact to other organizations to confirm its applicability, ease, and efficiency in achieving a more accurate and better quality ITSRC.
Also in 2012, Mendes et al. [6] analyzed how one of the most important elements of the ITSM is the ITSC, which is described in a formal document listing the available services provided by IT organizations. Likewise, a method based on the design and engineering methodology for organizations (DEMO) was proposed to identify the ITS. However, in future work, the authors intend to apply this proposal to more complex situations, in which the service provider has a broader catalog of services. Likewise, McCarthy et al. [12] described the process used in the IBM company to create and distribute service packages. Finally, the authors stated that an IT organization or service provider can have hundreds of individual services in their catalog, which could be optimized through simple packages or integrated composite services.
In 2013, Gama et al. [31] stated that, until then, there were difficulties in implementing an ITSC. Due to the complexity of an ITSC and other aspects, including the identification of services, the authors proposed an ITSRC to resolve the absence of a foundation for an ITSC. Similarly, Bugeaud et al. [52] presented a dedicated framework based on four basic components throughout the service design process: knowledge, software tools, communities, and places. This research focused mainly on the first two components. In the same year, Arcilla et al. [18] focused on providing useful information for companies interested in defining their own ITSC from a standard ITSC. The purpose of this research was to create a standard ITSC to help microenterprises and small businesses define their own ITSCs as one of the main inputs for their IT FM processes.
In 2014, Huergo et al. [8] proposed an SIM that uses master data and logical data models as inputs. The proposed method also uses an artifact-centered modeling technique to detail the life cycle of the master data and the business rules it contains. However, this method must still be tested in a real business scenario to identify problems and opportunities for improvement. In that same year, the authors Kim et al. [53] analyzed how the governance of SOA requires an adequate process through which the services described by the service model become candidates to enter the portfolio of services. In addition, the authors presented a decision model to evaluate the services according to metrics, where a comparison of the relative value of each service with its development or maintenance cost should be used to establish priorities. This work sought to complement existing governance standards, such as the SOA governance framework, thereby creating a reasonable service development priority. As in 2014, in an investigation carried out by Rong et al. [5], a SIM was proposed from the perspective of the business process. In addition, the authors stated that the proposed framework is being created but still requires some improvements. The application of this method challenges researchers to concentrate their work on designing a special service identification tool and validate it in other domains in the future.
In 2015, Frey et al. [13] introduced a capacity-based service pattern, which helps overcome the challenges associated with identifying the correct services in the analysis phase of large IT modernization programs. This pattern was discovered and derived from practical experience. However, additional research is needed to clarify how capacity-based services can be leveraged to define the architecture, evaluate legacy applications, and determine the roadmap for a program.
Recently, in 2017, Simonova and Foltanova [4] conducted research that focused on the application of business process tools and principles to identify and model the requirements of individual ITSs, with the aim of increasing the quality of information services as part of the quality of business performance. The answers to this research serve as a basis for further discussion and analysis of requirements.
Likewise, in 2017, Souza et al. [54] proposed an approach that focused on business value modeling and used model-based techniques to generate the information required by current methods for identifying software services, thereby aligning business and software perspectives. The results show that this proposal is a promising approach for the alignment of business and IT perspectives during SOA service identification activities. Kalia et al. [15] stated that the automation of services improves the efficiency of ITSM processes. Therefore, the authors proposed a tool called Cataloger, which is a recommendation system that allows humans to specify their requests for change in natural language sentences and generates the most appropriate recommendations. However, this approach has several limitations. Firstly, the dataset that was used is not balanced for all actions. Therefore, grouping-based approaches must be used to minimize the labeling effort and obtain more labels. Secondly, the datasets that were created for specific actions to identify parameters are not large. Thirdly, in the feedback approach, a heuristic approach to decision-making is proposed. In the future, the authors plan to improve this heuristic approach to improve the results.
Recently, in 2018, Mera and Aguilar [55] carried out a systematic review of the literature on existing proposals for the construction and management of the ITSC. In this study, 14 proposals were identified to include methods, framework, approaches, and models, showing that 43% of these proposals were not applied to real environments (that is, they were not checked in public or private organizations), leaving the field open to check these proposals or propose more feasible methods to be applied and evaluated in real environments.

4.3. Analysis of the Studies Found in the Review

This sub-section shows a comparison of the studies found with their respective analyses. The compared attributes are detailed in Table 4.
According to Table 4, three types of studies were found. There were 11 articles that detailed literature reviews. There were also 17 articles that corresponded to proposals without verification or application. Finally, there were proposals that were verified to relate them to 10 other articles (33.33% of the studies found). These results show the approximate systematic review of the literature shown by Mera and Aguilar [55]. The percentage relates to the studies tested or applied in a real environment, since most of the articles found appear to correspond to literature reviews and proposals without verification.
Regarding the general activities for the construction of the ITSC covered by the proposals found, the most studied activity was to “define the ITS to be provided”, which 22 of the studies developed. This activity is directly related to the ITS identification process. However, of this total, only eight items were tested in real environments. Therefore, for the identification of ITS, there are only a few proven proposals that carried out this process.
Another general activity for the construction of the ITSC that stands out and relates to the identification of ITS is the “initial collection of information”, which seven of the studies developed. However, of that total, only one study was carried out, reaffirming the scarce application of the proposals in real environments.
A relevant aspect that should be highlighted is that only two of the studies that correspond to proposals with results were tested in public organizations, and none applied automatic mechanisms (machine learning) for the identification of ITSs or the construction of an ITSC. Therefore, the possibility is open to develop proposals for the identification of ITSs and the construction of ITSCs in public organizations, which provides sufficient information to develop the proposal detailed in this paper.

5. Proposal

The proposed solution is based on the structure of the framework shown in Figure 3, which has two phases that are explained below.

5.1. Phase 1—Construction of the Solution

Taking into account the study conducted by Mera and Aguilar [56], Figure 4 shows the scheme currently used by the few organizations that implemented an ITSC to manage requests from the various departments of the organization to the IT department or area.
According to the literature reviewed, the ITSC, in addition to containing properly categorized services, must also provide an access method to request such services. However, the field study on public organizations conducted by Mera and Aguilar [56] determined that IT users do not mostly use ITSC to choose the service they need (in this study, only 20% of users claimed to use a catalog to request a service). Instead, these users prefer to perform requests through e-mail, calls, WhatsApp messages, memoranda, and internal messaging, in that order. Thus, the “message” is firstly processed by the person in charge of the help desk. Then, one must locate or verify that message within the ITSC of the IT service to which this request belongs. This information is registered in a database together with the solution offered or delivered to the IT user.
With this background, phase 1 of the proposal is proposed. This phase consists of constructing a solution, where, from the “knowledge” generated by organizations that have a record of requests for requirements or IT incidents within their respective catalogs, this knowledge can be used to build a solution tailored to the real needs of public organizations, including the identification of ITSs and the construction of an ITSC.

5.1.1. Extraction of Knowledge

In this part, we extract the knowledge of organizations (in this case, municipal autonomous governments) that implemented an ITSC that registers requests, catalogs, and solutions, to empty them into their own structure. This process is detailed in Figure 5.
(a) Select the knowledge source database
Each selected database corresponds to an organization that fully implemented the ITSC and necessarily registers requests (requirements and incidents), catalogs, and solutions (optional) that were registered based on the management of the demand for ITS in recent years, with the aim of obtaining a list of categories, services, and requests (messages) M. Therefore, in this study, four institutions that meet these parameters were selected (located via the field study conducted by Mera et al. [57]), whose request databases were named BD1, BD2, BD3, and BD4.
(b) Standardization of the ITSC in relation to the single ITSRC
Using the unique ITSRC obtained through the process detailed in Appendix B, the names of the categories and services of the ITSC for the four organizations chosen as the knowledge base were normalized, so that the services and categories had uniform names or denominations. In this way, the conformation of the resulting structure detailed in the next section could be created correctly. The procedure to normalize the ITSC of each organization or entity was the same as that used to create the unique ITSRC. Firstly, the catalog that was taken as the primary reference was a unique ITSRC. Moreover, all the requests or messages were placed according to the services and categories, thereby yielding the ITSC of each organization after the comparison process. A new service was also included, as detailed below.
Service, security cameras, in Category, security management
This service arose from the comparison made with the ITSC of the organizations that had this service registered in their ITSC.
(c) Create the structure
The next step was the creation of the structure. To build a structure called “knowledge” C, from the BD database of each organization, the first level corresponded to the Cat categories, which were the IT categories established in the ITSC used in these institutions. The second level corresponded to the S services identified in these institutions, which were categorized in the ITSC. In this way, we obtained the following:
Organization 1: B D 1
B D 1 = { C a t 1 , C a t 2 ,   C a t n } ,
     C a t 1 B D 1 = { S 1 ,   S 2 , S x } ,
S 1 C a t 1 B D 1 = { M 1 ,   M 2 , M n } ,
S 2 C a t 1 B D 1 = { M 1 ,   M 2 , M n } ,
S x C a t 1 B D 1 = { M 1 ,   M 2 , M n } ,
     C a t 2 B D 1 = { S 4 ,   S 5 , S y } ,
S 4   C a t 2   B D 1 = { M 1 ,   M 2 , M n } ,
S 5   C a t 2   B D 1 = { M 1 ,   M 2 , M n } ,
S y C a t 2 B D 1 = { M 1 ,   M 2 , M n } ,
     C a t n   B D 1 = { S 7 ,   S 8 , S z } ,
S 7   C a t n   B D 1 = { M 1 ,   M 2 , M n } ,
S 8   C a t n   B D 1 = { M 1 ,   M 2 , M n } ,
S z C a t n B D 1 = { M 1 ,   M 2 , M n } ,
Organization 2: B D 2
B D 2 = { C a t 1 , C a t 2 ,   C a t n } ,
     C a t 1 B D 2 = { S 1 ,   S 2 , S x } ,
S 1 C a t 1 B D 2 = { M 1 ,   M 2 , M n } ,
S 2 C a t 1 B D 2 = { M 1 ,   M 2 , M n } ,
S x C a t 1 B D 2 = { M 1 ,   M 2 , M n } ,
     C a t 2 B D 2 = { S 4 ,   S 5 , S y } ,
S 4   C a t 2 B D 2 = { M 1 ,   M 2 , M n } ,
S 5   C a t 2 B D 2 = { M 1 ,   M 2 , M n } ,
S y C a t 2 B D 2 = { M 1 ,   M 2 , M n } ,
     C a t n   B D 2 = { S 7 ,   S 8 , S z } ,
S 7   C a t n B D 2 = { M 1 ,   M 2 , M n } ,
S 8   C a t n B D 2 = { M 1 ,   M 2 , M n } ,
S z C a t n B D 2 = { M 1 ,   M 2 , M n } ,
Organization 3: B D 3
B D 3 = { C a t 1 , C a t 2 ,   C a t n } ,
     C a t 1 B D 3 = { S 1 ,   S 2 , S x } ,
S 1 C a t 1 B D 3 = { M 1 ,   M 2 , M n } ,
S 2 C a t 1 B D 3 = { M 1 ,   M 2 , M n } ,
S x C a t 1 B D 3 = { M 1 ,   M 2 , M n } ,
     C a t 2 B D 3 = { S 4 ,   S 5 , S y } ,
S 4   C a t 2 B D 3 = { M 1 ,   M 2 , M n } ,
S 5   C a t 2 B D 3 = { M 1 ,   M 2 , M n } ,
S y C a t 2 B D 3 = { M 1 ,   M 2 , M n } ,
     C a t n   B D 3 = { S 7 ,   S 8 , S z } ,
S 7   C a t n B D 3 = { M 1 ,   M 2 , M n } ,
S 8   C a t n B D 3 = { M 1 ,   M 2 , M n } ,
S z C a t n B D 3 = { M 1 ,   M 2 , M n } ,
Organization 4: B D 4
B D 4 = { C a t 1 , C a t 2 ,   C a t n } ,
     C a t 1 B D 4 = { S 1 ,   S 2 , S x } ,
S 1 C a t 1 B D 4 = { M 1 ,   M 2 , M n } ,
S 2 C a t 1 B D 4 = { M 1 ,   M 2 , M n } ,
S x C a t 1 B D 4 = { M 1 ,   M 2 , M n } ,
     C a t 2 B D 4 = { S 4 ,   S 5 , S y } ,
S 4   C a t 2 B D 4 = { M 1 ,   M 2 , M n } ,
S 5   C a t 2 B D 4 = { M 1 ,   M 2 , M n } ,
S y C a t 2 B D 4 = { M 1 ,   M 2 , M n } ,
     C a t n   B D 4 = { S 7 ,   S 8 , S z } ,
S 7   C a t n B D 4 = { M 1 ,   M 2 , M n } ,
S 8   C a t n B D 4 = { M 1 ,   M 2 , M n } ,
S z C a t n B D 4 = { M 1 ,   M 2 , M n } ,
where, to obtain the desired structure in relation to the Cat categories, the following operation was carried out:
C = B D 1 B D 2 B D 3 B D 4 .
In relation to the S services that go into each Cat category, the following operations were carried out:
C a t 1 C = C a t 1 B D 1 C a t 1 B D 2 C a t 1 B D 3 C a t 1 B D 4 ;
C a t 2 C = C a t 2 B D 1 C a t 2 B D 2 C a t 2 B D 3 C a t 2 B D 4 ;
C a t n C = C a t n B D 1 C a t n B D 2 C a t n B D 3 C a t n B D 4 .
As a result, at the level of the directory structure, we obtained a result similar to the one shown in Figure 6.
(d) Transfer requests in the created structure
Once the directory structure was created, each request (message) was distributed in the service that corresponds to it in the structure created. What was expressed up to now is summarized in the following processes:
S 1 C a t 1 C = S 1 C a t 1 B D 1 S 1 C a t 1 B D 2 S 1 C a t 1 B D 3 S 1 C a t 1 B D 4 ;
S 2 C a t 1 C = S 2 C a t 1 B D 1 S 2 C a t 1 B D 2 S 2 C a t 1 B D 3 S 2 C a t 1 B D 4 ;
S 3 C a t 2 C = S 1 C a t 2 B D 1 S 1 C a t 2 B D 2 S 1 C a t 2 B D 3 S 1 C a t 2 B D 4 ;
S 4 C a t 2 C = S 2 C a t 2 B D 1 S 2 C a t 2 B D 2 S 2 C a t 2 B D 3 S 2 C a t 2 B D 4 .
Explained graphically, the entire process was as shown in Figure 7:
Once the procedures explained above were applied, the resulting catalog corresponding to the “knowledge” structure was as shown in Figure 8.

5.1.2. Appropriation of Knowledge

In this phase, a process based on text mining is proposed. This process was founded on the requests categorized in the “knowledge” structure that allowed a model based on Bayesian networks to “learn” where each request is located (that is, to which service and to what category each request corresponds). For the construction of this process, the Rapid Miner tool was used. This tool is generally structured as shown in Figure 9.
Below, each of the operators involved in knowledge learning is described.
(a) Process Documents from Files Operator
With this operator, requests are collected from the “knowledge” structure. Within this “process documents from files” structure, the operations proposed in Figure 10 are specified.
The internal operations performed in this operator are the following:
  • Tokenize. This operator divides the text of the document into a sequence of tokens that are used to construct the word vector.
  • Filter Stop words. This operator filters the words considered “stop words”, i.e., words like in, the, if, for, where, etc.
  • Transform Cases. This operator transforms the characters to lowercase.
  • Generate n-Grams. With this operator, “phrases” of up to three words are generated.
(b) Operator Naïve Bayes
This is the model that is used to “learn” the word structure of the different requests of each service in the categories specified in the “knowledge” structure. This learning is done through a simple probabilistic classification model. This operator can establish the characteristics to build classifications based on few data.
(c) Storage Operators (Sentence and Model)
Storage operators are used to store the characteristics and models already learned from the requests found in the knowledge structure. With this last process, the solution is ready to be used in the identification of ITSs and, therefore, for the construction of an ITSC in a number of organizations.

5.2. Phase 2—Identification of Services and the Construction of an ITSC

Once the solution was finished, it was ready to be executed in a number of organizations. To accomplish this task, it was necessary to follow the processes detailed below.

5.2.1. Identification of ITS

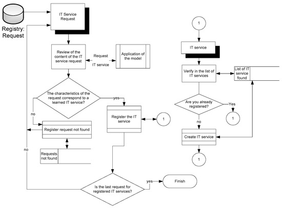
A fundamental task in the construction of an ITSC is the identification and subsequent classification of services, since a service is the most fundamental component of an ITSC. Therefore, its correct identification is crucial when initiating an ITSCM. In fact, identification is the first activity. In order to execute the identification of ITSs, the processes detailed in Figure 11 were used.
(a) Select the organization
The first thing to do in this phase was to select the organization, which must meet the following requirements:
  • It must have a department or IT area.
  • It must have a record of service requests or IT incidents (for at least the last year, preferably).
(b) Extract the request record
After selecting the organization, it was necessary to extract the record of requests, remembering that the M requests could come from different FR files, such as Excel sheets, emails, internal messaging, etc. The idea was to extract the requests from all the data sources and centralize them in a BDS database, as follows:
According to the request files:
F R 1 = { M 1 , M 2 , . M x } ,
F R 2 = { M 4 , M 5 , . M y } ,
F R 3 = { M 6 , M 7 , . M z } .
The operation to be performed was as follows:
B D S = F R 1 F R 2 F R 3 ,   F R n ,
which graphically translates to the scheme shown in Figure 12.
(c) Execute automatic service identification
Once the requests were ready in a BDS central database and in the same format, a process was applied to identify the services based on the requests made in the “construction of the solution” phase using the Rapid Miner tool to process each request. This process was structured as shown in Figure 13.
  • Storage operators (models and sentences). The first step is to establish that the service identification activity is carried out based on the characteristics and the models that were “learned”. For this purpose, the operators specify that these inputs leave the previously prepared repositories.
  • Process Document from File Operator. With this operator, requests are collected from BDS. Within this “process documents from files”, the solutions for phase 1 are specified via the same operations used in Section 5.1.2 (“appropriation of knowledge”).
  • Apply model operator. With this operator, the service identification process is performed based on the requests that the model “learned” in the “construction of the solution” phase from the “knowledge” database C. The process then verifies each request stored in the BDS to review its characteristics to determine which ITS corresponds to that service. This ITS is then registered in the “list of found ITSs”. The process of identifying such services is summarized in the algorithm shown in Figure 14.
In this classification process, there is the possibility that some of the requests do not correspond to any service that was learned. In this case, the IT worker(s) must discern which services correspond to the request or discard the request because its content is inconsistent and, thus, possibly a wrong request registered with the BDS.

5.2.2. Classification of Services and Generation of the ITSC

Once the ITSs were identified, it was necessary to classify them. For this task, it was necessary to compare the list of services found with the ITSRC, thereby registering each service with its corresponding category. The algorithm for this process is represented in Figure 15.
With the application of the previous algorithm, a result similar to that shown in Table 5 was generated.

6. Case Study

To develop the “identification of services and construction of the ITSC” (that is, phase 2 of the proposal), a municipal autonomous decentralized government of the province of Manabí, Republic of Ecuador, was chosen. This government met the following conditions: (a) it had a department or IT area with a coordinator or head and several IT workers (six); (b) it did not have an ITSC implemented; and (c) it had a record of requests (requirements or incidents).
From this institution, 415 requests expressed in natural language were obtained. These requests served as a basis to identify ITSs and generate an appropriate ITSC. From the 415 requests (requirements or incidents), 23 ITSs were ultimately identified: LAN admin, WAN admin, authentication and authorization, file sharing, material purchase, software purchase, backup and recovery, create/integrate applications, active directory, hardware, printer maintenance, maintenance and support, apps maintenance and support, network monitoring, antivirus service, firewall service, video conferencing, VoIP service, software, application support, technical/user support, security cameras, email, and collaboration services. These ITSs corresponded to 11 categories. As a result of the classification process, the ITSC of the institution in question was formed as shown in Figure 16.
Once the ITSC of the institution was generated, a survey was applied to the head and the six workers of the IT department. This survey was elaborated based on the quality factors of Moody et al. [30] to evaluate the artifacts of this type. These factors (F) were as follows: (F1) completeness, (F2) integrity, (F3) flexibility, (F4) understandability, (F5) correctness, (F6) simplicity, (F7) integration, and (F8) implementation, where each factor corresponded to a survey question applied. These questions are shown in Appendix A.

6.1. Results

According to Figure 17, the results were very satisfactory, since, in most of the factors, the respondents answered affirmatively. Next, each of the factors was analyzed.
To qualify the assessment of the respondents’ responses, a Likert scale was used with the following values for each questioned factor: 1 (poor), 2 (fair), 3 (average), 4 (good), 5 (excellent). To verify the consistency of the survey, Cronbach’s alpha coefficient was used to quantify the level of reliability of the measurement scale. The result obtained was 0.845, which means that our instrument is reliable. Below, the results obtained for each of the factors analyzed in our proposal are shown.
In relation to F1 (completeness), the respondents were asked if the device is sufficiently complete for the identification of the ITS required by the organization. Ultimately, 57.1% of the respondents said that the ITS is excellent in this aspect, and 42.9% said that the ITS is good (that is, that it is sufficiently complete).
Regarding F2 (integrity), the respondents were asked if the device has an integrated structure for the identification of services and the construction of the ITSC. A total of 71.4% of respondents said that the structure is excellent, while 28.6% said that it was good (i.e., sufficiently intact).
For F3 (flexibility), the question to the respondents was the following: Is the device flexible enough to adapt to the diverse requirements of the organization in relation to the identification of services and the construction of the ITSC? To this question, 42.9% of the respondents stated that the artifact is excellent, while 57.1% of the respondents said that it was good (i.e., that the proposed artifact is very flexible).
In relation to F4 (understandability), it was asked if the device is easy to understand for those in charge and for IT workers. To this, 42.9% said that the device is excellent, while 57.1% said that it is good. This shows that the proposed artifact is very easy to understand.
Regarding F5 (correctness), respondents were asked if the structure of the artifact is clear due to the notation used. A total of 57.1% of respondents said it is excellent, while 14.3% said it is good, and 28.6% said that it is average. This shows that the structure of the artifact is clear.
For F6 (simplicity), it was asked if the artifact is simple in its ability to identify the services and construction of the ITSC. A total of 42.9% of the respondents said the artifact is excellent, while 28.6% said it is good; 28.6% also said that it is average, which shows that the simplicity levels are high.
For F7 (integration), respondents were asked if the ITSC built after the application of the device reflects the ITS required by the institution. A total of 71.4% said that the tool is excellent, while 28.6% said it is good, which shows that the device integrates very well with the organization’s IT aspects.
Finally, for F8 (implementation), respondents were asked if it is feasible to implement the device in organizations that wish to identify their ITSs and build their ITSC. A total of 57.1% of respondents said that it is excellent, while 42.9% stated that it is good, meaning that the tool has high levels of implementation in municipal organizations.
Thus, the assessment provided by the respondents is highly positive. To this, we add that the number of services identified corresponded 100% to the services that should have been identified based on the historical data of the organization for which the identification process was carried out for the ITS and construction of the ITSC.

6.2. Discussion

The proposal detailed in this document allows identification of the ITSs and the construction of the ITSC. This proposal was developed considering several important aspects obtained from other SIM and research works dedicated to the construction of the ITSC (mainly in relation to the identification process of ITS). As described above, in phase 1 of the proposal, machine learning was used to generate a model that carried out its “learning” process based on 1699 applications (IT requirements and incidents) cataloged in departments or areas of IT from four public organizations (municipal autonomous decentralized government of Ecuador). Therefore, the possibility remains that more public organizations can be used as a reference to enrich the initial “knowledge” and, thus, have a greater capacity for automatic identification of the ITS.
Although identification of the ITS is a process that can be carried out through different SIMs, with the proposed method, it was possible to use requests and IT incidents registered by the coordinator and IT workers of a public organization as the input (case study, the municipal autonomous decentralized government of Ecuador) to identify their ITSs and to build their ITSC. This approach achieved very satisfactory results, as evidenced by the survey applied to the coordinator and the IT area workers. The success achieved was subject to the fact that the learning carried out in phase 1 of the proposal was based on the applications cataloged by four public organizations of the same type as the organization chosen to develop the case study, since the nature of the requests was similar, and they belonged to the same context at the level of daily operations carried out by IT users.
When technological solutions, such as the one described in this paper, are proposed, they are expected to have the approval of the personnel working in the area involved, since these personnel are the people who will use this tool. In this case, one of the most relevant aspects is the necessarily high level of understanding of the staff needed to use the proposal to identify ITSs and construct an ITSC. This was evidenced in the responses of respondents regarding factors of understandability, correctness, and simplicity. These results should be considered since there are studies (such as that conducted by Mera et al. [57]) that showed how many public institutions do not have an ITSC. One of the factors highlighted in that study is the “complexity of applying existing standards” to build the ITSC.
Another important result that should be highlighted is the high levels of efficiency and effectiveness of the proposal. For efficiency, we highlighted the high levels obtained for the factors of completeness, integrity, flexibility, integration, and implementation, which evaluated the proposal itself. At the level of structure, the levels of adaptability, the degree of integration of the results with the needs of those involved, and the levels of implementation of the proposal are important. On the other hand, when talking about effectiveness, it is necessary to highlight that, according to the historical data of requests that were analyzed with those involved, the results obtained for the amount of identified ITS were very satisfactory, based on all possible services that could result after applying the proposal for that data.
An important contribution of this proposal is the inclusion of machine learning for the identification of ITSs and the automatic construction of the ITSC, since this technique was previously used for the identification of ITSs, but only at the level of request management when the ITSC was already in operation [15] and not for the construction of the ITSC (in addition to the registration of IT requests and also to the registration of IT incidents for these tasks).

7. Conclusions

Once the present research was concluded, the conclusions below were reached.
As science and technology advances, it is necessary to have efficient SIMs built with a consistent knowledge base, which allows workers and IT coordinators to have appropriate tools to carry out their activities related to ITSM, taking advantage of technologies like machine learning to give added value to these activities. The ITS identification process is a fundamental aspect in building an ITSC; therefore, it is very important to perform ITS identification correctly, since the ITSC is a fundamental component of the ITSP, which in turn is the basis for deploying a correct ITSM.
According to the systematic review of the literature, 5352 articles were identified, and 30 articles were selected for our study. It can be seen that there are several SIMs that were used, none of which became a standard for the identification of ITSs, nor is there a standard for the construction of the ITSC. Of the SIMs identified, there were proposals that used natural language as an input to identify ITS. However, none of the investigations conducted were able to integrate the change requests and the incident register to build an ITSC.
A proposal was submitted for the identification of ITS and construction of the ITSC, which consists of two phases. The first phase corresponds to a learning stage, from which knowledge of the four public institutions that have an ITSC generated a model that uses Bayesian networks as a classification system. The second phase corresponds to the implementation stage of the ITSC, which can be replicated in a number of organizations. This process can be applied to identify ITSs and build the ITSC in several institutions, based on their history of IT requests and incidents (text).
The proposal presented was applied to a public institution, specifically, a municipal autonomous decentralized government of Ecuador, whose history of requests and incidents was used to identify ITSs and build the ITSC. After creating the ITSC, it was possible to show that the proposal is highly effective, since, through the application of a survey, the coordinator and the IT workers were able to assess the quality factors of the proposal presented for the creation of the ITSC.
Making a comparison between our proposal and the SIMs detailed in Table 4, three aspects were highlighted. Firstly, the proposal present in this document is a “proposal with results”, which were obtained through its application in a real environment, adding to the limited list of proposals with results detailed in Table 4. Secondly, this proposal complies with four of the general activities for the construction of the ITSC: the initial collection of information, the identification of ITSs (ITS definition), and the refinement and the publication of the ITSC (which is generated from the classification of the ITSs). What makes the difference, compared to the SIMs detailed in Table 4, is the application of machine learning with the characteristics described in Section 5, which include the requests and incidents of registered ITSs, taking them as input to build the ITSC, unlike the SIMs identified in Table 4. Thirdly, another important aspect is that the proposal was applied in a public organization, adding to only two SIMs in Table 4 that were tested in this type of organization, contributing to the generation of important data for this type of proposal, which must continue to be tested in real environments.
In future work, it will be necessary to replicate the proposals in other public organizations in order to obtain the necessary feedback to improve them. It will also be necessary to integrate them with other ITSCM activities at the ITSC architecture level, such as ITSC feedback, and the elimination or withdrawal of services, as well as other activities.

Author Contributions

C.M.M. participated in the development of all research work, which includes conceptualization, methodology, literature review, development and proof of the proposal; and during the drafting and correction of the final document. I.A.A. participated directly in all the research work, through his advice and supervision in its development.

Funding

This research received no external funding.

Acknowledgments

Recognition goes to the Research Group of Artificial Intelligence (AI) of the Faculty of Systems Engineering and Informatics at the National University of San Marcos for the facilities provided, as well as the anonymous reviewers for their constructive comments and suggestions. We also thank the Universidad Laica Eloy Alfaro de Manabi, Chone Extension for its financial contributions and the human resources that participated in this research.

Conflicts of Interest

The authors declare no conflict of interest.

Appendix A

Table A1. Quality factors and questions to evaluate the artifacts for ITSC construction.
Table A1. Quality factors and questions to evaluate the artifacts for ITSC construction.
FactorQuestion
(F1) Completenessis the device sufficiently complete to identify the IT services required by the organization?
(F2) IntegrityDoes the artifact have an integrated structure for the identification of services and construction of the ITSC?
(F3) FlexibilityIs the device flexible enough to adapt to different requirements of the organization in relation to the identification of the services and construction of the ITSC?
(F4) UnderstandabilityIs the device easy to understand for managers and IT workers?
(F5) CorrectnessIs the structure of the artifact clear due to the notation used?
(F6) SimplicityIs the artifact simple in its application for the identification of services and the construction of the ITSC?
(F7) IntegrationDoes the ITSC built after the application of the device reflect the IT services required by the institution?
(F8) ImplementationIs it feasible to implement the device in organizations that wish to identify their IT services and build their ITSC?

Appendix B

To carry out the process of obtaining the ITSRC, it was necessary to start from several previously proposed catalogs; the catalogs considered for obtaining the single ITSRC are shown below.
Table A2. ITSCs found in the review.
Table A2. ITSCs found in the review.
NumberTitle of the Research Work YearYear
1A method for identifying IT services using incidents2012
2IT services reference catalog2013
3Building an IT service catalog in a small company as the main input for the IT financial manager2013
4Service catalog implementation model2016
After showing each catalog, it is necessary to specify that catalog 2 is the result of an improvement made by the researchers who are the authors of said work. We needed catalogs 2 and 4 to have the same structure; therefore, the comparison was done using catalogs 2 and 3.
With these two catalogs, where each catalog C has several Cat categories,
C = { C a t 1 ,   C a t 2 , . C a t n } .
Each category has one or more services, that is,
C a t 1 C = { S 1 ,   S 2 , S n } ,
C a t 2 C = { S 3 ,   S 4 , S y } ,
C a t n C = { S 5 ,   S 6 , S z } .
A comparison was made between the catalogs to obtain a unique ITSRC, according to the relationship between the definitions of the categories and the services provided by the researchers who developed those catalogs, considering the following criteria:
(a)
Catalog 2 was taken as the first reference, because it contains a greater number of ITSs.
(b)
If a category from catalog 2 did not appear in catalog 3, the category of catalog 2 was included in the single ITSRC with all of its services.
(c)
If a category from catalog 3 did not appear in catalog 2, the category of catalog 3 was included in the single ITSRC.
(d)
If there was a relationship between a service from one catalog and several from another catalog, this service was included because it is of greater importance, together with its category (also, the category that has more services prevails) in the single ITSRC, and the other related services were absorbed.
(e)
If there was a unique relationship between a service from catalog 2 and one from catalog 3, the service of greater hierarchy was maintained and its category was the one of greater importance, according to the previous precepts.
(f)
If a service from catalog 2 was not included in catalog 3, the service of catalog 2 was included in the single ITSRC together with its category, if it did not violate the precepts of previous categories.
(g)
If a service of catalog 3 was not included in catalog 2, the service of catalog 3 was included in the single ITSRC together with its category, if it did not violate the precepts of previous categories.
The results of the comparison between the services and the categories of each ITSC are shown below in the relationship table.
Figure A1. Comparison of services and ITSC categories.
Figure A1. Comparison of services and ITSC categories.
Symmetry 11 01269 g0a1
Based on the above relationship chart, the resulting unique ITSRC consisted of the following categories (Cat.) and services:
(Cat. 2) Desktop/laptop management;
  • Hardware ((Cat. 3) add hardware, maintenance of hardware);
  • Software ((Cat. 3) installation of base software, updating base software, maintenance of base software);
  • Material Request
(Cat. 2) LAN and WAN management;
  • LAN admin;
  • WAN admin;
  • VPN connections
(Cat. 2) Email and messaging;
  • Email and collaboration service ((Cat. 3) installation of email account, updating email account, maintenance email account);
  • Mobile email ((Cat. 3) installation of email account, updating email account, of maintenance email account);
(Cat. 2) Security management;
  • Firewall service;
  • Antivirus service;
  • Network monitoring;
(Cat. 2) Accounts and passwords;
  • Active directory;
  • Authentication and authorization;
  • File sharing;
(Cat. 2) Equipment management;
  • Loan of material;
  • Material purchase;
  • Material budgeting;
  • Software purchase;
(Cat. 2) Help desk support;
  • Technical/user support;
  • Application support ((Cat. 3) installation of internet browser, updating internet browser, maintenance of internet browser, installation of specific software, updating specific software, maintenance of specific software);
(Cat. 2) Infrastructure management;
  • Datacenter admin;
  • Web hosting;
  • Housing;
(Cat. 2) Hosted (apps/DB) management;
  • Create/integrate applications;
  • Apps maintenance and support ((Cat. 3) maintenance of web site);
  • DB backup and recovery ((Cat. 3) data backup, backup web site);
  • Database management;
  • DB installation/configuration;
(Cat. 2) Telecommunication management;
  • VoIP service ((Cat. 3) fixed phone);
  • Fax service ((Cat. 3) fixed phone);
  • Mobile phone service ((Cat. 3) mobile phone);
  • Video conferencing service;
  • (Cat. 3) Maintenance switchboard;
(Cat. 2) Printer management;
  • External support to printer;
  • Printer maintenance ((Cat. 3) maintenance of hardware);
(Cat. 2) Server management;
  • Maintenance and support;
  • Backup and recovery ((Cat. 3) data backup);
(Cat. 3) Quality management;
  • Review data protection law;
  • Review ISO 9001:2008.

References

  1. Kozlova, E.; Hasenkamp, U.; Kopanakis, E. Use of IT Best Practices for Non-IT Services. In Proceedings of the 2012 Annual SRII Global Conference, San Jose, CA, USA, 24–27 July 2012; pp. 725–734. [Google Scholar]
  2. Braun, C.; Winter, R. Integration of IT Service Management into Enterprise Architecture. In Proceedings of the Proceedings of the 2007 ACM Symposium on Applied Computing, Seoul, Korea, 11–15 March 2007; ACM: New York, NY, USA, 2007; pp. 1215–1219. [Google Scholar]
  3. Zarnekow, R.; Brenner, W.; Pilgram, U. Integrated Information Management: Applying Successful Industrial Concepts in IT; Business Engineering; Springer: Berlin/Heidelberg, Germany, 2006; ISBN 978-3-540-32306-8. [Google Scholar]
  4. Simonova, S.; Foltanova, N. Implementation of quality principles for IT service requirements analyse. In Proceedings of the 2017 International Conference on Information and Digital Technologies (IDT), Zilina, Slovakia, 5–7 July 2017; pp. 365–372. [Google Scholar]
  5. Rong, W.; Li, T.; Ouyang, Y.; Li, C.; Xiong, Z. Process Oriented Dependency Modelling for Service Identification. In Proceedings of the Service Science and Knowledge Innovation, Shanghai, China, 23–24 May 2014; Liu, K., Gulliver, S.R., Li, W., Yu, C., Eds.; Springer: Berlin/Heidelberg, Germany, 2014; pp. 166–175. [Google Scholar]
  6. Mendes, C.; Ferreira, J.; da Silva, M.M. Using DEMO to Identify IT Services. In Proceedings of the 2012 Eighth International Conference on the Quality of Information and Communications Technology, Lisbon, Portugal, 3–6 September 2012; pp. 166–171. [Google Scholar]
  7. Hubbers, J.-W.; Ligthart, A.; Terlouw, L. Ten Ways to Identify Services. Available online: https://searchmicroservices.techtarget.com/tip/Ten-ways-to-identify-services (accessed on 6 November 2018).
  8. Huergo, R.S.; Pires, P.F.; Delicato, F.C. A Method to Identify Services Using Master Data and Artifact-centric Modeling Approach. In Proceedings of the 29th Annual ACM Symposium on Applied Computing, Gyeongju, Korea, 24–28 March 2014; pp. 1225–1230. [Google Scholar]
  9. Meister, V.G.; Jetschni, J. Towards a semantic information system for IT services. In Proceedings of the 2015 IEEE Seventh International Conference on Intelligent Computing and Information Systems (ICICIS), Cairo, Egypt, 12–14 December 2015; pp. 58–65. [Google Scholar]
  10. Magdalena, A.; Cerrada, J.A.; Calvo-Manzano, J.A. A practical approach for implemeting the service catalogue in micro, small and medium enterprises. In Proceedings of the 7th Iberian Conference on Information Systems and Technologies (CISTI 2012), Madrid, Spain, 20–23 June 2012; pp. 1–8. [Google Scholar]
  11. Teubner, A.; Remfert, C. IT Service Management Revisited—Insights from Seven Years of Action Research. In Proceedings of the CONF-IRM 2012, Vienna, Austria, 21–23 May 2012. [Google Scholar]
  12. McCarthy, M.A.; Herger, L.M. Creating Composite IT Services in the Global Enterprise. In Proceedings of the 2012 IEEE Ninth International Conference on Services Computing, Honolulu, HI, USA, 24–29 June 2012; pp. 687–691. [Google Scholar]
  13. Frey, F.J.; Hentrich, C.; Zdun, U. Capability-based Service Identification in Service-oriented Legacy Modernization. In Proceedings of the 18th European Conference on Pattern Languages of Program, Irsee, Germany, 10–14 July 2013; pp. 10:1–10:12. [Google Scholar]
  14. Börner, R.; Goeken, M.; Rabhi, F. SOA Development and Service Identification: A Case Study on Method Use, Context and Success Factors; Working Paper Series; Frankfurt School of Finance & Management: Frankfurt, Germany, 2012. [Google Scholar]
  15. Kalia, A.K.; Xiao, J.; Bulut, M.F.; Vukovic, M.; Anerousis, N. Cataloger: Catalog Recommendation Service for IT Change Requests. In Proceedings of the Service-Oriented Computing, Malaga, Spain, 13–16 November 2017; Springer: Cham, Switzerland, 2017; pp. 545–560. [Google Scholar]
  16. Do Mar Rosa, M.; Gama, N.; da Silva, M.M. A Method for Identifying IT Services Using Incidents. In Proceedings of the 2012 Eighth International Conference on the Quality of Information and Communications Technology, Lisbon, Portugal, 3–6 September 2012; pp. 172–177. [Google Scholar]
  17. Lloyd, V.; Rudd, C. ITIL Versión 3 Service Design; APM Group: High Wycombe, UK, 2007. [Google Scholar]
  18. Arcilla, M.; Calvo-Manzano, J.A.; San Feliu, T. Building an IT service catalog in a small company as the main input for the IT financial management. Comput. Stand. Interfaces 2013, 36, 42–53. [Google Scholar] [CrossRef]
  19. Garbi, G.; Loureiro, G. Business-Product-Service Portfolio Management. Available online: https://www.researchgate.net/publication/279138118_Business-Product-Service_Portfolio_Management (accessed on 25 May 2019).
  20. Sembiring, M.; Surendro, K. Service catalogue implementation model. In Proceedings of the 2016 4th International Conference on Information and Communication Technology (ICoICT), Bandung, Indonesia, 25–27 May 2016; pp. 1–6. [Google Scholar]
  21. Nord, F.; Dörbecker, R.; Böhmann, T. Structure, Content and Use of IT Service Catalogs—Empirical Analysis and Development of a Maturity Model. In Proceedings of the 2016 49th Hawaii International Conference on System Sciences (HICSS), Koloa, HI, USA, 5–8 January 2016; pp. 1642–1651. [Google Scholar]
  22. Saura, J.R.; Palos-Sanchez, P.; Reyes-Menendez, A. Marketing a través de aplicaciones móviles de turismo (m-tourism): Un estudio exploratorio. Int. J. World Tour. 2017, 4, 45–56. [Google Scholar] [CrossRef]
  23. Josuttis, N. Soa in Practice: The Art of Distributed System Design; O’Reilly Media, Inc.: Newton, MA, USA, 2007; ISBN 978-0-596-52955-0. [Google Scholar]
  24. Lee, J.; Sugumaran, V.; Park, S.; Sansi, D. An Approach for Service Identification Using Value Co-creation and IT Convergence. In Proceedings of the 2011 First ACIS/JNU International Conference on Computers, Networks, Systems and Industrial Engineering, Jeju Island, Korea, 23–25 May 2011; pp. 441–446. [Google Scholar]
  25. Cisneros, C.; Alberto, C.; del Castillo, S.; Fernanda, C. Diseño de un modelo de procesos para construir el portafolio de servicios de tics en la Corporación Financiera Nacional; Escuela Politécnica Nacional: Quito, Ecuador, 2014; Available online: http://bibdigital.epn.edu.ec/handle/15000/8518 (accessed on 9 October 2019).
  26. Legner, C.; Löhe, J. Improving the Realization of IT Demands: A Design Theory for End-to-End Demand Management. In Proceedings of the ICIS 2012, Orlando, FL, USA, 16–19 December 2012. [Google Scholar]
  27. Alonso, I.A.; Verdún, J.C.; Caro, E.T. The Importance of IT Strategic Demand Management in Achieving the Objectives of the Strategic Business Planning. In Proceedings of the 2008 International Conference on Computer Science and Software Engineering, Wuhan, China, 12–14 December 2008; Volume 2, pp. 235–238. [Google Scholar]
  28. Aguilar Alonso, I.; Carrillo Verdún, J.; Tovar Caro, E. Description of the structure of the IT demand management process framework. Int. J. Inf. Manag. 2017, 37, 1461–1473. [Google Scholar] [CrossRef]
  29. Kitchenham, B.; Charters, S. Guidelines for Performing Systematic Literature Reviews in Software Engineering; Version 2.3; Keele University, Staffs and University of Durham: Durham, UK, 2007. [Google Scholar]
  30. Moody, D.L.; Sindre, G.; Brasethvik, T.; Solvberg, A. Evaluating the quality of information models: Empirical testing of a conceptual model quality framework. In Proceedings of the 25th International Conference on Software Engineering, Portland, OR, USA, 3–10 May 2003; pp. 295–305. [Google Scholar]
  31. Gama, N.; do Mar Rosa, M.; da Silva, M.M. IT Services Reference Catalog. In Proceedings of the 2013 IFIP/IEEE International Symposium on Integrated Network Management (IM 2013), Ghent, Belgium, 27–31 May 2013; pp. 764–767. [Google Scholar]
  32. Clacy, B.; Jennings, B. Service Management: Driving the Future of IT. Computer 2007, 40, 98–100. [Google Scholar] [CrossRef]
  33. Niessin, F.; Van Vliet, H. Towards Mature IT Services. Available online: https://onlinelibrary.wiley.com/doi/abs/10.1002/%28SICI%291099-1670%28199806%294%3A2%3C55%3A%3AAID-SPIP97%3E3.0.CO%3B2-T (accessed on 17 March 2018).
  34. Walker, G. IT Problem Management; Prentice Hall PTR: Upper Saddle River, NJ, USA, 2001; ISBN 0-13-030770-X. [Google Scholar]
  35. Sullivan, J.; Edmond, D.; Hofstede, A. Service Description: A survey of the general nature of services. Distrib. Parallel Databases J. 2002, 12, 117–133. [Google Scholar] [CrossRef]
  36. Sallé, M. IT Service Management and IT Governance: Review, Comparative Analysis and their Impact on Utility Computing; Hewlett-Packard Company: Palo Alto, CA, USA, 2004. [Google Scholar]
  37. Bartsch, C.; Shwartz, L.; Ward, C.; Grabarnik, G.; Buco, M.J. Decomposition of IT service processes and alternative service identification using ontologies. In Proceedings of the NOMS 2008—2008 IEEE Network Operations and Management Symposium, Salvador, Bahia, Brazil, 7–11 April 2008; pp. 714–717. [Google Scholar]
  38. Kang, D.; Song, C.; Baik, D. A Method of Service Identification for Product Line. In Proceedings of the 2008 Third International Conference on Convergence and Hybrid Information Technology, Busan, Korea, 11–13 November 2008; Volume 2, pp. 1040–1045. [Google Scholar]
  39. Brocke, H.; Hau, T.; Vogedes, A.; Schindlholzer, B.; Uebernickel, F.; Brenner, W. Design Rules for User-Oriented IT Service Descriptions. In Proceedings of the 2009 42nd Hawaii International Conference on System Sciences, Waikoloa, HI, USA, 5–8 January 2009; IEEE: Waikoloa, HI, USA, 2009; pp. 1–10. [Google Scholar]
  40. Borner, R.; Looso, S.; Goeken, M. Towards an operationalisation of governance and strategy for service identification and design. In Proceedings of the 2009 13th Enterprise Distributed Object Computing Conference Workshops, Auckland, New Zealand, 1–4 September 2009; pp. 180–188. [Google Scholar]
  41. Gebhart, M.; Abeck, S. Rule-Based Service Modeling. In Proceedings of the 2009 Fourth International Conference on Software Engineering Advances, Porto, Portugal, 20–25 September 2009; pp. 271–276. [Google Scholar]
  42. Boerner, R.; Goeken, M. Service identification in SOA Governance literature review and implications for a new method. In Proceedings of the 2009 3rd IEEE International Conference on Digital Ecosystems and Technologies, Istanbul, France, 1–3 June2009; pp. 588–593. [Google Scholar]
  43. Heo, J.; Kim, H.; Lee, W.; Won, Y. Information security pre-evaluation model for U-IT services. In Proceedings of the 2009 First International Conference on Networked Digital Technologies, Ostrava, Czech Republic, 28–31 July 2009; pp. 500–503. [Google Scholar]
  44. Zimin, V.V.; Kulakov, S.M. Dynamic lifecycle management of IT services in corporate information systems. Steel Transl. 2010, 40, 539–548. [Google Scholar] [CrossRef]
  45. Mendes, C.; da Silva, M.M. Implementing the Service Catalogue Management. In Proceedings of the 2010 Seventh International Conference on the Quality of Information and Communications Technology, Porto, Portugal, 29 September–2 October 2010; pp. 159–164. [Google Scholar]
  46. Tian, Y.; Su, Y.; Zhuang, X. Research on service identification methods based on SOA. In Proceedings of the 2010 3rd International Conference on Advanced Computer Theory and Engineering (ICACTE), Chengdu, China, 20–22 August 2010; Volume 6, pp. V6-27–V6-31. [Google Scholar]
  47. Cai, S.; Liu, Y.; Wang, X. A Survey of Service Identification Strategies. In Proceedings of the 2011 IEEE Asia-Pacific Services Computing Conference, Jeju Island, Korea, 12–15 December 2011; pp. 464–470. [Google Scholar]
  48. Utz, W.; Woitsch, R.; Karagiannis, D. Conceptualisation of Hybrid Service Models: An Open Models Approach. In Proceedings of the 2011 IEEE 35th Annual Computer Software and Applications Conference Workshops, Munich, Germany, 18–22 July 2011; pp. 494–499. [Google Scholar]
  49. Levina, O.; Nguyen Thanh, T.; Holschke, O.; Rake-Revelant, J. Towards a Method for Service Design. In Proceedings of the Engineering Methods in the Service-Oriented Context, Paris, France, 20–22 April 2011; Ralyté, J., Mirbel, I., Deneckère, R., Eds.; Springer: Berlin/Heidelberg, Germany, 2011; pp. 91–96. [Google Scholar]
  50. Schwarz, S.; Durst, C.; Bodendorf, F. A Conceptual Framework of Service Innovation and Its Implications for Future Research. In Proceedings of the 2012 Annual SRII Global Conference, San Jose, CA, USA, 24–27 July 2012; pp. 172–182. [Google Scholar]
  51. Probst, F.; Buhl, H. Supplier Portfolio Management for IT Services Considering Diversification Effects. Bus. Inf. Syst. Eng. 2012, 4, 71–83. [Google Scholar] [CrossRef][Green Version]
  52. Bugeaud, F.; Pietyra, P.; Liger, V. From Service Design to Innovation through Services: Emergence of a Methodological and Systemic Framework. In Proceedings of the Collaborative Systems for Reindustrialization, Dresden, Germany, 30 September–2 October 2013; Camarinha-Matos, L.M., Scherer, R.J., Eds.; Springer: Berlin/Heidelberg, Germany, 2013; pp. 431–438. [Google Scholar]
  53. Kim, Y.; Choi, J.; Shin, Y. A decision model for optimizing the service portfolio in SOA governance. In Proceedings of the 2014 4th World Congress on Information and Communication Technologies (WICT 2014), Bandar Hilir, Malaysia, 8–11 December 2014; pp. 57–62. [Google Scholar]
  54. Souza, E.; Moreira, A.; De Faveri, C. An approach to align business and IT perspectives during the SOA services identification. In Proceedings of the 2017 17th International Conference on Computational Science and Its Applications (ICCSA), Trieste, Italy, 3–6 July 2017; pp. 1–7. [Google Scholar]
  55. Mera, C.; Aguilar, I. Review of Proposals for the Construction and Management of the Catalog of Information Technology Services. IEEE Access 2018, 6, 45335–45346. [Google Scholar] [CrossRef]
  56. Mera, C.; Aguilar, I. Field Study of the Management of the IT Services Catalog in Public Organizations in the Manabí Province, Ecuador. In Proceedings of the 31st International Business Information Management Association Conference (IBIMA), Milán, Italia, 25–26 April 2018; pp. 4450–4465. [Google Scholar]
  57. Mera, C.; Aguilar, I.; Vera, D. Evaluation of the Management of the Information Technology Services Catalog in Public Organizations in the Province of ManabÍ, Ecuador. In Proceedings of the 2018 10th International Conference on Information Management and Engineering, Manchester, UK, 22–24 September 2018; ACM: New York, NY, USA, 2018; pp. 193–199. [Google Scholar]
Figure 1. Part of a standard technical information technology service catalog (ITSC).
Figure 1. Part of a standard technical information technology service catalog (ITSC).
Symmetry 11 01269 g001
Figure 2. Protocol for the review and selection of articles.
Figure 2. Protocol for the review and selection of articles.
Symmetry 11 01269 g002
Figure 3. Framework for the construction of the proposal.
Figure 3. Framework for the construction of the proposal.
Symmetry 11 01269 g003
Figure 4. Process of IT demand management.
Figure 4. Process of IT demand management.
Symmetry 11 01269 g004
Figure 5. Process for the extraction of knowledge.
Figure 5. Process for the extraction of knowledge.
Symmetry 11 01269 g005
Figure 6. Knowledge structure C and directories.
Figure 6. Knowledge structure C and directories.
Symmetry 11 01269 g006
Figure 7. Knowledge extraction process.
Figure 7. Knowledge extraction process.
Symmetry 11 01269 g007
Figure 8. An ITSC that corresponds to the knowledge structure.
Figure 8. An ITSC that corresponds to the knowledge structure.
Symmetry 11 01269 g008
Figure 9. Rapid Miner-based learning process.
Figure 9. Rapid Miner-based learning process.
Symmetry 11 01269 g009
Figure 10. Internal process of the “process documents from files” operator.
Figure 10. Internal process of the “process documents from files” operator.
Symmetry 11 01269 g010
Figure 11. General processes for the identification of services.
Figure 11. General processes for the identification of services.
Symmetry 11 01269 g011
Figure 12. Graphical scheme of the collection of requests.
Figure 12. Graphical scheme of the collection of requests.
Symmetry 11 01269 g012
Figure 13. Text mining process for the automatic identification of services.
Figure 13. Text mining process for the automatic identification of services.
Symmetry 11 01269 g013
Figure 14. Algorithm for the automatic identification of services.
Figure 14. Algorithm for the automatic identification of services.
Symmetry 11 01269 g014
Figure 15. Algorithm for the classification of services and generation of the ITSC.
Figure 15. Algorithm for the classification of services and generation of the ITSC.
Symmetry 11 01269 g015
Figure 16. An ITSC corresponding to the knowledge structure.
Figure 16. An ITSC corresponding to the knowledge structure.
Symmetry 11 01269 g016
Figure 17. Survey results statistics.
Figure 17. Survey results statistics.
Symmetry 11 01269 g017
Table 1. Inclusion and exclusion criteria. ITSC—information technology service catalog.
Table 1. Inclusion and exclusion criteria. ITSC—information technology service catalog.
Inclusion CriteriaExclusion Criteria
Articles related to research questionsStudies in a language other than English
Studies from 2008 to 2018Studies that do not meet the inclusion criteria
Studies related to service identification and ITSC
Articles that are in journals or congresses
Complete studies
Table 2. Potentially eligible studies, relevant studies, and selected studies.
Table 2. Potentially eligible studies, relevant studies, and selected studies.
Reference SourcePotentially Eligible StudiesRelevant StudiesSelected StudiesPercentage
ACM Digital Library322627%
IEEE Xplore1722472170%
Springer Link162522517%
AIS Electronic Library832713%
Science Direct1600713%
Total535210930100%
Table 3. Research conducted on the identification of information technology services (ITS). SOA—service-oriented architecture; DEMO—design and engineering methodology for organizations.
Table 3. Research conducted on the identification of information technology services (ITS). SOA—service-oriented architecture; DEMO—design and engineering methodology for organizations.
YearTitle
2008Decomposition of IT service processes and alternative service identification using ontologies
2008A method of service identification for product line
2009Design rules for user-oriented IT service descriptions
2009Toward an operationalization of governance and strategy for service identification and design
2009Rule-based service modeling
2009Service identification in SOA governance literature review and implications for a new method
2009Information security pre-evaluation model for u-IT services
2010Implementing the service catalog management
2010Research on service identification methods based on SOA
2010Dynamic life-cycle management of IT services in corporate information systems
2011An approach for service identification using value co-creation and IT convergence
2011A survey of service identification strategies
2011Conceptualization of hybrid service models: an open model approach
2011Towards a method for service design
2012Supplier portfolio management for IT services considering diversification effects
2012A method for identifying IT services using incidents
2012Using DEMO to identify IT services
2012Creating composite IT services in the global enterprise
2012A conceptual framework of service innovation and its implications for future research
2013IT services reference catalog
2013From service design to innovation through services: emergence of a methodological and systemic framework
2013Building an IT service catalog in a small company as the main input for the IT financial manager
2014A method to identify services using master data and artifact-centric modeling approach
2014A decision model for optimizing the service portfolio in SOA governance
2014Process-oriented dependency modeling for service identification
2015Capability-based service identification in service-oriented legacy modernization
2017Implementation of quality principles for IT service requirements analysis
2017An approach to align business and IT perspectives during the SOA services identification
2017Cataloger—catalog recommendation service for IT change request
2018Review of proposals for the construction and management of the catalog of information technology services
Table 4. Comparison of the studies found in the review. SLA—service level agreement.
Table 4. Comparison of the studies found in the review. SLA—service level agreement.
ReferencesType of StudyGeneral Activities for the Construction of the ITSC Covered by the Proposals FoundTested in Public Organizations
Revision of the LiteratureProposal without ResultsProposal with ResultsInitial Collection of InformationDraft ProposalDevelopment and Continuous MaintenanceDefining the ITSs to Be ProvidedDefining the ITS Reference PointsDeveloping and Documenting SLAStarting up the Technical ArchitectureRefining Catalog OffersRemoving Redundant ServicesPublishing the Catalog
[37] X X X
[38] XX X
[39] X X XXX
[40]XX X
[41] XXX
[42]XX
[43] X X
[45] X XXX X
[46]X
[44]XX X X X
[24]XX X X
[47]X
[48]XX X
[49]XX X
[51]X X
[16] X X XX XX
[6] X X
[12] X XX XXX
[50]XX X XX
[31] X X X XX
[52] X X
[18] X X X X
[8] X
[53] X
[5] XX X
[13] X
[4] X X
[54] X X
[15] X X
[55]X X XX XXXX
Table 5. Result of the classification of services at the table level.
Table 5. Result of the classification of services at the table level.
CategoryService
Category 1Service 1
Category 1Service 2
Category 2Service 3
Category 2Service 4

Share and Cite

MDPI and ACS Style

Mera Macías, C.; Aguilar Alonso, I. Proposal for the Identification of Information Technology Services in Public Organizations. Symmetry 2019, 11, 1269. https://doi.org/10.3390/sym11101269

AMA Style

Mera Macías C, Aguilar Alonso I. Proposal for the Identification of Information Technology Services in Public Organizations. Symmetry. 2019; 11(10):1269. https://doi.org/10.3390/sym11101269

Chicago/Turabian Style

Mera Macías, Cristian, and Igor Aguilar Alonso. 2019. "Proposal for the Identification of Information Technology Services in Public Organizations" Symmetry 11, no. 10: 1269. https://doi.org/10.3390/sym11101269

APA Style

Mera Macías, C., & Aguilar Alonso, I. (2019). Proposal for the Identification of Information Technology Services in Public Organizations. Symmetry, 11(10), 1269. https://doi.org/10.3390/sym11101269

Note that from the first issue of 2016, this journal uses article numbers instead of page numbers. See further details here.

Article Metrics

Back to TopTop