Why Do Tourists Visit the Food Market? A Host–Guest Sharing Model Based on the Theory of Self-Regulation
Abstract
1. Introduction
2. Materials and Methods
2.1. The Theory of Self-Regulation
2.2. Host–Guest Sharing
2.3. Market-Oriented Gastronomic Tourism
2.4. Factors Influencing Travel Behavior
2.4.1. Sense of Place
2.4.2. Price
2.4.3. Infrastructure Condition
2.4.4. Food Quality
2.4.5. Environment Quality
2.5. Data Collecting
2.5.1. Online Travel Notes
2.5.2. Questionnaire Collecting
2.6. Analytical Method
2.6.1. Grounded Theory
2.6.2. Structural Equation Modeling
3. Results
3.1. Qualitative Phase: Grounded Theory
3.2. Qualitative Findings: Grounded Theory and Model Hypothesis
3.2.1. Host–Guest Sharing
3.2.2. Sense of Place
3.2.3. Food Market Traveling Behavior Attitude
3.2.4. Food Market Traveling Desire
3.2.5. Subjective Norms for Choosing Food Market as a Tourist Destination
3.3. Quantitative Phase: Measurement Development
3.4. Structural Equation Modeling
3.4.1. Descriptive Statistics
3.4.2. Normal Distribution Test
3.4.3. Factor Analysis
3.5. Quantitative Findings
3.5.1. Reliability Analysis
3.5.2. Model Fit Test
3.5.3. Hypothesis Path Coefficient Test
3.5.4. Model Results
4. Discussion
5. Conclusions
5.1. Theoretical Contribution
5.2. Practical Implication
5.3. Limitations and Suggestions for Future Research
Author Contributions
Funding
Data Availability Statement
Conflicts of Interest
Appendix A
| Measurement Dimension | Measurement Questions | References |
|---|---|---|
| Service quality | SQ1 I travel to the food market because the food and beverage quality is nice. SQ2 I travel to food market because the sellers’ attitude is wonderful. | [113,114,115,116,117,118,119,120,121,122,123,124] |
| Degree of host’s hospitality | DHH1 I travel to food market because food market can make me feel the host’s responsibility, such as keeping a neat environment or directing the way for me. DHH2 I travel to food market because the host’s welcoming attitude. | |
| Quality of interaction with residents | QIR1 I travel to food market because I can share the residents’ daily activity space. QIR2 I travel to food market because I can experience the residents’ authentic daily life. | |
| Environment quality | EQ1 I travel to food market because the human environment condition of the food market is nice, such as the attracting storytelling, the distinctive architectures. EQ2 I travel to food market because the natural environment condition of the food market is nice, such as there is a clear river around, or market is near beautiful sceneries. EQ3 I travel to food market because the nighttime environment condition of the food market environment is nice, such as the night market or stunning light show. |
| Measurement Dimension | Measurement Questions | References |
|---|---|---|
| Place identity | PI1 I travel to food market because I want to know more local folk culture. PI2 I travel to food market because I want to know more local food culture. PI3 I travel to food market because I want to know more local history culture. | [16,53,125] |
| Place attachment | PA1 I travel to food market because the food market can let me experience the local characteristics. PA2 I travel to food market because the market can let me experience the real local customs and daily life. |
| Measurement Dimension | Measurement Questions | References |
|---|---|---|
| Perceived usefulness | PU1 I travel to food market because it can make me know more about the city. PU2 I travel to food market because it can meet my traveling needs. | [126,127,128] |
| Perceived pleasure | PP1 I travel to food market because it makes me feel interested. PP2 I travel to food market because it makes me feel joyful. PP3 I travel to food market because it makes me feel entertained. |
| Measurement Dimension | Measurement Questions | References |
|---|---|---|
| Willingness degree | WD1 I will travel to food market again. | [90,129,130,131] |
| Impulse or need | IN1 I have the impulse to recommend others to choose food market as a destination. IN2 I have the need to recommend others to choose food market as a destination. |
| Measurement Dimension | Measurement Questions | References |
|---|---|---|
| Inherent cause | IC1 Talking to the residents in the food market makes me feel emotionally connected. IC2 I travel to food market because it is suitable for my liking. IC3 I travel to food market because interacting with residents are up to my social needs. | [132,133,134,135] |
| External cause | EC1 I travel to food market because I am supported by my family. EC2 I travel to food market because I am supported by my friends. |
| Measurement Dimension | Measurement Questions | References |
|---|---|---|
| Positive evaluation | PE1 This food market traveling left me with a nice experience. PE2 This food market traveling met my expectations. | [136,137,138,139,140] |
| Tend to spend more time | TST1 I would spend more traveling time on food market if I visit food market again. | |
| Tend to spend more money | TSM I would like to buy more goods if I visit food market again. |
References
- Everett, S. Production Places or Consumption Spaces? The Place-making Agency of Food Tourism in Ireland and Scotland. Tour. Geogr. 2012, 14, 535–554. [Google Scholar] [CrossRef]
- Durán-Román, J.L.; Cárdenas-García, P.J.; Pulido-Fernández, J.I. Tourists’ willingness to pay to improve sustainability and experience at destination. J. Destin. Mark. Manag. 2021, 19, 100540. [Google Scholar] [CrossRef]
- Liu, P.L.; Yang, L.G.; Su, X.B. Tourism, feelings, and the consumption of heritage. Tour. Geogr. 2023, 25, 1483–1503. [Google Scholar] [CrossRef]
- Liu, A.J.; Ma, E.; Wei, W.Z.; Qu, H.L. From bystanders to actioners: A tri-theoretical exploration of residents’ roles in tourist PEBs. J. Destin. Mark. Manag. 2023, 28, 100778. [Google Scholar] [CrossRef]
- Birenboim, A. New approaches to the study of tourist experiences in time and space. Tour. Geogr. 2016, 18, 9–17. [Google Scholar] [CrossRef]
- Dimitrovski, D.; Vallbona, M.C. Urban food markets in the context of a tourist attraction-La Boqueria market in Barcelona, Spain. Tour. Geogr. 2018, 20, 397–417. [Google Scholar] [CrossRef]
- Choe, J.Y.; Kim, S. Effects of tourists’ local food consumption value on attitude, food destination image, and behavioral intention. Int. J. Hosp. Manag. 2018, 71, 1–10. [Google Scholar] [CrossRef]
- Li, X.P.; Kong, W.H.; Yang, F.X. Authentic food experiences bring us back to the past: An investigation of a local food night market. J. Travel. Tour. Mark. 2021, 38, 233–246. [Google Scholar] [CrossRef]
- Pongajarn, C.; van der Duim, R.; Peters, K. Floating markets in Thailand: Same, same, but different. J. Tour. Cult. Change 2018, 16, 109–122. [Google Scholar] [CrossRef]
- Hashimoto, A.; Telfer, D.J. Selling Canadian culinary tourism: Branding the global and the regional product. Tour. Geogr. 2006, 8, 31–55. [Google Scholar] [CrossRef]
- Young, K.; Mincheol, K.; Goh, B.; Antun, J. A comparison between first-timers and repeaters at a food event. J. Culin. Sci. Technol. 2009, 7, 239–249. [Google Scholar] [CrossRef]
- Dzudzor, M.I.; Gerber, N. Urban households’ food safety knowledge and behaviour: Choice of food markets and cooking practices. J. AG Food Res. 2023, 14, 100728. [Google Scholar] [CrossRef]
- Guzmán-Pérez, B.; Pérez-Monteverde, M.V.; Mendoza-Jiménez, J.; Román-Cervantes, C. Social value and urban sustainability in food markets. Front. Psychol. 2021, 12, 689390. [Google Scholar] [CrossRef] [PubMed]
- Godette, S.K.; Beratan, K.; Nowell, B. Barriers and facilitators to local food market development: A contingency perspective. J. Agric. Food Syst. Community Dev. 2015, 5, 79–96. [Google Scholar] [CrossRef]
- Mashkov, R.; Shoval, N. Merchants’ response towards urban tourism development in food markets. Int. J. Tour. Cities 2020, 6, 1089–1110. [Google Scholar] [CrossRef]
- Crespi-Vallbona, M.; Dimitrovski, D. Food markets from a local dimension—La Boqueria (Barcelona, Spain). Cities 2017, 70, 32–39. [Google Scholar] [CrossRef]
- Madeira, A.; Rodrigues, R.; Palrao, T.; Mendes, A.S. Tourists’ Fascination with Urban Food Markets: The Successful Case of Time Out Market Lisbon. Foods 2023, 12, 1795. [Google Scholar] [CrossRef]
- Mohammad, Z.H.; Yu, H.Y.; Neal, J.A.; Gibson, K.E.; Sirsat, S.A. Food Safety Challenges and Barriers in Southern United States Farmers Markets. Foods 2020, 9, 12. [Google Scholar] [CrossRef]
- Fishbein, M.; Ajzen, I. Belief, Attitude, Intention, and Behavior; Addison-Wesley: Boston, MA, USA, 1975. [Google Scholar]
- Fishbein, M.; Ajzen, I. Belief, Attitude, Intention, and Behavior: An Introduction to Theory and Research; Addison-Wesley: Boston, MA, USA, 1977. [Google Scholar]
- Ajzen, I. The theory of planned behavior. Organ. Behav. Hum. Decis. Process. 1991, 50, 179–211. [Google Scholar] [CrossRef]
- Bagozzi, R.P. The self-regulation of attitudes, intentions, and behavior. Soc. Psychol. Q. 1992, 55, 178–204. [Google Scholar] [CrossRef]
- Davis, W.A. The two senses of desire. In The Ways of Desire; Routledge: New York, NY, USA, 2018; pp. 63–82. [Google Scholar]
- Kuhl, J. A theory of self-regulation: Action versus state orientation, self-discrimination, and some applications. Appl. Psychol. 1992, 41, 97–129. [Google Scholar] [CrossRef]
- Hofmann, W.; Vohs, K. Desire and self-regulation. In Handbook of Self-Regulation: Research, Theory, and Applications; Vohs, K.D., Baumeister, R.F., Eds.; Elsevier: San Diego, CA, USA, 2016. [Google Scholar]
- Shapiro, S.L.; Schwartz, G.E. The role of intention in self-regulation: Toward intentional systemic mindfulness. In Handbook of Self-Regulation; Baumeister, R.F., Vohs, K.D., Eds.; Elsevier: San Diego, CA, USA, 2000; pp. 253–273. [Google Scholar]
- Orbell, S. Intention–behavior relations: A self-regulation perspective. In Contemporary Perspectives on the Psychology of Attitudes; Dardenne, B., Leyens, J.P., Eds.; Psychology Press: New York, NY, USA, 2004; pp. 163–186. [Google Scholar]
- Murgraff, V.; Walsh, J.; McDermott, M. The application of Bagozzi & Edwards’s theory of self-regulation to the prediction of low-risk single-occasion drinking. Psychol. Health Med. 2000, 5, 451–466. [Google Scholar]
- Conner, M.; Armitage, C.J. Extending the theory of planned behavior: A review and avenues for further research. J. Appl. Soc. Psychol. 1998, 28, 1429–1464. [Google Scholar] [CrossRef]
- Perugini, M.; Bagozzi, R.P. The distinction between desires and intentions. Eur. J. Soc. Psychol. 2004, 34, 69–84. [Google Scholar] [CrossRef]
- Al Rousan, R.; Siddiqui, S.; Bano, N. Urban tourists’ intention towards visiting national parks: An exertion of theory of planned behaviour and expectancy theory. J. Hosp. Tour. Insights 2023, 7, 653–675. [Google Scholar] [CrossRef]
- Azhar, M.; Hamid, S.; Akhtar, M.J.; Subhan, M. Delineating the influence of social media use on sustainable rural tourism: An application of TPB with place emotion. J. Tour. Sustain. Well-Being 2022, 10, 292–312. [Google Scholar]
- Eichelberger, S.; Heigl, M.; Peters, M.; Pikkemaat, B. Exploring the role of tourists: Responsible behavior triggered by the COVID-19 pandemic. Sustain. Sci. 2021, 13, 5774. [Google Scholar] [CrossRef]
- Joo, Y.; Seok, H.; Nam, Y. The moderating effect of social media use on sustainable rural tourism: A theory of planned behavior model. Sustain. Sci. 2020, 12, 4095. [Google Scholar] [CrossRef]
- Qin, Q.; Hsu, C.H. Urban travelers’ pro-environmental behaviors: Composition and role of pro-environmental contextual force. Tour. Manag. 2022, 92, 104561. [Google Scholar] [CrossRef]
- Ajzen, I. The theory of planned behaviour: Reactions and reflections. Psychol. Health 2011, 26, 1113–1127. [Google Scholar] [CrossRef]
- Tuan, Y.-F. Space and Place: The Perspective of Experience; University of Minnesota Press: Minneapolis, MN, USA, 1977. [Google Scholar]
- Wu, X.Y.; Han, X.Y.; Moon, H. Host-guest interactions in peer-to-peer accommodation: Scale development and its influence on guests’ value co-creation behaviors. Int. J. Hosp. Manag. 2023, 110, 103447. [Google Scholar] [CrossRef]
- Liu, F.Z.; Lai, K.H.; He, C.C. The influence of online host-guest interaction on listing popularity in peer-to-peer accommodation: The role of listing price and reputation. Inf. Technol. People 2023, 37, 2302–2323. [Google Scholar] [CrossRef]
- Munasinghe, S.; Hemmington, N.; Schänzel, H.; Poulston, J. Hospitality beyond the commercial domain: A triadic conceptualisation of hospitality in tourism from a host-guest encounter perspective. Int. J. Hosp. Manag. 2022, 107, 103316. [Google Scholar] [CrossRef]
- Smith, V.L.; Brent, M. Hosts and Guests Revisited: Tourism Issues of the 21st Century; Cognizant Communication Corporation: New York, NY, USA, 2001. [Google Scholar]
- Pirie, G.H. On spatial justice. Environ. Plan. A 1983, 15, 465–473. [Google Scholar] [CrossRef]
- Soja, E.W. Seeking Spatial Justice; University of Minnesota Press: Minneapolis, MN, USA, 2010. [Google Scholar]
- Harvey, D. Social Justice and the City; University of Georgia Press: Athens, GA, USA, 2010. [Google Scholar]
- Tran Thi Tuong, V. Exploring Host and Guest Value Co-Creation in the Tourism Sharing Economy: The Case of Ho Chi Minh City; Auckland University of Technology: Auckland, New Zealand, 2022. [Google Scholar]
- Vu, H.Q.; Muskat, B.; Li, G.; Law, R. Improving the resident–tourist relationship in urban hotspots. J. Sustain. Tour. 2020, 29, 595–615. [Google Scholar] [CrossRef]
- Duignan, M.B.; Pappalepore, I. How do Olympic cities strategically leverage new urban tourism? Evidence from Tokyo. Tour. Geogr. 2023, 25, 425–449. [Google Scholar] [CrossRef]
- Beriss, D. Food: Location, Location, Location. In Annual Review of Anthropology; Brenneis, D., Strier, K.B., Eds.; Annual Reviews: Palo Alto, CA, USA, 2019; Volume 48, pp. 61–75. [Google Scholar]
- Byerlee, D.; Jayne, T.S.; Myers, R.J. Managing food price risks and instability in a liberalizing market environment: Overview and policy options. Food Policy 2006, 31, 275–287. [Google Scholar] [CrossRef]
- DeWaal, C.S.; Okoruwa, A.; Yalch, T.; McClafferty, B. Regional Codex Guidelines and Their Potential to Impact Food Safety in Traditional Food Markets. J. Food Prot. 2022, 85, 1148–1156. [Google Scholar] [CrossRef]
- Lim, W.M. It’s time to celebrate: How can restaurateurs make special occasions even better? J. Hosp. Mark. Manag. 2015, 24, 573–600. [Google Scholar] [CrossRef]
- Yang, Y.H.; Wei, L.J.; Pei, J.N. Application of Bayesian modelling to assess food quality & safety status and identify risky food in China market. Food Control 2019, 100, 111–116. [Google Scholar]
- Prayag, G.; Lee, C. Tourist motivation and place attachment: The mediating effects of service interactions with hotel employees. J. Travel Tour. Mark. 2019, 36, 90–106. [Google Scholar] [CrossRef]
- Shaw, G.B. Tourism by design: Signature architecture and tourism. Tour. Rev. Int. 2015, 19, 235–241. [Google Scholar] [CrossRef]
- Afonso Dias, J.; Perdigão Ribeiro, F.; Correia, A. Online reviews of short-term visits: Exploring sense of place. Int. J. Cult. Tour. Hosp. Res. 2013, 7, 364–374. [Google Scholar] [CrossRef]
- Ramkissoon, H.; Mavondo, F.; Uysal, M. Social involvement and park citizenship as moderators for quality-of-life in a national park. J. Sustain. Tour. 2018, 26, 341–361. [Google Scholar] [CrossRef]
- Ramkissoon, H.; Smith, L.D.G.; Weiler, B. Relationships between place attachment, place satisfaction, and pro-environmental behavior in an Australian national park. J. Sustain. Tour. 2013, 21, 434–457. [Google Scholar] [CrossRef]
- van den Berg, P.; Larosi, H.; Maussen, S.; Arentze, T. Sense of place, shopping area evaluation, and shopping behavior. Geogr. Res. 2021, 59, 584–598. [Google Scholar] [CrossRef]
- Zlender, V.; Gemin, S. Testing urban dwellers’ sense of place towards leisure and recreational peri-urban green open spaces in two European cities. Cities 2020, 98, 102579. [Google Scholar] [CrossRef]
- Deutsch, K.; Yoon, S.Y.; Goulias, K. Modeling travel behavior and sense of place using a structural equation model. J. Transp. Geogr. 2013, 28, 155–163. [Google Scholar] [CrossRef]
- Zhu, H.; Liu, J.; Wei, Z.; Li, W.; Wang, L. Residents’ attitudes towards sustainable tourism development in a historical-cultural village: Influence of perceived impacts, sense of place and tourism development potential. Sustain Sci. 2017, 9, 61. [Google Scholar] [CrossRef]
- Martínez, M.E.A.; Navarro, J.L.A.; Trinquecoste, J.F. The effect of destination type and travel period on the behavior of the price of airline tickets. Res. Transp. Econ. 2017, 62, 37–43. [Google Scholar] [CrossRef]
- Masiero, L.; Nicolau, J.L. Price sensitivity to tourism activities: Looking for determinant factors. Tour. Econ. 2012, 18, 675–689. [Google Scholar] [CrossRef]
- Han, H.; Baek, H.; Lee, K.; Huh, B. Perceived benefits, attitude, image, desire, and intention in virtual golf leisure. J. Hosp. Mark. Manag. 2014, 23, 465–486. [Google Scholar] [CrossRef]
- Jeaheng, Y.; Al-Ansi, A.; Chua, B.-L.; Ngah, A.H.; Ryu, H.B.; Ariza-Montes, A.; Han, H. Influence of Thai street food quality, price, and involvement on traveler behavioral intention: Exploring cultural difference (eastern versus western). Psychol. Res. Behav. Manag. 2023, 16, 223–240. [Google Scholar] [CrossRef]
- Allen, D.; Yap, G.; Shareef, R. Modeling interstate tourism demand in Australia: A cointegration approach. Math. Comput. Simul. 2009, 79, 2733–2740. [Google Scholar] [CrossRef]
- Stangl, B.; Prayag, G.; Polster, L. Segmenting visitors’ motivation, price perceptions, willingness to pay and price sensitivity in a collaborative destination marketing effort. Curr. Issues Tour. 2020, 23, 2666–2682. [Google Scholar] [CrossRef]
- Nicolau, J.L. Influence of Nature Motivation on Price Sensitivity. Tour. Geogr. 2012, 14, 383–395. [Google Scholar] [CrossRef]
- Karanikola, P.; Panagopoulos, T.; Tampakis, S.; Tampakis, A. Visitor preferences and satisfaction in Attica zoological park, Greece. Heliyon 2020, 6, e04935. [Google Scholar] [CrossRef]
- Morfopos, N.; Kopsidas, A.; Kepaptsoglou, K. How does tourism affect permanent residents’ travel preferences? The case of Rhodes, Greece. Transp. Lett. 2023, 16, 703–714. [Google Scholar] [CrossRef]
- Cifci, I.; Atsiz, O.; Kahraman, O.C.; Dincer, F.I. Recreational Fishers’ Motivations at Wetland Destinations: The Push and Pull Theory Approach. Leisure Sci. 2021, 46, 595–617. [Google Scholar] [CrossRef]
- Aber, M.; Albayrak, T. Push or pull? Identifying rock climbing tourists’ motivations. Tour. Manag. 2016, 55, 74–84. [Google Scholar]
- Buckley, R.; Zhong, L.S.; Martin, S. Mental health key to tourism infrastructure in China’s new megapark. Tour. Manag. 2021, 82, 104169. [Google Scholar] [CrossRef] [PubMed]
- Secondi, L.; Meseguer-Santamaría, M.L.; Mondéjar-Jiménez, J.; Vargas-Vargas, M. Influence of tourist sector structure on motivations of heritage tourists. Serv. Ind. J. 2011, 31, 1659–1668. [Google Scholar] [CrossRef]
- Tang, H.C.; Wang, R.Q.; Jin, X.W.; Zhang, Z.Z. The effects of motivation, destination image and satisfaction on rural tourism tourists’ willingness to revisit. Sustain Sci. 2022, 14, 11938. [Google Scholar] [CrossRef]
- Chen, Q.; Huang, R. Understanding the role of local food in sustaining Chinese destinations. Curr. Issues Tour. 2019, 22, 544–560. [Google Scholar] [CrossRef]
- Millán, M.G.D.; de la Torre, M.; Rojas, R.H. Analysis of the demand for gastronomic tourism in Andalusia (Spain). PLoS ONE 2021, 16, e0246377. [Google Scholar]
- Pavic, L.; Blesic, I.; Petrovic, M.D.; Radovanovic, M.M.; Prisenk, J. Can the quality of hospitality services play a role in sustainable equestrian tourism in Slovenia? Mediations, effects, and implications. Sustain Sci. 2019, 11, 6155. [Google Scholar] [CrossRef]
- Jiménez Beltrán, J.; López-Guzmán, T.; Santa-Cruz, F.G. Gastronomy and tourism: Profile and motivation of international tourism in the city of Córdoba, Spain. J. Culin. Sci. Technol. 2016, 14, 347–362. [Google Scholar] [CrossRef]
- Lin, P.M.C.; Ok, C.M.; Au, W.C. Peer-to-peer dining: A motivation study. J. Hosp. Tour. Res. 2022, 46, 1596–1621. [Google Scholar] [CrossRef]
- Tarinc, A.; Aytekin, A.; Ozbek, O.T.; Erguen, G.S.; Keles, A.; Uslu, F.; Keles, H.; Yayla, O. How do food neophobia and neophilia moderate the effect of local food quality on dining satisfaction and post-dining behavioral intention in the perspective of sustainable gastronomy tourism? Sustain Sci. 2023, 15, 9510. [Google Scholar] [CrossRef]
- Toudert, D.; Bringas-Rábago, N.L. Interest in food, food quality, satisfaction, and outcomes in a border context: Gender, country of residence and born moderation. Int. J. Gastr. Food Sci. 2021, 25, 100394. [Google Scholar] [CrossRef]
- Yousaf, S.; Fan, X.C. Halal culinary and tourism marketing strategies on government websites: A preliminary analysis. Tour. Manag. 2018, 68, 423–443. [Google Scholar] [CrossRef]
- Savelli, E.; Gregory-Smith, D.; Murmura, F.; Pencarelli, T. How to communicate typical-local foods to improve food tourism attractiveness. Psychol. Mark. 2022, 39, 1350–1369. [Google Scholar] [CrossRef]
- Yeh, C.C.; Lin, C.J.Y.; Hsiao, J.P.H.; Huang, C.H. The effect of improving cycleway environment on the recreational benefits of bicycle tourism. Int. J. Environ. Res. Public Health 2019, 16, 3460. [Google Scholar] [CrossRef] [PubMed]
- Butnaru, G.I.; Nita, V.; Melinte, C.; Anichiti, A.; Brînza, G. The nexus between sustainable behaviour of tourists from generation Z and the factors that influence the protection of environmental quality. Sustain Sci. 2022, 14, 12103. [Google Scholar] [CrossRef]
- Zhang, H.; Chang, P.C.; Tsai, M.F. How physical environment impacts visitors’ behavior in learning-based tourism—The example of technology museum. Sustain. Sci. 2018, 10, 3880. [Google Scholar] [CrossRef]
- Bleakley, A.; Hennessy, M. The Quantitative Analysis of Reasoned Action Theory. Ann. Am. Acad. Pol. Soc. Sci. 2012, 640, 28–41. [Google Scholar] [CrossRef]
- Hong, H.; Chung, W. Integrating health consciousness, self-efficacy, and habituation into the attitude-intention-behavior relationship for physical activity in college students. Psychol. Health Med. 2022, 27, 965–975. [Google Scholar] [CrossRef]
- Leone, L.; Perugini, M.; Ercolani, A.P. A comparison of three models of attitude–behavior relationships in the studying behavior domain. Eur. J. Soc. Psychol. 1999, 29, 161–189. [Google Scholar] [CrossRef]
- Bamberg, S.; Ajzen, I.; Schmidt, P. Choice of travel mode in the theory of planned behavior: The roles of past behavior, habit, and reasoned action. Basic. Appl. Soc. Psychol. 2003, 25, 175–187. [Google Scholar] [CrossRef]
- Miller, Z.D.; Freimund, W.; Metcalf, E.C.; Nickerson, N.; Powell, R.B. Merging elaboration and the theory of planned behavior to understand bear spray behavior of day hikers in Yellowstone National Park. Environ. Manag. 2019, 63, 366–378. [Google Scholar] [CrossRef]
- Matteucci, X.; Gnoth, J. Elaborating on grounded theory in tourism research. Ann. Tour. Res. 2017, 65, 49–59. [Google Scholar] [CrossRef]
- Yoon, Y.; Gursoy, D.; Chen, J.S. Validating a tourism development theory with structural equation modeling. Tour. Manag. 2001, 22, 363–372. [Google Scholar] [CrossRef]
- Acun, V.; Yilmazer, S. Combining grounded theory (GT) and structural equation modelling (SEM) to analyze indoor soundscape in historical spaces. Appl. Acoust. 2019, 155, 515–524. [Google Scholar] [CrossRef]
- Charmaz, K.; Thornberg, R. The pursuit of quality in grounded theory. Qual. Res. Psychol. 2021, 18, 305–327. [Google Scholar] [CrossRef]
- Bimonte, S.; Punzo, L.F. Tourist development and host-guest interaction: An economic exchange theory. Ann. Tour. Res. 2016, 58, 128–139. [Google Scholar] [CrossRef]
- Otoo, F.E.; Kim, S.S.; King, B. African diaspora tourism—How motivations shape experiences. J. Destin. Mark. Manag. 2021, 20, 100565. [Google Scholar] [CrossRef]
- Yin, Y.M.; Zou, Y.G.; Zhang, J.Y.; Wang, R.; Zhang, H.X. Temporarily returning to an ideal life: Research on Chinese rural tourists’ home experience. Tour. Manag. Perspect. 2022, 41, 100915. [Google Scholar] [CrossRef]
- Csurgo, B.; Smith, M.K. Cultural heritage, sense of place and tourism: An analysis of cultural ecosystem services in rural Hungary. Sustain. Sci. 2022, 14, 7305. [Google Scholar] [CrossRef]
- McCunn, L.J.; Gifford, R. Place imageability, sense of place, and spatial navigation: A community investigation. Cities 2021, 115, 103245. [Google Scholar] [CrossRef]
- Pintrich, P.R. Issues in self-regulation theory and research. J. Mind Behav. 2000, 21, 213–219. [Google Scholar]
- Rasskazova, E.I. Self-regulation in psychology of health and clinical psychology. Vopr. Psikhologii 2012, 75. [Google Scholar]
- Ruan, Y.Y. Perceived host-guest sociability similarity and participants’ satisfaction: Perspectives of Airbnb guests and hosts. J. Hosp. Tour. Manag. 2020, 45, 419–428. [Google Scholar] [CrossRef]
- del Castillo, E.J.S.; Armas, R.J.D.; Taño, D.G. An extended model of the theory of planned behaviour to predict local wine consumption intention and behaviour. Foods 2021, 10, 2187. [Google Scholar] [CrossRef] [PubMed]
- Shoukat, M.H.; Ramkissoon, H. Customer delight, engagement, experience, value co-creation, place identity, and revisit intention: A new conceptual framework. J. Hosp. Mark. Manag. 2022, 31, 757–775. [Google Scholar] [CrossRef]
- Wan, C.L.; Shen, G.Q.; Choi, S. Pathways of place dependence and place identity influencing recycling in the extended theory of planned behavior. J. Environ. Psychol. 2022, 81, 101795. [Google Scholar] [CrossRef]
- Song, H.M.; Chen, J.M.M.; Zeng, T.T. Modeling golfers’ revisit intention: An application of the theory of reasoned action. J. Hosp. Tour. Res. 2022, 46, 1652–1673. [Google Scholar] [CrossRef]
- Prince, S. Working towards sincere encounters in volunteer tourism: An ethnographic examination of key management issues at a Nordic eco-village. J. Sustain. Tour. 2017, 25, 1617–1632. [Google Scholar] [CrossRef]
- Silkes, C.A. Farmers’ markets: A case for culinary tourism. J. Culin. Sci. Technol. 2012, 10, 326–336. [Google Scholar] [CrossRef]
- Okumus, B. Food tourism research: A perspective article. Tour. Rev. 2021, 76, 38–42. [Google Scholar] [CrossRef]
- La Barbera, F.; Ajzen, I. Control interactions in the theory of planned behavior: Rethinking the role of subjective norm. Eur. J. Psychol. 2020, 16, 401–417. [Google Scholar] [CrossRef]
- Alvarez-Albelo, C.D.; Martinez-Gonzalez, J.A. Coordination of complementary tourism supply through a destination card: The pursuit of profitability in the presence of a foreign tour operator. Tour. Econ. 2023, 30, 1166–1188. [Google Scholar] [CrossRef]
- Arroyo, F.; Pantaleon, A.J.S.; Navarro-Mendoza, Y.P.; Esparza-Huamanchumo, R.M. Community tourism conditions and sustainable management of a community tourism association: The case of Cruz Pata, Peru. Sustain. Sci. 2023, 15, 4401. [Google Scholar] [CrossRef]
- Li, W.Y. Coupling and coordinated development of tourism and ecological environment. J. Environ. Prot. Ecol. 2021, 22, 1199–1209. [Google Scholar]
- Oad, S.; Jinliang, Q.; Shah, S.B.H.; Memon, S.U. Tourism: Economic development without increasing CO2 emissions in Pakistan. Environ. Dev. Sustain. Sci. 2022, 24, 4000–4023. [Google Scholar] [CrossRef]
- Rocca, L.H.D.; Zielinski, S. Community-based tourism, social capital, and governance of post-conflict rural tourism destinations: The case of Minca, Sierra Nevada de Santa Marta, Colombia. Tour. Manag. Perspect. 2022, 43, 100985. [Google Scholar] [CrossRef]
- Santos, E. From neglect to progress: Assessing social sustainability and decent work in the tourism sector. Sustain. Sci. 2023, 15, 10329. [Google Scholar] [CrossRef]
- Shang, Y.W.; Pallares-Barbera, M.; Romagosa, F. Coordination Mechanism of Stakeholders in Tourism Destinations: A Social Network Analysis Exploration. In Proceedings of the 6th International Conference on Applied Economics and Business (ICAEB), Stockholm, Sweden, 24–26 August 2022; pp. 363–381. [Google Scholar]
- Shao, Y.W.; Sun, Y. Governing for spatial reconfiguration in tourism-oriented peri-urban villages: New developments from three cases in China. Buildings 2023, 13, 519. [Google Scholar] [CrossRef]
- Tang, Z.; Si, X.P.; Liang, Y. Research on the measurement of high-quality development of tourism: A case study of Heilongjiang Province, China. Environ. Dev. Sustain. Sci. 2023, 26, 25027–25047. [Google Scholar] [CrossRef]
- Wanner, A.; Probstl-Haider, U.; Feilhammer, M. The future of Alpine pastures—Agricultural or tourism development? Experiences from the German Alps. J. Outdoor Recreat. Tour.-Res. Plan. Manag. 2021, 35, 100405. [Google Scholar] [CrossRef]
- Zhang, H.; Long, S.J. How business environment shapes urban tourism industry development? Configuration effects based on NCA and fsQCA. Front. Psychol. 2022, 13, 947794. [Google Scholar] [CrossRef]
- Zhang, W.D.; Wen, L. Analysis of the coordination effects and influencing factors of transportation and tourism development in Shaanxi region. Sustain. Sci. 2023, 15, 9496. [Google Scholar] [CrossRef]
- Scannell, L.; Gifford, R. Place attachment enhances psychological need satisfaction. Environ. Behav. 2017, 49, 359–389. [Google Scholar] [CrossRef]
- Mecca, A. Women’s mountaineering tourism on Instagram: The paradox between gender equality, identity, and objectification. In Promoting Creative Tourism: Current Issues in Tourism Research; Routledge: New York, NY, USA, 2021; pp. 721–727. [Google Scholar]
- Nguyen, S.; Llosa, S. When users decide to bypass collaborative consumption platforms: The interplay of economic benefit, perceived risk, and perceived enjoyment. Tour. Manag. 2023, 96, 104713. [Google Scholar] [CrossRef]
- Xiao, J.; Goulias, K.G. Perceived usefulness and intentions to adopt autonomous vehicles. Transp. Res. Part A Policy Pract. 2022, 161, 170–185. [Google Scholar] [CrossRef]
- Alfarhan, U.F.; Nusair, K.; Al-Azri, H.; Al-Muharrami, S.; Hua, N. Measuring the effects of tourists’ relative willingness to spend and third-degree price discrimination on inbound tourism expenditure differentials. Tour. Econ. 2022, 28, 2126–2153. [Google Scholar] [CrossRef]
- Fichter, T.; Roman, C. Rural tourism activities in mass tourism destinations: Residents vs non-residents perspectives. Tour. Rev. 2023, 78, 778–793. [Google Scholar] [CrossRef]
- Zheng, M.Y.; Chen, C.C.; Lin, H.H.; Tseng, C.H.; Hsu, C.H. Research on the impact of popular tourism program involvement on rural tourism image, familiarity, motivation and willingness. Sustain. Sci. 2021, 13, 4906. [Google Scholar] [CrossRef]
- Alves, P.; Martins, H.; Saraiva, P.; Carneiro, J.; Novais, P.; Marreiros, G. Group recommender systems for tourism: How does personality predict preferences for attractions, travel motivations, preferences and concerns? User Model. User-Adap. Interact. 2023, 33, 1141–1210. [Google Scholar] [CrossRef]
- Frost, J.; Frost, W. Exploring prosocial and environmental motivations of frontier tourists: Implications for sustainable space tourism. J. Sustain. Tour. 2022, 30, 2254–2270. [Google Scholar] [CrossRef]
- Knezevic, M.N.; Mijatov, M.; Kovacic, S. Achievement motivation and locus of control as factors of entrepreneurial orientation in tourism and healthcare services. J. East Eur. Manag. Stud. 2021, 26, 275–305. [Google Scholar] [CrossRef]
- Kulozu Uzunboy, N.; Sipahi, S. Sustainability motivation factors and their impacts: The case of Palandoken Winter Tourism Center, Erzurum. Environ. Sci. Pollut. Res. 2022, 29, 44678–44692. [Google Scholar] [CrossRef] [PubMed]
- Bigné, J.E.; Sánchez, M.I.; Sánchez, J. Tourism image, evaluation variables and after purchase behaviour: Inter-relationship. Tour. Manag. 2001, 22, 607–616. [Google Scholar] [CrossRef]
- Ren, J.; Su, K.W.; Zhou, Y.H.; Hou, Y.L.; Wen, Y.L. Why return? Birdwatching tourists’ revisit intentions based on structural equation modelling. Sustain. Sci. 2022, 14, 14632. [Google Scholar] [CrossRef]
- Solís Radilla, M.M.; Hernández Lobato, L.; Callarisa Fiol, L.J.; Pastor Durán, H.T. The importance of sustainability in the loyalty to a tourist destination through the management of expectations and experiences. Sustain. Sci. 2019, 11, 4132. [Google Scholar] [CrossRef]
- Yamagishi, K.; de Ocampo, M.; Ocampo, L. Revisit intention of tourists in farm tourism sites. Curr. Issues Tour. 2023, 27, 3529–3556. [Google Scholar] [CrossRef]
- Zeng, L.Y.; Li, R.Y.M. Tourist satisfaction, willingness to revisit and recommend, and mountain kangyang tourism spots sustainability: A structural equation modelling approach. Sustain. Sci. 2021, 13, 10620. [Google Scholar] [CrossRef]




| Memo | Labels (275) |
|---|---|
| When you step out of the house, and step into the food market, you will always have a glimpse of the most real daily life of ordinary citizens in Guangzhou. | Experience real everyday life through the food market |
| This is a clean and tidy food market near Gowan, Singapore. | Food market is clean and tidy. |
| What impressed me most was that every stall you passed would smile and say, ‘Sawadeeka’. | The service attitude is nice |
| The freshness and richness of the cargo in the cabin, as well as the simple atmosphere of the small wooden boat and boatman, can make you feel the heritage of the ancient town. | Experience the local history and culture |
| Durbar Square—Kathmandu’s food Market offers the most local food and special gadgets. | Feel the local characteristic |
| One of the best places to get a sense of a place’s customs is to visit its food markets. | Feel the local costumes |
| If there were three words to describe it, it would be sunshine, air, and dew. | The environment is pleasant |
| A variety of nameless fish, snails bigger than faces, tiger prawns as big as wrists, and lobsters as thick as arms show the richness of Sabah’s seafood. | Good food quality |
| I have collected the foreign food markets I have visited before. Each place has its temperament. I hope you can feel it too. | Feel local features |
| It is easy to take the train directly to the fish market. | Convenient transportation |
| Shops sell firewood, rice, oil, salt, sauce, vinegar, tea, various categories of condiments, various pickles, various spices, packaged foods and eggs, salted fish and bacon sausage ham sausage, as long as you want to say out, the shops almost sell everything. | Rich variety of food |
| The road surface of Meigong Railway market is not good to walk, and the scene when the train enters the station is unforgettable. Glutinous Rice with Mango and coconut ice Cream are unforgettable at Floating Market. | Market construction has its characteristics |
| No matter how to eat, drink, and play, cost-effective is super high! | High-performance cost ratio |
| As Mr. Wang Zengqi once said, When I come to a new place, some people like to shop in department stores and others like to shop in bookstores. I would rather go to the food market. Look at the live chicken duck, fresh melon vegetables, and red pepper, hot and noisy, get squeezed, and let a person feel a kind of joy in life. | Feel the joy of life. |
| Many people do not know how to understand a city and also do not know how to find a city that is the most profound or can see the most real side of the city. I lived in Lijiang for more than a year without really knowing my city until I went to buy something in the food market by chance and fell in love with this place. | To get to know a place |
| Labels (275) | Subcategories (44) |
|---|---|
| Convenient and fast; Convenient and close; Convenient transportation. | A1 Management condition |
| The tofu is fresh and tender; Seafood is fresh and cheap; Hot pot is authentic and delicious; The ingredients are fresh; The ingredients are fresh and inexpensive; Food safety is guaranteed; Food is fresh; The food is raw; Food quality is good; Vegetable is fresh; The fish balls are fresh and reasonably priced; Pay attention to food safety; Think highly of price. | A2 Feel joyful |
| Food market is clean and tidy; The product is clean and hygienic, and the processing process is visible; Great attention is paid to environmental hygiene; There are requirements for a hygienic environment; Clean and tidy; Value cleanliness and tidiness; a Beautiful environment, clean road. | A3 Market environment |
| Experience the exotic at the border; A food market can tell the taste of a city; A food market gives a real sense of a place; The food market gives a sense of the human condition of the place; The food market gives people a sense of life; The food market gives an idea of the customs of a place; Representative food culture; The unique food culture makes people feel the charm; Feel the local customs; Feel the transition between old and new cultures; You can understand the local conditions; To get to know the city, go to the food market; Learn about the living habits of the local people; Experience the real local culture; Experience the local culture; Experience a traditional way of life; Cultural integration has become a representative of regional culture; Experience real everyday life through the food market; Increase interaction with local people; Have cultural origin. | A4 Feel interested |
| Subcategories (44) | Main Categories (15) |
|---|---|
| A23 The market is very distinctive A12 Hosts’ responsibility | B2 Place attachment |
| A4 Folk culture A5 Food culture A20 History culture | B1 Place identity |
| A4 Feel interested A2 Feel joyful A44 Feel entertained | B3 Perceived pleasure |
| Host–Guest Sharing | Sense of Place | Food Market Traveling Behavior Attitude | Food Market Traveling Desire | Subjective Norms for Choosing Food Market as a Destination | Intention of Choosing Food Market as a Destination |
|---|---|---|---|---|---|
| B8 Service quality B9 Degree of host’s hospitality B10 Quality of interacting with residents B11 Environment quality | B1Place identity B2Place attachment | B3 Perceived pleasure B4 Perceived usefulness | B5 Willingness degree B12 Impulse or need | B6 Inherent cause B7 External cause | B13 Positive evaluation B14 Tend to spend more time B15Tend to spend more money |
| Number | Hypotheses |
|---|---|
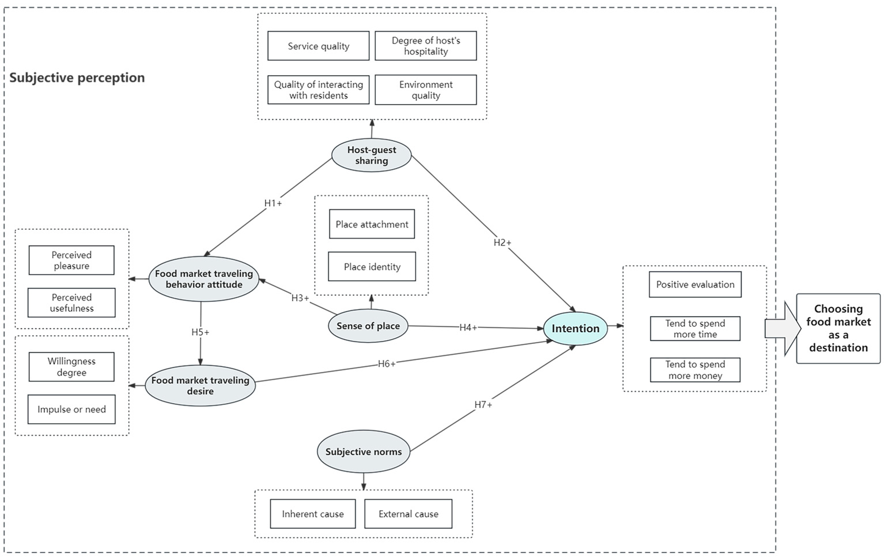
| H1 | Host–guest sharing has a significant positive impact on the food market traveling attitude. |
| H2 | Host–guest sharing has a significant positive impact on the intention of choosing a food market as a tourist destination. |
| H3 | Sense of place has a significant positive impact on food market traveling behavior attitude. |
| H4 | Sense of place has a significant positive impact on the intention of choosing a food market as a tourist destination. |
| H5 | Food market traveling behavior attitude has a significant positive impact on food market traveling desire. |
| H6 | Food market traveling desire has a significant positive impact on the intention of choosing a food market as a tourist destination. |
| H7 | Subjective norms for choosing a food market as a tourist destination have a significant positive impact on the intention of choosing a food market as a tourist destination. |
| Category | Count | Percentage (%) | Cumulative Percentage (%) | |
|---|---|---|---|---|
| Gender | Female | 237 | 57 | 57 |
| Male | 179 | 43 | 100 | |
| Age | Under 18 | 16 | 3.8 | 3.8 |
| 18–25 | 127 | 30.5 | 34.3 | |
| 26–30 | 103 | 24.8 | 59.1 | |
| 31–40 | 95 | 22.8 | 81.9 | |
| 41–50 | 61 | 14.7 | 96.6 | |
| 51–60 | 9 | 2.1 | 98.7 | |
| Above 60 | 5 | 1.2 | 100 | |
| Education level | High school/Secondary education | 21 | 5.0 | 5.0 |
| Specialized degree | 36 | 8.7 | 13.7 | |
| Bachelor’s degree | 237 | 57.0 | 70.7 | |
| Master’s degree | 104 | 25.0 | 96.7 | |
| Ph.D. degree | 18 | 4.3 | 100 | |
| Career | Student | 93 | 22.4 | 22.4 |
| Public officials | 79 | 19.0 | 41.4 | |
| Corporate staff | 83 | 20.0 | 61.4 | |
| Education worker | 84 | 20.1 | 81.5 | |
| Self-employed | 32 | 7.7 | 89.2 | |
| Freelance | 12 | 2.9 | 92.1 | |
| Other | 33 | 7.9 | 100 | |
| Monthly income | Under 2500 RMB | 86 | 20.7 | 20.7 |
| 2501–5000 RMB | 104 | 25 | 45.7 | |
| 5001–10,000 RMB | 112 | 26.9 | 72.6 | |
| 10,001–20,000 RMB | 86 | 20.7 | 93.3 | |
| Above 20,001 RMB | 28 | 6.7 | 100 | |
| Latent Variables | Dimensions | Shapiro–Wilk Statistics | p Value |
|---|---|---|---|
| Host- guest sharing | Service quality | 0.825 | 0.071 |
| Degree of host’s hospitality | 0.792 | 0.061 | |
| Quality of interaction with residents | 0.901 | 0.113 | |
| Environment quality | 0.708 | 0.082 | |
| Sense of place | Place identity | 0.783 | 0.065 |
| Place attachment | 0.742 | 0.109 | |
| Food market traveling behavior attitude | Perceived usefulness | 0.866 | 0.079 |
| Perceived pleasure | 0.792 | 0.095 | |
| Food market traveling desire | Willingness degree | 0.808 | 0.073 |
| Impulse or need | 0.976 | 0.078 | |
| Subjective norms for choosing Food market as a tourist destination | Inherent cause | 0.892 | 0.106 |
| External cause | 0.914 | 0.077 | |
| Intention of choosing food market as a tourist destination | Positive evaluation | 0.871 | 0.098 |
| Tend to spend more time | 0.706 | 0.072 | |
| Tend to spend more money | 0.825 | 0.086 |
| Variables | KMO Test | Approximate Chi-Square | Df | Significance Indicator (Less Than) |
|---|---|---|---|---|
| Host–guest sharing | 0.969 | 3045.746 | 39 | 0.0001 |
| Sense of place | 0.913 | 3122.626 | 42 | 0.0001 |
| Food market traveling behavior attitude | 0.942 | 2137.425 | 23 | 0.0001 |
| Food market traveling desire | 0.877 | 3733.097 | 37 | 0.0001 |
| subjective norms for Choosing food market as a tourist destination | 0.926 | 2859.603 | 12 | 0.0001 |
| Intention of choosing food market as a tourist destination | 0.901 | 3086.109 | 26 | 0.0001 |
| Latent Variables | Dimensions | Cronbach’s Alpha | Significance (*** Means High Significance) |
|---|---|---|---|
| Host- guest sharing Sense of place | Service quality | 0.815 | *** |
| Degree of host’s hospitality | 0.837 | *** | |
| Quality of interaction with residents | 0.793 | *** | |
| Environment quality | 0.823 | *** | |
| Place identity | 0.891 | *** | |
| Food market traveling behavior attitude Food market traveling desire | Place attachment | 0.847 | *** |
| Perceived usefulness | 0.781 | *** | |
| Perceived pleasure | 0.877 | *** | |
| Willingness degree | 0.869 | *** | |
| Impulse or need | 0.858 | *** | |
| Subjective norms for choosing Food market as a tourist destination | Inherent cause | 0.840 | *** |
| External cause | 0.769 | *** | |
| Intention of choosing food market as a tourist destination | Positive evaluation | 0.802 | *** |
| Tend to spend more time | 0.861 | *** | |
| Tend to spend more money | 0.893 | *** |
| Indicator Type | Fitting Index | Fitting Criteria | Indicator Value |
|---|---|---|---|
| Absolute adaptation indicators | χ2 | p < 0.05 | 0.000 |
| CMIN/DF | <3 | 2.21 | |
| GFI | >0.9 | 0.97 | |
| AGFI | >0.9 | 0.91 | |
| RMSEA | <0.08 | 0.057 | |
| Relative fitness index | TLI | >0.9 | 0.947 |
| IFI | >0.9 | 0.969 | |
| RFI | >0.9 | 0.922 | |
| NFI | >0.9 | 0.937 | |
| CFI | >0.9 | 0.905 |
| Latent Variables | Dimensions | VIF |
|---|---|---|
| Host- guest sharing | Service quality | 7.708 |
| Degree of host’s hospitality | 5.092 | |
| Quality of interaction with residents | 5.871 | |
| Environment quality | 6.410 | |
| Sense of place | Place identity | 4.871 |
| Place attachment | 5.708 | |
| Food market traveling behavior attitude | Perceived usefulness | 6.781 |
| Perceived pleasure | 5.631 | |
| Food market traveling desire | Willingness degree | 6.392 |
| Impulse or need | 4.619 | |
| Subjective norms for choosing Food market as a tourist destination | Inherent cause | 2.416 |
| External cause | 5.341 | |
| Intention of choosing food market as a tourist destination | Positive evaluation | 3.803 |
| Tend to spend more time | 5.761 | |
| Tend to spend more money | 4.709 |
| Latent Variables | AVE | CR |
|---|---|---|
| Host- guest sharing | 0.691 | 0.801 |
| Sense of place | 0.708 | 0.902 |
| Food market traveling behavior attitude | 0.586 | 0.724 |
| Food market traveling desire | 0.662 | 0.837 |
| Subjective norms for choosing Food market as a tourist destination | 0.647 | 0.815 |
| Intention of choosing food market as a tourist destination | 0.618 | 0.832 |
| Hypothesis | Path | Path Coefficient After Standardization | t | p (*** Means High Significance) |
|---|---|---|---|---|
| H1 | Host–guest sharing → Food market traveling behavior attitude | 0.583 | 3.741 | *** |
| H2 | Host–guest sharing → Intention of choosing food market as a tourist destination | 0.925 | 4.174 | *** |
| H3 | Sense of place → Food market traveling behavior attitude | 0.692 | 4.486 | *** |
| H4 | Sense of place → Intention of choosing food market as a tourist destination | 0.947 | 6.149 | *** |
| H5 | Food market traveling behavior attitude → Food market traveling desire | 0.662 | 2.529 | *** |
| H6 | Food market traveling desire → Intention of choosing food market as a tourist destination | 0.861 | 5.196 | *** |
| H7 | Subjective norms for choosing Food market as a tourist destination → Intention of choosing food market as a tourist destination | 0.724 | 2.579 | *** |
Disclaimer/Publisher’s Note: The statements, opinions and data contained in all publications are solely those of the individual author(s) and contributor(s) and not of MDPI and/or the editor(s). MDPI and/or the editor(s) disclaim responsibility for any injury to people or property resulting from any ideas, methods, instructions or products referred to in the content. |
© 2025 by the authors. Licensee MDPI, Basel, Switzerland. This article is an open access article distributed under the terms and conditions of the Creative Commons Attribution (CC BY) license (https://creativecommons.org/licenses/by/4.0/).
Share and Cite
Lin, S.; Zhu, H.; Liu, J.; Li, F.; Zheng, C. Why Do Tourists Visit the Food Market? A Host–Guest Sharing Model Based on the Theory of Self-Regulation. Land 2025, 14, 407. https://doi.org/10.3390/land14020407
Lin S, Zhu H, Liu J, Li F, Zheng C. Why Do Tourists Visit the Food Market? A Host–Guest Sharing Model Based on the Theory of Self-Regulation. Land. 2025; 14(2):407. https://doi.org/10.3390/land14020407
Chicago/Turabian StyleLin, Shiran, He Zhu, Jiaming Liu, Fengjiao Li, and Chenrouyu Zheng. 2025. "Why Do Tourists Visit the Food Market? A Host–Guest Sharing Model Based on the Theory of Self-Regulation" Land 14, no. 2: 407. https://doi.org/10.3390/land14020407
APA StyleLin, S., Zhu, H., Liu, J., Li, F., & Zheng, C. (2025). Why Do Tourists Visit the Food Market? A Host–Guest Sharing Model Based on the Theory of Self-Regulation. Land, 14(2), 407. https://doi.org/10.3390/land14020407

