Spatial Correlation between Water Resources and Rural Settlements in the Yanhe Watershed Based on Bivariate Spatial Autocorrelation Methods
Abstract
:1. Introduction
2. Study Area and Data Sources
2.1. Study Area
2.2. Data Sources
3. Research Methodology
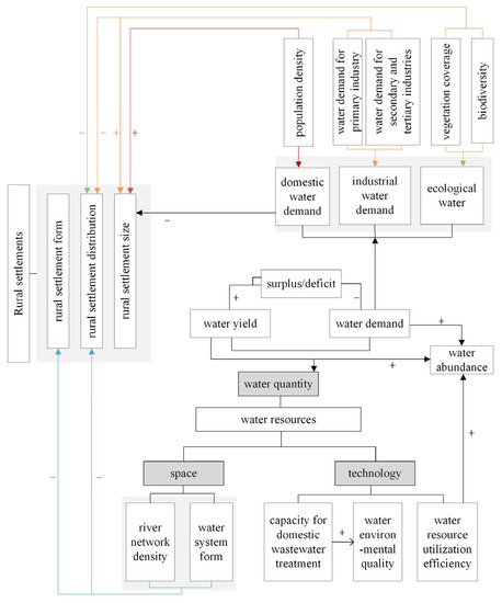
3.1. Quantification of Water Resources
3.1.1. Water Production
3.1.2. Water Demand
3.1.3. Water Resources Ecological Surplus/Deficit (WRES/D)
3.2. Spatial Characteristics of Rural Settlements
3.3. Bivariate Spatial Autocorrelation
4. Analysis Results
4.1. Spatial Distribution Characteristics of Water Resources in the Yanhe watershed
4.2. Spatial Layout Characteristics of Rural Settlements in the Yanhe watershed
4.2.1. Spatial Distribution Characteristics
4.2.2. Scale Characteristics
4.2.3. Boundary Form Characteristics
4.3. Influence of Water Resources on the Spatial Characteristics of Rural Settlements in the Yanhe watershed
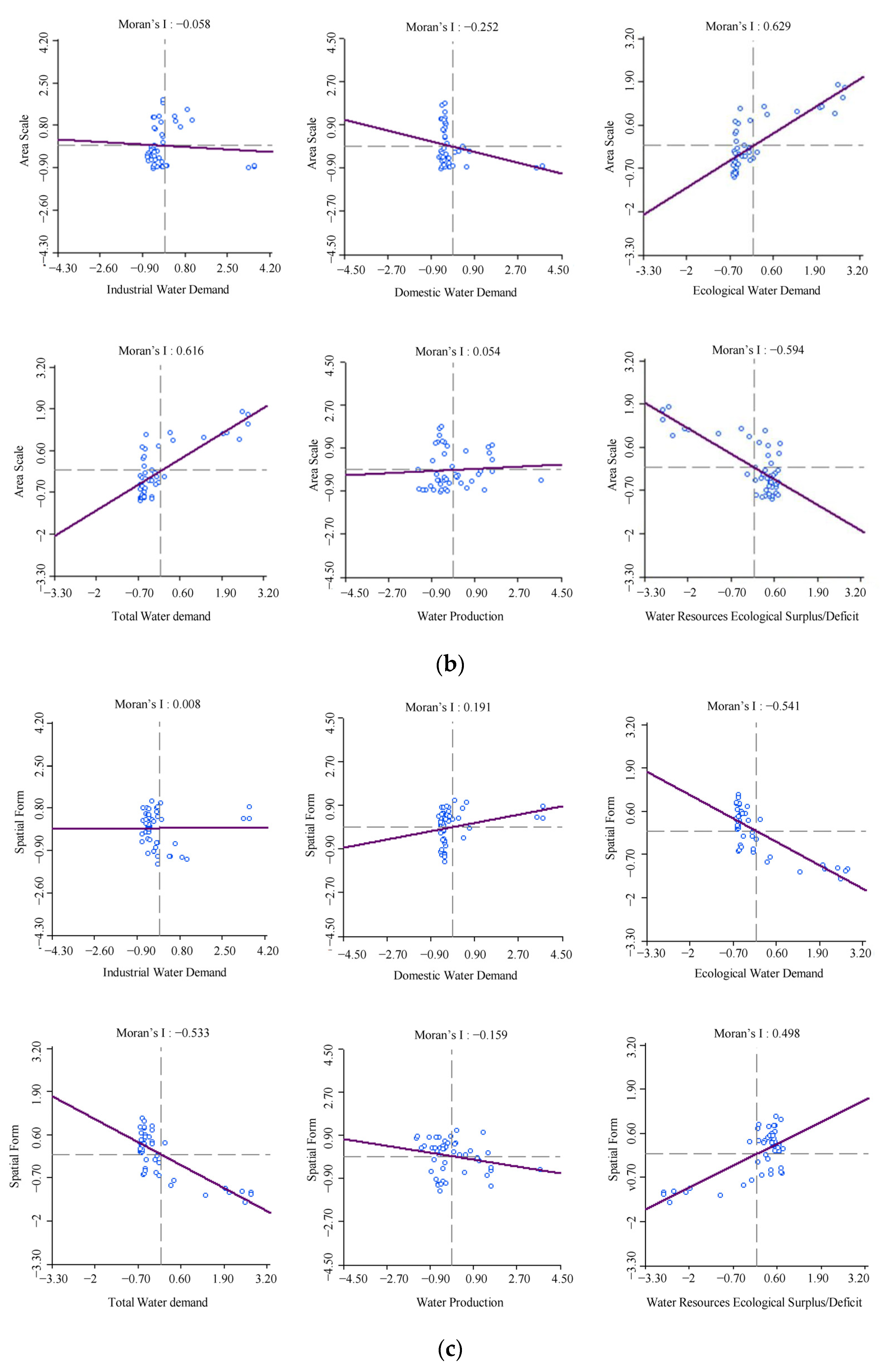
4.3.1. Global Spatial Association between Water Resources and Spatial Characteristics of Rural Settlements
4.3.2. Local Spatial Association between Water Resources and Rural Settlements Characteristics
4.4. The Relationship between Water Resources and Rural Settlements in the Yanhe watershed
4.5. Discussion
5. Conclusions
- (1)
- The water resource ecological surplus/deficit in the Yanhe watershed show an overall spatial pattern of being low in the west and high in the east. The seven sub-basins in the upstream region exhibit a low level of water resource ecological surplus/deficit, indicating a severe deficit in water resources. The sub-basins in the middle and lower reaches, as well as the larger tributaries, show a relatively balanced supply–demand status of water resources.
- (2)
- The spatial characteristics of rural settlements in the Yanhe watershed exhibit a spatial differentiation pattern, with the middle reaches as the highest-value zone and a gradual transition in a stepped manner towards the upstream and downstream ends. The distribution of rural settlements is most dense in the middle reaches, with the smallest area and more regular spatial forms.
- (3)
- The Moran’s I values of spatial clustering and spatial forms in relation to water resource ecological surplus/deficit are 0.36 and 0.50, respectively, indicating a strong positive correlation. This suggests that as the sustainability of water resource utilization improves, rural settlements tend to cluster more, and patches become more complex and elongated. The Moran’s I value of the area scale in relation to water resource ecological surplus/deficit is −0.60, showing a negative correlation, indicating that when water conditions are better, the size of rural settlements tends to be smaller.
- (4)
- The bivariate LISA maps of water resource ecological surplus/deficit and different spatial characteristics of rural settlements have their own characteristics, but overall, they exhibit certain spatial similarities. In the upstream region of the Yanhe watershed, soil erosion is more severe, the state of sustainable water resource utilization is more challenging, and greater restrictions are imposed on the spatial development of neighboring rural settlements. The residents’ daily lives and industrial development in the Baota District have higher demands for water resources, and the water resource utilization is more strained, leading to more pronounced conflicts with the development of rural settlements.
Author Contributions
Funding
Data Availability Statement
Acknowledgments
Conflicts of Interest
References
- Xu, J.; Liu, S.; Xiong, Y.; Li, L. Spatial Distribution and Pattern Optimization of rural Settlements in Southern Mountain Areas—A Case Study of Xishan Yao Nationality Township in Linwu. Econ. Geogr. 2017, 37, 221–227. [Google Scholar]
- Ma, L.; Luo, Q.; Li, T.; Li, T.; Long, D. Evalution on the Coupling of Water Resources and Rural Development System in the Semiarid Area:A Case Study of Tongliao City. Econ. Geogr. 2017, 37, 152–159. [Google Scholar]
- Dong, F.; Zhao, W. Analysis of Spatial Pattern Characteristics and Influencing Factors of Rural Settlements—A Case Study of Bachuan Street in Tongliang District. J. Southwest China Norm. Univ. (Nat. Sci. Ed.) 2021, 46, 87–95. [Google Scholar]
- Zhang, X.; Zhou, Q. A Review of Rural Settlement in the Loess Gully Region from Multidisciplinary Perspective. Huazhong Archit. 2017, 35, 22–26. [Google Scholar]
- Zhang, L.; Hou, Q.; Duan, Y. Governance pattern of basin ecological space in Loess Plateau of China. Trans. Chin. Soc. Agric. Eng. 2021, 37, 206–213. [Google Scholar]
- Wu, Y.-K.; Luo, J.; Luo, M.-H.; Tian, L.-L.; Jiang, L.; Chen, S.-Y. Analysis of Spatial Pattern of Rural Settlements in Metropolitan Areas: A Case Study of Wuhan. Resour. Environ. Yangtze Basin 2022, 31, 37–48. [Google Scholar]
- Tian, Q. Restudying the Southwestern China:Forward an Interdisciplinary AreaResearch Based on Watershed-centered Approach. J. Guangxi Univ. Natl. 2016, 38, 82–86. [Google Scholar]
- Liu, Y.; Yang, Y.; Jiao, Y. Spatial Characteristics of Human Settlements in Terraces from the Perspective of Watershed: A Case Study of Yuanjiang River Basin. Landsc. Archit. 2019, 26, 34–40. [Google Scholar]
- Chen, Z.; Li, Y.; Liu, Y. Distribution pattern characteristic and type classification of rural settlements in loess hilly-gully region. Trans. Chin. Soc. Agric. Eng. 2017, 33, 266–274. [Google Scholar]
- He, J.-Z.; Bi, R.-T. Rural residential space differentiation characteristics and influencing factors of hilly regions and basin area in Jinzhong city. Hubei Agric. Sci. 2022, 61, 49–55. [Google Scholar]
- Lin, J.; Lei, J.; Wu, S.; Yang, Z.; Li, J. Spatial pattern and influencing factors of oasis rural settlements in Xinjiang, China. Geogr. Res. 2020, 39, 1182–1199. [Google Scholar]
- Hu, H.; Dai, W.; Xu, Y.; Lin, T. Spatial Pattern of Rural Settlements in Fuzhou Mountainous Area and Its Coupling With Water and Soil Resources. J. Ecol. Rural Environ. 2021, 37, 164–171. [Google Scholar]
- Sun, G.; Liu, Y.; Wang, C. Analysis on Distribution Characteristics and Evolution Mode of Rural Settlements in the Loess Plateau—A Case Study on Xiji County, Ningxia. J. Ningxia Univ. 2016, 37, 367–371. [Google Scholar]
- Wu, C.; Zhang, W.; Xiang, Y.-L.; Tian, D.-R. Distribution of rural settlements in the Loess Plateau of Northern Shaanxi Province from the perspective of fractal theory:a case of the Wuding River Basin. Arid Land Geogr. 2017, 40, 1307–1316. [Google Scholar]
- Wang, Z.-W.; Ma, L.-G.; Wang, H.-W.; Yang, S.-T.; Wang, P.; Tong, Y.-J.; Zhang, H.-T. Spatial Pattern and Influencing Factors Of Oasis Rural Settlements in Inland River Basin: A Case Study in Tarim River Basin. Resour. Environ. Yangtze Basin 2020, 29, 2636–2646. [Google Scholar]
- Liu, J.; Qie, R.; Wang, W. Spatial Differentiation Characteristics and Influencing Factors of Rural Settlements in Changchun City. Res. Soil Water Conserv. 2019, 26, 334–338. [Google Scholar]
- Wang, T.; Hui, Y.; Rui, P.; Shi, Y. Research on the morphological types and influencing factors of dispersed rural settlements based on Alpha Shape: A case study of Long Town, Mizhi County. Arid Land Geogr. 2022, 45, 946–954. [Google Scholar]
- Wang, J.; Liang, L.; He, M. Knowledge graph of researches on utilization efficiency of water resources in China based on CiteSpace. J. Econ. Water Resour. 2022, 40, 24–30. [Google Scholar]
- Liu, Z.; Zheng, Y. Evaluation of Water Ecological Carrying Capacity Based on Ecological Footprint Theory: A Case Study of Huzhou. Resour. Sci. 2011, 33, 1083–1088. [Google Scholar]
- Zhang, X.; Dong, T.; Du, H.; Yuan, C.; Liao, C.; Wang, F. Analysis on Spatial Heterogeneity of Landscape Ecological Risk in Fujiang River Basin. Res. Soil Water Conserv. 2022, 29, 156–163. [Google Scholar]
- Wang, Q.; Wang, Y.; Li, W.; Gao, M.; Fu, L. Change and Relationship of Ecosystem Services in Karst Mountainous Cities——Take Guiyang as an Example. J. Southwest Univ. 2022, 44, 158–168. [Google Scholar]
- Wang, H.; Zhang, M.; Wang, C.; Wang, K.; Wang, C.; Li, Y.; Bai, X.; Zhou, Y. Spatial and Temporal Changes of Landscape Patterns and Their Effects on Ecosystem Services in the Huaihe River Basin, China. Land 2022, 11, 513. [Google Scholar] [CrossRef]
- Xia, Y.; Zhang, Y.; Li, E.; Cai, X.; Yang, C.; Yang, J. Spatio-temporal evolution and prediction of habitat quality in Four Lakes Basin of Jianghan Plain. Resour. Environ. Yangtze Basin 2022, 31, 1616–1626. [Google Scholar]
- Jiang, G.; He, X.; Ma, W.; Wang, M.; Zhang, R. Rural settlements spatial pattern evolution and zoning district based on spatial autocorrelation. Trans. Chin. Soc. Agric. Eng. 2015, 31, 265–273. [Google Scholar]
- Yang, X.; Sun, W.; Li, P.; Mu, X.; Gao, P.; Zhao, G. Integrating Agricultural Land, Water Yield and Soil Conservation Trade-Offs into Spatial Land Use Planning. Ecol. Indic. 2019, 104, 219–228. [Google Scholar] [CrossRef]
- Lian, Y.; Sun, M.; Wang, J.; Luan, Q.; Jiao, M.; Zhao, X.; Gao, X. Quantitative Impacts of Climate Change and Human Activities on the Runoff Evolution Process in the Yanhe River Basin. Phys. Chem. Earth Parts A/B/C 2021, 122, 102998. [Google Scholar] [CrossRef]
- Wu, L.; Su, X.; Ma, X.; Kang, Y.; Jiang, Y. Integrated Modeling Framework for Evaluating and Predicting the Water Resources Carrying Capacity in a Continental River Basin of Northwest China. J. Clean. Prod. 2018, 204, 366–379. [Google Scholar] [CrossRef]
- Arnold, J.G.; Srinivasan, R.; Muttiah, R.S.; Williams, J.R. Large Area Hydrologic Modeling and Assessment Part I: Model Development1. JAWRA J. Am. Water Resour. Assoc. 1998, 34, 73–89. [Google Scholar] [CrossRef]
- Wang, X.; Wu, J.; Liu, Y.; Hai, X.; Shanguan, Z.; Deng, L. Driving Factors of Ecosystem Services and Their Spatiotemporal Change Assessment Based on Land Use Types in the Loess Plateau. J. Environ. Manag. 2022, 311, 114835. [Google Scholar] [CrossRef] [PubMed]
- Li, S.; Xie, J.; Paudel, B. Do Ecological Restoration Projects Undermine Economic Performance? A Spatially Explicit Empirical Study in Loess Plateau, China. Remote Sens. 2023, 15, 3035. [Google Scholar] [CrossRef]
- Tang, Z.; Zhou, Z.; Wang, D.; Luo, F.; Bai, J.; Fu, Y. Impact of Vegetation Restoration on Ecosystem Services in the Loess Plateau, a Case Study in the Jinghe Watershed, China. Ecol. Indic. 2022, 142, 109183. [Google Scholar] [CrossRef]
- Ai, Z.; Li, X.; Li, J.; Yang, Z.; Ren, Z.; Hou, M.; Yao, Y.; Cao, X.; Li, P.; Dang, X. Evaluation and Classification of Landscape Functions: A Case of Pengyang County on the Loess Plateau. Ecol. Indic. 2022, 142, 109221. [Google Scholar] [CrossRef]
- Su, C.; Fu, B. Evolution of Ecosystem Services in the Chinese Loess Plateau under Climatic and Land Use Changes. Glob. Planet. Change 2013, 101, 119–128. [Google Scholar] [CrossRef]
- Yu, P.; Shang, M.; Yao, M.; Liu, P. Water Resources Carrying Capacity Evaluation Based on Water Footprint and Principal Component Analysis in Xinjiang. J. China Hydrol. 2021, 41, 49–54. [Google Scholar]
- Wang, Y.; Wu, P.; Zhao, X.-N.; Li, J.-L. Development tendency of agricultural water structure in China. Chin. J. Eco-Agric. 2010, 18, 399–404. [Google Scholar] [CrossRef]
- Zhang, C.; Li, J.; Zhou, Z. Water Resources Security Pattern of the Weihe River Basin Based on Spatial Flow Model of Water Supply Service. Sci. Geogr. Sin. 2021, 41, 350–359. [Google Scholar] [CrossRef]
- Li, F.; Mi, X.; Liu, J.; Liu, X.; Prevention, I.O.D.; Center, S.C. Spatialization of GDP in Beijing using NPP-VIIRS data. Remote Sens. Land Resour. 2016, 28, 19–24. [Google Scholar]
- Qi, Y.; Fang, Y.; Liu, K. Issues Needing Attention in the Substitution of Night Light Data for GDP. Stat. Decis. 2023, 39, 5–10. [Google Scholar]
- Tan, X.; Zheng, Q. Dynamic analysis and forecast of water resources ecological footprint in China. Acta Ecologica. Sin. 2009, 29, 3559–3568. [Google Scholar]
- Zhang, Y.; Zhang, H.; Li, F.; Guo, L. Dynamic Analysis of the Water Resource Ecological Footprint of Guangxi Based on an Improved Mode. Resour. Sci. 2013, 35, 1601–1610. [Google Scholar]
- Qi, L.; Li, N. The Effect of Rural Settlements Landscape Pattern on Water Conservation in Xinbin County. Chin. J. Agric. Resour. Reg. Plan. 2019, 40, 118–125. [Google Scholar] [CrossRef]
- Sun, C.; Hao, S.; Zhao, L. Spatial-temporal differentiation characteristics of water resources-energy-food nexus system efficiency in China. Water Resour. Prot. 2021, 37, 61–68. [Google Scholar]
- Yanbo, Q.; Guanghui, J.; Yuting, Y.; Qiuyue, Z.; Yuling, L.; Wenqiu, M. Multi-scale analysis on spatial morphology differentiation and formation mechanism of rural residential land: A case study in Shandong Province, China. Habitat Int. 2018, 71, 135–146. [Google Scholar] [CrossRef]
- Dong, X.; Deng, J.; Zhao, M. Study on Spatial Aggregation Degree of Rural Settlement in Loess Gully Region of Northern Shaanxi Province. Chin. J. Agric. Resour. Reg. Plan. 2021, 42, 155–161. [Google Scholar]
- Huang, K.; Wang, Z.; Yang, S.; Jin, C. Theory, calculation method and application progress of water footprint. Adv. Sci. Technol. Water Resour. 2013, 33, 78–83. [Google Scholar]
- Yang, S.; Zhao, W.; Liu, Y.; Wang, S.; Wang, J.; Zhai, R. Influence of Land Use Change on the Ecosystem Service Trade-Offs in the Ecological Restoration Area: Dynamics and Scenarios in the Yanhe Watershed, China. Sci. Total Environ. 2018, 644, 556–566. [Google Scholar] [CrossRef] [PubMed]
- Yue, B.; Li, Y.; Wang, J. Features of oasis vernacular settlement patterns under the perspective on water resource constraints——Case study of Turpan Mazar village in Xinjiang, China. J. Arid Land Resour. Environ. 2011, 25, 80–85. [Google Scholar]
- Gao, K.; Lei, Y.; Zhang, R.; Chen, H. Correlation and Interaction between Vernacular Settlement in Mountain Areas and Water System with a Case Study of Azheke in Yunnan Province. Mod. Urban Res. 2021, 101–105. [Google Scholar]











| Industrial Water Demand | Domestic Water Demand | Ecological Water Demand | Total Water Demand | Water Production | Water Resources Ecological Surplus/Deficit | |
|---|---|---|---|---|---|---|
| Spatial Clustering | 0.21 *** | 0.32 *** | −0.40 *** | −0.38 *** | −0.08 | 0.36 *** |
| Area Scale | −0.06 | −0.25 *** | 0.63 *** | 0.62 *** | 0.05 | −0.60 *** |
| Spatial Form | 0.01 | 0.19 *** | −0.54 *** | −0.53 *** | −0.16 *** | 0.50 *** |
Disclaimer/Publisher’s Note: The statements, opinions and data contained in all publications are solely those of the individual author(s) and contributor(s) and not of MDPI and/or the editor(s). MDPI and/or the editor(s) disclaim responsibility for any injury to people or property resulting from any ideas, methods, instructions or products referred to in the content. |
© 2023 by the authors. Licensee MDPI, Basel, Switzerland. This article is an open access article distributed under the terms and conditions of the Creative Commons Attribution (CC BY) license (https://creativecommons.org/licenses/by/4.0/).
Share and Cite
Zhang, L.; Hou, Q.; Duan, Y.; Liu, W. Spatial Correlation between Water Resources and Rural Settlements in the Yanhe Watershed Based on Bivariate Spatial Autocorrelation Methods. Land 2023, 12, 1719. https://doi.org/10.3390/land12091719
Zhang L, Hou Q, Duan Y, Liu W. Spatial Correlation between Water Resources and Rural Settlements in the Yanhe Watershed Based on Bivariate Spatial Autocorrelation Methods. Land. 2023; 12(9):1719. https://doi.org/10.3390/land12091719
Chicago/Turabian StyleZhang, Lingda, Quanhua Hou, Yaqiong Duan, and Wenqian Liu. 2023. "Spatial Correlation between Water Resources and Rural Settlements in the Yanhe Watershed Based on Bivariate Spatial Autocorrelation Methods" Land 12, no. 9: 1719. https://doi.org/10.3390/land12091719
APA StyleZhang, L., Hou, Q., Duan, Y., & Liu, W. (2023). Spatial Correlation between Water Resources and Rural Settlements in the Yanhe Watershed Based on Bivariate Spatial Autocorrelation Methods. Land, 12(9), 1719. https://doi.org/10.3390/land12091719

