Impacts of the COVID-19 Pandemic and the Russia–Ukraine Conflict on Land Use across the World
Abstract
1. Introduction
2. Materials and Methods
3. Testing for Structural Breaks
4. Bibliometric Assessment
5. Literature Review Based on Bibliometric Analysis
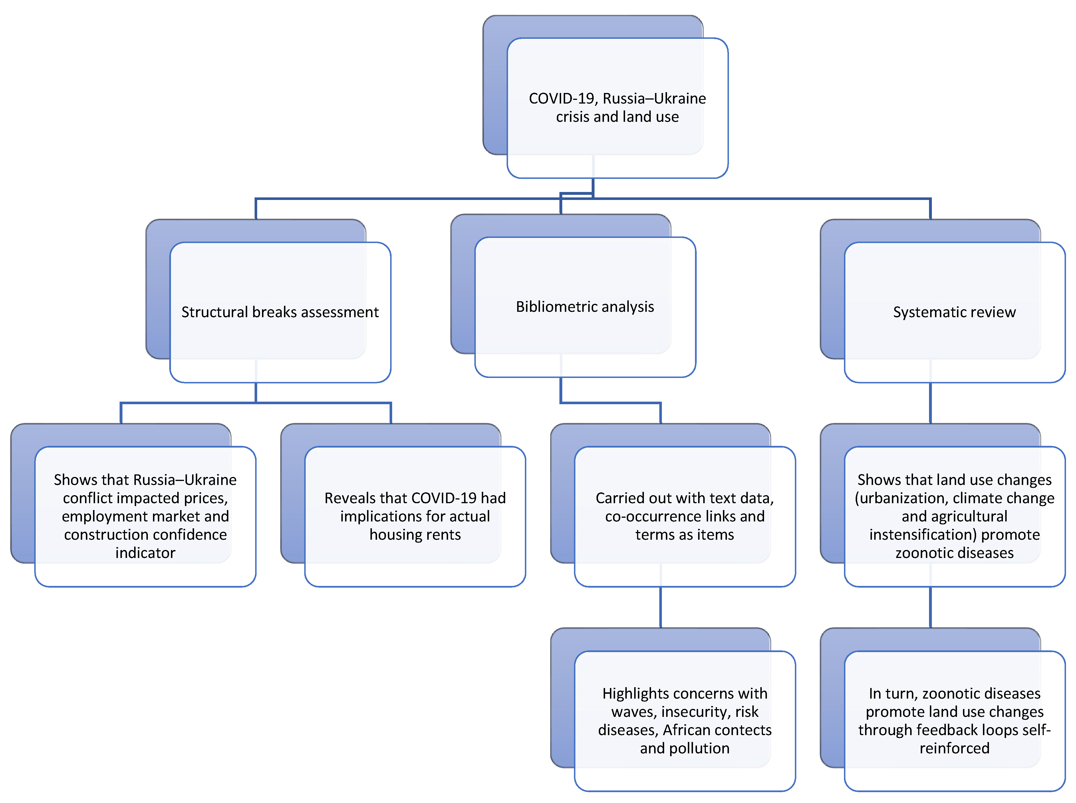
6. The Main Results
7. Discussion of the Main Findings
8. Conclusions, Practical Implications and Policy Recommendations
Funding
Institutional Review Board Statement
Informed Consent Statement
Data Availability Statement
Acknowledgments
Conflicts of Interest
References
- Turkelboom, F.; Leone, M.; Jacobs, S.; Kelemen, E.; García-Llorente, M.; Baró, F.; Termansen, M.; Barton, D.N.; Berry, P.; Stange, E.; et al. When We Cannot Have It All: Ecosystem Services Trade-Offs in the Context of Spatial Planning. Ecosyst. Serv. 2018, 29, 566–578. [Google Scholar] [CrossRef]
- Alves, V.S. Land Use Changes: Management and Applications; Nova Science Publishers, Inc.: Hauppauge, NY, USA, 2020; p. 118. ISBN 9781536170337. [Google Scholar]
- Aubrey, D.P.; Blake, J.I.; Zarnoch, S.J. From Farms to Forests: Landscape Carbon Balance after 50 Years of Afforestation, Harvesting, and Prescribed Fire. Forests 2019, 10, 760. [Google Scholar] [CrossRef]
- Pugh, T.A.M.; Lindeskog, M.; Smith, B.; Poulter, B.; Arneth, A.; Haverd, V.; Calle, L. Role of Forest Regrowth in Global Carbon Sink Dynamics. Proc. Natl. Acad. Sci. USA 2019, 116, 4382–4387. [Google Scholar] [CrossRef] [PubMed]
- Putranto, D.D.A.; Sarino, S.; Yuono, A.L.; Imroatul, J.C.; Hamim, S.A. Integration of Surface Water Management in Urban and Regional Spatial Planning. Int. J. GEOMATE 2018, 14, 28–34. [Google Scholar] [CrossRef]
- Heinrichs, J.A.; Lawler, J.J.; Schumaker, N.H.; Walker, L.E.; Cimprich, D.A.; Bleisch, A. Assessing Source-Sink Stability in the Context of Management and Land-Use Change. Landsc. Ecol. 2019, 34, 259–274. [Google Scholar] [CrossRef]
- Perrone, A.; Inam, A.; Albano, R.; Adamowski, J.; Sole, A. A Participatory System Dynamics Modeling Approach to Facilitate Collaborative Flood Risk Management: A Case Study in the Bradano River (Italy). J. Hydrol. 2020, 580, 124354. [Google Scholar] [CrossRef]
- Ai, B.; Ma, S.; Wang, S. Land-Use Zoning in Fast Developing Coastal Area with ACO Model for Scenario Decision-Making. Geo-Spat. Inf. Sci. 2015, 18, 43–55. [Google Scholar] [CrossRef]
- Masoumi, Z.; Coello, C.A.C.; Mansourian, A. Dynamic Urban Land-Use Change Management Using Multi-Objective Evolutionary Algorithms. Soft Comput. 2020, 24, 4165–4190. [Google Scholar] [CrossRef]
- Kaliappan, S.B.; Gunasekaran, Y.; Smyrna, R.; Meena, R.S. Soil and Environmental Management. In Sustainable Management of Soild and Environment; Springer: Singapore, 2019; pp. 1–27. ISBN 9789811388323. [Google Scholar]
- Liu, T.; Chen, Z.; Rong, L.; Duan, X. Land-Use Driven Changes in Soil Microbial Community Composition and Soil Fertility in the Dry-Hot Valley Region of Southwestern China. Microorganisms 2022, 10, 956. [Google Scholar] [CrossRef]
- Mendes, T.J.; Siqueira, D.S.; de Figueiredo, E.B.; Bordonal, R.O.; Moitinho, M.R.; Júnior, J.M.; La Scala, N., Jr. Soil Carbon Stock Estimations: Methods and a Case Study of the Maranhão State, Brazil. Environ. Dev. Sustain. 2021, 23, 16410–16427. [Google Scholar] [CrossRef]
- Russell, R.E.; Tinsley, K.; Erickson, R.A.; Thogmartin, W.E.; Szymanski, J. Estimating the Spatial Distribution of Wintering Little Brown Bat Populations in the Eastern United States. Ecol. Evol. 2014, 4, 3746–3754. [Google Scholar] [CrossRef] [PubMed]
- Walker, R.H.; Girard, C.E.; Alford, S.L.; Walters, A.W. Anthropogenic Land-Use Change Intensifies the Effect of Low Flows on Stream Fishes. J. Appl. Ecol. 2020, 57, 149–159. [Google Scholar] [CrossRef]
- Watson, A.; Wilson, J.D. Seven Decades of Mountain Hare Counts Show Severe Declines Where High-Yield Recreational Game Bird Hunting Is Practised. J. Appl. Ecol. 2018, 55, 2663–2672. [Google Scholar] [CrossRef]
- Meyfroidt, P.; Schierhorn, F.; Prishchepov, A.V.; Müller, D.; Kuemmerle, T. Drivers, Constraints and Trade-Offs Associated with Recultivating Abandoned Cropland in Russia, Ukraine and Kazakhstan. Glob. Environ. Change 2016, 37, 1–15. [Google Scholar] [CrossRef]
- Dronin, N.M.; Tel’nova, N.O.; Kalutskova, N.N. Changes in Productivity of Agrolandscapes in the South of Eastern Europe during 1982–2006. Geogr. Nat. Resour. 2015, 36, 300–304. [Google Scholar] [CrossRef]
- Schierhorn, F.; Müller, D.; Beringer, T.; Prishchepov, A.V.; Kuemmerle, T.; Balmann, A. Post-Soviet Cropland Abandonment and Carbon Sequestration in European Russia, Ukraine, and Belarus. Glob. Biogeochem. Cycles 2013, 27, 1175–1185. [Google Scholar] [CrossRef]
- Lerman, Z. The Impact of Land Reform on Rural Household Incomes in Transcaucasia. Eurasian Geogr. Econ. 2006, 47, 112–123. [Google Scholar] [CrossRef]
- Lioubimtseva, E.; de Beurs, K.M.; Henebry, G.M. Grain Production Trends in Russia, Ukraine, and Kazakhstan in the Context of the Global Climate Variability and Change. Handb. Environ. Chem. 2013, 25, 121–141. [Google Scholar] [CrossRef]
- Lioubimtseva, E.; Henebry, G.M. Grain Production Trends in Russia, Ukraine and Kazakhstan: New Opportunities in an Increasingly Unstable World? Front. Earth Sci. 2012, 6, 157–166. [Google Scholar] [CrossRef]
- Alderighi, M.; Gaggero, A.A. Entry and Exit Strategy of Low-Cost Carriers and Global Crises. Res. Transp. Bus. Manag. 2022, 100845. [Google Scholar] [CrossRef]
- Åslund, A. Responses to the COVID-19 Crisis in Russia, Ukraine, and Belarus. Eurasian Geogr. Econ. 2020, 61, 532–545. [Google Scholar] [CrossRef]
- Ayvazyan, D. Current Trends in the Interaction between the Black Sea Littoral States. Sovrem. Evr. 2021, 107, 39–49. [Google Scholar] [CrossRef]
- Bagci, N.; Peker, I. Interest in Dentistry in Early Months of the COVID-19 Global Pandemic: A Google Trends Approach. Health Inf. Libr. J. 2022. [Google Scholar] [CrossRef] [PubMed]
- Butenko, A.V.; Shekhter, A.B.; Pekshev, A.V.; Vagapov, A.B.; Fayzullin, A.L.; Serejnikova, N.B.; Sharapov, N.A.; Zaborova, V.A.; Vasilets, V.N. Review of Clinical Applications of Nitric Oxide-Containing Air-Plasma Gas Flow Generated by Plason Device. Clin. Plasma Med. 2020, 19–20, 100112. [Google Scholar] [CrossRef]
- Klimanov, D.; Tretyak, O.; Goren, U.; White, T. Transformation of Value in Innovative Business Models: The Case of Pharmaceutical Market. Foresight STI Gov. 2021, 15, 52–65. [Google Scholar] [CrossRef]
- Chaaya, C.; Thambi, V.D.; Sabuncu, Ö.; Abedi, R.; Osman, A.O.A.; Uwishema, O.; Onyeaka, H. Ukraine—Russia Crisis and Its Impacts on the Mental Health of Ukrainian Young People during the COVID-19 Pandemic. Ann. Med. Surg. 2022, 79, 104033. [Google Scholar] [CrossRef]
- Devi, S. Russia-Ukraine Tensions Hampering Health-Care Access. Lancet 2021, 398, 2222. [Google Scholar] [CrossRef]
- Ramírez, C.; Durón, R.M. The Russia-Ukraine War Could Bring Catastrophic Public-Health Challenges beyond COVID-19. Int. J. Infect. Dis. 2022, 120, 44–45. [Google Scholar] [CrossRef]
- Uwishema, O.; Sujanamulk, B.; Abbass, M.; Fawaz, R.; Javed, A.; Aboudib, K.; Mahmoud, A.; Oluyemisi, A.; Onyeaka, H. Russia-Ukraine Conflict and COVID-19: A Double Burden for Ukraine’s Healthcare System and a Concern for Global Citizens. Postgrad. Med. J. 2022, 98, 569–571. [Google Scholar] [CrossRef]
- Elbasuney, S.; El-Sayyad, G.S.; Attia, M.S.; Abdelaziz, A.M. Ferric Oxide Colloid: Towards Green Nano-Fertilizer for Tomato Plant with Enhanced Vegetative Growth and Immune Response Against Fusarium Wilt Disease. J. Inorg. Organomet. Polym. Mater. 2022, 1–14. [Google Scholar] [CrossRef]
- Jagtap, S.; Trollman, H.; Trollman, F.; Garcia-Garcia, G.; Parra-López, C.; Duong, L.; Martindale, W.; Munekata, P.E.S.; Lorenzo, J.M.; Hdaifeh, A.; et al. The Russia-Ukraine Conflict: Its Implications for the Global Food Supply Chains. Foods 2022, 11, 2098. [Google Scholar] [CrossRef] [PubMed]
- Just, M.; Echaust, K. Dynamic Spillover Transmission in Agricultural Commodity Markets: What Has Changed after the COVID-19 Threat? Econ. Lett. 2022, 217, 110671. [Google Scholar] [CrossRef]
- Horodovenko, V.V.; Udovyka, L.G.; Shekhovtsova, T.O. Vaccination in the System of Human Rights and Obligations: Impact of the COVID-19 Pandemic. Wiadomości Lek. 2021, 74, 2983–2991. [Google Scholar] [CrossRef]
- Eurostat. Eurostat Several Statistics. Available online: https://ec.europa.eu/eurostat (accessed on 3 September 2022).
- Scopus. Scopus Database. Available online: https://www.scopus.com (accessed on 1 September 2022).
- Van Eck, N.J.; Waltman, L. Software Survey: VOSviewer, a Computer Program for Bibliometric Mapping. Scientometrics 2010, 84, 523–538. [Google Scholar] [CrossRef] [PubMed]
- Van Eck, N.J.; Waltman, L. Manual for VOSviewer, version 1.6.18; Universiteit Leiden: Leiden, The Netherlands, 2022. [Google Scholar]
- VOSviewer. VOSviewer—Visualizing Scientific Landscapes, version 1.6.18; Universiteit Leiden: Leiden, The Netherlands, 2022; Available online: https://www.vosviewer.com// (accessed on 3 September 2022).
- Moher, D.; Liberati, A.; Tetzlaff, J.; Altman, D.G.; Group, T.P. Preferred Reporting Items for Systematic Reviews and Meta-Analyses: The PRISMA Statement. PLoS Med. 2009, 6, e1000097. [Google Scholar] [CrossRef]
- Martinho, V.J.P.D. Agri-Food Contexts in Mediterranean Regions: Contributions to Better Resources Management. Sustainability 2021, 13, 6683. [Google Scholar] [CrossRef]
- Martinho, V.J.P.D. Food and Consumer Attitude(s): An Overview of the Most Relevant Documents. Agriculture 2021, 11, 1183. [Google Scholar] [CrossRef]
- Martinho, V.J.P.D. Bibliographic Coupling Links: Alternative Approaches to Carrying Out Systematic Reviews about Renewable and Sustainable Energy. Environments 2022, 9, 28. [Google Scholar] [CrossRef]
- Torres-Reyna, O. Time Series, version 1.5; Princeton University: Princeton, NJ, USA, 2008. [Google Scholar]
- Stata Statistical Software for Data Science | Stata. Available online: https://www.stata.com (accessed on 3 September 2022).
- Karavias, Y.; Narayan, P.K.; Westerlund, J. Structural Breaks in Interactive Effects Panels and the Stock Market Reaction to COVID-19. J. Bus. Econ. Stat. 2022, 1–14. [Google Scholar] [CrossRef]
- Martinho, V.J.P.D. Testing for Structural Changes in the European Union’s Agricultural Sector. Agriculture 2019, 9, 92. [Google Scholar] [CrossRef]
- Stock, J.H.; Watson, M.W. Introduction to Econometrics, 2nd ed.; Pearson: Boston, MA, USA, 2006; ISBN 978-0-321-27887-6. [Google Scholar]
- StataCorp. Stata 15 Base Reference Manual; Stata Press Publication: College Station, TX, USA, 2017. [Google Scholar]
- StataCorp. Stata Statistical Software: Release 15; Stata Press Publication: College Station, TX, USA, 2017. [Google Scholar]
- Ferreira, M.N.; Elliott, W.; Kroner, R.G.; Kinnaird, M.F.; Prist, P.R.; Valdujo, P.; Vale, M.M. Drivers and Causes of Zoonotic Diseases: An Overview. Parks 2021, 27, 15–24. [Google Scholar] [CrossRef]
- Lawler, O.K.; Allan, H.L.; Baxter, P.W.J.; Castagnino, R.; Tor, M.C.; Dann, L.E.; Hungerford, J.; Karmacharya, D.; Lloyd, T.J.; López-Jara, M.J.; et al. The COVID-19 Pandemic Is Intricately Linked to Biodiversity Loss and Ecosystem Health. Lancet Planet. Health 2021, 5, e840–e850. [Google Scholar] [CrossRef]
- Wu, T. The Socioeconomic and Environmental Drivers of the COVID-19 Pandemic: A Review. Ambio 2021, 50, 822–833. [Google Scholar] [CrossRef] [PubMed]
- Shaer, A.; Rezaei, M.; Rahimi, B.M. Assessing the COVID-19 Outbreak Effects on Active Mobility of Men in Comparison with Women. J. Urban. Int. Res. Placemaking Urban. Sustain. 2021, 1–18. [Google Scholar] [CrossRef]
- Talukder, B.; vanLoon, G.W.; Hipel, K.W. Planetary Health & COVID-19: A Multi-Perspective Investigation. One Health 2022, 15, 100416. [Google Scholar] [CrossRef] [PubMed]
- Rivera-Ferre, M.G.; López-i-Gelats, F.; Ravera, F.; Oteros-Rozas, E.; di Masso, M.; Binimelis, R.; El Bilali, H. The Two-Way Relationship between Food Systems and the COVID19 Pandemic: Causes and Consequences. Agric. Syst. 2021, 191, 103134. [Google Scholar] [CrossRef]
- Roberts, M.; Dobson, A.; Restif, O.; Wells, K. Challenges in Modelling the Dynamics of Infectious Diseases at the Wildlife–Human Interface. Epidemics 2021, 37, 100523. [Google Scholar] [CrossRef]
- Shaer, A.; Haghshenas, H. The Impacts of COVID-19 on Older Adults’ Active Transportation Mode Usage in Isfahan, Iran. J. Transp. Health 2021, 23, 101244. [Google Scholar] [CrossRef]
- Shaer, A.; Rezaei, M.; Rahimi, B.M.; Shaer, F. Examining the Associations between Perceived Built Environment and Active Travel, before and after the COVID-19 Outbreak in Shiraz City, Iran. Cities 2021, 115, 103255. [Google Scholar] [CrossRef]
- Plowright, R.K.; Reaser, J.K.; Locke, H.; Woodley, S.J.; Patz, J.A.; Becker, D.J.; Oppler, G.; Hudson, P.J.; Tabor, G.M. Land Use-Induced Spillover: A Call to Action to Safeguard Environmental, Animal, and Human Health. Lancet Planet. Health 2021, 5, e237–e245. [Google Scholar] [CrossRef]
- White, R.J.; Razgour, O. Emerging Zoonotic Diseases Originating in Mammals: A Systematic Review of Effects of Anthropogenic Land-Use Change. Mammal Rev. 2020, 50, 336–352. [Google Scholar] [CrossRef] [PubMed]
- Albers, H.J.; Lee, K.D.; Rushlow, J.R.; Zambrana-Torrselio, C. Disease Risk from Human–Environment Interactions: Environment and Development Economics for Joint Conservation-Health Policy. Environ. Resour. Econ. 2020, 76, 929–944. [Google Scholar] [CrossRef] [PubMed]
- Mouratidis, K. How COVID-19 Reshaped Quality of Life in Cities: A Synthesis and Implications for Urban Planning. Land Use Policy 2021, 111, 105772. [Google Scholar] [CrossRef] [PubMed]
- Wang, J.; Wu, X.; Wang, R.; He, D.; Li, D.; Yang, L.; Yang, Y.; Lu, Y. Review of Associations between Built Environment Characteristics and Severe Acute Respiratory Syndrome Coronavirus 2 Infection Risk. Int. J. Environ. Res. Public Health 2021, 18, 7561. [Google Scholar] [CrossRef]
- Reaser, J.K.; Witt, A.; Tabor, G.M.; Hudson, P.J.; Plowright, R.K. Ecological Countermeasures for Preventing Zoonotic Disease Outbreaks: When Ecological Restoration Is a Human Health Imperative. Restor. Ecol. 2021, 29, e13357. [Google Scholar] [CrossRef]
- Shaer, A.; Haghshenas, H. Evaluating the Effects of the COVID-19 Outbreak on the Older Adults’ Travel Mode Choices. Transp. Policy 2021, 112, 162–172. [Google Scholar] [CrossRef]
- Reaser, J.K.; Hunt, B.E.; Ruiz-Aravena, M.; Tabor, G.M.; Patz, J.A.; Becker, D.J.; Locke, H.; Hudson, P.J.; Plowright, R.K. Fostering Landscape Immunity to Protect Human Health: A Science-Based Rationale for Shifting Conservation Policy Paradigms. Conserv. Lett. 2022, 15, e12869. [Google Scholar] [CrossRef]
- Barbier, E.B. Habitat Loss and the Risk of Disease Outbreak. J. Environ. Econ. Manag. 2021, 108, 102451. [Google Scholar] [CrossRef]
- Budiman, I.; Kusumaratna, R.K. Human-Nature Interactions Through the Lens of Global Pandemics: A Review. Ekol. Cheloveka Hum. Ecol. 2021, 28, 15–24. [Google Scholar] [CrossRef]
- Wali, B.; Frank, L.D. Neighborhood-Level COVID-19 Hospitalizations and Mortality Relationships with Built Environment, Active and Sedentary Travel. Health Place 2021, 71, 102659. [Google Scholar] [CrossRef]
- Abdelkafi, I.; Ben Romdhane, Y.; Loukil, S.; Zaarour, F. COVID-19 Impact on Latin and Asian Stock Markets. Manag. Financ. 2022. ahead of print. [Google Scholar] [CrossRef]
- Bentes, S.R. On the Stylized Facts of Precious Metals’ Volatility: A Comparative Analysis of Pre- and during COVID-19 Crisis. Phys. A Stat. Mech. Appl. 2022, 600, 127528. [Google Scholar] [CrossRef]
- Bhatia, M. Stock Market Efficiency and COVID-19 with Multiple Structural Breaks: Evidence from India. Global Bus. Rev. 2022. [Google Scholar] [CrossRef]
- Cariappa, A.A.; Acharya, K.K.; Adhav, C.A.; Sendhil, R.; Ramasundaram, P.; Kumar, A.; Singh, S.; Singh, G.P. COVID-19 Induced Lockdown Effect on Wheat Supply Chain and Prices in India—Insights from State Interventions Led Resilience. Socio-Econ. Plann. Sci. 2022, 101366. [Google Scholar] [CrossRef] [PubMed]
- Cariappa, A.A.; Acharya, K.K.; Adhav, C.A.; Sendhil, R.; Ramasundaram, P. COVID-19 Induced Lockdown Effects on Agricultural Commodity Prices and Consumer Behaviour in India—Implications for Food Loss and Waste Management. Socio-Econ. Plann. Sci. 2022, 82, 101160. [Google Scholar] [CrossRef]
- Egan, P. Nowcasting Domestic Demand Using a Dynamic Factor Model: The Case of Ireland. Appl. Econ. Lett. 2022, 1–6. [Google Scholar] [CrossRef]
- Gunay, S.; Kurtishi-Kastrati, S.; Krsteska, K. Regional Green Economy and Community Impact on Global Sustainability. J. Enterprising Communities People Places Glob. Econ. 2022. ahead of print. [Google Scholar] [CrossRef]
- Hordofa, T.T.; Liying, S.; Mughal, N.; Arif, A.; Minh Vu, H.; Kaur, P. Natural Resources Rents and Economic Performance: Post-COVID-19 Era for G7 Countries. Resour. Policy 2022, 75, 102441. [Google Scholar] [CrossRef]
- Kapas, J. Has COVID-19 Caused a Change in the Dynamics of the Unemployment Rate? The Case of North America and Continental Europe. Reg. Stat. 2022, 12, 3–26. [Google Scholar] [CrossRef]
- Ngarava, S.; Mushunje, A.; Chaminuka, P.; Zhou, L. Impact of the COVID-19 Pandemic on the South African Tobacco and Alcohol Industries: Experiences from British American Tobacco and Distell Group Limited. Phys. Chem. Earth 2022, 127, 103186. [Google Scholar] [CrossRef]
- Odiase, S.; Saghaian, S.H. Impact of COVID-19 Pandemic on Vertical Price Transmission in the U.S. Fresh Banana Market. Sustainability 2022, 14, 6354. [Google Scholar] [CrossRef]
- FAOSTAT. Several Statistics. Available online: https://www.fao.org/faostat/en/#home (accessed on 12 September 2022).







| Terms | Occurrences | Average Publication Year | Average Citations | Average Normalized Citations |
|---|---|---|---|---|
| matter | 11 | 2021 | 3 | 2 |
| feature | 10 | 2021 | 9 | 1 |
| century | 9 | 2022 | 1 | 0 |
| sensing | 8 | 2021 | 2 | 0 |
| vehicle | 8 | 2021 | 3 | 0 |
| wave | 7 | 2021 | 8 | 1 |
| pollutant | 6 | 2021 | 2 | 2 |
| cluster | 5 | 2021 | 4 | 1 |
| disease risk | 5 | 2021 | 10 | 1 |
| insecurity | 5 | 2021 | 4 | 1 |
| island | 5 | 2021 | 3 | 0 |
| mix | 5 | 2022 | 5 | 1 |
| satellite | 5 | 2021 | 4 | 1 |
| temperature | 5 | 2021 | 4 | 1 |
| test | 5 | 2021 | 14 | 2 |
| accuracy | 4 | 2022 | 4 | 1 |
| actor | 4 | 2022 | 2 | 0 |
| agency | 4 | 2021 | 16 | 1 |
| body | 4 | 2021 | 9 | 1 |
| conference | 4 | 2022 | 0 | 0 |
| Terms | Occurrences | Average Publication Year | Average Citations | Average Normalized Citations |
|---|---|---|---|---|
| interest | 26 | 2022 | 1 | 0 |
| author | 23 | 2022 | 1 | 0 |
| declaration | 19 | 2022 | 2 | 0 |
| zone | 17 | 2021 | 1 | 1 |
| bioaerosol | 15 | 2021 | 8 | 1 |
| gtc yr | 15 | 2020 | 611 | 15 |
| proceeding | 14 | 2021 | 0 | 0 |
| adoption | 13 | 2021 | 3 | 1 |
| financial interest | 12 | 2022 | 0 | 0 |
| matter | 12 | 2021 | 3 | 2 |
| Nepal | 12 | 2021 | 3 | 0 |
| start up | 12 | 2022 | 0 | 0 |
| vehicle | 12 | 2021 | 4 | 0 |
| Africa | 11 | 2021 | 3 | 1 |
| awareness | 11 | 2021 | 5 | 1 |
| content | 11 | 2020 | 9 | 0 |
| personal relationship | 11 | 2022 | 0 | 0 |
| S. baicalensis | 11 | 2020 | 10 | 0 |
| soc | 11 | 2022 | 0 | 0 |
| temple | 11 | 2022 | 0 | 0 |
| Documents | Objectives | Insights about COVID-19 and Land Use |
|---|---|---|
| ferreira m.n. (2021) [52] | Overview of zoonotic diseases | Land use change influence the emergence of new zoonotic diseases |
| lawler o.k. (2021) [53] | Explore the feedback loops between the zoonotic diseases causes and consequences | Climate change and land use change are among the drivers of zoonotic diseases |
| wu t. (2021) [54] | Review how ecosystem change, meat consumption, urban expansion and connectivity among regions and countries are interrelated with the emerging infectious diseases | Meat consumption and land use change promote the pathogen transmissions from animals to humans |
| shaer a. (2021) [55] | Assess the impacts of the COVID-19 pandemic on active mobility of men and women in Iran | Active mobility during the pandemic was affected by the built environment |
| talukder b. (2022) [56] | Understand the factors that influenced the origin of COVID-19 | Land use and land cover changes are among the planetary health drivers of the COVID-19 pandemic |
| rivera-ferre m.g. (2021) [57] | Analyze the feedback loops among the pandemics and the food systems | Food systems have impacts on land use changes and consequently on the pandemic |
| roberts m. (2021) [58] | Review the dimensions of wildlife–human interfaces and the appearance of infectious diseases | The emerging zoonotic diseases are promoted by anthropogenic factors, including the land use changes |
| shaer a. (2021) [59] | Analyze the changes in the factors that influence the active mobility of older adults in Iran during the pandemic | Land use characteristics are among the main factors that influence the active mobility during the crises |
| shaer a. (2021) [60] | Evaluate the implications of the pandemic on the active mobility in Iran | The conditions of the built environment are the main drivers of active travel |
| plowright r.k. (2021) [61] | Investigate the relationships between land use changes and emerging zoonotic diseases from a landscape perspective | Multidisciplinary cooperation is needed to protect the landscape conditions that mitigate the risks of infectious transmissions from animals to humans |
| white r.j. (2020) [62] | Review land use changes and pathogen spillover | Forest degradation, urban expansion and farming intensification impacts the zoonotic diseases emergence and spread |
| albers h.j. (2020) [63] | Highlight potentialities to consider diseases spread dimensions in human behavior assessments | Multidisciplinary approaches are needed to address the human-environment relationships |
| mouratidis k. (2021) [64] | Evaluate the impacts of the pandemic on the quality of life | Land use was changed during the COVID-19 pandemic |
| wang j. (2021) [65] | Review built environment and COVID-19 risks | Built environment is interrelated with the transmission risks |
| reaser j.k. (2021) [66] | Assess ecological strategies to mitigate zoonotic diseases | Ecological restoration strategies may reduce the risks of pathogen spillover |
| shaer a. (2021) [67] | Analyze the mobility of older adults during the COVID-19 pandemic | The transportation framework impacted the mobility under pandemic conditions |
| reaser j.k. (2022) [68] | Investigate the landscape immunity framework | The environment is modified by changes in the land use and this impacts the relations among the pathogens and their hosts |
| barbier e.b. (2021) [69] | Assess the risks of diseases transmissions | Wildlife Habitat conservation is crucial to reduce the risks of infectious pathogen spread |
| budiman i. (2021) [70] | Review human–nature relationships | COVID-19 pandemic impacted the land use, namely the forest management |
| wali b. (2021) [71] | Investigate the relationships between pandemic consequences and built environment | Built environment has implications on the COVID-19 pandemic severity |
Publisher’s Note: MDPI stays neutral with regard to jurisdictional claims in published maps and institutional affiliations. |
© 2022 by the author. Licensee MDPI, Basel, Switzerland. This article is an open access article distributed under the terms and conditions of the Creative Commons Attribution (CC BY) license (https://creativecommons.org/licenses/by/4.0/).
Share and Cite
Martinho, V.J.P.D. Impacts of the COVID-19 Pandemic and the Russia–Ukraine Conflict on Land Use across the World. Land 2022, 11, 1614. https://doi.org/10.3390/land11101614
Martinho VJPD. Impacts of the COVID-19 Pandemic and the Russia–Ukraine Conflict on Land Use across the World. Land. 2022; 11(10):1614. https://doi.org/10.3390/land11101614
Chicago/Turabian StyleMartinho, Vítor João Pereira Domingues. 2022. "Impacts of the COVID-19 Pandemic and the Russia–Ukraine Conflict on Land Use across the World" Land 11, no. 10: 1614. https://doi.org/10.3390/land11101614
APA StyleMartinho, V. J. P. D. (2022). Impacts of the COVID-19 Pandemic and the Russia–Ukraine Conflict on Land Use across the World. Land, 11(10), 1614. https://doi.org/10.3390/land11101614
