Benchmarking Measures for the Adaptation of New Irrigation Solutions for Small Farms in Egypt
Abstract
1. Introduction
2. Materials and Methods
- Farm area: this study was interested in small farms < 2 ha.
- Region: the study was one only in Egypt.
- Joining a professional organization: its values were yes (if farmer joining a professional organization) or no.
- Crop has two properties: (1) crop type: two different crops olive and citrus have been selected; (2) the mean income of growing the crop.
- Profit/cost has two properties: (1) cost of water, its values low, medium, and high; (2) cost of technology or practice, its values low, medium, and high.
- People have three properties: (1) awareness of farmer by technology or practice, its values low, medium, and high: (2) irrigation expertise in managing farms, its values low, medium, and high; (3) instruction level, its values: none—primary—secondary—baccalaureate—university and other.
- Soil has only one property: soil texture, its values light, medium, and clay.
- Irrigation water has four properties: (1) sources, its values groundwater—surface water—alternative water sources (i.e., wastewater, salt water); (2) salinity level: low, moderate, and high; (3) irrigation water availability, its values available, medium, and shortage; (4) irrigation system type its values surface irrigation and drip irrigation.
- The social, environmental, and economic factors that most influence the selection of appropriate irrigation strategies have been quantified and scaled from 0 to 1, with the scale divided into five values (0, 0.25, 0.50, 0.75, and 1). A value of zero indicates that the probability of adopting a particular technique or strategy is zero, while a value of 1 indicates the highest probability of adaptation, meaning that 100% of farmers would adopt this technique or strategy. These benchmarking factors were utilized to design questionnaires, which were then administered to three Egyptian experts in water management to gather their insights. These benchmarking factors were used to create questionnaire forms, which were utilized to ask and gather information from three Egyptian experts in water management.
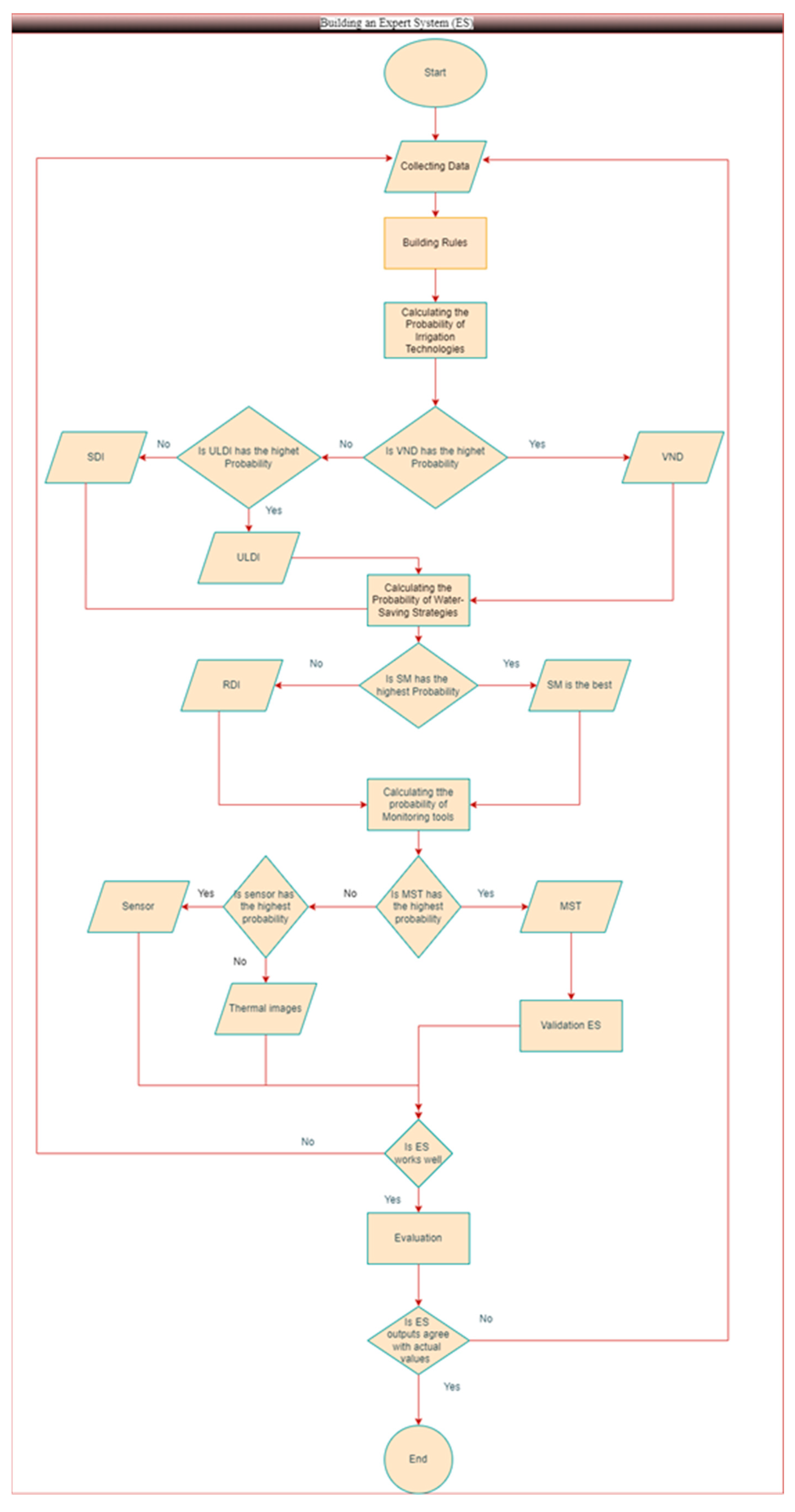
2.1. Building the Expert System
2.1.1. Identification of the Problem
2.1.2. Conceptualization
2.1.3. Formalization
- If x is less than the smallest observed value , then .
- For values of x between the k and (k + 1) ordered observations, , where n is the total number of observations (in this case, the number of experts).
- If x is greater than or equal to the largest observed value x(n), then
3. Results
3.1. Economic Factors
3.1.1. Water Cost
3.1.2. Water Availability
3.2. Educational and Social Factors
3.2.1. Instruction Level
3.2.2. Joining a Professional Organization
3.2.3. Awareness of Small Farmers by the Techniques
3.2.4. Expertise of Small Farmers of Irrigation Management
3.3. Environmental Factors
3.3.1. Soil Texture
3.3.2. Salinity Level
3.3.3. Source of Water
3.3.4. Irrigation System
3.3.5. Crop Type
3.3.6. Farm Area
3.3.7. Region
3.3.8. Economic Factors
- Water Cost: The table indicates that farmers facing high water costs (Cases 3, 7, 8) are more likely to adopt water-saving irrigation technologies such as SDI and ULDI. This is particularly evident in Case 3, where the high-water cost coincides with a 58% probability of adopting SDI and a 9% probability of adopting ULDI. This suggests that economic pressures can drive technological adaptation for cost savings.
- Irrigation Water Availability: The availability of irrigation water also plays a crucial role. In cases of shortage (Case 3), there is a higher probability of adopting water-saving strategies like RDI (56%) and SM (44%), indicating that scarcity can be a strong motivator for adopting conservation measures.
3.3.9. Educational and Social Factors
- Instruction Level and Professional Organizations: The data show that farmers with higher education levels (Cases 2, 10) and those who are members of professional organizations (Cases 3, 6, 10) have a higher probability of adopting advanced technologies and monitoring tools. This pattern suggests that education and professional networks can enhance awareness and access to innovative agricultural practices.
- Awareness and Expertise: Awareness and expertise levels are critical. Farmers with high awareness of specific technologies (e.g., SDI, RDI, sensors) and high expertise (Cases 1, 3, 4, 10) are more likely to adopt these technologies, indicating that knowledge and skill are significant determinants of technological adaptation.
3.3.10. Environmental Factors
- Soil Texture and Salinity: Environmental conditions significantly influence the adaptation of certain practices. For instance, farmers with clay soil (Cases 7, 8) are more likely to adopt SM as a water-saving strategy, possibly due to the higher water retention capacity of clay soils requiring more precise moisture management. Similarly, in areas with moderate salinity levels (Cases 9, 10), there is a higher probability of adopting RDI, suggesting that farmers are adapting their irrigation practices to mitigate the effects of salinity.
- Irrigation Source: The source of irrigation water (surface water vs. groundwater) might also influence the adaptation of certain technologies. For example, farmers using groundwater (Cases 4, 7, 8, 9), which is often more expensive and of variable quality, might be more inclined to adopt water-saving technologies and monitoring tools to optimize their use of this resource.
4. Discussion
4.1. Economic Factors
4.2. Educational and Social Factors
4.3. Environmental Factors
4.4. Implications for Policy and Practice
4.5. Discussion on Implementation, Verification, and Validation
4.6. Agreement Rates and Predictive Accuracy
4.7. Influence of Economic, Educational, Environmental, and Social Factors
4.8. Implications for Future Research and Practice
5. Conclusions
Author Contributions
Funding
Data Availability Statement
Acknowledgments
Conflicts of Interest
References
- Karydas, C.; Chatziantoniou, M.; Tremma, O.; Milios, A.; Stamkopoulos, K.; Vassiliadis, V.; Mourelatos, S. Profitability Assessment of Precision Agriculture Applications—A Step Forward in Farm Management. Appl. Sci. 2023, 13, 9640. [Google Scholar] [CrossRef]
- Munir, M.S.; Bajwa, I.S.; Naeem, M.A.; Ramzan, B. Design and implementation of an IoT system for smart energy consumption and smart irrigation in tunnel farming. Energies 2018, 11, 3427. [Google Scholar] [CrossRef]
- Abou Kheira, A.A. Crop Water Productivity as Influenced by Irrigation Improvement in the Nile Delta. In Proceedings of the 2009 ASABE Annual International Meeting, Reno, NV, USA, 21–24 June 2009; American Society of Agricultural and Biological Engineers: St. Joseph, MI, USA, 2009. [Google Scholar]
- Malano, H.; Burton, M.; Makin, I. Benchmarking performance in the irrigation and drainage sector: A tool for change. Irrig. Drain. 2004, 53, 119–133. [Google Scholar] [CrossRef]
- Burt, C.M.; Styles, S.W. Conceptualizing irrigation project modernization through benchmarking and the rapid appraisal process. Irrig. Drain. 2004, 53, 145–154. [Google Scholar] [CrossRef]
- Wilson, R.; Charry, A.; Kemp, D. Performance indicators and benchmarking in Australian agriculture: Synthesis and perspectives. Ext. Farming Syst. 2005, 1, 45–58. [Google Scholar]
- Nikiel, C.A.; Eltahir, E.A.B. Past and future trends of Egypt’s water consumption and its sources. Nat Commun. 2021, 12, 4508. [Google Scholar] [CrossRef]
- Negm, A.M.; Omran, E.S.E.; Mahmoud, M.A.; Abdel-Fattah, S. Update, Conclusions, and Recommendations for Conventional Water Resources and Agriculture in Egypt. In Handbook of Environmental Chemistry; Springer: Cham, Switzerland, 2018; Volume 74, pp. 659–681. [Google Scholar]
- Amer, A.S.; Mohamed, W.S. Assessment of Ismailia Canal for irrigation purposes by water quality indices. Environ. Monit. Assess. 2022, 194, 862. [Google Scholar] [CrossRef] [PubMed]
- Mumbi, A.W.; Fengting, L. Exploring changes in water use patterns, demand and stress along the Nile River Basin through the lens of Kenya and Egypt. Mar. Freshw. Res. 2020, 71, 1478–1487. [Google Scholar] [CrossRef]
- Eid, A.R.; Negm, A. Improving Agricultural Crop Yield and Water Productivity via Sustainable and Engineering Techniques. In Handbook of Environmental Chemistry; Springer: Cham, Switzerland, 2018; Volume 74, pp. 561–591. [Google Scholar]
- El-Gafy, I. Integration among egyptian governorates to optimize irrigation water use utilizing weight goal programming technique. Irrig. Drain. 2013, 62, 559–577. [Google Scholar] [CrossRef]
- Saeid Hassan, N.R. A Simulation Model for Sprinklers Irrigation System. J. Univ. Shanghai Sci. Technol. 2021, 23, 372–378. [Google Scholar] [CrossRef]
- Gao, J.; Zhuo, L.; Duan, X.; Wu, P. Agricultural water-saving potentials with water footprint benchmarking under different tillage practices for crop production in an irrigation district. Agric. Water Manag. 2023, 282, 108274. [Google Scholar] [CrossRef]
- Schache, M.; Adams, T. Benchmarking as an extension tool: Instant gratification versus 20: 20 hindsight. Ext. Farming Syst. J. 2009, 5, 133–138. [Google Scholar]
- Song, C.; Rong, Y.; Liu, R.; Oxley, L.; Ma, H. Testing the Effects of Water-Saving Technologies Adapted to Drought: Empirical Evidence from the Huang-Huai-Hai Region in China. Land 2022, 11, 2136. [Google Scholar] [CrossRef]
- Unver, O.; Wahaj, R.; Lorenzon, E.; Mohammadi, K.; Osias, J.R.; Reinders, F.; Wani, S.; Chuchra, J.; Lee, P.; Sangjun, I.M. Key and smart actions to alleviate hunger and poverty through irrigation and drainage. Irrig. Drain. 2018, 67, 60–71. [Google Scholar] [CrossRef]
- Hari, T.R.S.; Sumijan, S. Sistem Pakar dengan Menggunakan Metode Naive Bayes dalam Mengidentifikasi Penyakit Karies pada Gigi Manusia. J. Sistim Inf. Teknol. 2021, 3, 233–238. [Google Scholar] [CrossRef]
- Seflek, A.Y.; Çarman, K. A Design of an Expert System for Selecting Pumps Used in Agricultural Irrigation. Math. Comput. Appl. 2010, 15, 108–116. [Google Scholar] [CrossRef]
- Hazman, M. Crop irrigation schedule expert system. In Proceedings of the 2015 13th International Conference on ICT and Knowledge Engineering, Bangkok, Thailand, 18–20 November 2015; pp. 78–83. [Google Scholar]
- Córcoles, J.I.; A de, J.J.; Ortega, J.F.; Tarjuelo, J.M.; Moreno, M.A. Evaluation of Irrigation Systems by Using Benchmarking Techniques. J. Irrig. Drain. Eng. 2012, 138, 225–234. [Google Scholar] [CrossRef]
- Vizureanu, P. (Ed.) Introductory Chapter: Enhanced Expert System—A Long-Life Solution. In Enhanced Expert; IntechOpen: Rijeka, Croatia, 2019. [Google Scholar]














| Concepts/Factors | Properties | Value | Type of Value |
|---|---|---|---|
| Economic Factors | |||
| Water | Cost of water | Low, medium, and high | String (text) |
| Water | Irrigation water availability | Available, medium, and shortage | String (text) |
| Cost | Income of small farm | Low, medium, and high | String (text) |
| Cost | Cost of technology or practice | Low, medium, and high | String (text) |
| Educational and Social Factors | |||
| Pepole | Instruction level/level of education | None—primary—secondary—baccalaureate—university other | String (text) |
| Pepole | Joining a professional organization | Yes—no | Boolean |
| Pepole | Awareness of farmer | Low, medium, and high | String (text) |
| Pepole | Irrigation expertise in managing farms | Low, medium, and high | String (text) |
| Environmental Factors | |||
| Soil | Soil texture characteristics | Light, medium, and clay | String (text) |
| Water | Salinity level | Low, moderate, and high | String (text) |
| Water | Sources | Groundwater—surface water—alternative water sources (i.e., wastewater, salt water | String (text) |
| Water | Irrigation system type | Surface irrigation, drip irrigation | String (text) |
| Crop | Type | Citrus and olive | String (text) |
| Farm | Area | 0–2 ha | Constant |
| Region | Egypt | String (text) | |
| Concept | Value | Irrigation Technologies | Water-Saving Strategies | Monitoring Tools | |||||
|---|---|---|---|---|---|---|---|---|---|
| ULDI | VND | SDI | RDI | SM | MTS | Sensors | Thermal | ||
| Farm/Area | 0–2 ha | 1/3 | 1/3 | 1/3 | 1/2 | 1/2 | 1/3 | 1/3 | 1/3 |
| Concept | Value | Percentage of Adaptation (%) | Irrigation Technologies | Water-Saving Strategies | Monitoring Tools | |||||
|---|---|---|---|---|---|---|---|---|---|---|
| ULDI | VNOD | SDI | RDI | SM | MTS | Sensors | Thermal | |||
| Region | Egypt | 0 | 1 | 0 | 0 | 0 | 0 | 1 | 1/3 | 2/3 |
| 25% | 0 | 1 | 0 | 0 | 0 | 0 | 0 | 1/3 | ||
| 50% | 0 | 0 | 1/3 | 2/3 | 0 | 0 | 2/3 | 0 | ||
| 75% | 0 | 0 | 2/3 | 1/3 | 1 | 0 | 0 | 0 | ||
| 100% | 0 | 0 | 0 | 0 | 0 | 0 | 0 | 0 | ||
| Concepts | Case Number | |||||||||
|---|---|---|---|---|---|---|---|---|---|---|
| 1 | 2 | 3 | 4 | 5 | 6 | 7 | 8 | 9 | 10 | |
| Economic Factors | ||||||||||
| Water cost | Low | Low | High | Medium | Medium | Medium | High | High | Medium | Medium |
| Irrigation available | Medium | Medium | Shortage | Available | Medium | Medium | Medium | Medium | Available | Medium |
| Educational and Social Factors | ||||||||||
| Instruction level | Primary | University | Secondary | University | None | Secondary | Secondary | Secondary | None | University |
| Joining a professional organization | NO | NO | YES | NO | NO | YES | NO | NO | NO | YES |
| Awareness of farmer ULDI | Medium | Medium | Low | Low | Low | Low | Low | Low | Low | Low |
| Awareness of farmer SDI | Low | Low | Medium | Low | Low | Low | Medium | Medium | Medium | Medium |
| Awareness of farmer VND | Low | Low | Low | Low | Low | Low | Low | Low | Low | Low |
| Awareness of farmer RDI | High | Medium | Medium | Low | Low | Low | Low | Low | Low | Low |
| Awareness of farmer SM | Medium | Medium | High | Medium | Medium | Medium | Medium | Medium | Medium | Medium |
| Awareness of farmer MST | Medium | Low | Medium | Low | Low | Low | Low | Low | Low | Low |
| Awareness of farmer Sensors | Low | Low | Low | Medium | Medium | Medium | Low | Low | Low | Low |
| Awareness of farmer Thermal | Low | Low | Low | Low | Low | Low | Low | Low | Low | Low |
| Experts of farmers | High | Medium | High | High | Medium | Medium | Medium | Medium | Low | High |
| Environmental Factors | ||||||||||
| Soil texture | Medium | Medium | Light | Light | Light | Light | clay | clay | Light | Light |
| Salinity level | Low | Low | Low | Low | Low | Low | Low | Low | Moderate | Moderate |
| Irrigation source | Surface Water | Surface Water | Surface Water | Groundwater | Surface Water | Surface Water | Groundwater | Groundwater | Groundwater | Surface Water |
| Irrigation system type | drip irrigation | |||||||||
| Crop Type | Citrus | Olive | ||||||||
| Region | Egypt | |||||||||
| Probability of Irrigation Technology | ||||||||||
| VND | 37 | 33 | 33 | 42 | 43 | 31 | 40 | 49 | 44 | 30 |
| SDI | 52 | 60 | 58 | 52 | 48 | 62 | 51 | 45 | 56 | 65 |
| ULDI | 11 | 7 | 9 | 6 | 9 | 7 | 9 | 6 | 0 | 5 |
| Probability of Water saving | ||||||||||
| SM | 56 | 55 | 44 | 51 | 59 | 47 | 48 | 38 | 59 | 52 |
| RDI | 44 | 45 | 56 | 49 | 41 | 53 | 52 | 62 | 41 | 48 |
| Probability of Monitoring Tools | ||||||||||
| MST | 8 | 5 | 16 | 1 | 1 | 8 | 9 | 5 | 0 | 7 |
| Sensors | 91 | 95 | 84 | 98 | 99 | 92 | 90 | 95 | 100 | 92 |
| Thermal | 1 | 0 | 0 | 1 | 0 | 0 | 1 | 0 | 0 | 1 |
| Actual selection | ||||||||||
| Irrigation technology | VND | VND | VND | SDI | SDI | SDI | VND | SDI | SDI | SDI |
| Water-saving strategies | SM | SM | SM | RDI | SM | SM | SM | RDI | SM | SM |
| Monitoring tools | Other | Other | Other | Sensors | Other | Other | Other | Sensors | Sensors | Other |
Disclaimer/Publisher’s Note: The statements, opinions and data contained in all publications are solely those of the individual author(s) and contributor(s) and not of MDPI and/or the editor(s). MDPI and/or the editor(s) disclaim responsibility for any injury to people or property resulting from any ideas, methods, instructions or products referred to in the content. |
© 2025 by the authors. Licensee MDPI, Basel, Switzerland. This article is an open access article distributed under the terms and conditions of the Creative Commons Attribution (CC BY) license (https://creativecommons.org/licenses/by/4.0/).
Share and Cite
Farag, A.A.; Pérez-Pérez, J.G. Benchmarking Measures for the Adaptation of New Irrigation Solutions for Small Farms in Egypt. Water 2025, 17, 137. https://doi.org/10.3390/w17020137
Farag AA, Pérez-Pérez JG. Benchmarking Measures for the Adaptation of New Irrigation Solutions for Small Farms in Egypt. Water. 2025; 17(2):137. https://doi.org/10.3390/w17020137
Chicago/Turabian StyleFarag, Abousrie A., and Juan Gabriel Pérez-Pérez. 2025. "Benchmarking Measures for the Adaptation of New Irrigation Solutions for Small Farms in Egypt" Water 17, no. 2: 137. https://doi.org/10.3390/w17020137
APA StyleFarag, A. A., & Pérez-Pérez, J. G. (2025). Benchmarking Measures for the Adaptation of New Irrigation Solutions for Small Farms in Egypt. Water, 17(2), 137. https://doi.org/10.3390/w17020137

