Abstract
This paper presents a novel procedure for the treatment of contaminated water with high concentrations of nitrates, which are considered as one of the main causes of the eutrophication phenomena. For this purpose, magnetic nanoparticles functionalized with silver (Fe3O4@AgNPs) were synthesized and used as an adsorbent of nitrates. Experimental conditions, including the pH, adsorbent and adsorbate dose, temperature and contact time, were analyzed to obtain the highest adsorption efficiency for different concentration of nitrates in water. A maximum removal efficiency of 100% was reached for 2, 5, 10 and 50 mg/L of nitrate at pH = 5, room temperature, and 50, 100, 250 and 500 µL of Fe3O4@AgNPs, respectively. The characterization of the adsorbent, before and after adsorption, was performed by energy dispersive X-ray spectroscopy, scanning electron microscopy, Brunauer-Emmett-Teller analysis and Fourier-transform infrared spectroscopy. Nitrates can be desorbed, and the adsorbent can be reused using 500 µL of NaOH solution 0.01 M, remaining unchanged for the first three cycles, and exhibiting 90% adsorption efficiency after three regenerations. A deep study on equilibrium isotherms reveals a pH-dependent behavior, characterized by Langmuir and Freundlich models at pH = 5 and pH = 1, respectively. Thermodynamic studies were consistent with physicochemical adsorption for all experiments but showed a change from endothermic to exothermic behavior as the temperature increased. Interference studies of other ions commonly present in water were carried out, enabling this procedure as very selective for nitrate ions. In addition, the method was applied to real samples of seawater, showing its ability to eliminate the total nitrate content in eutrophized waters.
1. Introduction
Industrial and agricultural activities have resulted in an increase of the concentration of nutrients in water. Among them, nitrates are considered as one of the most diffused contaminant, especially because of their high solubility in water and low retention by soil particles [1]. Eutrophication is the most important process of water pollution in aquatic environments such as lakes, rafts, rivers or reservoirs [2]. This process is caused by the excess of nutrients in water, mainly nitrogen and phosphorus, mostly arising from human activity. Moreover, eutrophication affects the quality of waters since they acquire a foul smell as rot increases and the oxygen depletes. The smell of these waters can lead to economic losses (tourism, areas that lose value, among others), respiratory problems and their consumption can cause health problems in the nearby areas [3,4,5].
For these reasons, nowadays, many methods to remove nitrates from water samples have been developed. Among them, procedures based on catalysis [1,6,7,8,9], electrocoagulation [10,11,12] and photocatalysis [13,14] are common.
Approaches for removing nitrates based on biological treatments were also widely used some years ago [1,15,16,17,18]. However, these techniques have been superseded by other methods that lead to better results in terms of removal efficiency, quickness and simplicity. In this sense, methods for removing nitrates based on adsorption lead to high removal efficiencies. Different materials have been used as nitrate adsorbents, such as carbon activated and zeolite [19], amberlite [20], several resines [21,22], composites [23] and microalgae [24]. Nonetheless, these procedures do not achieve the total removal of nitrates in water compared to the work presented in this article.
The use of nanoparticles to remove nitrates in water samples has been studied in recent years, obtaining good results in relation to removal efficiency. However, these procedures are not very fast or easy to carry out, in general [25,26,27,28,29]. By comparison with our approach, these methods involve more tedious experimental processes with higher costs, higher temperatures, or longer times to achieve the maximum adsorption of nitrates, which in no case reaches 100% of the removal of the pollutant. The procedure presented in this work represents a great advance in the elimination of nitrates in water over the aforementioned, presenting numerous advantages such as the total adsorption of high concentrations of nitrates in water in just a few seconds, under mild experimental conditions and using a very low adsorbent dose.
Consequently, in this study we present a novel, very simple and fast method for adsorption of nitrates from aqueous samples using magnetic core functionalized with silver nanoparticles (Fe3O4@AgNPs) as an adsorbent. The choice of Fe3O4@AgNPs is primarily based on the quick and easy removal of magnetic nanoparticles from aquatic environments using a magnet, as shown in the recent literature [30,31,32]. Moreover, a novel study showed the notable increase in the adsorption efficiency to eliminate phosphates in water when the adsorbent was functionalized with silver nanoparticles [33]. Phosphates and nitrates present similar characteristics, thus the effect of silver on nitrate adsorption resulted positive, in the same way. However, to the best of our knowledge, Fe3O4@AgNPs was not previously used as an adsorbent for nitrate removal. Experimental conditions such as pH, temperature, contact time and adsorbent dose have been studied to achieve maximum nitrate removal efficiency. After the adsorption process, Fe3O4@AgNPs can be recycled and reused. Interference studies were carried out, providing this process as very selective for nitrate ions in the presence of other ions commonly present in water.
2. Materials and Methods
2.1. Materials
For all the experiments conducted, the solvents and reagents employed were of analytical reagent grade. Pure water obtained with a Millipore system (Millipore, Bedford, MA, USA) was used exclusively. All the solutions were stored in polypropylene or polytetrafluoroethylene vessels. Nitrate solutions were prepared with sodium nitrate purchased from Sigma Aldrich. Nanoparticles were prepared using FeCl3·6H2O, FeCl2·4H2O and concentrated ammonia solution from Sigma Aldrich. Nitric acid and potassium iodide were purchased from Panreac.
Permanent Nd-Fe-B magnets from Supermagnete, agitator system model AM20-D from Argolab and ultrasound bath model 4820 from PCE instruments were used to prepare the nanoparticles and conduct the experiments. Nitrate concentrations were determined using UV-Vis Nanodrop Spectrophotometer model 2000 (Thermo Fisher Scientific, Madrid, Spain) operating at 220 nm.
2.2. Preparation of Fe3O4@AgNPs
Water solution (20 mL) was heated at 80 °C and steadily under nitrogen atmosphere. Then, 0.56 g FeCl3·6H2O, 0.2 g FeCl2·4H2O and 2 mL of concentrated ammonia solution were added. The mixture was stirred for 10 min. Using a permanent magnet, the particles were separated, and the supernatant solution was rejected. A brown solid was obtained (Fe3O4), washed three times with water and suspended in 20 mL of water. Then, a solution of silver nitrate at a concentration of 0.011 g L−1 (5.7 mL) was added and the mixture was stirred for 5 min. Subsequently, the nanoparticles obtained (Fe3O4@AgNPs) were washed several times with water using and suspended in 20 mL of water.
Iron oxide-based magnetic nanoparticles are recognized to be good as adsorbents, but magnetic and long-range electrostatic interactions make them aggregate [34]. Their synthesis by modifying the surface with nanoparticles avoids this fact and enhances adsorption efficiency by incorporating new active sites [35,36], thus giving Ag NPs a leading role.
2.3. Nitrates Adsorption Procedure
The adsorption procedure has been studied for different concentrations of nitrates in waters, . Specifically, adsorption was carried out using 10 mL of aqueous samples placed in polypropylene tubes at nitrate concentrations of 2, 5, 10 and 50 mg L−1. 200 µL of acetate buffer solution (0.1 M, pH = 5) were added. Then 100, 100, 250 and 500 µL of Fe3O4@AgNPs were incorporated to the mixtures for the respective solutions at different nitrate concentration (2, 5, 10 and 50 mg L−1). After shaking at 60 s, the adsorbent was separated by placing the magnet at the bottom of the tube. The supernatant was analyzed by spectrophotometry, showing the total nitrate removal in every solution.
The adsorption capacity of the nitrate adsorbent, known as (mg g−1), was calculated according to the following equation:
where (mg L−1) and (mg L−1) are the of nitrate concentrations in aqueous solution at the initial and after removing process. (L) is the volume of the solution and (mg) is the mass of the Fe3O4@AgNPs.
3. Results and Discussion
3.1. Characterization of Fe3O4@AgNPs
In order to check the nitrate adsorption onto the adsorbent surface, Fe3O4@AgNPs was characterized before and after adsorption process. Figure 1a shows a scanning electron microscopy (SEM) image of Fe3O4@AgNPs, where the well-differentiated lighter structures correspond to Ag on the Fe3O4 surface, due to its higher atomic number. The corresponding mapping SEM image also reveals the presence of Ag on the adsorbent, highlighted in blue color and labeled in the plot (Figure 1b).
Figure 1.
SEM image (a) and its corresponding mapping (b) for Fe3O4@AgNPs. The presence of Ag in the sample is revealed through the lighter structures (a) and the highlight in blue color (b).
To confirm the presence of Ag in the adsorbent, Figure 2 shows the energy dispersive X-ray spectroscopy (EDX) pattern for Fe3O4@AgNPs associated to the SEM, where the characteristic signal for Ag at 2.984 keV is shown. Additionally, strong characteristic signals for Fe, at 0.705 and 6.398 keV, and for O, at 0.525 keV, indicate the presence of Fe3O4.
Figure 2.
EDX pattern for Fe3O4@Ag adsorbent. Characteristic peaks for Ag (2.984 keV), Fe (0.705 and 6.398 keV), and O (0.525 keV) are shown in the figure.
Figure 3 shows Fourier-transform infrared spectroscopy (FTIR) spectrum for the adsorbent after the adsorption process in order to confirm the presence of nitrate. The characteristic nitrate signals are marked. The vibrational peak for N=O stretching appears at 1600 cm−1, the NO3 asymmetric stretching is shown at 1380 cm−1, while the NO3 symmetric stretching peak is observed at 800 cm−1, as supported by the literature [37].
Figure 3.
FTIR spectrum for Fe3O4@Ag after nitrate adsorption. Signals at 800, 1380 and 1600 cm−1 correspond to NO3 symmetric stretching peak, NO3 asymmetric stretching peak and vibrational peak for N=O stretching, respectively.
As a complementary result, Figure 4 shows a SEM image after the adsorption process, where the darker structures are associated to nitrates, due to the lower atomic number of N. Additionally, the spectrophotometry performed before the adsorption detects a signal at 220 nm, which is indicative of the presence of nitrates in the aqueous sample. After the removal of the magnetic nanoparticles with the magnet the signal is zero, revealing that the nitrates were adsorbed onto the Fe3O4@AgNPs.
Figure 4.
SEM image for Fe3O4@AgNPs after the adsorption. Darker structures are associated with the presence of nitrates, due to the lower atomic number of N.
A Brunauer-Emmett-Teller test determined the contact surface area of Fe3O4@AgNPs, as equal to 116.476 m2/g. One of the roles of Ag NPs is to increase the specific surface area of adsorption, as it was demonstrated by previous studies by the authors [33].
3.2. Effect of pH on Nitrate Removal by Fe3O4@AgNPs
The effect of pH on the adsorption of nitrates was investigated by determining the adsorption efficiency within the range [1,2,3,4,5,6,7,8,9], employing nitrate concentrations equal to 2, 5, 10 and 50 mg L−1. The results are shown in Figure 5, which indicates that there is a common pH range, 4–5, presenting the highest adsorption efficiency for all concentrations. The error bars are smaller than the size of the symbols in Figure 5 and the following, not shown.
Figure 5.
Dependence of the adsorption efficiency on pH for different volumes of Fe3O4@AgNPs and nitrate concentrations, respectively: (a) 500 µL and 50 mg L−1, (b) 250 µL and 10 mg L−1, (c) 100 µL and 5 mg L−1, and (d) 100 µL and 20 mg L−1. Screening of electrostatic interactions becomes greater as nitrate concentration increases.
The point of zero charge (PZC) of the aqueous system is considered as one of the main parameters that affects the behavior of the adsorbents [38]. In general, the influence of pH on anion exchange reaction is principally due to the effect of competitive hydroxyl ions and anions [39]. The PZC of adsorbent Fe3O4@Ag is found to lie within the range [6.03–6.7] [40]. For values of pH > PZC, the surface of Fe3O4@Ag becomes negatively charged and there is a repulsion force between the adsorbent and the nitrate anion, thus the adsorption capacity decreases. For values of pH < PZC, the surface of the adsorbent becomes positively charged, which results in the electrostatic attraction between the nitrate anion and the surface, and thus, the adsorption efficiency increases. Nevertheless, at very low pH, the electrostatic attraction is drastically reduced due to the ionic strength, which measures the effect of ions in solution on the electrostatic potential [41]. An increase in the ionic strength of the solution lowers the electrostatic interactions, either attractive or repulsive, due to a screening effect of the surface charge caused by the reduction of pH [42], thus shielding electrostatic interactions. For all plots in Figure 5, this effect is regarded from a pH < 4, being the screening reduced as the nitrate concentration decreases, in concordance with recent surface-force measurements showing that the typical screening length increases with ion concentration [43].
The results in Figure 5 suggest that our procedure is especially suitable for treatment plants, where the pH and other factors can be regulated for water treatment. Nevertheless, application to waters in natural ecosystems such as seawater, for which pH has a neutral-basic character [44], also provides a high adsorption efficiency, around 75% for pH between 7 and 8, as depicted in Figure 5b–d. These efficiencies are still high compared to the traditional methods usually employed [1,6,10]. For higher nitrate concentrations, such as those shown Figure 5a, water could be processed in treatment plants.
The adsorption mechanism can be regarded as a physicochemical adsorption. Semi-empirical quantum-chemical studies reveal that orbitals 5s and 5d of Ag could be responsible for the chemisorption of nitrate [45]. A physicochemical process agrees with thermodynamic studies presented in Section 3.7.
3.3. Effect of Adsorbent Dose and Performance Metrics
The effect of Fe3O4@AgNPs volume was studied in order to achieve the maximum nitrate efficiency removal in aqueous solutions, for nitrate concentrations equal to 2, 5, 10 and 50 mg L−1. Volumes under study lied in the range of (50, 750) µL. All experiments employed pH = 5 and 60 s of contact time between solution and adsorbent. Figure 6 shows that the maximum adsorption efficiencies for 2 (magenta empty inverted triangles), 5 (blue triangles), 10 (red dots), and 50 (black squares) mg L−1 nitrate concentrations were achieved by using 100, 100, 250 and 500 µL of adsorbent, respectively.
Figure 6.
Dependence of the adsorption efficiency on the adsorbent (Fe3O4@AgNPs) suspension volume for nitrate concentrations equal to 50 mg L−1 (black squares), 10 mg L−1 (red dots), 5 mg L−1 (blue triangles) and 2 mg L−1 (magenta empty inverted triangles).
The variable was calculated for each nitrate concentration versus the suspension volume of Fe3O4@AgNPs, increasing with the nitrate concentration. For this reason, to evaluate the adsorbent performances by reducing the bias it is appropriate to use the partition coefficient (PC) (mg g−1 μM−1) [33,46], defined as:
where C0 the initial concentration of pollutant in the liquid sample (mg L−1), Cf the final concentration of the liquid sample, M the molar mass (mg mM−1) and MRE is the maximum removal efficiency. As depicted in Table 1, the PC diverges when MRE is 100%, and decreases as the MRE does.
Table 1.
Performance metrics of Fe3O4@AgNPs employed for adsorption of different concentrations of nitrate species in water.
Table 1 shows that the PC diverges when MRE is 100% which occurs for every nitrate concentration in an equilibrium situation. At fixed nitrate concentration, increases as the Fe3O4@AgNPs mass decreases. At fixed Fe3O4@AgNPs mass, increases as the nitrate concentration increases.
3.4. Contact Time Effect
Kinetics of Langmuir-like physicochemical reversible processes are well described employing an efficient kinetic three-parameter model connecting both the equilibrium and kinetic viewpoints [33]:
where is the contact time for the adsorption process and , and are characteristic parameters. This model characterizes Langmuir-type adsorption processes matching kinetics and isotherms, unlike other models like the pseudo-first or pseudo-second order [47]. The time of contact between the adsorbent Fe3O4@AgNP and the solutions containing nitrate at different concentrations of 2, 5, 10 and 50 mg L−1, was studied for pH = 5 (characterized by Langmuir isotherm, see Section 3.6) and adsorbent volumes equal to 50, 100, 250 and 500 µL, respectively. Contact times needed for achieving the maximum removal efficiency were 15, 30, 45 and 60 s for 2, 5, 10 and 50 mg L−1 nitrate concentrations, respectively. Figure 7 shows the dependence of the adsorption efficiency on the contact time for concentrations of 50 mg L−1 (black dots) and 10 mg L−1 (red triangles). The solid lines represent the fits to the theoretical kinetic model given by Equation (3), showing R2 values equal to 0.988 and 0.999, respectively. Reduced values are equal to 16.774 and 0.196, respectively. All data corresponding to 2 and 5 mg L−1 are equal to the maximum adsorption efficiency, 100%, not represented in Figure 7. Additionally, comparison with pseudo-first order, pseudo-second order, Elovich and interparticle diffusion kinetic models [48] was performed through Bayesian information criterion and Akaike’s information criterion computed in software Origin 2020, both concluding that Equation (3) is more likely to describe the adsorption kinetics.
Figure 7.
Dependence of the adsorption efficiency on time of contact between Fe3O4@AgNPs and nitrate for 50 mg L−1 of nitrate concentration and 500 µL of adsorbent (black dots), and 10 mg L−1 and 500 µL (red triangles). Solid lines are the fits to the kinetic model introduced by Equation (3).
3.5. Effect of Coexisting Anions on Nitrate Removal
The presence of anions such as sulphates, phosphates, carbonates and chlorides along with nitrates is common in water samples [49,50]. The interference of these ions at different concentrations on nitrate adsorption was studied in this work, by adding them to the aquatic medium before the adsorption process was performed, determining the removal efficiency through spectrophotometry operating at 220 nm. Several scenarios of contaminated water were considered by varying the concentrations of these ions, based on methods from other works [31,32,33,51]. The molar ratio of nitrate/chloride and nitrate/phosphate of 1:5 led to a slight decrease in the nitrate removal efficiency from 100.0% to 93.2% at 10 mg L−1 of nitrate concentration, 250 µL of Fe3O4@AgNPs suspension, at room temperature, pH 5 and 1 min of contact time. However, the molar ratio of nitrate/chloride and nitrate/phosphate of 1:1 and 1:3 did not influence on nitrate adsorption. The presence of the other anions, sulphates and carbonates, was tested in the molar ratio P/anion from 1:1, 1:3 and 1:5, finding no significant influence on nitrate adsorption for the same experimental conditions. This fact shows that Fe3O4@Ag presents higher affinity towards anions with lower charge density.
3.6. Adsorption Isotherms
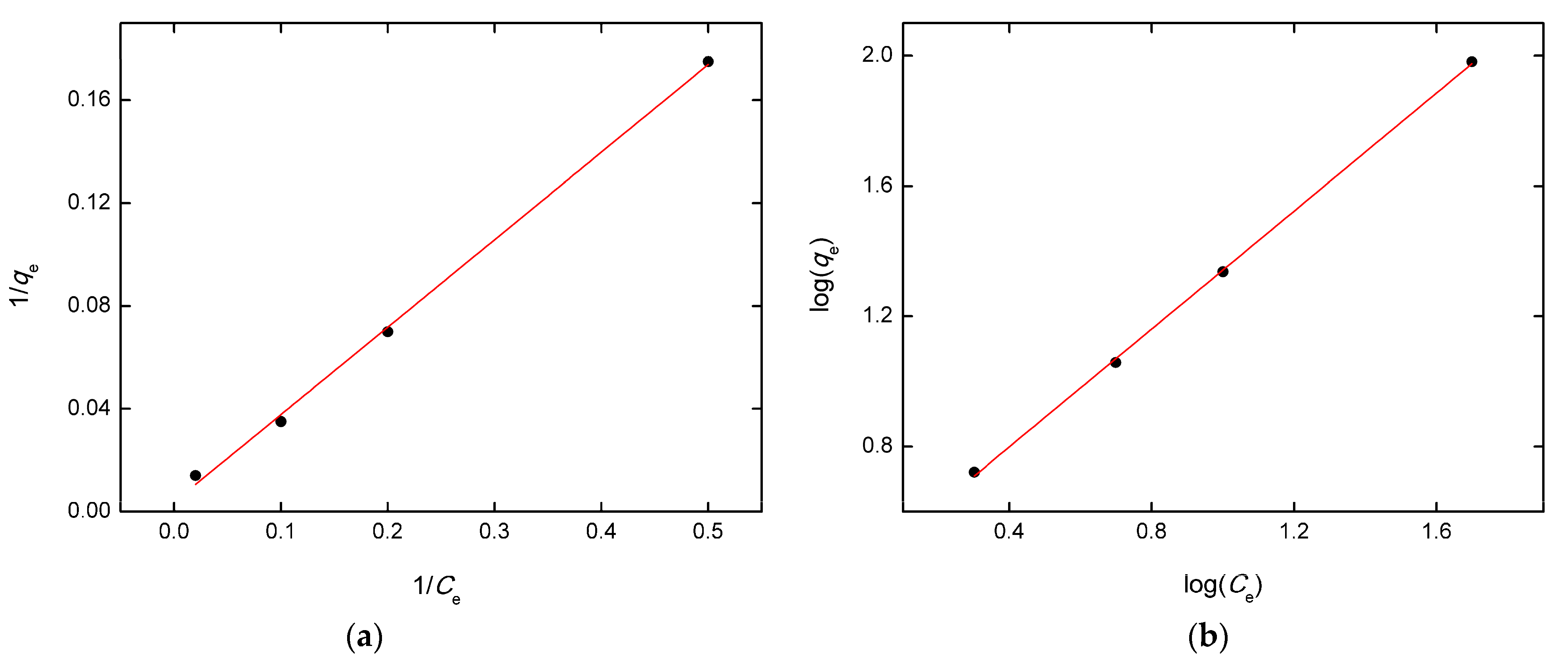
Adsorption isotherms characterize the relationship between the equilibrium values of the adsorption capacity, (mg g−1), and the adsorbate concentration, (mg L−1). Langmuir isotherm considers homogenous monolayer adsorption, described by the equation [33]:
where is the Langmuir adsorption constant (L mg−1) and is the maximum adsorption capacity of the adsorbent (mg g−1). This model adequately represents the fit to the experimental data for adsorption of nitrates to Fe3O4@AgNPs at pH = 5 and higher. In Figure 8 (left) the dependence of on at pH = 5 is shown. The fit to the Langmuir isotherm, Equation (4), gives rise to the best and reduced values, equal to 0.998 and 1.886, respectively. A deeper study reveals that the shape of the isotherm curve is sensitive to the change of pH, and it has been previously reported by some authors that variations in pH conditions can lead to different isotherm behaviors, described by different theoretical models [52]. Freundlich isotherm considers multilayer adsorption and, particularly, affinity between surface sites, which can be achieved when reducing the pH due to the increase in positively charged surface sites [52]. Freundlich equation is [53]:
where and are known as the adsorption capacity and the adsorption intensity constants, respectively. Figure 8 (right) shows the dependence of on for adsorption of nitrates to Fe3O4@AgNPs at pH = 1. The nonlinear fit to Equation (5) gives rise to the best and reduced values, equal to 0.99997 and 0.05092, respectively. By comparison, the data fit to Equation (4) shows and , which reveals a better description for the equilibrium behavior at pH = 1 achieved by the Freundlich model. Other isotherms such as Temkin gave rise to worse fits.
Figure 8.
Langmuir (a) and Freundlich (b) isotherm plots for pH values equal to 5 and 1, respectively. Solid lines represent the fit to Equations (4) and (5), respectively. It is revealed that the decrease of pH enables the Freundlich isotherm as a better model for describing the equilibrium behavior of nitrate adsorption to Fe3O4@AgNPs.
3.7. Thermodynamic Analysis
The analysis of adsorption thermodynamics characterizes the nature of the process, i.e., physisorption or chemisorption, through the determination of the standard Gibbs free energy (kJ mol−1). Additionally, the estimation of the standard free enthalpy, (kJ mol−1), reveals if the process is exothermic or endothermic, while the standard entropy, (kJ mol−1 K), gives information about the increase or decrease of order in the solid/liquid interface [33,54]. values are determined from the equation:
where is the gas constant, is the absolute temperature, and is the so-called distribution coefficient:
Negative values for are consistent with a spontaneous adsorption. Values in the range [−20, 0] kJ mol−1 reveal a physisorption process, while [−400, −80] kJ mol−1 correspond to chemisorption [33]. The interval was determined for the adsorption of nitrates to Fe3O4@AgNPs, for mg L−1, 250 µL of adsorbent and pH = 5, and ranging temperature from 278 to 343 K. The results show that lies in the interval [−15.75, −21.03] kJ mol−1, which can be considered as a physicochemical adsorption process [55].
Van’t Hoff equation relates variables , , and (through Equation (6)) by the following expression:
In adsorption processes it is usual to find a unique linear dependence between and . For the adsorption of nitrates to Fe3O4@AgNPs described above, we distinguish three different behaviors. Figure 9 shows the plot of vs. for temperatures ranging from 278 to 343 K. Fitting Equation (8) to the low temperature region (right solid line) gives rise to kJ mol−1 and kJ mol−1 K, corresponding to an endothermic process with decrease in the order for the solid/liquid interface. The fit to the high temperature region (left straight line) shows kJ mol−1 and kJ mol−1 K, indicative of an exothermic process with slight decrease in the order for the solid/liquid interface. The central region shows no temperature dependence for .
Figure 9.
Van’t Hoff plot of vs. for the adsorption of nitrates to Fe3O4@AgNPs at pH = 5, for mg L−1 and 250 µL of adsorbent. The graph reveals a change from endothermic to exothermic process as increases, separated by a central region showing no dependence on . Solid lines are theoretical fits given by Equation (8).
3.8. Desorption and Recycling Nanoparticles
In order to reuse Fe3O4@AgNPs for successive adsorption processes, nanoparticles were separated from the aqueous solution using a magnet, washed with a few milliliters of acetone and desorbed by employing 500 µL of NaOH solution 0.01 M. Thereafter, NaOH solution was separated, and the nanoparticles were employed again to remove nitrate (10 mg L−1) from aqueous solution under the experimental conditions described before.
Fe3O4@AgNPs can be reused, remaining unchanged for two more cycles, and exhibiting 90% adsorption efficiency after the third regeneration and 81% after the fourth regeneration.
3.9. Adsorption of Nitrates onto Fe3O4@AgNPs in Real Seawater Samples
The method introduced in this work for the adsorption of nitrates from water solutions was tested in real seawater samples. Nitrates were analyzed for those samples and, afterwards, their adsorption was performed by using Fe3O4@AgNPs under the optimal experimental conditions described above. The results are summarized in Table 2.
Table 2.
Adsorption of nitrates to Fe3O4@AgNPs in real seawater samples.
Removal efficiency values within the range 94.6–100% were achieved, slightly lower than those presented in the experimental procedure because seawater contains other anions at very high concentrations that could interfere in the adsorption process.
4. Conclusions
This work introduces a novel and simple method for the adsorption of nitrate from water samples using magnetic nanoparticles coated with nanomeric Ag. Different experimental conditions were studied showing to be optimal at pH = 5 and room temperature. An adsorption efficiency of 100% was reached in 60 s of contact time for a nitrate concentration equal to 50 mg L−1, employing 500 µL of Fe3O4@AgNPs. At lower nitrate concentrations, the contact time needed was just 15 s using 250, 100 and 100 µL of adsorbent for 10, 5 and 2 mg L−1 of nitrate concentration, respectively. Adsorption isotherms and thermodynamic studies revealed interesting behaviors in the removal process. Firstly, a strong pH-dependence for the adsorption equilibrium was found, characterized by the Langmuir model at pH = 5 and Freundlich model at pH = 1. Secondly, thermodynamics revealed a transition from an endothermic to an exothermic physicochemical adsorption as the temperature increased. The nanoparticles can be recycled by applying a few milliliters of a NaOH solution and they can be reused for two additional adsorption cycles, exhibiting no loss of the adsorption properties. In addition, the interference of other ions in the adsorption process was studied, showing that the presence in high concentrations of the species usually found in waters does not affect the adsorption, except for the extreme ratio of nitrate/phosphate of 1:5. Moreover, the procedure was satisfactorily applied to real seawater samples, enabling the approach as a new and very efficient method for the decontamination of eutrophized waters.
Author Contributions
Conceptualization, Y.V.-M., M.C. and A.S.-M.; methodology, Y.V.-M., M.C., A.S.-M., M.Á.M.-P. and M.d.C.G.-O.; software, Y.V.-M., M.C. and A.S.-M.; validation, Y.V.-M., M.C., A.S.-M., M.Á.M.-P. and M.d.C.G.-O.; formal analysis, Y.V.-M., M.C., A.S.-M., M.Á.M.-P. and M.d.C.G.-O.; investigation, Y.V.-M., M.C., A.S.-M., M.Á.M.-P. and M.d.C.G.-O.; resources, Y.V.-M., M.C. and A.S.-M.; data curation, Y.V.-M., M.C., A.S.-M., M.Á.M.-P. and M.d.C.G.-O.; writing—original draft preparation, Y.V.-M., M.C. and A.S.-M.; writing—review and editing, Y.V.-M., M.C. and A.S.-M.; visualization, Y.V.-M., M.C., A.S.-M., M.Á.M.-P. and M.d.C.G.-O.; supervision, Y.V.-M., M.C. and A.S.-M.; project administration, Y.V.-M., M.C. and A.S.-M.; funding acquisition, Y.V.-M., M.C. and A.S.-M. All authors have read and agreed to the published version of the manuscript.
Funding
This research received no external funding.
Institutional Review Board Statement
Not applicable.
Informed Consent Statement
Not applicable.
Acknowledgments
The authors want to thank the University Centre of Defence at the Spanish Air Force Academy, for financial support.
Conflicts of Interest
The authors declare no conflict of interest.
References
- Żołnierczyk, M.; Barbusiński, K. Physicochemical methods of nitrates removal from waste water. Archit. Civ. Eng. Environ. 2019, 12, 153–159. [Google Scholar] [CrossRef]
- Payen, S.; Falconer, S.; Carlson, B.; Yang, W.; Ledgard, S. Eutrophication and climate change impacts of a case study of New Zealand beef to the European market. Sci. Total Environ. 2020, 710. [Google Scholar] [CrossRef] [PubMed]
- Guo, C.; Chen, Y.; Xia, W.; Qu, X.; Yuan, H.; Xie, S.; Lin, L.S. Eutrophication and heavy metal pollution patterns in the water suppling lakes of China’s south-to-north water diversion project. Sci. Total Environ. 2020, 711, 134543. [Google Scholar] [CrossRef]
- Zhang, Y.; Liang, J.; Zeng, G.; Tang, W.; Lu, Y.; Luo, Y.; Xing, W.; Tang, N.; Ye, S.; Li, X.; et al. How climate change and eutrophication interact with microplastic pollution and sediment resuspension in shallow lakes: A review. Sci. Total Environ. 2020, 705, 135979. [Google Scholar] [CrossRef]
- Zhou, Y.; Wang, L.; Zhou, Y.; Mao, X. Eutrophication control strategies for highly anthropogenic influenced coastal waters. Sci. Total Environ. 2020, 705, 135760. [Google Scholar] [CrossRef]
- Constantinou, C.L.; Costa, C.N.; Efstathiou, A.M. Catalytic removal of nitrates from waters. Catal. Today 2010, 151, 190–194. [Google Scholar] [CrossRef]
- Theologides, C.P.; Savva, P.G.; Costa, C.N. Catalytic removal of nitrates from waters in a continuous flow process: The remarkable effect of liquid flow rate and gas feed composition. Appl. Catal. B Environ. 2011, 102, 54–61. [Google Scholar] [CrossRef]
- Ruiz-Bevia, F.; Fernandez-Torres, M.J. Comments on “Use of Rh (III)-Heteropolymolybdate as Potential Catalysts for the Removal of Nitrates in Human Drinking Water: Synthesis, Characterisation and Catalytic Performance” by María A. Jaworski et al. (Water Air Soil Pollut (2018) 229: 309). Water Air Soil Pollut. 2019, 230, 1–3. [Google Scholar] [CrossRef]
- Ruiz-Beviá, F.; Fernández-Torres, M.J. Effective catalytic removal of nitrates from drinking water: An unresolved problem? J. Clean. Prod. 2019, 217, 398–408. [Google Scholar] [CrossRef]
- Lacasa, E.; Cañizares, P.; Sáez, C.; Fernández, F.J.; Rodrigo, M.A. Removal of nitrates from groundwater by electrocoagulation. Chem. Eng. J. 2011, 171, 1012–1017. [Google Scholar] [CrossRef]
- Abdel-Aziz, M.H.; El-Ashtoukhy, E.S.Z.; Zoromba, M.S.; Bassyouni, M.; Sedahmed, G.H. Removal of nitrates from water by electrocoagulation using a cell with horizontally oriented Al serpentine tube anode. J. Ind. Eng. Chem. 2020, 82, 105–112. [Google Scholar] [CrossRef]
- Acharya, S.; Sharma, S.K.; Chauhan, G.; Shree, D. Statistical Optimization of Electrocoagulation Process for Removal of Nitrates Using Response Surface Methodology. Indian Chem. Eng. 2018, 60, 269–284. [Google Scholar] [CrossRef]
- Anderson, J.A. Metal-promoted titania photocatalysis for destruction of nitrates and organics from aqueous environments. Philos. Trans. R. Soc. A Math. Phys. Eng. Sci. 2018, 376. [Google Scholar] [CrossRef]
- Baly, E.C.C.; Heilbron, I.M.; Hudson, D.P. CXXX.—Photocatalysis. Part II. The photosynthesis of nitrogen compounds from nitrates and carbon dioxide. J. Chem. Soc. Trans. 1922, 121, 1078–1088. [Google Scholar] [CrossRef]
- Richard, Y.; Thebault, P. Biological removal of nitrates—Report on 7 years of operation and progress. Water Supply 1992, 10, 151–160. [Google Scholar]
- Janda, V.; Rudovsky, J. Removal of nitrate from drinking water by biological denitrificationp. ChemInform 1993, 87, 179–186. [Google Scholar]
- Wąsik, E.; Bohdziewicz, J.; Blaszczyk, M. Removal of nitrates from ground water by a hybrid process of biological denitrification and microfiltration membrane. Process Biochem. 2001, 37, 57–64. [Google Scholar] [CrossRef]
- Marecik, R.; Dembczyński, R.; Juzwa, W.; Chrzanowski, Ł.; Cyplik, P. Removal of nitrates from processing wastewater by cryoconcentration combined with biological denitrification. Desalin. Water Treat. 2015, 54, 1903–1911. [Google Scholar] [CrossRef]
- Ketcha, M.J.; Manga, N.H.; Daouda, K.; Tchoua, N.P. Kinetic and equilibrium studies of the adsorption of nitrates ions in aqueous solutions by activated carbons and zeolite. Res. J. Chem. Environ. 2007, 11, 47–51. [Google Scholar]
- Chabani, M.; Amrane, A.; Bensmaili, A. Kinetics of nitrates adsorption on Amberlite IRA 400 resin. Desalination 2007, 206, 560–567. [Google Scholar] [CrossRef]
- Chabani, M.; Amrane, A.; Bensmaili, A. Kinetic modelling of the adsorption of nitrates by ion exchange resin. Chem. Eng. J. 2006, 125, 111–117. [Google Scholar] [CrossRef]
- Milmile, S.N.; Pande, J.V.; Karmakar, S.; Bansiwal, A.; Chakrabarti, T.; Biniwale, R.B. Equilibrium isotherm and kinetic modeling of the adsorption of nitrates by anion exchange Indion NSSR resin. Desalination 2011, 276, 38–44. [Google Scholar] [CrossRef]
- Adamu, H.; Shand, M.; Taylor, R.S.F.; Manyar, H.G.; Anderson, J.A. Use of carbon-based composites to enhance performance of TiO2 for the simultaneous removal of nitrates and organics from aqueous environments. Environ. Sci. Pollut. Res. 2018, 25, 32001–32014. [Google Scholar] [CrossRef]
- Ferrando, L.; Matamoros, V. Attenuation of nitrates, antibiotics and pesticides from groundwater using immobilised microalgae-based systems. Sci. Total Environ. 2020, 703. [Google Scholar] [CrossRef]
- Valiyeva, G.G.; Bavasso, I.; Di Palma, L.; Hajiyeva, S.R.; Ramazanov, M.A.; Hajiyeva, F.V. Synthesis of fe/ni bimetallic nanoparticles and application to the catalytic removal of nitrates from water. Nanomaterials 2019, 9, 1130. [Google Scholar] [CrossRef] [PubMed]
- Dharmagunawardhane, D.S.; De Silva, N.L.; Gunatilake, U.B.; Yan, C.F.; Bandara, J. Removal of groundwater nitrates by heterogeneous supramolecular complexes-like photocatalytic system based on in-situ generated and highly active Ti3+/Ti2+ states in the reduced TiO2. Mol. Catal. 2019, 470, 89–96. [Google Scholar] [CrossRef]
- Galan, C.R.; Silva, M.F.; Mantovani, D.; Bergamasco, R.; Vieira, M.F. Green synthesis of copper oxide nanoparticles impregnated on activated carbon using Moringa oleifera leaves extract for the removal of nitrates from water. Can. J. Chem. Eng. 2018, 96, 2378–2386. [Google Scholar] [CrossRef]
- García-Fernández, M.J.; Sancho-Querol, S.; Pastor-Blas, M.M.; Sepúlveda-Escribano, A. Surfactant-assisted synthesis of conducting polymers. Application to the removal of nitrates from water. J. Colloid Interface Sci. 2017, 494, 98–106. [Google Scholar] [CrossRef] [PubMed]
- Chianese, A.; Di Palma, L.; Petrucci, E.; Stoller, M.; Muradova, G.G.; Gadjieva, S.R.; Di Palma, L.; Vilardi, G. Nitrates Removal by Bimetallic Nanoparticles in Water. Chem. Eng. Trans. 2016, 47, 205–210. [Google Scholar]
- Vicente-Martínez, Y.; Caravaca, M.; Soto-Meca, A.; Solana-González, R. Magnetic core-modified silver nanoparticles for ibuprofen removal: An emerging pollutant in waters. Sci. Rep. 2020, 10, 18288. [Google Scholar] [CrossRef]
- López-García, I.; Vicente-Martínez, Y.; Hernández-Córdoba, M. Determination of ultratraces of mercury species using separation with magnetic core-modified silver nanoparticles and electrothermal atomic absorption spectrometry. J. Anal. At. Spectrom. 2015, 30, 1980–1987. [Google Scholar] [CrossRef]
- Vicente-Martínez, Y.; Caravaca, M.; Soto-Meca, A. Total removal of Hg (II) from wastewater using magnetic nanoparticles coated with nanometric Ag and functionalized with sodium 2-mercaptoethane sulfonate. Environ. Chem. Lett. 2020, 18, 975–981. [Google Scholar] [CrossRef]
- Vicente-Martínez, Y.; Caravaca, M.; Soto-Meca, A.; De Francisco-Ortiz, O.; Gimeno, F. Graphene oxide and graphene oxide functionalized with silver nanoparticles as adsorbents of phosphates in waters. A comparative study. Sci. Total Environ. 2020, 709, 136111. [Google Scholar] [CrossRef] [PubMed]
- Shen, X.; Wang, Q.; Chen, W.; Pang, Y. One-step synthesis of water-dispersible cysteine functionalized magnetic Fe3O4 nanoparticles for mercury(II) removal from aqueous solutions. Appl. Surf. Sci. 2014, 317, 1028–1034. [Google Scholar] [CrossRef]
- Cohen, H.; Gedanken, A.; Zhong, Z. One-step synthesis and characterization of ultrastable and amorphous Fe3O4 colloids capped with cysteine molecules. J. Phys. Chem. C 2008, 112, 15429–15438. [Google Scholar] [CrossRef]
- Zhang, Y.R.; Shen, S.L.; Wang, S.Q.; Huang, J.; Su, P.; Wang, Q.R.; Zhao, B.X. A dual function magnetic nanomaterial modified with lysine for removal of organic dyes from water solution. Chem. Eng. J. 2014, 239, 250–256. [Google Scholar] [CrossRef]
- Trivedi, M.K.; Dahryn Trivedi, A.B. Spectroscopic Characterization of Disodium Hydrogen Orthophosphate and Sodium Nitrate after Biofield Treatment. Chromatogr. Sep. Tech. 2015, 6. [Google Scholar] [CrossRef]
- Karthikeyan, P.; Banu, H.A.T.; Meenakshi, S. Synthesis and characterization of metal loaded chitosan-alginate biopolymeric hybrid beads for the efficient removal of phosphate and nitrate ions from aqueous solution. Int. J. Biol. Macromol. 2019, 130, 407–418. [Google Scholar] [CrossRef] [PubMed]
- Battas, A.; El Gaidoumi, A.; Ksakas, A.; Kherbeche, A. Adsorption study for the removal of nitrate from water using local clay. Sci. World J. 2019, 2019. [Google Scholar] [CrossRef]
- Azari, A.; Kalantary, R.R.; Ghanizadeh, G.; Kakavandi, B.; Farzadkia, M.; Ahmadi, E. Iron-silver oxide nanoadsorbent synthesized by co-precipitation process for fluoride removal from aqueous solution and its adsorption mechanism. RSC Adv. 2015, 5, 87377–87391. [Google Scholar] [CrossRef]
- López-Ramón, V.; Moreno-Castilla, C.; Rivera-Utrilla, J.; Radovic, L.R. Ionic strength effects in aqueous phase adsorption of metal ions on activated carbons. Carbon 2003, 41, 2020–2022. [Google Scholar] [CrossRef]
- Moreno-Castilla, C. Adsorption of organic molecules from aqueous solutions on carbon materials. Carbon 2004, 42, 83–94. [Google Scholar] [CrossRef]
- Adar, R.M.; Safran, S.A.; Diamant, H.; Andelman, D. Screening length for finite-size ions in concentrated electrolytes. Phys. Rev. E 2019, 100, 042615. [Google Scholar] [CrossRef]
- Barton, B.I.; Lique, C.; Lenn, Y.D. Water Mass Properties Derived From Satellite Observations in the Barents Sea. J. Geophys. Res. Ocean. 2020, 125, e2019JC015449. [Google Scholar] [CrossRef]
- Rodriguez, J.A. The adsorption of nitrogen dioxide, nitrate and sulfate on Ag(110): A quantum-chemical study. Surf. Sci. 1990, 230, 335–349. [Google Scholar] [CrossRef]
- Al-Wabel, M.; Elfaki, J.; Usman, A.; Hussain, Q.; Ok, Y.S. Performance of dry water- and porous carbon-based sorbents for carbon dioxide capture. Environ. Res. 2019, 174, 69–79. [Google Scholar] [CrossRef]
- Islam, A.; Khan, M.R.; Mozumder, S.I. Adsorption equilibrium and adsorption kinetics: A unified approach. Chem. Eng. Technol. 2004, 27, 1095–1098. [Google Scholar] [CrossRef]
- Jun, B.M.; Heo, J.; Park, C.M.; Yoon, Y. Comprehensive evaluation of the removal mechanism of carbamazepine and ibuprofen by metal organic framework. Chemosphere 2019, 235, 527–537. [Google Scholar] [CrossRef]
- Su, Y.; Yang, W.; Sun, W.; Li, Q.; Shang, J.K. Synthesis of mesoporous cerium-zirconium binary oxide nanoadsorbents by a solvothermal process and their effective adsorption of phosphate from water. Chem. Eng. J. 2015, 268, 270–279. [Google Scholar] [CrossRef]
- Das, J.; Patra, B.S.; Baliarsingh, N.; Parida, K.M. Adsorption of phosphate by layered double hydroxides in aqueous solutions. Appl. Clay Sci. 2006, 32, 252–260. [Google Scholar] [CrossRef]
- López-García, I.; Vicente-Martínez, Y.; Hernández-Córdoba, M. Determination of very low amounts of free copper and nickel ions in beverages and water samples using cloud point extraction assisted by silver nanoparticles. Anal. Methods 2015, 7, 3786–3792. [Google Scholar] [CrossRef]
- Jeppu, G.P.; Clement, T.P. A modified Langmuir-Freundlich isotherm model for simulating pH-dependent adsorption effects. J. Contam. Hydrol. 2012, 129–130, 46–53. [Google Scholar] [CrossRef] [PubMed]
- Ayawei, N.; Ebelegi, A.N.; Wankasi, D. Modelling and Interpretation of Adsorption Isotherms. J. Chem. 2017, 2017, 3039817. [Google Scholar] [CrossRef]
- Tran, H.N.; You, S.J.; Hosseini-Bandegharaei, A.; Chao, H.P. Mistakes and inconsistencies regarding adsorption of contaminants from aqueous solutions: A critical review. Water Res. 2017, 120, 88–116. [Google Scholar] [CrossRef] [PubMed]
- Xia, M.; Chen, Z.; Li, Y.; Li, C.; Ahmad, N.M.; Cheema, W.A.; Zhu, S. Removal of Hg(ii) in aqueous solutions through physical and chemical adsorption principles. RSC Adv. 2019, 9, 20941–20953. [Google Scholar] [CrossRef]
Publisher’s Note: MDPI stays neutral with regard to jurisdictional claims in published maps and institutional affiliations. |
© 2021 by the authors. Licensee MDPI, Basel, Switzerland. This article is an open access article distributed under the terms and conditions of the Creative Commons Attribution (CC BY) license (https://creativecommons.org/licenses/by/4.0/).








