WRF Rainfall Modeling Post-Processing by Adaptive Parameterization of Raindrop Size Distribution: A Case Study on the United Kingdom
Abstract
:1. Introduction
2. Study Area and Data
3. Methodology
3.1. WRF Model Configurations
3.2. Gamma RSD Model
3.3. Experimental Designs
4. Results
4.1. WRF RSD Simulation Results of Different Double-Moment MPs
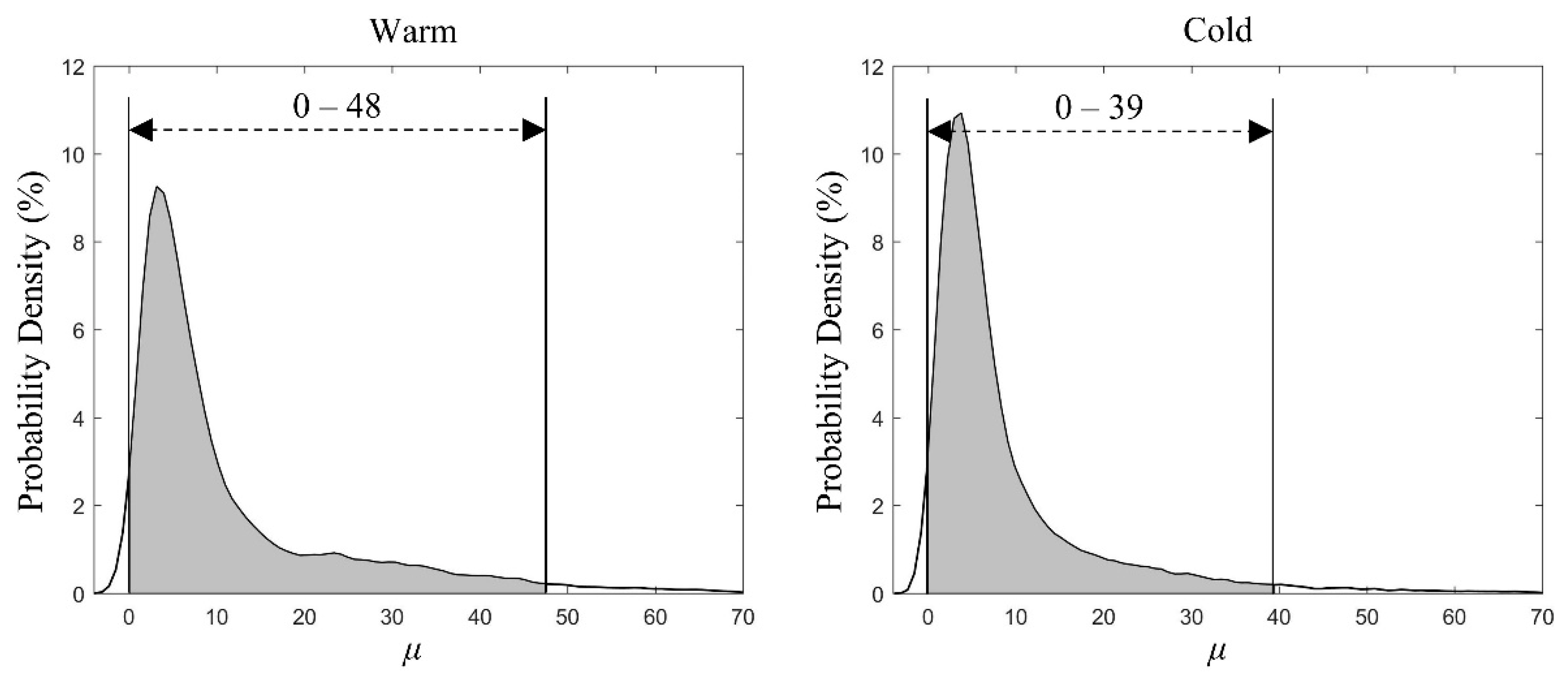
4.2. Shape Parameter Constraint Interval
4.3. Empirical Formula of Adaptive Shape Parameter in the WRF RSD Model
4.4. WRF Rainfall Results of Different Scenarios
4.5. Validation of the Adaptive-μ Model
5. Discussion
6. Conclusions
- The spatial characteristics of rainfall can be reflected by the WRF-simulated RSD, with a smaller average value of or larger average value of , associated with higher annual rainfall. Similar to the RSD results of the JW disdrometer, the three tested WRF double-moment schemes showed a strong quadratic relationship between and and a clear power-law relationship between and , although there were some uncertainties between different schemes.
- Although the fixed-μ gamma RSD model was suitable when rainfall intensity was <1.5 mm/h, linear empirical formulas relating rainfall intensity to optimal μ were successfully built to reflect different scenarios for which the rainfall intensity was ≥1.5 mm/h. Adaptive-μ models of the gamma distribution based on rainfall can be constructed using a piecewise function, as shown in the following equation:where R is the rainfall intensity in mm/h, a is the coefficient of the independent variable, and b is the constant term of the linear function. Adaptive-μ models of the gamma distribution were constructed to apply the Morrison, WDM6, and Thompson aerosol-aware double-moment schemes to two seasons (Table 2).
- The consistency and usability of the adaptive-μ model were also demonstrated by using three error indices by applying the model to 30 validation points. A higher degree of error reduction was observed during the cold season, whereas the Morrison and Thompson aerosol-aware schemes achieved higher degrees of error reduction overall compared to the WDM6 scheme. The adaptive-μ model showed improved predictability for the three tested double-moment schemes compared to the fixed-μ model, indicated by the decreases in RMSE by 23.62%, 11.33%, and 22.21%; decreases in MBE by 59.90%, 31.10%, and 54.58%; and decreases in SD by 13.89%, 4.14%, and 13.41% for the Morrison, WDM6, and Thompson aerosol-aware schemes, respectively.
Supplementary Materials
Author Contributions
Funding
Institutional Review Board Statement
Informed Consent Statement
Data Availability Statement
Acknowledgments
Conflicts of Interest
References
- Cao, Q.; Zhang, G. Errors in Estimating Raindrop Size Distribution Parameters Employing Disdrometer and Simulated Raindrop Spectra. J. Appl. Meteorol. Climatol. 2009, 48, 406–425. [Google Scholar] [CrossRef]
- Yang, Q.; Dai, Q.; Han, D.; Chen, Y.; Zhang, S. Sensitivity analysis of raindrop size distribution parameterizations in WRF rainfall simulation. Atmos. Res. 2019, 228, 1–13. [Google Scholar] [CrossRef]
- Ma, Y.; Ni, G.; Chandra, C.V.; Tian, F.; Chen, H. Statistical characteristics of raindrop size distribution during rainy seasons in Beijing urban area and implications for radar rainfall estimation. Hydrol. Earth Syst. Sci. 2019, 23, 4153–4170. [Google Scholar] [CrossRef] [Green Version]
- Zhu, J.; Zhang, S.; Yang, Q.; Shen, Q.; Zhuo, L.; Dai, Q. Comparison of rainfall microphysics characteristics derived by numerical weather prediction modelling and dual-frequency precipitation radar. Meteorol. Appl. 2021, 28, e2000. [Google Scholar] [CrossRef]
- Caracciolo, C.; Napoli, M.; Porcù, F.; Prodi, F.; Dietrich, S.; Zanchi, C.; Orlandini, S. Raindrop size distribution and soil erosion. J. Irrig. Drain. Eng. 2012, 138, 461–469. [Google Scholar] [CrossRef]
- Janapati, J.; Seela, B.K.; Lin, P.-L.; Wang, P.K.; Kumar, U. An assessment of tropical cyclones rainfall erosivity for Taiwan. Sci. Rep. 2019, 9, 1–14. [Google Scholar]
- Michaelides, S.; Levizzani, V.; Anagnostou, E.; Bauer, P.; Kasparis, T.; Lane, J.E. Precipitation: Measurement, remote sensing, climatology and modeling. Atmos. Res. 2009, 94, 512–533. [Google Scholar] [CrossRef]
- Dai, Q.; Zhu, J.; Zhang, S.; Zhu, S.; Han, D.; Lv, G. Estimation of rainfall erosivity based on WRF-derived raindrop size distributions. Hydrol. Earth Syst. Sci. 2020, 24, 5407–5422. [Google Scholar] [CrossRef]
- Skamarock, W.C.; Klemp, J.B.; Dudhia, J.; Gill, D.O.; Barker, D.M.; Wang, W.; Powers, J.G. A Description of the Advanced Research WRF Version 2. National Center for Atmospheric Research Boulder Co Mesoscale and Microscale Meteorology Div 2005. Available online: https://apps.dtic.mil/sti/citations/ADA487419 (accessed on 25 December 2021).
- Skamarock, W.C.; Klemp, J.B.; Dudhia, J.; Gill, D.O.; Barker, D.M.; Wang, W.; Powers, J.G. A Description of the Advanced Research WRF Version 3. NCAR Technical Note-475+STR 2008. Available online: http://citeseerx.ist.psu.edu/viewdoc/summary?doi=10.1.1.484.3656 (accessed on 25 December 2021).
- Dai, Q.; Han, D. Exploration of discrepancy between radar and gauge rainfall estimates driven by wind fields. Water Resour. Res. 2014, 50, 8571–8588. [Google Scholar] [CrossRef]
- Crétat, J.; Pohl, B.; Richard, Y.; Drobinski, P. Uncertainties in simulating regional climate of Southern Africa: Sensitivity to physical parameterizations using WRF. Clim. Dyn. 2012, 38, 613–634. [Google Scholar] [CrossRef]
- Dawson, D.T.; Xue, M.; Milbrandt, J.A.; Yau, M. Comparison of evaporation and cold pool development between single-moment and multimoment bulk microphysics schemes in idealized simulations of tornadic thunderstorms. Mon. Weather. Rev. 2010, 138, 1152–1171. [Google Scholar] [CrossRef]
- Johnson, M.; Jung, Y.; Dawson, D.T.; Xue, M. Comparison of simulated polarimetric signatures in idealized supercell storms using two-moment bulk microphysics schemes in WRF. Mon. Weather. Rev. 2016, 144, 971–996. [Google Scholar] [CrossRef]
- Lim, K.-S.S.; Hong, S.-Y. Development of an effective double-moment cloud microphysics scheme with prognostic cloud condensation nuclei (CCN) for weather and climate models. Mon. Weather Rev. 2010, 138, 1587–1612. [Google Scholar] [CrossRef] [Green Version]
- Jung, Y.; Xue, M.; Tong, M. Ensemble Kalman filter analyses of the 29–30 May 2004 Oklahoma tornadic thunderstorm using one-and two-moment bulk microphysics schemes, with verification against polarimetric radar data. Mon. Weather Rev. 2012, 140, 1457–1475. [Google Scholar] [CrossRef] [Green Version]
- Putnam, B.J.; Xue, M.; Jung, Y.; Snook, N.; Zhang, G. The analysis and prediction of microphysical states and polarimetric radar variables in a mesoscale convective system using double-moment microphysics, multinetwork radar data, and the ensemble Kalman filter. Mon. Weather Rev. 2014, 142, 141–162. [Google Scholar] [CrossRef]
- Brown, B.R.; Bell, M.M.; Frambach, A.J. Validation of simulated hurricane drop size distributions using polarimetric radar. Geophys. Res. Lett. 2016, 43, 910–917. [Google Scholar] [CrossRef]
- Ulbrich, C.W. Natural variations in the analytical form of the raindrop size distribution. J. Clim. Appl. Meteorol. 1983, 22, 1764–1775. [Google Scholar] [CrossRef] [Green Version]
- Zhang, G.; Vivekanandan, J.; Brandes, E.A.; Meneghini, R.; Kozu, T. The shape–slope relation in observed gamma raindrop size distributions: Statistical error or useful information? J. Atmos. Ocean. Technol. 2003, 20, 1106–1119. [Google Scholar] [CrossRef] [Green Version]
- Milbrandt, J.; Yau, M. A multimoment bulk microphysics parameterization. Part I: Analysis of the role of the spectral shape parameter. J. Atmos. Sci. 2005, 62, 3051–3064. [Google Scholar] [CrossRef] [Green Version]
- Islam, T.; Rico-Ramirez, M.A.; Thurai, M.; Han, D. Characteristics of raindrop spectra as normalized gamma distribution from a Joss–Waldvogel disdrometer. Atmos. Res. 2012, 108, 57–73. [Google Scholar] [CrossRef]
- Harikumar, R.; Sampath, S.; Kumar, V.S. Variation of rain drop size distribution with rain rate at a few coastal and high altitude stations in southern peninsular India. Adv. Space Res. 2010, 45, 576–586. [Google Scholar] [CrossRef]
- Simmons, A. ERA-Interim: New ECMWF reanalysis products from 1989 onwards. ECMWF Newsl. 2007, 110, 29–35. [Google Scholar]
- Uppala, S.; Dee, D.; Kobayashi, S.; Berrisford, P.; Simmons, A. Towards a climate data assimilation system: Status update of ERA-Interim. ECMWF Newsl. 2008, 115, 12–18. [Google Scholar]
- Dee, D.P.; Uppala, S.M.; Simmons, A.; Berrisford, P.; Poli, P.; Kobayashi, S.; Andrae, U.; Balmaseda, M.; Balsamo, G.; Bauer, d.P. The ERA-Interim reanalysis: Configuration and performance of the data assimilation system. Q. J. R. Meteorol. Soc. 2011, 137, 553–597. [Google Scholar] [CrossRef]
- Cardoso, R.M.; Soares, P.M.; Lima, D.C.; Miranda, P.M. Mean and extreme temperatures in a warming climate: EURO CORDEX and WRF regional climate high-resolution projections for Portugal. Clim. Dyn. 2019, 52, 129–157. [Google Scholar] [CrossRef]
- Politi, N.; Vlachogiannis, D.; Sfetsos, A.; Nastos, P.T. High-resolution dynamical downscaling of ERA-Interim temperature and precipitation using WRF model for Greece. Clim. Dyn. 2021, 57, 799–825. [Google Scholar] [CrossRef]
- Bieniek, P.A.; Bhatt, U.S.; Walsh, J.E.; Rupp, T.S.; Zhang, J.; Krieger, J.R.; Lader, R. Dynamical downscaling of ERA-Interim temperature and precipitation for Alaska. J. Appl. Meteorol. Climatol. 2016, 55, 635–654. [Google Scholar] [CrossRef]
- Fu, G.; Charles, S.P.; Timbal, B.; Jovanovic, B.; Ouyang, F. Comparison of NCEP-NCAR and ERA-Interim over Australia. Int. J. Climatol. 2016, 36, 2345–2367. [Google Scholar] [CrossRef]
- Liu, Z.; Liu, Y.; Wang, S.; Yang, X.; Wang, L.; Baig, M.H.A.; Chi, W.; Wang, Z. Evaluation of spatial and temporal performances of ERA-Interim precipitation and temperature in mainland China. J. Clim. 2018, 31, 4347–4365. [Google Scholar] [CrossRef]
- Met-Office. Met Office Integrated Data Archive System (MIDAS) Land and Marine Surface Stations Data (1853-Current). NCAS British Atmospheric Data Centre: 2012. Available online: http://catalogue.ceda.ac.uk/uuid/220a65615218d5c9cc9e4785a3234bd0 (accessed on 20 September 2020).
- Dai, Q.; Bray, M.; Zhuo, L.; Islam, T.; Han, D. A Scheme for Rain Gauge Network Design Based on Remotely Sensed Rainfall Measurements. J. Hydrometeorol. 2017, 18, 363–379. [Google Scholar] [CrossRef]
- Tokay, A.; Wolff, K.; Bashor, P.; Dursun, O. On the Measurement Errors of the Joss-Waldvogel Disdrometer; ResearchGate: Berlin, Germany, 2003. [Google Scholar]
- Song, Y.; Han, D.; Rico-Ramirez, M.A. High temporal resolution rainfall rate estimation from rain gauge measurements. J. Hydroinformatics 2017, 19, 930–941. [Google Scholar] [CrossRef] [Green Version]
- Montopoli, M.; Marzano, F.S.; Vulpiani, G. Analysis and synthesis of raindrop size distribution time series from disdrometer data. IEEE Trans. Geosci. Remote Sens. 2008, 46, 466–478. [Google Scholar] [CrossRef]
- Liu, J.; Bray, M.; Han, D. Sensitivity of the Weather Research and Forecasting (WRF) model to downscaling ratios and storm types in rainfall simulation. Hydrol. Processes 2012, 26, 3012–3031. [Google Scholar] [CrossRef]
- Morrison, H.; Thompson, G.; Tatarskii, V. Impact of cloud microphysics on the development of trailing stratiform precipitation in a simulated squall line: Comparison of one-and two-moment schemes. Mon. Weather Rev. 2009, 137, 991–1007. [Google Scholar] [CrossRef] [Green Version]
- Hong, S.-Y.; Lim, K.-S.S.; Lee, Y.-H.; Ha, J.-C.; Kim, H.-W.; Ham, S.-J.; Dudhia, J. Evaluation of the WRF double-moment 6-class microphysics scheme for precipitating convection. Adv. Meteorol. 2010, 2010, 707253. [Google Scholar] [CrossRef] [Green Version]
- Thompson, G.; Eidhammer, T. A study of aerosol impacts on clouds and precipitation development in a large winter cyclone. J. Atmos. Sci. 2014, 71, 3636–3658. [Google Scholar] [CrossRef]
- Kain, J.S. The Kain–Fritsch Convective Parameterization: An Update. J. Appl. Meteorol. 2004, 43, 170–181. [Google Scholar] [CrossRef] [Green Version]
- Cai, J.; Zhu, J.; Dai, Q.; Yang, Q.; Zhang, S. Sensitivity of a weather research and forecasting model to downscaling schemes in ensemble rainfall estimation. Meteorol. Appl. 2020, 27, e1806. [Google Scholar] [CrossRef] [Green Version]
- Janjić, Z.I. The step-mountain eta coordinate model: Further developments of the convection, viscous sublayer, and turbulence closure schemes. Mon. Weather Rev. 1994, 122, 927–945. [Google Scholar] [CrossRef] [Green Version]
- Mlawer, E.J.; Taubman, S.J.; Brown, P.D.; Iacono, M.J.; Clough, S.A. Radiative transfer for inhomogeneous atmospheres: RRTM, a validated correlated-k model for the longwave. J. Geophys. Res. Atmos. 1997, 102, 16663–16682. [Google Scholar] [CrossRef] [Green Version]
- Dudhia, J. Numerical study of convection observed during the winter monsoon experiment using a mesoscale two-dimensional model. J. Atmos. Sci. 1989, 46, 3077–3107. [Google Scholar] [CrossRef]
- Ek, M.; Mitchell, K.; Lin, Y.; Rogers, E.; Grunmann, P.; Koren, V.; Gayno, G.; Tarpley, J. Implementation of Noah land surface model advances in the National Centers for Environmental Prediction operational mesoscale Eta model. J. Geophys. Res. Atmos. 2003, 108. [Google Scholar] [CrossRef]
- Bringi, V.; Chandrasekar, V.; Hubbert, J.; Gorgucci, E.; Randeu, W.; Schoenhuber, M. Raindrop size distribution in different climatic regimes from disdrometer and dual-polarized radar analysis. J. Atmos. Sci. 2003, 60, 354–365. [Google Scholar] [CrossRef]
- Bringi, V.; Huang, G.-J.; Chandrasekar, V.; Gorgucci, E. A methodology for estimating the parameters of a gamma raindrop size distribution model from polarimetric radar data: Application to a squall-line event from the TRMM/Brazil campaign. J. Atmos. Ocean. Technol. 2002, 19, 633–645. [Google Scholar] [CrossRef] [Green Version]
- Montero-Martínez, G.; Kostinski, A.B.; Shaw, R.A.; García-García, F. Do all raindrops fall at terminal speed? Geophys. Res. Lett. 2009, 36. [Google Scholar] [CrossRef] [Green Version]
- Testud, J.; Oury, S.p.; Black, R.A.; Amayenc, P.; Dou, X. The Concept of “Normalized” Distribution to Describe Raindrop Spectra: A Tool for Cloud Physics and Cloud Remote Sensing. J. Appl. Meteorol. 2001, 40, 1118–1140. [Google Scholar] [CrossRef]
- Willis, P.T. Functional fits to some observed drop size distributions and parameterization of rain. J. Atmos. Sci. 1984, 41, 1648–1661. [Google Scholar] [CrossRef] [Green Version]
- Ulbrich, C.W.; Atlas, D. Rainfall microphysics and radar properties: Analysis methods for drop size spectra. J. Appl. Meteorol. 1998, 37, 912–923. [Google Scholar] [CrossRef]
- Kleczek, M.A.; Steeneveld, G.-J.; Holtslag, A.A. Evaluation of the weather research and forecasting mesoscale model for GABLS3: Impact of boundary-layer schemes, boundary conditions and spin-up. Bound.-Layer Meteorol. 2014, 152, 213–243. [Google Scholar] [CrossRef]
- Mitchell, M. An Introduction to Genetic Algorithms; MIT Press: Cambridge, MA, USA, 1998. [Google Scholar]
- Whitley, D. A genetic algorithm tutorial. Stat. Comput. 1994, 4, 65–85. [Google Scholar] [CrossRef]
- Osman, M.S.; Abo-Sinna, M.A.; Mousa, A.A. A solution to the optimal power flow using genetic algorithm. Appl. Math. Comput. 2004, 155, 391–405. [Google Scholar] [CrossRef]
- Jolliffe, I.T.; Stephenson, D.B. Forecast Verification: A Practitioner’s Guide in Atmospheric Science; John Wiley & Sons: Hoboken, NJ, USA, 2012. [Google Scholar]
- Wu, Z.; Zhang, Y.; Zhang, L.; Lei, H.; Xie, Y.; Wen, L.; Yang, J. Characteristics of summer season raindrop size distribution in three typical regions of western Pacific. J. Geophys. Res. Atmos. 2019, 124, 4054–4073. [Google Scholar] [CrossRef] [Green Version]
- Chen, B.; Yang, J.; Pu, J. Statistical characteristics of raindrop size distribution in the Meiyu season observed in eastern China. J. Meteorol. Soc. Japan. Ser. II 2013, 91, 215–227. [Google Scholar] [CrossRef] [Green Version]
- Wen, L.; Zhao, K.; Zhang, G.; Xue, M.; Zhou, B.; Liu, S.; Chen, X. Statistical characteristics of raindrop size distributions observed in East China during the Asian summer monsoon season using 2-D video disdrometer and Micro Rain Radar data. J. Geophys. Res. Atmos. 2016, 121, 2265–2282. [Google Scholar] [CrossRef] [Green Version]
- Oliver, M.A.; Webster, R. Kriging: A method of interpolation for geographical information systems. Int. J. Geogr. Inf. Syst. 1990, 4, 313–332. [Google Scholar] [CrossRef]
- Stein, M.L. Interpolation of Spatial Data: Some Theory for Kriging; Springer Science & Business Media: Berlin/Heidelberg, Germany, 2012. [Google Scholar]












| Domain | Domain Size (km) | Grid Spacing (km) | Grid Size | Downscaling Ratio |
|---|---|---|---|---|
| d01 | 1125 × 1675 | 25 | 45 × 67 | - |
| d02 | 655 × 1230 | 5 | 131 × 46 | 1:5 |
| Schemes | Seasons | Adaptive-μ Models |
|---|---|---|
| Morrison | Warm | |
| Cold | ||
| WDM6 | Warm | |
| Cold | ||
| Thompson aerosol | Warm | |
| Cold |
| Indices | Season | Fix-μ | Adaptive-μ | IMPROV (%) |
|---|---|---|---|---|
| RMSE (mm/h) | Warm | 2.98 | 2.43 | 18.46% |
| Cold | 2.12 | 1.51 | 28.77% | |
| MBE (mm/h) | Warm | 1.70 | 0.78 | 54.12% |
| Cold | 1.34 | 0.46 | 65.67% | |
| SD (mm/h) | Warm | 2.23 | 2.07 | 7.17% |
| Cold | 1.31 | 1.04 | 20.61% |
| Indices | Season | Fix-μ | Adaptive-μ | IMPROV (%) |
|---|---|---|---|---|
| RMSE (mm/h) | Warm | 2.89 | 2.68 | 7.27% |
| Cold | 2.21 | 1.87 | 15.38% | |
| MBE (mm/h) | Warm | 1.77 | 1.28 | 27.68% |
| Cold | 1.42 | 0.93 | 34.51% | |
| SD (mm/h) | Warm | 2.05 | 2.03 | 0.98% |
| Cold | 1.37 | 1.27 | 7.30% |
| Indices | Season | Fix-μ | Adaptive-μ | IMPROV (%) |
|---|---|---|---|---|
| RMSE (mm/h) | Warm | 2.97 | 2.43 | 18.18% |
| Cold | 2.21 | 1.63 | 26.24% | |
| MBE (mm/h) | Warm | 1.71 | 0.84 | 50.88% |
| Cold | 1.39 | 0.58 | 58.27% | |
| SD (mm/h) | Warm | 2.22 | 2.05 | 7.66% |
| Cold | 1.41 | 1.14 | 19.15% |
Publisher’s Note: MDPI stays neutral with regard to jurisdictional claims in published maps and institutional affiliations. |
© 2021 by the authors. Licensee MDPI, Basel, Switzerland. This article is an open access article distributed under the terms and conditions of the Creative Commons Attribution (CC BY) license (https://creativecommons.org/licenses/by/4.0/).
Share and Cite
Yang, Q.; Zhang, S.; Dai, Q.; Zhuang, H. WRF Rainfall Modeling Post-Processing by Adaptive Parameterization of Raindrop Size Distribution: A Case Study on the United Kingdom. Atmosphere 2022, 13, 36. https://doi.org/10.3390/atmos13010036
Yang Q, Zhang S, Dai Q, Zhuang H. WRF Rainfall Modeling Post-Processing by Adaptive Parameterization of Raindrop Size Distribution: A Case Study on the United Kingdom. Atmosphere. 2022; 13(1):36. https://doi.org/10.3390/atmos13010036
Chicago/Turabian StyleYang, Qiqi, Shuliang Zhang, Qiang Dai, and Hanchen Zhuang. 2022. "WRF Rainfall Modeling Post-Processing by Adaptive Parameterization of Raindrop Size Distribution: A Case Study on the United Kingdom" Atmosphere 13, no. 1: 36. https://doi.org/10.3390/atmos13010036
APA StyleYang, Q., Zhang, S., Dai, Q., & Zhuang, H. (2022). WRF Rainfall Modeling Post-Processing by Adaptive Parameterization of Raindrop Size Distribution: A Case Study on the United Kingdom. Atmosphere, 13(1), 36. https://doi.org/10.3390/atmos13010036
