CircIMPACT: An R Package to Explore Circular RNA Impact on Gene Expression and Pathways
Abstract
:1. Introduction
2. Materials and Methods
2.1. Input Data and Format
2.2. CircRNA Selection and Sample Grouping
2.3. Dimensionality Reduction and CircRNA Ranking
2.4. Differential Gene Expression
2.5. Classification Analysis
2.6. Functional Enrichments
2.7. Sample Analysis
2.8. Software and Versions
3. Results
3.1. CircIMPACT Workflow
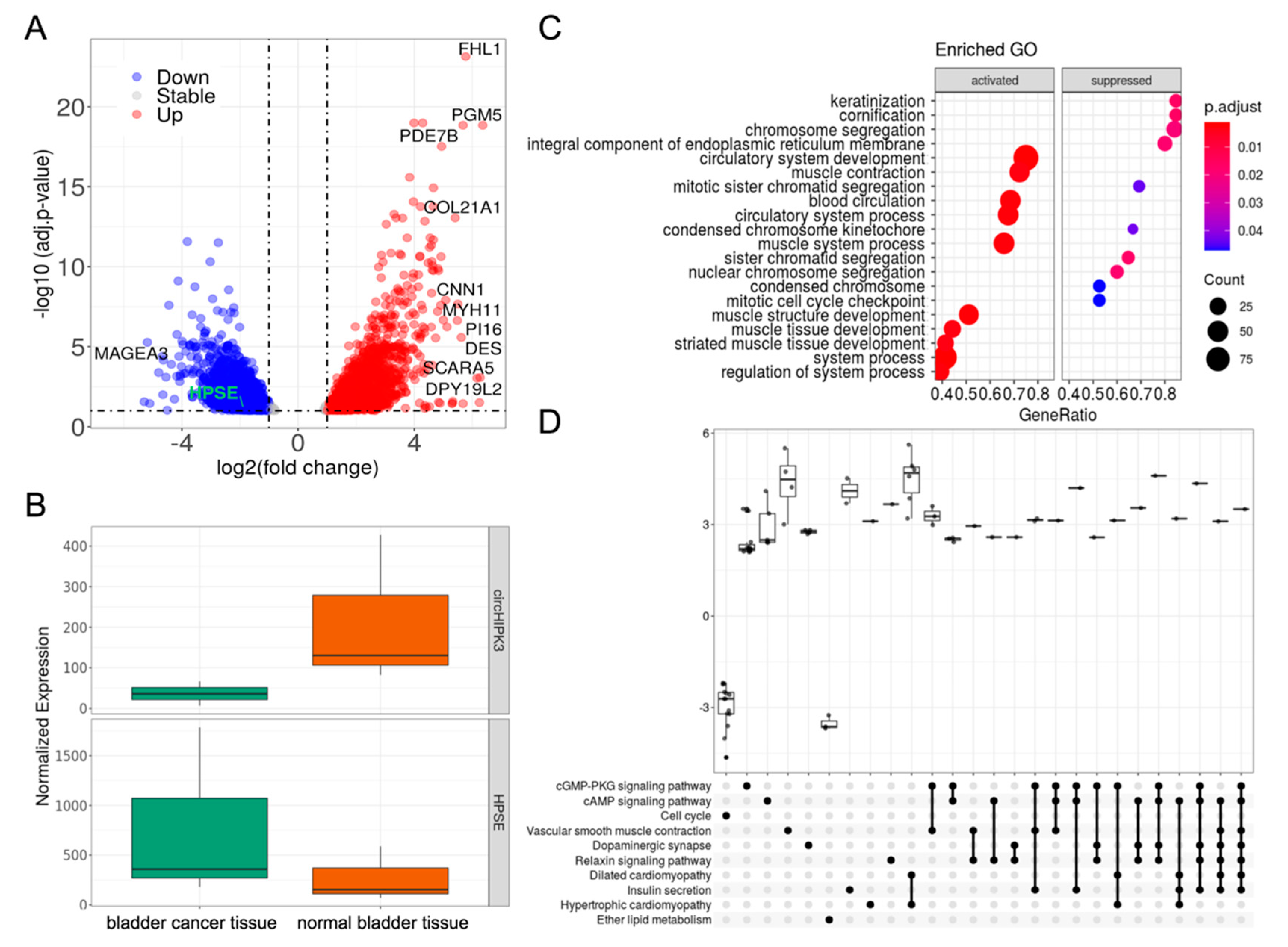
3.2. Case Study: An Exploration of Gene Expression and Pathways Impacted by circRNA in Bladder Cancer
4. Discussion
5. Conclusions
Author Contributions
Funding
Institutional Review Board Statement
Informed Consent Statement
Data Availability Statement
Conflicts of Interest
References
- Memczak, S.; Jens, M.; Elefsinioti, A.; Torti, F.; Krueger, J.; Rybak, A.; Maier, L.; Mackowiak, S.D.; Gregersen, L.H.; Munschauer, M.; et al. Circular RNAs are a large class of animal RNAs with regulatory potency. Nature 2013, 495, 333–338. [Google Scholar] [CrossRef] [PubMed]
- Kristensen, L.S.; Hansen, T.; Venø, M.T.; Kjems, J. Circular RNAs in cancer: Opportunities and challenges in the field. Oncogene 2018, 37, 555–565. [Google Scholar] [CrossRef] [Green Version]
- Hansen, T.B.; Jensen, T.I.; Clausen, B.H.; Bramsen, J.B.; Finsen, B.; Damgaard, C.K.; Kjems, J. Natural RNA circles function as efficient microRNA sponges. Nat. Cell Biol. 2013, 495, 384–388. [Google Scholar] [CrossRef] [PubMed]
- Chen, N.; Zhao, G.; Yan, X.; Lv, Z.; Yin, H.; Zhang, S.; Song, W.; Li, X.; Li, L.; Du, Z.; et al. A Novel FLI1 Exonic Circular RNA Promotes Metastasis in Breast Cancer by Coordinately Regulating TET1 and DNMT1. Genome Biol. 2018, 19, 218. [Google Scholar] [CrossRef] [Green Version]
- Li, B.; Xie, F.; Zheng, F.-X.; Jiang, G.-S.; Zeng, F.-Q.; Xiao, X.-Y. Overexpression of CircRNA BCRC4 regulates cell apoptosis and MicroRNA-101/EZH2 signaling in bladder cancer. Curr. Med. Sci. 2017, 37, 886–890. [Google Scholar] [CrossRef] [PubMed]
- Li, Z.; Huang, C.; Bao, C.; Chen, L.; Lin, M.; Wang, X.; Zhong, G.; Yu, B.; Hu, W.; Dai, L.; et al. Exon-intron circular RNAs regulate transcription in the nucleus. Nat. Struct. Mol. Biol. 2015, 22, 256–264. [Google Scholar] [CrossRef]
- Du, W.W.; Yang, W.; Liu, E.; Yang, Z.; Dhaliwal, P.; Yang, B.B. Foxo3 circular RNA retards cell cycle progression via forming ternary complexes with p21 and CDK2. Nucleic Acids Res. 2016, 44, 2846–2858. [Google Scholar] [CrossRef] [Green Version]
- Ashwal-Fluss, R.; Meyer, M.; Pamudurti, N.R.; Ivanov, A.; Bartok, O.; Hanan, M.; Evantal, N.; Memczak, S.; Rajewsky, N.; Kadener, S. circRNA Biogenesis Competes with Pre-mRNA Splicing. Mol. Cell 2014, 56, 55–66. [Google Scholar] [CrossRef] [Green Version]
- Legnini, I.; Di Timoteo, G.; Rossi, F.; Morlando, M.; Briganti, F.; Sthandier, O.; Fatica, A.; Santini, T.; Andronache, A.; Wade, M.; et al. Circ-ZNF609 Is a Circular RNA that Can Be Translated and Functions in Myogenesis. Mol. Cell 2017, 66, 22–37.e9. [Google Scholar] [CrossRef] [Green Version]
- Rossi, F.; Legnini, I.; Megiorni, F.; Colantoni, A.; Santini, T.; Morlando, M.; Di Timoteo, G.; Dattilo, D.; Dominici, C.; Bozzoni, I. Circ-ZNF609 regulates G1-S progression in rhabdomyosarcoma. Oncogene 2019, 38, 3843–3854. [Google Scholar] [CrossRef] [Green Version]
- Margolin, A.A.; Nemenman, I.; Basso, K.; Wiggins, C.; Stolovitzky, G.; Favera, R.D.; Califano, A. ARACNE: An Algorithm for the Reconstruction of Gene Regulatory Networks in a Mammalian Cellular Context. BMC Bioinform. 2006, 7, S7. [Google Scholar] [CrossRef] [Green Version]
- Lionetti, M.; Biasiolo, M.; Agnelli, L.; Todoerti, K.; Mosca, L.; Fabris, S.; Sales, G.; Deliliers, G.L.; Bicciato, S.; Lombardi, L.; et al. Identification of microRNA expression patterns and definition of a microRNA/mRNA regulatory network in distinct molecular groups of multiple myeloma. Blood 2009, 114, e20–e26. [Google Scholar] [CrossRef] [Green Version]
- Bisognin, A.; Sales, G.; Coppe, A.; Bortoluzzi, S.; Romualdi, C. MAGIA2: From miRNA and Genes Expression Data Integrative Analysis to microRNA-Transcription Factor Mixed Regulatory Circuits (2012 Update). Nucleic Acids Res. 2012, 40, W13–W21. [Google Scholar] [CrossRef] [PubMed] [Green Version]
- Calura, E.; Bisognin, A.; Manzoni, M.; Todoerti, K.; Taiana, E.; Sales, G.; Morgan, G.J.; Tonon, G.; Amodio, N.; Tassone, P.; et al. Disentangling the microRNA Regulatory Milieu in Multiple Myeloma: Integrative Genomics Analysis Outlines Mixed miRNA-TF Circuits and Pathway-Derived Networks Modulated in t(4;14) Patients. Oncotarget 2016, 7, 2367–2378. [Google Scholar] [CrossRef] [PubMed]
- Gabra, N.B.I.; Mahmoud, O.; Ishikawa, O.; Shah, V.; Altshul, E.; Oron, M.; Mina, B. Pulmonary Arterial Hypertension and Therapeutic Interventions. Int. J. Angiol. 2019, 28, 80–92. [Google Scholar] [CrossRef]
- Gaffo, E.; Bonizzato, A.; Kronnie, G.T.; Bortoluzzi, S. CirComPara: A Multi-Method Comparative Bioinformatics Pipeline to Detect and Study circRNAs from RNA-seq Data. Non Coding RNA 2017, 3, 8. [Google Scholar] [CrossRef] [Green Version]
- Gaffo, E.; Buratin, A.; Molin, A.D.; Bortoluzzi, S. Sensitive, Reliable, and Robust circRNA Detection from RNA-Seq with CirComPara2. BioRxiv 2021. [Google Scholar] [CrossRef]
- Bian, C.; Lei, X.-J.; Wu, F.-X. GATCDA: Predicting circRNA-Disease Associations Based on Graph Attention Network. Cancers 2021, 13, 2595. [Google Scholar] [CrossRef]
- Dudekula, D.B.; Panda, A.C.; Grammatikakis, I.; De, S.; Abdelmohsen, K.; Gorospe, M. CircInteractome: A web tool for exploring circular RNAs and their interacting proteins and microRNAs. RNA Biol. 2016, 13, 34–42. [Google Scholar] [CrossRef] [Green Version]
- Ji, P.; Wu, W.; Chen, S.; Zheng, Y.; Zhou, L.; Zhang, J.; Cheng, H.; Yan, J.; Zhang, S.; Yang, P.; et al. Expanded Expression Landscape and Prioritization of Circular RNAs in Mammals. Cell Rep. 2019, 26, 3444–3460.e5. [Google Scholar] [CrossRef] [Green Version]
- Xia, S.; Feng, J.; Chen, K.; Ma, Y.; Gong, J.; Cai, F.; Jin, Y.; Gao, Y.; Xia, L.; Chang, H.; et al. CSCD: A database for cancer-specific circular RNAs. Nucleic Acids Res. 2018, 46, D925–D929. [Google Scholar] [CrossRef] [Green Version]
- Tay, Y.; Rinn, J.; Pandolfi, P.P. The Multilayered Complexity of ceRNA Crosstalk and Competition. Nature 2014, 505, 344–352. [Google Scholar] [CrossRef] [Green Version]
- Buratin, A.; Paganin, M.; Gaffo, E.; Molin, A.D.; Roels, J.; Germano, G.; Siddi, M.T.; Serafin, V.; De Decker, M.; Gachet, S.; et al. Large-scale circular RNA deregulation in T-ALL: Unlocking unique ectopic expression of molecular subtypes. Blood Adv. 2020, 4, 5902–5914. [Google Scholar] [CrossRef]
- Molin, A.D.; Hofmans, M.; Gaffo, E.; Buratin, A.; Cavé, H.; Flotho, C.; de Haas, V.; Niemeyer, C.M.; Stary, J.; Van Vlierberghe, P.; et al. CircRNAs Dysregulated in Juvenile Myelomonocytic Leukemia: CircMCTP1 Stands Out. Front. Cell Dev. Biol. 2021, 8, 613540. [Google Scholar] [CrossRef]
- Dori, M.; Bicciato, S. Integration of Bioinformatic Predictions and Experimental Data to Identify circRNA-miRNA Associations. Genes 2019, 10, 642. [Google Scholar] [CrossRef] [PubMed] [Green Version]
- Kahn, R.; Silverman, B.; DiPetrillo, L.; Graham, C.; Jiang, Y.; Yin, J.; Simmons, A.; Bhupathi, V.; Yu, B.; Hopkinson, C.; et al. Phase 3 Safety and Tolerability Results of the Combination Olanzapine and Samidorphan in Patients with Schizophrenia: The 1 Year ENLIGHTEN-2-Extension. CNS Spectr. 2021, 26, 155–156. [Google Scholar] [CrossRef] [PubMed]
- Cardenas, J.; Balaji, U.; Gu, J. Cerina: Systematic circRNA functional annotation based on integrative analysis of ceRNA interactions. Sci. Rep. 2020, 10, 22165. [Google Scholar] [CrossRef]
- Thomson, D.W.; Dinger, M.E. Endogenous microRNA sponges: Evidence and controversy. Nat. Rev. Genet. 2016, 17, 272–283. [Google Scholar] [CrossRef] [PubMed]
- Bonizzato, A.; Gaffo, E.; Kronnie, G.T.; Bortoluzzi, S.; Bonizzato, A.; Gaffo, E.; Kronnie, G.T.; Bortoluzzi, S. CircRNAs in hematopoiesis and hematological malignancies. Blood Cancer J. 2016, 6, e483. [Google Scholar] [CrossRef]
- Guo, J.U.; Agarwal, V.; Guo, H.; Bartel, D.P. Expanded Identification and Characterization of Mammalian Circular RNAs. Genome Biol. 2014, 15, 409. [Google Scholar] [CrossRef]
- Jeck, W.; Sharpless, N. Detecting and characterizing circular RNAs. Nat. Biotechnol. 2014, 32, 453–461. [Google Scholar] [CrossRef]
- Papaioannou, D.; Volinia, S.; Nicolet, D.; Świerniak, M.; Petri, A.; Mrózek, K.; Bill, M.; Pepe, F.; Walker, C.J.; Walker, A.E.; et al. Clinical and functional significance of circular RNAs in cytogenetically normal AML. Blood Adv. 2020, 4, 239–251. [Google Scholar] [CrossRef] [Green Version]
- Lux, S.; Blätte, T.J.; Gillissen, B.; Richter, A.; Cocciardi, S.; Skambraks, S.; Schwarz, K.; Schrezenmeier, H.; Döhner, H.; Döhner, K.; et al. Deregulated expression of circular RNAs in acute myeloid leukemia. Blood Adv. 2021, 5, 1490–1503. [Google Scholar] [CrossRef]
- Morgan, M.; Obenchain, V.; Hester, J.; Pagès, H. SummarizedExperiment: Summarized Experiment Container. R Package version 1.21.1. Bioconductor. Available online: https://bioconductor.org/packages/SummarizedExperiment (accessed on 30 June 2021).
- Love, M.I.; Huber, W.; Anders, S. Moderated estimation of fold change and dispersion for RNA-seq data with DESeq2. Genome Biol. 2014, 15, 550. [Google Scholar] [CrossRef] [Green Version]
- Charrad, M.; Ghazzali, N.; Boiteau, V.; Niknafs, A. NbClust: An R Package for Determining the Relevant Number of Clusters in a Data Set. J. Stat. Softw. 2014, 61, 1–36. [Google Scholar] [CrossRef] [Green Version]
- Chiesa, M.I.; Colombo, G.; Piacentini, L. DaMiRseq—An R/Bioconductor package for data mining of RNA-Seq data: Normalization, feature selection and classification. Bioinformatics 2017, 34, 1416–1418. [Google Scholar] [CrossRef] [PubMed]
- Li, Y.; Zheng, F.; Xiao, X.; Xie, F.; Tao, D.; Huang, C.; Liu, D.; Wang, M.; Wang, L.; Zeng, F.; et al. CircHIPK3 Sponges miR-558 to Suppress Heparanase Expression in Bladder Cancer Cells. EMBO Rep. 2017, 18, 1646–1659. [Google Scholar] [CrossRef] [PubMed]
- R Core Team. R: A Language and Environment for Statistical Computing; R Foundation for Statistical Computing: Vienna, Austria, 2020. [Google Scholar]
- Xie, Y. Dynamic Documents with R and Knitr, 2nd ed.; Chapman and Hall/CRC: Boca Raton, FL, USA, 2015. [Google Scholar] [CrossRef]
- Sauer, S. Moderne Datenanalyse Mit R, FOM-ed.; Springer: Berlin/Heidelberg, Germany, 2019; pp. 475–491. [Google Scholar]
- Xie, Y. DT: A Wrapper of the JavaScript Library ‘DataTables’. R Package Version 0.4. 2018. Available online: https://CRAN.R-project.org/package=DT (accessed on 30 June 2021).
- Beckerman, A.P.; Childs, D.Z.; Petchey, O.L. Data Management, Manipulation, and Exploration with dplyr. Get. Started R 2017, 57–78. [Google Scholar] [CrossRef]
- Wickham, H.; Averick, M.; Bryan, J.; Chang, W.; McGowan, L.D.; François, R.; Grolemund, G.; Hayes, A.; Henry, L.; Hester, J.; et al. Welcome to the Tidyverse. J. Open Source Softw. 2019, 4, 1686. [Google Scholar] [CrossRef]
- Husnain, M.; Missen, M.M.S.; Mumtaz, S.; Luqman, M.M.; Coustaty, M.; Ogier, J.-M. Visualization of High-Dimensional Data by Pairwise Fusion Matrices Using t-SNE. Symmetry 2019, 11, 107. [Google Scholar] [CrossRef] [Green Version]
- Xie, Y.; Dervieux, C.; Riederer, E. R Markdown Cookbook, 1st ed.; Chapman and Hall/CRC: Boca Raton, FL, USA, 2020. [Google Scholar] [CrossRef]
- Mailund, T. Pipelines: Magrittr. R Data Sci. Quick Ref. 2019, 71–81. [Google Scholar] [CrossRef]
- Kuhn, M. Building Predictive Models inRUsing thecaretPackage. J. Stat. Softw. 2008, 28, 60488129. [Google Scholar] [CrossRef] [Green Version]
- Wickham, H. Ggplot2: Elegant Graphics for Data Analysis; Springer: New York, NY, USA, 2016; ISBN 978-0-387-98141-3. [Google Scholar]
- Gu, Z.; Eils, R.; Schlesner, M. Complex heatmaps reveal patterns and correlations in multidimensional genomic data. Bioinformatics 2016, 32, 2847–2849. [Google Scholar] [CrossRef] [Green Version]
- Gu, Z.; Gu, L.; Eils, R.; Schlesner, M.; Brors, B. circlize implements and enhances circular visualization in R. Bioinformatics 2014, 30, 2811–2812. [Google Scholar] [CrossRef] [Green Version]
- Antoni, S.; Ferlay, J.; Soerjomataram, I.; Znaor, A.; Jemal, A.; Bray, F. Bladder Cancer Incidence and Mortality: A Global Overview and Recent Trends. Eur. Urol. 2017, 71, 96–108. [Google Scholar] [CrossRef] [PubMed]





| Function | Description |
|---|---|
| marker.selection | Defines the discriminant circRNAs and sample grouping according to circRNA expression patterns |
| gene.expression | Performs differential gene expression tests between the sample groups defined by circRNA expression |
| gene.class | Normalization, feature selection, and classification of sample groups defined by circRNA expression using gene expression |
| CircRNA Host Gene 1 | Back-Splice Coordinates | Log2FC | p.adj | Mean g1 | Mean g2 |
|---|---|---|---|---|---|
| SVIL | 10:29512734-29531288 | 7.3 | 0.0000 | 0.5 | 47.5 |
| AMY2B | 1:103565434-103575540 | 4.5 | 0.0000 | 2.3 | 27.1 |
| HIPK3 | 11:33286412-33287511 | 2.5 | 0.0979 | 37.0 | 213.8 |
| SLC43A1 | 11:57491223-57491862 | 3.2 | 0.0000 | 6.4 | 43.0 |
| TRAF5 | 1:211353238-211354467 | 3.1 | 0.0000 | 5.1 | 44.3 |
| ITGA7 | 12:55700898-55701154 | 5.3 | 0.0007 | 22.5 | 903.0 |
| SNHG12 | 1:28580559-28581229 | 6.2 | 0.0000 | 1.0 | 25.9 |
| RPPH1 | 14:20343123-20343272 | 3.2 | 0.0000 | 41.4 | 359.3 |
| RPPH1 | 14:20343123-20343277 | 5.1 | 0.0008 | 4.3 | 122.8 |
| RPPH1 | 14:20343128-20343277 | 3.3 | 0.0000 | 39.0 | 373.9 |
| MYOCD | 17:12705127-12723008 | 6.8 | 0.0000 | 0.5 | 32.8 |
| CircClust | 17:79644136-79646334 | 5.4 | 0.0003 | 2.2 | 83.4 |
| ZNF208 | 19:21974728-21988909 | 3.0 | 0.0000 | 52.7 | 419.3 |
| PPP1R13L | 19:45398004-45398339 | 4.2 | 0.0215 | 3.8 | 55.9 |
| FER1L4 | 20:35595476-35595754 | 3.2 | 0.0097 | 4.5 | 36.0 |
| AF165147.1 | 21:28377945-28417158 | 6.4 | 0.0000 | 1.8 | 145.7 |
| SMTN | 22:31097268-31104387 | 6.3 | 0.0001 | 1.2 | 71.9 |
| SLC8A1 | 2:40428472-40430304 | 3.3 | 0.0007 | 7.0 | 59.2 |
| GRHL1 | 2:9995878-9999029 | 4.5 | 0.0000 | 2.4 | 30.3 |
| ABTB1 | 3:127674390-127674600 | 3.8 | 0.0000 | 3.7 | 39.3 |
| FNDC3B | 3:172112451-172133546 | 3.5 | 0.0000 | 8.3 | 86.1 |
| KCNN2 | 5:114404437-114404856 | 4.7 | 0.0008 | 2.2 | 56.6 |
| CD2AP | 6:47503279-47554766 | 4.5 | 0.0153 | 3.1 | 62.3 |
| RAB23 | 6:57193841-57210445 | 5.4 | 0.0001 | 1.5 | 53.8 |
| PGM5 | 9:68378198-68392473 | 4.5 | 0.0009 | 1.5 | 30.5 |
Publisher’s Note: MDPI stays neutral with regard to jurisdictional claims in published maps and institutional affiliations. |
© 2021 by the authors. Licensee MDPI, Basel, Switzerland. This article is an open access article distributed under the terms and conditions of the Creative Commons Attribution (CC BY) license (https://creativecommons.org/licenses/by/4.0/).
Share and Cite
Buratin, A.; Gaffo, E.; Dal Molin, A.; Bortoluzzi, S. CircIMPACT: An R Package to Explore Circular RNA Impact on Gene Expression and Pathways. Genes 2021, 12, 1044. https://doi.org/10.3390/genes12071044
Buratin A, Gaffo E, Dal Molin A, Bortoluzzi S. CircIMPACT: An R Package to Explore Circular RNA Impact on Gene Expression and Pathways. Genes. 2021; 12(7):1044. https://doi.org/10.3390/genes12071044
Chicago/Turabian StyleBuratin, Alessia, Enrico Gaffo, Anna Dal Molin, and Stefania Bortoluzzi. 2021. "CircIMPACT: An R Package to Explore Circular RNA Impact on Gene Expression and Pathways" Genes 12, no. 7: 1044. https://doi.org/10.3390/genes12071044
APA StyleBuratin, A., Gaffo, E., Dal Molin, A., & Bortoluzzi, S. (2021). CircIMPACT: An R Package to Explore Circular RNA Impact on Gene Expression and Pathways. Genes, 12(7), 1044. https://doi.org/10.3390/genes12071044

