Glutamate Stimulation Dysregulates AMPA Receptors-Induced Signal Transduction Pathway in Leber’s Inherited Optic Neuropathy Patient-Specific hiPSC-Derived Retinal Ganglion Cells
Abstract
1. Introduction
2. Materials and Methods
2.1. Culture of Human-Induced Pluripotent Stem Cells (hiPSCs)
2.2. Differentiation of hiPSCs to Retinal Ganglion Cells (RGCs)
2.3. Western Blotting
2.4. Immunoprecipitation
2.5. Immunofluorescence
2.6. Electrophysiological Analysis
2.7. Flow Cytometry Analysis
2.8. Enzyme-Linked Immunosorbent Assay (ELISA)
2.9. Statistical Analysis
3. Results
3.1. Characterization of Leber’s Hereditary Optic Neuropathy (LHON) Patient
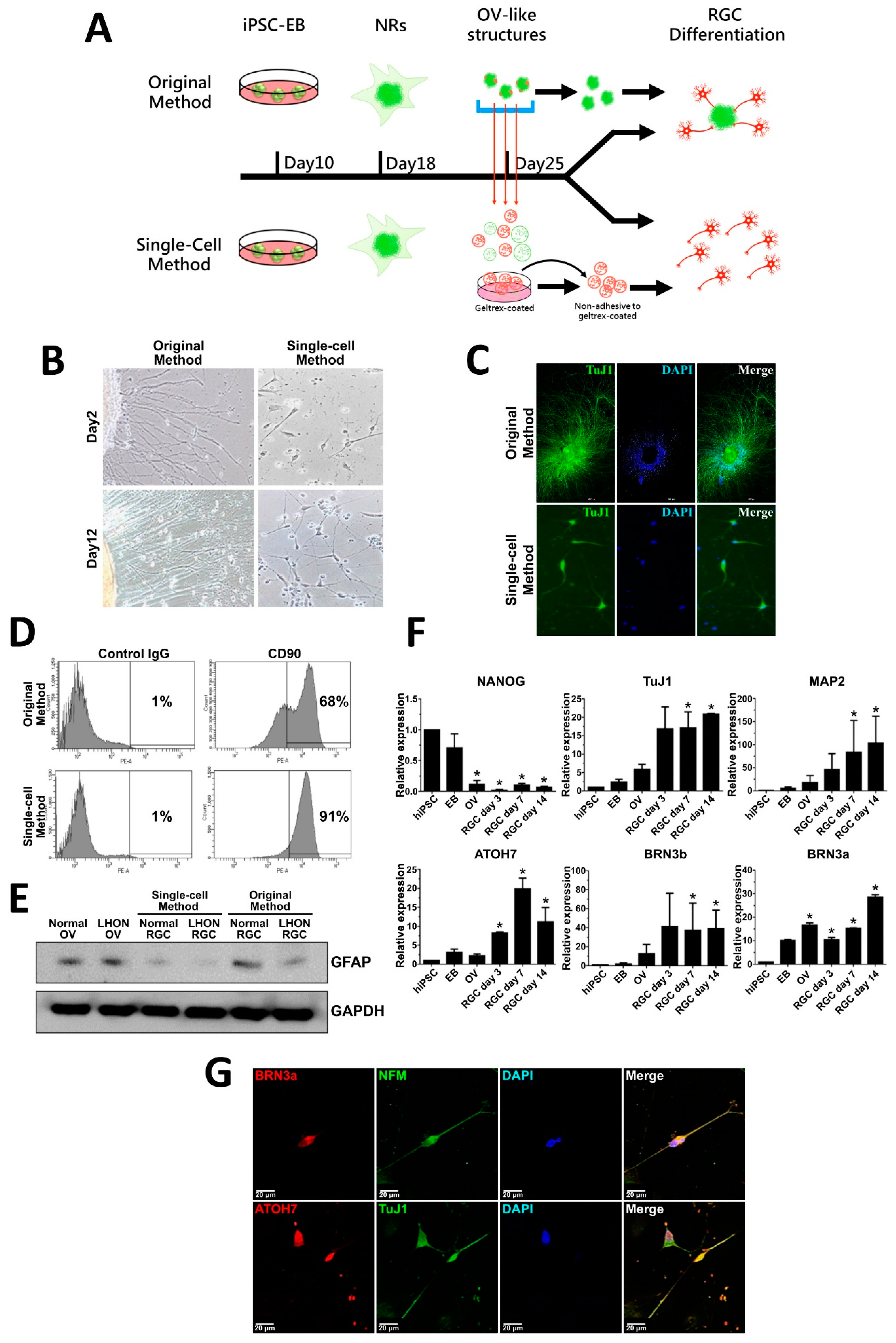
3.2. Differentiation of hiPSCs to RGCs
3.3. Enriched Single-Cell LHON-RGC Population Recapitulates LHON Pathological Features
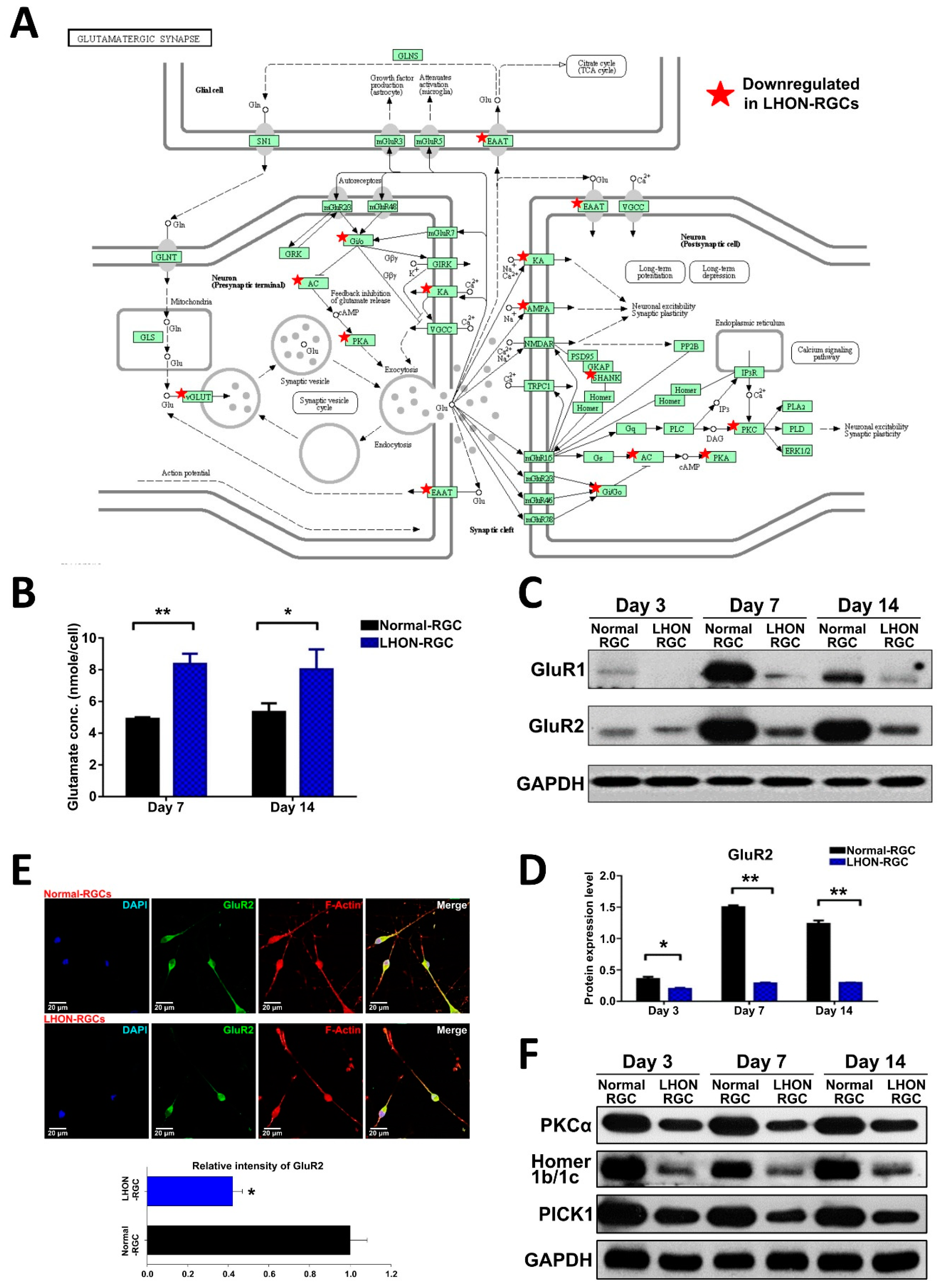
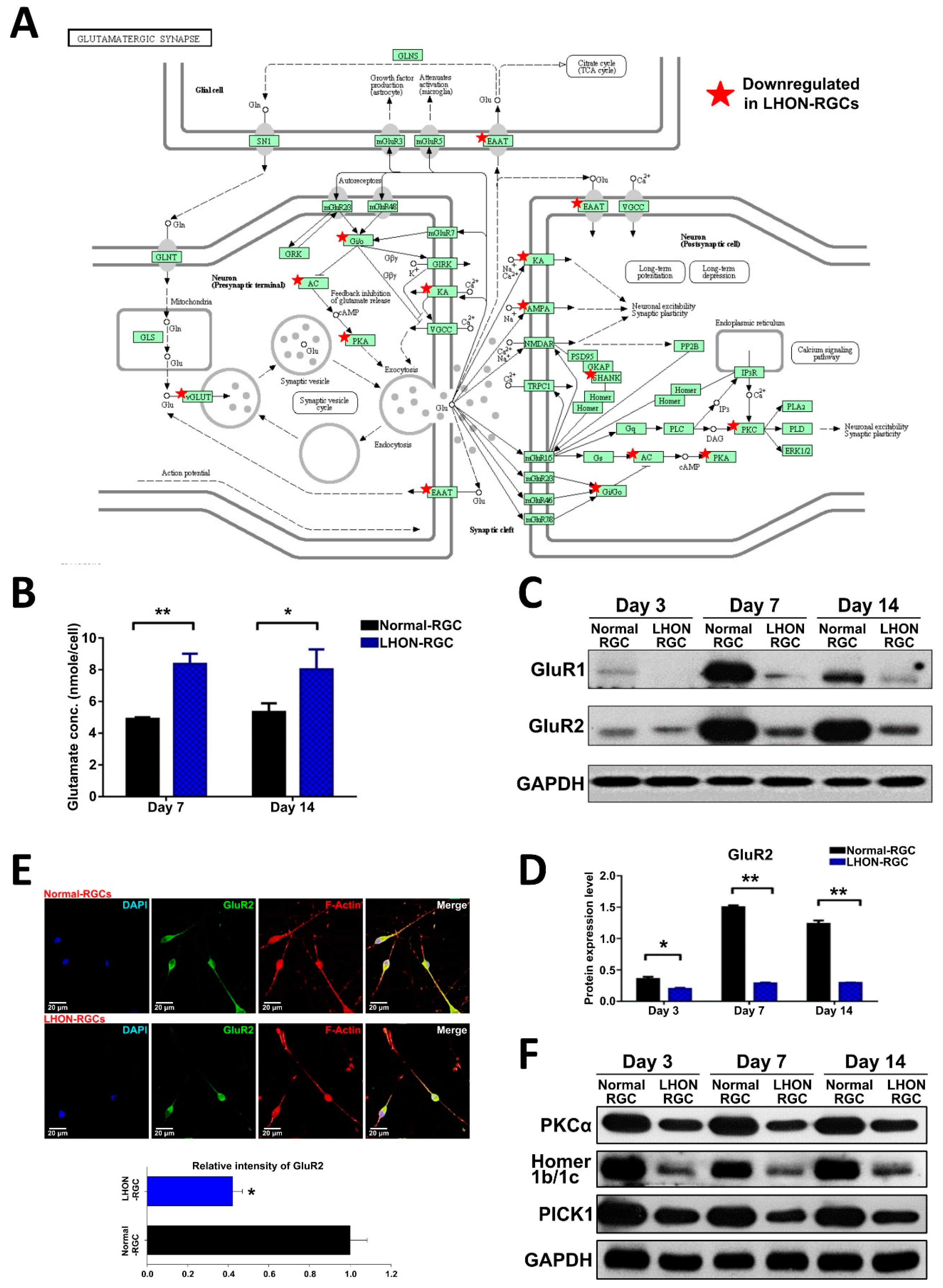
3.4. α-Amino-3-Hydroxy-5-Methylisoxazole-4-Propionic Acid (AMPA) Receptors and AMPA Scaffold Proteins are Downregulated in LHON-RGCs
3.5. Protein–Protein Interactions between AMPA Receptors and Their Associated Scaffold Proteins in LHON-RGCs
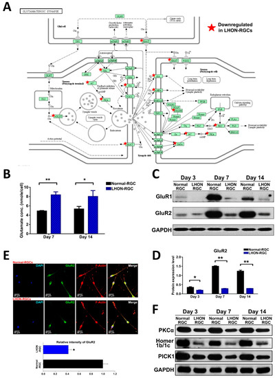
3.6. Effects of Glutamate Stimulation on the Expression of AMPA Receptors in LHON-RGCs
3.7. Trafficking of AMPA Receptors in LHON-RGCs under Glutamate Stimulation
4. Discussion
Author Contributions
Funding
Conflicts of Interest
References
- Mackey, D.A.; Oostra, R.J.; Rosenberg, T.; Nikoskelainen, E.; Bronte-Stewart, J.; Poulton, J.; Harding, A.E.; Govan, G.; Bolhuis, P.A.; Norby, S. Primary pathogenic mtdna mutations in multigeneration pedigrees with leber hereditary optic neuropathy. Am. J. Hum. Genet. 1996, 59, 481–485. [Google Scholar] [PubMed]
- Majander, A.; Robson, A.G.; Joao, C.; Holder, G.E.; Chinnery, P.F.; Moore, A.T.; Votruba, M.; Stockman, A.; Yu-Wai-Man, P. The pattern of retinal ganglion cell dysfunction in leber hereditary optic neuropathy. Mitochondrion 2017, 36, 138–149. [Google Scholar] [CrossRef] [PubMed]
- Kirches, E. Lhon: Mitochondrial mutations and more. Curr. Genom. 2011, 12, 44–54. [Google Scholar] [CrossRef] [PubMed]
- Sernagor, E.; Eglen, S.J.; Wong, R.O. Development of retinal ganglion cell structure and function. Prog. Retin. Eye Res. 2001, 20, 139–174. [Google Scholar] [CrossRef]
- Lathrop, K.L.; Steketee, M.B. Mitochondrial dynamics in retinal ganglion cell axon regeneration and growth cone guidance. J. Ocul. Biol. 2013, 1, 9. [Google Scholar] [PubMed]
- Brandstatter, J.H. Glutamate receptors in the retina: The molecular substrate for visual signal processing. Curr. Eye Res. 2002, 25, 327–331. [Google Scholar] [CrossRef] [PubMed]
- Zhang, C.; Hammassaki-Britto, D.E.; Britto, L.R.; Duvoisin, R.M. Expression of glutamate receptor subunit genes during development of the mouse retina. Neuroreport 1996, 8, 335–340. [Google Scholar] [CrossRef] [PubMed]
- Koilkonda, R.D.; Guy, J. Leber’s hereditary optic neuropathy-gene therapy: From benchtop to bedside. J. Ophthalmol. 2011, 2011, 179412. [Google Scholar] [CrossRef] [PubMed]
- Lin, C.S.; Sharpley, M.S.; Fan, W.; Waymire, K.G.; Sadun, A.A.; Carelli, V.; Ross-Cisneros, F.N.; Baciu, P.; Sung, E.; McManus, M.J.; et al. Mouse mtdna mutant model of leber hereditary optic neuropathy. Proc. Natl. Acad. Sci. USA 2012, 109, 20065–20070. [Google Scholar] [CrossRef]
- Beretta, S.; Mattavelli, L.; Sala, G.; Tremolizzo, L.; Schapira, A.H.; Martinuzzi, A.; Carelli, V.; Ferrarese, C. Leber hereditary optic neuropathy mtdna mutations disrupt glutamate transport in cybrid cell lines. Brain 2004, 127, 2183–2192. [Google Scholar] [CrossRef]
- Yu-Wai-Man, P.; Griffiths, P.G.; Chinnery, P.F. Mitochondrial optic neuropathies - disease mechanisms and therapeutic strategies. Prog. Retin. Eye Res. 2011, 30, 81–114. [Google Scholar] [CrossRef] [PubMed]
- Anggono, V.; Huganir, R.L. Regulation of ampa receptor trafficking and synaptic plasticity. Curr. Opin. Neurobiol. 2012, 22, 461–469. [Google Scholar] [CrossRef] [PubMed]
- Miki, A.; Otori, Y.; Okada, M.; Tano, Y. Expression of ampa receptor subunit proteins in purified retinal ganglion cells. Jpn. J. Ophthalmol. 2006, 50, 217–223. [Google Scholar] [CrossRef] [PubMed]
- Wright, L.S.; Phillips, M.J.; Pinilla, I.; Hei, D.; Gamm, D.M. Induced pluripotent stem cells as custom therapeutics for retinal repair: Progress and rationale. Exp. Eye Res. 2014, 123, 161–172. [Google Scholar] [CrossRef] [PubMed]
- Yamanaka, S. Induced pluripotent stem cells: Past, present, and future. Cell Stem Cell 2012, 10, 678–684. [Google Scholar] [CrossRef] [PubMed]
- Riazifar, H.; Jia, Y.; Chen, J.; Lynch, G.; Huang, T. Chemically induced specification of retinal ganglion cells from human embryonic and induced pluripotent stem cells. Stem Cells Transl. Med. 2014, 3, 424–432. [Google Scholar] [CrossRef]
- Richmond, S.A.; Irving, A.J.; Molnar, E.; McIlhinney, R.A.; Michelangeli, F.; Henley, J.M.; Collingridge, G.L. Localization of the glutamate receptor subunit glur1 on the surface of living and within cultured hippocampal neurons. Neuroscience 1996, 75, 69–82. [Google Scholar] [CrossRef]
- Lu, H.E.; Yang, Y.P.; Chen, Y.T.; Wu, Y.R.; Wang, C.L.; Tsai, F.T.; Hwang, D.K.; Lin, T.C.; Chen, S.J.; Wang, A.G.; et al. Generation of patient-specific induced pluripotent stem cells from leber’s hereditary optic neuropathy. Stem Cell Res. 2018, 28, 56–60. [Google Scholar] [CrossRef]
- Ohlemacher, S.K.; Sridhar, A.; Xiao, Y.; Hochstetler, A.E.; Sarfarazi, M.; Cummins, T.R.; Meyer, J.S. Stepwise differentiation of retinal ganglion cells from human pluripotent stem cells enables analysis of glaucomatous neurodegeneration. Stem Cells (Dayt. Ohio) 2016, 34, 1553–1562. [Google Scholar] [CrossRef]
- Li, K.; Zhong, X.; Yang, S.; Luo, Z.; Li, K.; Liu, Y.; Cai, S.; Gu, H.; Lu, S.; Zhang, H.; et al. Hipsc-derived retinal ganglion cells grow dendritic arbors and functional axons on a tissue-engineered scaffold. Acta Biomater. 2017, 54, 117–127. [Google Scholar] [CrossRef]
- Lee, J.; Choi, S.H.; Kim, Y.B.; Jun, I.; Sung, J.J.; Lee, D.R.; Kim, Y.I.; Cho, M.S.; Byeon, S.H.; Kim, D.S.; et al. Defined conditions for differentiation of functional retinal ganglion cells from human pluripotent stem cells. Invest. Ophthalmol. Vis. Sci. 2018, 59, 3531–3542. [Google Scholar] [CrossRef] [PubMed]
- Tanaka, T.; Yokoi, T.; Tamalu, F.; Watanabe, S.; Nishina, S.; Azuma, N. Generation of retinal ganglion cells with functional axons from human induced pluripotent stem cells. Sci. Rep. 2015, 5, 8344. [Google Scholar] [CrossRef] [PubMed]
- Ji, S.L.; Tang, S.B. Differentiation of retinal ganglion cells from induced pluripotent stem cells: A review. Int. J. Ophthalmol. 2019, 12, 152–160. [Google Scholar] [PubMed]
- Wu, Y.R.; Wang, A.G.; Chen, Y.T.; Yarmishyn, A.A.; Buddhakosai, W.; Yang, T.C.; Hwang, D.K.; Yang, Y.P.; Shen, C.N.; Lee, H.C.; et al. Bioactivity and gene expression profiles of hipsc-generated retinal ganglion cells in mt-nd4 mutated leber’s hereditary optic neuropathy. Exp. Cell Res. 2018, 363, 299–309. [Google Scholar] [CrossRef] [PubMed]
- Bredt, D.S.; Nicoll, R.A. Ampa receptor trafficking at excitatory synapses. Neuron 2003, 40, 361–379. [Google Scholar] [CrossRef]







© 2019 by the authors. Licensee MDPI, Basel, Switzerland. This article is an open access article distributed under the terms and conditions of the Creative Commons Attribution (CC BY) license (http://creativecommons.org/licenses/by/4.0/).
Share and Cite
Yang, Y.-P.; Nguyen, P.N.N.; Lin, T.-C.; Yarmishyn, A.A.; Chen, W.-S.; Hwang, D.-K.; Chiou, G.-Y.; Lin, T.-W.; Chien, C.-S.; Tsai, C.-Y.; et al. Glutamate Stimulation Dysregulates AMPA Receptors-Induced Signal Transduction Pathway in Leber’s Inherited Optic Neuropathy Patient-Specific hiPSC-Derived Retinal Ganglion Cells. Cells 2019, 8, 625. https://doi.org/10.3390/cells8060625
Yang Y-P, Nguyen PNN, Lin T-C, Yarmishyn AA, Chen W-S, Hwang D-K, Chiou G-Y, Lin T-W, Chien C-S, Tsai C-Y, et al. Glutamate Stimulation Dysregulates AMPA Receptors-Induced Signal Transduction Pathway in Leber’s Inherited Optic Neuropathy Patient-Specific hiPSC-Derived Retinal Ganglion Cells. Cells. 2019; 8(6):625. https://doi.org/10.3390/cells8060625
Chicago/Turabian StyleYang, Yi-Ping, Phan Nguyen Nhi Nguyen, Tai-Chi Lin, Aliaksandr A. Yarmishyn, Wun-Syuan Chen, De-Kuang Hwang, Guang-Yuh Chiou, Tzu-Wei Lin, Chian-Shiu Chien, Ching-Yao Tsai, and et al. 2019. "Glutamate Stimulation Dysregulates AMPA Receptors-Induced Signal Transduction Pathway in Leber’s Inherited Optic Neuropathy Patient-Specific hiPSC-Derived Retinal Ganglion Cells" Cells 8, no. 6: 625. https://doi.org/10.3390/cells8060625
APA StyleYang, Y.-P., Nguyen, P. N. N., Lin, T.-C., Yarmishyn, A. A., Chen, W.-S., Hwang, D.-K., Chiou, G.-Y., Lin, T.-W., Chien, C.-S., Tsai, C.-Y., Chiou, S.-H., Chen, S.-J., Peng, C.-H., & Hsu, C.-C. (2019). Glutamate Stimulation Dysregulates AMPA Receptors-Induced Signal Transduction Pathway in Leber’s Inherited Optic Neuropathy Patient-Specific hiPSC-Derived Retinal Ganglion Cells. Cells, 8(6), 625. https://doi.org/10.3390/cells8060625

