β-Endorphin Induction by Psychological Stress Promotes Leydig Cell Apoptosis through p38 MAPK Pathway in Male Rats
Abstract
1. Introduction
2. Materials and Methods
2.1. Animals
2.2. Psychological Stress Model
2.3. Intervention Group Processing
2.4. Sucrose Preference Test
2.5. Collection of Serum, Testis, and Epididymis
2.6. Sperm Count and Mobility Assays
2.7. ELISA Assay
2.8. Immunohistochemistry
2.9. Evaluation of Immunohistochemical Staining
2.10. HE Staining
2.11. TM3 Cell Culture and Treatment
2.12. MTT Assay
2.13. TUNEL Assay
2.14. Quantitation of Apoptosis by Flow Cytometry
2.15. Western Blotting
2.16. siRNA Synthesis and Transfection
2.17. qRT-PCR Analysis
2.18. Statistical Analysis
3. Results
3.1. PS Lead to Male Reproductive Related Dysfunction
3.2. PS Induces β-EP Secretion in Male Rats
3.3. β-EP Participate in PS-Induced Sperm Reduction
3.4. PS Induces Apoptosis in Testicular LCs of Male Rats
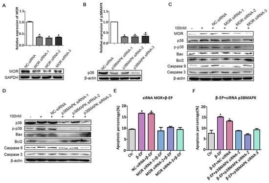
3.5. β-EP Promotes TM3 Cell Apoptosis through the p38 MAPK Pathway
4. Discussion
Supplementary Materials
Author Contributions
Funding
Conflicts of Interest
References
- Kumar, N.; Singh, A.K. Trends of male factor infertility, an important cause of infertility: A review of literature. J. Hum. Reprod. Sci. 2015, 8, 191–196. [Google Scholar] [CrossRef] [PubMed]
- Bhongade, M.B.; Prasad, S.; Jiloha, R.C.; Ray, P.C.; Mohapatra, S.; Koner, B.C. Effect of psychological stress on fertility hormones and seminal quality in male partners of infertile couples. Andrologia 2015, 47, 336–342. [Google Scholar] [CrossRef] [PubMed]
- Toufexis, D.; Rivarola, M.A.; Lara, H.; Viau, V. Stress and the reproductive axis. J. Neuroendocr. 2014, 26, 573–586. [Google Scholar] [CrossRef] [PubMed]
- Gollenberg, A.L.; Liu, F.; Brazil, C.; Drobnis, E.Z.; Guzick, D.; Overstreet, J.W.; Redmon, J.B.; Sparks, A.; Wang, C.; Swan, S.H. Semen quality in fertile men in relation to psychosocial stress. Fertil. Steril. 2010, 93, 1104–1111. [Google Scholar] [CrossRef] [PubMed]
- Collodel, G.; Moretti, E.; Fontani, V.; Rinaldi, S.; Aravagli, L.; Saragò, G.; Capitani, S.; Anichini, C. Effect of emotional stress on sperm quality. Indian J. Med Res. 2008, 128, 254–261. [Google Scholar]
- Priya, P.H.; Reddy, P.S. Effect of Restraint Stress on Lead-Induced Male Reproductive Toxicity in Rats. J. Exp. Zool. Part A Ecol. Genet. Physiol. 2012, 317, 455–465. [Google Scholar] [CrossRef]
- Fenchel, D.; Levkovitz, Y.; Vainer, E.; Kaplan, Z.; Zohar, J.; Cohen, H. Beyond the HPA-axis: The role of the gonadal steroid hormone receptors in modulating stress-related responses in an animal model of PTSD. Eur. Neuropsychopharm. 2015, 25, 944–957. [Google Scholar] [CrossRef]
- Nirupama, M.; Devaki, M.; Nirupama, R.; Yajurvedi, H.N. Chronic intermittent stress-induced alterations in the spermatogenesis and antioxidant status of the testis are irreversible in albino rat. J. Physiol. Biochem. 2013, 69, 59–68. [Google Scholar] [CrossRef]
- El-Haggar, S.; El-Ashmawy, S.; Attia, A.; Mostafa, T.; Roaiah, M.M.F.; Fayez, A.; Ghazi, S.; Zohdy, W.; Roshdy, N. Beta-endorphin in serum and seminal plasma in infertile men. Asian J. Androl. 2006, 8, 709–712. [Google Scholar] [CrossRef]
- Merenlender-Wagner, A.; Dikshtein, Y.; Yadid, G. The beta-endorphin role in stress-related psychiatric disorders. Curr. Drug Targets 2009, 10, 1096–1108. [Google Scholar] [CrossRef]
- Hildebrandt, T.; Shope, S.; Varangis, E.; Klein, D.; Pfaff, D.W.; Yehuda, R. Exercise reinforcement, stress, and beta-endorphins: An initial examination of exercise in anabolic-androgenic steroid dependence. Drug Alcohol Depend. 2014, 139, 86–92. [Google Scholar] [CrossRef] [PubMed]
- Sudakov, S.K.; Sotnikov, S.V.; Chekmareva, N.Y.; Kolpakov, A.A.; Chumakova, Y.A.; Umryukhin, A.E. Changes in beta-endorphin level in the cingulate cortex in rats after peripheral loperamide and methylnaloxone administration at rest and during emotional stress. Bull. Exp. Biol. Med. 2010, 149, 167–169. [Google Scholar] [CrossRef] [PubMed]
- Kavushansky, A.; Kritman, M.; Maroun, M.; Klein, E.; Richter-Levin, G.; Hui, K.S.; Ben-Shachar, D. beta-endorphin degradation and the individual reactivity to traumatic stress. Eur. Neuropsychopharmacol. 2013, 23, 1779–1788. [Google Scholar] [CrossRef] [PubMed]
- Vuong, C.; Van Uum, S.H.; O’Dell, L.E.; Lutfy, K.; Friedman, T.C. The effects of opioids and opioid analogs on animal and human endocrine systems. Endocr. Rev. 2010, 31, 98–132. [Google Scholar] [CrossRef] [PubMed]
- Fabbri, A.; Dufau, M.L. Hormonal regulation of beta-endorphin in the testis. J. Steroid Biochem. 1988, 30, 347–352. [Google Scholar] [CrossRef]
- Daniell, H.W. Hypogonadism in men consuming sustained-action oral opioids. J. Pain 2002, 3, 377–384. [Google Scholar] [CrossRef]
- Niederberger, C. Re: Regulation of Male Fertility by the Opioid System Editorial Comment. J. Urol. 2012, 187, 238–239. [Google Scholar] [CrossRef]
- Agirregoitia, E.; Subiran, N.; Valdivia, A.; Gil, J.; Zubero, J.; Irazusta, J. Regulation of human sperm motility by opioid receptors. Andrologia 2012, 44, 578–585. [Google Scholar] [CrossRef]
- Nargund, V.H. Effects of psychological stress on male fertility. Nat. Rev. Urol. 2015, 12, 373–382. [Google Scholar] [CrossRef]
- Subirán, N.; Casis, L.; Irazusta, J. Regulation of Male Fertility by the Opioid System. Mol. Med. 2011, 17, 846–853. [Google Scholar] [CrossRef]
- Fabbri, A.; Knox, G.; Buczko, E.; Dufau, M.L. Beta-endorphin production by the fetal Leydig cell: Regulation and implications for paracrine control of Sertoli cell function. Endocrinology 1988, 122, 749–755. [Google Scholar] [CrossRef] [PubMed]
- Hu, L.; Yang, J.; Song, T.; Hou, N.; Liu, Y.; Zhao, X.; Zhang, D.; Wang, L.; Wang, T.; Huang, C. A new stress model, a scream sound, alters learning and monoamine levels in rat brain. Physiol. Behav. 2014, 123, 105–113. [Google Scholar] [CrossRef] [PubMed]
- Yang, J.; Hu, L.; Wu, Q.; Liu, L.; Zhao, L.; Zhao, X.; Song, T.; Huang, C. A terrified-sound stress induced proteomic changes in adult male rat hippocampus. Physiol. Behav. 2014, 128, 32–38. [Google Scholar] [CrossRef] [PubMed]
- Yang, J.; Hu, L.; Song, T.; Liu, Y.; Wu, Q.; Zhao, L.; Liu, L.; Zhao, X.; Zhang, D.; Huang, C. Proteomic Changes in Female Rat Hippocampus Following Exposure to a Terrified Sound Stress. J. Mol. Neurosci. 2014, 53, 158–165. [Google Scholar] [CrossRef] [PubMed]
- Mutoh, J.; Ohsawa, M.; Hisa, H. Effect of naloxone on ischemic acute kidney injury in the mouse. Neuropharmacology 2013, 71, 10–18. [Google Scholar] [CrossRef]
- Wu, D.; Kimura, F.; Zheng, L.; Ishida, M.; Niwa, Y.; Hirata, K.; Takebayashi, A.; Takashima, A.; Takahashi, K.; Kushima, R.; et al. Chronic endometritis modifies decidualization in human endometrial stromal cells. Reprod. Boil. Endocrinol. 2017, 15, 16. [Google Scholar] [CrossRef]
- Barazani, Y.; Katz, B.F.; Nagler, H.M.; Stember, D.S. Lifestyle, Environment, and Male Reproductive Health. Urol. Clin. 2014, 41, 55–66. [Google Scholar]
- Yan, S.; You, Z.-L.; Zhao, Q.-Y.; Peng, C.; He, G.; Gou, X.-J.; Lin, B.; Lin, B. Antidepressant-like effects of Sanyuansan in the mouse forced swim test, tail suspension test, and chronic mild stress model. Kaohsiung J. Med. Sci. 2015, 31, 605–612. [Google Scholar] [CrossRef]
- Hu, L.; Zhao, X.; Yang, J.; Wang, L.; Yang, Y.; Song, T.; Huang, C. Chronic scream sound exposure alters memory and monoamine levels in female rat brain. Physiol. Behav. 2014, 137, 53–59. [Google Scholar] [CrossRef]
- Hou, N.; Zhang, X.; Zhao, L.; Zhao, X.; Li, Z.; Song, T.; Huang, C. A novel chronic stress-induced shift in the Th1 to Th2 response promotes colon cancer growth. Biochem. Biophys. Res. Commun. 2013, 439, 471–476. [Google Scholar] [CrossRef]
- Fietz, D.; Geyer, J.; Kliesch, S.; Gromoll, J.; Bergmann, M. Evaluation of CAG repeat length of androgen receptor expressing cells in human testes showing different pictures of spermatogenic impairment. Histochem. Cell Biol. 2011, 136, 689–697. [Google Scholar]
- Grover, A.; Smith, C.E.; Gregory, M.; Cyr, D.G.; Sairam, M.R.; Hermo, L. Effects of FSH receptor deletion on epididymal tubules and sperm morphology, numbers, and motility. Mol. Reprod. Dev. 2005, 72, 135–144. [Google Scholar] [CrossRef] [PubMed]
- Dhar, S.; Thota, A.; Rao, M.R.S. Insights into Role of Bromodomain, Testis-specific (Brdt) in Acetylated Histone H4-dependent Chromatin Remodeling in Mammalian Spermiogenesis. J. Biol. Chem. 2012, 287, 6387–6405. [Google Scholar] [CrossRef] [PubMed]
- Matzuk, M.M.; McKeown, M.R.; Filippakopoulos, P.; Li, Q.; Ma, L.; Agno, J.E.; Lemieux, M.E.; Picaud, S.; Yu, R.N.; Qi, J.; et al. Small-Molecule Inhibition of BRDT for Male Contraception. Cell 2012, 150, 673–684. [Google Scholar] [CrossRef] [PubMed]
- Bali, A.; Randhawa, P.K.; Jaggi, A.S. Stress and opioids: Role of opioids in modulating stress-related behavior and effect of stress on morphine conditioned place preference. Neurosci. Biobehav. Rev. 2015, 51, 138–150. [Google Scholar] [CrossRef] [PubMed]
- Simorangkir, D.; Ramaswamy, S.; Marshall, G.; Pohl, C.; Plant, T. A selective monotropic elevation of FSH, but not that of LH, amplifies the proliferation and differentiation of spermatogonia in the adult rhesus monkey (Macaca mulatta). Hum. Reprod. 2009, 24, 1584–1595. [Google Scholar] [CrossRef] [PubMed]
- Shenker, A.; Laue, L.; Kosugi, S.; Merendino, J.J.; Minegishi, T.; Cutler, G.B. A constitutively activating mutation of the luteinizing hormone receptor in familial male precocious puberty. Nature 1993, 365, 652–654. [Google Scholar] [CrossRef]
- Jiang, X.; Zhang, N.; Yin, L.; Zhang, W.L.; Han, F.; Liu, W.B.; Chen, H.Q.; Cao, J.; Liu, J.Y. A commercial Roundup (R) formulation induced male germ cell apoptosis by promoting the expression of XAF1 in adult mice. Toxicol. Lett. 2018, 296, 163–172. [Google Scholar] [CrossRef]
- Li, M.W.; Mruk, D.D.; Cheng, C.Y. Mitogen-activated protein kinases in male reproductive function. Trends Mol. Med. 2009, 15, 159–168. [Google Scholar] [CrossRef]
- Shaha, C. Modulators of spermatogenic cell survival. Soc. Reprod. Fertil. Suppl. 2007, 63, 173–186. [Google Scholar]
- Rahman, M.B.; Vandaele, L.; Rijsselaere, T.; El-Deen, M.S.; Maes, D.; Shamsuddin, M.; Van Soom, A. Bovine spermatozoa react to in vitro heat stress by activating the mitogen-activated protein kinase 14 signalling pathway. Reprod. Fertil. Dev. 2014, 26, 245–257. [Google Scholar] [CrossRef] [PubMed][Green Version]
- De Chiara, G.; Marcocci, M.E.; Torcia, M.; Lucibello, M.; Rosini, P.; Bonini, P.; Higashimoto, Y.; Damonte, G.; Armirotti, A.; Amodei, S.; et al. Bcl-2 Phosphorylation by p38 MAPK: Identification of target sites and biologic consequences. J. Biol. Chem. 2006, 281, 21353–21361. [Google Scholar] [CrossRef] [PubMed]
- Guo, X.; Cao, Y.; Zhao, L.; Zhang, X.; Yan, Z.; Chen, W. p38 mitogen-activated protein kinase gene silencing rescues rat hippocampal neurons from ketamine-induced apoptosis: An in vitro study. Int. J. Mol. Med. 2018, 42, 1401–1410. [Google Scholar] [CrossRef] [PubMed]
- Hassanein, E.H.; Shalkami, A.G.S.; Khalaf, M.M.; Mohamed, W.R.; Hemeida, R.A. The impact of Keap1/Nrf2, P38MAPK/NF-kappaB and Bax/Bcl2/caspase-3 signaling pathways in the protective effects of berberine against methotrexate-induced nephrotoxicity. Biomed. Pharm. 2019, 109, 47–56. [Google Scholar] [CrossRef]
- Deng, W.; Li, Y.; Jia, Y.; Tang, L.; He, Q.; Liu, D. Over-expression of thioredoxin-interacting protein promotes apoptosis of MIN6 cells via activating p38MAPK pathway. Chin. J. Cell. Mol. Immunol. 2017, 33, 1323–1327. [Google Scholar]
- Yang, Y.; Yu, Y.; Wang, J.; Li, Y.; Li, Y.; Wei, J.; Zheng, T.; Jin, M.; Sun, Z. Silica nanoparticles induced intrinsic apoptosis in neuroblastoma SH-SY5Y cells via CytC/Apaf-1 pathway. Environ. Toxicol. Pharmacol. 2017, 52, 161–169. [Google Scholar] [CrossRef]
- Kim, K.H.; Joo, K.; Park, H.; Kwon, C.; Jang, M.; Kim, C.-J. Nicotine induces apoptosis in TM3 mouse Leydig cells. Fertil. Steril. 2005, 83, 1093–1099. [Google Scholar] [CrossRef]






© 2019 by the authors. Licensee MDPI, Basel, Switzerland. This article is an open access article distributed under the terms and conditions of the Creative Commons Attribution (CC BY) license (http://creativecommons.org/licenses/by/4.0/).
Share and Cite
Xiong, X.; Zhang, L.; Fan, M.; Han, L.; Wu, Q.; Liu, S.; Miao, J.; Liu, L.; Wang, X.; Guo, B.; et al. β-Endorphin Induction by Psychological Stress Promotes Leydig Cell Apoptosis through p38 MAPK Pathway in Male Rats. Cells 2019, 8, 1265. https://doi.org/10.3390/cells8101265
Xiong X, Zhang L, Fan M, Han L, Wu Q, Liu S, Miao J, Liu L, Wang X, Guo B, et al. β-Endorphin Induction by Psychological Stress Promotes Leydig Cell Apoptosis through p38 MAPK Pathway in Male Rats. Cells. 2019; 8(10):1265. https://doi.org/10.3390/cells8101265
Chicago/Turabian StyleXiong, Xiaofan, Lingyu Zhang, Meiyang Fan, Lin Han, Qiuhua Wu, Siyuan Liu, Jiyu Miao, Liying Liu, Xiaofei Wang, Bo Guo, and et al. 2019. "β-Endorphin Induction by Psychological Stress Promotes Leydig Cell Apoptosis through p38 MAPK Pathway in Male Rats" Cells 8, no. 10: 1265. https://doi.org/10.3390/cells8101265
APA StyleXiong, X., Zhang, L., Fan, M., Han, L., Wu, Q., Liu, S., Miao, J., Liu, L., Wang, X., Guo, B., Tong, D., Ni, L., Yang, J., & Huang, C. (2019). β-Endorphin Induction by Psychological Stress Promotes Leydig Cell Apoptosis through p38 MAPK Pathway in Male Rats. Cells, 8(10), 1265. https://doi.org/10.3390/cells8101265

