Distinct Inflammatory Responses of hiPSC-Derived Endothelial Cells and Cardiomyocytes to Cytokines Involved in Immune Checkpoint Inhibitor-Associated Myocarditis
Abstract
1. Introduction
2. Materials and Methods
2.1. Biological Samples and Cell Culture
2.2. Cell Treatment and Sample Preparation
2.3. RNA Extraction
2.4. Microarray
2.5. Cell Viability Assays
2.6. Real-Time Quantitative PCR (qPCR)
2.7. Flow Cytometry
2.8. Immunofluorescence Staining
2.9. Statistical Analysis
3. Results
3.1. Characterization of hiPSC-Derived ECs and CMs
3.2. Transcriptomic Effect of IFN-γ in hiPSC-Derived Cardiac Cells
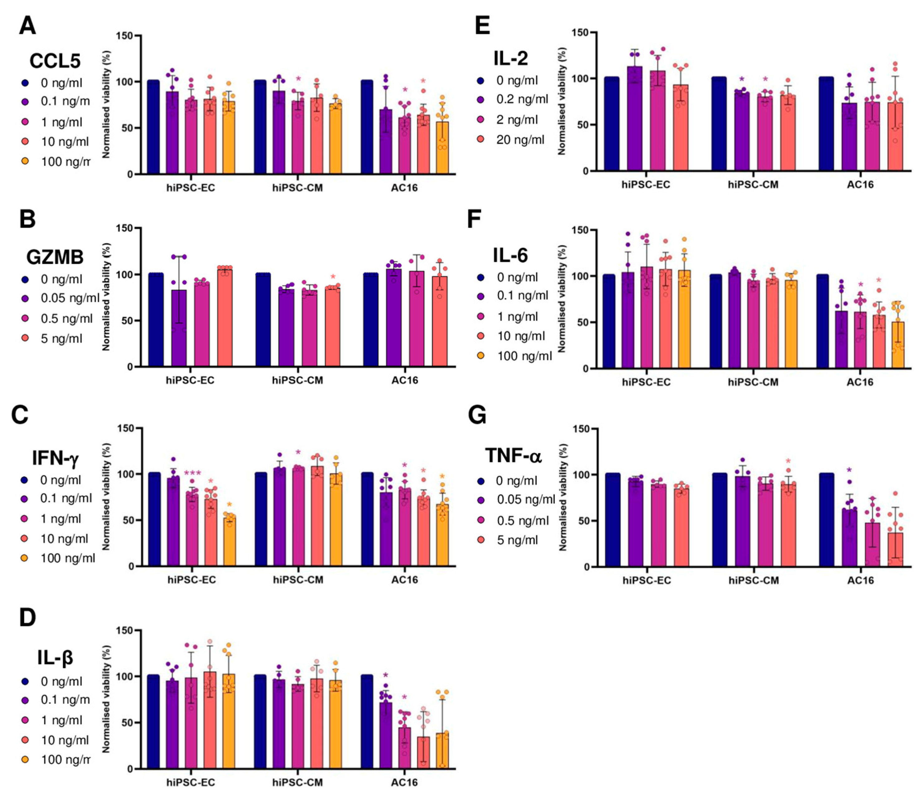
3.3. Effect of IFN-γ and Cytokine Cocktail on Cell Mortality and Inflammatory Pathways
3.4. Effect of IFN-γ and Cytokine Cocktail on NLRP3 Inflammasome Regulation
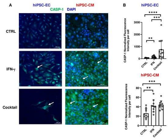
3.5. Effect of IFN-γ and Cytokine Cocktail on Caspase Activity
4. Discussion
Study Limitations
5. Conclusions
Supplementary Materials
Author Contributions
Funding
Institutional Review Board Statement
Informed Consent Statement
Data Availability Statement
Acknowledgments
Conflicts of Interest
Abbreviations
| AIM2 | Absent In Melanoma 2 |
| CaMKIIδ | Calcium/Calmodulin-Dependent Protein Kinase II delta |
| CASP-1, -3/-7, 10 | Caspase-1, -3 and -7, -10 |
| CD44 | Cluster of Differentiation 44 |
| CD54 | Cluster of Differentiation 54 (ICAM-1) |
| CD105 | Cluster of Differentiation 105 |
| CEACAM1 | Carcinoembryonic Antigen-related Cell Adhesion Molecule 1 |
| CM | Cardiomyocytes |
| CX3CL1 | C-X3-C motif chemokine ligand 1 |
| CXCL9 | C-X-C motif chemokine ligand 9 |
| CXCL11 | C-X-C motif chemokine ligand 11 |
| EC | Endothelial Cells |
| GBP4/5/6 | Guanylate Binding Protein 4, 5, 6 |
| GSDMB/D | Gasdermin B/D |
| hiPSC | Human Induced Pluripotent Stem Cell |
| ICAM-1 | Intercellular Adhesion Molecule 1 |
| ICI | Immune Checkpoint Inhibitor |
| ICI-M | Immune Checkpoint Inhibitor–induced Myocarditis |
| IFN-γ | Interferon gamma |
| IL-1β | Interleukin 1 beta |
| IL-2, 6, 18 | Interleukin 2, 6, 18 |
| IRF | Interferon Regulatory Factor |
| ITGA9 | Integrin Alpha 9 |
| JAK/STAT | Janus Kinase/Signal Transducer and Activator of Transcription |
| LAG3 | Lymphocyte-activation gene 3 |
| MAPK | Mitogen-Activated Protein Kinase |
| NF-κB | Nuclear Factor kappa-light-chain-enhancer of activated B cells |
| NLRP3 | NOD-, LRR- and pyrin domain-containing protein 3 |
| PBMC | Peripheral Blood Mononuclear Cells |
| P2X7 | Purinergic Receptor P2X, Ligand-Gated Ion Channel, 7 |
| STAT1 | Signal Transducer and Activator of Transcription 1 |
| TNF-α | Tumor Necrosis Factor alpha |
| TXNIP | Thioredoxin-interacting Protein |
| VCAM-1 | Vascular Cell Adhesion Molecule 1 |
Appendix A
| Gene | Foward Sequence | Reverse Sequence |
|---|---|---|
| P2X7 | CTCTCCTACTTCGGTCTGGC | GGACTCGCACTTCTTCCTGT |
| NLRC5 | GCTCTGGTAGGCTGTGGG | ATCTGCAGCCTCCCCATT |
| GBP5 | CTCGGAAAGGAATACAGGCTG | GCCTGGTCAGTCTGTAAT |
| GBP6 | AGTAAAGGCAAAAGAGGTCT | GCTACTGCCTTCTCTCTATC |
| AIM2 | AAACTCAGCCCCTTGGAACA | TGTGTCCTCGTTTCTAACCCC |
| NLRP3 | ACTGCAAGCTTCAGGTGTTG | TCTGGCTGGAGGTCAGAAGT |
| GSDMD | CCTCAAGCTCATGGTTCTGG | CCCTGTATCTGCCCATCCAT |




References
- Haybar, H.; Bandar, B.; Torfi, E.; Mohebbi, A.; Saki, N. Cytokines and their role in cardiovascular diseases. Cytokine 2023, 169, 156261. [Google Scholar] [CrossRef] [PubMed]
- Postow, M.A.; Sidlow, R.; Hellmann, M.D. Immune-Related Adverse Events Associated with Immune Checkpoint Blockade. N. Engl. J. Med. 2018, 378, 158–168. [Google Scholar] [CrossRef] [PubMed]
- Hu, J.-R.; Florido, R.; Lipson, E.J.; Naidoo, J.; Ardehali, R.; Tocchetti, C.G.; Lyon, A.R.; Padera, R.F.; Johnson, D.B.; Moslehi, J. Cardiovascular toxicities associated with immune checkpoint inhibitors. Cardiovasc. Res. 2019, 115, 854–868. [Google Scholar] [CrossRef] [PubMed]
- Escudier, M.; Cautela, J.; Malissen, N.; Ancedy, Y.; Orabona, M.; Pinto, J.; Monestier, S.; Grob, J.-J.; Scemama, U.; Jacquier, A.; et al. Clinical Features, Management, and Outcomes of Immune Checkpoint Inhibitor–Related Cardiotoxicity. Circulation 2017, 136, 2085–2087. [Google Scholar] [CrossRef]
- Zhu, H.; Galdos, F.X.; Lee, D.; Waliany, S.; Huang, Y.V.; Ryan, J.; Dang, K.; Neal, J.W.; Wakelee, H.A.; Reddy, S.A.; et al. Identification of Pathogenic Immune Cell Subsets Associated with Checkpoint Inhibitor–Induced Myocarditis. Circulation 2022, 146, 316–335. [Google Scholar] [CrossRef]
- Ali, A.; Caldwell, R.; Pina, G.; Beinart, N.; Jensen, G.; Yusuf, S.W.; Koutroumpakis, E.; Hamzeh, I.; Khalaf, S.; Iliescu, C.; et al. Elevated IL-6 and Tumor Necrosis Factor-α in Immune Checkpoint Inhibitor Myocarditis. Diseases 2024, 12, 88. [Google Scholar] [CrossRef]
- Varricchi, G.; Galdiero, M.R.; Tocchetti, C.G. Cardiac Toxicity of Immune Checkpoint Inhibitors. Circulation 2017, 136, 1989–1992. [Google Scholar] [CrossRef]
- Lim, S.Y.; Lee, J.H.; Gide, T.N.; Menzies, A.M.; Guminski, A.; Carlino, M.S.; Breen, E.J.; Yang, J.Y.; Ghazanfar, S.; Kefford, R.F.; et al. Circulating Cytokines Predict Immune-Related Toxicity in Melanoma Patients Receiving Anti-PD-1–Based Immunotherapy. Clin. Cancer Res. 2019, 25, 1557–1563. [Google Scholar] [CrossRef]
- Tsuruda, T.; Yoshikawa, N.; Kai, M.; Yamaguchi, M.; Toida, R.; Kodama, T.; Kajihara, K.; Kawabata, T.; Nakamura, T.; Sakata, K.; et al. The Cytokine Expression in Patients with Cardiac Complication after Immune Checkpoint Inhibitor Therapy. Intern. Med. 2021, 60, 423–429. [Google Scholar] [CrossRef]
- Johnson, D.B.; Balko, J.M.; Compton, M.L.; Chalkias, S.; Gorham, J.; Xu, Y.; Hicks, M.; Puzanov, I.; Alexander, M.R.; Bloomer, T.L.; et al. Fulminant Myocarditis with Combination Immune Checkpoint Blockade. N. Engl. J. Med. 2016, 375, 1749–1755. [Google Scholar] [CrossRef]
- Ganatra, S.; Neilan, T.G. Immune Checkpoint Inhibitor-Associated Myocarditis. Oncologist 2018, 23, 879–886. [Google Scholar] [CrossRef]
- Palaskas, N.L.; Segura, A.; Lelenwa, L.; Siddiqui, B.A.; Subudhi, S.K.; Lopez-Mattei, J.; Durand, J.B.; Deswal, A.; Zhao, B.; Buja, L.M.; et al. Immune checkpoint inhibitor myocarditis: Elucidating the spectrum of disease through endomyocardial biopsy. Eur. J. Hear. Fail. 2021, 23, 1725–1735. [Google Scholar] [CrossRef] [PubMed]
- Finke, D.; Heckmann, M.B.; Salatzki, J.; Riffel, J.; Herpel, E.; Heinzerling, L.M.; Meder, B.; Völkers, M.; Müller, O.J.; Frey, N.; et al. Comparative Transcriptomics of Immune Checkpoint Inhibitor Myocarditis Identifies Guanylate Binding Protein 5 and 6 Dysregulation. Cancers 2021, 13, 2498. [Google Scholar] [CrossRef] [PubMed]
- Tay, W.T.; Fang, Y.-H.; Beh, S.T.; Liu, Y.-W.; Hsu, L.-W.; Yen, C.-J.; Liu, P.-Y. Programmed Cell Death-1: Programmed Cell Death-Ligand 1 Interaction Protects Human Cardiomyocytes Against T-Cell Mediated Inflammation and Apoptosis Response In Vitro. Int. J. Mol. Sci. 2020, 21, 2399. [Google Scholar] [CrossRef] [PubMed]
- Rodig, N.; Ryan, T.; Allen, J.A.; Pang, H.; Grabie, N.; Chernova, T.; Greenfield, E.A.; Liang, S.C.; Sharpe, A.H.; Lichtman, A.H.; et al. Endothelial expression of PD-L1 and PD-L2 down-regulates CD8+ T cell activation and cytolysis. Eur. J. Immunol. 2003, 33, 3117–3126. [Google Scholar] [CrossRef]
- Shenoy, A.R.; Wellington, D.A.; Kumar, P.; Kassa, H.; Booth, C.J.; Cresswell, P.; MacMicking, J.D. GBP5 Promotes NLRP3 Inflammasome Assembly and Immunity in Mammals. Science 2012, 336, 481–485. [Google Scholar] [CrossRef]
- Ma, Q. Pharmacological Inhibition of the NLRP3 Inflammasome: Structure, Molecular Activation, and Inhibitor-NLRP3 Interaction. Pharmacol. Rev. 2023, 75, 487–520. [Google Scholar] [CrossRef]
- Paik, S.; Kim, J.K.; Silwal, P.; Sasakawa, C.; Jo, E.-K. An update on the regulatory mechanisms of NLRP3 inflammasome activation. Cell. Mol. Immunol. 2021, 18, 1141–1160. [Google Scholar] [CrossRef]
- Toldo, S.; Abbate, A. The role of the NLRP3 inflammasome and pyroptosis in cardiovascular diseases. Nat. Rev. Cardiol. 2023, 21, 219–237. [Google Scholar] [CrossRef]
- Blum, S.M.; Zlotoff, D.A.; Smith, N.P.; Kernin, I.J.; Ramesh, S.; Zubiri, L.; Caplin, J.; Samanta, N.; Martin, S.; Wang, M.; et al. Immune responses in checkpoint myocarditis across heart, blood and tumour. Nature 2024, 636, 215–223. [Google Scholar] [CrossRef]
- Buehning, F.; Lerchner, T.; Vogel, J.; Hendgen-Cotta, U.B.; Totzeck, M.; Rassaf, T.; Michel, L. Preclinical models of cardiotoxicity from immune checkpoint inhibitor therapy. Basic Res. Cardiol. 2024, 120, 171–185. [Google Scholar] [CrossRef] [PubMed]
- Burridge, P.W.; Diecke, S.; Matsa, E.; Sharma, A.; Wu, H.; Wu, J.C. Modeling Cardiovascular Diseases with Patient-Specific Human Pluripotent Stem Cell-Derived Cardiomyocytes. In Methods in Molecular Biology; Humana Press Inc.: Totowa, NJ, USA, 2014; Volume 1353, pp. 119–130. [Google Scholar]
- Rabino, M.; Sommariva, E.; Zacchigna, S.; Pompilio, G. From bedside to the bench: Patient-specific hiPSC-EC models uncover endothelial dysfunction in genetic cardiomyopathies. Front. Physiol. 2023, 14, 1237101. [Google Scholar] [CrossRef] [PubMed]
- Jensen, G.; Wang, X.; Kuempel, J.; Chen, Z.; Yu, W.; Palaskas, N.; Sobieski, M.; Nguyen, N.; Powell, R.T.; Stephan, C.; et al. Modeling immune checkpoint inhibitor associated myocarditis in vitro and its therapeutic implications. J. Mol. Cell. Cardiol. Plus 2024, 10, 100122. [Google Scholar] [CrossRef] [PubMed]
- Pober, J.S.; Sessa, W.C. Evolving functions of endothelial cells in inflammation. Nat. Rev. Immunol. 2007, 7, 803–815. [Google Scholar] [CrossRef]
- Spetz, J.K.E.; Florido, M.H.C.; Fraser, C.S.; Qin, X.; Choiniere, J.; Yu, S.J.; Singh, R.; Friesen, M.; Rubin, L.L.; Salem, J.-E.; et al. Heightened apoptotic priming of vascular cells across tissues and life span predisposes them to cancer therapy–induced toxicities. Sci. Adv. 2022, 8, eabn6579. [Google Scholar] [CrossRef]
- Kolberg, L.; Raudvere, U.; Kuzmin, I.; Adler, P.; Vilo, J.; Peterson, H. g:Profiler—Interoperable web service for functional enrichment analysis and gene identifier mapping (2023 update). Nucleic Acids Res. 2023, 51, W207–W212. [Google Scholar] [CrossRef]
- Valenzuela, N.M. JAKinibs prevent persistent, IFNγ-autonomous endothelial cell inflammation and immunogenicity. Am. J. Physiol. Physiol. 2023, 325, C186–C207. [Google Scholar] [CrossRef]
- Wang, Y.; Chen, Y.; Yan, Y.; Li, X.; Chen, G.; He, N.; Shen, S.; Chen, G.; Zhang, C.; Liao, W.; et al. Loss of CEACAM1, a Tumor-Associated Factor, Attenuates Post-infarction Cardiac Remodeling by Inhibiting Apoptosis. Sci. Rep. 2016, 6, 21972. [Google Scholar] [CrossRef]
- Katkenov, N.; Mukhatayev, Z.; Kozhakhmetov, S.; Sailybayeva, A.; Bekbossynova, M.; Kushugulova, A. Systematic Review on the Role of IL-6 and IL-1β in Cardiovascular Diseases. J. Cardiovasc. Dev. Dis. 2024, 11, 206. [Google Scholar] [CrossRef]
- Ji, C.; Roy, M.D.; Golas, J.; Vitsky, A.; Ram, S.; Kumpf, S.W.; Martin, M.; Barletta, F.; Meier, W.A.; Hooper, A.T.; et al. Myocarditis in Cynomolgus Monkeys Following Treatment with Immune Checkpoint Inhibitors. Clin. Cancer Res. 2019, 25, 4735–4748. [Google Scholar] [CrossRef]
- Zhang, H.; Lin, J.; Shen, Y.; Pan, J.; Wang, C.; Cheng, L. Protective Effect of Crocin on Immune Checkpoint Inhibitors-Related Myocarditis Through Inhibiting NLRP3 Mediated Pyroptosis in Cardiomyocytes via NF-κB Pathway. J. Inflamm. Res. 2022, ume 15, 1653–1666. [Google Scholar] [CrossRef]
- Capon, S.J.; Uribe, V.; Dominado, N.; Ehrlich, O.; Smith, K.A. Endocardial identity is established during early somitogenesis by Bmp signalling acting upstream of npas4l and etv2. Development 2022, 149, dev190421. [Google Scholar] [CrossRef]
- Kopczyńska, E.; Makarewicz, R. Endoglin—A marker of vascular endothelial cell proliferation in cancer. Wspolczesna Onkol. Oncol. 2012, 1, 68–71. [Google Scholar] [CrossRef]
- Kumar, A.A.; Kumar, G.S.A.; Satheesh, G.; Surendran, A.; Chandran, M.; Kartha, C.C.; Jaleel, A. Proteomics Analysis Reveals Diverse Molecular Characteristics between Endocardial and Aortic-Valvular Endothelium. Genes 2021, 12, 1005. [Google Scholar] [CrossRef] [PubMed]
- Reuben, A.; de Macedo, M.P.; McQuade, J.; Joon, A.; Ren, Z.; Calderone, T.; Conner, B.; Wani, K.; Cooper, Z.A.; Tawbi, H.; et al. Comparative immunologic characterization of autoimmune giant cell myocarditis with ipilimumab. OncoImmunology 2017, 6, e1361097. [Google Scholar] [CrossRef] [PubMed]
- Honda, K.; Taniguchi, T. IRFs: Master regulators of signalling by Toll-like receptors and cytosolic pattern-recognition receptors. Nat. Rev. Immunol. 2006, 6, 644–658. [Google Scholar] [CrossRef] [PubMed]
- Poels, K.; van Leent, M.M.; Boutros, C.; Tissot, H.; Roy, S.; Meerwaldt, A.E.; Toner, Y.C.; Reiche, M.E.; Kusters, P.J.; Malinova, T.; et al. Immune Checkpoint Inhibitor Therapy Aggravates T Cell–Driven Plaque Inflammation in Atherosclerosis. JACC CardioOncology 2020, 2, 599–610. [Google Scholar] [CrossRef]
- Mulholland, M.; Kritikou, E.; Katra, P.; Nilsson, J.; Björkbacka, H.; Lichtman, A.H.; Rodriguez, A.; Engelbertsen, D. LAG3 Regulates T Cell Activation and Plaque Infiltration in Atherosclerotic Mice. JACC CardioOncology 2022, 4, 635–645. [Google Scholar] [CrossRef]
- Patel, P.; Karch, J. Regulation of Cell Death in the Cardiovascular System, 1st ed.; Elsevier: Amsterdam, The Netherlands, 2020; Volume 353, ISBN 9780128201350. [Google Scholar]
- Zheng, Y.; Xu, L.; Dong, N.; Li, F. NLRP3 inflammasome: The rising star in cardiovascular diseases. Front. Cardiovasc. Med. 2022, 9, 927061. [Google Scholar] [CrossRef]
- Abbate, A.; Toldo, S.; Marchetti, C.; Kron, J.; Van Tassell, B.W.; Dinarello, C.A. Interleukin-1 and the Inflammasome as Therapeutic Targets in Cardiovascular Disease. Circ. Res. 2020, 126, 1260–1280. [Google Scholar] [CrossRef]
- Kron, J.; Mauro, A.G.; Bonaventura, A.; Toldo, S.; Salloum, F.N.; Ellenbogen, K.A.; Abbate, A. Inflammasome Formation in Granulomas in Cardiac Sarcoidosis. Circ. Arrhythmia Electrophysiol. 2019, 12, e007582. [Google Scholar] [CrossRef]
- Humphreys, B.D.; Dubyak, G.R. Modulation of P2X7 nucleotide receptor expression by pro- and anti-inflammatory stimuli in THP-1 monocytes. J. Leukoc. Biol. 1998, 64, 265–273. [Google Scholar] [CrossRef]
- Wilson, H.L.; Varcoe, R.W.; Stokes, L.; Holland, K.L.; E Francis, S.; Dower, S.K.; Surprenant, A.; Crossman, D.C. P2X receptor characterization and IL-1/IL-1Ra release from human endothelial cells. Br. J. Pharmacol. 2007, 151, 96–108. [Google Scholar] [CrossRef] [PubMed]
- Du, L.; Wang, X.; Chen, S.; Guo, X. The AIM2 inflammasome: A novel biomarker and target in cardiovascular disease. Pharmacol. Res. 2022, 186, 106533. [Google Scholar] [CrossRef] [PubMed]
- Wang, B.; Yin, Q. AIM2 inflammasome activation and regulation: A structural perspective. J. Struct. Biol. 2017, 200, 279–282. [Google Scholar] [CrossRef] [PubMed]
- Wang, C.; Kaur, K.; Xu, C.; Abu-Amer, Y.; Mbalaviele, G. Chemotherapy activates inflammasomes to cause inflammation-associated bone loss. eLife 2024, 13, RP92885. [Google Scholar] [CrossRef]
- Willeford, A.; Suetomi, T.; Nickle, A.; Hoffman, H.M.; Miyamoto, S.; Brown, J.H. CaMKIIδ-mediated inflammatory gene expression and inflammasome activation in cardiomyocytes initiate inflammation and induce fibrosis. J. Clin. Investig. 2018, 3, e97054. [Google Scholar] [CrossRef]
- Chin, C.-G.; Chen, Y.-C.; Lin, F.-J.; Lin, Y.-K.; Lu, Y.-Y.; Cheng, T.-Y.; Chen, S.-A.; Chen, Y.-J. Targeting NLRP3 signaling reduces myocarditis-induced arrhythmogenesis and cardiac remodeling. J. Biomed. Sci. 2024, 31, 42. [Google Scholar] [CrossRef]
- Cejas, R.B.; Petrykey, K.; Sapkota, Y.; Burridge, P.W. Anthracycline Toxicity: Light at the End of the Tunnel? Annu. Rev. Pharmacol. Toxicol. 2024, 64, 115–134. [Google Scholar] [CrossRef]








Disclaimer/Publisher’s Note: The statements, opinions and data contained in all publications are solely those of the individual author(s) and contributor(s) and not of MDPI and/or the editor(s). MDPI and/or the editor(s) disclaim responsibility for any injury to people or property resulting from any ideas, methods, instructions or products referred to in the content. |
© 2025 by the authors. Licensee MDPI, Basel, Switzerland. This article is an open access article distributed under the terms and conditions of the Creative Commons Attribution (CC BY) license (https://creativecommons.org/licenses/by/4.0/).
Share and Cite
Conte, S.; Firoaguer, I.; Lledo, S.; Tran, T.T.; El Yazidi, C.; Simoncini, S.; Rebaoui, Z.; Guiol, C.; Chevillard, C.; Guieu, R.; et al. Distinct Inflammatory Responses of hiPSC-Derived Endothelial Cells and Cardiomyocytes to Cytokines Involved in Immune Checkpoint Inhibitor-Associated Myocarditis. Cells 2025, 14, 1397. https://doi.org/10.3390/cells14171397
Conte S, Firoaguer I, Lledo S, Tran TT, El Yazidi C, Simoncini S, Rebaoui Z, Guiol C, Chevillard C, Guieu R, et al. Distinct Inflammatory Responses of hiPSC-Derived Endothelial Cells and Cardiomyocytes to Cytokines Involved in Immune Checkpoint Inhibitor-Associated Myocarditis. Cells. 2025; 14(17):1397. https://doi.org/10.3390/cells14171397
Chicago/Turabian StyleConte, Samantha, Isaure Firoaguer, Simon Lledo, Thi Thom Tran, Claire El Yazidi, Stéphanie Simoncini, Zohra Rebaoui, Claire Guiol, Christophe Chevillard, Régis Guieu, and et al. 2025. "Distinct Inflammatory Responses of hiPSC-Derived Endothelial Cells and Cardiomyocytes to Cytokines Involved in Immune Checkpoint Inhibitor-Associated Myocarditis" Cells 14, no. 17: 1397. https://doi.org/10.3390/cells14171397
APA StyleConte, S., Firoaguer, I., Lledo, S., Tran, T. T., El Yazidi, C., Simoncini, S., Rebaoui, Z., Guiol, C., Chevillard, C., Guieu, R., Puthier, D., Thuny, F., Cautela, J., & Lalevée, N. (2025). Distinct Inflammatory Responses of hiPSC-Derived Endothelial Cells and Cardiomyocytes to Cytokines Involved in Immune Checkpoint Inhibitor-Associated Myocarditis. Cells, 14(17), 1397. https://doi.org/10.3390/cells14171397

