Preclinical Assessment in Juvenile Sheep of an Allogeneic Bone Tissue Engineering Product with Wharton’s Jelly Mesenchymal Stromal Cells
Abstract
1. Introduction
2. Materials and Methods
2.1. Genetic Modification of Ovine WJ-MSCs
2.2. Characterisation of mCherry-Labelled WJ-MSCs
2.3. In Vitro Assessment of Biocompatibility of mCherry-WJ-MSCs with Synthetic Scaffolds
2.4. Animal Selection and Ethics Statement
2.5. Experimental Design and Study Groups
2.6. Sedation, Anaesthesia, and Analgesia
2.7. Surgical Procedures
2.8. TEP Manufacturing
2.9. Postoperative Clinical Monitoring
2.10. Euthanasia, Necropsy, and Sample Processing
2.11. Micro-Computed Tomography (micro-CT)
2.12. Histological Studies
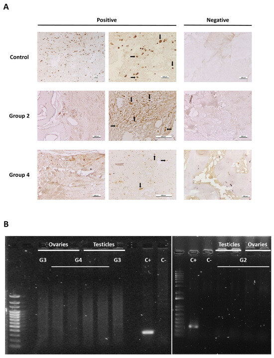
2.13. Immunohistochemical Staining for the Detection of mCherry-Labelled WJ-MSCs
2.14. Biodistribution Assays
2.15. Statistical Analysis
3. Results
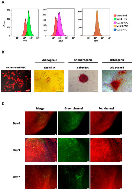
3.1. Characterisation of mCherry-WJ-MSCs and Biocompatibility with the Proposed TEPs
3.2. Clinical Results
3.3. Bone Regeneration Capacity of the Synthetic Scaffolds
3.4. Persistence of mCherry-WJ-MSCs in the Defect Site and Gonads
4. Discussion
5. Conclusions
Supplementary Materials
Author Contributions
Funding
Institutional Review Board Statement
Informed Consent Statement
Data Availability Statement
Acknowledgments
Conflicts of Interest
References
- CANCER TODAY. International Agency for Research on Cancer. World Health Organization. Available online: https://gco.iarc.fr/today/online-analysis-pie?v=2020&mode=cancer&mode_population=continents&population=900&populations=900&key=total&sex=0&cancer=39&type=0&statistic=5&prevalence=0&population_group=0&ages_group%5B%5D=0&ages_group%5B%5D=3&nb_items=7&group_ (accessed on 21 November 2023).
- American Cancer Society. Available online: https://www.cancer.org/cancer/types/leukemia-in-children/detection-diagnosis-staging/survival-rates.html#:~:text=The%205-year%20survival%20rate%20for%20children%20with%20ALL%20has,is%20now%20about%2090%2525%20overall (accessed on 21 November 2023).
- Armstrong, G.T.; Kawashima, T.; Leisenring, W.; Stratton, K.; Stovall, M.; Hudson, M.M.; Sklar, C.A.; Robison, L.L.; Oeffinger, K.C. Aging and Risk of Severe, Disabling, Life-Threatening, and Fatal Events in the Childhood Cancer Survivor Study. J. Clin. Oncol. 2014, 32, 1218–1227. [Google Scholar] [CrossRef] [PubMed]
- Bhakta, N.; Liu, Q.; Ness, K.K.; Baassiri, M.; Eissa, H.; Yeo, F.; Chemaitilly, W.; Ehrhardt, M.J.; Bass, J.; Bishop, M.W.; et al. The Cumulative Burden of Surviving Childhood Cancer: An Initial Report from the St. Jude Lifetime Cohort Study. Lancet 2017, 390, 2569–2582. [Google Scholar] [CrossRef] [PubMed]
- Juric, M.K.; Ghimire, S.; Ogonek, J.; Weissinger, E.M.; Holler, E.; van Rood, J.J.; Oudshoorn, M.; Dickinson, A.; Greinix, H.T. Milestones of Hematopoietic Stem Cell Transplantation—From First Human Studies to Current Developments. Front. Immunol. 2016, 7, 470. [Google Scholar] [CrossRef] [PubMed]
- Diesch-Furlanetto, T.; Gabriel, M.; Zajac-Spychala, O.; Cattoni, A.; Hoeben, B.A.W.; Balduzzi, A. Late Effects After Haematopoietic Stem Cell Transplantation in ALL, Long-Term Follow-Up and Transition: A Step Into Adult Life. Front. Pediatr. 2021, 9, 773895. [Google Scholar] [CrossRef]
- Girard, P.; Auquier, P.; Barlogis, V.; Contet, A.; Poiree, M.; Demeocq, F.; Berbis, J.; Herrmann, I.; Villes, V.; Sirvent, N.; et al. Symptomatic Osteonecrosis in Childhood Leukemia Survivors: Prevalence, Risk Factors and Impact on Quality of Life in Adulthood. Haematologica 2013, 98, 1089–1097. [Google Scholar] [CrossRef]
- Rao, S.S.; El Abiad, J.M.; Puvanesarajah, V.; Levin, A.S.; Jones, L.C.; Morris, C.D. Osteonecrosis in Pediatric Cancer Survivors: Epidemiology, Risk Factors, and Treatment. Surg. Oncol. 2019, 28, 214–221. [Google Scholar] [CrossRef]
- Oryan, A.; Kamali, A.; Moshirib, A.; Eslaminejad, M.B. Role of Mesenchymal Stem Cells in Bone Regenerative Medicine: What Is the Evidence? Cells Tissues Organs 2017, 204, 59–83. [Google Scholar] [CrossRef]
- Elgaz, S.; Bonig, H.; Bader, P. Mesenchymal Stromal Cells for Osteonecrosis. J. Transl. Med. 2020, 18, 1–10. [Google Scholar] [CrossRef]
- Jeyaraman, M.; Muthu, S.; Jain, R.; Khanna, M. Autologous Bone Marrow Derived Mesenchymal Stem Cell Therapy for Osteonecrosis of Femoral Head: A Systematic Overview of Overlapping Meta-Analyses. J. Clin. Orthop. Trauma 2021, 13, 134–142. [Google Scholar] [CrossRef]
- Wang, Y.; Yi, H.; Song, Y. The Safety of MSC Therapy over the Past 15 Years: A Meta-Analysis. Stem Cell Res. Ther. 2021, 12, 545. [Google Scholar] [CrossRef]
- Arthur, A.; Gronthos, S. Clinical Application of Bone Marrow Mesenchymal Stem/Stromal Cells to Repair Skeletal Tissue. Int. J. Mol. Sci. 2020, 21, 9759. [Google Scholar] [CrossRef] [PubMed]
- Dimmeler, S.; Leri, A. Aging and Disease as Modifiers of Efficacy of Cell Therapy. Circ. Res. 2008, 102, 1319–1330. [Google Scholar] [CrossRef] [PubMed]
- Baker, N.; Boyette, L.B.; Tuan, R.S. Characterization of Bone Marrow-Derived Mesenchymal Stem Cells in Aging. Bone 2015, 70, 37–47. [Google Scholar] [CrossRef] [PubMed]
- Karantalis, V.; Hernandez-Schulman, I.; Balkan, W.; Hare, J.M. Allogeneic Cell Therapy: A New Paradigm in Therapeutics. Circ. Res. 2015, 116, 12–15. [Google Scholar] [CrossRef]
- Gastelurrutia, P.; Prat-Vidal, C.; Vives, J.; Coll, R.; Bayes-Genis, A.; Gálvez-Montón, C. Transitioning From Preclinical Evidence to Advanced Therapy Medicinal Product: A Spanish Experience. Front. Cardiovasc. Med. 2021, 8, 604434. [Google Scholar] [CrossRef]
- López-Fernández, A.; Barro, V.; Ortiz-Hernández, M.; Manzanares, M.C.; Vivas, D.; Vives, J.; Vélez, R.; Ginebra, M.P.; Aguirre, M. Effect of Allogeneic Cell-Based Tissue-Engineered Treatments in a Sheep Osteonecrosis Model. Tissue Eng. Part A 2020, 26, 993–1004. [Google Scholar] [CrossRef]
- Davies, J.; Walker, J.; Keating, A. Concise Review: Wharton’s Jelly: The Rich, but Rnigmatic, Source of Mesenchymal Stromal Cells. Stem Cells Transl. Med. 2017, 6, 1620–1630. [Google Scholar] [CrossRef]
- Liau, L.L.; Ruszymah, B.H.I.; Ng, M.H.; Law, J.X. Characteristics and Clinical Applications of Wharton’s Jelly-Derived Mesenchymal Stromal Cells. Curr. Res. Transl. Med. 2020, 68, 5–16. [Google Scholar] [CrossRef]
- Abbaszadeh, H.; Ghorbani, F.; Derakhshani, M.; Movassaghpour, A.A.; Yousefi, M.; Talebi, M.; Shamsasenjan, K. Regenerative Potential of Wharton’s Jelly-Derived Mesenchymal Stem Cells: A New Horizon of Stem Cell Therapy. J. Cell. Physiol. 2020, 235, 9230–9240. [Google Scholar] [CrossRef]
- Cabrera-Pérez, R.; Ràfols-Mitjans, A.; Roig-Molina, Á.; Beltramone, S.; Vives, J.; Batlle-Morera, L. Human Wharton’s Jelly-Derived Mesenchymal Stromal Cells Promote Bone Formation in Immunodeficient Mice When Administered into a Bone Microenvironment. J. Transl. Med. 2023, 21, 802. [Google Scholar] [CrossRef]
- Carreras-Sánchez, I.; López-Fernández, A.; Rojas-Márquez, R.; Vélez, R.; Aguirre, M.; Vives, J. Derivation of Mesenchymal Stromal Cells from Ovine Umbilical Cord Wharton’s Jelly. Curr. Protoc. 2021, 1, e18. [Google Scholar] [CrossRef] [PubMed]
- Gómez-Barrena, E.; Padilla-Eguiluz, N.G.; Rosset, P.; Hernigou, P.; Baldini, N.; Ciapetti, G.; Gonzalo-Daganzo, R.M.; Avendaño-Solá, C.; Rouard, H.; Giordano, R.; et al. Osteonecrosis of the Femoral Head Safely Healed with Autologous, Expanded, Bone Marrow-Derived Mesenchymal Stromal Cells in a Multicentric Trial with Minimum 5 Years Follow-Up. J. Clin. Med. 2021, 10, 508. [Google Scholar] [CrossRef] [PubMed]
- Brivio, E.; Cossio, A.; Borra, D.; Silvestri, D.; Prunotto, G.; Colombini, A.; Verna, M.; Rizzari, C.; Biondi, A.; Conter, V.; et al. Osteonecrosis in Paediatric Acute Lymphoblastic Leukaemia: Incidence, Risk Factors, Radiological Patterns and Evolution in a Single-Centre Cohort. Br. J. Haematol. 2022, 197, 602–608. [Google Scholar] [CrossRef] [PubMed]
- Chun, Y.S.; Lee, D.H.; Won, T.G.; Kim, C.S.; Shetty, A.A.; Kim, S.J. Cell Therapy for Osteonecrosis of Femoral Head and Joint Preservation. J. Clin. Orthop. Trauma 2022, 24, 101713. [Google Scholar] [CrossRef]
- Rao, D.B.; Hoberman, A.M.; Brown, P.C.; Varela, A.; Bolon, B. Regulatory Perspectives on Juvenile Animal Toxicologic Pathology. Toxicol. Pathol. 2021, 49, 1393–1404. [Google Scholar] [CrossRef]
- Malhotra, A.; Pelletier, M.H.; Yu, Y.; Christou, C.; Walsh, W.R. A Sheep Model for Cancellous Bone Healing. Front. Surg. 2014, 1, 37. [Google Scholar] [CrossRef]
- Gundestrup, A.K.; Lynggaard, C.D.; Forner, L.; Heino, T.J.; Jakobsen, K.K.; Fischer-Nielsen, A.; Grønhøj, C.; von Buchwald, C. Mesenchymal Stem Cell Therapy for Osteoradionecrosis of the Mandible: A Systematic Review of Preclinical and Human Studies. Stem Cell Rev. Rep. 2020, 16, 1208–1221. [Google Scholar] [CrossRef]
- Fu, J.; Wang, Y.; Jiang, Y.; Du, J.; Xu, J.; Liu, Y. Systemic Therapy of MSCs in Bone Regeneration: A Systematic Review and Meta-Analysis. Stem Cell Res. Ther. 2021, 12, 377. [Google Scholar] [CrossRef]
- Yi, H.; Wang, Y.; Liang, Q.; Mao, X. Preclinical and Clinical Amelioration of Bone Fractures with Mesenchymal Stromal Cells: A Systematic Review and Meta-Analysis. Cell Transplant. 2022, 31, 1–15. [Google Scholar] [CrossRef]
- Hsieh, J.-Y.; Fu, Y.-S.; Chang, S.-J.; Tsuang, Y.-H.; Wang, H.-W. Mesenchymal Stem Cells from Bone Marrow and Wharton’s Jelly of Umbilical Cord. Stem Cells Dev. 2010, 19, 1895–1910. [Google Scholar] [CrossRef]
- Szepesi, Á.; Matula, Z.; Szigeti, A.; Várady, G.; Szalma, J.; Szabó, G.; Uher, F.; Sarkadi, B.; Német, K. In Vitro Characterization of Human Mesenchymal Stem Cells Isolated from Different Tissues with a Potential to Promote Complex Bone Regeneration. Stem Cells Int. 2016, 2016, 3595941. [Google Scholar] [CrossRef] [PubMed]
- Batsali, A.K.; Pontikoglou, C.; Koutroulakis, D.; Pavlaki, K.I.; Damianaki, A.; Mavroudi, I.; Alpantaki, K.; Kouvidi, E.; Kontakis, G.; Papadaki, H.A. Differential Expression of Cell Cycle and WNT Pathway-Related Genes Accounts for Differences in the Growth and Differentiation Potential of Wharton’s Jelly and Bone Marrow-Derived Mesenchymal Stem Cells. Stem Cell Res. Ther. 2017, 8, 102. [Google Scholar] [CrossRef] [PubMed]
- Midha, S.; Jain, K.G.; Bhaskar, N.; Kaur, A.; Rawat, S.; Giri, S.; Basu, B.; Mohanty, S. Tissue-Specific Mesenchymal Stem Cell-Dependent Osteogenesis in Highly Porous Chitosan-Based Bone Analogs. Stem Cells Transl. Med. 2021, 10, 303–319. [Google Scholar] [CrossRef]
- Chen, C.F.; Chen, Y.C.; Fu, Y.S.; Tsai, S.W.; Wu, P.K.; Chen, C.M.; Chang, M.C.; Chen, W.M. Characterization of Osteogenesis and Chondrogenesis of Human Decellularized Allogeneic Bone with Mesenchymal Stem Cells Derived from Bone Marrow, Adipose Tissue, and Wharton’s Jelly. Int. J. Mol. Sci. 2021, 22, 8987. [Google Scholar] [CrossRef]
- Cabrera-Pérez, R.; Monguió-Tortajada, M.; Gámez-Valero, A.; Rojas-Márquez, R.; Borràs, F.E.; Roura, S.; Vives, J. Osteogenic Commitment of Wharton’s Jelly Mesenchymal Stromal Cells: Mechanisms and Implications for Bioprocess Development and Clinical Application. Stem Cell Res. Ther. 2019, 3, 356. [Google Scholar]
- Sundin, M.; Barrett, A.J.; Ringdén, O.; Uzunel, M.; Lönnies, H.; Dackland, L.; Christensson, B.; Blanc, K. Le HSCT Recipients Have Specific Tolerance to MSC but Not to the MSC Donor. J Immunother. 2009, 32, 755–764. [Google Scholar] [CrossRef]
- Kot, M.; Baj-Krzyworzeka, M.; Szatanek, R.; Musiał-Wysocka, A.; Suda-Szczurek, M.; Majka, M. The Importance of Hla Assessment in “off-the-Shelf” Allogeneic Mesenchymal Stem Cells Based-Therapies. Int. J. Mol. Sci. 2019, 20, 5680. [Google Scholar] [CrossRef]
- Doorn, J.; Moll, G.; Le Blanc, K.; Van Blitterswijk, C.; De Boer, J. Therapeutic Applications of Mesenchymal Stromal Cells: Paracrine Effects and Potential Improvements. Tissue Eng. Part B Rev. 2012, 18, 101–115. [Google Scholar] [CrossRef]
- Spees, J.L.; Lee, R.H.; Gregory, C.A. Mechanisms of Mesenchymal Stem/Stromal Cell Function. Stem Cell Res. Ther. 2016, 7, 125. [Google Scholar] [CrossRef]
- Horwitz, E.M.; Gordon, P.L.; Koo, W.K.K.; Marx, J.C.; Neel, M.D.; McNall, R.Y.; Muul, L.; Hofmann, T. Isolated Allogeneic Bone Marrow-Derived Mesenchymal Cells Engraft and Stimulate Growth in Children with Osteogenesis Imperfecta: Implications for Cell Therapy of Bone. Proc. Natl. Acad. Sci. USA 2002, 99, 8932–8937. [Google Scholar] [CrossRef]
- Le Blanc, K.; Götherström, C.; Ringdén, O.; Hassan, M.; McMahon, R.; Horwitz, E.; Anneren, G.; Axelsson, O.; Nunn, J.; Ewald, U.; et al. Fetal Mesenchymal Stem-Cell Engraftment in Bone after in Utero Transplantation in a Patient with Severe Osteogenesis Imperfecta. Transplantation 2005, 79, 1607–1614. [Google Scholar] [CrossRef] [PubMed]
- Huang, S.; Xu, L.; Sun, Y.; Zhang, Y.; Li, G. The Fate of Systemically Administrated Allogeneic Mesenchymal Stem Cells in Mouse Femoral Fracture Healing. Stem Cell Res. Ther. 2015, 6, 206. [Google Scholar] [CrossRef] [PubMed]
- Kuebler, B.; Alvarez-Palomo, B.; Aran, B.; Castaño, J.; Rodriguez, L.; Raya, A.; Querol Giner, S.; Veiga, A. Generation of a Bank of Clinical-Grade, HLA-Homozygous IPSC Lines with High Coverage of the Spanish Population. Stem Cell Res. Ther. 2023, 14, 366. [Google Scholar] [CrossRef] [PubMed]
- Jungbluth, P.; Spitzhorn, L.S.; Grassmann, J.; Tanner, S.; Latz, D.; Rahman, M.S.; Bohndorf, M.; Wruck, W.; Sager, M.; Grotheer, V.; et al. Human IPSC-Derived IMSCs Improve Bone Regeneration in Mini-Pigs. Bone Res. 2019, 7, 32. [Google Scholar] [CrossRef]
- Robb, K.P.; Galipeau, J.; Shi, Y.; Schuster, M.; Martin, I.; Viswanathan, S. Failure to Launch Commercially-Approved Mesenchymal Stromal Cell Therapies: What’s the Path Forward? Proceedings of the International Society for Cell & Gene Therapy (ISCT) Annual Meeting Roundtable Held in May 2023, Palais Des Congrès de Paris, Organized. Cytotherapy 2024, 26, 413–417. [Google Scholar]
- Rostovskaya, M.; Anastassiadis, K. Differential Expression of Surface Markers in Mouse Bone Marrow Mesenchymal Stromal Cell Subpopulations with Distinct Lineage Commitment. PLoS ONE 2012, 7, e51221. [Google Scholar] [CrossRef]
- Samsonraj, R.; Rai, B.; Sathiyanathan, P.; Joo Puan, K.; Rötzschke, O.; Hui, J.; Raghunath, M.; Stanton, L.; Nurcombe, V.; Cool, S. Establishing Criteria for Human Mesenchymal Stem Cell Potency. Stem Cells 2015, 33, 1878–1891. [Google Scholar] [CrossRef]
- Kanawa, M.; Igarashi, A.; Fujimoto, K.; Saskianti, T.; Nakashima, A.; Higashi, Y.; Kurihara, H.; Kato, Y.; Kawamoto, T. The Identification of Marker Genes for Predicting the Osteogenic Differentiation Potential of Mesenchymal Stromal Cells. Curr. Issues Mol. Biol. 2021, 43, 2157–2166. [Google Scholar] [CrossRef]
- Rodríguez-Sosa, M.; del Castillo, L.; Belarra, A.; Zapata, A.; Alfaro, D. The Lack of EphB3 Receptor Prevents Bone Loss in Mouse Models of Osteoporosis. J. Bone Miner. Res. 2024, 13, zjar075. [Google Scholar]
- Wang, Y.; Fang, J.; Liu, B.; Shao, C.; Shi, Y. Reciprocal Regulation of Mesenchymal Stem Cells and Immune Responses. Cell Stem Cell 2022, 29, 1515–1530. [Google Scholar] [CrossRef]
- Sui, B.D.; Hu, C.H.; Liu, A.Q.; Zheng, C.X.; Xuan, K.; Jin, Y. Stem Cell-Based Bone Regeneration in Diseased Microenvironments: Challenges and Solutions. Biomaterials 2019, 196, 18–30. [Google Scholar] [CrossRef] [PubMed]
- Meszaros, L.B.; Usas, A.; Cooper, G.M.; Huard, J. Effect of Host Sex and Sex Hormones on Muscle-Derived Stem Cell-Mediated Bone Formation and Defect Healing. Tissue Eng. Part A 2012, 18, 1751–1759. [Google Scholar] [CrossRef] [PubMed]
- Strube, P.; Mehta, M.; Baerenwaldt, A.; Trippens, J.; Wilson, C.J.; Ode, A.; Perka, C.; Duda, G.N.; Kasper, G. Sex-Specific Compromised Bone Healing in Female Rats Might Be Associated with a Decrease in Mesenchymal Stem Cell Quantity. Bone 2009, 45, 1065–1072. [Google Scholar] [CrossRef] [PubMed]
- Kim, N.R.; Jardí, F.; Khalil, R.; Antonio, L.; Schollaert, D.; Deboel, L.; van Lenthe, G.H.; Decallonne, B.; Carmeliet, G.; Gustafsson, J.Å.; et al. Estrogen Receptor Alpha Signaling in Extrahypothalamic Neurons during Late Puberty Decreases Bone Size and Strength in Female but Not in Male Mice. FASEB J. 2020, 34, 7118–7126. [Google Scholar] [CrossRef]
- Andrew, T.W.; Koepke, L.S.; Wang, Y.; Lopez, M.; Steininger, H.; Struck, D.; Boyko, T.; Ambrosi, T.H.; Tong, X.; Sun, Y.; et al. Sexually Dimorphic Estrogen Sensing in Skeletal Stem Cells Controls Skeletal Regeneration. Nat. Commun. 2022, 13, 6491. [Google Scholar] [CrossRef]
- Kitoh, H.; Kawasumi, M.; Kaneko, H.; Ishiguro, N. Differential Effects of Culture-Expanded Bone Marrow Cells on the Regeneration of Bone between the Femoral and the Tibial Lengthenings. J. Pediatr. Orthop. 2009, 29, 643–649. [Google Scholar] [CrossRef]
- Baud, A.; Flecher, X.; Rochwerger, R.A.; Mattei, J.C.; Argenson, J.N. Comparing the Outcomes of the Induced Membrane Technique between the Tibia and Femur: Retrospective Single-Center Study of 33 Patients. Orthop. Traumatol. Surg. Res. 2020, 106, 789–796. [Google Scholar] [CrossRef]
- Sartoretto, S.C.; Uzeda, M.J.; Miguel, F.B.; Nascimento, J.R.; Ascoli, F.; Calasans-Maia, M.D. Sheep as an Experimental Model for Biomaterial Implant Evaluation. Acta Ortop. Bras. 2016, 24, 262–266. [Google Scholar] [CrossRef]
- Udehiya, R.K.; Amarpal; Aithal, H.P.; Kinjavdekar, P.; Pawde, A.M.; Singh, R. Comparison of autogenic and allogenic bone marrow derived mesenchymal stem cells for repair of segmental bone defects in rabbits. Res. Vet. Sci. 2013, 94, 743–752. [Google Scholar] [CrossRef]
- Pilichi, S.; Rocca, S.; Pool, R.R.; Dattena, M.; Masala, G.; Mara, L.; Sanna, D.; Casu, S.; Manunta, M.L.; Manunta, A.; et al. Treatment with embryonic stem-like cells into osteochondral defects in sheep femoral condyles. BMC Vet. Res. 2014, 10, 301. [Google Scholar] [CrossRef]
- Lucaciu, O.; Gheban, D.; Soriţau, O.; Băciuţ, M.; Câmpian, R.S.; Băciuţ, G. Comparative assessment of bone regeneration by histometry and a histological scoring system. Rev. Rom. Med. Lab. 2015, 23, 31–45. [Google Scholar]
- Han, Z.; Bhavsar, M.; Leppik, L.; Oliveira, K.M.C.; Barker, J.H. Histological Scoring Method to Assess Bone Healing in Critical Size Bone Defect Models. Tissue Eng. Part C Met. 2018, 24, 272–279. [Google Scholar] [CrossRef] [PubMed]
- Zhao, L.; Zhao, J.; Yu, J.J.; Zhang, C. Irregular Bone Defect Repair Using Tissue-Engineered Periosteum in a Rabbit Model. Tissue Eng. Regen Med. 2020, 17, 717–727. [Google Scholar] [CrossRef] [PubMed]




| Group | Number of Treated Sheep (n = 16) | Number of Bone Defects (n = 64) | Treatment | |
|---|---|---|---|---|
| 6 Weeks (n = 32) | 12 Weeks (n = 32) | |||
| 1 | 4 (2 ♂ + 2 ♀) | 8 (4 femurs + 4 tibias) | 8 (4 femurs + 4 tibias) | Biomaterial + acellular hydrogel |
| 2 | 4 (2 ♂ + 2 ♀) | 8 (4 femurs + 4 tibias) | 8 (4 femurs + 4 tibias) | Biomaterial + cellular hydrogel (3 × 106 mCherry-WJ-MSCs) |
| 3 | 4 (2 ♂ + 2 ♀) | 8 (4 femurs + 4 tibias) | 8 (4 femurs + 4 tibias) | Acellular hydrogel |
| 4 | 4 (2 ♂ + 2 ♀) | 8 (4 femurs + 4 tibias) | 8 (4 femurs + 4 tibias) | Cellular hydrogel (3 × 106 mCherry-WJ-MSCs) |
Disclaimer/Publisher’s Note: The statements, opinions and data contained in all publications are solely those of the individual author(s) and contributor(s) and not of MDPI and/or the editor(s). MDPI and/or the editor(s) disclaim responsibility for any injury to people or property resulting from any ideas, methods, instructions or products referred to in the content. |
© 2025 by the authors. Licensee MDPI, Basel, Switzerland. This article is an open access article distributed under the terms and conditions of the Creative Commons Attribution (CC BY) license (https://creativecommons.org/licenses/by/4.0/).
Share and Cite
Cabrera-Pérez, R.; Carreras-Sánchez, I.; Roig-Molina, Á.; López-Fernández, A.; Portas-Torres, I.; Batlle-Morera, L.; Vélez, R.; Vives, J. Preclinical Assessment in Juvenile Sheep of an Allogeneic Bone Tissue Engineering Product with Wharton’s Jelly Mesenchymal Stromal Cells. Cells 2025, 14, 862. https://doi.org/10.3390/cells14120862
Cabrera-Pérez R, Carreras-Sánchez I, Roig-Molina Á, López-Fernández A, Portas-Torres I, Batlle-Morera L, Vélez R, Vives J. Preclinical Assessment in Juvenile Sheep of an Allogeneic Bone Tissue Engineering Product with Wharton’s Jelly Mesenchymal Stromal Cells. Cells. 2025; 14(12):862. https://doi.org/10.3390/cells14120862
Chicago/Turabian StyleCabrera-Pérez, Raquel, Irene Carreras-Sánchez, Ángela Roig-Molina, Alba López-Fernández, Irene Portas-Torres, Laura Batlle-Morera, Roberto Vélez, and Joaquim Vives. 2025. "Preclinical Assessment in Juvenile Sheep of an Allogeneic Bone Tissue Engineering Product with Wharton’s Jelly Mesenchymal Stromal Cells" Cells 14, no. 12: 862. https://doi.org/10.3390/cells14120862
APA StyleCabrera-Pérez, R., Carreras-Sánchez, I., Roig-Molina, Á., López-Fernández, A., Portas-Torres, I., Batlle-Morera, L., Vélez, R., & Vives, J. (2025). Preclinical Assessment in Juvenile Sheep of an Allogeneic Bone Tissue Engineering Product with Wharton’s Jelly Mesenchymal Stromal Cells. Cells, 14(12), 862. https://doi.org/10.3390/cells14120862

