Modeling Lymphoma Angiogenesis, Lymphangiogenesis, and Vessel Co-Option, and the Effects of Inhibition of Lymphoma–Vessel Interactions with an αCD20-EndoP125A Antibody Fusion Protein †
Abstract
1. Introduction
2. Materials and Methods
2.1. Cell Lines and Mice
2.2. Construction of EndostatinP125A(EndoP125A), Fc-EndoP125A, and αCD20-EndoP125A
2.3. Western Blot of αCD20-EndoP125A
2.4. Antibody Binding
2.5. Vessel Formation
2.6. Cell Tracking
2.7. Transwell Migration
2.8. Multi-Analyte Protein Expression Assay
2.9. CXCR4 Expression
2.10. Jeko-1-Luc-GFP In Vivo Experiments
2.11. 38c13-hCD20 In Vivo Experiments
2.12. Analysis of Murine Tissues by Immunofluorescent Staining and Flow Cytometry
2.13. Analysis of Murine Tissues by Immunohistochemistry
2.14. Statistical Analysis and Illustrations
3. Results
3.1. MCL Cells Migrate to and Align with Capillary and Lymphatic Vasculature
3.2. Development of a Model for Lymphoma Vessel Co-Option
3.3. Structure, Function, and Binding of αCD20-EndoP125A
3.4. αCD20-EndoP125A Inhibits the Assembly of CLS and LLS and the Association of MCLs with CLS and LLS
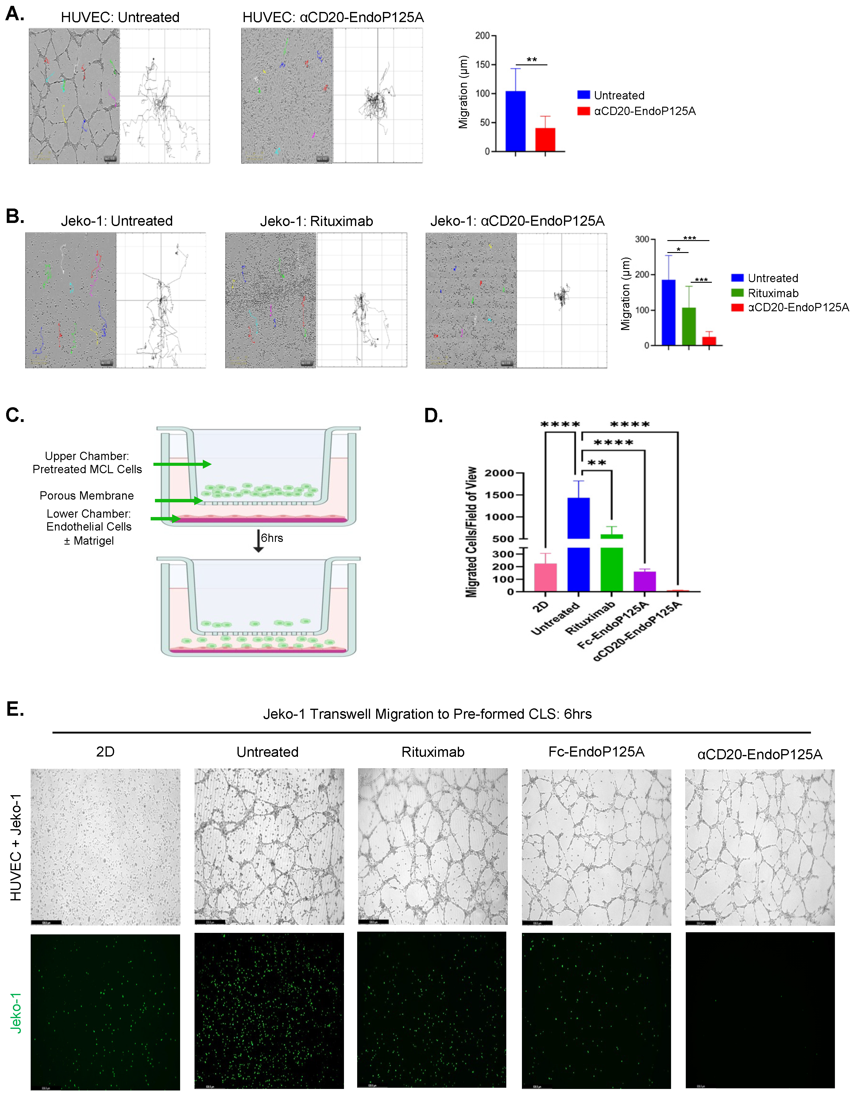
3.5. αCD20-EndoP125A Reduces HUVEC and MCL Motility, Migration, and Invasion
3.6. αCD20-Endo-P125A Reduces Expression of CXCL12 and the Corresponding Chemokine Receptor CXCR4
3.7. αCXCL12- and αCXCR4-Neutralizing Antibodies Reduce CLS Formation and MCL Vessel Co-Option
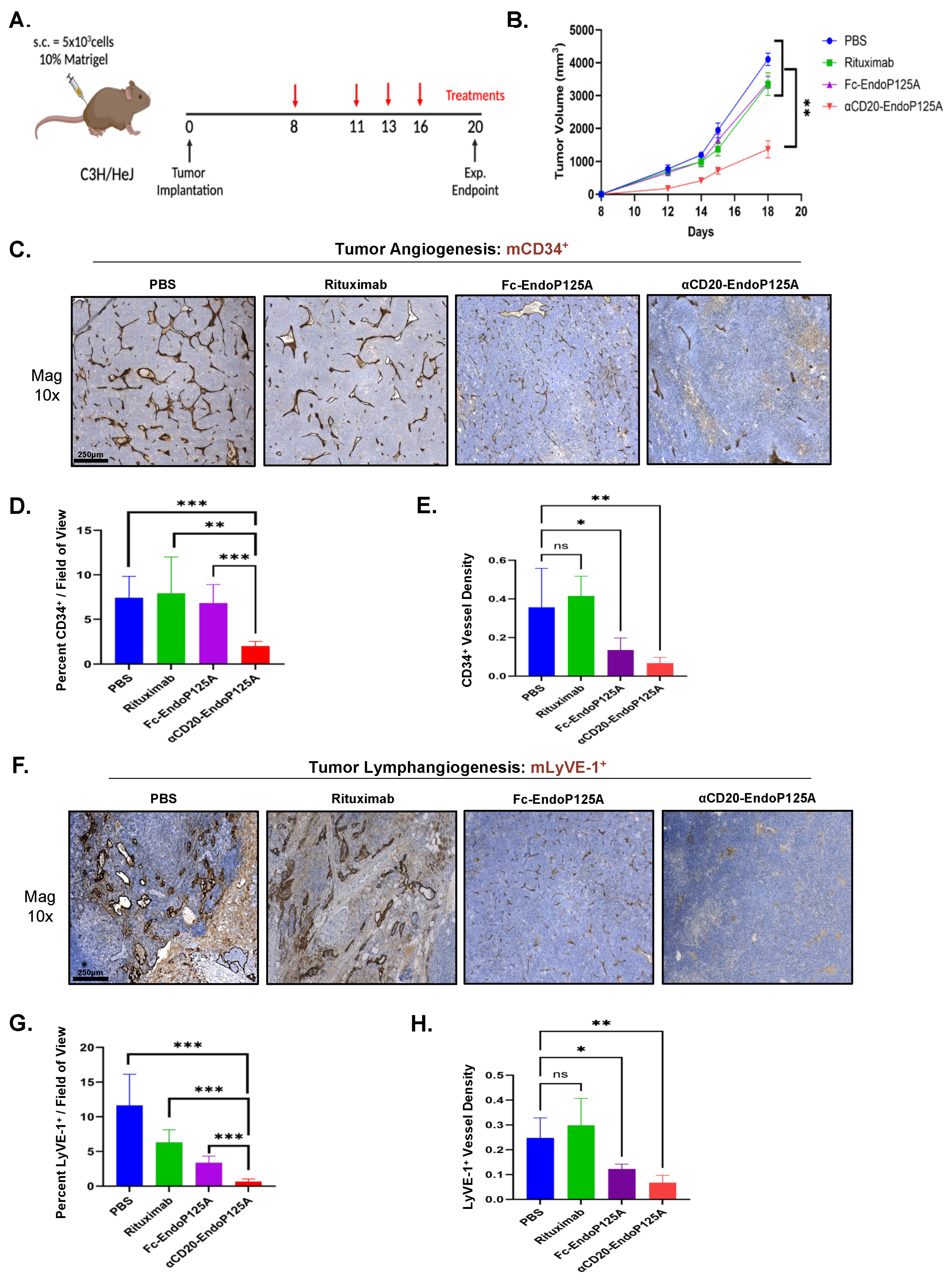
3.8. αCD20-EndoP125A Inhibits Lymphoma Tumor Growth, Angiogenesis, Lymphangiogenesis, and Dissemination In Vivo
3.9. αCD20-EndoP125A Reduces Lymphoma Dissemination to the TDLNs, Spleen, Lung, and Brain
3.10. αCD20-EndoP125A Inhibited Lymphoma Vessel Co-Option in the Lung
4. Discussion
Supplementary Materials
Author Contributions
Funding
Institutional Review Board Statement
Informed Consent Statement
Data Availability Statement
Acknowledgments
Conflicts of Interest
References
- Jiang, L.; Li, N. B-cell non-Hodgkin lymphoma: Importance of angiogenesis and antiangiogenic therapy. Angiogenesis 2020, 23, 515–529. [Google Scholar] [CrossRef] [PubMed]
- Armitage, J.O.; Longo, D.L. Mantle-Cell Lymphoma. N. Engl. J. Med. 2022, 386, 2495–2506. [Google Scholar] [CrossRef] [PubMed]
- Shankland, K.R.; Armitage, J.O.; Hancock, B.W. Non-Hodgkin lymphoma. Lancet 2012, 380, 848–857. [Google Scholar] [CrossRef] [PubMed]
- Ansell, S.M. Non-Hodgkin Lymphoma: Diagnosis and Treatment. Mayo Clin. Proc. 2015, 90, 1152–1163. [Google Scholar] [CrossRef]
- Green, K.; Munakomi, S.; Hogg, J.P. Central Nervous System Lymphoma; StatPearls: Treasure Island, FL, USA, 2024. [Google Scholar]
- Dreyling, M.; Klapper, W.; Rule, S. Blastoid and pleomorphic mantle cell lymphoma: Still a diagnostic and therapeutic challenge! Blood 2018, 132, 2722–2729. [Google Scholar] [CrossRef]
- Alderuccio, J.P.; Nayak, L.; Cwynarski, K. How I treat secondary CNS involvement by aggressive lymphomas. Blood 2023, 142, 1771–1783. [Google Scholar] [CrossRef]
- Hanahan, D.; Folkman, J. Patterns and emerging mechanisms of the angiogenic switch during tumorigenesis. Cell 1996, 86, 353–364. [Google Scholar] [CrossRef]
- Li, T.; Kang, G.; Wang, T.; Huang, H. Tumor angiogenesis and anti-angiogenic gene therapy for cancer. Oncol. Lett. 2018, 16, 687–702. [Google Scholar] [CrossRef]
- Tammela, T.; Alitalo, K. Lymphangiogenesis: Molecular mechanisms and future promise. Cell 2010, 140, 460–476. [Google Scholar] [CrossRef]
- Kuczynski, E.A.; Vermeulen, P.B.; Pezzella, F.; Kerbel, R.S.; Reynolds, A.R. Vessel co-option in cancer. Nat. Rev. Clin. Oncol. 2019, 16, 469–493. [Google Scholar] [CrossRef]
- Cuypers, A.; Truong, A.K.; Becker, L.M.; Saavedra-Garcia, P.; Carmeliet, P. Tumor vessel co-option: The past & the future. Front. Oncol. 2022, 12, 965277. [Google Scholar] [CrossRef]
- Kuczynski, E.A.; Reynolds, A.R. Vessel co-option and resistance to anti-angiogenic therapy. Angiogenesis 2020, 23, 55–74. [Google Scholar] [CrossRef]
- Donnem, T.; Hu, J.; Ferguson, M.; Adighibe, O.; Snell, C.; Harris, A.L.; Gatter, K.C.; Pezzella, F. Vessel co-option in primary human tumors and metastases: An obstacle to effective anti-angiogenic treatment? Cancer Med. 2013, 2, 427–436. [Google Scholar] [CrossRef] [PubMed]
- Donnem, T.; Reynolds, A.R.; Kuczynski, E.A.; Gatter, K.; Vermeulen, P.B.; Kerbel, R.S.; Harris, A.L.; Pezzella, F. Non-angiogenic tumours and their influence on cancer biology. Nat. Rev. Cancer 2018, 18, 323–336. [Google Scholar] [CrossRef]
- Sardari Nia, P.; Colpaert, C.; Vermeulen, P.; Weyler, J.; Pezzella, F.; Van Schil, P.; Van Marck, E. Different growth patterns of non-small cell lung cancer represent distinct biologic subtypes. Ann. Thorac. Surg. 2008, 85, 395–405. [Google Scholar] [CrossRef]
- Bridgeman, V.L.; Vermeulen, P.B.; Foo, S.; Bilecz, A.; Daley, F.; Kostaras, E.; Nathan, M.R.; Wan, E.; Frentzas, S.; Schweiger, T.; et al. Vessel co-option is common in human lung metastases and mediates resistance to anti-angiogenic therapy in preclinical lung metastasis models. J. Pathol. 2017, 241, 362–374. [Google Scholar] [CrossRef] [PubMed]
- Caspani, E.M.; Crossley, P.H.; Redondo-Garcia, C.; Martinez, S. Glioblastoma: A pathogenic crosstalk between tumor cells and pericytes. PLoS ONE 2014, 9, e101402. [Google Scholar] [CrossRef]
- Berghoff, A.S.; Rajky, O.; Winkler, F.; Bartsch, R.; Furtner, J.; Hainfellner, J.A.; Goodman, S.L.; Weller, M.; Schittenhelm, J.; Preusser, M. Invasion patterns in brain metastases of solid cancers. Neuro Oncol. 2013, 15, 1664–1672. [Google Scholar] [CrossRef]
- Garcia, J.; Hurwitz, H.I.; Sandler, A.B.; Miles, D.; Coleman, R.L.; Deurloo, R.; Chinot, O.L. Bevacizumab (Avastin(R)) in cancer treatment: A review of 15 years of clinical experience and future outlook. Cancer Treat. Rev. 2020, 86, 102017. [Google Scholar] [CrossRef]
- Stopeck, A.T.; Unger, J.M.; Rimsza, L.M.; Bellamy, W.T.; Iannone, M.; Persky, D.O.; Leblanc, M.; Fisher, R.I.; Miller, T.P. A phase II trial of single agent bevacizumab in patients with relapsed, aggressive non-Hodgkin lymphoma: Southwest oncology group study S0108. Leuk. Lymphoma 2009, 50, 728–735. [Google Scholar] [CrossRef]
- Hainsworth, J.D.; Greco, F.A.; Raefsky, E.L.; Thompson, D.S.; Lunin, S.; Reeves, J., Jr.; White, L.; Quinn, R.; DeBusk, L.M.; Flinn, I.W. Rituximab with or without bevacizumab for the treatment of patients with relapsed follicular lymphoma. Clin. Lymphoma Myeloma Leuk. 2014, 14, 277–283. [Google Scholar] [CrossRef] [PubMed]
- Seymour, J.F.; Pfreundschuh, M.; Trneny, M.; Sehn, L.H.; Catalano, J.; Csinady, E.; Moore, N.; Coiffier, B.; Investigators, M.S. R-CHOP with or without bevacizumab in patients with previously untreated diffuse large B-cell lymphoma: Final MAIN study outcomes. Haematologica 2014, 99, 1343–1349. [Google Scholar] [CrossRef] [PubMed]
- La Casce, A.S.; Freedman, A.S. Antibody and immunomodulatory agents in the treatment of indolent non-Hodgkin’s lymphoma. Semin. Hematol. 2008, 45, 85–89. [Google Scholar] [CrossRef] [PubMed]
- Hauke, R.J.; Armitage, J.O. Treatment of non-Hodgkin lymphoma. Curr. Opin. Oncol. 2000, 12, 412–418. [Google Scholar] [CrossRef]
- Hitz, F.; Bargetzi, M.; Cogliatti, S.; Lohri, A.; Taverna, C.; Renner, C.; Mey, U. Diagnosis and treatment of mantle cell lymphoma. Swiss Med. Wkly. 2013, 143, w13868. [Google Scholar] [CrossRef]
- Marron, T.U.; Kalac, M.; Brody, J. An Update on the Use of Immunotherapy in the Treatment of Lymphoma. Curr. Hematol. Malig. Rep. 2017, 12, 282–289. [Google Scholar] [CrossRef]
- Riley, J.K.; Sliwkowski, M.X. CD20: A gene in search of a function. Semin. Oncol. 2000, 27, 17–24. [Google Scholar]
- Salles, G.; Barrett, M.; Foa, R.; Maurer, J.; O’Brien, S.; Valente, N.; Wenger, M.; Maloney, D.G. Rituximab in B-Cell Hematologic Malignancies: A Review of 20 Years of Clinical Experience. Adv. Ther. 2017, 34, 2232–2273. [Google Scholar] [CrossRef]
- O’Reilly, M.S.; Boehm, T.; Shing, Y.; Fukai, N.; Vasios, G.; Lane, W.S.; Flynn, E.; Birkhead, J.R.; Olsen, B.R.; Folkman, J. Endostatin: An endogenous inhibitor of angiogenesis and tumor growth. Cell 1997, 88, 277–285. [Google Scholar] [CrossRef]
- Abdollahi, A.; Hahnfeldt, P.; Maercker, C.; Grone, H.J.; Debus, J.; Ansorge, W.; Folkman, J.; Hlatky, L.; Huber, P.E. Endostatin’s antiangiogenic signaling network. Mol. Cell 2004, 13, 649–663. [Google Scholar] [CrossRef]
- Eder, J.P., Jr.; Supko, J.G.; Clark, J.W.; Puchalski, T.A.; Garcia-Carbonero, R.; Ryan, D.P.; Shulman, L.N.; Proper, J.; Kirvan, M.; Rattner, B.; et al. Phase I clinical trial of recombinant human endostatin administered as a short intravenous infusion repeated daily. J. Clin. Oncol. 2002, 20, 3772–3784. [Google Scholar] [CrossRef] [PubMed]
- Kulke, M.H.; Bergsland, E.K.; Ryan, D.P.; Enzinger, P.C.; Lynch, T.J.; Zhu, A.X.; Meyerhardt, J.A.; Heymach, J.V.; Fogler, W.E.; Sidor, C.; et al. Phase II study of recombinant human endostatin in patients with advanced neuroendocrine tumors. J. Clin. Oncol. 2006, 24, 3555–3561. [Google Scholar] [CrossRef] [PubMed]
- Han, Q.; Fu, Y.; Zhou, H.; He, Y.; Luo, Y. Contributions of Zn(II)-binding to the structural stability of endostatin. FEBS Lett. 2007, 581, 3027–3032. [Google Scholar] [CrossRef] [PubMed]
- Shin, S.U.; Cho, H.M.; Merchan, J.; Zhang, J.; Kovacs, K.; Jing, Y.; Ramakrishnan, S.; Rosenblatt, J.D. Targeted delivery of an antibody-mutant human endostatin fusion protein results in enhanced antitumor efficacy. Mol. Cancer Ther. 2011, 10, 603–614. [Google Scholar] [CrossRef]
- Cho, H.M.; Rosenblatt, J.D.; Kang, Y.S.; Iruela-Arispe, M.L.; Morrison, S.L.; Penichet, M.L.; Kwon, Y.G.; Kim, T.W.; Webster, K.A.; Nechustan, H.; et al. Enhanced inhibition of murine tumor and human breast tumor xenografts using targeted delivery of an antibody-endostatin fusion protein. Mol. Cancer Ther. 2005, 4, 956–967. [Google Scholar] [CrossRef]
- Shin, S.U.; Cho, H.M.; Das, R.; Gil-Henn, H.; Ramakrishnan, S.; Al Bayati, A.; Carroll, S.F.; Zhang, Y.; Sankar, A.P.; Elledge, C.; et al. Inhibition of Vasculogenic Mimicry and Angiogenesis by an Anti-EGFR IgG1-Human Endostatin-P125A Fusion Protein Reduces Triple Negative Breast Cancer Metastases. Cells 2021, 10, 2904. [Google Scholar] [CrossRef]
- Sankar, A.P.; Cho, H.M.; Shin, S.U.; Sneh, T.; Ramakrishnan, S.; Elledge, C.; Zhang, Y.; Das, R.; Gil-Henn, H.; Rosenblatt, J.D. Antibody-Drug Conjugate alphaEGFR-E-P125A Reduces Triple-negative Breast Cancer Vasculogenic Mimicry, Motility, and Metastasis through Inhibition of EGFR, Integrin, and FAK/STAT3 Signaling. Cancer Res. Commun. 2024, 4, 738–756. [Google Scholar] [CrossRef]
- Betting, D.J.; Yamada, R.E.; Kafi, K.; Said, J.; van Rooijen, N.; Timmerman, J.M. Intratumoral but not systemic delivery of CpG oligodeoxynucleotide augments the efficacy of anti-CD20 monoclonal antibody therapy against B cell lymphoma. J. Immunother. 2009, 32, 622–631. [Google Scholar] [CrossRef]
- Carpentier, G.; Berndt, S.; Ferratge, S.; Rasband, W.; Cuendet, M.; Uzan, G.; Albanese, P. Angiogenesis Analyzer for ImageJ—A comparative morphometric analysis of “Endothelial Tube Formation Assay” and “Fibrin Bead Assay”. Sci. Rep. 2020, 10, 11568. [Google Scholar] [CrossRef]
- Brown, R.M.; Meah, C.J.; Heath, V.L.; Styles, I.B.; Bicknell, R. Tube-Forming Assays. Methods Mol. Biol. 2016, 1430, 149–157. [Google Scholar] [CrossRef]
- Yokoyama, Y.; Ramakrishnan, S. Improved biological activity of a mutant endostatin containing a single amino-acid substitution. Br. J. Cancer 2004, 90, 1627–1635. [Google Scholar] [CrossRef] [PubMed][Green Version]
- Kuo, C.J.; LaMontagne, K.R., Jr.; Garcia-Cardena, G.; Ackley, B.D.; Kalman, D.; Park, S.; Christofferson, R.; Kamihara, J.; Ding, Y.H.; Lo, K.M.; et al. Oligomerization-dependent regulation of motility and morphogenesis by the collagen XVIII NC1/endostatin domain. J. Cell Biol. 2001, 152, 1233–1246. [Google Scholar] [CrossRef]
- Sokol, C.L.; Luster, A.D. The chemokine system in innate immunity. Cold Spring Harb. Perspect. Biol. 2015, 7, a016303. [Google Scholar] [CrossRef]
- Ley, K.; Laudanna, C.; Cybulsky, M.I.; Nourshargh, S. Getting to the site of inflammation: The leukocyte adhesion cascade updated. Nat. Rev. Immunol. 2007, 7, 678–689. [Google Scholar] [CrossRef] [PubMed]
- Chow, M.T.; Luster, A.D. Chemokines in cancer. Cancer Immunol. Res. 2014, 2, 1125–1131. [Google Scholar] [CrossRef] [PubMed]
- Pals, S.T.; de Gorter, D.J.; Spaargaren, M. Lymphoma dissemination: The other face of lymphocyte homing. Blood 2007, 110, 3102–3111. [Google Scholar] [CrossRef] [PubMed]
- Zhou, W.; Guo, S.; Liu, M.; Burow, M.E.; Wang, G. Targeting CXCL12/CXCR4 Axis in Tumor Immunotherapy. Curr. Med. Chem. 2019, 26, 3026–3041. [Google Scholar] [CrossRef]
- Kurtova, A.V.; Tamayo, A.T.; Ford, R.J.; Burger, J.A. Mantle cell lymphoma cells express high levels of CXCR4, CXCR5, and VLA-4 (CD49d): Importance for interactions with the stromal microenvironment and specific targeting. Blood 2009, 113, 4604–4613. [Google Scholar] [CrossRef]
- Teicher, B.A.; Fricker, S.P. CXCL12 (SDF-1)/CXCR4 pathway in cancer. Clin. Cancer Res. 2010, 16, 2927–2931. [Google Scholar] [CrossRef]
- Carbonetti, N.H. Pertussis toxin and adenylate cyclase toxin: Key virulence factors of Bordetella pertussis and cell biology tools. Future Microbiol. 2010, 5, 455–469. [Google Scholar] [CrossRef]
- Golay, J.; Cittera, E.; Di Gaetano, N.; Manganini, M.; Mosca, M.; Nebuloni, M.; van Rooijen, N.; Vago, L.; Introna, M. The role of complement in the therapeutic activity of rituximab in a murine B lymphoma model homing in lymph nodes. Haematologica 2006, 91, 176–183. [Google Scholar] [PubMed]
- Trinh, K.R.; Vasuthasawat, A.; Steward, K.K.; Yamada, R.E.; Timmerman, J.M.; Morrison, S.L. Anti-CD20-interferon-beta fusion protein therapy of murine B-cell lymphomas. J. Immunother. 2013, 36, 305–318. [Google Scholar] [CrossRef]
- Evens, A.M.; Danilov, A.; Jagadeesh, D.; Sperling, A.; Kim, S.H.; Vaca, R.; Wei, C.; Rector, D.; Sundaram, S.; Reddy, N.; et al. Burkitt lymphoma in the modern era: Real-world outcomes and prognostication across 30 US cancer centers. Blood 2021, 137, 374–386. [Google Scholar] [CrossRef]
- Meng, X.; Yu, J.; Fan, Q.; Li, L.; Li, W.; Song, Z.; Liu, X.; Jiang, Y.; Gao, M.; Zhang, H. Characteristics and outcomes of non-Hodgkin’s lymphoma patients with leptomeningeal metastases. Int. J. Clin. Oncol. 2018, 23, 783–789. [Google Scholar] [CrossRef] [PubMed]
- Gupta, S.K.; Lysko, P.G.; Pillarisetti, K.; Ohlstein, E.; Stadel, J.M. Chemokine receptors in human endothelial cells. Functional expression of CXCR4 and its transcriptional regulation by inflammatory cytokines. J. Biol. Chem. 1998, 273, 4282–4287. [Google Scholar] [CrossRef] [PubMed]
- Keeley, E.C.; Mehrad, B.; Strieter, R.M. Chemokines as mediators of tumor angiogenesis and neovascularization. Exp. Cell Res. 2011, 317, 685–690. [Google Scholar] [CrossRef]
- Salvucci, O.; Yao, L.; Villalba, S.; Sajewicz, A.; Pittaluga, S.; Tosato, G. Regulation of endothelial cell branching morphogenesis by endogenous chemokine stromal-derived factor-1. Blood 2002, 99, 2703–2711. [Google Scholar] [CrossRef]
- Salcedo, R.; Oppenheim, J.J. Role of chemokines in angiogenesis: CXCL12/SDF-1 and CXCR4 interaction, a key regulator of endothelial cell responses. Microcirculation 2003, 10, 359–370. [Google Scholar] [CrossRef]
- Mirshahi, F.; Pourtau, J.; Li, H.; Muraine, M.; Trochon, V.; Legrand, E.; Vannier, J.; Soria, J.; Vasse, M.; Soria, C. SDF-1 activity on microvascular endothelial cells: Consequences on angiogenesis in in vitro and in vivo models. Thromb. Res. 2000, 99, 587–594. [Google Scholar] [CrossRef]








Disclaimer/Publisher’s Note: The statements, opinions and data contained in all publications are solely those of the individual author(s) and contributor(s) and not of MDPI and/or the editor(s). MDPI and/or the editor(s) disclaim responsibility for any injury to people or property resulting from any ideas, methods, instructions or products referred to in the content. |
© 2024 by the authors. Licensee MDPI, Basel, Switzerland. This article is an open access article distributed under the terms and conditions of the Creative Commons Attribution (CC BY) license (https://creativecommons.org/licenses/by/4.0/).
Share and Cite
Elledge, C.; Zhang, Y.; Shin, S.-U.; Cho, H.-M.; Ramakrishnan, S.; Sankar, A.; Chapman, J.R.; Bilbao, D.; Das, R.; Gil-Henn, H.; et al. Modeling Lymphoma Angiogenesis, Lymphangiogenesis, and Vessel Co-Option, and the Effects of Inhibition of Lymphoma–Vessel Interactions with an αCD20-EndoP125A Antibody Fusion Protein. Cells 2024, 13, 1835. https://doi.org/10.3390/cells13221835
Elledge C, Zhang Y, Shin S-U, Cho H-M, Ramakrishnan S, Sankar A, Chapman JR, Bilbao D, Das R, Gil-Henn H, et al. Modeling Lymphoma Angiogenesis, Lymphangiogenesis, and Vessel Co-Option, and the Effects of Inhibition of Lymphoma–Vessel Interactions with an αCD20-EndoP125A Antibody Fusion Protein. Cells. 2024; 13(22):1835. https://doi.org/10.3390/cells13221835
Chicago/Turabian StyleElledge, Christian, Yu Zhang, Seung-Uon Shin, Hyun-Mi Cho, Sundaram Ramakrishnan, Ankita Sankar, Jennifer R. Chapman, Daniel Bilbao, Rathin Das, Hava Gil-Henn, and et al. 2024. "Modeling Lymphoma Angiogenesis, Lymphangiogenesis, and Vessel Co-Option, and the Effects of Inhibition of Lymphoma–Vessel Interactions with an αCD20-EndoP125A Antibody Fusion Protein" Cells 13, no. 22: 1835. https://doi.org/10.3390/cells13221835
APA StyleElledge, C., Zhang, Y., Shin, S.-U., Cho, H.-M., Ramakrishnan, S., Sankar, A., Chapman, J. R., Bilbao, D., Das, R., Gil-Henn, H., Lossos, I. S., & Rosenblatt, J. D. (2024). Modeling Lymphoma Angiogenesis, Lymphangiogenesis, and Vessel Co-Option, and the Effects of Inhibition of Lymphoma–Vessel Interactions with an αCD20-EndoP125A Antibody Fusion Protein. Cells, 13(22), 1835. https://doi.org/10.3390/cells13221835

