Evaluation of 3D Human Intestinal Organoids as a Platform for EV-A71 Antiviral Drug Discovery
Abstract
1. Introduction
2. Materials and Methods
2.1. Human Small Intestinal Organoids and RD Cells
2.2. Virus Strain and Titration
2.3. Virus Infection of Human Small Intestinal Organoids and RD Cells
2.4. Viability Assay
2.5. Compounds, Cytoxicity, and Effective Concentration
2.6. RNA Isolation, cDNA, and Quantitative RT-PCR (RT-qPCR)
2.7. Immunofluorescence Microscopy
2.8. Statistical Analysis
3. Results
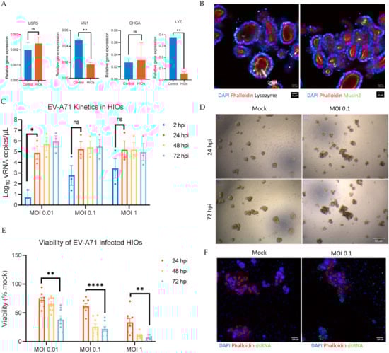
3.1. Assessment of the Susceptibility of 3D Human Small Intestinal Organoids to EV-A71 Infection
3.2. Comparison of EV-A71 Replication Kinetics between HIOs and RD Cells
3.3. Compounds Cytotoxicity in HIOs and RD Cells
3.4. Comparison of Antiviral Activity Determined by CPE Inhibition and Viral RNA Yield between HIOs and RD Cells
4. Discussion
5. Conclusions
Supplementary Materials
Author Contributions
Funding
Institutional Review Board Statement
Informed Consent Statement
Data Availability Statement
Acknowledgments
Conflicts of Interest
References
- Zell, R.; Delwart, E.; Gorbalenya, A.E.; Hovi, T.; King, A.M.Q.; Knowles, N.J.; Lindberg, A.M.; Pallansch, M.A.; Palmenberg, A.C.; Reuter, G.; et al. ICTV Virus Taxonomy Profile: Picornaviridae. J. Gen. Virol. 2017, 98, 2421–2422. [Google Scholar] [CrossRef] [PubMed]
- Huang, S.W.; Cheng, D.; Wang, J.R. Enterovirus A71: Virulence, Antigenicity, and Genetic Evolution over the Years. J. Biomed. Sci. 2019, 26, 1–9. [Google Scholar] [CrossRef] [PubMed]
- Schmidt, N.J.; Lennette, E.H.; Ho, H.H. An Apparently New Enterovirus Isolated from Patients with Disease of the Central Nervous System. J. Infect. Dis. 1974, 129, 304–309. [Google Scholar] [CrossRef] [PubMed]
- Puenpa, J.; Wanlapakorn, N.; Vongpunsawad, S.; Poovorawan, Y. The History of Enterovirus A71 Outbreaks and Molecular Epidemiology in the Asia-Pacific Region. J. Biomed. Sci. 2019, 26, 1–11. [Google Scholar] [CrossRef] [PubMed]
- Phyu, W.K.; Ong, K.C.; Wong, K.T. Modelling Person-to-Person Transmission in an Enterovirus A71 Orally Infected Hamster Model of Hand-Foot-and-Mouth Disease and Encephalomyelitis. Emerg. Microbes Infect. 2017, 6, 1–9. [Google Scholar] [CrossRef] [PubMed]
- Chen, C.-S.; Yao, Y.-C.; Lin, S.-C.; Lee, Y.-P.; Wang, Y.-F.; Wang, J.-R.; Liu, C.-C.; Lei, H.-Y.; Yu, C.-K. Retrograde Axonal Transport: A Major Transmission Route of Enterovirus 71 in Mice. J. Virol. 2007, 81, 8996–9003. [Google Scholar] [CrossRef] [PubMed]
- Lui, Y.L.E.; Timms, P.; Hafner, L.M.; Tan, T.L.; Tan, K.H.; Tan, E.L. Characterisation of Enterovirus 71 Replication Kinetics in Human Colorectal Cell Line, HT29. Springerplus 2013, 2, 1–8. [Google Scholar] [CrossRef]
- Chen, S.L.; Liu, Y.G.; Zhou, Y.T.; Zhao, P.; Ren, H.; Xiao, M.; Zhu, Y.Z.; Qi, Z.T. Endophilin-A2-Mediated Endocytic Pathway Is Critical for Enterovirus 71 Entry into Caco-2 Cells. Emerg. Microbes Infect. 2019, 8, 773–786. [Google Scholar] [CrossRef]
- Yamayoshi, S.; Yamashita, Y.; Li, J.; Hanagata, N.; Minowa, T.; Takemura, T.; Koike, S. Scavenger Receptor B2 Is a Cellular Receptor for Enterovirus 71. Nat. Med. 2009, 15, 798–802. [Google Scholar] [CrossRef]
- Nishimura, Y.; Shimojima, M.; Tano, Y.; Miyamura, T.; Wakita, T.; Shimizu, H. Human P-Selectin Glycoprotein Ligand-1 Is a Functional Receptor for Enterovirus 71. Nat. Med. 2009, 15, 794–798. [Google Scholar] [CrossRef]
- Yang, B.; Chuang, H.; Yang, K.D. Sialylated Glycans as Receptor and Inhibitor of Enterovirus 71 Infection to DLD-1 Intestinal Cells. Virol. J. 2009, 6, 1–6. [Google Scholar] [CrossRef] [PubMed]
- Wang, C.; Ji, L.; Yuan, X.; Jin, Y.; Cardona, C.J.; Xing, Z. Differential Regulation of TLR Signaling on the Induction of Antiviral Interferons in Human Intestinal Epithelial Cells Infected with Enterovirus 71. PLoS ONE 2016, 11, e0152177. [Google Scholar] [CrossRef] [PubMed]
- Moreni, G.; Aknouch, I.; Ras, M.; Brouwer, L.; Spijker, R.; Calitz, C.; Stittelaar, K.J.; Sridhar, A.; Wolthers, K.C.; Pajkrt, D. Bridging the Gap between Emerging Models and Humans by Learning from Polio Animal Studies: A Systematic Review. Clin. Transl. Discov. 2022, 2, e42. [Google Scholar] [CrossRef]
- Spence, J.R.; Mayhew, C.N.; Rankin, S.A.; Kuhar, M.F.; Vallance, J.E.; Tolle, K.; Hoskins, E.E.; Kalinichenko, V.V.; Wells, S.I.; Zorn, A.M.; et al. Directed Differentiation of Human Pluripotent Stem Cells into Intestinal Tissue in Vitro. Nature 2011, 470, 105–109. [Google Scholar] [CrossRef]
- Barker, N.; van Es, J.H.; Kuipers, J.; Kujala, P.; van den Born, M.; Cozijnsen, M.; Haegebarth, A.; Korving, J.; Begthel, H.; Peters, P.J.; et al. Identification of Stem Cells in Small Intestine and Colon by Marker Gene Lgr5. Nature 2007, 449, 1003–1007. [Google Scholar] [CrossRef]
- Sato, T.; Vries, R.G.; Snippert, H.J.; van de Wetering, M.; Barker, N.; Stange, D.E.; van Es, J.H.; Abo, A.; Kujala, P.; Peters, P.J.; et al. Single Lgr5 Stem Cells Build Crypt-Villus Structures in Vitro without a Mesenchymal Niche. Nature 2009, 459, 262–265. [Google Scholar] [CrossRef]
- Han, Y.; Duan, X.; Yang, L.; Nilsson-Payant, B.E.; Wang, P.; Duan, F.; Tang, X.; Yaron, T.M.; Zhang, T.; Uhl, S.; et al. Identification of SARS-CoV-2 Inhibitors Using Lung and Colonic Organoids. Nature 2021, 589, 270–275. [Google Scholar] [CrossRef]
- Zhang, D.; Tan, M.; Zhong, W.; Xia, M.; Huang, P.; Jiang, X. Human Intestinal Organoids Express Histo-Blood Group Antigens, Bind Norovirus VLPs, and Support Limited Norovirus Replication. Sci. Rep. 2017, 7, 12621. [Google Scholar] [CrossRef]
- Sato, S.; Hisaie, K.; Kurokawa, S.; Suzuki, A.; Sakon, N.; Uchida, Y.; Yuki, Y.; Kiyono, H. Human Norovirus Propagation in Human Induced Pluripotent Stem Cell–Derived Intestinal Epithelial Cells. Cell. Mol. Gastroenterol. Hepatol. 2019, 7, 686. [Google Scholar] [CrossRef]
- Drummond, C.G.; Bolock, A.M.; Ma, C.; Luke, C.J.; Good, M.; Coyne, C.B. Enteroviruses Infect Human Enteroids and Induce Antiviral Signaling in a Cell Lineage-Specific Manner. Proc. Natl. Acad. Sci. USA 2017, 114, 1672–1677. [Google Scholar] [CrossRef]
- Tsang, J.O.; Zhou, J.; Zhao, X.; Li, C.; Zou, Z.; Yin, F.; Yuan, S. Development of Three-Dimensional Human Intestinal Organoids as a Physiologically Relevant Model for Characterizing the Viral Replication Kinetics and Antiviral Susceptibility of Enteroviruses. Biomedicines 2021, 9, 88. [Google Scholar] [CrossRef] [PubMed]
- Finkbeiner, S.R.; Zeng, X.-L.; Utama, B.; Atmar, R.L.; Shroyer, N.F.; Estes, M.K. Stem Cell-Derived Human Intestinal Organoids as an Infection Model for Rotaviruses. mBio 2012, 3, 1–6. [Google Scholar] [CrossRef] [PubMed]
- Good, C.; Wells, A.I.; Coyne, C.B. Type III Interferon Signaling Restricts Enterovirus 71 Infection of Goblet Cells. Sci. Adv. 2019, 5, 1–12. [Google Scholar] [CrossRef] [PubMed]
- Heinz, B.A.; Vance, L.M. Sequence Determinants of 3A-Mediated Resistance to Enviroxime in Rhinoviruses and Enteroviruses. J. Virol. 1996, 70, 4854–4857. [Google Scholar] [CrossRef]
- Dragovich, P.S.; Prins, T.J.; Zhou, R.; Webber, S.E.; Marakovits, J.T.; Fuhrman, S.A.; Patick, A.K.; Matthews, D.A.; Lee, C.A.; Ford, C.E.; et al. Structure-Based Design, Synthesis, and Biological Evaluation of Irreversible Human Rhinovirus 3C Protease Inhibitors. 4. Incorporation of P1 Lactam Moieties as L-Glutamine Replacements. J. Med. Chem. 1999, 42, 1213–1224. [Google Scholar] [CrossRef]
- Pierra, C.; Amador, A.; Benzaria, S.; Cretton-Scott, E.; D’Amours, M.; Mao, J.; Mathieu, S.; Moussa, A.; Bridges, E.G.; Standring, D.N.; et al. Synthesis and Pharmacokinetics of Valopicitabine (NM283), an Efficient Prodrug of the Potent Anti-HCV Agent 2′-C-Methylcytidine. J. Med. Chem. 2006, 49, 6614–6620. [Google Scholar] [CrossRef]
- Saxena, K.; Blutt, S.E.; Ettayebi, K.; Zeng, X.-L.; Broughman, J.R.; Crawford, S.E.; Karandikar, U.C.; Sastri, N.P.; Conner, M.E.; Opekun, A.R.; et al. Human Intestinal Enteroids: A New Model To Study Human Rotavirus Infection, Host Restriction, and Pathophysiology. J. Virol. 2016, 90, 43–56. [Google Scholar] [CrossRef]
- Holly, M.K.; Smith, J.G. Adenovirus Infection of Human Enteroids Reveals Interferon Sensitivity and Preferential Infection of Goblet Cells. J. Virol. 2018, 92, 1–15. [Google Scholar] [CrossRef]
- Zhou, J.; Li, C.; Zhao, G.; Chu, H.; Wang, D.; Yan, H.H.-N.; Poon, V.K.-M.; Wen, L.; Wong, B.H.-Y.; Zhao, X.; et al. Human Intestinal Tract Serves as an Alternative Infection Route for Middle East Respiratory Syndrome Coronavirus. Sci. Adv. 2017, 3, eaao4966. [Google Scholar] [CrossRef]
- Sun, L.; Lee, H.; Thibaut, H.J.; Lanko, K.; Rivero-Buceta, E.; Bator, C.; Martinez-Gualda, B.; Dallmeier, K.; Delang, L.; Leyssen, P.; et al. Viral Engagement with Host Receptors Blocked by a Novel Class of Tryptophan Dendrimers That Targets the 5-Fold-Axis of the Enterovirus—A 71 Capsid. PLoS Pathog. 2019, 15, e1007760. [Google Scholar] [CrossRef]
- Arita, M.; Wakita, T.; Shimizu, H. Cellular Kinase Inhibitors That Suppress Enterovirus Replication Have a Conserved Target in Viral Protein 3A Similar to That of Enviroxime. J. Gen. Virol. 2009, 90, 1869–1879. [Google Scholar] [CrossRef] [PubMed]
- Arita, M.; Takebe, Y.; Wakita, T.; Shimizu, H. A Bifunctional Anti-Enterovirus Compound That Inhibits Replication and the Early Stage of Enterovirus 71 Infection. J. Gen. Virol. 2010, 91, 2734–2744. [Google Scholar] [CrossRef] [PubMed]
- Arita, M.; Wakita, T.; Shimizu, H. Characterization of Pharmacologically Active Compounds That Inhibit Poliovirus and Enterovirus 71 Infectivity. J. Gen. Virol. 2008, 89, 2518–2530. [Google Scholar] [CrossRef] [PubMed]
- De Palma, A.M.; Thibaut, H.J.; Van Der Linden, L.; Lanke, K.; Heggermont, W.; Ireland, S.; Andrews, R.; Arimilli, M.; Al-Tel, T.H.; De Clercq, E.; et al. Mutations in the Nonstructural Protein 3A Confer Resistance to the Novel Enterovirus Replication Inhibitor TTP-8307. Antimicrob. Agents Chemother. 2009, 53, 1850–1857. [Google Scholar] [CrossRef]
- Phillpotts, R.J.; Delong, D.C.; Wallace, J.; Jones, R.W.; Reed, S.E.; Tyrrell, D.A.J. The Activity of Enviroxime Against Rhinovirus Infection in Man. Lancet 1981, 317, 1342–1344. [Google Scholar] [CrossRef]
- Miller, F.D.; Monto, A.S.; DeLong, D.C.; Exelby, A.; Bryan, E.R.; Srivastava, S. Controlled Trial of Enviroxime against Natural Rhinovirus Infections in a Community. Antimicrob. Agents Chemother. 1985, 27, 102–106. [Google Scholar] [CrossRef]
- Hayden, F.G.; Turner, R.B.; Gwaltney, J.M.; Chi-Burris, K.; Gersten, M.; Hsyu, P.; Patick, A.K.; Smith, G.J.; Zalman, L.S. Phase II, Randomized, Double-Blind, Placebo-Controlled Studies of Ruprintrivir Nasal Spray 2-Percent Suspension for Prevention and Treatment of Experimentally Induced Rhinovirus Colds in Healthy Volunteers. Antimicrob. Agents Chemother. 2003, 47, 3907–3916. [Google Scholar] [CrossRef]
- Smee, D.F.; Evans, W.J.; Nicolaou, K.C.; Tarbet, E.B.; Day, C.W. Susceptibilities of Enterovirus D68, Enterovirus 71, and Rhinovirus 87 Strains to Various Antiviral Compounds. Antivir. Res. 2016, 131, 61–65. [Google Scholar] [CrossRef]
- Stroulios, G.; Brown, T.; Moreni, G.; Kondro, D.; Dei, A.; Eaves, A.; Louis, S.; Hou, J.; Chang, W.; Pajkrt, D.; et al. Apical-out Airway Organoids as a Platform for Studying Viral Infections and Screening for Antiviral Drugs. Sci. Rep. 2022, 12, 7673. [Google Scholar] [CrossRef]
- Kim, Y.; Lovell, S.; Tiew, K.-C.; Mandadapu, S.R.; Alliston, K.R.; Battaile, K.P.; Groutas, W.C.; Chang, K.-O. Broad-Spectrum Antivirals against 3C or 3C-Like Proteases of Picornaviruses, Noroviruses, and Coronaviruses. J. Virol. 2012, 86, 11754–11762. [Google Scholar] [CrossRef]
- Zhang, X.; Song, Z.; Qin, B.; Zhang, X.; Chen, L.; Hu, Y.; Yuan, Z. Rupintrivir Is a Promising Candidate for Treating Severe Cases of Enterovirus-71 Infection: Evaluation of Antiviral Efficacy in a Murine Infection Model. Antivir. Res. 2013, 97, 264–269. [Google Scholar] [CrossRef] [PubMed]
- Boda, B.; Benaoudia, S.; Huang, S.; Bonfante, R.; Wiszniewski, L.; Tseligka, E.D.; Tapparel, C.; Constant, S. Antiviral Drug Screening by Assessing Epithelial Functions and Innate Immune Responses in Human 3D Airway Epithelium Model. Antivir. Res. 2018, 156, 72–79. [Google Scholar] [CrossRef] [PubMed]
- Bassetto, M.; Van Dycke, J.; Neyts, J.; Brancale, A.; Rocha-Pereira, J. Targeting the Viral Polymerase of Diarrhea-Causing Viruses as a Strategy to Develop a Single Broad-Spectrum Antiviral Therapy. Viruses 2019, 11, 173. [Google Scholar] [CrossRef] [PubMed]
- Feng, J.Y. Addressing the Selectivity and Toxicity of Antiviral Nucleosides. Antivir. Chem. Chemother. 2018, 26, 1–8. [Google Scholar] [CrossRef] [PubMed]
- Sarrazin, C.; Zeuzem, S. Resistance to Direct Antiviral Agents in Patients With Hepatitis C Virus Infection. Gastroenterology 2010, 138, 447–462. [Google Scholar] [CrossRef]
- Brown, N.A. Progress towards Improving Antiviral Therapy for Hepatitis C with Hepatitis C Virus Polymerase Inhibitors. Part I: Nucleoside Analogues. Expert Opin. Investig. Drugs 2009, 18, 709–725. [Google Scholar] [CrossRef]
- Hutchinson, L.; Kirk, R. High Drug Attrition Rates—Where Are We Going Wrong? Nat. Rev. Clin. Oncol. 2011, 8, 189–190. [Google Scholar] [CrossRef]
- García-Rodríguez, I.; van Eijk, H.; Koen, G.; Pajkrt, D.; Sridhar, A.; Wolthers, K.C. Parechovirus A Infection of the Intestinal Epithelium: Differences Between Genotypes A1 and A3. Front. Cell. Infect. Microbiol. 2021, 11, 1–11. [Google Scholar] [CrossRef]
- Wu, K.X.; Chu, J.J.H. Antiviral Screen Identifies EV71 Inhibitors and Reveals Camptothecin-Target, DNA Topoisomerase 1 as a Novel EV71 Host Factor. Antivir. Res. 2017, 143, 122–133. [Google Scholar] [CrossRef]




| Compounds | Enviroxime | Rupintrivir | 2′CMC | ||||||
|---|---|---|---|---|---|---|---|---|---|
| CC50 (μM) | EC50 (μM) | SI * | CC50 (μM) | EC50 (μM) | SI | CC50 (μM) | EC50 (μM) | SI | |
| HIOs | 24 ± 7 | 0.4 ± 0.2 | 60 | >100 | <0.15 | >667 | 48 ± 1 | 1.0 ± 0.3 | 48 |
| 1.4 ± 0.3 | 17 | 1.7 ± 0.4 | >59 | 1.5 ± 0.3 | 32 | ||||
| RD cells | 28 ± 2 | 0.06 ± 0.001 | 467 | >100 | <0.035 | >2857 | >100 | 1.3 ± 0.04 | >76 |
| 0.2 ± 0.04 | 140 | <0.035 | >2857 | 2 ± 0.4 | >50 | ||||
| Significance | ns | p = 0.037 | NA | NA | NA | ns | |||
| p = 0.010 | NA | ns | |||||||
Disclaimer/Publisher’s Note: The statements, opinions and data contained in all publications are solely those of the individual author(s) and contributor(s) and not of MDPI and/or the editor(s). MDPI and/or the editor(s) disclaim responsibility for any injury to people or property resulting from any ideas, methods, instructions or products referred to in the content. |
© 2023 by the authors. Licensee MDPI, Basel, Switzerland. This article is an open access article distributed under the terms and conditions of the Creative Commons Attribution (CC BY) license (https://creativecommons.org/licenses/by/4.0/).
Share and Cite
Masmoudi, F.; Santos-Ferreira, N.; Pajkrt, D.; Wolthers, K.C.; DeGroot, J.; Vlaming, M.L.H.; Rocha-Pereira, J.; Buti, L. Evaluation of 3D Human Intestinal Organoids as a Platform for EV-A71 Antiviral Drug Discovery. Cells 2023, 12, 1138. https://doi.org/10.3390/cells12081138
Masmoudi F, Santos-Ferreira N, Pajkrt D, Wolthers KC, DeGroot J, Vlaming MLH, Rocha-Pereira J, Buti L. Evaluation of 3D Human Intestinal Organoids as a Platform for EV-A71 Antiviral Drug Discovery. Cells. 2023; 12(8):1138. https://doi.org/10.3390/cells12081138
Chicago/Turabian StyleMasmoudi, Fatma, Nanci Santos-Ferreira, Dasja Pajkrt, Katja C. Wolthers, Jeroen DeGroot, Maria L. H. Vlaming, Joana Rocha-Pereira, and Ludovico Buti. 2023. "Evaluation of 3D Human Intestinal Organoids as a Platform for EV-A71 Antiviral Drug Discovery" Cells 12, no. 8: 1138. https://doi.org/10.3390/cells12081138
APA StyleMasmoudi, F., Santos-Ferreira, N., Pajkrt, D., Wolthers, K. C., DeGroot, J., Vlaming, M. L. H., Rocha-Pereira, J., & Buti, L. (2023). Evaluation of 3D Human Intestinal Organoids as a Platform for EV-A71 Antiviral Drug Discovery. Cells, 12(8), 1138. https://doi.org/10.3390/cells12081138

