Dexamethasone and OLT1177 Cooperate in the Reduction of Melanoma Growth by Inhibiting STAT3 Functions
Abstract
1. Introduction
2. Materials and Methods
2.1. Cell Culture and Treatments
2.2. Cytokine Measurements
2.3. In Vivo Model
2.4. Extracellular Flux Analyzer (SeaHorse)
2.5. Protein Extraction and Western Blotting
2.6. mRNA Isolation and Quantitative Real Time Reverse Transcription PCR (RT-qPCR)
2.7. Scratch Assay
2.8. Statistical Analysis
3. Results
3.1. Melanoma Growth Is Significantly Reduced by Dexamethasone and OLT1177
3.2. Dexamethasone and OLT1177 Specifically Inhibit Two Phosphorylations of STAT3
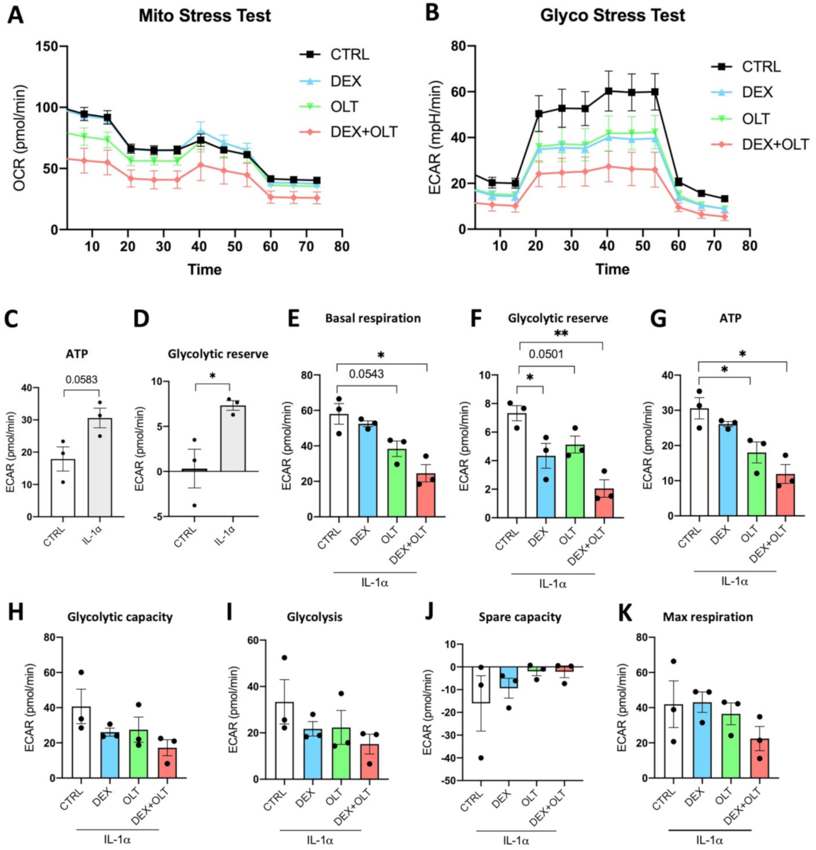
3.3. Dexamethasone and OLT1177 Negatively Affect Glycolysis in 1205Lu Cells
4. Discussion
Supplementary Materials
Author Contributions
Funding
Institutional Review Board Statement
Informed Consent Statement
Data Availability Statement
Acknowledgments
Conflicts of Interest
References
- Paulson, K.G.; Gupta, D.; Kim, T.S.; Veatch, J.R.; Byrd, D.R.; Bhatia, S.; Wojcik, K.; Chapuis, A.G.; Thompson, J.A.; Madeleine, M.M.; et al. Age-Specific Incidence of Melanoma in the United States. JAMA Dermatol. 2020, 156, 57–64. [Google Scholar] [CrossRef] [PubMed]
- Saginala, K.; Barsouk, A.; Aluru, J.S.; Rawla, P.; Barsouk, A. Epidemiology of Melanoma. Med. Sci. 2021, 9, 63. [Google Scholar] [CrossRef] [PubMed]
- Leonardi, G.C.; Falzone, L.; Salemi, R.; Zanghì, A.; Spandidos, D.A.; McCubrey, J.A.; Candido, S.; Libra, M. Cutaneous melanoma: From pathogenesis to therapy (Review). Int. J. Oncol. 2018, 52, 1071–1080. [Google Scholar] [CrossRef] [PubMed]
- Cancer Genome Atlas Network. Genomic Classification of Cutaneous Melanoma. Cell 2015, 161, 1681–1696. [Google Scholar] [CrossRef] [PubMed]
- Zaman, A.; Wu, W.; Bivona, T.G. Targeting Oncogenic BRAF: Past, Present, and Future. Cancers 2019, 11, 1197. [Google Scholar] [CrossRef]
- Ito, T.; Tanaka, Y.; Murata, M.; Kaku-Ito, Y.; Furue, K.; Furue, M. BRAF Heterogeneity in Melanoma. Curr. Treat. Options Oncol. 2021, 22, 20. [Google Scholar] [CrossRef]
- Zhai, Z.; Samson, J.M.; Yamauchi, T.; Vaddi, P.K.; Matsumoto, Y.; Dinarello, C.A.; Menon, D.R.; Fujita, M. Inflammasome Sensor NLRP1 Confers Acquired Drug Resistance to Temozolomide in Human Melanoma. Cancers 2020, 12, 2518. [Google Scholar] [CrossRef]
- Ravindran Menon, D.; Li, Y.; Yamauchi, T.; Osborne, D.G.; Vaddi, P.K.; Wempe, M.F.; Zhai, Z.; Fujita, M. EGCG Inhibits Tumor Growth in Melanoma by Targeting JAK-STAT Signaling and Its Downstream PD-L1/PD-L2-PD1 Axis in Tumors and Enhancing Cytotoxic T-Cell Responses. Pharmaceuticals 2021, 14, 1081. [Google Scholar] [CrossRef]
- Nassar, K.W.; Hintzsche, J.D.; Bagby, S.M.; Espinoza, V.; Langouët-Astrié, C.; Amato, C.M.; Chimed, T.S.; Fujita, M.; Robinson, W.; Tan, A.C.; et al. Targeting CDK4/6 Represents a Therapeutic Vulnerability in Acquired BRAF/MEK Inhibitor-Resistant Melanoma. Mol. Cancer Ther. 2021, 20, 2049–2060. [Google Scholar] [CrossRef]
- Zaidi, M.R.; Davis, S.; Noonan, F.P.; Graff-Cherry, C.; Hawley, T.S.; Walker, R.L.; Feigenbaum, L.; Fuchs, E.; Lyakh, L.; Young, H.A.; et al. Interferon-γ links ultraviolet radiation to melanomagenesis in mice. Nature 2011, 469, 548–553. [Google Scholar] [CrossRef]
- Handoko, H.Y.; Boyle, G.M.; Ferguson, B.; Muller, H.K.; Soyer, H.P.; Walker, G.J. Plasticity of melanoma in vivo: Murine lesions resulting from Trp53, but not Cdk4 or Arf deregulation, display neural transdifferentiation. Pigment. Cell Melanoma Res. 2013, 26, 731–734. [Google Scholar] [CrossRef]
- Bald, T.; Quast, T.; Landsberg, J.; Rogava, M.; Glodde, N.; Lopez-Ramos, D.; Kohlmeyer, J.; Riesenberg, S.; van den Boorn-Konijnenberg, D.; Hömig-Hölzel, C.; et al. Ultraviolet-radiation-induced inflammation promotes angiotropism and metastasis in melanoma. Nature 2014, 507, 109–113. [Google Scholar] [CrossRef]
- Luke, J.J.; Flaherty, K.T.; Ribas, A.; Long, G.V. Targeted agents and immunotherapies: Optimizing outcomes in melanoma. Nat. Rev. Clin. Oncol. 2017, 14, 463–482. [Google Scholar] [CrossRef]
- Gibney, G.T.; Weiner, L.M.; Atkins, M.B. Predictive biomarkers for checkpoint inhibitor-based immunotherapy. Lancet Oncol. 2016, 17, e542–e551. [Google Scholar] [CrossRef]
- Lai, A.Y.; Sorrentino, J.A.; Dragnev, K.H.; Weiss, J.M.; Owonikoko, T.K.; Rytlewski, J.A.; Hood, J.; Yang, Z.; Malik, R.K.; Strum, J.C.; et al. CDK4/6 inhibition enhances antitumor efficacy of chemotherapy and immune checkpoint inhibitor combinations in preclinical models and enhances T-cell activation in patients with SCLC receiving chemotherapy. J. Immunother. Cancer 2020, 8, e000847. [Google Scholar] [CrossRef]
- Akinleye, A.; Rasool, Z. Immune checkpoint inhibitors of PD-L1 as cancer therapeutics. J. Hematol. Oncol. 2019, 12, 92. [Google Scholar] [CrossRef]
- Martins, F.; Sofiya, L.; Sykiotis, G.P.; Lamine, F.; Maillard, M.; Fraga, M.; Shabafrouz, K.; Ribi, C.; Cairoli, A.; Guex-Crosier, Y.; et al. Adverse effects of immune-checkpoint inhibitors: Epidemiology, management and surveillance. Nat. Rev. Clin. Oncol. 2019, 16, 563–580. [Google Scholar] [CrossRef]
- Morgado, M.; Plácido, A.; Morgado, S.; Roque, F. Management of the Adverse Effects of Immune Checkpoint Inhibitors. Vaccines 2020, 8, 575. [Google Scholar] [CrossRef]
- Palmieri, D.J.; Carlino, M.S. Immune Checkpoint Inhibitor Toxicity. Curr. Oncol. Rep. 2018, 20, 72. [Google Scholar] [CrossRef]
- Theivanthiran, B.; Evans, K.S.; DeVito, N.C.; Plebanek, M.; Sturdivant, M.; Wachsmuth, L.P.; Salama, A.K.; Kang, Y.; Hsu, D.; Balko, J.M.; et al. A tumor-intrinsic PD-L1/NLRP3 inflammasome signaling pathway drives resistance to anti-PD-1 immunotherapy. J. Clin. Investig. 2020, 130, 2570–2586. [Google Scholar] [CrossRef]
- Tengesdal, I.W.; Menon, D.R.; Osborne, D.G.; Neff, C.P.; Powers, N.E.; Gamboni, F.; Mauro, A.G.; D’Alessandro, A.; Stefanoni, D.; Henen, M.A.; et al. Targeting tumor-derived NLRP3 reduces melanoma progression by limiting MDSCs expansion. Proc. Natl. Acad. Sci. USA 2021, 118, e2000915118. [Google Scholar] [CrossRef] [PubMed]
- Lee, H.E.; Lee, J.Y.; Yang, G.; Kang, H.C.; Cho, Y.-Y.; Lee, J.Y. Inhibition of NLRP3 inflammasome in tumor microenvironment leads to suppression of metastatic potential of cancer cells. Sci. Rep. 2019, 9, 12277. [Google Scholar] [CrossRef] [PubMed]
- Dixon, K.O.; Tabaka, M.; Schramm, M.A.; Xiao, S.; Tang, R.; Dionne, D.; Anderson, A.C.; Rozenblatt-Rosen, O.; Regev, A.; Kuchroo, V.K. TIM-3 restrains anti-tumour immunity by regulating inflammasome activation. Nature 2021, 595, 101–106. [Google Scholar] [CrossRef] [PubMed]
- Sarkar, R.D.; Sinha, S.; Biswas, N. Manipulation of Inflammasome: A Promising Approach Towards Immunotherapy of Lung Cancer. Int. Rev. Immunol. 2021, 40, 171–182. [Google Scholar] [CrossRef] [PubMed]
- Tengesdal, I.W.; Li, S.; Powers, N.E.; May, M.; Neff, C.P.; Joosten, L.A.B.; Marchetti, C.; Dinarello, C.A. Activation of Host-NLRP3 Inflammasome in Myeloid Cells Dictates Response to Anti-PD-1 Therapy in Metastatic Breast Cancers. Pharmaceuticals 2022, 15, 574. [Google Scholar] [CrossRef]
- Marchetti, C.; Swartzwelter, B.; Gamboni, F.; Neff, C.P.; Richter, K.; Azam, T.; Carta, S.; Tengesdal, I.; Nemkov, T.; D’Alessandro, A.; et al. OLT1177, a β-sulfonyl nitrile compound, safe in humans, inhibits the NLRP3 inflammasome and reverses the metabolic cost of inflammation. Proc. Natl. Acad. Sci. USA 2018, 115, E1530–E1539. [Google Scholar] [CrossRef]
- Klück, V.; Jansen, T.L.T.A.; Janssen, M.; Comarniceanu, A.; Efdé, M.; Tengesdal, I.W.; Schraa, K.; Cleophas, M.C.P.; Scribner, C.L.; Skouras, D.B.; et al. Dapansutrile, an oral selective NLRP3 inflammasome inhibitor, for treatment of gout flares: An open-label, dose-adaptive, proof-of-concept, phase 2a trial. Lancet Rheumatol. 2020, 2, e270–e280. [Google Scholar] [CrossRef]
- Wohlford, G.F.; Van Tassell, B.W.; Billingsley, H.E.; Kadariya, D.; Canada, J.M.; Carbone, S.; Mihalick, V.L.; Bonaventura, A.; Vecchié, A.; Chiabrando, J.G.; et al. Phase 1B, Randomized, Double-Blinded, Dose Escalation, Single-Center, Repeat Dose Safety and Pharmacodynamics Study of the Oral NLRP3 Inhibitor Dapansutrile in Subjects with NYHA II-III Systolic Heart Failure. J. Cardiovasc. Pharmacol. 2020, 77, 49–60. [Google Scholar] [CrossRef]
- Tengesdal, I.W.; Dinarello, A.; Powers, N.E.; Burchill, M.A.; Joosten, L.A.B.; Marchetti, C.; Dinarello, C.A. Tumor NLRP3-Derived IL-1β Drives the IL-6/STAT3 Axis Resulting in Sustained MDSC-Mediated Immunosuppression. Front. Immunol. 2021, 12, 661323. [Google Scholar] [CrossRef]
- Qin, Y.; Ekmekcioglu, S.; Liu, P.; Duncan, L.M.; Lizée, G.; Poindexter, N.; Grimm, E.A. Constitutive Aberrant Endogenous Interleukin-1 Facilitates Inflammation and Growth in Human Melanoma. Mol. Cancer Res. 2011, 9, 1537–1550. [Google Scholar] [CrossRef]
- Park, S.; Cheon, S.; Cho, D. The dual effects of interleukin-18 in tumor progression. Cell. Mol. Immunol. 2007, 4, 329–335. [Google Scholar]
- Terme, M.; Ullrich, E.; Aymeric, L.; Meinhardt, K.; Desbois, M.; Delahaye, N.; Viaud, S.; Ryffel, B.; Yagita, H.; Kaplanski, G.; et al. IL-18 Induces PD-1–Dependent Immunosuppression in Cancer. Cancer Res. 2011, 71, 5393–5399. [Google Scholar] [CrossRef] [PubMed]
- Esmailbeig, M.; Ghaderi, A. Interleukin-18: A regulator of cancer and autoimmune diseases. Eur. Cytokine Netw. 2017, 28, 127–140. [Google Scholar] [CrossRef]
- Inoue, N.; Li, W.; Fujimoto, Y.; Matsushita, Y.; Katagiri, T.; Okamura, H.; Miyoshi, Y. High Serum Levels of Interleukin-18 Are Associated With Worse Outcomes in Patients With Breast Cancer. Anticancer. Res. 2019, 39, 5009–5018. [Google Scholar] [CrossRef]
- Sun, Q.; Fan, G.; Zhuo, Q.; Dai, W.; Ye, Z.; Ji, S.; Xu, W.; Liu, W.; Hu, Q.; Zhang, Z.; et al. Pin1 promotes pancreatic cancer progression and metastasis by activation of NF-κB-IL-18 feedback loop. Cell Prolif. 2020, 53, e12816. [Google Scholar] [CrossRef]
- Ma, T.; Kong, M. Interleukin-18 and -10 may be associated with lymph node metastasis in breast cancer. Oncol. Lett. 2021, 21, 1. [Google Scholar] [CrossRef]
- Bagchi, S.; Yuan, R.; Engleman, E.G. Immune Checkpoint Inhibitors for the Treatment of Cancer: Clinical Impact and Mechanisms of Response and Resistance. Annu. Rev. Pathol. Mech. Dis. 2021, 16, 223–249. [Google Scholar] [CrossRef]
- Stringer-Reasor, E.M.; Baker, G.M.; Skor, M.N.; Kocherginsky, M.; Lengyel, E.; Fleming, G.F.; Conzen, S.D. Glucocorticoid receptor activation inhibits chemotherapy-induced cell death in high-grade serous ovarian carcinoma. Gynecol. Oncol. 2015, 138, 656–662. [Google Scholar] [CrossRef]
- Cook, A.M.; McDonnell, A.M.; Lake, R.A.; Nowak, A.K. Dexamethasone co-medication in cancer patients undergoing chemotherapy causes substantial immunomodulatory effects with implications for chemo-immunotherapy strategies. OncoImmunology 2016, 5, e1066062. [Google Scholar] [CrossRef]
- Janowitz, T.; Kleeman, S.; Vonderheide, R.H. Reconsidering Dexamethasone for Antiemesis when Combining Chemotherapy and Immunotherapy. Oncologist 2021, 26, 269–273. [Google Scholar] [CrossRef]
- Min, L.; Hodi, F.S.; Kaiser, U.B. Corticosteroids and immune checkpoint blockade. Aging 2015, 7, 521–522. [Google Scholar] [CrossRef] [PubMed]
- Maslov, D.V.; Tawagi, K.; Kc, M.; Simenson, V.; Yuan, H.; Parent, C.; Bamnolker, A.; Goel, R.; Blake, Z.; Matrana, M.R.; et al. Timing of steroid initiation and response rates to immune checkpoint inhibitors in metastatic cancer. J. Immunother. Cancer 2021, 9, e002261. [Google Scholar] [CrossRef] [PubMed]
- Kinoshita, S.; Ri, M.; Kanamori, T.; Aoki, S.; Yoshida, T.; Narita, T.; Totani, H.; Ito, A.; Kusumoto, S.; Ishida, T.; et al. Potent antitumor effect of combination therapy with sub-optimal doses of Akt inhibitors and pomalidomide plus dexamethasone in multiple myeloma. Oncol. Lett. 2018, 15, 9450–9456. [Google Scholar] [CrossRef] [PubMed]
- Gong, J.-H.; Zheng, Y.-B.; Zhang, M.-R.; Wang, Y.-X.; Yang, S.-Q.; Wang, R.-H.; Miao, Q.-F.; Liu, X.-J.; Zhen, Y.-S. Dexamethasone enhances the antitumor efficacy of Gemcitabine by glucocorticoid receptor signaling. Cancer Biol. Ther. 2020, 21, 332–343. [Google Scholar] [CrossRef] [PubMed]
- Paulus, A.; Akhtar, S.; Bashir, Y.; Paulus, S.M.; Menghani, R.; Roy, V.; Ailawadhi, S.; Chanan-Khan, A.A. Targeting Bcl-2 Enhances the Anti-Tumor Effects of Lenalidomide and Dexamethasone in in Vitro and In Vivo Models of Multiple Myeloma. Blood 2016, 128, 4480. [Google Scholar] [CrossRef]
- Kiessling, S.; Beaulieu-Laroche, L.; Blum, I.D.; Landgraf, D.; Welsh, D.K.; Storch, K.-F.; Labrecque, N.; Cermakian, N. Enhancing circadian clock function in cancer cells inhibits tumor growth. BMC Biol. 2017, 15, 13. [Google Scholar] [CrossRef]
- Lee, E.-H.; Park, C.H.; Choi, H.J.; Kawala, R.A.; Bai, H.-W.; Chung, B.Y. Dexamethasone modified by gamma-irradiation as a novel anticancer drug in human non-small cell lung cancer. PLoS ONE 2018, 13, e0194341. [Google Scholar] [CrossRef]
- Xu, L.; Xia, H.; Ni, D.; Hu, Y.; Liu, J.; Qin, Y.; Zhou, Q.; Yi, Q.; Xie, Y. High-Dose Dexamethasone Manipulates the Tumor Microenvironment and Internal Metabolic Pathways in Anti-Tumor Progression. Int. J. Mol. Sci. 2020, 21, 1846. [Google Scholar] [CrossRef]
- Bromberg, J.F.; Wrzeszczynska, M.H.; Devgan, G.; Zhao, Y.; Pestell, R.G.; Albanese, C.; Darnell, J.E., Jr. Stat3 as an oncogene. Cell 1999, 98, 295–303. [Google Scholar] [CrossRef]
- Levy, D.E.; Inghirami, G. STAT3: A multifaceted oncogene. Proc. Natl. Acad. Sci. USA 2006, 103, 10151–10152. [Google Scholar] [CrossRef]
- Sellier, H.; Rébillard, A.; Guette, C.; Barré, B.; Coqueret, O. How should we define STAT3 as an oncogene and as a potential target for therapy? JAK-STAT 2013, 2, e24716. [Google Scholar] [CrossRef]
- Lonnemann, N.; Hosseini, S.; Marchetti, C.; Skouras, D.B.; Stefanoni, D.; D’Alessandro, A.; Dinarello, C.A.; Korte, M. The NLRP3 inflammasome inhibitor OLT1177 rescues cognitive impairment in a mouse model of Alzheimer’s disease. Proc. Natl. Acad. Sci. USA 2020, 117, 32145–32154. [Google Scholar] [CrossRef]
- Lee, H.; Jeong, A.J.; Ye, S.-K. Highlighted STAT3 as a potential drug target for cancer therapy. BMB Rep. 2019, 52, 415–423. [Google Scholar] [CrossRef]
- Qin, J.-J.; Yan, L.; Zhang, J.; Zhang, W.-D. STAT3 as a potential therapeutic target in triple negative breast cancer: A systematic review. J. Exp. Clin. Cancer Res. 2019, 38, 195. [Google Scholar] [CrossRef]
- Avalle, L.; Raggi, L.; Monteleone, E.; Savino, A.; Viavattene, D.; Statello, L.; Camperi, A.; Stabile, S.A.; Salemme, V.; De Marzo, N.; et al. STAT3 induces breast cancer growth via ANGPTL4, MMP13 and STC1 secretion by cancer associated fibroblasts. Oncogene 2022, 41, 1456–1467. [Google Scholar] [CrossRef]
- Tesoriere, A.; Dinarello, A.; Argenton, F. The Roles of Post-Translational Modifications in STAT3 Biological Activities and Functions. Biomedicines 2021, 9, 956. [Google Scholar] [CrossRef]
- Peron, M.; Dinarello, A.; Meneghetti, G.; Martorano, L.; Betto, R.M.; Facchinello, N.; Tesoriere, A.; Tiso, N.; Martello, G.; Argenton, F. Y705 and S727 are required for the mitochondrial import and transcriptional activities of STAT3, and for regulation of stem cell proliferation. Development 2021, 148, dev199477. [Google Scholar] [CrossRef]
- Dinarello, A.; Tesoriere, A.; Martini, P.; Fontana, C.M.; Volpato, D.; Badenetti, L.; Terrin, F.; Facchinello, N.; Romualdi, C.; Carnevali, O.; et al. Zebrafish Mutant Lines Reveal the Interplay between nr3c1 and nr3c2 in the GC-Dependent Regulation of Gene Transcription. Int. J. Mol. Sci. 2022, 23, 2678. [Google Scholar] [CrossRef]
- Langlais, D.; Couture, C.; Balsalobre, A.; Drouin, J. The Stat3/GR interaction code: Predictive value of direct/indirect DNA recruitment for transcription outcome. Mol. Cell 2012, 47, 38–49. [Google Scholar] [CrossRef]
- Kuphal, S.; Winklmeier, A.; Warnecke, C.; Bosserhoff, A.-K. Constitutive HIF-1 activity in malignant melanoma. Eur. J. Cancer 2010, 46, 1159–1169. [Google Scholar] [CrossRef]
- Malekan, M.; Ebrahimzadeh, M.A.; Sheida, F. The role of Hypoxia-Inducible Factor-1alpha and its signaling in melanoma. Biomed. Pharmacother. 2021, 141, 111873. [Google Scholar] [CrossRef] [PubMed]
- Helfrich, I.; Schadendorf, D. Blood vessel maturation, vascular phenotype and angiogenic potential in malignant melanoma: One step forward for overcoming anti-angiogenic drug resistance? Mol. Oncol. 2011, 5, 137–149. [Google Scholar] [CrossRef] [PubMed]
- Videm, V.; Albrigtsen, M. Soluble ICAM-1 and VCAM-1 as Markers of Endothelial Activation. Scand. J. Immunol. 2008, 67, 523–531. [Google Scholar] [CrossRef] [PubMed]
- Koizumi, K.; Shintani, T.; Hayashido, Y.; Hamada, A.; Higaki, M.; Yoshioka, Y.; Sakamoto, A.; Yanamoto, S.; Okamoto, T. VEGF-A promotes the motility of human melanoma cells through the VEGFR1–PI3K/Akt signaling pathway. Vitr. Cell. Dev. Biol. Anim. 2022, 58, 758–770. [Google Scholar] [CrossRef] [PubMed]
- Carow, B.; Rottenberg, M.E. SOCS3, a Major Regulator of Infection and Inflammation. Front. Immunol. 2014, 5, 58. [Google Scholar] [CrossRef]
- Hall, J.; Guo, G.; Wray, J.; Eyres, I.; Nichols, J.; Grotewold, L.; Morfopoulou, S.; Humphreys, P.; Mansfield, W.; Walker, R.; et al. Oct4 and LIF/Stat3 Additively Induce Krüppel Factors to Sustain Embryonic Stem Cell Self-Renewal. Cell Stem Cell 2009, 5, 597–609. [Google Scholar] [CrossRef]
- Singh, S.; Xiao, Z.; Bavisi, K.; Roszik, J.; Melendez, B.D.; Wang, Z.; Cantwell, M.J.; Davis, R.E.; Lizee, G.; Hwu, P.; et al. IL-1α Mediates Innate and Acquired Resistance to Immunotherapy in Melanoma. J. Immunol. 2021, 206, 1966–1975. [Google Scholar] [CrossRef]
- Vang Mouritzen, M.; Jenssen, H. Optimized Scratch Assay for In Vitro Testing of Cell Migration with an Automated Optical Camera. J. Vis. Exp. 2018, 138, e57691. [Google Scholar] [CrossRef]
- Wang, X.; Decker, C.C.; Zechner, L.; Krstin, S.; Wink, M. In vitro wound healing of tumor cells: Inhibition of cell migration by selected cytotoxic alkaloids. BMC Pharmacol. Toxicol. 2019, 20, 4. [Google Scholar] [CrossRef]
- Xu, M.; Zhou, H.; Zhang, C.; He, J.; Wei, H.; Zhou, M.; Lu, Y.; Sun, Y.; Ding, J.W.; Zeng, J.; et al. ADAM17 promotes epithelial-mesenchymal transition via TGF-β/Smad pathway in gastric carcinoma cells. Int. J. Oncol. 2016, 49, 2520–2528. [Google Scholar] [CrossRef]
- Freitas, J.T.; Jozic, I.; Bedogni, B. Wound Healing Assay for Melanoma Cell Migration. In Melanoma; Humana: New York, NY, USA, 2021; Volume 2265, pp. 65–71. [Google Scholar] [CrossRef]
- Zhou, H.; Zhao, Q.; Yue, C.; Yu, J.; Zheng, H.; Hu, J.; Hu, Z.; Zhang, H.; Teng, X.; Liu, X.; et al. Interleukin-38 promotes skin tumorigenesis in an IL-1Rrp2-dependent manner. EMBO Rep. 2022, 23, e53791. [Google Scholar] [CrossRef]
- Dinarello, A.; Betto, R.M.; Diamante, L.; Cioccarelli, C.; Meneghetti, G.; Peron, M.; Tesoriere, A.; Laquatra, C.; Tiso, N.; Martello, G.; et al. STAT3 and HIF1α cooperatively mediate the transcriptional and physiological responses to hypoxia. bioRxiv 2022. [Google Scholar] [CrossRef]
- Tan, Q.; Huang, Q.; Ma, Y.L.; Mao, K.; Yang, G.; Luo, P.; Ma, G.; Mei, P.; Jin, Y. Potential roles of IL-1 subfamily members in glycolysis in disease. Cytokine Growth Factor Rev. 2018, 44, 18–27. [Google Scholar] [CrossRef]
- Lee, I.; Fox, P.S.; Ferguson, S.D.; Bassett, J.R.L.; Kong, L.-Y.; Schacherer, C.W.; Gershenwald, J.E.; Grimm, E.A.; Fuller, G.N.; Heimberger, A.B. The Expression of p-STAT3 in Stage IV Melanoma: Risk of CNS Metastasis and Survival. Oncotarget 2012, 3, 336–344. [Google Scholar] [CrossRef]
- Li, T.; Fu, X.; Tse, A.K.-W.; Guo, H.; Lee, K.W.; Liu, B.; Su, T.; Wang, X.; Yu, Z. Inhibiting STAT3 signaling is involved in the anti-melanoma effects of a herbal formula comprising Sophorae Flos and Lonicerae Japonicae Flos. Sci. Rep. 2017, 7, 3097. [Google Scholar] [CrossRef]
- Cao, H.-H.; Liu, D.-Y.; Lai, Y.-C.; Chen, Y.-Y.; Yu, L.-Z.; Shao, M.; Liu, J.-S. Inhibition of the STAT3 Signaling Pathway Contributes to the Anti-Melanoma Activities of Shikonin. Front. Pharmacol. 2020, 11, 748. [Google Scholar] [CrossRef]
- Fu, X.-Q.; Liu, B.; Wang, Y.-P.; Li, J.-K.; Zhu, P.-L.; Li, T.; Tse, K.-W.; Chou, J.-Y.; Yin, C.-L.; Bai, J.-X.; et al. Activation of STAT3 is a key event in TLR4 signaling-mediated melanoma progression. Cell Death Dis. 2020, 11, 246. [Google Scholar] [CrossRef]
- Swoboda, A.; Soukup, R.; Eckel, O.; Kinslechner, K.; Wingelhofer, B.; Schörghofer, D.; Sternberg, C.; Pham, H.T.T.; Vallianou, M.; Horvath, J.; et al. STAT3 promotes melanoma metastasis by CEBP-induced repression of the MITF pathway. Oncogene 2020, 40, 1091–1105. [Google Scholar] [CrossRef]
- Walz, C.; Crowley, B.J.; Hudon, H.E.; Gramlich, J.L.; Neuberg, D.S.; Podar, K.; Griffin, J.D.; Sattler, M. Activated Jak2 with the V617F point mutation promotes G1/S phase transition. J. Biol. Chem. 2006, 281, 18177–18183. [Google Scholar] [CrossRef]
- Sano, S.; Wang, Y.; Yura, Y.; Sano, M.; Oshima, K.; Yang, Y.; Katanasaka, Y.; Min, K.D.; Matsuura, S.; Ravid, K.; et al. JAK2V617F -Mediated Clonal Hematopoiesis Accelerates Pathological Remodeling in Murine Heart Failure. JACC Basic Transl. Sci. 2019, 4, 684–697. [Google Scholar] [CrossRef]
- Kralovics, R.; Passamonti, F.; Buser, A.S.; Teo, S.-S.; Tiedt, R.; Passweg, J.R.; Tichelli, A.; Cazzola, M.; Skoda, R.C. A Gain-of-Function Mutation of JAK2 in Myeloproliferative Disorders. N. Engl. J. Med. 2005, 352, 1779–1790. [Google Scholar] [CrossRef] [PubMed]
- Van Egeren, D.; Escabi, J.; Nguyen, M.; Liu, S.; Reilly, C.R.; Patel, S.; Kamaz, B.; Kalyva, M.; DeAngelo, D.J.; Galinsky, I.; et al. Reconstructing the Lineage Histories and Differentiation Trajectories of Individual Cancer Cells in Myeloproliferative Neoplasms. Cell Stem Cell 2021, 28, 514–523.e9. [Google Scholar] [CrossRef] [PubMed]
- Hasselbalch, H.C.; Elvers, M.; Schafer, A.I. The pathobiology of thrombosis, microvascular disease, and hemorrhage in the myeloproliferative neoplasms. Blood 2021, 137, 2152–2160. [Google Scholar] [CrossRef] [PubMed]
- Hiatt, J.B.; Pritchard, C.C.; Salipante, S.J.; O’Roak, B.J.; Shendure, J. Single molecule molecular inversion probes for targeted, high-accuracy detection of low-frequency variation. Genome Res. 2013, 23, 843–854. [Google Scholar] [CrossRef] [PubMed]
- Miyakoshi, M.; Yamamoto, M.; Tanaka, H.; Ogawa, K. Serine 727 phosphorylation of STAT3: An early change in mouse hepatocarcinogenesis induced by neonatal treatment with diethylnitrosamine. Mol. Carcinog. 2012, 53, 67–76. [Google Scholar] [CrossRef]
- Avalle, L.; Poli, V. Nucleus, Mitochondrion, or Reticulum? STAT3 à La Carte. Int. J. Mol. Sci. 2018, 19, 2820. [Google Scholar] [CrossRef]
- Arévalo, J.; Lorente, D.; Trilla, E.; Salcedo, M.T.; Morote, J.; Meseguer, A. Nuclear and cytosolic pS727-STAT3 levels correlate with overall survival of patients affected by clear cell renal cell carcinoma (ccRCC). Sci. Rep. 2021, 11, 6957. [Google Scholar] [CrossRef]
- Wegrzyn, J.; Potla, R.; Chwae, Y.-J.; Sepuri, N.B.V.; Zhang, Q.; Koeck, T.; Derecka, M.; Szczepanek, K.; Szelag, M.; Gornicka, A.; et al. Function of Mitochondrial Stat3 in Cellular Respiration. Science 2009, 323, 793–797. [Google Scholar] [CrossRef]
- Macias, E.; Rao, D.; Carbajal, S.; Kiguchi, K.; DiGiovanni, J. Stat3 Binds to mtDNA and Regulates Mitochondrial Gene Expression in Keratinocytes. J. Investig. Dermatol. 2014, 134, 1971–1980. [Google Scholar] [CrossRef]
- Carbognin, E.; Betto, R.M.; Soriano, M.E.; Smith, A.G.; Martello, G. Stat3 promotes mitochondrial transcription and oxidative respiration during maintenance and induction of naive pluripotency. EMBO J. 2016, 35, 618–634. [Google Scholar] [CrossRef]
- Balic, J.J.; Garama, D.J.; Saad, M.I.; Yu, L.; West, A.C.; West, A.J.; Livis, T.; Bhathal, P.S.; Gough, D.J.; Jenkins, B.J. Serine-Phosphorylated STAT3 Promotes Tumorigenesis via Modulation of RNA Polymerase Transcriptional Activity. Cancer Res. 2019, 79, 5272–5287. [Google Scholar] [CrossRef]
- Qin, H.R.; Kim, H.-J.; Kim, J.-Y.; Hurt, E.M.; Klarmann, G.J.; Kawasaki, B.T.; Serrat, M.A.D.; Farrar, W.L. Activation of Signal Transducer and Activator of Transcription 3 through a Phosphomimetic Serine 727 Promotes Prostate Tumorigenesis Independent of Tyrosine 705 Phosphorylation. Cancer Res. 2008, 68, 7736–7741. [Google Scholar] [CrossRef]
- Lin, W.-H.; Chang, Y.-W.; Hong, M.-X.; Hsu, T.-C.; Lee, K.-C.; Lin, C.; Lee, J.-L. STAT3 phosphorylation at Ser727 and Tyr705 differentially regulates the EMT–MET switch and cancer metastasis. Oncogene 2020, 40, 791–805. [Google Scholar] [CrossRef]
- Lan, J.; Lu, H.; Samanta, D.; Salman, S.; Lu, Y.; Semenza, G.L. Hypoxia-inducible factor 1-dependent expression of adenosine receptor 2B promotes breast cancer stem cell enrichment. Proc. Natl. Acad. Sci. USA 2018, 115, E9640–E9648. [Google Scholar] [CrossRef]
- Yucel, B.; Altundağ Kara, S.; Cekmen, M.B.; Ada, S.; Demircan Tan, B. STAT3 mediated regulation of glucose metabolism in leukemia cells. Gene 2022, 809, 146012. [Google Scholar] [CrossRef]
- Boudny; Adamkova, L.; Součkova, K.; Lauerová, L.; Krejčí, E.; Fait, V. Defective IFNα/γ-induced STAT3 protein activation in human malignant melanoma cells. Mol. Med. Rep. 2008, 1, 909–915. [Google Scholar] [CrossRef]
- Jia, Q.; Yang, F.; Huang, W.; Zhang, Y.; Bao, B.; Li, K.; Wei, F.; Zhang, C.; Jia, H. Low Levels of Sox2 are required for Melanoma Tumor-Repopulating Cell Dormancy. Theranostics 2019, 9, 424–435. [Google Scholar] [CrossRef]
- Okamoto, M.; Liu, W.; Luo, Y.; Tanaka, A.; Cai, X.; Norris, D.A.; Dinarello, C.A.; Fujita, M. Constitutively active inflammasome in human melanoma cells mediating autoinflammation via caspase-1 processing and secretion of interleukin-1beta. J. Biol. Chem. 2010, 285, 6477–6488. [Google Scholar] [CrossRef]
- Jevnikar, A.M.; Singer, G.G.; Brennan, D.C.; Xu, H.W.; Kelley, V.R. Dexamethasone prevents autoimmune nephritis and reduces renal expression of Ia but not costimulatory signals. Am. J. Pathol. 1992, 141, 743–751. [Google Scholar]
- Ronchetti, S.; Ayroldi, E.; Ricci, E.; Gentili, M.; Migliorati, G.; Riccardi, C. A Glance at the Use of Glucocorticoids in Rare Inflammatory and Autoimmune Diseases: Still an Indispensable Pharmacological Tool? Front. Immunol. 2021, 11, 613435. [Google Scholar] [CrossRef]
- Winkler, M.S.; Osuchowski, M.F.; Payen, D.; Torres, A.; Dickel, S.; Skirecki, T. Renaissance of glucocorticoids in critical care in the era of COVID-19: Ten urging questions. Crit. Care 2022, 26, 308. [Google Scholar] [CrossRef] [PubMed]
- Huang, C.-W.; Yu, A.S.; Song, H.; Park, J.S.; Wu, S.S.; Khang, V.K.; Subject, C.C.; Shen, E. Association Between Dexamethasone Treatment After Hospital Discharge for Patients With COVID-19 Infection and Rates of Hospital Readmission and Mortality. JAMA Netw. Open 2022, 5, e221455. [Google Scholar] [CrossRef] [PubMed]
- Missiroli, S.; Perrone, M.; Boncompagni, C.; Borghi, C.; Campagnaro, A.; Marchetti, F.; Anania, G.; Greco, P.; Fiorica, F.; Pinton, P.; et al. Targeting the NLRP3 Inflammasome as a New Therapeutic Option for Overcoming Cancer. Cancers 2021, 13, 2297. [Google Scholar] [CrossRef] [PubMed]
- Xu, Z.; Wang, H.; Qin, Z.; Zhao, F.; Zhou, L.; Xu, L.; Jia, R. NLRP3 inflammasome promoted the malignant progression of prostate cancer via the activation of caspase-1. Cell Death Discov. 2021, 7, 399. [Google Scholar] [CrossRef] [PubMed]
- Gough, D.J.; Koetz, L.; Levy, D.E. The MEK-ERK pathway is necessary for serine phosphorylation of mitochondrial STAT3 and Ras-mediated transformation. PLoS ONE 2013, 8, e83395. [Google Scholar] [CrossRef]
- Huang, G.; Yan, H.; Ye, S.; Tong, C.; Ying, Q. STAT3 Phosphorylation at Tyrosine 705 and Serine 727 Differentially Regulates Mouse ESC Fates. Stem Cells 2013, 32, 1149–1160. [Google Scholar] [CrossRef]
- Bladh, L.G.; Johansson-Haque, K.; Rafter, I.; Nilsson, S.; Okret, S. Inhibition of extracellular signal-regulated kinase (ERK) signaling participates in repression of nuclear factor (NF)-kappaB activity by glucocorticoids. Biochim. Biophys. Acta 2009, 1793, 439–446. [Google Scholar] [CrossRef]
- Rambal, A.A.; Panaguiton, Z.L.G.; Kramer, L.; Grant, S.; Harada, H. MEK inhibitors potentiate dexamethasone lethality in acute lymphoblastic leukemia cells through the pro-apoptotic molecule BIM. Leukemia 2009, 23, 1744–1754. [Google Scholar] [CrossRef]
- Polak, A.; Kiliszek, P.; Sewastianik, T.; Szydłowski, M.; Jabłońska, E.; Białopiotrowicz, E.; Górniak, P.; Markowicz, S.; Nowak, E.; Grygorowicz, M.A.; et al. MEK Inhibition Sensitizes Precursor B-Cell Acute Lymphoblastic Leukemia (B-ALL) Cells to Dexamethasone through Modulation of mTOR Activity and Stimulation of Autophagy. PLoS ONE 2016, 11, e0155893. [Google Scholar] [CrossRef]
- Matheson, E.C.; Thomas, H.; Case, M.; Blair, H.; Jackson, R.K.; Masic, D.; Veal, G.; Halsey, C.; Newell, D.R.; Vormoor, J.; et al. Glucocorticoids and selumetinib are highly synergistic in RAS pathway-mutated childhood acute lymphoblastic leukemia through upregulation of BIM. Haematologica 2019, 104, 1804–1811. [Google Scholar] [CrossRef]
- Blank, C.U.; Haining, W.N.; Held, W.; Hogan, P.G.; Kallies, A.; Lugli, E.; Lynn, R.C.; Philip, M.; Rao, A.; Restifo, N.P.; et al. Defining ‘T cell exhaustion’. Nat. Rev. Immunol. 2019, 19, 665–674. [Google Scholar] [CrossRef]
- Xiang, Z.; Zhou, Z.; Song, S.; Li, J.; Ji, J.; Yan, R.; Wang, J.; Cai, W.; Hu, W.; Zang, L.; et al. Dexamethasone suppresses immune evasion by inducing GR/STAT3 mediated downregulation of PD-L1 and IDO1 pathways. Oncogene 2021, 40, 5002–5012. [Google Scholar] [CrossRef]
- Tokunaga, A.; Sugiyama, D.; Maeda, Y.; Warner, A.B.; Panageas, K.S.; Ito, S.; Togashi, Y.; Sakai, C.; Wolchok, J.D.; Nishikawa, H. Selective inhibition of low-affinity memory CD8+ T cells by corticosteroids. J. Exp. Med. 2019, 216, 2701–2713. [Google Scholar] [CrossRef]
- Kumar, D.; Sehrawat, S. Divergent Effects of a Transient Corticosteroid Therapy on Virus-Specific Quiescent and Effector CD8+ T Cells. Front. Immunol. 2019, 10, 1521. [Google Scholar] [CrossRef]
- Brummer, A.B.; Yang, X.; Ma, E.; Gutova, M.; Brown, C.E.; Rockne, R.C. Dose-dependent thresholds of dexamethasone destabilize CAR T-cell treatment efficacy. PLoS Comput. Biol. 2022, 18, e1009504. [Google Scholar] [CrossRef]
- Prestipino, A.; Emhardt, A.J.; Aumann, K.; Sullivan, D.O.; Gorantla, S.P.; Duquesne, S.; Melchinger, W.; Braun, L.; Vuckovic, S.; Boerries, M.; et al. Oncogenic JAK2 V617F causes PD-L1 expression, mediating immune escape in myeloproliferative neoplasms. Sci. Transl. Med. 2018, 10, eaam7729. [Google Scholar] [CrossRef]
- Feenstra, J.D.M.; Jäger, R.; Schischlik, F.; Ivanov, D.; Eisenwort, G.; Rumi, E.; Schuster, M.; Gisslinger, B.; Machherndl-Spandl, S.; Bettelheim, P.; et al. PD-L1 overexpression correlates with JAK2-V617F mutational burden and is associated with 9p uniparental disomy in myeloproliferative neoplasms. Am. J. Hematol. 2022, 97, 390–400. [Google Scholar] [CrossRef]
- Guru, S.A.; Sumi, M.P.; Mir, R.; Waza, A.A.; Bhat, M.A.; Zuberi, M.; Lali, P.; Saxena, A. Ectopic PD-L1 expression in JAK2 (V617F) myeloproliferative neoplasm patients is mediated via increased activation of STAT3 and STAT5. Hum. Cell 2020, 33, 1099–1111. [Google Scholar] [CrossRef]





| Tukey’s Multiple Comparisons Test | Mean Diff. | 95.00% CI of Diff. | Significant? | Summary | Adjusted p Value |
|---|---|---|---|---|---|
| Row 1 | |||||
| + OLT/DEX vs. + DEX | 11.65 | −212.9 to 236.2 | No | ns | 0.9991 |
| + OLT/DEX vs. CTRL | −23.65 | −248.2 to 200.9 | No | ns | 0.9929 |
| + OLT/DEX vs. + OLT | −1.420 | −226.0 to 223.2 | No | ns | >0.9999 |
| + DEX vs. CTRL | −35.30 | −259.9 to 189.3 | No | ns | 0.9771 |
| + DEX vs. + OLT | −13.07 | −237.7 to 211.5 | No | ns | 0.9988 |
| CTRL vs. + OLT | 22.23 | −202.4 to 246.8 | No | ns | 0.9941 |
| Row 2 | |||||
| + OLT/DEX vs. + DEX | −11.30 | −235.9 to 213.3 | No | ns | 0.9992 |
| + OLT/DEX vs. CTRL | −20.68 | −245.3 to 203.9 | No | ns | 0.9952 |
| + OLT/DEX vs. + OLT | −77.61 | −302.2 to 147.0 | No | ns | 0.8072 |
| + DEX vs. CTRL | −9.383 | −234.0 to 215.2 | No | ns | 0.9995 |
| + DEX vs. + OLT | −66.31 | −290.9 to 158.3 | No | ns | 0.8700 |
| CTRL vs. + OLT | −56.93 | −281.5 to 167.7 | No | ns | 0.9130 |
| Row 3 | |||||
| + OLT/DEX vs. + DEX | 4.053 | −220.5 to 228.6 | No | ns | >0.9999 |
| + OLT/DEX vs. CTRL | −66.04 | −290.6 to 158.5 | No | ns | 0.8714 |
| + OLT/DEX vs. + OLT | −17.50 | −242.1 to 207.1 | No | ns | 0.9971 |
| + DEX vs. CTRL | −70.09 | −294.7 to 154.5 | No | ns | 0.8502 |
| + DEX vs. + OLT | −21.55 | −246.1 to 203.0 | No | ns | 0.9946 |
| CTRL vs. + OLT | 48.54 | −176.0 to 273.1 | No | ns | 0.9437 |
| Row 4 | |||||
| + OLT/DEX vs. + DEX | −18.32 | −242.9 to 206.3 | No | ns | 0.9967 |
| + OLT/DEX vs. CTRL | −70.61 | −295.2 to 154.0 | No | ns | 0.8474 |
| + OLT/DEX vs. + OLT | −38.04 | −262.6 to 186.5 | No | ns | 0.9716 |
| + DEX vs. CTRL | −52.30 | −276.9 to 172.3 | No | ns | 0.9309 |
| + DEX vs. + OLT | −19.72 | −244.3 to 204.9 | No | ns | 0.9958 |
| CTRL vs. + OLT | 32.57 | −192.0 to 257.2 | No | ns | 0.9818 |
| Row 5 | |||||
| + OLT/DEX vs. + DEX | −42.92 | −267.5 to 181.7 | No | ns | 0.9601 |
| + OLT/DEX vs. CTRL | −45.14 | −269.7 to 179.4 | No | ns | 0.9540 |
| + OLT/DEX vs. + OLT | −29.61 | −254.2 to 195.0 | No | ns | 0.9862 |
| + DEX vs. CTRL | −2.223 | −226.8 to 222.4 | No | ns | >0.9999 |
| + DEX vs. + OLT | 13.31 | −211.3 to 237.9 | No | ns | 0.9987 |
| CTRL vs. + OLT | 15.53 | −209.1 to 240.1 | No | ns | 0.9979 |
| Row 6 | |||||
| + OLT/DEX vs. + DEX | −43.15 | −267.7 to 181.4 | No | ns | 0.9595 |
| + OLT/DEX vs. CTRL | −61.91 | −286.5 to 162.7 | No | ns | 0.8913 |
| + OLT/DEX vs. + OLT | −39.84 | −264.4 to 184.8 | No | ns | 0.9677 |
| + DEX vs. CTRL | −18.76 | −243.3 to 205.8 | No | ns | 0.9964 |
| + DEX vs. + OLT | 3.313 | −221.3 to 227.9 | No | ns | >0.9999 |
| CTRL vs. + OLT | 22.07 | −202.5 to 246.7 | No | ns | 0.9942 |
| Row 7 | |||||
| + OLT/DEX vs. + DEX | −85.30 | −309.9 to 139.3 | No | ns | 0.7586 |
| + OLT/DEX vs. CTRL | −101.6 | −326.2 to 123.0 | No | ns | 0.6451 |
| + OLT/DEX vs. + OLT | −84.29 | −308.9 to 140.3 | No | ns | 0.7652 |
| + DEX vs. CTRL | −16.29 | −240.9 to 208.3 | No | ns | 0.9976 |
| + DEX vs. + OLT | 1.008 | −223.6 to 225.6 | No | ns | >0.9999 |
| CTRL vs. + OLT | 17.30 | −207.3 to 241.9 | No | ns | 0.9972 |
| Row 8 | |||||
| + OLT/DEX vs. + DEX | −62.50 | −287.1 to 162.1 | No | ns | 0.8885 |
| + OLT/DEX vs. CTRL | −120.4 | −345.0 to 104.2 | No | ns | 0.5075 |
| + OLT/DEX vs. + OLT | −99.77 | −324.4 to 124.8 | No | ns | 0.6582 |
| + DEX vs. CTRL | −57.90 | −282.5 to 166.7 | No | ns | 0.9090 |
| + DEX vs. + OLT | −37.27 | −261.9 to 187.3 | No | ns | 0.9733 |
| CTRL vs. + OLT | 20.64 | −203.9 to 245.2 | No | ns | 0.9952 |
| Row 9 | |||||
| + OLT/DEX vs. + DEX | −136.1 | −360.7 to 88.45 | No | ns | 0.3977 |
| + OLT/DEX vs. CTRL | −243.6 | −468.2 to −19.05 | Yes | * | 0.0277 |
| + OLT/DEX vs. + OLT | −173.5 | −398.1 to 51.06 | No | ns | 0.1907 |
| + DEX vs. CTRL | −107.5 | −332.1 to 117.1 | No | ns | 0.6019 |
| + DEX vs. + OLT | −37.39 | −262.0 to 187.2 | No | ns | 0.9730 |
| CTRL vs. + OLT | 70.11 | −154.5 to 294.7 | No | ns | 0.8501 |
| Row 10 | |||||
| + OLT/DEX vs. + DEX | −182.5 | −407.1 to 42.05 | No | ns | 0.1547 |
| + OLT/DEX vs. CTRL | −396.0 | −620.5 to −171.4 | Yes | **** | <0.0001 |
| + OLT/DEX vs. + OLT | −256.5 | −481.1 to −31.91 | Yes | * | 0.0181 |
| + DEX vs. CTRL | −213.4 | −438.0 to 11.17 | No | ns | 0.0691 |
| + DEX vs. + OLT | −73.96 | −298.5 to 150.6 | No | ns | 0.8286 |
| CTRL vs. + OLT | 139.5 | −85.13 to 364.0 | No | ns | 0.3758 |
| Row 11 | |||||
| + OLT/DEX vs. + DEX | −226.5 | −451.1 to −1.906 | Yes | * | 0.0472 |
| + OLT/DEX vs. CTRL | −548.4 | −773.0 to −323.8 | Yes | **** | <0.0001 |
| + OLT/DEX vs. + OLT | −285.8 | −510.4 to −61.19 | Yes | ** | 0.0063 |
| + DEX vs. CTRL | −321.9 | −546.5 to −97.29 | Yes | ** | 0.0015 |
| + DEX vs. + OLT | −59.29 | −283.9 to 165.3 | No | ns | 0.9030 |
| CTRL vs. + OLT | 262.6 | 38.00 to 487.2 | Yes | * | 0.0146 |
| Row 12 | |||||
| + OLT/DEX vs. + DEX | −221.7 | −446.3 to 2.844 | No | ns | 0.0544 |
| + OLT/DEX vs. CTRL | −621.3 | −845.9 to −396.7 | Yes | **** | <0.0001 |
| + OLT/DEX vs. + OLT | −301.8 | −526.4 to −77.25 | Yes | ** | 0.0034 |
| + DEX vs. CTRL | −399.5 | −624.1 to −174.9 | Yes | **** | <0.0001 |
| + DEX vs. + OLT | −80.09 | −304.7 to 144.5 | No | ns | 0.7919 |
| CTRL vs. + OLT | 319.4 | 94.86 to 544.0 | Yes | ** | 0.0017 |
| Tukey’s Multiple Comparisons Test | Mean Diff. | 95.00% CI of Diff. | Significant? | Summary | Adjusted p Value |
|---|---|---|---|---|---|
| Row 1 | |||||
| Con IL1a vs. Dex IL1a | 1.240 | −20.43 to 22.91 | No | ns | 0.9988 |
| Con IL1a vs. OLT IL1a | 19.92 | 1.745 to 41.59 | No | ns | 0.0831 |
| Con IL1a vs. Combo IL1a | 41.46 | 19.80 to 63.13 | Yes | **** | <0.0001 |
| Dex IL1a vs. OLT IL1a | 18.68 | −2.985 to 40.35 | No | ns | 0.1162 |
| Dex IL1a vs. Combo IL1a | 40.22 | 18.56 to 61.89 | Yes | **** | <0.0001 |
| OLT IL1a vs. Combo IL1a | 21.54 | −0.1282 to 43.21 | No | ns | 0.0520 |
| Row 2 | |||||
| Con IL1a vs. Dex IL1a | 1.570 | −20.10 to 23.24 | No | ns | 0.9976 |
| Con IL1a vs. OLT IL1a | 18.53 | −3.142 to 40.19 | No | ns | 0.1211 |
| Con IL1a vs. Combo IL1a | 38.15 | 16.48 to 59.82 | Yes | **** | <0.0001 |
| Dex IL1a vs. OLT IL1a | 16.96 | −4.712 to 38.62 | No | ns | 0.1786 |
| Dex IL1a vs. Combo IL1a | 36.58 | 14.91 to 58.25 | Yes | *** | 0.0002 |
| OLT IL1a vs. Combo IL1a | 19.62 | −2.045 to 41.29 | No | ns | 0.0903 |
| Row 3 | |||||
| Con IL1a vs. Dex IL1a | 1.150 | −20.52 to 22.82 | No | ns | 0.9990 |
| Con IL1a vs. OLT IL1a | 18.37 | −3.298 to 40.04 | No | ns | 0.1261 |
| Con IL1a vs. Combo IL1a | 36.89 | 15.23 to 58.56 | Yes | *** | 0.0001 |
| Dex IL1a vs. OLT IL1a | 17.22 | −4.448 to 38.89 | No | ns | 0.1677 |
| Dex IL1a vs. Combo IL1a | 35.74 | 14.08 to 57.41 | Yes | *** | 0.0002 |
| OLT IL1a vs. Combo IL1a | 18.52 | −3.145 to 40.19 | No | ns | 0.1212 |
| Row 4 | |||||
| Con IL1a vs. Dex IL1a | 0.7667 | −20.90 to 22.43 | No | ns | 0.9997 |
| Con IL1a vs. OLT IL1a | 10.01 | −11.66 to 31.67 | No | ns | 0.6237 |
| Con IL1a vs. Combo IL1a | 24.41 | 2.742 to 46.08 | Yes | * | 0.0208 |
| Dex IL1a vs. OLT IL1a | 9.240 | −12.43 to 30.91 | No | ns | 0.6813 |
| Dex IL1a vs. Combo IL1a | 23.64 | 1.975 to 45.31 | Yes | * | 0.0268 |
| OLT IL1a vs. Combo IL1a | 14.40 | −7.265 to 36.07 | No | ns | 0.3099 |
| Row 5 | |||||
| Con IL1a vs. Dex IL1a | 0.2300 | −21.44 to 21.90 | No | ns | >0.9999 |
| Con IL1a vs. OLT IL1a | 8.733 | −12.93 to 30.40 | No | ns | 0.7182 |
| Con IL1a vs. Combo IL1a | 24.18 | 2.515 to 45.85 | Yes | * | 0.0224 |
| Dex IL1a vs. OLT IL1a | 8.503 | −13.16 to 30.17 | No | ns | 0.7346 |
| Dex IL1a vs. Combo IL1a | 23.95 | 2.285 to 45.62 | Yes | * | 0.0242 |
| OLT IL1a vs. Combo IL1a | 15.45 | −6.218 to 37.12 | No | ns | 0.2503 |
| Row 6 | |||||
| Con IL1a vs. Dex IL1a | 0.5400 | −21.13 to 22.21 | No | ns | >0.9999 |
| Con IL1a vs. OLT IL1a | 9.023 | −12.64 to 30.69 | No | ns | 0.6972 |
| Con IL1a vs. Combo IL1a | 24.24 | 2.575 to 45.91 | Yes | * | 0.0220 |
| Dex IL1a vs. OLT IL1a | 8.483 | −13.18 to 30.15 | No | ns | 0.7360 |
| Dex IL1a vs. Combo IL1a | 23.70 | 2.035 to 45.37 | Yes | * | 0.0263 |
| OLT IL1a vs. Combo IL1a | 15.22 | −6.448 to 36.89 | No | ns | 0.2628 |
| Row 7 | |||||
| Con IL1a vs. Dex IL1a | −7.437 | −29.10 to 14.23 | No | ns | 0.8062 |
| Con IL1a vs. OLT IL1a | 1.087 | −20.58 to 22.75 | No | ns | 0.9992 |
| Con IL1a vs. Combo IL1a | 20.30 | −1.372 to 41.96 | No | ns | 0.0748 |
| Dex IL1a vs. OLT IL1a | 8.523 | −13.14 to 30.19 | No | ns | 0.7332 |
| Dex IL1a vs. Combo IL1a | 27.73 | 6.065 to 49.40 | Yes | ** | 0.0063 |
| OLT IL1a vs. Combo IL1a | 19.21 | −2.458 to 40.88 | No | ns | 0.1011 |
| Row 8 | |||||
| Con IL1a vs. Dex IL1a | −5.763 | −27.43 to 15.90 | No | ns | 0.8986 |
| Con IL1a vs. OLT IL1a | −0.5900 | −22.26 to 21.08 | No | ns | 0.9999 |
| Con IL1a vs. Combo IL1a | 16.78 | −4.885 to 38.45 | No | ns | 0.1860 |
| Dex IL1a vs. OLT IL1a | 5.173 | −16.49 to 26.84 | No | ns | 0.9241 |
| Dex IL1a vs. Combo IL1a | 22.55 | 0.8784 to 44.21 | Yes | * | 0.0381 |
| OLT IL1a vs. Combo IL1a | 17.37 | −4.295 to 39.04 | No | ns | 0.1617 |
| Row 9 | |||||
| Con IL1a vs. Dex IL1a | −3.410 | −25.08 to 18.26 | No | ns | 0.9764 |
| Con IL1a vs. OLT IL1a | 0.6200 | −21.05 to 22.29 | No | ns | 0.9998 |
| Con IL1a vs. Combo IL1a | 16.63 | −5.035 to 38.30 | No | ns | 0.1926 |
| Dex IL1a vs. OLT IL1a | 4.030 | −17.64 to 25.70 | No | ns | 0.9620 |
| Dex IL1a vs. Combo IL1a | 20.04 | −1.625 to 41.71 | No | ns | 0.0804 |
| OLT IL1a vs. Combo IL1a | 16.01 | −5.655 to 37.68 | No | ns | 0.2216 |
| Row 10 | |||||
| Con IL1a vs. Dex IL1a | 3.163 | −18.50 to 24.83 | No | ns | 0.9810 |
| Con IL1a vs. OLT IL1a | 5.193 | −16.47 to 26.86 | No | ns | 0.9233 |
| Con IL1a vs. Combo IL1a | 14.96 | −6.712 to 36.62 | No | ns | 0.2775 |
| Dex IL1a vs. OLT IL1a | 2.030 | −19.64 to 23.70 | No | ns | 0.9948 |
| Dex IL1a vs. Combo IL1a | 11.79 | −9.875 to 33.46 | No | ns | 0.4882 |
| OLT IL1a vs. Combo IL1a | 9.763 | −11.90 to 31.43 | No | ns | 0.6421 |
| Row 11 | |||||
| Con IL1a vs. Dex IL1a | 2.587 | −19.08 to 24.25 | No | ns | 0.9894 |
| Con IL1a vs. OLT IL1a | 5.037 | −16.63 to 26.70 | No | ns | 0.9294 |
| Con IL1a vs. Combo IL1a | 14.58 | −7.085 to 36.25 | No | ns | 0.2991 |
| Dex IL1a vs. OLT IL1a | 2.450 | −19.22 to 24.12 | No | ns | 0.9910 |
| Dex IL1a vs. Combo IL1a | 12.00 | −9.672 to 33.66 | No | ns | 0.4732 |
| OLT IL1a vs. Combo IL1a | 9.547 | −12.12 to 31.21 | No | ns | 0.6584 |
| Row 12 | |||||
| Con IL1a vs. Dex IL1a | 2.880 | −18.79 to 24.55 | No | ns | 0.9855 |
| Con IL1a vs. OLT IL1a | 4.993 | −16.67 to 26.66 | No | ns | 0.9310 |
| Con IL1a vs. Combo IL1a | 14.38 | −7.292 to 36.04 | No | ns | 0.3116 |
| Dex IL1a vs. OLT IL1a | 2.113 | −19.55 to 23.78 | No | ns | 0.9941 |
| Dex IL1a vs. Combo IL1a | 11.50 | −10.17 to 33.16 | No | ns | 0.5104 |
| OLT IL1a vs. Combo IL1a | 9.383 | −12.28 to 31.05 | No | ns | 0.6706 |
| Tukey’s Multiple Comparisons Test | Mean Diff. | 95.00% CI of Diff. | Significant? | Summary | Adjusted p Value |
|---|---|---|---|---|---|
| Row 1 | |||||
| Con IL1a vs. Dex IL1a | 7.183 | −10.32 to 24.68 | No | ns | 0.7066 |
| Con IL1a vs. OLT IL1a | 6.860 | −10.64 to 24.36 | No | ns | 0.7353 |
| Con IL1a vs. Combo IL1a | 13.09 | −4.410 to 30.59 | No | ns | 0.2121 |
| Dex IL1a vs. OLT IL1a | −0.3233 | −17.82 to 17.18 | No | ns | >0.9999 |
| Dex IL1a vs. Combo IL1a | 5.907 | −11.59 to 23.41 | No | ns | 0.8139 |
| OLT IL1a vs. Combo IL1a | 6.230 | −11.27 to 23.73 | No | ns | 0.7884 |
| Row 2 | |||||
| Con IL1a vs. Dex IL1a | 5.567 | −11.93 to 23.07 | No | ns | 0.8393 |
| Con IL1a vs. OLT IL1a | 4.950 | −12.55 to 22.45 | No | ns | 0.8809 |
| Con IL1a vs. Combo IL1a | 9.573 | −7.926 to 27.07 | No | ns | 0.4837 |
| Dex IL1a vs. OLT IL1a | −0.6167 | −18.12 to 16.88 | No | ns | 0.9997 |
| Dex IL1a vs. Combo IL1a | 4.007 | −13.49 to 21.51 | No | ns | 0.9322 |
| OLT IL1a vs. Combo IL1a | 4.623 | −12.88 to 22.12 | No | ns | 0.9004 |
| Row 3 | |||||
| Con IL1a vs. Dex IL1a | 5.733 | −11.77 to 23.23 | No | ns | 0.8270 |
| Con IL1a vs. OLT IL1a | 5.070 | −12.43 to 22.57 | No | ns | 0.8732 |
| Con IL1a vs. Combo IL1a | 9.850 | −7.650 to 27.35 | No | ns | 0.4585 |
| Dex IL1a vs. OLT IL1a | −0.6633 | −18.16 to 16.84 | No | ns | 0.9996 |
| Dex IL1a vs. Combo IL1a | 4.117 | −13.38 to 21.62 | No | ns | 0.9271 |
| OLT IL1a vs. Combo IL1a | 4.780 | −12.72 to 22.28 | No | ns | 0.8912 |
| Row 4 | |||||
| Con IL1a vs. Dex IL1a | 15.60 | −1.896 to 33.10 | No | ns | 0.0981 |
| Con IL1a vs. OLT IL1a | 14.36 | −3.140 to 31.86 | No | ns | 0.1463 |
| Con IL1a vs. Combo IL1a | 26.28 | 8.780 to 43.78 | Yes | *** | 0.0009 |
| Dex IL1a vs. OLT IL1a | −1.243 | −18.74 to 16.26 | No | ns | 0.9977 |
| Dex IL1a vs. Combo IL1a | 10.68 | −6.823 to 28.18 | No | ns | 0.3862 |
| OLT IL1a vs. Combo IL1a | 11.92 | −5.580 to 29.42 | No | ns | 0.2888 |
| Row 5 | |||||
| Con IL1a vs. Dex IL1a | 17.24 | −0.2629 to 34.74 | No | ns | 0.0551 |
| Con IL1a vs. OLT IL1a | 15.72 | −1.783 to 33.22 | No | ns | 0.0944 |
| Con IL1a vs. Combo IL1a | 28.10 | 10.60 to 45.60 | Yes | *** | 0.0003 |
| Dex IL1a vs. OLT IL1a | −1.520 | −19.02 to 15.98 | No | ns | 0.9958 |
| Dex IL1a vs. Combo IL1a | 10.86 | −6.640 to 28.36 | No | ns | 0.3709 |
| OLT IL1a vs. Combo IL1a | 12.38 | −5.120 to 29.88 | No | ns | 0.2568 |
| Row 6 | |||||
| Con IL1a vs. Dex IL1a | 17.42 | −0.07626 to 34.92 | No | ns | 0.0514 |
| Con IL1a vs. OLT IL1a | 15.80 | −1.696 to 33.30 | No | ns | 0.0917 |
| Con IL1a vs. Combo IL1a | 27.47 | 9.967 to 44.97 | Yes | *** | 0.0005 |
| Dex IL1a vs. OLT IL1a | −1.620 | −19.12 to 15.88 | No | ns | 0.9950 |
| Dex IL1a vs. Combo IL1a | 10.04 | −7.456 to 27.54 | No | ns | 0.4412 |
| OLT IL1a vs. Combo IL1a | 11.66 | −5.836 to 29.16 | No | ns | 0.3076 |
| Row 7 | |||||
| Con IL1a vs. Dex IL1a | 20.19 | 2.690 to 37.69 | Yes | * | 0.0170 |
| Con IL1a vs. OLT IL1a | 18.45 | 0.9504 to 35.95 | Yes | * | 0.0347 |
| Con IL1a vs. Combo IL1a | 32.89 | 15.39 to 50.39 | Yes | **** | <0.0001 |
| Dex IL1a vs. OLT IL1a | −1.740 | −19.24 to 15.76 | No | ns | 0.9938 |
| Dex IL1a vs. Combo IL1a | 12.70 | −4.800 to 30.20 | No | ns | 0.2360 |
| OLT IL1a vs. Combo IL1a | 14.44 | −3.060 to 31.94 | No | ns | 0.1427 |
| Row 8 | |||||
| Con IL1a vs. Dex IL1a | 20.47 | 2.967 to 37.97 | Yes | * | 0.0151 |
| Con IL1a vs. OLT IL1a | 17.85 | 0.3537 to 35.35 | Yes | * | 0.0437 |
| Con IL1a vs. Combo IL1a | 33.42 | 15.92 to 50.92 | Yes | **** | <0.0001 |
| Dex IL1a vs. OLT IL1a | −2.613 | −20.11 to 14.89 | No | ns | 0.9797 |
| Dex IL1a vs. Combo IL1a | 12.95 | −4.546 to 30.45 | No | ns | 0.2203 |
| OLT IL1a vs. Combo IL1a | 15.57 | −1.933 to 33.07 | No | ns | 0.0993 |
| Row 9 | |||||
| Con IL1a vs. Dex IL1a | 20.41 | 2.914 to 37.91 | Yes | * | 0.0154 |
| Con IL1a vs. OLT IL1a | 17.61 | 0.1071 to 35.11 | Yes | * | 0.0480 |
| Con IL1a vs. Combo IL1a | 34.00 | 16.50 to 51.50 | Yes | **** | <0.0001 |
| Dex IL1a vs. OLT IL1a | −2.807 | −20.31 to 14.69 | No | ns | 0.9750 |
| Dex IL1a vs. Combo IL1a | 13.59 | −3.910 to 31.09 | No | ns | 0.1841 |
| OLT IL1a vs. Combo IL1a | 16.40 | −1.103 to 33.90 | No | ns | 0.0747 |
| Row 10 | |||||
| Con IL1a vs. Dex IL1a | 6.900 | −10.60 to 24.40 | No | ns | 0.7318 |
| Con IL1a vs. OLT IL1a | 5.840 | −11.66 to 23.34 | No | ns | 0.8190 |
| Con IL1a vs. Combo IL1a | 11.05 | −6.453 to 28.55 | No | ns | 0.3556 |
| Dex IL1a vs. OLT IL1a | −1.060 | −18.56 to 16.44 | No | ns | 0.9986 |
| Dex IL1a vs. Combo IL1a | 4.147 | −13.35 to 21.65 | No | ns | 0.9256 |
| OLT IL1a vs. Combo IL1a | 5.207 | −12.29 to 22.71 | No | ns | 0.8643 |
| Row 11 | |||||
| Con IL1a vs. Dex IL1a | 5.283 | −12.22 to 22.78 | No | ns | 0.8591 |
| Con IL1a vs. OLT IL1a | 5.103 | −12.40 to 22.60 | No | ns | 0.8711 |
| Con IL1a vs. Combo IL1a | 9.153 | −8.346 to 26.65 | No | ns | 0.5227 |
| Dex IL1a vs. OLT IL1a | −0.1800 | −17.68 to 17.32 | No | ns | >0.9999 |
| Dex IL1a vs. Combo IL1a | 3.870 | −13.63 to 21.37 | No | ns | 0.9384 |
| OLT IL1a vs. Combo IL1a | 4.050 | −13.45 to 21.55 | No | ns | 0.9302 |
| Row 12 | |||||
| Con IL1a vs. Dex IL1a | 4.440 | −13.06 to 21.94 | No | ns | 0.9106 |
| Con IL1a vs. OLT IL1a | 4.453 | −13.05 to 21.95 | No | ns | 0.9098 |
| Con IL1a vs. Combo IL1a | 7.860 | −9.640 to 25.36 | No | ns | 0.6444 |
| Dex IL1a vs. OLT IL1a | 0.01333 | −17.49 to 17.51 | No | ns | >0.9999 |
| Dex IL1a vs. Combo IL1a | 3.420 | −14.08 to 20.92 | No | ns | 0.9563 |
| OLT IL1a vs. Combo IL1a | 3.407 | −14.09 to 20.91 | No | ns | 0.9568 |
Disclaimer/Publisher’s Note: The statements, opinions and data contained in all publications are solely those of the individual author(s) and contributor(s) and not of MDPI and/or the editor(s). MDPI and/or the editor(s) disclaim responsibility for any injury to people or property resulting from any ideas, methods, instructions or products referred to in the content. |
© 2023 by the authors. Licensee MDPI, Basel, Switzerland. This article is an open access article distributed under the terms and conditions of the Creative Commons Attribution (CC BY) license (https://creativecommons.org/licenses/by/4.0/).
Share and Cite
Dinarello, A.; Mills, T.S.; Tengesdal, I.W.; Powers, N.E.; Azam, T.; Dinarello, C.A. Dexamethasone and OLT1177 Cooperate in the Reduction of Melanoma Growth by Inhibiting STAT3 Functions. Cells 2023, 12, 294. https://doi.org/10.3390/cells12020294
Dinarello A, Mills TS, Tengesdal IW, Powers NE, Azam T, Dinarello CA. Dexamethasone and OLT1177 Cooperate in the Reduction of Melanoma Growth by Inhibiting STAT3 Functions. Cells. 2023; 12(2):294. https://doi.org/10.3390/cells12020294
Chicago/Turabian StyleDinarello, Alberto, Taylor S. Mills, Isak W. Tengesdal, Nicholas E. Powers, Tania Azam, and Charles A. Dinarello. 2023. "Dexamethasone and OLT1177 Cooperate in the Reduction of Melanoma Growth by Inhibiting STAT3 Functions" Cells 12, no. 2: 294. https://doi.org/10.3390/cells12020294
APA StyleDinarello, A., Mills, T. S., Tengesdal, I. W., Powers, N. E., Azam, T., & Dinarello, C. A. (2023). Dexamethasone and OLT1177 Cooperate in the Reduction of Melanoma Growth by Inhibiting STAT3 Functions. Cells, 12(2), 294. https://doi.org/10.3390/cells12020294

