Multiphoton In Vivo Microscopy of Embryonic Thrombopoiesis Reveals the Generation of Platelets through Budding
Abstract
:1. Introduction
2. Materials and Methods
2.1. Mice
2.2. Multiphoton Intravital Microscopy for Yolk Sac and Fetal Liver Imaging
2.2.1. Preparation of Animals for Yolk Sac and Fetal Liver Imaging
2.2.2. Thrombopoiesis Multiphoton Intravital Imaging in the Yolk Sac and Fetal Liver
2.2.3. Video Stabilization and Analysis
2.3. Flow Cytometry
2.3.1. Blood Collection, Processing, and Fluorescence Staining
2.3.2. Fetal Liver Isolation, Processing, and Fluorescence Staining
2.3.3. Flow Cytometry Acquisition and Analysis
2.4. Statistical Analysis
3. Results
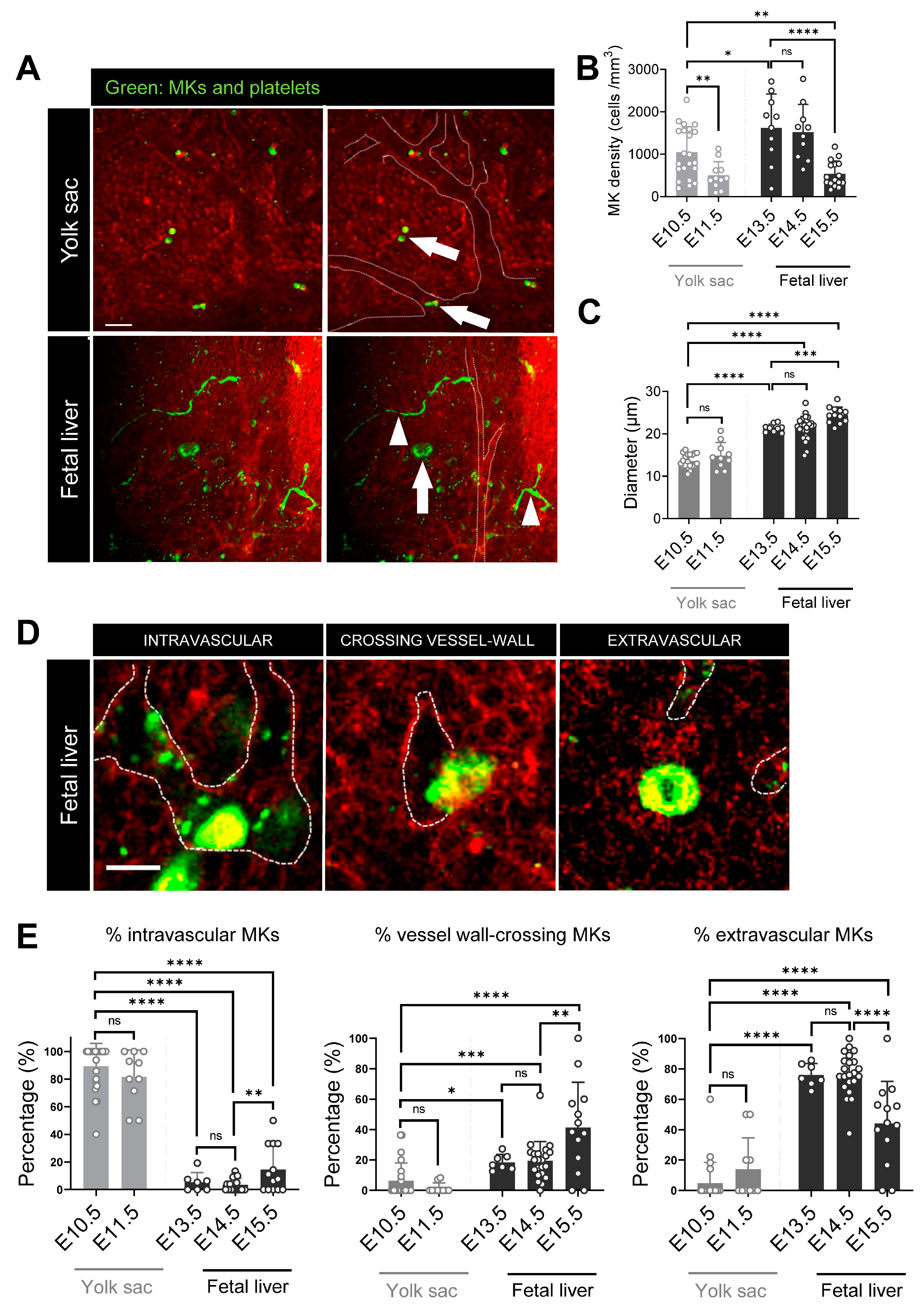
3.1. The 4D Imaging of MKs in YS and FL Sinusoids
3.2. Different Forms of Platelet Shedding from Fetal MKs
3.3. Thrombopoietic Activity Profile
3.4. MK Development within the Fetal Liver Niche
3.5. Impact of c-Myb on Embryonic Thrombopoiesis
4. Discussion
5. Conclusions
Supplementary Materials
Author Contributions
Funding
Institutional Review Board Statement
Data Availability Statement
Acknowledgments
Conflicts of Interest
References
- Thon, J.N.; Dykstra, B.J.; Beaulieu, L.M. Platelet bioreactor: Accelerated evolution of design and manufacture. Platelets 2017, 28, 472–477. [Google Scholar] [CrossRef] [PubMed]
- Nurden, A.T. The biology of the platelet with special reference to inflammation, wound healing and immunity. Front. Biosci. (Landmark Ed.) 2018, 23, 726–751. [Google Scholar] [CrossRef] [PubMed]
- Haemmerle, M.; Stone, R.L.; Menter, D.G.; Afshar-Kharghan, V.; Sood, A.K. The Platelet Lifeline to Cancer: Challenges and Opportunities. Cancer Cell 2018, 33, 965–983. [Google Scholar] [CrossRef] [PubMed]
- van der Meijden, P.E.J.; Heemskerk, J.W.M. Platelet biology and functions: New concepts and clinical perspectives. Nat. Rev. Cardiol. 2019, 16, 166–179. [Google Scholar] [CrossRef] [PubMed]
- Engelmann, B.; Massberg, S. Thrombosis as an intravascular effector of innate immunity. Nat. Rev. Immunol. 2013, 13, 34–45. [Google Scholar] [CrossRef]
- Lefrancais, E.; Ortiz-Munoz, G.; Caudrillier, A.; Mallavia, B.; Liu, F.; Sayah, D.M.; Thornton, E.E.; Headley, M.B.; David, T.; Coughlin, S.R.; et al. The lung is a site of platelet biogenesis and a reservoir for haematopoietic progenitors. Nature 2017, 544, 105–109. [Google Scholar] [CrossRef]
- Woolthuis, C.M.; Park, C.Y. Hematopoietic stem/progenitor cell commitment to the megakaryocyte lineage. Blood 2016, 127, 1242–1248. [Google Scholar] [CrossRef]
- Mazzi, S.; Lordier, L.; Debili, N.; Raslova, H.; Vainchenker, W. Megakaryocyte and polyploidization. Exp. Hematol. 2018, 57, 1–13. [Google Scholar] [CrossRef]
- Stegner, D.; vanEeuwijk, J.M.M.; Angay, O.; Gorelashvili, M.G.; Semeniak, D.; Pinnecker, J.; Schmithausen, P.; Meyer, I.; Friedrich, M.; Dutting, S.; et al. Thrombopoiesis is spatially regulated by the bone marrow vasculature. Nat. Commun. 2017, 8, 127. [Google Scholar] [CrossRef]
- Zhang, L.; Orban, M.; Lorenz, M.; Barocke, V.; Braun, D.; Urtz, N.; Schulz, C.; von Bruhl, M.L.; Tirniceriu, A.; Gaertner, F.; et al. A novel role of sphingosine 1-phosphate receptor S1pr1 in mouse thrombopoiesis. J. Exp. Med. 2012, 209, 2165–2181. [Google Scholar] [CrossRef]
- Italiano, J.E., Jr.; Patel-Hett, S.; Hartwig, J.H. Mechanics of proplatelet elaboration. J. Thromb. Haemost. 2007, 5 (Suppl. 1), 18–23. [Google Scholar] [CrossRef] [PubMed]
- Hadland, B.; Yoshimoto, M. Many layers of embryonic hematopoiesis: New insights into B-cell ontogeny and the origin of hematopoietic stem cells. Exp. Hematol. 2018, 60, 1–9. [Google Scholar] [CrossRef] [PubMed]
- Mukai, H.Y.; Motohashi, H.; Ohneda, O.; Suzuki, N.; Nagano, M.; Yamamoto, M. Transgene insertion in proximity to the c-myb gene disrupts erythroid-megakaryocytic lineage bifurcation. Mol. Cell. Biol. 2006, 26, 7953–7965. [Google Scholar] [CrossRef] [PubMed]
- Potts, K.S.; Sargeant, T.J.; Dawson, C.A.; Josefsson, E.C.; Hilton, D.J.; Alexander, W.S.; Taoudi, S. Mouse prenatal platelet-forming lineages share a core transcriptional program but divergent dependence on MPL. Blood 2015, 126, 807–816. [Google Scholar] [CrossRef] [PubMed]
- Potts, K.S.; Sargeant, T.J.; Markham, J.F.; Shi, W.; Biben, C.; Josefsson, E.C.; Whitehead, L.W.; Rogers, K.L.; Liakhovitskaia, A.; Smyth, G.K.; et al. A lineage of diploid platelet-forming cells precedes polyploid megakaryocyte formation in the mouse embryo. Blood 2014, 124, 2725–2729. [Google Scholar] [CrossRef]
- Potts, K.S.; Farley, A.; Dawson, C.A.; Rimes, J.; Biben, C.; de Graaf, C.; Potts, M.A.; Stonehouse, O.J.; Carmagnac, A.; Gangatirkar, P.; et al. Membrane budding is a major mechanism of in vivo platelet biogenesis. J. Exp. Med. 2020, 217, e20191206. [Google Scholar] [CrossRef]
- Bhawalkar, J.D.; Swiatkiewicz, J.; Pan, S.J.; Samarabandu, J.K.; Liou, W.S.; He, G.S.; Berezney, R.; Cheng, P.C.; Prasad, P.N. Three-dimensional laser scanning two-photon fluorescence confocal microscopy of polymer materials using a new, efficient upconverting fluorophore. Scanning 1996, 18, 562–566. [Google Scholar] [CrossRef]
- Oh, I.H.; Reddy, E.P. The myb gene family in cell growth, differentiation and apoptosis. Oncogene 1999, 18, 3017–3033. [Google Scholar] [CrossRef]
- Greig, K.T.; Carotta, S.; Nutt, S.L. Critical roles for c-Myb in hematopoietic progenitor cells. Semin. Immunol. 2008, 20, 247–256. [Google Scholar] [CrossRef]
- Mucenski, M.L.; McLain, K.; Kier, A.B.; Swerdlow, S.H.; Schreiner, C.M.; Miller, T.A.; Pietryga, D.W.; Scott, W.J., Jr.; Potter, S.S. A functional c-myb gene is required for normal murine fetal hepatic hematopoiesis. Cell 1991, 65, 677–689. [Google Scholar] [CrossRef]
- Schulz, C.; Gomez Perdiguero, E.; Chorro, L.; Szabo-Rogers, H.; Cagnard, N.; Kierdorf, K.; Prinz, M.; Wu, B.; Jacobsen, S.E.; Pollard, J.W.; et al. A lineage of myeloid cells independent of Myb and hematopoietic stem cells. Science 2012, 336, 86–90. [Google Scholar] [CrossRef] [PubMed]
- Iturri, L.; Freyer, L.; Biton, A.; Dardenne, P.; Lallemand, Y.; Gomez Perdiguero, E. Megakaryocyte production is sustained by direct differentiation from erythromyeloid progenitors in the yolk sac until midgestation. Immunity 2021, 54, 1433–1446.e1435. [Google Scholar] [CrossRef] [PubMed]
- Tiedt, R.; Schomber, T.; Hao-Shen, H.; Skoda, R.C. Pf4-Cre transgenic mice allow the generation of lineage-restricted gene knockouts for studying megakaryocyte and platelet function in vivo. Blood 2007, 109, 1503–1506. [Google Scholar] [CrossRef] [PubMed]
- Muzumdar, M.D.; Tasic, B.; Miyamichi, K.; Li, L.; Luo, L. A global double-fluorescent Cre reporter mouse. Genesis 2007, 45, 593–605. [Google Scholar] [CrossRef] [PubMed]
- Vladymyrov, M.; Haghayegh Jahromi, N.; Kaba, E.; Engelhardt, B.; Ariga, A. VivoFollow 2: Distortion-Free Multiphoton Intravital Imaging. Front. Phys. 2020, 7, 222. [Google Scholar] [CrossRef]
- Vladymyrov, M.; Abe, J.; Moalli, F.; Stein, J.V.; Ariga, A. Real-time tissue offset correction system for intravital multiphoton microscopy. J. Immunol. Methods 2016, 438, 35–41. [Google Scholar] [CrossRef]
- Robinson, M.S.; Mackie, I.J.; Khair, K.; Liesner, R.; Goodall, A.H.; Savidge, G.F.; Machin, S.J.; Harrison, P. Flow cytometric analysis of reticulated platelets: Evidence for a large proportion of non-specific labelling of dense granules by fluorescent dyes. Br. J. Haematol. 1998, 100, 351–357. [Google Scholar] [CrossRef]
- Proulx, C.; Boyer, L.; Hurnanen, D.R.; Lemieux, R. Preferential ex vivo expansion of megakaryocytes from human cord blood CD34+-enriched cells in the presence of thrombopoietin and limiting amounts of stem cell factor and Flt-3 ligand. J. Hematotherapy Stem Cell Res. 2003, 12, 179–188. [Google Scholar] [CrossRef]
- Debili, N.; Louache, F.; Vainchenker, W. Isolation and culture of megakaryocyte precursors. Methods Mol. Biol. 2004, 272, 293–308. [Google Scholar]
- Brown, A.S.; Hong, Y.; de Belder, A.; Beacon, H.; Beeso, J.; Sherwood, R.; Edmonds, M.; Martin, J.F.; Erusalimsky, J.D. Megakaryocyte ploidy and platelet changes in human diabetes and atherosclerosis. Arterioscler. Thromb. Vasc. Biol. 1997, 17, 802–807. [Google Scholar] [CrossRef]
- Machlus, K.R.; Italiano, J.E., Jr. The incredible journey: From megakaryocyte development to platelet formation. J. Cell Biol. 2013, 201, 785–796. [Google Scholar] [CrossRef]
- Noetzli, L.J.; French, S.L.; Machlus, K.R. New Insights Into the Differentiation of Megakaryocytes From Hematopoietic Progenitors. Arterioscler. Thromb. Vasc. Biol. 2019, 39, 1288–1300. [Google Scholar] [CrossRef] [PubMed]
- Ault, K.A. Flow cytometric measurement of platelet function and reticulated platelets. Ann. N. Y. Acad. Sci. 1993, 677, 293–308. [Google Scholar] [CrossRef]
- Zorn, A.M. Liver development. In StemBook; Edn: Cambridge, MA, USA, 2008. [Google Scholar]
- Tober, J.; Koniski, A.; McGrath, K.E.; Vemishetti, R.; Emerson, R.; de Mesy-Bentley, K.K.; Waugh, R.; Palis, J. The megakaryocyte lineage originates from hemangioblast precursors and is an integral component both of primitive and of definitive hematopoiesis. Blood 2007, 109, 1433–1441. [Google Scholar] [CrossRef]
- Gorelashvili, M.G.; Angay, O.; Hemmen, K.; Klaus, V.; Stegner, D.; Heinze, K.G. Megakaryocyte volume modulates bone marrow niche properties and cell migration dynamics. Haematologica 2020, 105, 895–904. [Google Scholar] [CrossRef] [PubMed]
- Bruns, I.; Lucas, D.; Pinho, S.; Ahmed, J.; Lambert, M.P.; Kunisaki, Y.; Scheiermann, C.; Schiff, L.; Poncz, M.; Bergman, A.; et al. Megakaryocytes regulate hematopoietic stem cell quiescence through CXCL4 secretion. Nat. Med. 2014, 20, 1315–1320. [Google Scholar] [CrossRef] [PubMed]
- Nakamura-Ishizu, A.; Takubo, K.; Fujioka, M.; Suda, T. Megakaryocytes are essential for HSC quiescence through the production of thrombopoietin. Biochem. Biophys. Res. Commun. 2014, 454, 353–357. [Google Scholar] [CrossRef] [PubMed]
- Junt, T.; Schulze, H.; Chen, Z.; Massberg, S.; Goerge, T.; Krueger, A.; Wagner, D.D.; Graf, T.; Italiano, J.E., Jr.; Shivdasani, R.A.; et al. Dynamic visualization of thrombopoiesis within bone marrow. Science 2007, 317, 1767–1770. [Google Scholar] [CrossRef]
- Brown, E.; Carlin, L.M.; Nerlov, C.; Lo Celso, C.; Poole, A.W. Multiple membrane extrusion sites drive megakaryocyte migration into bone marrow blood vessels. Life Sci. Alliance 2018, 1. [Google Scholar] [CrossRef]
- Jaffe, A.B.; Hall, A. Rho GTPases: Biochemistry and biology. Annu. Rev. Cell Dev. Biol. 2005, 21, 247–269. [Google Scholar] [CrossRef]
- Lordier, L.; Jalil, A.; Aurade, F.; Larbret, F.; Larghero, J.; Debili, N.; Vainchenker, W.; Chang, Y. Megakaryocyte endomitosis is a failure of late cytokinesis related to defects in the contractile ring and Rho/Rock signaling. Blood 2008, 112, 3164–3174. [Google Scholar] [CrossRef]
- Hickson, G.R.; Echard, A.; O’Farrell, P.H. Rho-kinase controls cell shape changes during cytokinesis. Curr. Biol. 2006, 16, 359–370. [Google Scholar] [CrossRef]
- Avanzi, M.P.; Goldberg, F.; Davila, J.; Langhi, D.; Chiattone, C.; Mitchell, W.B. Rho kinase inhibition drives megakaryocyte polyploidization and proplatelet formation through MYC and NFE2 downregulation. Br. J. Haematol. 2014, 164, 867–876. [Google Scholar] [CrossRef]
- Margraf, A.; Nussbaum, C.; Rohwedder, I.; Klapproth, S.; Kurz, A.R.M.; Florian, A.; Wiebking, V.; Pircher, J.; Pruenster, M.; Immler, R.; et al. Maturation of Platelet Function During Murine Fetal Development In Vivo. Arterioscler. Thromb. Vasc. Biol. 2017, 37, 1076–1086. [Google Scholar] [CrossRef]
- Tremblay, K.D.; Zaret, K.S. Distinct populations of endoderm cells converge to generate the embryonic liver bud and ventral foregut tissues. Dev. Biol. 2005, 280, 87–99. [Google Scholar] [CrossRef]
- Golub, R.; Cumano, A. Embryonic hematopoiesis. Blood Cells Mol. Dis. 2013, 51, 226–231. [Google Scholar] [CrossRef]
- Samokhvalov, I.M.; Samokhvalova, N.I.; Nishikawa, S. Cell tracing shows the contribution of the yolk sac to adult haematopoiesis. Nature 2007, 446, 1056–1061. [Google Scholar] [CrossRef]
- Christensen, J.L.; Wright, D.E.; Wagers, A.J.; Weissman, I.L. Circulation and chemotaxis of fetal hematopoietic stem cells. PLoS Biol. 2004, 2, e75. [Google Scholar] [CrossRef]
- Wolber, F.M.; Leonard, E.; Michael, S.; Orschell-Traycoff, C.M.; Yoder, M.C.; Srour, E.F. Roles of spleen and liver in development of the murine hematopoietic system. Exp. Hematol. 2002, 30, 1010–1019. [Google Scholar] [CrossRef]
- Palis, J.; Robertson, S.; Kennedy, M.; Wall, C.; Keller, G. Development of erythroid and myeloid progenitors in the yolk sac and embryo proper of the mouse. Development 1999, 126, 5073–5084. [Google Scholar] [CrossRef]
- Italiano, J.E.; Lecine, P., Jr.; Shivdasani, R.A.; Hartwig, J.H. Blood platelets are assembled principally at the ends of proplatelet processes produced by differentiated megakaryocytes. J. Cell Biol. 1999, 147, 1299–1312. [Google Scholar] [CrossRef] [PubMed]
Disclaimer/Publisher’s Note: The statements, opinions and data contained in all publications are solely those of the individual author(s) and contributor(s) and not of MDPI and/or the editor(s). MDPI and/or the editor(s) disclaim responsibility for any injury to people or property resulting from any ideas, methods, instructions or products referred to in the content. |
© 2023 by the authors. Licensee MDPI, Basel, Switzerland. This article is an open access article distributed under the terms and conditions of the Creative Commons Attribution (CC BY) license (https://creativecommons.org/licenses/by/4.0/).
Share and Cite
Liu, H.; Ishikawa-Ankerhold, H.; Winterhalter, J.; Lorenz, M.; Vladymyrov, M.; Massberg, S.; Schulz, C.; Orban, M. Multiphoton In Vivo Microscopy of Embryonic Thrombopoiesis Reveals the Generation of Platelets through Budding. Cells 2023, 12, 2411. https://doi.org/10.3390/cells12192411
Liu H, Ishikawa-Ankerhold H, Winterhalter J, Lorenz M, Vladymyrov M, Massberg S, Schulz C, Orban M. Multiphoton In Vivo Microscopy of Embryonic Thrombopoiesis Reveals the Generation of Platelets through Budding. Cells. 2023; 12(19):2411. https://doi.org/10.3390/cells12192411
Chicago/Turabian StyleLiu, Huan, Hellen Ishikawa-Ankerhold, Julia Winterhalter, Michael Lorenz, Mykhailo Vladymyrov, Steffen Massberg, Christian Schulz, and Mathias Orban. 2023. "Multiphoton In Vivo Microscopy of Embryonic Thrombopoiesis Reveals the Generation of Platelets through Budding" Cells 12, no. 19: 2411. https://doi.org/10.3390/cells12192411
APA StyleLiu, H., Ishikawa-Ankerhold, H., Winterhalter, J., Lorenz, M., Vladymyrov, M., Massberg, S., Schulz, C., & Orban, M. (2023). Multiphoton In Vivo Microscopy of Embryonic Thrombopoiesis Reveals the Generation of Platelets through Budding. Cells, 12(19), 2411. https://doi.org/10.3390/cells12192411