Genetic Deletion of Thorase Causes Purkinje Cell Loss and Impaired Motor Coordination Behavior
Abstract
1. Introduction
2. Materials and Methods
2.1. Experimental Animals
2.2. Antibodies and Reagents
2.3. Mouse Genotyping
2.4. Behavioral Measurements
2.4.1. Rotarod Test
2.4.2. Footprint Test
2.5. Tissue Preparation
2.6. Western Blot Analysis
2.7. Immunohistochemistry (IHC) Staining
2.8. Immunofluorescence (IF) Staining
2.9. Enzyme-Linked Immunosorbent Assay (ELISA)
2.10. Transmission Electron Microscopy
2.11. Statistical Analysis
3. Results
3.1. Thorase cKO Mice Exhibited Impaired Motor Coordination
3.2. Thorase Deficiency Causes Loss and Degeneration of Cerebellar Purkinje Cells
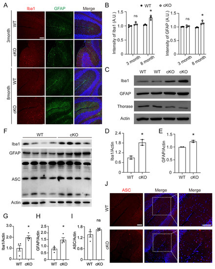
3.3. Thorase Deficiency Causes Activation of Inflammatory Cells in Cerebellum
3.4. Thorase Deficiency Causes an Increase in Inflammatory Cytokines in Cerebellum
4. Discussion
5. Conclusions
Supplementary Materials
Author Contributions
Funding
Institutional Review Board Statement
Informed Consent Statement
Data Availability Statement
Acknowledgments
Conflicts of Interest
References
- D’Angelo, E. Physiology of the Cerebellum. In Handbook of Clinical Neurology; Elsevier: Amsterdam, The Netherlands, 2018; Volume 154, pp. 85–108. ISBN 978-0-444-63956-1. [Google Scholar]
- Srivastava, P. The Cerebellum: Learning Movement, Language, and Social Skills. Indian J. Med. Res. 2015, 141, 847. [Google Scholar] [CrossRef]
- Strick, P.L.; Dum, R.P.; Fiez, J.A. Cerebellum and Nonmotor Function. Annu. Rev. Neurosci. 2009, 32, 413–434. [Google Scholar] [CrossRef] [PubMed]
- Glickstein, M.; Doron, K. Cerebellum: Connections and Functions. Cerebellum 2008, 7, 589–594. [Google Scholar] [CrossRef] [PubMed]
- Lamont, M.G.; Weber, J.T. The role of calcium in synaptic plasticity and motor learning in the cerebellar cortex. Neurosci. Biobehav. Rev. 2012, 36, 1153–1162. [Google Scholar] [CrossRef] [PubMed]
- Trujillo-Martín, M.M.; Serrano-Aguilar, P.; Monton-Álvarez, F.; Carrillo-Fumero, R. Effectiveness and Safety of Treatments for Degenerative Ataxias: A Systematic Review: A Systematic Review on Treatments for Ataxias. Mov. Disord. 2009, 24, 1111–1124. [Google Scholar] [CrossRef] [PubMed]
- Bonthius, D.J. Ataxia and the Cerebellum. Semin. Pediatr. Neurol. 2011, 18, 69–71. [Google Scholar] [CrossRef]
- Klockgether, T. Ataxias. Park. Relat. Disord. 2007, 13, S391–S394. [Google Scholar] [CrossRef]
- Sailer, A.; Houlden, H. Recent Advances in the Genetics of Cerebellar Ataxias. Curr. Neurol. Neurosci. Rep. 2012, 12, 227–236. [Google Scholar] [CrossRef]
- Manto, M.; Gandini, J.; Feil, K.; Strupp, M. Cerebellar ataxias: An update. Curr. Opin. Neurol. 2020, 33, 150–160. [Google Scholar] [CrossRef]
- Hersheson, J.; Haworth, A.; Houlden, H. The inherited ataxias: Genetic heterogeneity, mutation databases, and future directions in research and clinical diagnostics. Hum. Mutat. 2012, 33, 1324–1332. [Google Scholar] [CrossRef]
- Sánchez, I.; Balagué, E.; Matilla-Dueñas, A. Ataxin-1 regulates the cerebellar bioenergetics proteome through the GSK3β-mTOR pathway which is altered in Spinocerebellar ataxia type 1 (SCA1). Hum. Mol. Genet. 2016, 25, 4021–4040. [Google Scholar] [CrossRef]
- Di Bella, D.; Lazzaro, F.; Brusco, A.; Plumari, M.; Battaglia, G.; Pastore, A.; Finardi, A.; Cagnoli, C.; Tempia, F.; Frontali, M.; et al. Mutations in the mitochondrial protease gene AFG3L2 cause dominant hereditary ataxia SCA28. Nat. Genet. 2010, 42, 313–321. [Google Scholar] [CrossRef]
- König, T.; Tröder, S.E.; Bakka, K.; Korwitz, A.; Richter-Dennerlein, R.; Lampe, P.A.; Patron, M.; Mühlmeister, M.; Guerrero-Castillo, S.; Brandt, U.; et al. The m -AAA Protease Associated with Neurodegeneration Limits MCU Activity in Mitochondria. Mol. Cell 2016, 64, 148–162. [Google Scholar] [CrossRef]
- Samson, M.; Claassen, D.O. Neurodegeneration and the Cerebellum. Neurodegener. Dis. 2017, 17, 155–165. [Google Scholar] [CrossRef]
- Popa, L.S.; Streng, M.L.; Ebner, T.J. Purkinje Cell Representations of Behavior: Diary of a Busy Neuron. Neurosci. 2019, 25, 241–257. [Google Scholar] [CrossRef]
- Hull, C.; Regehr, W.G. The Cerebellar Cortex. Annu. Rev. Neurosci. 2022, 45, 151–175. [Google Scholar] [CrossRef]
- Sotelo, C. Molecular Layer Interneurons of the Cerebellum: Developmental and Morphological Aspects. Cerebellum 2015, 14, 534–556. [Google Scholar] [CrossRef]
- Kuo, S.-H.; Lin, C.-Y.; Wang, J.; Sims, P.A.; Pan, M.-K.; Liou, J.; Lee, D.; Tate, W.J.; Kelly, G.C.; Louis, E.D.; et al. Climbing Fiber-Purkinje Cell Synaptic Pathology in Tremor and Cerebellar Degenerative Diseases. Acta Neuropathol. (Berl.) 2017, 133, 121–138. [Google Scholar] [CrossRef]
- Louis, E.D. Essential Tremor: A Common Disorder of Purkinje Neurons? Neurosci. Rev. J. Bringing Neurobiol. Neurol. Psychiatry 2016, 22, 108–118. [Google Scholar] [CrossRef]
- Calabrese, V.; Lodi, R.; Tonon, C.; D’Agata, V.; Sapienza, M.; Scapagnini, G.; Mangiameli, A.; Pennisi, G.; Stella, A.M.G.; Butterfield, D.A. Oxidative Stress, Mitochondrial Dysfunction and Cellular Stress Response in Friedreich’s Ataxia. J. Neurol. Sci. 2005, 233, 145–162. [Google Scholar] [CrossRef]
- Di Filippo, M.; Chiasserini, D.; Tozzi, A.; Picconi, B.; Calabresi, P. Mitochondria and the Link between Neuroinflammation and Neurodegeneration. J. Alzheimers Dis. JAD 2010, 20 (Suppl. S2), S369–S379. [Google Scholar] [CrossRef] [PubMed]
- Van Horssen, J.; van Schaik, P.; Witte, M. Inflammation and Mitochondrial Dysfunction: A Vicious Circle in Neurodegenerative Disorders? Neurosci. Lett. 2019, 710, 132931. [Google Scholar] [CrossRef] [PubMed]
- Chen, Y.-C.; Umanah, G.K.E.; Dephoure, N.; Andrabi, S.A.; Gygi, S.P.; Dawson, T.M.; Dawson, V.L.; Rutter, J. Msp1/ATAD1 Maintains Mitochondrial Function by Facilitating the Degradation of Mislocalized Tail-Anchored Proteins. EMBO J. 2014, 33, 1548–1564. [Google Scholar] [CrossRef] [PubMed]
- Hegde, R.S. Msp1: Patrolling Mitochondria for Lost Proteins. EMBO J. 2014, 33, 1509–1510. [Google Scholar] [CrossRef] [PubMed][Green Version]
- Li, L.; Zheng, J.; Wu, X.; Jiang, H. Mitochondrial AAA-ATPase Msp1 Detects Mislocalized Tail-Anchored Proteins through a Dual-Recognition Mechanism. EMBO Rep. 2019, 20, e46989. [Google Scholar] [CrossRef]
- Zhang, J.; Wang, Y.; Chi, Z.; Keuss, M.J.; Pai, Y.-M.E.; Kang, H.C.; Shin, J.-H.; Bugayenko, A.; Wang, H.; Xiong, Y.; et al. The AAA+ ATPase Thorase Regulates AMPA Receptor-Dependent Synaptic Plasticity and Behavior. Cell 2011, 145, 284–299. [Google Scholar] [CrossRef]
- Zhang, J.; Yang, J.; Wang, H.; Sherbini, O.; Keuss, M.J.; Umanah, G.K.; Pai, E.L.-L.; Chi, Z.; Paldanius, K.M.; He, W.; et al. The AAA + ATPase Thorase Is Neuroprotective against Ischemic Injury. J. Cereb. Blood Flow Metab. Off. J. Int. Soc. Cereb. Blood Flow Metab. 2019, 39, 1836–1848. [Google Scholar] [CrossRef]
- Umanah, G.K.E.; Pignatelli, M.; Yin, X.; Chen, R.; Crawford, J.; Neifert, S.; Scarffe, L.; Behensky, A.A.; Guiberson, N.; Chang, M.; et al. Thorase Variants Are Associated with Defects in Glutamatergic Neurotransmission That Can Be Rescued by Perampanel. Sci. Transl. Med. 2017, 9, eaah4985. [Google Scholar] [CrossRef]
- Wolf, N.I.; Zschocke, J.; Jakobs, C.; Rating, D.; Hoffmann, G.F. ATAD1 Encephalopathy and Stiff Baby Syndrome: A Recognizable Clinical Presentation. Brain 2018, 141, e49. [Google Scholar] [CrossRef]
- Bunod, R.; Doummar, D.; Whalen, S.; Keren, B.; Chantot-Bastaraud, S.; Maincent, K.; Villy, M.-C.; Mayer, M.; Rodriguez, D.; Burglen, L.; et al. Congenital Immobility and Stiffness Related to Biallelic ATAD1 Variants. Neurol. Genet. 2020, 6, e520. [Google Scholar] [CrossRef]
- Piard, J.; Umanah, G.K.E.; Harms, F.L.; Abalde-Atristain, L.; Amram, D.; Chang, M.; Chen, R.; Alawi, M.; Salpietro, V.; Rees, M.I.; et al. A Homozygous ATAD1 Mutation Impairs Postsynaptic AMPA Receptor Trafficking and Causes a Lethal Encephalopathy. Brain J. Neurol. 2018, 141, 651–661. [Google Scholar] [CrossRef]
- Gao, F.; Zhang, H.; Yang, J.; Cai, M.; Yang, Q.; Wang, H.; Xu, Y.; Chen, H.; Hu, Y.; He, W.; et al. ATPase Thorase Deficiency Causes α-Synucleinopathy and Parkinson’s Disease-like Behavior. Cells 2022, 11, 2990. [Google Scholar] [CrossRef]
- Bonaparte, D.; Cinelli, P.; Douni, E.; Hérault, Y.; Maas, M.; Pakarinen, P.; Poutanen, M.; Lafuente, M.S.; Scavizzi, F. FELASA Guidelines for the Refinement of Methods for Genotyping Genetically-Modified Rodents: A Report of the Federation of European Laboratory Animal Science Associations Working Group. Lab. Anim. 2013, 47, 134–145. [Google Scholar] [CrossRef]
- Shiotsuki, H.; Yoshimi, K.; Shimo, Y.; Funayama, M.; Takamatsu, Y.; Ikeda, K.; Takahashi, R.; Kitazawa, S.; Hattori, N. A Rotarod Test for Evaluation of Motor Skill Learning. J. Neurosci. Methods 2010, 189, 180–185. [Google Scholar] [CrossRef]
- Deacon, R.M.J. Measuring Motor Coordination in Mice. J. Vis. Exp. JoVE 2013, 75, e2609. [Google Scholar] [CrossRef]
- Brooks, S.P.; Dunnett, S.B. Tests to Assess Motor Phenotype in Mice: A User’s Guide. Nat. Rev. Neurosci. 2009, 10, 519–529. [Google Scholar] [CrossRef]
- Kohl, T.O.; Ascoli, C.A. Direct Competitive Enzyme-Linked Immunosorbent Assay (ELISA). Cold Spring Harb. Protoc. 2017, 2017, pdb.prot093740. [Google Scholar] [CrossRef]
- Almajan, E.R.; Richter, R.; Paeger, L.; Martinelli, P.; Barth, E.; Decker, T.; Larsson, N.-G.; Kloppenburg, P.; Langer, T.; Rugarli, E.I. AFG3L2 Supports Mitochondrial Protein Synthesis and Purkinje Cell Survival. Available online: https://www.jci.org/articles/view/64604/pdf (accessed on 30 March 2023).
- Erekat, N.S. Programmed Cell Death in Cerebellar Purkinje Neurons. J. Integr. Neurosci. 2022, 21, 30. [Google Scholar] [CrossRef]
- Beckinghausen, J.; Sillitoe, R.V. Insights into Cerebellar Development and Connectivity. Neurosci. Lett. 2019, 688, 2–13. [Google Scholar] [CrossRef]
- Huang, M.; Verbeek, D.S. Why do so many genetic insults lead to Purkinje Cell degeneration and spinocerebellar ataxia? Neurosci. Lett. 2019, 688, 49–57. [Google Scholar] [CrossRef]
- Hsu, J.-Y.; Jhang, Y.-L.; Cheng, P.-H.; Chang, Y.-F.; Mao, S.-H.; Yang, H.-I.; Lin, C.-W.; Chen, C.-M.; Yang, S.-H. The Truncated C-terminal Fragment of Mutant ATXN3 Disrupts Mitochondria Dynamics in Spinocerebellar Ataxia Type 3 Models. Front. Mol. Neurosci. 2017, 10, 196. [Google Scholar] [CrossRef] [PubMed]
- Umanah, G.K.E.; Abalde-Atristain, L.; Khan, M.R.; Mitra, J.; Dar, M.A.; Chang, M.; Tangella, K.; McNamara, A.; Bennett, S.; Chen, R.; et al. AAA + ATPase Thorase Inhibits MTOR Signaling through the Disassembly of the MTOR Complex 1. Nat. Commun. 2022, 13, 4836. [Google Scholar] [CrossRef] [PubMed]
- Umanah, G.K.E.; Ghasemi, M.; Yin, X.; Chang, M.; Kim, J.W.; Zhang, J.; Ma, E.; Scarffe, L.A.; Lee, Y.-I.; Chen, R.; et al. AMPA Receptor Surface Expression Is Regulated by S-Nitrosylation of Thorase and Transnitrosylation of NSF. Cell Rep. 2020, 33, 108329. [Google Scholar] [CrossRef] [PubMed]
- Zhang, L.; Chang, X.; Zhai, T.; Yu, J.; Wang, W.; Du, A.; Liu, N. A Novel Circular RNA, Circ-ATAD1, Contributes to Gastric Cancer Cell Progression by Targeting MiR-140-3p/YY1/PCIF1 Signaling Axis. Biochem. Biophys. Res. Commun. 2020, 525, 841–849. [Google Scholar] [CrossRef] [PubMed]
- Cao, L.; Dong, G.; Li, H. CircRNA Circ-ATAD1 Suppresses MiR-618 Maturation to Participate in Colorectal Cancer. BMC Gastroenterol. 2022, 22, 215. [Google Scholar] [CrossRef]
- Yang, P.; Yun, K.; Zhang, R. CircRNA Circ-ATAD1 Is Downregulated in Endometrial Cancer and Suppresses Cell Invasion and Migration by Downregulating MiR-10a through Methylation. Mamm. Genome Off. J. Int. Mamm. Genome Soc. 2021, 32, 488–494. [Google Scholar] [CrossRef]
- Wu, Y.; Gao, B.; Qi, X.; Bai, L.; Li, B.; Bao, H.; Wu, X.; Wu, X.; Zhao, Y. Circular RNA ATAD1 Is Upregulated in Acute Myeloid Leukemia and Promotes Cancer Cell Proliferation by Downregulating MiR-34b via Promoter Methylation. Oncol. Lett. 2021, 22, 799. [Google Scholar] [CrossRef]
- Chen, C.-C.; Chu, P.-Y.; Lin, H.-Y. Multi-Omics Analysis Reveals Clinical Value and Possible Mechanisms of ATAD1 Down-Regulation in Human Prostate Adenocarcinoma. Life Basel Switz. 2022, 12, 1742. [Google Scholar] [CrossRef]
- Dunai, Z.; Bauer, P.I.; Mihalik, R. Necroptosis: Biochemical, Physiological and Pathological Aspects. Pathol. Oncol. Res. 2011, 17, 791–800. [Google Scholar] [CrossRef]




Disclaimer/Publisher’s Note: The statements, opinions and data contained in all publications are solely those of the individual author(s) and contributor(s) and not of MDPI and/or the editor(s). MDPI and/or the editor(s) disclaim responsibility for any injury to people or property resulting from any ideas, methods, instructions or products referred to in the content. |
© 2023 by the authors. Licensee MDPI, Basel, Switzerland. This article is an open access article distributed under the terms and conditions of the Creative Commons Attribution (CC BY) license (https://creativecommons.org/licenses/by/4.0/).
Share and Cite
Li, C.; Zhang, H.; Tong, K.; Cai, M.; Gao, F.; Yang, J.; Xu, Y.; Wang, H.; Chen, H.; Hu, Y.; et al. Genetic Deletion of Thorase Causes Purkinje Cell Loss and Impaired Motor Coordination Behavior. Cells 2023, 12, 2032. https://doi.org/10.3390/cells12162032
Li C, Zhang H, Tong K, Cai M, Gao F, Yang J, Xu Y, Wang H, Chen H, Hu Y, et al. Genetic Deletion of Thorase Causes Purkinje Cell Loss and Impaired Motor Coordination Behavior. Cells. 2023; 12(16):2032. https://doi.org/10.3390/cells12162032
Chicago/Turabian StyleLi, Chao, Han Zhang, Kexin Tong, Menghua Cai, Fei Gao, Jia Yang, Yi Xu, Huaishan Wang, Hui Chen, Yu Hu, and et al. 2023. "Genetic Deletion of Thorase Causes Purkinje Cell Loss and Impaired Motor Coordination Behavior" Cells 12, no. 16: 2032. https://doi.org/10.3390/cells12162032
APA StyleLi, C., Zhang, H., Tong, K., Cai, M., Gao, F., Yang, J., Xu, Y., Wang, H., Chen, H., Hu, Y., He, W., & Zhang, J. (2023). Genetic Deletion of Thorase Causes Purkinje Cell Loss and Impaired Motor Coordination Behavior. Cells, 12(16), 2032. https://doi.org/10.3390/cells12162032

