Sign in to use this feature.

Years

Between: -

Subjects

remove_circle_outline
remove_circle_outline
remove_circle_outline

Journals

Article Types

Countries / Regions

Search Results (3)

Search Parameters:
Keywords = Thorase

Order results
Result details
Results per page
Select all
Export citation of selected articles as:
13 pages, 6415 KB  
Article
Genetic Deletion of Thorase Causes Purkinje Cell Loss and Impaired Motor Coordination Behavior
by Chao Li, Han Zhang, Kexin Tong, Menghua Cai, Fei Gao, Jia Yang, Yi Xu, Huaishan Wang, Hui Chen, Yu Hu, Wei He and Jianmin Zhang
Cells 2023, 12(16), 2032; https://doi.org/10.3390/cells12162032 - 10 Aug 2023
Viewed by 1983
Abstract
Thorase belongs to the AAA+ ATPase family, which plays a critical role in maintaining cellular homeostasis. Our previous work reported that Thorase was highly expressed in brain tissue, especially in the cerebellum. However, the roles of Thorase in the cerebellum have still not [...] Read more.
Thorase belongs to the AAA+ ATPase family, which plays a critical role in maintaining cellular homeostasis. Our previous work reported that Thorase was highly expressed in brain tissue, especially in the cerebellum. However, the roles of Thorase in the cerebellum have still not been characterized. In this study, we generated conditional knockout mice (cKO) with Thorase deletion in Purkinje cells. Thorase cKO mice exhibited cerebellar degenerative diseases-like behavior and significant impairment in motor coordination. Thorase deletion resulted in more Purkinje neuron apoptosis, leading to Purkinje cell loss in the cerebellum of Thorase cKO mice. We also found enhanced expression of the inflammatory protein ASC, IL-1β, IL-6 and TNF-α in the Thorase cKO cerebellum, which contributed to the pathogenesis of cerebellar degenerative disease. Our findings provide a better understanding of the role of Thorase in the cerebellum, which is a theoretical basis for Thorase as a therapeutic drug target for neurodegenerative diseases. Full article
(This article belongs to the Collection New Insights into the Molecular Mechanisms of Neurodegeneration)
Show Figures

Figure 1

15 pages, 5535 KB  
Article
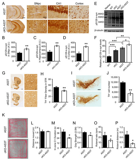
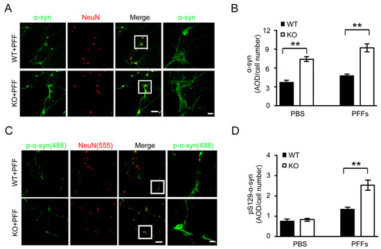
ATPase Thorase Deficiency Causes α-Synucleinopathy and Parkinson’s Disease-like Behavior
by Fei Gao, Han Zhang, Jia Yang, Menghua Cai, Qi Yang, Huaishan Wang, Yi Xu, Hui Chen, Yu Hu, Wei He and Jianmin Zhang
Cells 2022, 11(19), 2990; https://doi.org/10.3390/cells11192990 - 26 Sep 2022
Cited by 3 | Viewed by 3295
Abstract
Parkinson’s disease (PD) is one of the most common neurodegenerative diseases and is pathologically characterized by α-synucleinopathy, which is harmful to dopaminergic neurons. However, the underlying mechanisms and pathogenesis of PD remain unclear. The AAA + ATPase Thorase was identified as being essential [...] Read more.
Parkinson’s disease (PD) is one of the most common neurodegenerative diseases and is pathologically characterized by α-synucleinopathy, which is harmful to dopaminergic neurons. However, the underlying mechanisms and pathogenesis of PD remain unclear. The AAA + ATPase Thorase was identified as being essential for neuroprotection and synaptic plasticity by regulating the AMPA receptor trafficking. Here, we found that conditional knockout of Thorase resulted in motor behaviors indicative of neurodegeneration. Genetic deletion of Thorase exacerbated phenotypes of α-synucleinopathy in a familial PD-like A53T mouse model, whereas overexpression of Thorase prevented α-syn accumulation in vivo. Biochemical and cell cultures studies presented here suggest that Thorase interacts with α-syn and regulates the degradation of ubiquitinated α-syn. Thorase deficiency promotes α-syn aggregation in primary cultured neurons. The discoveries in this study provide us with a further understanding of the pathogenesis of α-synucleinopathies including PD. Full article
(This article belongs to the Section Cells of the Nervous System)
Show Figures

Figure 1

12 pages, 177 KB  
Review
DNA Damage Due to Oxidative Stress in Chronic Obstructive Pulmonary Disease (COPD)
by Eirini Neofytou, Eleni G. Tzortzaki, Argiro Chatziantoniou and Nikolaos M. Siafakas
Int. J. Mol. Sci. 2012, 13(12), 16853-16864; https://doi.org/10.3390/ijms131216853 - 10 Dec 2012
Cited by 59 | Viewed by 16390
Abstract
According to the American Thorasic Society (ATS)/European Respiratory Society (ERS) Statement, chronic obstructive pulmonary disease (COPD) is defined as a preventable and treatable disease with a strong genetic component, characterized by airflow limitation that is not fully reversible, but is usually progressive and [...] Read more.
According to the American Thorasic Society (ATS)/European Respiratory Society (ERS) Statement, chronic obstructive pulmonary disease (COPD) is defined as a preventable and treatable disease with a strong genetic component, characterized by airflow limitation that is not fully reversible, but is usually progressive and associated with an enhanced inflammatory response of the lung to noxious particles or gases. The main features of COPD are chronic inflammation of the airways and progressive destruction of lung parenchyma and alveolar structure. The pathogenesis of COPD is complex due to the interactions of several mechanisms, such as inflammation, proteolytic/antiproteolytic imbalance, oxidative stress, DNA damage, apoptosis, enhanced senescence of the structural cells and defective repair processes. This review focuses on the effects of oxidative DNA damage and the consequent immune responses in COPD. In susceptible individuals, cigarette smoke injures the airway epithelium generating the release of endogenous intracellular molecules or danger-associated molecular patterns from stressed or dying cells. These signals are captured by antigen presenting cells and are transferred to the lymphoid tissue, generating an adaptive immune response and enhancing chronic inflammation. Full article
(This article belongs to the Special Issue DNA Damage and Repair in Degenerative Diseases)
Show Figures

Graphical abstract

Back to TopTop