MG53 Mitigates Nitrogen Mustard-Induced Skin Injury
Abstract
1. Introduction
2. Materials and Methods
2.1. Regents, and Recombinant Human MG53 Protein (rhMG53)
2.2. Animals and NM Exposure
2.3. Cells, Cell Culture, and Stress Treatment
2.4. Apoptosis Assay
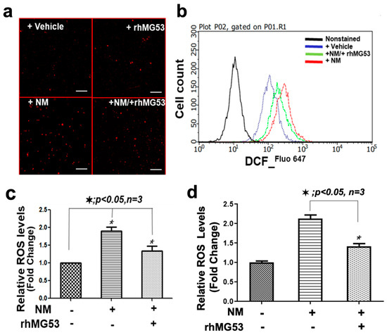
2.5. ROS Measurement
2.6. Cell Membrane Injury Assay and Confocal Microscopy
2.7. Histology
2.8. Statistical Analysis
3. Results
3.1. Dermal Exposure of NM Causes Severe Skin and Systemic Injury in mg53−/− Mice
3.2. rhMG53 Treatment Mitigates NM-Induced Epidermal Structure Damages
3.3. NM-Induced Oxidative Stress Impacts MG53′s Intrinsic Membrane Repair Function in HFSC
3.4. rhMG53 Protects against NM-Induced Injury to HFSCs and Keratinocytes
4. Discussion
5. Conclusions
Author Contributions
Funding
Institutional Review Board Statement
Informed Consent Statement
Data Availability Statement
Conflicts of Interest
Appendix A
References
- Naderi, M.; Jadidi, K.; Falahati, F.; Alavi, S.A. The effect of sulfur mustard and nitrogen mustard on corneal collagen degradation induced by the enzyme collagenase. Cutan. Ocul. Toxicol. 2010, 29, 234–240. [Google Scholar] [CrossRef] [PubMed]
- Calvet, J.H.; Feuermann, M.; Llorente, B.; Loison, F.; Harf, A.; Marano, F. Comparative toxicity of sulfur mustard and nitrogen mustard on tracheal epithelial cells in primary culture. Toxicol Vitr. 1999, 13, 859–866. [Google Scholar] [CrossRef] [PubMed]
- Smith, K.J.; Smith, W.J.; Hamilton, T.; Skelton, H.G.; Graham, J.S.; Okerberg, C.; Moeller, R.; Hackley, B.E., Jr. Histopathologic and immunohistochemical features in human skin after exposure to nitrogen and sulfur mustard. Am. J. Dermatopathol. 1998, 20, 22–28. [Google Scholar] [CrossRef]
- Goswami, D.G.; Agarwal, R.; Tewari-Singh, N. Phosgene oxime: Injury and associated mechanisms compared to vesicating agents sulfur mustard and lewisite. Toxicol. Lett. 2018, 293, 112–119. [Google Scholar] [CrossRef]
- Goswami, D.G.; Kumar, D.; Tewari-Singh, N.; Orlicky, D.J.; Jain, A.K.; Kant, R.; Rancourt, R.C.; Dhar, D.; Inturi, S.; Agarwal, C.; et al. Topical nitrogen mustard exposure causes systemic toxic effects in mice. Exp. Toxicol. Pathol. 2015, 67, 161–170. [Google Scholar] [CrossRef]
- Weinberger, B.; Malaviya, R.; Sunil, V.R.; Venosa, A.; Heck, D.E.; Laskin, J.D.; Laskin, D.L. Mustard vesicant-induced lung injury: Advances in therapy. Toxicol. Appl. Pharmacol. 2016, 305, 1–11. [Google Scholar] [CrossRef]
- Shakarjian, M.P.; Heck, D.E.; Gray, J.P.; Sinko, P.J.; Gordon, M.K.; Casillas, R.P.; Heindel, N.D.; Gerecke, D.R.; Laskin, D.L.; Laskin, J.D. Mechanisms mediating the vesicant actions of sulfur mustard after cutaneous exposure. Toxicol. Sci. Off. J. Soc. Toxicol. 2010, 114, 5–19. [Google Scholar] [CrossRef] [PubMed]
- Pal, A.; Tewari-Singh, N.; Gu, M.; Agarwal, C.; Huang, J.; Day, B.J.; White, C.W.; Agarwal, R. Sulfur mustard analog induces oxidative stress and activates signaling cascades in the skin of SKH-1 hairless mice. Free Radic. Biol. Med. 2009, 47, 1640–1651. [Google Scholar] [CrossRef]
- Sunil, V.R.; Shen, J.; Patel-Vayas, K.; Gow, A.J.; Laskin, J.D.; Laskin, D.L. Role of reactive nitrogen species generated via inducible nitric oxide synthase in vesicant-induced lung injury, inflammation and altered lung functioning. Toxicol. Appl. Pharmacol. 2012, 261, 22–30. [Google Scholar] [CrossRef]
- Jain, A.K.; Tewari-Singh, N.; Gu, M.; Inturi, S.; White, C.W.; Agarwal, R. Sulfur mustard analog, 2-chloroethyl ethyl sulfide-induced skin injury involves DNA damage and induction of inflammatory mediators, in part via oxidative stress, in SKH-1 hairless mouse skin. Toxicol. Lett. 2011, 205, 293–301. [Google Scholar] [CrossRef]
- Sunil, V.R.; Vayas, K.N.; Cervelli, J.A.; Malaviya, R.; Hall, L.; Massa, C.B.; Gow, A.J.; Laskin, J.D.; Laskin, D.L. Pentoxifylline attenuates nitrogen mustard-induced acute lung injury, oxidative stress and inflammation. Exp. Mol. Pathol. 2014, 97, 89–98. [Google Scholar] [CrossRef] [PubMed]
- Jain, A.K.; Tewari-Singh, N.; Inturi, S.; Orlicky, D.J.; White, C.W.; Agarwal, R. Myeloperoxidase deficiency attenuates nitrogen mustard-induced skin injuries. Toxicology 2014, 320, 25–33. [Google Scholar] [CrossRef] [PubMed]
- Inturi, S.; Tewari-Singh, N.; Agarwal, C.; White, C.W.; Agarwal, R. Activation of DNA damage repair pathways in response to nitrogen mustard-induced DNA damage and toxicity in skin keratinocytes. Mutat. Res. 2014, 763–764, 53–63. [Google Scholar] [CrossRef] [PubMed]
- Jain, A.K.; Tewari-Singh, N.; Orlicky, D.J.; White, C.W.; Agarwal, R. 2-Chloroethyl ethyl sulfide causes microvesication and inflammation-related histopathological changes in male hairless mouse skin. Toxicology 2011, 282, 129–138. [Google Scholar] [CrossRef]
- Venosa, A.; Malaviya, R.; Choi, H.; Gow, A.J.; Laskin, J.D.; Laskin, D.L. Characterization of Distinct Macrophage Subpopulations during Nitrogen Mustard-Induced Lung Injury and Fibrosis. Am. J. Respir. Cell Mol. Biol. 2016, 54, 436–446. [Google Scholar] [CrossRef]
- Kumar, D.; Tewari-Singh, N.; Agarwal, C.; Jain, A.K.; Inturi, S.; Kant, R.; White, C.W.; Agarwal, R. Nitrogen mustard exposure of murine skin induces DNA damage, oxidative stress and activation of MAPK/Akt-AP1 pathway leading to induction of inflammatory and proteolytic mediators. Toxicol. Lett. 2015, 235, 161–171. [Google Scholar] [CrossRef]
- Jain, A.K.; Tewari-Singh, N.; Inturi, S.; Kumar, D.; Orlicky, D.J.; Agarwal, C.; White, C.W.; Agarwal, R. Flavanone silibinin treatment attenuates nitrogen mustard-induced toxic effects in mouse skin. Toxicol. Appl. Pharmacol. 2015, 285, 71–78. [Google Scholar] [CrossRef]
- Tewari-Singh, N.; Jain, A.K.; Inturi, S.; Agarwal, C.; White, C.W.; Agarwal, R. Silibinin attenuates sulfur mustard analog-induced skin injury by targeting multiple pathways connecting oxidative stress and inflammation. PLoS ONE 2012, 7, e46149. [Google Scholar] [CrossRef]
- Tewari-Singh, N.; Jain, A.K.; Orlicky, D.J.; White, C.W.; Agarwal, R. Cutaneous injury-related structural changes and their progression following topical nitrogen mustard exposure in hairless and haired mice. PLoS ONE 2014, 9, e85402. [Google Scholar] [CrossRef]
- Jain, A.K.; Tewari-Singh, N.; Inturi, S.; Orlicky, D.J.; White, C.W.; Agarwal, R. Histopathological and immunohistochemical evaluation of nitrogen mustard-induced cutaneous effects in SKH-1 hairless and C57BL/6 mice. Exp. Toxicol. Pathol. 2014, 66, 129–138. [Google Scholar] [CrossRef]
- Tewari-Singh, N.; Gu, M.; Agarwal, C.; White, C.W.; Agarwal, R. Biological and molecular mechanisms of sulfur mustard analogue-induced toxicity in JB6 and HaCaT cells: Possible role of ataxia telangiectasia-mutated/ataxia telangiectasia-Rad3-related cell cycle checkpoint pathway. Chem. Res. Toxicol. 2010, 23, 1034–1044. [Google Scholar] [CrossRef]
- Au, L.; Meisch, J.P.; Das, L.M.; Binko, A.M.; Boxer, R.S.; Wen, A.M.; Steinmetz, N.F.; Lu, K.Q. Suppression of Hyperactive Immune Responses Protects against Nitrogen Mustard Injury. J. Investig. Dermatol. 2015, 135, 2971–2981. [Google Scholar] [CrossRef]
- Das, L.M.; Binko, A.M.; Traylor, Z.P.; Duesler, L.; Lu, K.Q. Defining the timing of 25(OH)D rescue following nitrogen mustard exposure. Cutan. Ocul. Toxicol. 2018, 37, 127–132. [Google Scholar] [CrossRef] [PubMed]
- Tewari-Singh, N.; Rana, S.; Gu, M.; Pal, A.; Orlicky, D.J.; White, C.W.; Agarwal, R. Inflammatory biomarkers of sulfur mustard analog 2-chloroethyl ethyl sulfide-induced skin injury in SKH-1 hairless mice. Toxicol. Sci. 2009, 108, 194–206. [Google Scholar] [CrossRef] [PubMed]
- Smith, K.J.; Hurst, C.G.; Moeller, R.B.; Skelton, H.G.; Sidell, F.R. Sulfur Mustard—Its Continuing Threat as a Chemical Warfare Agent, the Cutaneous Lesions Induced, Progress in Understanding Its Mechanism of Action, Its Long-Term Health-Effects, and New Developments for Protection and Therapy. J. Am. Acad. Dermatol. 1995, 32, 765–776. [Google Scholar] [CrossRef] [PubMed]
- Joseph, L.B.; Heck, D.E.; Cervelli, J.A.; Composto, G.M.; Babin, M.C.; Casillas, R.P.; Sinko, P.J.; Gerecke, D.R.; Laskin, D.L.; Laskin, J.D. Structural changes in hair follicles and sebaceous glands of hairless mice following exposure to sulfur mustard. Exp. Mol. Pathol. 2014, 96, 316–327. [Google Scholar] [CrossRef]
- Trueb, R.M. Is androgenetic alopecia a photoaggravated dermatosis? Dermatology 2003, 207, 343–348. [Google Scholar] [CrossRef]
- Doherty, K.R.; McNally, E.M. Repairing the tears: Dysferlin in muscle membrane repair. Trends Mol. Med. 2003, 9, 327–330. [Google Scholar] [CrossRef]
- Bansal, D.; Campbell, K.P. Dysferlin and the plasma membrane repair in muscular dystrophy. Trends Cell Biol. 2004, 14, 206–213. [Google Scholar] [CrossRef]
- Bazan, N.G.; Marcheselli, V.L.; Cole-Edwards, K. Brain response to injury and neurodegeneration: Endogenous neuroprotective signaling. Ann. N. Y. Acad. Sci. 2005, 1053, 137–147. [Google Scholar] [CrossRef] [PubMed]
- McNeil, P.L.; Kirchhausen, T. An emergency response team for membrane repair. Nat. Reviews. Mol. Cell Biol. 2005, 6, 499–505. [Google Scholar] [CrossRef] [PubMed]
- McNeil, P.L.; Ito, S. Gastrointestinal cell plasma membrane wounding and resealing in vivo. Gastroenterology 1989, 96, 1238–1248. [Google Scholar] [CrossRef] [PubMed]
- Cai, C.; Masumiya, H.; Weisleder, N.; Matsuda, N.; Nishi, M.; Hwang, M.; Ko, J.K.; Lin, P.; Thornton, A.; Zhao, X.; et al. MG53 nucleates assembly of cell membrane repair machinery. Nat. Cell Biol. 2009, 11, 56–64. [Google Scholar] [CrossRef] [PubMed]
- Cai, C.; Weisleder, N.; Ko, J.K.; Komazaki, S.; Sunada, Y.; Nishi, M.; Takeshima, H.; Ma, J. Membrane repair defects in muscular dystrophy are linked to altered interaction between MG53, caveolin-3, and dysferlin. J. Biol. Chem. 2009, 284, 15894–15902. [Google Scholar] [CrossRef]
- Cao, C.M.; Zhang, Y.; Weisleder, N.; Ferrante, C.; Wang, X.; Lv, F.; Zhang, Y.; Song, R.; Hwang, M.; Jin, L.; et al. MG53 constitutes a primary determinant of cardiac ischemic preconditioning. Circulation 2010, 121, 2565–2574. [Google Scholar] [CrossRef]
- Wang, X.; Xie, W.; Zhang, Y.; Lin, P.; Han, L.; Han, P.; Wang, Y.; Chen, Z.; Ji, G.; Zheng, M.; et al. Cardioprotection of ischemia/reperfusion injury by cholesterol-dependent MG53-mediated membrane repair. Circ. Res. 2010, 107, 76–83. [Google Scholar] [CrossRef]
- Li, H.; Duann, P.; Lin, P.H.; Zhao, L.; Fan, Z.; Tan, T.; Zhou, X.; Sun, M.; Fu, M.; Orange, M.; et al. Modulation of wound healing and scar formation by MG53 protein-mediated cell membrane repair. J. Biol. Chem. 2015, 290, 24592–24603. [Google Scholar] [CrossRef]
- Weisleder, N.; Takizawa, N.; Lin, P.; Wang, X.; Cao, C.; Zhang, Y.; Tan, T.; Ferrante, C.; Zhu, H.; Chen, P.J.; et al. Recombinant MG53 protein modulates therapeutic cell membrane repair in treatment of muscular dystrophy. Sci. Transl. Med. 2012, 4, 139ra185. [Google Scholar] [CrossRef]
- Liu, J.; Zhu, H.; Zheng, Y.; Xu, Z.; Li, L.; Tan, T.; Park, K.H.; Hou, J.; Zhang, C.; Li, D.; et al. Cardioprotection of recombinant human MG53 protein in a porcine model of ischemia and reperfusion injury. J. Mol. Cell Cardiol. 2014, 80C, 10–19. [Google Scholar] [CrossRef]
- Duann, P.; Li, H.; Lin, P.; Tan, T.; Wang, Z.; Chen, K.; Zhou, X.; Gumpper, K.; Zhu, H.; Ludwig, T.; et al. MG53-mediated cell membrane repair protects against acute kidney injury. Sci. Transl. Med. 2015, 7, 279ra236. [Google Scholar] [CrossRef]
- Jia, Y.; Chen, K.; Lin, P.; Lieber, G.; Nishi, M.; Yan, R.; Wang, Z.; Yao, Y.; Li, Y.; Whitson, B.A.; et al. Treatment of acute lung injury by targeting MG53-mediated cell membrane repair. Nat. Commun. 2014, 5, 4387. [Google Scholar] [CrossRef]
- Li, M.; Li, H.; Li, X.; Zhu, H.; Xu, Z.; Liu, L.; Ma, J.; Zhang, M. A Bioinspired Alginate-Gum Arabic Hydrogel with Micro-/Nanoscale Structures for Controlled Drug Release in Chronic Wound Healing. ACS Appl. Mater. Interfaces 2017, 9, 22160–22175. [Google Scholar] [CrossRef] [PubMed]
- Bian, Z.H.; Wang, Q.; Zhou, X.Y.; Tan, T.; Park, K.H.; Kramer, H.F.; McDougal, A.; Laping, N.J.; Kumar, S.; Adesanya, T.M.A.; et al. Sustained elevation of MG53 in the bloodstream increases tissue regenerative capacity without compromising metabolic function. Nat. Commun. 2019, 10, 4659. [Google Scholar] [CrossRef] [PubMed]
- Niu, H.; Li, H.; Guan, Y.; Zhou, X.; Li, Z.; Zhao, S.L.; Chen, P.; Tan, T.; Zhu, H.; Bergdall, V.; et al. Sustained delivery of rhMG53 promotes diabetic wound healing and hair follicle development. Bioact. Mater. 2022, 18, 104–115. [Google Scholar] [CrossRef]
- Tewari-Singh, N.; Agarwal, R. Mustard vesicating agent-induced toxicity in the skin tissue and silibinin as a potential countermeasure. Ann. N. Y. Acad. Sci. 2016, 1374, 184–192. [Google Scholar] [CrossRef]
- Li, H.; Rosas, L.; Li, Z.; Bian, Z.; Li, X.; Choi, K.; Cai, C.; Zhou, X.; Tan, T.; Bergdall, V.; et al. MG53 attenuates nitrogen mustard-induced acute lung injury. J. Cell Mol. Med. 2022, 26, 1886–1895. [Google Scholar] [CrossRef]
- Li, X.; He, P.; Wang, X.L.; Zhang, S.; Devejian, N.; Bennett, E.; Cai, C. Sulfiredoxin-1 enhances cardiac progenitor cell survival against oxidative stress via the upregulation of the ERK/NRF2 signal pathway. Free Radic. Biol. Med. 2018, 123, 8–19. [Google Scholar] [CrossRef] [PubMed]
- Laskin, J.D.; Black, A.T.; Jan, Y.H.; Sinko, P.J.; Heindel, N.D.; Sunil, V.; Heck, D.E.; Laskin, D.L. Oxidants and antioxidants in sulfur mustard-induced injury. Ann. N. Y. Acad. Sci. 2010, 1203, 92–100. [Google Scholar] [CrossRef]
- Naghii, M.R. Sulfur mustard intoxication, oxidative stress, and antioxidants. Mil. Med. 2002, 167, 573–575. [Google Scholar] [CrossRef]
- Pohanka, M.; Sobotka, J.; Jilkova, M.; Stetina, R. Oxidative stress after sulfur mustard intoxication and its reduction by melatonin: Efficacy of antioxidant therapy during serious intoxication. Drug Chem. Toxicol. 2011, 34, 85–91. [Google Scholar] [CrossRef]
- Sunil, V.R.; Vayas, K.N.; Abramova, E.V.; Rancourt, R.; Cervelli, J.A.; Malaviya, R.; Goedken, M.; Venosa, A.; Gow, A.J.; Laskin, J.D.; et al. Lung injury, oxidative stress and fibrosis in mice following exposure to nitrogen mustard. Toxicol. Appl. Pharmacol. 2020, 387, 114798. [Google Scholar] [CrossRef] [PubMed]
- Li, X.; Xiao, Y.; Cui, Y.; Tan, T.; Narasimhulu, C.A.; Hao, H.; Liu, L.; Zhang, J.; He, G.; Verfaillie, C.M.; et al. Cell membrane damage is involved in the impaired survival of bone marrow stem cells by oxidized low-density lipoprotein. J. Cell. Mol. Med. 2014, 18, 2445–2453. [Google Scholar] [CrossRef] [PubMed]
- Ma, H.; Liu, J.; Bian, Z.; Cui, Y.; Zhou, X.; Zhang, B.; Adesanya, T.M.; Yi, F.; Park, K.H.; Tan, T.; et al. Effect of metabolic syndrome on mitsugumin 53 expression and function. PLoS ONE 2015, 10, e0124128. [Google Scholar] [CrossRef]
- Yi, J.X.; Li, A.; Li, X.J.; Park, K.; Zhou, X.Y.; Yi, F.; Xiao, Y.J.; Yoon, D.; Tan, T.; Ostrow, L.W.; et al. MG53 Preserves Neuromuscular Junction Integrity and Alleviates ALS Disease Progression. Antioxidants 2021, 10, 1522. [Google Scholar] [CrossRef]
- Hwang, M.; Ko, J.K.; Weisleder, N.; Takeshima, H.; Ma, J.J. Redox-dependent oligomerization through a leucine zipper motif is essential for MG53-mediated cell membrane repair. Am. J. Physiol.-Cell Physiol. 2011, 301, C106–C114. [Google Scholar] [CrossRef]
- Cui, M.; Atmanli, A.; Morales, M.G.; Tan, W.; Chen, K.; Xiao, X.; Xu, L.; Liu, N.; Bassel-Duby, R.; Olson, E.N. Nrf1 promotes heart regeneration and repair by regulating proteostasis and redox balance. Nat. Commun. 2021, 12, 5270. [Google Scholar] [CrossRef]
- Goswami, D.G.; Tewari-Singh, N.; Dhar, D.; Kumar, D.; Agarwal, C.; Ammar, D.A.; Kant, R.; Enzenauer, R.W.; Petrash, J.M.; Agarwal, R. Nitrogen Mustard-Induced Corneal Injury Involves DNA Damage and Pathways Related to Inflammation, Epithelial-Stromal Separation, and Neovascularization. Cornea 2016, 35, 257–266. [Google Scholar] [CrossRef] [PubMed]
- Sunil, V.R.; Vayas, K.N.; Cervelli, J.A.; Ebramova, E.V.; Gow, A.J.; Goedken, M.; Malaviya, R.; Laskin, J.D.; Laskin, D.L. Protective Role of Surfactant Protein-D Against Lung Injury and Oxidative Stress Induced by Nitrogen Mustard. Toxicol. Sci. 2018, 166, 108–122. [Google Scholar] [CrossRef]
- Malaviya, R.; Sunil, V.R.; Venosa, A.; Vayas, K.N.; Businaro, R.; Heck, D.E.; Laskin, J.D.; Laskin, D.L. Macrophages and inflammatory mediators in pulmonary injury induced by mustard vesicants. Ann. N. Y. Acad. Sci. 2016, 1374, 168–175. [Google Scholar] [CrossRef]
- Sermersheim, M.; Kenney, A.D.; Lin, P.H.; McMichael, T.M.; Cai, C.; Gumpper, K.; Adesanya, T.M.A.; Li, H.; Zhou, X.; Park, K.H.; et al. MG53 suppresses interferon-beta and inflammation via regulation of ryanodine receptor-mediated intracellular calcium signaling. Nat. Commun. 2020, 11, 3624. [Google Scholar] [CrossRef]
- Kenney, A.D.; Li, Z.; Bian, Z.; Zhou, X.; Li, H.; Whitson, B.A.; Tan, T.; Cai, C.; Ma, J.; Yount, J.S. Recombinant MG53 Protein Protects Mice from Lethal Influenza Virus Infection. Am. J. Respir. Crit. Care Med. 2020, 203, 254–257. [Google Scholar] [CrossRef] [PubMed]





Disclaimer/Publisher’s Note: The statements, opinions and data contained in all publications are solely those of the individual author(s) and contributor(s) and not of MDPI and/or the editor(s). MDPI and/or the editor(s) disclaim responsibility for any injury to people or property resulting from any ideas, methods, instructions or products referred to in the content. |
© 2023 by the authors. Licensee MDPI, Basel, Switzerland. This article is an open access article distributed under the terms and conditions of the Creative Commons Attribution (CC BY) license (https://creativecommons.org/licenses/by/4.0/).
Share and Cite
Li, H.; Li, Z.; Li, X.; Cai, C.; Zhao, S.L.; Merritt, R.E.; Zhou, X.; Tan, T.; Bergdall, V.; Ma, J. MG53 Mitigates Nitrogen Mustard-Induced Skin Injury. Cells 2023, 12, 1915. https://doi.org/10.3390/cells12141915
Li H, Li Z, Li X, Cai C, Zhao SL, Merritt RE, Zhou X, Tan T, Bergdall V, Ma J. MG53 Mitigates Nitrogen Mustard-Induced Skin Injury. Cells. 2023; 12(14):1915. https://doi.org/10.3390/cells12141915
Chicago/Turabian StyleLi, Haichang, Zhongguang Li, Xiuchun Li, Chuanxi Cai, Serena Li Zhao, Robert E. Merritt, Xinyu Zhou, Tao Tan, Valerie Bergdall, and Jianjie Ma. 2023. "MG53 Mitigates Nitrogen Mustard-Induced Skin Injury" Cells 12, no. 14: 1915. https://doi.org/10.3390/cells12141915
APA StyleLi, H., Li, Z., Li, X., Cai, C., Zhao, S. L., Merritt, R. E., Zhou, X., Tan, T., Bergdall, V., & Ma, J. (2023). MG53 Mitigates Nitrogen Mustard-Induced Skin Injury. Cells, 12(14), 1915. https://doi.org/10.3390/cells12141915

