Adjunct Therapy with T Regulatory Cells Decreases Inflammation and Preserves the Anti-Tumor Activity of CAR T Cells
Abstract
1. Introduction
2. Materials and Methods
2.1. Cell Line, UCB Treg Cell Generation, and CD19 CAR-T Cells
2.2. Flow Analysis of CAR-T Cells and Ex Vivo Expanded UCB-Derived Treg Phenotype
2.3. Treg Cell Suppression Assay
2.4. In Vitro CAR T Cell Cytotoxicity Assay
2.5. In Vivo Xenogeneic Lymphoma Mouse Model
2.6. Preparation and Phenotype Analysis of PBMCs, Hepatocytes, Splenocytes, and Bone Marrow Cells
2.7. Non-Invasive Bioluminescence Imaging
2.8. Cytokine Analysis
2.9. Histopathology and Immunohistochemistry
2.10. Statistical Analysis
3. Results
3.1. Co-Culture with UCB Tregs Does Not Impact CAR T Cell Cytotoxicity
3.2. UCB Treg Cells Do Not Interfere in CAR T Cell Persistence In Vivo
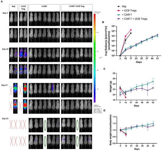
3.3. UCB Treg Cells Do Not Impact the Target Efficacy of CD19 CAR T Cells
3.4. UCB Treg Cells Decrease CAR T Cell-Induced Off-Target Inflammatory Response
4. Discussion
Supplementary Materials
Author Contributions
Funding
Institutional Review Board Statement
Informed Consent Statement
Data Availability Statement
Acknowledgments
Conflicts of Interest
References
- June, C.H.; Sadelain, M. Chimeric Antigen Receptor Therapy. N. Engl. J. Med. 2018, 379, 64–73. [Google Scholar] [CrossRef] [PubMed]
- Frey, N.; Porter, D. Cytokine Release Syndrome with Chimeric Antigen Receptor T Cell Therapy. Biol. Blood Marrow Transplant. 2019, 25, e123–e127. [Google Scholar] [CrossRef]
- Hirayama, A.V.; Turtle, C.J. Toxicities of CD19 CAR-T cell immunotherapy. Am. J. Hematol. 2019, 94, S42–S49. [Google Scholar] [CrossRef] [PubMed]
- Sakaguchi, S.; Yamaguchi, T.; Nomura, T.; Ono, M. Regulatory T cells and immune tolerance. Cell 2008, 133, 775–787. [Google Scholar] [CrossRef] [PubMed]
- Rudensky, A.Y. Regulatory T cells and Foxp3. Immunol. Rev. 2011, 241, 260–268. [Google Scholar] [CrossRef]
- Sharma, P.; Hu-Lieskovan, S.; Wargo, J.A.; Ribas, A. Primary, Adaptive, and Acquired Resistance to Cancer Immunotherapy. Cell 2017, 168, 707–723. [Google Scholar] [CrossRef]
- Badoual, C.; Hans, S.; Rodriguez, J.; Peyrard, S.; Klein, C.; Agueznay, N.E.H.; Mosseri, V.; Laccourreye, O.; Bruneval, P.; Fridman, W.H.; et al. Prognostic value of tumor-infiltrating CD4+ T-cell subpopulations in head and neck cancers. Clin. Cancer Res. 2006, 12, 465–472. [Google Scholar] [CrossRef]
- Lyu, M.-A.; Huang, M.; Zeng, K.; Li, L.; Khoury, J.D.; Nishimoto, M.; Ma, H.; Sadeghi, T.; Mukherjee, S.; Slutsky, A.S.; et al. Allogeneic cord blood regulatory T cells can resolve lung inflammation. Cytotherapy 2023, 25, 245–253. [Google Scholar] [CrossRef]
- Gladstone, D.E.; Kim, B.S.; Mooney, K.; Karaba, A.H.; D’Alessio, F.R. Regulatory T Cells for Treating Patients With COVID-19 and Acute Respiratory Distress Syndrome: Two Case Reports. Ann. Intern. Med. 2020, 173, 852–853. [Google Scholar] [CrossRef]
- Gladstone, D.E.; D’Alessio, F.R.; Howard, C.; Lyu, M.-A.; Mock, J.R.; Gibbs, K.W.; Abrams, D.; Huang, M.; Zeng, K.; Herlihy, J.P.; et al. Randomized, double-blinded, placebo-controlled trial of allogeneic cord blood T-regulatory cells for treatment of COVID-19 ARDS. Blood Adv. 2023, 7, 3075–3079. [Google Scholar] [CrossRef]
- Parmar, S.; Liu, X.; Tung, S.S.; Robinson, S.N.; Rodriguez, G.; Cooper, L.J.; Yang, H.; Shah, N.; Yang, H.; Konopleva, M.; et al. Third-party umbilical cord blood-derived regulatory T cells prevent xenogenic graft-versus-host disease. Cytotherapy 2014, 16, 90–100. [Google Scholar] [CrossRef] [PubMed]
- Kellner, J.N.; Delemarre, E.M.; Yvon, E.; Nierkens, S.; Boelens, J.J.; McNiece, I.; Olson, A.; Nieto, Y.; Ciurea, S.; Popat, U.; et al. Third party, umbilical cord blood derived regulatory T-cells for prevention of graft versus host disease in allogeneic hematopoietic stem cell transplantation: Feasibility, safety and immune reconstitution. Oncotarget 2018, 9, 35611–35622. [Google Scholar] [CrossRef] [PubMed]
- Brunstein, C.G.; Miller, J.S.; Cao, Q.; McKenna, D.H.; Hippen, K.L.; Curtsinger, J.; DeFor, T.; Levine, B.L.; June, C.H.; Rubinstein, P.; et al. Infusion of ex vivo expanded T regulatory cells in adults transplanted with umbilical cord blood: Safety profile and detection kinetics. Blood 2011, 117, 1061–1070. [Google Scholar] [CrossRef]
- Brunstein, C.G.; Miller, J.S.; McKenna, D.H.; Hippen, K.L.; DeFor, T.E.; Sumstad, D.; Curtsinger, J.; Verneris, M.R.; MacMillan, M.L.; Levine, B.L.; et al. Umbilical cord blood-derived T regulatory cells to prevent GVHD: Kinetics, toxicity profile, and clinical effect. Blood 2016, 127, 1044–1051. [Google Scholar] [CrossRef]
- Kiesgen, S.; Messinger, J.C.; Chintala, N.K.; Tano, Z.; Adusumilli, P.S. Comparative analysis of assays to measure CAR T-cell-mediated cytotoxicity. Nat. Protoc. 2021, 16, 1331–1342. [Google Scholar] [CrossRef]
- Tsukahara, T.; Ohmine, K.; Yamamoto, C.; Uchibori, R.; Ido, H.; Teruya, T.; Urabe, M.; Mizukami, H.; Kume, A.; Nakamura, M.; et al. CD19 target-engineered T-cells accumulate at tumor lesions in human B-cell lymphoma xenograft mouse models. Biochem. Biophys. Res. Commun. 2013, 438, 84–89. [Google Scholar] [CrossRef]
- Glasner, A.; Plitas, G. Tumor resident regulatory T cells. Semin. Immunol. 2021, 52, 101476. [Google Scholar] [CrossRef]
- Carneiro, J.; Leon, K.; Caramalho, Í.; Dool, C.V.D.; Gardner, R.; Oliveira, V.; Bergman, M.-L.; Sepúlveda, N.; Paixão, T.; Faro, J.; et al. When three is not a crowd: A Crossregulation model of the dynamics and repertoire selection of regulatory CD4+ T cells. Immunol. Rev. 2007, 216, 48–68. [Google Scholar] [CrossRef]
- Siegler, E.L.; Kenderian, S.S. Neurotoxicity and Cytokine Release Syndrome After Chimeric Antigen Receptor T Cell Therapy: Insights Into Mechanisms and Novel Therapies. Front. Immunol. 2020, 11, 1973. [Google Scholar] [CrossRef]
- Benmebarek, M.-R.; Karches, C.H.; Cadilha, B.L.; Lesch, S.; Endres, S.; Kobold, S. Killing Mechanisms of Chimeric Antigen Receptor (CAR) T Cells. Int. J. Mol. Sci. 2019, 20, 1283. [Google Scholar] [CrossRef] [PubMed]
- Cazaux, M.; Grandjean, C.L.; Lemaître, F.; Garcia, Z.; Beck, R.J.; Milo, I.; Postat, J.; Beltman, J.B.; Cheadle, E.J.; Bousso, P. Single-cell imaging of CAR T cell activity in vivo reveals extensive functional and anatomical heterogeneity. J. Exp. Med. 2019, 216, 1038–1049. [Google Scholar] [CrossRef]
- Jin, C.-H.; Xia, J.; Rafiq, S.; Huang, X.; Hu, Z.; Zhou, X.; Brentjens, R.J.; Yang, Y.-G. Modeling anti-CD19 CAR T cell therapy in humanized mice with human immunity and autologous leukemia. EBioMedicine 2019, 39, 173–181. [Google Scholar] [CrossRef] [PubMed]
- Goldberg, L.; Haas, E.R.; Vyas, V.; Urak, R.; Forman, S.J.; Wang, X. Single-cell analysis by mass cytometry reveals CD19 CAR T cell spatiotemporal plasticity in patients. Oncoimmunology 2022, 11, 2040772. [Google Scholar] [CrossRef] [PubMed]
- Hickey, W.F. Migration of hematogenous cells through the blood-brain barrier and the initiation of CNS inflammation. Brain Pathol. 1991, 1, 97–105. [Google Scholar] [CrossRef] [PubMed]
- Laschinger, M.; Vajkoczy, P.; Engelhardt, B. Encephalitogenic T cells use LFA-1 for transendothelial migration but not during capture and initial adhesion strengthening in healthy spinal cord microvessels in vivo. Eur. J. Immunol. 2002, 32, 3598–3606. [Google Scholar] [CrossRef]
- Shneider, N.Y.J.; Aziz-Zaman, S.; Lyu, M.A.; Elyaman, W.; Levy, S.; Huang, M.; Hoover, B.N.; Zeng, K.; Sadeghi, T.; Flowers, C.R.; et al. Off the Shelf, Allogeneic T regulatory cells show safety in Amyotrophic Lateral Sclerosis. Cytotherapy 2023, 25, S33–S34. [Google Scholar] [CrossRef]
- Hayden, P.; Roddie, C.; Bader, P.; Basak, G.; Bonig, H.; Bonini, C.; Chabannon, C.; Ciceri, F.; Corbacioglu, S.; Ellard, R.; et al. Management of adults and children receiving CAR T-cell therapy: 2021 best practice recommendations of the European Society for Blood and Marrow Transplantation (EBMT) and the Joint Accreditation Committee of ISCT and EBMT (JACIE) and the European Haematology Association (EHA). Ann. Oncol. 2022, 33, 259–275. [Google Scholar]
- Strati, P.; Varma, A.; Adkins, S.; Nastoupil, L.J.; Westin, J.; Hagemeister, F.B.; Fowler, N.H.; Lee, H.J.; Fayad, L.E.; Samaniego, F.; et al. Hematopoietic recovery and immune reconstitution after axicabtagene ciloleucel in patients with large B-cell lymphoma. Haematologica 2021, 106, 2667–2672. [Google Scholar] [CrossRef]
- Hay, K.A.; Hanafi, L.-A.; Li, D.; Gust, J.; Liles, W.C.; Wurfel, M.M.; López, J.A.; Chen, J.; Chung, D.; Harju-Baker, S.; et al. Kinetics and biomarkers of severe cytokine release syndrome after CD19 chimeric antigen receptor-modified T-cell therapy. Blood 2017, 130, 2295–2306. [Google Scholar] [CrossRef]
- Teachey, D.T.; Lacey, S.F.; Shaw, P.A.; Melenhorst, J.J.; Maude, S.L.; Frey, N.; Pequignot, E.; Gonzalez, V.E.; Chen, F.; Finklestein, J.; et al. Identification of Predictive Biomarkers for Cytokine Release Syndrome after Chimeric Antigen Receptor T-cell Therapy for Acute Lymphoblastic Leukemia. Cancer Discov. 2016, 6, 664–679. [Google Scholar] [CrossRef]
- Donnadieu, E.; Luu, M.; Alb, M.; Anliker, B.; Arcangeli, S.; Bonini, C.; De Angelis, B.; Choudhary, R.; Espie, D.; Galy, A.; et al. Time to evolve: Predicting engineered T cell-associated toxicity with next-generation models. J. Immunother. Cancer 2022, 10, e003486. [Google Scholar] [CrossRef]
- Zajkowska, M.; Mroczko, B. From Allergy to Cancer-Clinical Usefulness of Eotaxins. Cancers 2021, 13, 128. [Google Scholar] [CrossRef]
- Nazarinia, D.; Behzadifard, M.; Gholampour, J.; Karimi, R.; Gholampour, M. Eotaxin-1 (CCL11) in neuroinflammatory disorders and possible role in COVID-19 neurologic complications. Acta Neurol. Belg. 2022, 122, 865–869. [Google Scholar] [CrossRef]
- van der Stegen, S.J.; Davies, D.M.; Wilkie, S.; Foster, J.; Sosabowski, J.K.; Burnet, J.; Whilding, L.M.; Petrovic, R.M.; Ghaem-Maghami, S.; Mather, S.; et al. Preclinical in vivo modeling of cytokine release syndrome induced by ErbB-retargeted human T cells: Identifying a window of therapeutic opportunity? J. Immunol. 2013, 191, 4589–4598. [Google Scholar] [CrossRef] [PubMed]
- Hao, Z.; Li, R.; Meng, L.; Han, Z.; Hong, Z. Macrophage, the potential key mediator in CAR-T related CRS. Exp. Hematol. Oncol. 2020, 9, 15. [Google Scholar] [CrossRef]
- Vogel, D.Y.S.; Kooij, G.; Heijnen, P.D.A.M.; Breur, M.; Peferoen, L.A.N.; van der Valk, P.; de Vries, H.E.; Amor, S.; Dijkstra, C.D. GM-CSF promotes migration of human monocytes across the blood brain barrier. Eur. J. Immunol. 2015, 45, 1808–1819. [Google Scholar] [CrossRef] [PubMed]
- Wang, Z.; Han, W. Biomarkers of cytokine release syndrome and neurotoxicity related to CAR-T cell therapy. Biomark. Res. 2018, 6, 4. [Google Scholar] [CrossRef]
- Hassan, G.S.; Salti, S.; Mourad, W. Novel Functions of Integrins as Receptors of CD154: Their Role in Inflammation and Apoptosis. Cells 2022, 11, 1747. [Google Scholar] [CrossRef] [PubMed]
- Vakkalanka, R.K.; Woo, C.; Kirou, K.A.; Koshy, M.; Berger, D.; Crow, M.K. Elevated levels and functional capacity of soluble CD40 ligand in systemic lupus erythematosus sera. Arthritis Rheum. 1999, 42, 871–881. [Google Scholar] [CrossRef]
- Danese, S.; Sans, M.; Fiocchi, C. The CD40/CD40L costimulatory pathway in inflammatory bowel disease. Gut 2004, 53, 1035–1043. [Google Scholar] [CrossRef]
- Kowal, K.; Pampuch, A.; Kowal-Bielecka, O.; Iacoviello, L.; Bodzenta-Lukaszyk, A. Soluble CD40 ligand in asthma patients during allergen challenge. J. Thromb. Haemost. 2006, 4, 2718–2720. [Google Scholar] [CrossRef] [PubMed]
- Giavridis, T.; van der Stegen, S.J.C.; Eyquem, J.; Hamieh, M.; Piersigilli, A.; Sadelain, M. CAR T cell-induced cytokine release syndrome is mediated by macrophages and abated by IL-1 blockade. Nat. Med. 2018, 24, 731–738. [Google Scholar] [CrossRef] [PubMed]






Disclaimer/Publisher’s Note: The statements, opinions and data contained in all publications are solely those of the individual author(s) and contributor(s) and not of MDPI and/or the editor(s). MDPI and/or the editor(s) disclaim responsibility for any injury to people or property resulting from any ideas, methods, instructions or products referred to in the content. |
© 2023 by the authors. Licensee MDPI, Basel, Switzerland. This article is an open access article distributed under the terms and conditions of the Creative Commons Attribution (CC BY) license (https://creativecommons.org/licenses/by/4.0/).
Share and Cite
Zeng, K.; Huang, M.; Lyu, M.-A.; Khoury, J.D.; Ahmed, S.; Patel, K.K.; Dropulić, B.; Reese-Koc, J.; Caimi, P.F.; Sadeghi, T.; et al. Adjunct Therapy with T Regulatory Cells Decreases Inflammation and Preserves the Anti-Tumor Activity of CAR T Cells. Cells 2023, 12, 1880. https://doi.org/10.3390/cells12141880
Zeng K, Huang M, Lyu M-A, Khoury JD, Ahmed S, Patel KK, Dropulić B, Reese-Koc J, Caimi PF, Sadeghi T, et al. Adjunct Therapy with T Regulatory Cells Decreases Inflammation and Preserves the Anti-Tumor Activity of CAR T Cells. Cells. 2023; 12(14):1880. https://doi.org/10.3390/cells12141880
Chicago/Turabian StyleZeng, Ke, Meixian Huang, Mi-Ae Lyu, Joseph D. Khoury, Sairah Ahmed, Krina K. Patel, Boro Dropulić, Jane Reese-Koc, Paolo F. Caimi, Tara Sadeghi, and et al. 2023. "Adjunct Therapy with T Regulatory Cells Decreases Inflammation and Preserves the Anti-Tumor Activity of CAR T Cells" Cells 12, no. 14: 1880. https://doi.org/10.3390/cells12141880
APA StyleZeng, K., Huang, M., Lyu, M.-A., Khoury, J. D., Ahmed, S., Patel, K. K., Dropulić, B., Reese-Koc, J., Caimi, P. F., Sadeghi, T., Lima, M. d., Flowers, C. R., & Parmar, S. (2023). Adjunct Therapy with T Regulatory Cells Decreases Inflammation and Preserves the Anti-Tumor Activity of CAR T Cells. Cells, 12(14), 1880. https://doi.org/10.3390/cells12141880

