IRF3 Activation in Mast Cells Promotes FcεRI-Mediated Allergic Inflammation
Abstract
1. Introduction
2. Materials and Methods
2.1. Ethics Statement
2.2. Mouse Breeding and Maintenance
2.3. Reagents
2.4. Cell Isolation, Culture, and Maintenance
2.5. IRF3 Knockdown and Overexpression in mBMMCs and RBL-2H3
2.6. Induction and Assessment of Passive Cutaneous Anaphylaxis (PCA)
2.7. Induction and Assessment of OVA-Induced Active Systemic Anaphylaxis (ASA)
2.8. Toluidine Blue Staining and Mast Cell Number Counting
2.9. Immunofluorescence Staining
2.10. Western Blotting
2.11. Enzyme-Linked Immunosorbent Assay (ELISA)
2.12. Mast Cell Degranulation Assays
2.12.1. β-Hexosaminidase Assay
2.12.2. Histamine Assay
2.13. Quantitative Polymerase Chain Reaction (qPCR)
2.14. Statistical Analyses
3. Results
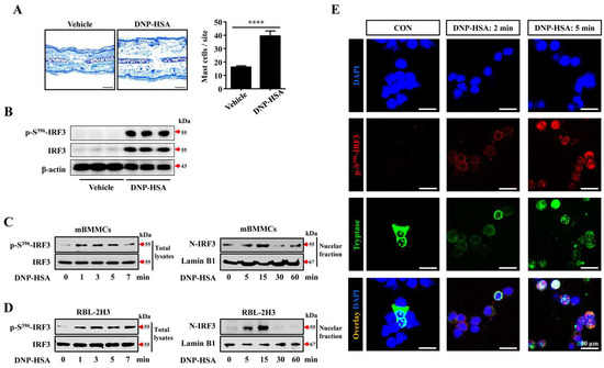
3.1. Expression and Activation of IRF3 in IgE/Ag-Stimulated PCA Tissue and Mast Cells
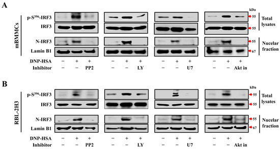
3.2. The Activity of IRF3 Depending on FcεRI-Mediated Signaling Pathway
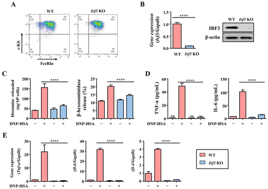
3.3. The Effect of IRF3 in the Production of Allergic Inflammatory Mediators in IgE/antigen-Activated Mast Cells
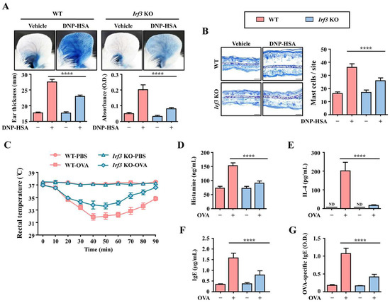
3.4. Irf3-Deficiency Alleviates Mast-Cell-Mediated Anaphylactic Responses
3.5. IRF3 Activity Promotes the Post-Translational Processing of HDC during Mast Cell Activation
4. Discussion
5. Conclusions
Supplementary Materials
Author Contributions
Funding
Institutional Review Board Statement
Informed Consent Statement
Data Availability Statement
Conflicts of Interest
References
- Pawankar, R. Allergic diseases and asthma: A global public health concern and a call to action. World Allergy Organ. J. 2014, 7, 12. [Google Scholar] [CrossRef] [PubMed]
- Kang, S.Y.; Song, W.J.; Cho, S.H.; Chang, Y.S. Time trends of the prevalence of allergic diseases in Korea: A systematic literature review. Asia Pac. Allergy 2018, 8, e8. [Google Scholar] [CrossRef] [PubMed]
- Doll, R.J.; Joseph, N.I.; McGarry, D.; Jhaveri, D.; Sher, T.; Hostoffer, R. Epidemiology of allergic diseases. Allergy Asthma 2019, 31–51. [Google Scholar] [CrossRef]
- Amin, K. The role of mast cells in allergic inflammation. Respir. Med. 2012, 106, 9–14. [Google Scholar] [CrossRef] [PubMed]
- Gilfillan, A.M.; Rivera, J. The tyrosine kinase network regulating mast cell activation. Immunol. Rev. 2009, 228, 149–169. [Google Scholar] [CrossRef]
- Siraganian, R.P.; de Castro, R.O.; Barbu, E.A.; Zhang, J. Mast cell signaling: The role of protein tyrosine kinase Syk, its activation and screening methods for new pathway participants. FEBS Lett. 2010, 584, 4933–4940. [Google Scholar] [CrossRef] [PubMed]
- Branco, A.; Yoshikawa, F.S.Y.; Pietrobon, A.J.; Sato, M.N. Role of histamine in modulating the immune response and inflammation. Mediat. Inflamm. 2018, 2018, 9524075. [Google Scholar] [CrossRef]
- Huang, H.; Li, Y.; Liang, J.; Finkelman, F.D. Molecular regulation of histamine synthesis. Front. Immunol. 2018, 9, 1392. [Google Scholar] [CrossRef] [PubMed]
- Sasaki, H.; Kurotaki, D.; Osato, N.; Sato, H.; Sasaki, I.; Koizumi, S.; Wang, H.; Kaneda, C.; Nishiyama, A.; Kaisho, T.; et al. Transcription factor IRF8 plays a critical role in the development of murine basophils and mast cells. Blood 2015, 125, 358–369. [Google Scholar] [CrossRef]
- Tamura, T.; Yanai, H.; Savitsky, D.; Taniguchi, T. The IRF family transcription factors in immunity and oncogenesis. Annu. Rev. Immunol. 2008, 26, 535–584. [Google Scholar] [CrossRef]
- de Lendonck, L.Y.; Martinet, V.; Goriely, S. Interferon regulatory factor 3 in adaptive immune responses. Cell. Mol. Life Sci. 2014, 71, 3873–3883. [Google Scholar] [CrossRef] [PubMed]
- Petro, T.M. IFN Regulatory Factor 3 in Health and Disease. J. Immunol. 2020, 205, 1981–1989. [Google Scholar] [CrossRef]
- Janss, T.; Mesnil, C.; Pirottin, D.; Lemaitre, P.; Marichal, T.; Bureau, F.; Desmet, C.J. Interferon response factor-3 promotes the pro-Th2 activity of mouse lung CD11b(+) conventional dendritic cells in response to house dust mite allergens. Eur. J. Immunol. 2016, 46, 2614–2628. [Google Scholar] [CrossRef] [PubMed]
- Marichal, T.; Bedoret, D.; Mesnil, C.; Pichavant, M.; Goriely, S.; Trottein, F.; Cataldo, D.; Goldman, M.; Lekeux, P.; Bureau, F.; et al. Interferon response factor 3 is essential for house dust mite-induced airway allergy. J. Allergy Clin. Immunol. 2010, 126, 836–844.e13. [Google Scholar] [CrossRef] [PubMed]
- Marichal, T.; Ohata, K.; Bedoret, D.; Mesnil, C.; Sabatel, C.; Kobiyama, K.; Lekeux, P.; Coban, C.; Akira, S.; Ishii, K.J.; et al. DNA released from dying host cells mediates aluminum adjuvant activity. Nat. Med. 2011, 17, 996–1002. [Google Scholar] [CrossRef] [PubMed]
- Dhakal, H.; Yang, E.J.; Lee, S.; Kim, M.J.; Baek, M.C.; Lee, B.; Park, P.H.; Kwon, T.K.; Khang, D.; Song, K.S.; et al. Avenanthramide C from germinated oats exhibits anti-allergic inflammatory effects in mast cells. Sci. Rep. 2019, 9, 6884. [Google Scholar] [CrossRef]
- Choi, Y.A.; Lee, S.; Choi, J.K.; Kang, B.C.; Kim, M.J.; Dhakal, H.; Kwon, T.K.; Khang, D.; Kim, S.H. The suppressive effect of dabrafenib, a therapeutic agent for metastatic melanoma, in IgE-mediated allergic inflammation. Int. Immunopharmacol. 2020, 83, 106398. [Google Scholar] [CrossRef]
- Panne, D.; McWhirter, S.M.; Maniatis, T.; Harrison, S.C. Interferon regulatory factor 3 is regulated by a dual phosphorylation-dependent switch. J. Biol. Chem. 2007, 282, 22816–22822. [Google Scholar] [CrossRef]
- Chen, W.; Srinath, H.; Lam, S.S.; Schiffer, C.A.; Royer, W.E., Jr.; Lin, K. Contribution of Ser386 and Ser396 to activation of interferon regulatory factor 3. J. Mol. Biol. 2008, 379, 251–260. [Google Scholar] [CrossRef]
- Shim, J.K.; Kennedy, R.H.; Weatherly, L.M.; Abovian, A.V.; Hashmi, H.N.; Rajaei, A.; Gosse, J.A. Searching for tryptase in the RBL-2H3 mast cell model: Preparation for comparative mast cell toxicology studies with zebrafish. J. Appl. Toxicol. 2019, 39, 473–484. [Google Scholar] [CrossRef]
- Falcone, F.H.; Wan, D.; Barwary, N.; Sagi-Eisenberg, R. RBL cells as models for in vitro studies of mast cells and basophils. Immunol. Rev. 2018, 282, 47–57. [Google Scholar] [CrossRef] [PubMed]
- Moon, T.C.; Befus, A.D.; Kulka, M. Mast cell mediators: Their differential release and the secretory pathways involved. Front. Immunol. 2014, 5, 569. [Google Scholar] [CrossRef] [PubMed]
- Metcalfe, D.D.; Peavy, R.D.; Gilfillan, A.M. Mechanisms of mast cell signaling in anaphylaxis. J. Allergy Clin. Immunol. 2009, 124, 639–646; quiz 647–638. [Google Scholar] [CrossRef]
- Peavy, R.D.; Metcalfe, D.D. Understanding the mechanisms of anaphylaxis. Curr. Opin. Allergy Clin. Immunol. 2008, 8, 310–315. [Google Scholar] [CrossRef] [PubMed]
- Ishikawa, R.; Tsujimura, Y.; Obata, K.; Kawano, Y.; Minegishi, Y.; Karasuyama, H. IgG-mediated systemic anaphylaxis to protein antigen can be induced even under conditions of limited amounts of antibody and antigen. Biochem. Biophys. Res. Commun. 2010, 402, 742–746. [Google Scholar] [CrossRef] [PubMed]
- Hirasawa, N. Expression of histidine decarboxylase and its roles in inflammation. Int. J. Mol. Sci. 2019, 20, 376. [Google Scholar] [CrossRef]
- Ichikawa, A.; Sugimoto, Y.; Tanaka, S. Molecular biology of histidine decarboxylase and prostaglandin receptors. Proc. Jpn. Acad. Ser. B Phys. Biol. Sci. 2010, 86, 848–866. [Google Scholar] [CrossRef]
- Nakazawa, S.; Sakanaka, M.; Furuta, K.; Natsuhara, M.; Takano, H.; Tsuchiya, S.; Okuno, Y.; Ohtsu, H.; Nishibori, M.; Thurmond, R.L.; et al. Histamine synthesis is required for granule maturation in murine mast cells. Eur. J. Immunol. 2014, 44, 204–214. [Google Scholar] [CrossRef]
- Furuta, K.; Nakayama, K.; Sugimoto, Y.; Ichikawa, A.; Tanaka, S. Activation of histidine decarboxylase through post-translational cleavage by caspase-9 in a mouse mastocytoma P-815. J. Biol. Chem. 2007, 282, 13438–13446. [Google Scholar] [CrossRef]
- Gonzalez-de-Olano, D.; Alvarez-Twose, I. Mast cells as key players in allergy and inflammation. J. Investig. Allergol. Clin. Immunol. 2018, 28, 365–378. [Google Scholar] [CrossRef]
- Theoharides, T.C.; Alysandratos, K.D.; Angelidou, A.; Delivanis, D.A.; Sismanopoulos, N.; Zhang, B.; Asadi, S.; Vasiadi, M.; Weng, Z.; Miniati, A.; et al. Mast cells and inflammation. Biochim. Biophys. Acta 2012, 1822, 21–33. [Google Scholar] [CrossRef] [PubMed]
- D’Costa, S.; Ayyadurai, S.; Gibson, A.J.; Mackey, E.; Rajput, M.; Sommerville, L.J.; Wilson, N.; Li, Y.; Kubat, E.; Kumar, A.; et al. Mast cell corticotropin-releasing factor subtype 2 suppresses mast cell degranulation and limits the severity of anaphylaxis and stress-induced intestinal permeability. J. Allergy Clin. Immunol. 2019, 143, 1865–1877.e4. [Google Scholar] [CrossRef] [PubMed]
- Yagil, Z.; Hadad Erlich, T.; Ofir-Birin, Y.; Tshori, S.; Kay, G.; Yekhtin, Z.; Fisher, D.E.; Cheng, C.; Wong, W.S.; Hartmann, K.; et al. Transcription factor E3, a major regulator of mast cell-mediated allergic response. J. Allergy Clin. Immunol. 2012, 129, 1357–1366.e5. [Google Scholar] [CrossRef] [PubMed]
- Fonseca, B.P.; Olsen, P.C.; Coelho, L.P.; Ferreira, T.P.; Souza, H.S.; Martins, M.A.; Viola, J.P. NFAT1 transcription factor regulates pulmonary allergic inflammation and airway responsiveness. Am. J. Respir. Cell Mol. Biol. 2009, 40, 66–75. [Google Scholar] [CrossRef] [PubMed]
- Roy, A.L. Transcriptional regulation in the immune system: One cell at a time. Front. Immunol. 2019, 10, 1355. [Google Scholar] [CrossRef]
- Guinn, Z.; Lampe, A.T.; Brown, D.M.; Petro, T.M. Significant role for IRF3 in both T cell and APC effector functions during T cell responses. Cell. Immunol. 2016, 310, 141–149. [Google Scholar] [CrossRef]
- Kumar, K.P.; McBride, K.M.; Weaver, B.K.; Dingwall, C.; Reich, N.C. Regulated nuclear-cytoplasmic localization of interferon regulatory factor 3, a subunit of double-stranded RNA-activated factor 1. Mol. Cell. Biol. 2000, 20, 4159–4168. [Google Scholar] [CrossRef]
- Sanz-Garcia, C.; Poulsen, K.L.; Bellos, D.; Wang, H.; McMullen, M.R.; Li, X.; Chattopadhyay, S.; Sen, G.; Nagy, L.E. The non-transcriptional activity of IRF3 modulates hepatic immune cell populations in acute-on-chronic ethanol administration in mice. J. Hepatol. 2019, 70, 974–984. [Google Scholar] [CrossRef]
- Chiang, C.Y.; Veckman, V.; Limmer, K.; David, M. Phospholipase Cg-2 and intracellular calcium are required for lipopolysaccharide-induced Toll-like receptor 4 (TLR4) endocytosis and interferon regulatory factor 3 (IRF3) activation. J. Biol. Chem. 2012, 287, 3704–3709. [Google Scholar] [CrossRef]
- Sibilano, R.; Frossi, B.; Pucillo, C.E. Mast cell activation: A complex interplay of positive and negative signaling pathways. Eur. J. Immunol. 2014, 44, 2558–2566. [Google Scholar] [CrossRef]
- Ohtsu, H.; Tanaka, S.; Terui, T.; Hori, Y.; Makabe-Kobayashi, Y.; Pejler, G.; Tchougounova, E.; Hellman, L.; Gertsenstein, M.; Hirasawa, N.; et al. Mice lacking histidine decarboxylase exhibit abnormal mast cells. FEBS Lett. 2001, 502, 53–56. [Google Scholar] [CrossRef] [PubMed]
- Hallgren, J.; Gurish, M.F. Granule maturation in mast cells: Histamine in control. Eur. J. Immunol. 2014, 44, 33–36. [Google Scholar] [CrossRef] [PubMed]
- Wiener, Z.; Andrasfalvy, M.; Pallinger, E.; Kovacs, P.; Szalai, C.; Erdei, A.; Toth, S.; Nagy, A.; Falus, A. Bone marrow-derived mast cell differentiation is strongly reduced in histidine decarboxylase knockout, histamine-free mice. Int. Immunol. 2002, 14, 381–387. [Google Scholar] [CrossRef] [PubMed]






Disclaimer/Publisher’s Note: The statements, opinions and data contained in all publications are solely those of the individual author(s) and contributor(s) and not of MDPI and/or the editor(s). MDPI and/or the editor(s) disclaim responsibility for any injury to people or property resulting from any ideas, methods, instructions or products referred to in the content. |
© 2023 by the authors. Licensee MDPI, Basel, Switzerland. This article is an open access article distributed under the terms and conditions of the Creative Commons Attribution (CC BY) license (https://creativecommons.org/licenses/by/4.0/).
Share and Cite
Choi, Y.-A.; Dhakal, H.; Lee, S.; Kim, N.; Lee, B.; Kwon, T.K.; Khang, D.; Kim, S.-H. IRF3 Activation in Mast Cells Promotes FcεRI-Mediated Allergic Inflammation. Cells 2023, 12, 1493. https://doi.org/10.3390/cells12111493
Choi Y-A, Dhakal H, Lee S, Kim N, Lee B, Kwon TK, Khang D, Kim S-H. IRF3 Activation in Mast Cells Promotes FcεRI-Mediated Allergic Inflammation. Cells. 2023; 12(11):1493. https://doi.org/10.3390/cells12111493
Chicago/Turabian StyleChoi, Young-Ae, Hima Dhakal, Soyoung Lee, Namkyung Kim, Byungheon Lee, Taeg Kyu Kwon, Dongwoo Khang, and Sang-Hyun Kim. 2023. "IRF3 Activation in Mast Cells Promotes FcεRI-Mediated Allergic Inflammation" Cells 12, no. 11: 1493. https://doi.org/10.3390/cells12111493
APA StyleChoi, Y.-A., Dhakal, H., Lee, S., Kim, N., Lee, B., Kwon, T. K., Khang, D., & Kim, S.-H. (2023). IRF3 Activation in Mast Cells Promotes FcεRI-Mediated Allergic Inflammation. Cells, 12(11), 1493. https://doi.org/10.3390/cells12111493

