CD301b+ Macrophages as Potential Target to Improve Orthodontic Treatment under Mild Inflammation
Abstract
1. Introduction
2. Materials and Methods
2.1. Data Collection and Processing of Single-Cell Transcriptome Sequencing
2.2. Establishment of the Rat Model
2.3. Micro-CT Scans and Analysis
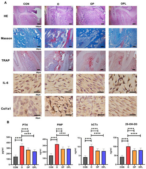
2.4. Histological Staining
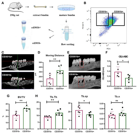
2.5. Flow Cytometry
2.6. Extraction and Culture of Primary Cells
2.7. Real-Time Quantitative PCR
2.8. CD301b+ Macrophage Transfusion
2.9. ALP and Alizarin Red S Staining
2.10. Enzyme-Linked Immunosorbent Assay (ELISA)
2.11. CCK-8 Proliferation Assay and Cell Scratch Assay
2.12. Data Statistics and Analysis
2.13. Availability of Data and Materials
3. Results
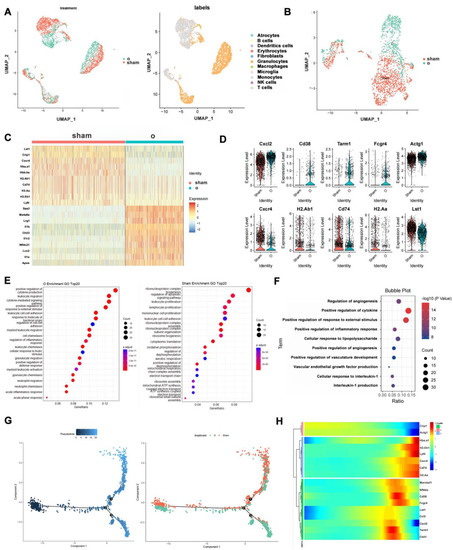
3.1. Macrophages Play an Active Role in Orthodontics
3.2. The Inflammatory Environment Affects the Efficiency of the OTM
3.3. The Periodontal Microenvironment Is an Important Factor in Determining the Rate of OTM
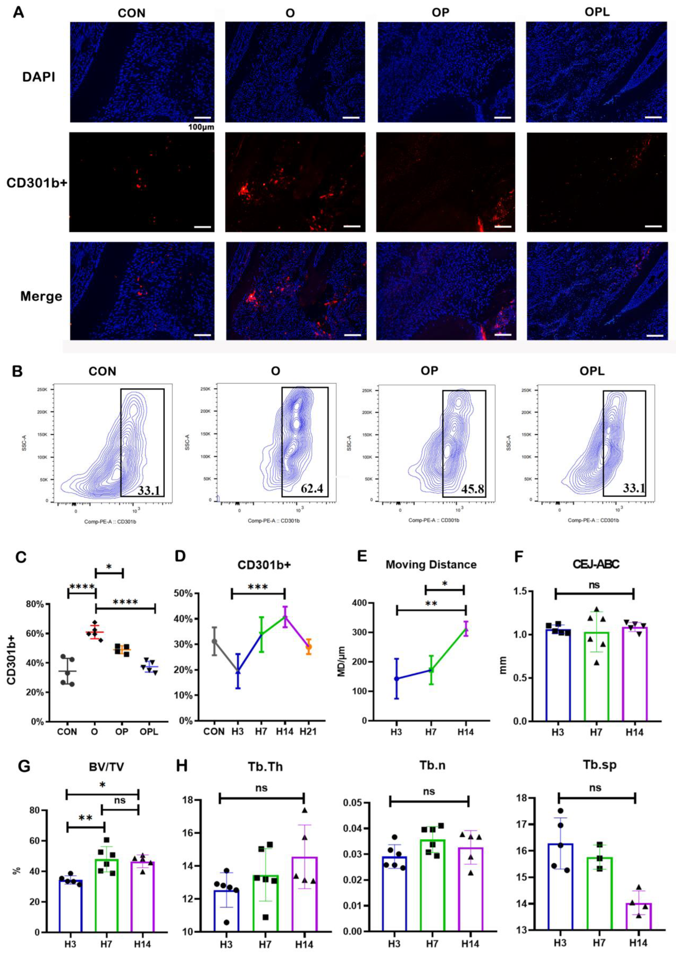
3.4. CD301b+ Macrophages Are Closely Related to the Efficiency of the OTM
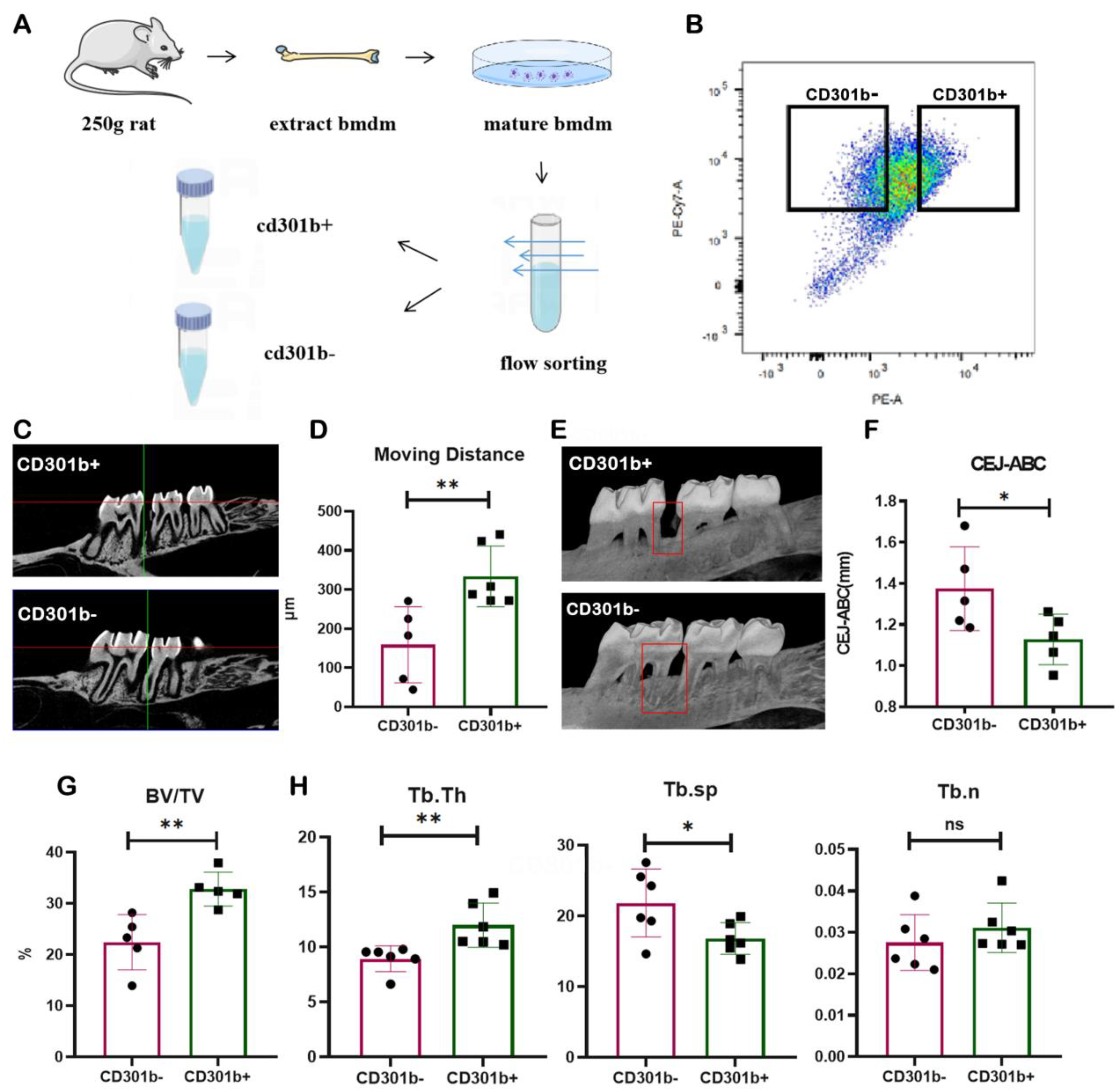
3.5. CD301b+ Macrophages Can Positively Regulate the Rate of OTM and the Periodontal Microenvironment
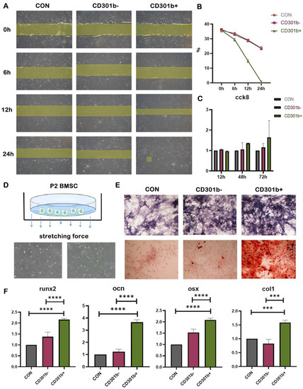
3.6. CD301b+ Macrophages Can Promote Osteogenesis and Enhance Bone Remodeling during Orthodontic Treatment
4. Discussion
Supplementary Materials
Author Contributions
Funding
Institutional Review Board Statement
Informed Consent Statement
Data Availability Statement
Acknowledgments
Conflicts of Interest
References
- Proffit, W.; Fields, H., Jr.; Sarver, D. Contemporary Orthodontics; Elsevier Health Sciences: Philadelphia, PA, USA, 2006. [Google Scholar]
- Christensen, L.; Luther, F. Adults seeking orthodontic treatment: Expectations, periodontal and TMD issues. Br. Dent. J. 2015, 218, 111–117. [Google Scholar] [CrossRef] [PubMed]
- Bock, J.J.; Czarnota, J.; Hirsch, C.; Fuhrmann, R. Orthodontic treatment need in a representative adult cohort. J. Orofac. Orthop. 2011, 72, 421–433. [Google Scholar] [CrossRef] [PubMed]
- Vaernewyck, V.; Arzi, B.; Sanders, N.N.; Cox, E.; Devriendt, B. Mucosal Vaccination Against Periodontal Disease: Current Status and Opportunities. Front. Immunol. 2021, 12, 768397. [Google Scholar] [CrossRef] [PubMed]
- Gkantidis, N.; Christou, P.; Topouzelis, N. The orthodontic-periodontic interrelationship in integrated treatment challenges: A systematic review. J. Oral Rehabil. 2010, 37, 377–390. [Google Scholar] [CrossRef]
- Van Gastel, J.; Quirynen, M.; Teughels, W.; Coucke, W.; Carels, C. Longitudinal changes in microbiology and clinical perio-dontal variables after placement of fixed orthodontic appliances. J. Periodontol. 2008, 79, 2078–2086. [Google Scholar] [CrossRef]
- Hussain, A.; Tebyaniyan, H.; Khayatan, D. The Role of Epigenetic in Dental and Oral Regenerative Medicine by Different Types of Dental Stem Cells: A Comprehensive Overview. Stem Cells Int. 2022, 2022, 5304860. [Google Scholar] [CrossRef]
- Rodas-Junco, B.A.; Canul-Chan, M.; Rojas-Herrera, R.A.; De-La-Peña, C.; Nic-Can, G.I. Stem Cells from Dental Pulp: What Epigenetics Can Do with Your Tooth. Front. Physiol. 2017, 8, 999. [Google Scholar] [CrossRef]
- Murray, P.J.; Wynn, T.A. Protective and pathogenic functions of macrophage subsets. Nat. Rev. Immunol. 2011, 11, 723–737. [Google Scholar] [CrossRef]
- Eming, S.A.; Wynn, T.A.; Martin, P. Inflammation and metabolism in tissue repair and regeneration. Science 2017, 356, 1026–1030. [Google Scholar] [CrossRef]
- Li, Z.; Wang, Y.; Li, S.; Li, Y. Exosomes Derived from M2 Macrophages Facilitate Osteogenesis and Reduce Adipogenesis of BMSCs. Front. Endocrinol. 2021, 12, 680328. [Google Scholar] [CrossRef]
- Muñoz, J.; Akhavan, N.; Mullins, A.; Arjmandi, B. Macrophage Polarization and Osteoporosis: A Review. Nutrients 2020, 12, 2999. [Google Scholar] [CrossRef] [PubMed]
- Oishi, Y.; Manabe, I. Macrophages in inflammation, repair and regeneration. Int. Immunol. 2018, 30, 511–528. [Google Scholar] [CrossRef] [PubMed]
- Schröder, A.; Barschkies, L.; Jantsch, J.; Proff, P.; Gölz, L.; Deschner, J.; Kirschneck, C. Role of Oxygen Supply in Macrophages in a Model of Simulated Orthodontic Tooth Movement. Mediat. Inflamm. 2020, 2020, 5802435. [Google Scholar] [CrossRef] [PubMed]
- Mantovani, A.; Sica, A.; Sozzani, S.; Allavena, P.; Vecchi, A.; Locati, M. The chemokine system in diverse forms of macrophage activation and polarization. Trends Immunol. 2004, 25, 677–686. [Google Scholar] [CrossRef]
- Mills, C.D.; Kincaid, K.; Alt, J.M.; Heilman, M.J.; Hill, A.M. M-1/M-2 macrophages and the Th1/Th2 paradigm. J. Immunol. 2000, 164, 6166–6173. [Google Scholar] [CrossRef]
- Gubin, M.M.; Esaulova, E.; Ward, J.; Malkova, O.; Runci, D.; Wong, P.; Noguchi, T.; Arthur, C.; Meng, W.; Alspach, E.; et al. High-dimensional analysis delineates myeloid and lymphoid compartment remodeling during successful immune-checkpoint cancer therapy. Cell 2018, 175, 1014–1030.e1019. [Google Scholar] [CrossRef]
- Sommerfeld, S.D.; Cherry, C.; Schwab, R.; Chung, L.; Maestas, D.R., Jr.; Laffont, P.; Stein, J.; Tam, A.; Ganguly, S.; Housseau, F.; et al. Interleukin-36γ–producing macrophages drive IL-17–mediated fibrosis. Sci. Immunol. 2019, 4, eaax4783. [Google Scholar] [CrossRef]
- Shook, B.A.; Wasko, R.R.; Rivera-Gonzalez, G.C.; Salazar-Gatzimas, E.; López-Giráldez, F.; Dash, B.C.; Muñoz-Rojas, A.R.; Aultman, K.D.; Zwick, R.K.; Lei, V.; et al. Myofibroblast proliferation and heterogeneity are supported by macrophages during skin repair. Science 2018, 362, eaar2971. [Google Scholar] [CrossRef]
- Shook, B.; Xiao, E.; Kumamoto, Y.; Iwasaki, A.; Horsley, V. CD301b+ Macrophages Are Essential for Effective Skin Wound Healing. J. Investig. Dermatol. 2016, 136, 1885–1891. [Google Scholar] [CrossRef]
- Kumamoto, Y.; Camporez, J.P.G.; Jurczak, M.J.; Shanabrough, M.; Horvath, T.; Shulman, G.I.; Iwasaki, A. CD301b + Mononuclear Phagocytes Maintain Positive Energy Balance through Secretion of Resistin-like Molecule Alpha. Immunity 2016, 45, 583–596. [Google Scholar] [CrossRef]
- Knudsen, N.H.; Lee, C.-H. Identity Crisis: CD301b + Mononuclear Phagocytes Blur the M1-M2 Macrophage Line. Immunity 2016, 45, 461–463. [Google Scholar] [CrossRef] [PubMed]
- Wang, J.; Zhao, Q.; Zheng, S.; Wang, J.; Fu, L.; Wang, C.; Zhao, Z.; Zhang, Y. Break monopoly of polarization: CD301b+ macrophages play positive roles in osteoinduction of calcium phosphate ceramics. Appl. Mater. Today 2021, 24, 101111. [Google Scholar] [CrossRef]
- Wang, J.; Zhao, Q.; Fu, L.; Zheng, S.; Wang, C.; Han, L.; Gong, Z.; Wang, Z.; Tang, H.; Zhang, Y. CD301b+ macrophages mediate angiogenesis of calcium phosphate bioceramics by CaN/NFATc1/VEGF axis. Bioact. Mater. 2022, 15, 446–455. [Google Scholar] [CrossRef] [PubMed]
- Marchesan, J.; Girnary, M.S.; Jing, L.; Miao, M.Z.; Zhang, S.; Sun, L.; Morelli, T.; Schoenfisch, M.H.; Inohara, N.; Offenbacher, S.; et al. An experimental murine model to study periodontitis. Nat. Protoc. 2018, 13, 2247–2267. [Google Scholar] [CrossRef] [PubMed]
- Wang, J.; Jiao, D.; Huang, X.; Bai, Y. Osteoclastic effects of mBMMSCs under compressive pressure during orthodontic tooth movement. Stem Cell Res. Ther. 2021, 12, 148. [Google Scholar] [CrossRef]
- Yamaguchi, T.; Movila, A.; Kataoka, S.; Wisitrasameewong, W.; Torruella, M.R.; Murakoshi, M.; Murakami, S.; Kawai, T. Proinflammatory M1 Macrophages Inhibit RANKL-Induced Osteoclastogenesis. Infect. Immun. 2016, 84, 2802–2812. [Google Scholar] [CrossRef]
- Miron, R.J.; Bosshardt, D.D. OsteoMacs: Key players around bone biomaterials. Biomaterials 2016, 82, 1–19. [Google Scholar] [CrossRef]
- Wynn, T.A.; Vannella, K.M. Macrophages in Tissue Repair, Regeneration, and Fibrosis. Immunity 2016, 44, 450–462. [Google Scholar] [CrossRef]
- Zhao, Q.; Wang, J.; Yin, C.; Zhang, P.; Zhang, J.; Shi, M.; Shen, K.; Xiao, Y.; Zhao, Y.; Yang, X.; et al. Near-Infrared Light-Sensitive Nano Neuro-Immune Blocker Capsule Relieves Pain and Enhances the Innate Immune Response for Necrotizing Infection. Nano Lett. 2019, 19, 5904–5914. [Google Scholar] [CrossRef]
- Wang, Y.; Smith, W.; Hao, D.; He, B.; Kong, L. M1 and M2 macrophage polarization and potentially therapeutic naturally occurring compounds. Int. Immunopharmacol. 2019, 70, 459–466. [Google Scholar] [CrossRef]
- Krishnan, V.; Davidovitch, Z. On a Path to Unfolding the Biological Mechanisms of Orthodontic Tooth Movement. J. Dent. Res. 2009, 88, 597–608. [Google Scholar] [CrossRef] [PubMed]
- Spencer, A.Y.; Lallier, T.E. Mechanical Tension Alters Semaphorin Expression in the Periodontium. J. Periodontol. 2009, 80, 1665–1673. [Google Scholar] [CrossRef] [PubMed]
- Li, Y.; Zhan, Q.; Bao, M.; Yi, J.; Li, Y. Biomechanical and biological responses of periodontium in orthodontic tooth movement: Up-date in a new decade. Int. J. Oral Sci. 2021, 13, 20. [Google Scholar] [CrossRef] [PubMed]
- Ross, E.A.; Devitt, A.; Johnson, J.R. Macrophages: The good, the bad, and the gluttony. Front. Immunol. 2021, 12, 708186. [Google Scholar] [CrossRef] [PubMed]
- Gordon, S. Elie Metchnikoff: Father of natural immunity. Eur. J. Immunol. 2008, 38, 3257–3264. [Google Scholar] [CrossRef]
- Van Furth, R.; Cohn, Z.A.; Hirsch, J.G.; Humphrey, J.H.; Spector, W.G.; Langevoort, H.L. The mononuclear phagocyte system: A new classification of macrophages, monocytes, and their precursor cells. Bull. World Health Organ. 1972, 46, 845–852. [Google Scholar]
- Li, Y.; Zheng, W.; Liu, J.-S.; Wang, J.; Yang, P.; Li, M.-L.; Zhao, Z.-H. Expression of Osteoclastogenesis Inducers in a Tissue Model of Periodontal Ligament under Compression. J. Dent. Res. 2010, 90, 115–120. [Google Scholar] [CrossRef]
- Tosi, M.F. Innate immune responses to infection. J. Allergy Clin. Immunol. 2005, 116, 241–249. [Google Scholar] [CrossRef]
- Koyama, Y.; Mitsui, N.; Suzuki, N.; Yanagisawa, M.; Sanuki, R.; Isokawa, K.; Shimizu, N.; Maeno, M. Effect of compressive force on the expression of inflammatory cytokines and their receptors in osteoblastic Saos-2 cells. Arch. Oral Biol. 2008, 53, 488–496. [Google Scholar] [CrossRef]
- He, D.; Kou, X.; Yang, R.; Liu, D.; Wang, X.; Luo, Q.; Song, Y.; Liu, F.; Yan, Y.; Gan, Y.; et al. M1-like Macrophage Polarization Promotes Orthodontic Tooth Movement. J. Dent. Res. 2015, 94, 1286–1294. [Google Scholar] [CrossRef]
- Annamalai, R.T.; Turner, P.A.; Carson, W.F.; Levi, B.; Kunkel, S.; Stegemann, J.P. Harnessing macrophage-mediated degradation of gelatin microspheres for spatiotemporal control of BMP2 release. Biomaterials 2018, 161, 216–227. [Google Scholar] [CrossRef] [PubMed]
- Nuñez, S.Y.; Ziblat, A.; Secchiari, F.; Torres, N.I.; Sierra, J.M.; Iraolagoitia, X.L.R.; Araya, R.E.; Domaica, C.I.; Fuertes, M.B.; Zwirner, N.W. Human M2 Macrophages Limit NK Cell Effector Functions through Secretion of TGF-β and Engagement of CD85j. J. Immunol. 2017, 200, 1008–1015. [Google Scholar] [CrossRef] [PubMed]
- Song, H.; Yang, Y.; Sun, Y.; Wei, G.; Zheng, H.; Chen, Y.; Cai, D.; Li, C.; Ma, Y.; Lin, Z.; et al. Circular RNA Cdyl promotes abdominal aortic aneurysm formation by inducing M1 macrophage polarization and M1-type inflammation. Mol. Ther. 2021, 30, 915–931. [Google Scholar] [CrossRef] [PubMed]
- Zhang, B.; Yang, Y.; Yi, J.; Zhao, Z.; Ye, R. Hyperglycemia modulates M1/M2 macrophage polarization via reactive oxygen species overproduction in ligature-induced periodontitis. J. Periodontal Res. 2021, 56, 991–1005. [Google Scholar] [CrossRef]
- Shen, D.; Chu, F.; Lang, Y.; Zheng, C.; Li, C.; Liu, K.; Zhu, J. Nuclear factor kappa B inhibitor suppresses experimental autoimmune neuritis in mice via declining macrophages polarization to M1 type. Clin. Exp. Immunol. 2021, 206, 110–117. [Google Scholar] [CrossRef] [PubMed]
- Liu, T.; Wang, L.; Liang, P.; Wang, X.; Liu, Y.; Cai, J.; She, Y.; Wang, D.; Wang, Z.; Guo, Z.; et al. USP19 suppresses inflammation and promotes M2-like macrophage polarization by manipulating NLRP3 function via autophagy. Cell. Mol. Immunol. 2020, 18, 2431–2442. [Google Scholar] [CrossRef] [PubMed]
- Wang, X.; Chen, J.; Xu, J.; Xie, J.; Harris, D.C.H.; Zheng, G. The Role of Macrophages in Kidney Fibrosis. Front. Physiol. 2021, 12, 705838. [Google Scholar] [CrossRef] [PubMed]
- Sun, X.; Gao, J.; Meng, X.; Lu, X.; Zhang, L.; Chen, R. Polarized Macrophages in Periodontitis: Characteristics, Function, and Molecular Signaling. Front. Immunol. 2021, 12, 763334. [Google Scholar] [CrossRef] [PubMed]






| Antibody | Fluorescence | Dilution Ratio | 
|---|---|---|
| CD45 | APC-cy7 | 1:200 | 
| CD11b | Pacific Blue | 1:200 | 
| F4/80 | PE-cy7 | 1:800 | 
| CD301b | PE | 1:200 | 
| CD206 | FITC | 1:200 | 
| Gene | Forward | Reverse | 
|---|---|---|
| Col1a1 | TCTGACTGGAAGAGCGGAGAG | GAGTGGGGAACACACAGGTCT | 
| Runx2 | GACTGTGGTTACCGTCATGGC | ACTTGGTTTTTCATAACAGCGGA | 
| Ocn | GCCCTGACTGCATTCTGCCTCT | TCACCACCTTACTGCCCTCCTG | 
| Osx | GCACAGGGTTTTGGGAGAGG | CTTGTACACCCCTGTGGACTC | 
| Opn | CAAGGCCGAACAGGCAAAAG | TTATTGGTGGTTTGGGGGCG | 
| Gapdh | GGCAAGTTCAACGGCACAGT | GCCAGTAGACTCCACGACAT | 
| Disclaimer/Publisher’s Note: The statements, opinions and data contained in all publications are solely those of the individual author(s) and contributor(s) and not of MDPI and/or the editor(s). MDPI and/or the editor(s) disclaim responsibility for any injury to people or property resulting from any ideas, methods, instructions or products referred to in the content. | 
© 2022 by the authors. Licensee MDPI, Basel, Switzerland. This article is an open access article distributed under the terms and conditions of the Creative Commons Attribution (CC BY) license (https://creativecommons.org/licenses/by/4.0/).
Share and Cite
Wang, N.; Zhao, Q.; Gong, Z.; Fu, L.; Li, J.; Hu, L. CD301b+ Macrophages as Potential Target to Improve Orthodontic Treatment under Mild Inflammation. Cells 2023, 12, 135. https://doi.org/10.3390/cells12010135
Wang N, Zhao Q, Gong Z, Fu L, Li J, Hu L. CD301b+ Macrophages as Potential Target to Improve Orthodontic Treatment under Mild Inflammation. Cells. 2023; 12(1):135. https://doi.org/10.3390/cells12010135
Chicago/Turabian StyleWang, Nan, Qin Zhao, Zijian Gong, Liangliang Fu, Jiaojiao Li, and Li Hu. 2023. "CD301b+ Macrophages as Potential Target to Improve Orthodontic Treatment under Mild Inflammation" Cells 12, no. 1: 135. https://doi.org/10.3390/cells12010135
APA StyleWang, N., Zhao, Q., Gong, Z., Fu, L., Li, J., & Hu, L. (2023). CD301b+ Macrophages as Potential Target to Improve Orthodontic Treatment under Mild Inflammation. Cells, 12(1), 135. https://doi.org/10.3390/cells12010135
 
        


 
       