Bisphenol A Analogues Suppress Spheroid Attachment on Human Endometrial Epithelial Cells through Modulation of Steroid Hormone Receptors Signaling Pathway
Abstract
1. Introduction
2. Materials and Methods
2.1. Cell Culture
2.2. Reagents
2.3. Cell Proliferation Assay
2.4. Cell Viability Assay
2.5. Western Blotting
2.6. Transfection and Luciferase Assay
2.7. RNA Extraction, RT-PCR, and Real-Time PCR
2.8. Microarrays
2.9. Spheroid-Endometrial Cells Attachment Assay
2.10. siRNA Transfection
3. Results
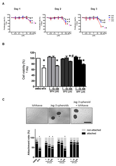
3.1. Effect of Bisphenols, BPA, BPS, and BPF on Cell Proliferation and Cell Viability
3.2. Effect of BPA, BPS, and BPF on Spheroid Attachment Rate
3.3. Effect of BPA, BPS, and BPF on the Expression of Bisphenol Receptors in Ishikawa Cells
3.4. Effect of BPA, BPS, and BPF on the Regulation of Estrogen Responsive Element (ERE) Reporter Expression in Transfected Ishikawa Cells
3.5. Effect of BPA, BPS, and BPF on Progesterone Receptor Expression and Spheroid Attacment on Transfected Ishikawa Cells
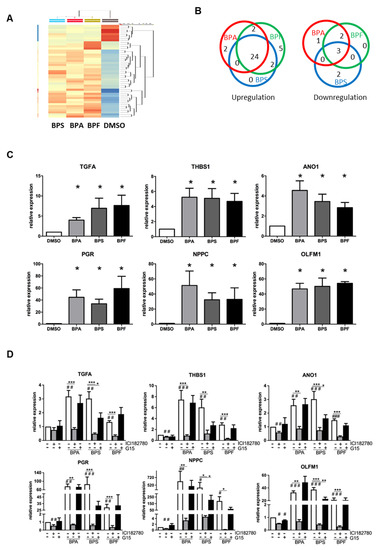
3.6. Effect of BPA, BPS, and BPF on the Transcriptome of Treated Ishikawa Cells
3.7. Gene Upregulation Is Mediated by ERs and Not GPR30
4. Discussion
Author Contributions
Funding
Institutional Review Board Statement
Informed Consent Statement
Data Availability Statement
Acknowledgments
Conflicts of Interest
References
- Vandenberg, L.N.; Hauser, R.; Marcus, M.; Olea, N.; Welshons, W.V. Human exposure to bisphenol A (BPA). Reprod. Toxicol. 2007, 24, 139–177. [Google Scholar] [CrossRef]
- Kang, J.H.; Kondo, F.; Katayama, Y. Human exposure to bisphenol A. Toxicology 2006, 226, 79–89. [Google Scholar] [CrossRef] [PubMed]
- Dodds, E.C.; Lawson, W. Synthetic strogenic agents without the phenanthrene nucleus. Nature 1936, 137, 996. [Google Scholar] [CrossRef]
- Wetherill, Y.B.; Akingbemi, B.T.; Kanno, J.; McLachlan, J.A.; Nadal, A.; Sonnenschein, C.; Watson, C.S.; Zoeller, R.T.; Belcher, S.M. In vitro molecular mechanisms of bisphenol A action. Reprod. Toxicol. 2007, 24, 178–198. [Google Scholar] [CrossRef]
- Rochester, J.R. Bisphenol A and human health: A review of the literature. Reprod. Toxicol. 2013, 42, 132–155. [Google Scholar] [CrossRef]
- Richter, C.A.; Birnbaum, L.S.; Farabollini, F.; Newbold, R.R.; Rubin, B.S.; Talsness, C.E.; Vandenbergh, J.G.; Walser-Kuntz, D.R.; vom Saal, F.S. In vivo effects of bisphenol A in laboratory rodent studies. Reprod. Toxicol. 2007, 24, 199–224. [Google Scholar] [CrossRef]
- Colborn, T.; vom Saal, F.S.; Soto, A.M. Developmental effects of endocrine-disrupting chemicals in wildlife and humans. Environ. Health Perspect. 1993, 101, 378–384. [Google Scholar] [CrossRef] [PubMed]
- Yamazaki, E.; Yamashita, N.; Taniyasu, S.; Lam, J.; Lam, P.K.; Moon, H.B.; Jeong, Y.; Kannan, P.; Achyuthan, H.; Munuswamy, N.; et al. Bisphenol A and other bisphenol analogues including BPS and BPF in surface water samples from Japan, China, Korea and India. Ecotoxicol. Environ. Saf. 2015, 122, 565–572. [Google Scholar] [CrossRef]
- Danzl, E.; Sei, K.; Soda, S.; Ike, M.; Fujita, M. Biodegradation of bisphenol A, bisphenol F and bisphenol S in seawater. Int. J. Environ. Res. Public Health 2009, 6, 1472–1484. [Google Scholar] [CrossRef] [PubMed]
- Xue, J.; Wan, Y.; Kannan, K. Occurrence of bisphenols, bisphenol A diglycidyl ethers (BADGEs), and novolac glycidyl ethers (NOGEs) in indoor air from Albany, New York, USA, and its implications for inhalation exposure. Chemosphere 2016, 151, 1–8. [Google Scholar] [CrossRef] [PubMed]
- Liao, C.; Kannan, K. Concentrations and profiles of bisphenol A and other bisphenol analogues in foodstuffs from the United States and their implications for human exposure. J. Agric. Food Chem. 2013, 61, 4655–4662. [Google Scholar] [CrossRef]
- Liao, C.; Kannan, K. A survey of bisphenol A and other bisphenol analogues in foodstuffs from nine cities in China. Food Addit. Contam. Part A Chem. Anal. Control Expo. Risk Assess 2014, 31, 319–329. [Google Scholar] [CrossRef]
- Glausiusz, J. Toxicology: The plastics puzzle. Nature 2014, 508, 306–308. [Google Scholar] [CrossRef] [PubMed]
- Liao, C.; Liu, F.; Kannan, K. Bisphenol s, a new bisphenol analogue, in paper products and currency bills and its association with Bisphenol A residues. Environ. Sci. Technol. 2012, 46, 6515–6522. [Google Scholar] [CrossRef] [PubMed]
- Zhou, X.; Kramer, J.P.; Calafat, A.M.; Ye, X. Automated on-line column-switching high performance liquid chromatography isotope dilution tandem mass spectrometry method for the quantification of bisphenol A, bisphenol F, bisphenol S, and 11 other phenols in urine. J. Chromatogr. B Analyt. Technol. Biomed. Life Sci. 2014, 944, 152–156. [Google Scholar] [CrossRef] [PubMed]
- Ye, X.; Wong, L.Y.; Kramer, J.; Zhou, X.; Jia, T.; Calafat, A.M. Urinary concentrations of bisphenol A and three other bisphenols in convenience samples of U.S. adults during 2000–2014. Environ. Sci. Technol. 2015, 49, 11834–11839. [Google Scholar] [CrossRef]
- Rochester, J.R.; Bolden, A.L. Bisphenol S and F: A systematic review and comparison of the hormonal activity of bisphenol A substitutes. Environ. Health Perspect. 2015, 123, 643–650. [Google Scholar] [CrossRef]
- Rosenmai, A.K.; Dybdahl, M.; Pedersen, M.; Alice van Vugt-Lussenburg, B.M.; Wedebye, E.B.; Taxvig, C.; Vinggaard, A.M. Are structural analogues to Bisphenol A safe alternatives? Toxicol. Sci. 2014, 139, 35–47. [Google Scholar] [CrossRef]
- Fic, A.; Mlakar, S.J.; Juvan, P.; Mlakar, V.; Marc, J.; Dolenc, M.S.; Mašič, L.P. Genome-wide gene expression profiling of low-dose, long-term exposure of human osteosarcoma cells to bisphenol A and its analogs bisphenols AF and S. Toxicol. Vitr. Int. J. Publ. Assoc. BIBRA. 2015, 29, 1060–1069. [Google Scholar] [CrossRef]
- Vinas, R.; Watson, C.S. Bisphenol S disrupts estradiol-induced nongenomic signaling in a rat pituitary cell line: Effects on cell functions. Environ. Health Perspect. 2013, 121, 352–358. [Google Scholar] [CrossRef]
- Ji, K.; Hong, S.; Kho, Y.; Choi, K. Effects of bisphenol s exposure on endocrine functions and reproduction of zebrafish. Environ. Sci Technol. 2013, 47, 8793–8800. [Google Scholar] [CrossRef] [PubMed]
- Yamasaki, K.; Noda, S.; Imatanaka, N.; Yakabe, Y. Comparative study of the uterotrophic potency of 14 chemicals in a uterotrophic assay and their receptor-binding affinity. Toxicol. Lett. 2004, 146, 111–120. [Google Scholar] [CrossRef] [PubMed]
- Stroheker, T.; Chagnon, M.C.; Pinnert, M.F.; Berges, R.; Canivenc-Lavier, M.C. Estrogenic effects of food wrap packaging xenoestrogens and flavonoids in female Wistar rats: A comparative study. Reprod. Toxicol. 2003, 17, 421–432. [Google Scholar] [CrossRef]
- Thomas, P.; Dong, J. Binding and activation of the seven-transmembrane estrogen receptor GPR30 by environmental estrogens: A potential novel mechanism of endocrine disruption. J. Steroid Biochem. Mol. Biol. 2006, 102, 175–179. [Google Scholar] [CrossRef] [PubMed]
- Rivas, A.; Lacroix, M.; Olea-Serrano, F.; Laios, I.; Leclercq, G.; Olea, N. Estrogenic effect of a series of bisphenol analogues on gene and protein expression in MCF-7 breast cancer cells. J. Steroid Biochem. Mol. Biol. 2002, 82, 45–53. [Google Scholar] [CrossRef]
- Chen, M.Y.; Ike, M.; Fujita, M. Acute toxicity, mutagenicity, and estrogenicity of bisphenol-A and other bisphenols. Environ. Toxicol. 2002, 17, 80–86. [Google Scholar] [CrossRef]
- Wang, Z.; Kottawatta, K.S.A.; Kodithuwakku, S.P.; Fernando, T.S.; Lee, Y.L.; Ng, E.H.Y.; Yeung, W.S.B.; Lee, K.F. The fungicide Mancozeb reduces spheroid attachment onto endometrial epithelial cells through downregulation of estrogen receptor beta and integrin beta3 in Ishikawa cells. Ecotoxicol. Environ. Saf. 2021, 208, 111606. [Google Scholar] [CrossRef]
- Driscoll, M.D.; Sathya, G.; Muyan, M.; Klinge, C.M.; Hilf, R.; Bambara, R.A. Sequence requirements for estrogen receptor binding to estrogen response elements. J. Biol. Chem. 1998, 273, 29321–29330. [Google Scholar] [CrossRef]
- Li, Y.; Burns, K.A.; Arao, Y.; Luh, C.J.; Korach, K.S. Differential estrogenic actions of endocrine-disrupting chemicals bisphenol A, bisphenol AF, and zearalenone through estrogen receptor alpha and beta in vitro. Environ. Health Perspect. 2012, 120, 1029–1035. [Google Scholar] [CrossRef]
- Alonso-Magdalena, P.; Ropero, A.B.; Soriano, S.; García-Arévalo, M.; Ripoll, C.; Fuentes, E.; Quesada, I.; Nadal, Á. Bisphenol-A acts as a potent estrogen via non-classical estrogen triggered pathways. Mol. Cell Endocrinol. 2012, 355, 201–207. [Google Scholar] [CrossRef]
- Hiroi, H.; Tsutsumi, O.; Momoeda, M.; Takai, Y.; Osuga, Y.; Taketani, Y. Differential interactions of bisphenol A and 17beta-estradiol with estrogen receptor alpha (ERalpha) and ERbeta. Endocr. J. 1999, 46, 773–778. [Google Scholar] [CrossRef] [PubMed]
- Bonefeld-Jorgensen, E.C.; Long, M.; Hofmeister, M.V.; Vinggaard, A.M. Endocrine-disrupting potential of bisphenol A, bisphenol A dimethacrylate, 4-n-nonylphenol, and 4-n-octylphenol in vitro: New data and a brief review. Environ. Health Perspect. 2007, 115 (Suppl. S1), 69–76. [Google Scholar] [CrossRef] [PubMed]
- Moriyama, K.; Tagami, T.; Akamizu, T.; Usui, T.; Saijo, M.; Kanamoto, N.; Hataya, Y.; Shimatsu, A.; Kuzuya, H.; Nakao, K. Thyroid hormone action is disrupted by bisphenol A as an antagonist. J. Clin. Endocrinol. Metab. 2002, 87, 5185–5190. [Google Scholar] [CrossRef]
- Zoeller, R.T.; Bansal, R.; Parris, C. Bisphenol-A, an environmental contaminant that acts as a thyroid hormone receptor antagonist in vitro, increases serum thyroxine, and alters RC3/neurogranin expression in the developing rat brain. Endocrinology 2005, 146, 607–612. [Google Scholar] [CrossRef] [PubMed]
- Kruger, T.; Long, M.; Bonefeld-Jorgensen, E.C. Plastic components affect the activation of the aryl hydrocarbon and the androgen receptor. Toxicology 2008, 246, 112–123. [Google Scholar] [CrossRef]
- Dong, S.; Terasaka, S.; Kiyama, R. Bisphenol A induces a rapid activation of Erk1/2 through GPR30 in human breast cancer cells. Environ. Pollut. 2011, 159, 212–218. [Google Scholar] [CrossRef]
- Kolkova, Z.; Noskova, V.; Ehinger, A.; Hansson, S.; Casslen, B. G protein-coupled estrogen receptor 1 (GPER, GPR 30) in normal human endometrium and early pregnancy decidua. Mol. Hum. Reprod. 2010, 16, 743–751. [Google Scholar] [CrossRef]
- Yu, L.L.; Qu, T.; Zhang, S.M.; Yuan, D.Z.; Xu, Q.; Zhang, J.H.; He, Y.P.; Yue, L.M. GPR30 mediates the fast effect of estrogen on mouse blastocyst and its role in implantation. Reprod. Sci. 2015, 22, 1312–1320. [Google Scholar] [CrossRef] [PubMed]
- Kim, H.R.; Kim, Y.S.; Yoon, J.A.; Lyu, S.W.; Shin, H.; Lim, H.J.; Hong, S.H.; Lee, D.R.; Song, H. Egr1 is rapidly and transiently induced by estrogen and bisphenol A via activation of nuclear estrogen receptor-dependent ERK1/2 pathway in the uterus. Reprod. Toxicol. 2014, 50, 60–67. [Google Scholar] [CrossRef]
- Ge, L.C.; Chen, Z.J.; Liu, H.Y.; Zhang, K.S.; Liu, H.; Huang, H.B.; Zhang, G.; Wong, C.K.; Giesy, J.P.; Du, J.; et al. Involvement of activating ERK1/2 through G protein coupled receptor 30 and estrogen receptor alpha/beta in low doses of bisphenol A promoting growth of Sertoli TM4 cells. Toxicol. Lett. 2014, 226, 81–89. [Google Scholar] [CrossRef]
- Pupo, M.; Pisano, A.; Lappano, R.; Santolla, M.F.; De Francesco, E.M.; Abonante, S.; Rosano, C.; Maggiolini, M. Bisphenol A induces gene expression changes and proliferative effects through GPER in breast cancer cells and cancer-associated fibroblasts. Environ. Health Perspect. 2012, 120, 1177–1182. [Google Scholar] [CrossRef]
- Kurosawa, T.; Hiroi, H.; Tsutsumi, O.; Ishikawa, T.; Osuga, Y.; Fujiwara, T.; Inoue, S.; Muramatsu, M.; Momoeda, M.; Taketani, Y. The activity of bisphenol A depends on both the estrogen receptor subtype and the cell type. Endocr. J. 2002, 49, 465–471. [Google Scholar] [CrossRef] [PubMed]
- Schultz, J.R.; Petz, L.N.; Nardulli, A.M. Estrogen receptor alpha and Sp1 regulate progesterone receptor gene expression. Mol. Cell Endocrinol. 2003, 201, 165–175. [Google Scholar] [CrossRef]
- Schaefer, W.R.; Fischer, L.; Deppert, W.R.; Hanjalic-Beck, A.; Seebacher, L.; Weimer, M.; Zahradnik, H.P. In vitro-Ishikawa cell test for assessing tissue-specific chemical effects on human endometrium. Reprod. Toxicol. 2010, 30, 89–93. [Google Scholar] [CrossRef] [PubMed]
- Berger, R.G.; Foster, W.G.; de Catanzaro, D. Bisphenol-A exposure during the period of blastocyst implantation alters uterine morphology and perturbs measures of estrogen and progesterone receptor expression in mice. Reprod. Toxicol. 2010, 30, 393–400. [Google Scholar] [CrossRef] [PubMed]
- Wetendorf, M.; DeMayo, F.J. The progesterone receptor regulates implantation, decidualization, and glandular development via a complex paracrine signaling network. Mol. Cell Endocrinol. 2012, 357, 108–118. [Google Scholar] [CrossRef]
- Large, M.J.; DeMayo, F.J. The regulation of embryo implantation and endometrial decidualization by progesterone receptor signaling. Mol. Cell Endocrinol. 2012, 358, 155–165. [Google Scholar] [CrossRef] [PubMed]
- Tan, J.; Paria, B.C.; Dey, S.K.; Das, S.K. Differential uterine expression of estrogen and progesterone receptors correlates with uterine preparation for implantation and decidualization in the mouse. Endocrinology 1999, 140, 5310–5321. [Google Scholar] [CrossRef] [PubMed]
- Perrot-Applanat, M.; Deng, M.; Fernandez, H.; Lelaidier, C.; Meduri, G.; Bouchard, P. Immunohistochemical localization of estradiol and progesterone receptors in human uterus throughout pregnancy: Expression in endometrial blood vessels. J. Clin. Endocrinol. Metab. 1994, 78, 216–224. [Google Scholar]
- Bredhult, C.; Sahlin, L.; Olovsson, M. Gene expression analysis of human endometrial endothelial cells exposed to Bisphenol A. Reprod. Toxicol. 2009, 28, 18–25. [Google Scholar] [CrossRef]
- Tamm-Rosenstein, K.; Simm, J.; Suhorutshenko, M.; Salumets, A.; Metsis, M. Changes in the transcriptome of the human endometrial Ishikawa cancer cell line induced by estrogen, progesterone, tamoxifen, and mifepristone (RU486) as detected by RNA-sequencing. PLoS ONE 2013, 8, e68907. [Google Scholar] [CrossRef]
- Naciff, J.M.; Khambatta, Z.S.; Reichling, T.D.; Carr, G.J.; Tiesman, J.P.; Singleton, D.W.; Khan, S.A.; Daston, G.P. The genomic response of Ishikawa cells to bisphenol A exposure is dose- and time-dependent. Toxicology 2010, 270, 137–149. [Google Scholar] [CrossRef]
- Lee, J.; Oh, J.; Choi, E.; Park, I.; Han, C.; Kim, D.H.; Choi, B.C.; Kim, J.W.; Cho, C. Differentially expressed genes implicated in unexplained recurrent spontaneous abortion. Int. J. Biochem. Cell Biol. 2007, 39, 2265–2277. [Google Scholar] [CrossRef] [PubMed]
- Kodithuwakku, S.P.; Ng, P.Y.; Liu, Y.; Ng, E.H.; Yeung, W.S.; Ho, P.C.; Lee, K.F. Hormonal regulation of endometrial olfactomedin expression and its suppressive effect on spheroid attachment onto endometrial epithelial cells. Hum. Reprod. 2011, 26, 167–175. [Google Scholar] [CrossRef]
- Kottawatta, K.S.; So, K.H.; Kodithuwakku, S.P.; Ng, E.H.; Yeung, W.S.; Lee, K.F. MicroRNA-212 regulates the expression of olfactomedin 1 and C-terminal binding protein 1 in human endometrial epithelial cells to enhance spheroid attachment in vitro. Biol. Reprod. 2015, 93, 109. [Google Scholar] [CrossRef]
- Imai, T.; Kurachi, H.; Adachi, K.; Adachi, H.; Yoshimoto, Y.; Homma, H.; Tadokoro, C.; Takeda, S.; Yamaguchi, M.; Sakata, M.; et al. Changes in epidermal growth factor receptor and the levels of its ligands during menstrual cycle in human endometrium. Biol. Reprod. 1995, 52, 928–938. [Google Scholar] [CrossRef] [PubMed][Green Version]
- Iruela-Arispe, M.L.; Porter, P.; Bornstein, P.; Sage, E.H. Thrombospondin-1, an inhibitor of angiogenesis, is regulated by progesterone in the human endometrium. J. Clin. Investig. 1996, 97, 403–412. [Google Scholar] [CrossRef]
- Bhagwat, S.R.; Chandrashekar, D.S.; Kakar, R.; Davuluri, S.; Bajpai, A.K.; Nayak, S.; Bhutada, S.; Acharya, K.; Sachdeva, G. Endometrial receptivity: A revisit to functional genomics studies on human endometrium and creation of HGEx-ERdb. PLoS ONE 2013, 8, e58419. [Google Scholar] [CrossRef]
- Mirkin, S.; Archer, D.F. Effects of levonorgestrel, medroxyprogesterone acetate, norethindrone, progesterone, and 17beta-estradiol on thrombospondin-1 mRNA in Ishikawa cells. Fertil. Steril. 2004, 82, 220–222. [Google Scholar] [CrossRef] [PubMed]
- Jin, Y.; Wang, X.; Xiao, Y.; Lv, C.; Ding, C.; Lin, Q. The role of TSP-1 on decidual macrophages involved in the susceptibility to unexplained recurrent spontaneous abortion. Am. J. Reprod. Immunol. 2009, 61, 253–260. [Google Scholar] [CrossRef]
- Bernstein, K.; Vink, J.Y.; Fu, X.W.; Wakita, H.; Danielsson, J.; Wapner, R.; Gallos, G. Calcium-activated chloride channels anoctamin 1 and 2 promote murine uterine smooth muscle contractility. Am. J. Obstet. Gynecol. 2014, 211, 688.e1–688.e10. [Google Scholar] [CrossRef] [PubMed]
- Sun, M.; Sui, Y.; Li, L.; Su, W.; Hao, F.; Zhu, Q.; Di, W.; Gao, H.; Ma, T. Anoctamin 1 calcium-activated chloride channel downregulates estrogen production in mouse ovarian granulosa cells. Endocrinology 2014, 155, 2787–2796. [Google Scholar] [CrossRef][Green Version]
- Walther, T.; Stepan, H. C-type natriuretic peptide in reproduction, pregnancy and fetal development. J. Endocrinol. 2004, 180, 17–22. [Google Scholar] [CrossRef] [PubMed][Green Version]
- Itoh, H.; Sagawa, N.; Hasegawa, M.; Nanno, H.; Kobayashi, F.; Ihara, Y.; Mori, T.; Komatsu, Y.; Suga, S.; Yoshimasa, T.; et al. Expression of biologically active receptors for natriuretic peptides in the human uterus during pregnancy. Biochem. Biophys. Res. Commun. 1994, 203, 602–607. [Google Scholar] [CrossRef]
- Acuff, C.G.; Huang, H.; Steinhelper, M.E. Estradiol induces C-type natriuretic peptide gene expression in mouse uterus. Am. J. Physiol. 1997, 273, H2672–H2677. [Google Scholar] [CrossRef]
- Stepan, H.; Faber, R.; Stegemann, S.; Schultheiss, H.P.; Walther, T. Expression of C-type natriuretic peptide in human placenta and myometrium in normal pregnancies and pregnancies complicated by intrauterine growth retardation. Prelim. Results Fetal. Diagn Ther. 2002, 17, 37–41. [Google Scholar] [CrossRef]
- Reid, R.A.; Prickett, T.C.; Pullar, B.E.; Darlow, B.A.; Gullam, J.E.; Espiner, E.A. C-type natriuretic peptide in complicated pregnancy: Increased secretion precedes adverse events. J. Clin. Endocrinol. Metab. 2014, 99, 1470–1478. [Google Scholar] [CrossRef] [PubMed]
- Li, M.; Guo, J.; Gao, W.; Yu, J.; Han, X.; Zhang, J.; Shao, B. Bisphenol AF-induced endogenous transcription is mediated by ERalpha and ERK1/2 activation in human breast cancer cells. PLoS ONE 2014, 9, e94725. [Google Scholar]
- Weimar, C.H.; Post Uiterweer, E.D.; Teklenburg, G.; Heijnen, C.J.; Macklon, N.S. Reprint of: In-vitro model systems for the study of human embryo-endometrium interactions. Reprod. Biomed. Online 2013, 27, 673–688. [Google Scholar] [CrossRef] [PubMed]
- Rashid, N.A.; Lalitkumar, S.; Lalitkumar, P.G.; Gemzell-Danielsson, K. Endometrial receptivity and human embryo implantation. Am. J. Reprod. Immunol. 2011, 66 (Suppl. S1), 23–30. [Google Scholar] [CrossRef]
- Haouzi, D.; Dechaud, H.; Assou, S.; De Vos, J.; Hamamah, S. Insights into human endometrial receptivity from transcriptomic and proteomic data. Reprod. Biomed. Online 2012, 24, 23–34. [Google Scholar] [CrossRef]
- Wang, W.; Vilella, F.; Alama, P.; Moreno, I.; Mignardi, M.; Isakova, A.; Pan, W.; Simon, C.; Quake, S.R. Single-cell transcriptomic atlas of the human endometrium during the menstrual cycle. Nat. Med. 2020, 26, 1644–1653. [Google Scholar] [CrossRef] [PubMed]
- Bilancio, A.; Bontempo, P.; Di Donato, M.; Conte, M.; Giovannelli, P.; Altucci, L.; Migliaccio, A.; Castoria, G. Bisphenol A induces cell cycle arrest in primary and prostate cancer cells through EGFR/ERK/p53 signaling pathway activation. Oncotarget 2017, 8, 115620–115631. [Google Scholar] [CrossRef] [PubMed]




| Transcripts Cluster ID | Gene Symbol | BPA | BPF | BPS | Gene Description | |
|---|---|---|---|---|---|---|
| Upregulated in BPA, BPF and BPF | 16743577 | PGR | 4.58 | 4.18 | 3.74 | Progesterone receptor |
| (24 genes) | 16799315 | THBS1 | 3.43 | 3.71 | 3.84 | Thrombospondin1 |
| 16909551 | NPPC | 2.69 | 3.00 | 2.78 | Natriuretic peptide C | |
| 16660401 | - | 2.63 | 2.51 | 2.10 | - | |
| 16681827 | DHRS3 | 2.45 | 2.81 | 2.87 | Dehydrogenase/reductase (SDR family) member3 | |
| 16959386 | SLCO2A1 | 2.34 | 2.11 | 1.81 | Solute carrier organic anion transporter family, member2A1 | |
| 16728287 | ANO1 | 2.33 | 2.39 | 2.69 | Anoctamin1, calcium activated chloride channel | |
| 16676983 | G0S2 | 2.08 | 2.54 | 2.43 | G0/G1 switch2 | |
| 16659940 | - | 2.05 | 1.86 | 2.03 | - | |
| 16898788 | TGFA | 2.04 | 2.18 | 2.21 | Transforming growth factor, alpha | |
| 16759324 | MMP17 | 1.94 | 2.02 | 1.88 | Matrix metallopeptidase17 (membrane-inserted) | |
| 17118329 | LOC100506966 | 1.92 | 2.15 | 1.88 | - | |
| 16851422 | - | 1.85 | 2.37 | 1.94 | - | |
| 16807268 | - | 1.85 | 2.08 | 1.84 | - | |
| 17048563 | PEG10 | 1.85 | 1.78 | 1.65 | Paternally expressed 10 | |
| 16692080 | LOC100505987 | 1.81 | 1.69 | 1.71 | - | |
| 16691969 | - | 1.79 | 1.62 | 1.72 | - | |
| 17008092 | PIM1 | 1.68 | 2.04 | 1.90 | Pim-1oncogene | |
| 16857389 | NRTN | 1.63 | 1.69 | 1.96 | Neurturin | |
| 17072669 | MYC | 1.63 | 1.73 | 1.61 | v-myc myelocytomatosis viral oncogene homolog (avian) | |
| 17072144 | DEPTOR | 1.62 | 1.72 | 1.82 | DEP domain containing MTOR-interacting protein | |
| 16829085 | SLC7A5 | 1.61 | 1.60 | 1.61 | Solute carrier family7 (amino acid transporter light chain, L system), member5 | |
| 16742244 | GDPD5 | 1.54 | 1.64 | 1.83 | Glycerol phosphodiester phosphodiesterase domain containing 5 | |
| 17091043 | OLFM1 | 1.51 | 1.65 | 1.77 | Olfactomedin1 | |
| BPA and BPF | 16684192 | SNORD99 | 1.51 | 1.66 | 1.39 | Small nucleolar RNA, C/Dbox99 |
| (2 genes) | 16728329 | - | 1.54 | 1.63 | 1.45 | - |
| BPF and BPS | 16733038 | - | 1.39 | 1.64 | 1.55 | |
| (2 genes) | 16824901 | SLC7A5P2 | 1.37 | 1.54 | 1.53 | Solute carrier family7 (amino acid transporter light chain, L system), member 5 pseudogene 2 |
| BPA (2 genes) | 16987125 | POLR3G | 1.51 | 1.43 | 1.23 | Polymerase (RNA) III (DNA directed) polypeptide G (32kD) |
| 17023551 | EPB41L2 | 1.58 | 1.40 | 1.37 | Erythrocyte membrane protein band 4.1-like2 | |
| BPF (5 genes) | 16769861 | - | 1.16 | 1.63 | 1.15 | - |
| 16825148 | RNU7-24P | 1.18 | 1.52 | 1.19 | RNA, U7 small nuclear 24 pseudogene | |
| 17002898 | STC2 | 1.44 | 1.51 | 1.35 | Stanniocalcin2 | |
| 17050328 | DNAJB9 | 1.08 | 1.53 | 1.09 | DnaJ (Hsp40) homolog, subfamily B, member 9 | |
| 17060057 | - | 1.27 | 1.61 | 1.14 | - | |
| Downregulated in BPA, BPF and BPF | 16754134 | LGR5 | −1.58 | −1.64 | −1.67 | Leucine-rich repeat containing G protein-coupled receptor 5 |
| (3 genes) | 17019778 | GPR110 | −1.58 | −1.73 | −1.77 | G protein-coupled receptor 110 |
| 17023799 | SLC2A12 | −1.70 | −1.64 | −1.61 | Solute carrier family 2 (facilitated glucose transporter), member 12 | |
| BPA and BPF | 16845427 | MEOX1 | −1.55 | −1.53 | −1.29 | Mesenchyme homeobox1 |
| (2 genes) | 17005276 | SOX4 | −1.61 | −1.59 | −1.42 | SRY (sex determining region Y)-box4 |
| BPA (1 gene) | 17005197 | RNF144B | −1.57 | −1.44 | −1.47 | Ring finger protein 144B |
| BPS (2 genes) | 16744393 | PIH1D2 | −1.44 | −1.35 | −1.56 | PIH1 domain containing 2 |
| 16761830 | ERP27 | −1.29 | −1.44 | −1.52 | Endoplasmic reticulum protein 27 |
Publisher’s Note: MDPI stays neutral with regard to jurisdictional claims in published maps and institutional affiliations. |
© 2021 by the authors. Licensee MDPI, Basel, Switzerland. This article is an open access article distributed under the terms and conditions of the Creative Commons Attribution (CC BY) license (https://creativecommons.org/licenses/by/4.0/).
Share and Cite
Fan, H.; Fernando, S.R.; Jiang, L.; Wang, Z.; Kodithuwakku, S.P.; Wong, C.K.C.; Ng, E.H.Y.; Yeung, W.S.B.; Lee, K.-F. Bisphenol A Analogues Suppress Spheroid Attachment on Human Endometrial Epithelial Cells through Modulation of Steroid Hormone Receptors Signaling Pathway. Cells 2021, 10, 2882. https://doi.org/10.3390/cells10112882
Fan H, Fernando SR, Jiang L, Wang Z, Kodithuwakku SP, Wong CKC, Ng EHY, Yeung WSB, Lee K-F. Bisphenol A Analogues Suppress Spheroid Attachment on Human Endometrial Epithelial Cells through Modulation of Steroid Hormone Receptors Signaling Pathway. Cells. 2021; 10(11):2882. https://doi.org/10.3390/cells10112882
Chicago/Turabian StyleFan, Hongjie, Sudini R. Fernando, Luhan Jiang, Ziyi Wang, Suranga P. Kodithuwakku, Chris K. C. Wong, Ernest H. Y. Ng, William S. B. Yeung, and Kai-Fai Lee. 2021. "Bisphenol A Analogues Suppress Spheroid Attachment on Human Endometrial Epithelial Cells through Modulation of Steroid Hormone Receptors Signaling Pathway" Cells 10, no. 11: 2882. https://doi.org/10.3390/cells10112882
APA StyleFan, H., Fernando, S. R., Jiang, L., Wang, Z., Kodithuwakku, S. P., Wong, C. K. C., Ng, E. H. Y., Yeung, W. S. B., & Lee, K.-F. (2021). Bisphenol A Analogues Suppress Spheroid Attachment on Human Endometrial Epithelial Cells through Modulation of Steroid Hormone Receptors Signaling Pathway. Cells, 10(11), 2882. https://doi.org/10.3390/cells10112882

