The XTH Gene Family in Cassava: Genomic Characterization, Evolutionary Dynamics, and Functional Roles in Abiotic Stress and Hormonal Response
Abstract
1. Introduction
2. Materials and Methods
2.1. Genome-Wide Identification of Cassava XTH Genes
2.2. Phylogenetic Analysis
2.3. Conserved Motif and Gene Structures Analyses
2.4. Sequence Analysis
2.5. Chromosomal Location and Collinearity Analysis
2.6. Prediction of Cis-Acting Elements in the Promoter Regions of MeXTHs
2.7. Protein–Protein Interaction (PPI) Network Construction and Gene Ontology
2.8. Gene Expression Analysis Based on Transcriptome Data
2.9. Plant Material, Growth Conditions, and Treatments
2.10. RNA Extraction and Quantitative Real-Time PCR (qRT-PCR)
2.11. Statistical Analyses
3. Results
3.1. In-Silico XTH Proteins Discovery in Cassava
3.2. Phylogenetic Tree Construction of MeXTH Proteins
3.3. Conserved Motifs and Gene Structure of MeXTHs
3.4. Secondary and Tertiary Structures of MeXTH Proteins
3.5. Chromosomal Locations, Duplication Events, and Collinearity Analysis
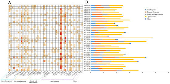
3.6. Analysis of Cis-Regulatory Elements in MeXTH Genes
3.7. Analysis of Cis-Regulatory Elements in MeXTH Proteins
3.8. GO Enrichment Analysis of MeXTH
3.9. Cassava MeXTH Genes Are Expressed in Different Organs and Tissues in Cassava Plants
3.10. Response of MeXTH Genes to Abiotic Stresses and Hormone Treatments
4. Discussion
5. Conclusions
Supplementary Materials
Author Contributions
Funding
Data Availability Statement
Conflicts of Interest
Abbreviations
| SA | salicylic acid |
| MeJA | methyl jasmonate |
| BP | biological process |
| XET | xyloglucan endotransglucosylase |
| CC | cellular component |
| CDD | Conserved Domain Database |
| GH16 | glycoside hydrolase 16 |
| BR | brassinolide |
| XTH | xyloglucan endotransglucosylase/hydrolase |
| PPI | protein–protein interaction |
| SD | standard deviation |
| EF1α | elongation factor 1α |
| FEC | friable embryogenic callus |
| FPKM | fragments per kilobase of transcript per million |
| FR | fibrous root |
| GO | gene ontology |
| GRAVY | grand average of hydropathy |
| HMM | Hidden Markov Model |
| Ka | synonymous |
| Ks | non-synonymous |
| MF | molecular function |
| MW | molecular weight |
| NaCl | sodium chloride |
| ML | Maximum-Likelihood |
| OES | somatic embryos |
| PEG | polyethylene glycol |
| pIs | isoelectric point |
| qRT-PCR | quantitative real-time PCR |
| RAM | root apical meristem |
| SAM | shoot apical meristem |
| SC9 | South China 9 |
| SR | storage root |
| GA3 | gibberellic acid |
| ABA | abscisic acid |
References
- Lee, J.; Burns, T.H.; Light, G.; Sun, Y.; Fokar, M.; Kasukabe, Y.; Fujisawa, K.; Maekawa, Y.; Allen, R.D. Xyloglucan endotransglycosylase/hydrolase genes in cotton and their role in fiber elongation. Planta 2010, 232, 1191–1205. [Google Scholar] [CrossRef]
- Yang, L.; Chen, Y.; Liu, X.; Zhang, S.; Han, Q. Genome-wide identification and expression analysis of xyloglucan endotransglucosylase/hydrolase genes family in Salicaceae during grafting. BMC Genom. 2023, 24, 676. [Google Scholar] [CrossRef]
- Cheng, Z.; Zhang, X.; Yao, W.; Gao, Y.; Zhao, K.; Guo, Q.; Zhou, B.; Jiang, T. Genome-wide identification and expression analysis of the xyloglucan endotransglucosylase/hydrolase gene family in poplar. BMC Genom. 2021, 22, 804. [Google Scholar] [CrossRef]
- Ishida, K.; Yokoyama, R. Reconsidering the function of the xyloglucan endotransglucosylase/hydrolase family. J. Plant Res. 2022, 135, 145–156. [Google Scholar] [CrossRef] [PubMed]
- Johansson, P.; Brumer, H.; Baumann, M.J.; Kallas, A.M.; Henriksson, H.; Denman, S.E.; Teeri, T.T.; Jones, T.A. Crystal structures of a poplar xyloglucan endotransglycosylase reveal details of transglycosylation acceptor binding. Plant Cell 2004, 16, 874–886. [Google Scholar] [CrossRef] [PubMed]
- Cosgrove, D.J. Growth of the plant cell wall. Nat. Rev. Mol. Cell Biol. 2005, 6, 850–861. [Google Scholar] [CrossRef] [PubMed]
- Cosgrove, D.J.; Jarvis, M.C. Comparative structure and biomechanics of plant primary and secondary cell walls. Front. Plant Sci. 2012, 3, 204. [Google Scholar] [CrossRef]
- Zhu, J.; Tang, G.; Xu, P.; Li, G.; Ma, C.; Li, P.; Jiang, C.; Shan, L.; Wan, S. Genome-wide identification of xyloglucan endotransglucosylase/hydrolase gene family members in peanut and their expression profiles during seed germination. PeerJ 2022, 10, e13428. [Google Scholar] [CrossRef]
- Mark, P.; Baumann, M.J.; Eklöf, J.M.; Gullfot, F.; Michel, G.; Kallas, A.M.; Teeri, T.T.; Brumer, H.; Czjzek, M. Analysis of nasturtium TmNXG1 complexes by crystallography and molecular dynamics provides detailed insight into substrate recognition by family GH16 xyloglucan endo-transglycosylases and endo-hydrolases. Proteins 2009, 75, 820–836. [Google Scholar] [CrossRef]
- Stratilová, B.; Šesták, S.; Mravec, J.; Garajová, S.; Pakanová, Z.; Vadinová, K.; Kučerová, D.; Kozmon, S.; Schwerdt, J.G.; Shirley, N.; et al. Another building block in the plant cell wall: Barley xyloglucan xyloglucosyl transferases link covalently xyloglucan and anionic oligosaccharides derived from pectin. Plant J. 2020, 104, 752–767. [Google Scholar] [CrossRef]
- Eklöf, J.M.; Brumer, H. The XTH gene family: An update on enzyme structure, function, and phylogeny in xyloglucan remodeling. Plant Physiol. 2010, 153, 456–466. [Google Scholar] [CrossRef]
- Fu, M.M.; Liu, C.; Wu, F. Genome-wide identification, characterization and expression analysis of xyloglucan endotransglucosylase/hydrolase genes family in barley (Hordeum vulgare). Molecules 2019, 24, 1935. [Google Scholar] [CrossRef] [PubMed]
- Nishitani, K.; Tominaga, R. Endo-xyloglucan transferase, a novel class of glycosyltransferase that catalyzes transfer of a segment of xyloglucan molecule to another xyloglucan molecule. J. Biol. Chem. 1992, 267, 21058–21064. [Google Scholar] [CrossRef] [PubMed]
- Yokoyama, R.; Nishitani, K. A comprehensive expression analysis of all members of a gene family encoding cell-wall enzymes allowed us to predict cis-regulatory regions involved in cell-wall construction in specific organs of Arabidopsis. Plant Cell Physiol. 2001, 42, 1025–1033. [Google Scholar] [CrossRef] [PubMed]
- Behar, H.; Graham, S.W.; Brumer, H. Comprehensive cross-genome survey and phylogeny of glycoside hydrolase family 16 members reveals the evolutionary origin of EG16 and XTH proteins in plant lineages. Plant J. 2018, 95, 1114–1128. [Google Scholar] [CrossRef]
- Yokoyama, R.; Rose, J.K.; Nishitani, K. A surprising diversity and abundance of xyloglucan endotransglucosylase/hydrolases in rice. Classification and expression analysis. Plant Physiol. 2004, 134, 1088–1099. [Google Scholar] [CrossRef]
- Liu, Y.; Liu, D.; Zhang, H.; Gao, H.; Guo, X.; Wang, D.; Zhang, X.; Zhang, A. The α- and β-expansin and xyloglucan endotransglucosylase/hydrolase gene families of wheat: Molecular cloning, gene expression, and EST data mining. Genomics 2007, 90, 516–529. [Google Scholar] [CrossRef]
- Rai, K.M.; Thu, S.W.; Balasubramanian, V.K.; Cobos, C.J.; Disasa, T.; Mendu, V. Identification, characterization, and expression analysis of cell wall related genes in Sorghum bicolor (L.) Moench, a food, fodder, and biofuel Crop. Front. Plant Sci. 2016, 7, 1287. [Google Scholar] [CrossRef]
- Wang, M.; Xu, Z.; Ding, A.; Kong, Y. Genome-wide identification and expression profiling analysis of the xyloglucan endotransglucosylase/hydrolase gene family in tobacco (Nicotiana tabacum L.). Genes 2018, 9, 273. [Google Scholar] [CrossRef]
- Song, L.; Valliyodan, B.; Prince, S.; Wan, J.; Nguyen, H.T. Characterization of the XTH gene family: New insight to the roles in Soybean flooding tolerance. Int. J. Mol. Sci. 2018, 19, 2705. [Google Scholar] [CrossRef]
- Saladié, M.; Rose, J.K.; Cosgrove, D.J.; Catalá, C. Characterization of a new xyloglucan endotransglucosylase/hydrolase (XTH) from ripening tomato fruit and implications for the diverse modes of enzymic action. Plant J. 2006, 47, 282–295. [Google Scholar] [CrossRef]
- Miedes, E.; Lorences, E.P. Xyloglucan endotransglucosylase/hydrolases (XTHs) during tomato fruit growth and ripening. J. Plant Physiol. 2009, 166, 489–498. [Google Scholar] [CrossRef] [PubMed]
- Geisler-Lee, J.; Geisler, M.; Coutinho, P.M.; Segerman, B.; Nishikubo, N.; Takahashi, J.; Aspeborg, H.; Djerbi, S.; Master, E.; Andersson-Gunnerås, S.; et al. Poplar carbohydrate-active enzymes. Gene identification and expression analyses. Plant Physiol. 2006, 140, 946–962. [Google Scholar] [CrossRef] [PubMed]
- Baumann, M.J.; Eklöf, J.M.; Michel, G.; Kallas, A.M.; Teeri, T.T.; Czjzek, M.; Brumer, H. Structural evidence for the evolution of xyloglucanase activity from xyloglucan endo-transglycosylases: Biological implications for cell wall metabolism. Plant Cell 2007, 19, 1947–1963. [Google Scholar] [CrossRef] [PubMed]
- Michailidis, G.; Argiriou, A.; Darzentas, N.; Tsaftaris, A. Analysis of xyloglucan endotransglycosylase/hydrolase (XTH) genes from allotetraploid (Gossypium hirsutum) cotton and its diploid progenitors expressed during fiber elongation. J. Plant Physiol. 2009, 166, 403–416. [Google Scholar] [CrossRef]
- Kaewthai, N.; Harvey, A.J.; Hrmova, M.; Brumer, H.; Ezcurra, I.; Teeri, T.T.; Fincher, G.B. Heterologous expression of diverse barley XTH genes in the yeast Pichia pastoris. Plant Biotechnol. J. 2010, 27, 251–258. [Google Scholar] [CrossRef]
- Osato, Y.; Yokoyama, R.; Nishitani, K. A principal role for AtXTH18 in Arabidopsis thaliana root growth: A functional analysis using RNAi plants. J. Plant Res. 2006, 119, 153–162. [Google Scholar] [CrossRef]
- Wang, J.H.; Sun, Q.; Ma, C.N.; Wei, M.M.; Wang, C.K.; Zhao, Y.W.; Wang, W.Y.; Hu, D.G. MdWRKY31-MdNAC7 regulatory network: Orchestrating fruit softening by modulating cell wall-modifying enzyme MdXTH2 in response to ethylene signalling. Plant Biotechnol. J. 2024, 22, 3244–3261. [Google Scholar] [CrossRef]
- Witasari, L.D.; Huang, F.C.; Hoffmann, T.; Rozhon, W.; Fry, S.C.; Schwab, W. Higher expression of the strawberry xyloglucan endotransglucosylase/hydrolase genes FvXTH9 and FvXTH6 accelerates fruit ripening. Plant J. 2019, 100, 1237–1253. [Google Scholar] [CrossRef]
- Miedes, E.; Zarra, I.; Hoson, T.; Herbers, K.; Sonnewald, U.; Lorences, E.P. Xyloglucan endotransglucosylase and cell wall extensibility. J. Plant Physiol. 2011, 168, 96–203. [Google Scholar] [CrossRef]
- Shinozaki, Y.; Tanaka, R.; Ono, H.; Ogiwara, I.; Kanekatsu, M.; van Doorn, W.G.; Yamada, T. Length of the dark period affects flower opening and the expression of circadian-clock associated genes as well as xyloglucan endotransglucosylase/hydrolase genes in petals of morning glory (Ipomoea nil). Plant Cell Rep. 2014, 33, 1121–1131. [Google Scholar] [CrossRef] [PubMed]
- Zhu, X.F.; Shi, Y.Z.; Lei, G.J.; Fry, S.C.; Zhang, B.C.; Zhou, Y.H.; Braam, J.; Jiang, T.; Xu, X.Y.; Mao, C.Z. XTH31, encoding an in vitro XEH/XET-active enzyme, regulates aluminum sensitivity by modulating in vivo XET action, Cell Wall xyloglucan content, and aluminum binding capacity in Arabidopsis. Plant Cell 2012, 24, 4731–4747. [Google Scholar] [CrossRef] [PubMed]
- Zhu, X.F.; Lei, G.J.; Wang, Z.W.; Shi, Y.Z.; Braam, J.; Li, G.X.; Zheng, S.J. Coordination between Apoplastic and Symplastic detoxification confers plant aluminum resistance. Plant Physiol. 2013, 162, 1947–1955. [Google Scholar] [CrossRef] [PubMed]
- Zhu, X.F.; Wan, J.X.; Sun, Y.; Shi, Y.Z.; Braam, J.; Li, G.X.; Zheng, S.J. Xyloglucan Endotransglucosylase-Hydrolase17 interacts with xyloglucan Endotransglucosylase-Hydrolase31 to confer xyloglucan Endotransglucosylase action and affect aluminum sensitivity in Arabidopsis. Plant Physiol. 2014, 165, 1566–1574. [Google Scholar] [CrossRef]
- Xu, P.; Fang, S.; Chen, H.; Cai, W. The brassinosteroid-responsive xyloglucan endotransglucosylase/hydrolase 19 (XTH19) and XTH23 genes are involved in lateral root development under salt stress in Arabidopsis. Plant J. 2020, 104, 59–75. [Google Scholar] [CrossRef]
- Takahashi, D.; Johnson, K.L.; Hao, P.; Tuong, T.; Erban, A.; Sampathkumar, A.; Bacic, A.; Livingston, D.P., III.; Kopka, J.; Kuroha, T. Cell wall modification by the xyloglucan endotransglucosylase/hydrolase XTH19 influences freezing tolerance after cold and sub-zero acclimation. Plant. Cell Environ. 2021, 44, 915–930. [Google Scholar] [CrossRef]
- Cho, S.K.; Kim, J.E.; Park, J.A.; Eom, T.J.; Kim, W.T. Constitutive expression of abiotic stress-inducible hot pepper CaXTH3, which encodes a xyloglucan endotransglucosylase/hydrolase homolog, improves drought and salt tolerance in transgenic Arabidopsis plants. FEBS Lett. 2006, 580, 3136–3144. [Google Scholar] [CrossRef]
- Han, Y.; Han, S.; Ban, Q.; He, Y.; Jin, M.; Rao, J. Overexpression of persimmon DkXTH1 enhanced tolerance to abiotic stress and delayed fruit softening in transgenic plants. Plant Cell Rep. 2017, 36, 583–596. [Google Scholar] [CrossRef]
- Choi, J.Y.; Seo, Y.S.; Kim, S.J.; Kim, W.T.; Shin, J.S. Constitutive expression of CaXTH3, a hot pepper xyloglucan endotransglucosylase/hydrolase, enhanced tolerance to salt and drought stresses without phenotypic defects in tomato plants (Solanum lycopersicum cv. Dotaerang). Plant Cell Rep. 2011, 30, 867–877. [Google Scholar] [CrossRef]
- He, J.X.; Fujioka, S.; Li, T.C.; Kang, S.G.; Seto, H.; Takatsuto, S.; Yoshida, S.; Jang, J.-C. Sterols regulate development and gene expression in Arabidopsis. Plant Physiol. 2003, 131, 1258–1269. [Google Scholar] [CrossRef]
- Jan, A.; Yang, G.X.; Nakamura, H.; Ichikawa, H.; Kitano, H.; Matsuoka, M.; Matsumoto, H.; Komatsu, S. Characterization of a xyloglucan endotransglucosylase gene that is upregulated by gibberellin in rice. Plant Physiol. 2004, 136, 3670–3681. [Google Scholar] [CrossRef] [PubMed]
- Gao, Y.; Wang, L.; Li, D.; Qi, D.; Fang, F.; Luo, Y.; Zhang, H.; Zhang, S. Genome-wide characterization of the xyloglucan endotransglucosylase/hydrolase family genes and their response to plant hormone in sugar beet. Plant Physiol. Biochem. 2024, 206, 108239. [Google Scholar] [CrossRef] [PubMed]
- Zhou, Z.; Wang, W.; Zhao, N.; Wang, M.; Zhu, J.; Yang, J.; Aierxi, A.; Kong, J. Genome-Wide Characterization of Gibberellin Oxidase Genes (GbGAoxs) and Illustration of Their Molecular Responses to Exogenous GA3 in Gossypium barbadense. Int. J. Mol. Sci. 2025, 26, 1985. [Google Scholar] [CrossRef] [PubMed]
- McCallum, E.J.; Anjanappa, R.B.; Gruissem, W. Tackling agriculturally relevant diseases in the staple crop cassava (Manihot esculenta). Curr. Opin. Plant Biol. 2017, 38, 50–58. [Google Scholar] [CrossRef]
- El-Sharkawy, M.A. Cassava biology and physiology. Plant Mol. Biol. 2004, 56, 481–501. [Google Scholar] [CrossRef]
- Feng, Y.; Zhang, Y.; Lin, N.; Chen, Y.; Luo, K. Diversity of entophytic bacteria in different tissues of cassava. J. Trop. Biol. 2024, 15, 141–149. [Google Scholar] [CrossRef]
- Malik, A.I.; Kongsil, P.; Nguyễn, V.A.; Ou, W.; Sholihin Srean, P.; Sheela, M.N.; Becerra López-Lavalle, L.A.; Utsumi, Y.; Lu, C.; Kittipadakul, P.; et al. Cassava breeding and agronomy in Asia: 50 years of history and future directions. Breed Sci. 2020, 70, 145–166. [Google Scholar] [CrossRef]
- Li, M.; Zi, X.; Zhou, H.; Lv, R.; Tang, J.; Cai, Y. Silage fermentation and ruminal degradation of cassava foliage prepared with microbial additive. AMB Express 2019, 9, 180. [Google Scholar] [CrossRef]
- Li, M.; Zhang, L.; Zhang, Q.; Zi, X.; Lv, R.; Tang, J.; Zhou, H. Impacts of citric acid and malic acid on fermentation quality and bacterial community of cassava foliage silage. Front. Microbiol. 2020, 11, 595622. [Google Scholar] [CrossRef]
- Li, S.; Cui, Y.; Zhou, Y.; Luo, Z.; Liu, J.; Zhao, M. The industrial applications of cassava: Current status, opportunities and prospects. J. Sci. Food Agric. 2017, 97, 2282–2290. [Google Scholar] [CrossRef]
- Mohidin, S.R.N.S.P.; Moshawih, S.; Hermansyahm, A.; Asmuni, M.I.; Shafqat, N.; Ming, L.C. Cassava (Manihot esculenta Crantz): A systematic review for the pharmacological activities, traditional uses, nutritional values, and phytochemistry. J. Evid. Based Integr. Med. 2023, 28, 2515690X231206227. [Google Scholar] [CrossRef] [PubMed]
- Wang, W.; Feng, B.; Xiao, J.; Xia, Z.; Zhou, X.; Li, P.; Zhang, W.; Wang, Y.; Møller, B.L.; Zhang, P.; et al. Cassava genome from a wild ancestor to cultivated varieties. Nat. Commun. 2014, 5, 5110. [Google Scholar] [CrossRef] [PubMed]
- Berardini, T.Z.; Reiser, L.; Li, D.; Mezheritsky, Y.; Muller, R.; Strait, E.; Huala, E. The Arabidopsis information resource: Making and mining the “gold standard” annotated reference plant genome. Genesis 2015, 53, 474–485. [Google Scholar] [CrossRef] [PubMed]
- Finn, R.D.; Clements, J.; Eddy, S.R. HMMER web server: Interactive sequence similarity searching. Nucleic Acids Res. 2011, 39, W29–W37. [Google Scholar] [CrossRef]
- Chen, C.; Wu, Y.; Li, J.; Wang, X.; Zeng, Z.; Xu, J.; Liu, Y.; Feng, J.; Chen, H.; He, Y.; et al. TBtools-II: A “one for all, all for one” bioinformatics platform for biological big-data mining. Mol. Plant 2023, 16, 1733–1742. [Google Scholar] [CrossRef]
- Aron, M.B.; Bo, Y.; Han, L.; He, J.; Lanczycki, C.J.; Lu, S.; Chitsa, F.; Derbyshire, M.K.; Geer, R.C.; Gonzales, N.R.; et al. CDD/SPARCLE: Functional classification of proteins via subfamily domain architectures. Nucleic Acids Res. 2017, 45, D200–D203. [Google Scholar] [CrossRef]
- McDowall, J.; Hunter, S. InterPro protein classification. Methods Mol. Biol. 2011, 694, 37–47. [Google Scholar] [CrossRef]
- Zhang, H.; Gao, S.; Lercher, M.J.; Hu, S.; Chen, W.H. EvolView, an online tool for visualizing, annotating and managing phylogenetic trees. Nucleic Acids Res. 2012, 40, W569–W572. [Google Scholar] [CrossRef]
- Bailey, T.L.; Boden, M.; Buske, F.A.; Frith, M.; Grant, C.E.; Clementi, L.; Ren, J.; Li, W.W.; Noble, W.S. MEME SUITE: Tools for motif discovery and searching. Nucleic Acids Res. 2009, 37, W202–W208. [Google Scholar] [CrossRef]
- Gasteiger, E.; Gattiker, A.; Hoogland, C.; Ivanyi, I.; Appel, R.D.; Bairoch, A. ExPASy: The proteomics server for in-depth protein knowledge and analysis. Nucleic Acids Res. 2003, 31, 3784–3788. [Google Scholar] [CrossRef]
- Horton, P.; Park, K.J.; Obayashi, T.; Fujita, N.; Harada, H.; Adams-Collier, C.J.; Nakai, K. WoLF PSORT: Protein localization predictor. Nucleic. Acids Res. 2007, 35, W585–W587. [Google Scholar] [CrossRef]
- Gouet, P.; Robert, X.; Courcelle, E. ESPript/ENDscript: Extracting and rendering sequence and 3D information from atomic structures of proteins. Nucleic Acids Res. 2003, 31, 3320–3323. [Google Scholar] [CrossRef]
- Wang, Y.; Tang, H.; Debarry, J.D.; Tan, X.; Li, J.; Wang, X.; Lee, T.H.; Jin, H.; Marler, B.; Guo, H.; et al. MCScanX: A toolkit for detection and evolutionary analysis of gene synteny and collinearity. Nucleic Acids Res. 2012, 40, e49. [Google Scholar] [CrossRef]
- Liu, W.; Wang, M.; Zhong, M.; Luo, C.; Shi, S.; Qian, Y.; Kang, Y.; Jiang, B. Genome-wide identification of bZIP gene family and expression analysis of BhbZIP58 under heat stress in wax gourd. BMC Plant Biol. 2023, 23, 598. [Google Scholar] [CrossRef]
- Franceschini, A.; Szklarczyk, D.; Frankild, S.; Kuhn, M.; Simonovic, M.; Roth, A.; Lin, J.; Minguez, P.; Bork, P.; von Mering, C.; et al. STRING v9.1: Protein-protein interaction networks, with increased coverage and integration. Nucleic Acids Res. 2013, 41, D808–D815. [Google Scholar] [CrossRef] [PubMed]
- Wilson, M.C.; Mutka, A.M.; Hummel, A.W.; Berry, J.; Chauhan, R.D.; Vijayaraghavan, A.; Taylor, N.J.; Voytas, D.F.; Chitwood, D.H.; Bart, R.S. Gene expression atlas for the food security crop cassava. New Phytol. 2017, 213, 1632–1641. [Google Scholar] [CrossRef] [PubMed]
- Cao, M.; Zheng, L.; Li, J.; Mao, Y.; Zhang, R.; Niu, X.; Geng, M.; Zhang, X.; Huang, W.; Luo, K.; et al. Transcriptomic profiling suggests candidate molecular responses to waterlogging in cassava. PLoS ONE 2022, 17, e0261086. [Google Scholar] [CrossRef] [PubMed]
- Schmittgen, T.D.; Livak, K.J. Analyzing real-time PCR data by the comparative C(T) method. Nat. Protoc. 2008, 3, 1101–1108. [Google Scholar] [CrossRef]
- Opazo, M.C.; Lizana, R.; Stappung, Y.; Davis, T.M.; Herrera, R.; Moya-León, M.A. XTHs from Fragaria vesca: Genomic structure and transcriptomic analysis in ripening fruit and other tissues. BMC Genom. 2017, 18, 852. [Google Scholar] [CrossRef]
- Miura, K.; Lee, J.; Miura, T.; Hasegawa, P.M. SIZ1 controls cell growth and plant development in Arabidopsis through salicylic acid. Plant Cell Physiol. 2010, 51, 03–113. [Google Scholar] [CrossRef]
- Qiao, T.; Zhang, L.; Yu, Y.; Pang, Y.; Tang, X.; Wang, X.; Li, L.; Li, B.; Sun, Q. Identification and expression analysis of xyloglucan endotransglucosylase/hydrolase (XTH) family in grapevine (Vitis vinifera L.). PeerJ 2022, 10, e13546. [Google Scholar] [CrossRef]
- Van Sandt, V.S.; Guisez, Y.; Verbelen, J.P.; Vissenberg, K. Analysis of a xyloglucan endotransglycosylase/hydrolase (XTH) from the lycopodiophyte Selaginella kraussiana suggests that XTH sequence characteristics and function are highly conserved during the evolution of vascular plants. J. Exp. Bot. 2006, 57, 2909–2922. [Google Scholar] [CrossRef]
- Ma, X.; Chen, Y.; Liu, M.; Xue, X.; Zhang, X.; Xu, L.; Lai, Z.; Lin, Y. Genome-wide analysis of the XTH gene family and functional analysis of DlXTH23.5/25 during early longan somatic embryogenesis. Front Plant Sci. 2022, 13, 1043464. [Google Scholar] [CrossRef]
- Conant, G.C.; Wolfe, K.H. Turning a hobby into a job: How duplicated genes find new functions. Nat. Rev. Genet. 2008, 9, 938–950. [Google Scholar] [CrossRef]
- Crow, K.D.; Wagner, G.P. What is the role of genome duplication in the evolution of complexity and diversity. Mol. Biol. Evol. 2006, 23, 887–892. [Google Scholar] [CrossRef]
- Bi, H.; Liu, Z.; Liu, S.; Qiao, W.; Zhang, K.; Zhao, M.; Wang, D. Genome-wide analysis of wheat xyloglucan endotransglucosylase/hydrolase (XTH) gene family revealed TaXTH17 involved in abiotic stress responses. BMC Plant Biol. 2024, 24, 640. [Google Scholar] [CrossRef] [PubMed]
- Yang, Z.; Zhang, R.; Zhou, Z. The XTH Gene Family in Schima superba: Genome-Wide Identification, Expression Profiles, and Functional Interaction Network Analysis. Front. Plant Sci. 2022, 13, 911761. [Google Scholar] [CrossRef] [PubMed]
- Li, J.; Li, M.; Shen, T.; Guo, Q.; Zhang, R.; Chen, Y.; Zhang, Y.; Luo, K. Molecular characterization of cassava zinc finger-homeodomain (ZF-HD) transcription factors reveals their role in disease resistance. Int. J. Biol. Macromol. 2024, 279, 134846. [Google Scholar] [CrossRef]
- Li, M.; Luo, K.; Zhang, W.; Liu, M.; Zhang, Y.; Huang, H.; Chen, Y.; Fan, S.; Zhang, R. Genome-wide identification, evolution, and expression analysis of the dirigent gene family in cassava (Manihot esculenta Crantz). Agronomy 2024, 14, 1758. [Google Scholar] [CrossRef]
- Suzuki, N.; Rivero, R.M.; Shulaev, V.; Blumwald, E.; Mittler, R. Abiotic and biotic stress combinations. New Phytol. 2014, 203, 32–43. [Google Scholar] [CrossRef]
- Anderson, A.W.; Gull, U.; Benes, S.E.; Singh, S.; Hutmacher, R.B.; Brummer, E.C.; Putnam, D.H. Salinity and cultivar effects on alfalfa forage yield and nutritive value in a mediterranean climate. Grassl. Res. 2023, 2, 153–166. [Google Scholar] [CrossRef]
- Yin, Y.; Yang, T.; Li, S.; Li, X.; Wang, W.; Fan, S. Transcriptomic analysis reveals that methyl jasmonate confers salt tolerance in alfalfa by regulating antioxidant activity and ion homeostasis. Front Plant Sci. 2023, 14, 1258498. [Google Scholar] [CrossRef]
- Kim, T.H.; Böhmer, M.; Hu, H.; Nishimura, N.; Schroeder, J.I. Guard cell signal transduction network: Advances in understanding abscisic acid, CO2, and Ca2+ signaling. Annu. Rev. Plant Biol. 2010, 61, 561–591. [Google Scholar] [CrossRef] [PubMed]
- Han, Y.; Wang, W.; Sun, J.; Ding, M.; Zhao, R.; Deng, S.; Wang, F.; Hu, Y.; Wang, Y.; Lu, Y.; et al. Populus euphratica XTH overexpression enhances salinity tolerance by the development of leaf succulence in transgenic tobacco plants. J. Exp. Bot. 2013, 64, 4225–4238. [Google Scholar] [CrossRef] [PubMed]
- Yan, J.; Huang, Y.; He, H.; Han, T.; Di, P.; Sechet, J.; Fang, L.; Liang, Y.; Scheller, H.V.; Mortimer, J.C.; et al. Xyloglucan endotransglucosylase-hydrolase30 negatively affects salt tolerance in Arabidopsis. J. Exp. Bot. 2019, 70, 5495–5506. [Google Scholar] [CrossRef]
- Endo, A.; Tatematsu, K.; Hanada, K.; Duermeyer, L.; Okamoto, M.; Yonekura-Sakakibara, K.; Saito, K.; Toyoda, T.; Kawakami, N.; Kamiya, Y.; et al. Tissue-specific transcriptome analysis reveals cell wall metabolism, flavonol biosynthesis and defense responses are activated in the endosperm of germinating Arabidopsis thaliana seeds. Plant Cell Physiol. 2012, 53, 16–27. [Google Scholar] [CrossRef]
- Fu, C.; Han, C.; Wei, Y.; Liu, D.; Han, Y. Two NAC transcription factors regulated fruit softening through activating xyloglucan endotransglucosylase/hydrolase genes during kiwifruit ripening. Int. J. Biol. Macromol. 2024, 263, 130678. [Google Scholar] [CrossRef]
- Fujita, Y.; Yoshida, T.; Yamaguchi-Shinozaki, K. Pivotal role of the AREB/ABF-SnRK2 pathway in ABRE-mediated transcription in response to osmotic stress in plants. Physiol. Plant. 2013, 147, 15–27. [Google Scholar] [CrossRef]
- Aparicio-Fabre, R.; Guillén, G.; Loredo, M.; Arellano, J.; Valdés-López, O.; Ramírez, M.; Iñiguez, L.P.; Panzeri, D.; Castiglioni, B.; Cremonesi, P.; et al. Common bean (Phaseolus vulgaris L.) PvTIFY orchestrates global changes in transcript profile response to jasmonate and phosphorus deficiency. BMC Plant Biol. 2013, 13, 26. [Google Scholar] [CrossRef]









| Gene ID | Gene Name | Chr. | Protein Length (a.a.) | MW (KDa) | pI | Instability Index | Hydrophobicity Index | Sublocation (WoLF) |
|---|---|---|---|---|---|---|---|---|
| Manes.01G241900.1.p | MeXTH1 | Chr01 | 286 | 32.81 | 5.75 | 44.19 | −0.41 | chlo: 10 |
| Manes.01G262300.1.p | MeXTH2 | Chr01 | 213 | 24.10 | 4.93 | 44.94 | −0.46 | cyto: 6 |
| Manes.03G024400.1.p | MeXTH3 | Chr03 | 294 | 33.60 | 8.53 | 42.45 | −0.35 | vacu: 7 |
| Manes.03G079700.1.p | MeXTH4 | Chr03 | 287 | 32.55 | 9.04 | 43.33 | −0.27 | chlo: 4 |
| Manes.03G146800.1.p | MeXTH5 | Chr03 | 290 | 33.14 | 7.14 | 47.38 | −0.52 | extr: 6 |
| Manes.04G013900.1.p | MeXTH6 | Chr04 | 290 | 33.00 | 5.67 | 43.10 | −0.60 | vacu: 7 |
| Manes.04G049900.1.p | MeXTH7 | Chr04 | 279 | 31.32 | 4.55 | 34.81 | −0.24 | extr: 5 |
| Manes.04G096600.1.p | MeXTH8 | Chr04 | 293 | 34.04 | 8.45 | 45.54 | −0.47 | chlo: 5 |
| Manes.05G108100.1.p | MeXTH9 | Chr05 | 287 | 32.18 | 6.13 | 29.33 | −0.27 | extr: 5 |
| Manes.05G199600.1.p | MeXTH10 | Chr05 | 293 | 33.09 | 8.65 | 42.41 | −0.29 | pero: 9 |
| Manes.07G051100.1.p | MeXTH11 | Chr07 | 294 | 34.46 | 8.59 | 36.91 | −0.40 | plas: 3.5 |
| Manes.08G011900.1.p | MeXTH12 | Chr08 | 294 | 34.07 | 9.46 | 49.73 | −0.42 | cyto: 5 |
| Manes.08G099000.1.p | MeXTH13 | Chr08 | 293 | 34.10 | 8.47 | 40.76 | −0.45 | chlo: 9 |
| Manes.09G064800.1.p | MeXTH14 | Chr09 | 294 | 33.99 | 9.42 | 45.88 | −0.45 | chlo: 11 |
| Manes.11G072700.1.p | MeXTH15 | Chr11 | 293 | 34.01 | 6.16 | 40.49 | −0.40 | chlo: 5 |
| Manes.11G115200.1.p | MeXTH16 | Chr11 | 284 | 32.09 | 8.24 | 23.06 | −0.31 | extr: 4 |
| Manes.11G151500.1.p | MeXTH17 | Chr11 | 291 | 33.14 | 7.66 | 39.38 | −0.58 | chlo: 7 |
| Manes.12G030000.1.p | MeXTH18 | Chr12 | 315 | 35.41 | 6.4 | 56.91 | −0.21 | vacu: 5 |
| Manes.12G076800.1.p | MeXTH19 | Chr12 | 288 | 32.48 | 5.48 | 36.66 | −0.30 | extr: 5 |
| Manes.13G046500.1.p | MeXTH20 | Chr13 | 287 | 32.76 | 5.59 | 32.50 | −0.32 | E.R.: 3.5 |
| Manes.13G107100.1.p | MeXTH21 | Chr13 | 292 | 33.45 | 6.38 | 51.52 | −0.29 | vacu: 5 |
| Manes.14G114400.1.p | MeXTH22 | Chr14 | 336 | 38.14 | 6.99 | 31.63 | −0.21 | chlo: 7 |
| Manes.14G114500.1.p | MeXTH23 | Chr14 | 293 | 33.55 | 5.69 | 33.53 | −0.33 | vacu: 7 |
| Manes.14G145700.1.p | MeXTH24 | Chr14 | 280 | 31.71 | 5.22 | 33.97 | −0.38 | extr: 4 |
| Manes.14G145800.1.p | MeXTH25 | Chr14 | 280 | 31.71 | 5.22 | 33.97 | −0.38 | extr: 4 |
| Manes.14G146000.1.p | MeXTH26 | Chr14 | 285 | 32.30 | 4.95 | 33.74 | −0.33 | extr: 7 |
| Manes.14G146100.1.p | MeXTH27 | Chr14 | 285 | 32.28 | 4.94 | 36.14 | −0.34 | extr: 6 |
| Manes.14G152100.1.p | MeXTH28 | Chr14 | 283 | 31.94 | 8.12 | 31.74 | −0.42 | vacu: 4 |
| Manes.14G152200.1.p | MeXTH29 | Chr14 | 286 | 32.48 | 6.89 | 37.17 | −0.39 | extr: 7 |
| Manes.15G137800.1.p | MeXTH30 | Chr15 | 333 | 37.98 | 5.94 | 49.03 | −0.39 | chlo: 4 |
| Manes.15G192300.1.p | MeXTH31 | Chr15 | 342 | 39.69 | 9.04 | 47.83 | −0.47 | cyto: 5 |
| Manes.16G011700.1.p | MeXTH32 | Chr16 | 297 | 34.73 | 5 | 39.38 | −0.57 | extr: 6 |
| Manes.17G015100.1.p | MeXTH33 | Chr17 | 348 | 40.10 | 9.17 | 46.91 | −0.45 | chlo: 5 |
| Manes.17G063600.1.p | MeXTH34 | Chr17 | 295 | 33.82 | 8.72 | 36.6 | −0.37 | extr: 4 |
| Manes.17G087100.1.p | MeXTH35 | Chr17 | 332 | 37.74 | 7.14 | 50.22 | −0.39 | chlo: 5 |
| Manes.S055900.1.p | MeXTH36 | Scaffold 1044 | 266 | 30.20 | 5.07 | 33.86 | −0.52 | nucl: 12 |
| Manes.S061400.1.p | MeXTH37 | Scaffold 1087 | 288 | 33.20 | 7.63 | 39.59 | −0.37 | chlo: 8 |
Disclaimer/Publisher’s Note: The statements, opinions and data contained in all publications are solely those of the individual author(s) and contributor(s) and not of MDPI and/or the editor(s). MDPI and/or the editor(s) disclaim responsibility for any injury to people or property resulting from any ideas, methods, instructions or products referred to in the content. |
© 2025 by the authors. Licensee MDPI, Basel, Switzerland. This article is an open access article distributed under the terms and conditions of the Creative Commons Attribution (CC BY) license (https://creativecommons.org/licenses/by/4.0/).
Share and Cite
Zhang, W.; Wang, H.; Chen, Y.; Liu, M.; Guo, X.; Zhang, R.; Luo, K.; Chen, Y. The XTH Gene Family in Cassava: Genomic Characterization, Evolutionary Dynamics, and Functional Roles in Abiotic Stress and Hormonal Response. Agronomy 2025, 15, 2194. https://doi.org/10.3390/agronomy15092194
Zhang W, Wang H, Chen Y, Liu M, Guo X, Zhang R, Luo K, Chen Y. The XTH Gene Family in Cassava: Genomic Characterization, Evolutionary Dynamics, and Functional Roles in Abiotic Stress and Hormonal Response. Agronomy. 2025; 15(9):2194. https://doi.org/10.3390/agronomy15092194
Chicago/Turabian StyleZhang, Wenke, Honggang Wang, Yuhua Chen, Man Liu, Xin Guo, Rui Zhang, Kai Luo, and Yinhua Chen. 2025. "The XTH Gene Family in Cassava: Genomic Characterization, Evolutionary Dynamics, and Functional Roles in Abiotic Stress and Hormonal Response" Agronomy 15, no. 9: 2194. https://doi.org/10.3390/agronomy15092194
APA StyleZhang, W., Wang, H., Chen, Y., Liu, M., Guo, X., Zhang, R., Luo, K., & Chen, Y. (2025). The XTH Gene Family in Cassava: Genomic Characterization, Evolutionary Dynamics, and Functional Roles in Abiotic Stress and Hormonal Response. Agronomy, 15(9), 2194. https://doi.org/10.3390/agronomy15092194

