Next Article in Journal
Impact of Future Climate Change on the Climatic Suitability of Tea Planting on Hainan Island, China
Previous Article in Journal
The XTH Gene Family in Cassava: Genomic Characterization, Evolutionary Dynamics, and Functional Roles in Abiotic Stress and Hormonal Response
 
 
Font Type:
Arial Georgia Verdana
Font Size:
Aa Aa Aa
Line Spacing:
Column Width:
Background:
Article

A Robust and High-Accuracy Banana Plant Leaf Detection and Counting Method for Edge Devices in Complex Banana Orchard Environments

1
College of Engineering, South China Agricultural University, Guangzhou 510642, China
2
Mechanization Research Laboratory of the National Banana Industry Technology System, Guangzhou 510642, China
3
College of Mechanical Engineering, Guangdong Ocean University, Zhanjiang 524088, China
*
Author to whom correspondence should be addressed.
Agronomy 2025, 15(9), 2195; https://doi.org/10.3390/agronomy15092195
Submission received: 10 August 2025 / Revised: 9 September 2025 / Accepted: 12 September 2025 / Published: 15 September 2025
(This article belongs to the Section Precision and Digital Agriculture)

Abstract

Leaves are the key organs in photosynthesis and nutrient production, and leaf counting is an important indicator of banana plant health and growth rate. However, in complex orchard environments, leaves often overlap, the background is cluttered, and illumination varies, making accurate segmentation and detection challenging. To address these issues, we propose a lightweight banana leaf detection and counting method deployable on embedded devices, which integrates a space–depth-collaborative reasoning strategy with multi-scale feature enhancement to achieve efficient and precise leaf identification and counting. For complex background interference and occlusion, we design a multi-scale attention guided feature enhancement mechanism that employs a Mixed Local Channel Attention (MLCA) module and a Self-Ensembling Attention Mechanism (SEAM) to strengthen local salient feature representation, suppress background noise, and improve discriminability under occlusion. To mitigate feature drift caused by environmental changes, we introduce a task-aware dynamic scale adaptive detection head (DyHead) combined with multi-rate depthwise separable dilated convolutions (DWR_Conv) to enhance multi-scale contextual awareness and adaptive feature recognition. Furthermore, to tackle instance differentiation and counting under occlusion and overlap, we develop a detection-guided space–depth position modeling method that, based on object detection, effectively models the distribution of occluded instances through space–depth feature description, outlier removal, and adaptive clustering analysis. Experimental results demonstrate that our YOLOv8n MDSD model outperforms the baseline by 2.08% in mAP50-95, and achieves a mean absolute error (MAE) of 0.67 and a root mean square error (RMSE) of 1.01 in leaf counting, exhibiting excellent accuracy and robustness for automated banana leaf statistics.

1. Introduction

Banana, as one of the world’s most important economic crops, is widely cultivated and highly appreciated for its nutritional value [1]. In 2020, China’s banana output reached 11.113 million tons, accounting for a significant share of global production [2,3]. The development and intelligent management of the banana industry have thus become critically important [4,5]. However, accurate estimation of banana plants’ phenotypic parameters remains a major challenge in agriculture [6]. Since plant growth status directly affects yield, leaf count serves as an important indicator of the growth stage of banana plants [7,8]. At present, leaf counting in banana plantations relies primarily on manual observation, leading to low efficiency and high labor intensity [9,10]. Moreover, in the complex environment of banana orchards, leaves often occlude one another and can be easily confused with morphologically similar weeds [11]. Research on banana leaf recognition and counting remains scarce, which in turn restricts the advancement of intelligent plantation management. Therefore, developing a high-precision method for banana leaf recognition and counting is of great practical significance for realizing smart management of banana orchards.
In recent years, with the rapid advancement of deep learning technologies, deep learning-based plant leaf counting methods can be broadly divided into three main approaches: regression methods, which directly predict the total number of leaves per plant; detection methods, which first detect each leaf or leaf tip and then perform counting; and segmentation methods, which carry out instance segmentation for every leaf in the image and subsequently tally the leaf count [10,12].
Regression-based approaches predict the number of leaves directly from an image without explicitly detecting each leaf. Ref. [7] introduced a deep learning-based automated leaf counting method that treats leaf counting as a direct regression problem, requiring only the total leaf count per potted plant as annotation. This method offers low annotation cost and easy implementation, but its performance degrades significantly when the number of targets to be predicted is large [13]. To overcome this limitation, ref. [14] proposed a multi-scale regression model that counts leaves at different resolutions and then fuses the predictions from each scale to obtain the final count. This approach not only adapts to leaves of varying sizes and shapes, but also maintains high counting accuracy even when center-point annotations are missing.
Detection-based methods first localize each leaf and then count them. Ref. [15] proposed a flexible deep network, Pheno-Deep Counter, capable of adapting to different plant species and accurately predicting leaf counts across diverse plant images. Ref. [16] developed an end-to-end detection algorithm that employs the YOLOv3 model to detect potted rice leaf tips for total leaf count estimation, demonstrating strong counting performance. Ref. [17] utilized a ResNet50 backbone as a feature extractor and trained the network end-to-end to predict Arabidopsis leaf numbers. Ref. [14] introduced a hybrid detection–regression approach in which the model first identifies leaf center points and then aggregates them to obtain the final count; this strategy achieved excellent performance on a large dataset with an average precision (AP) of 0.94. Ref. [18] improved the CenterNet model for leaf detection and counting in greenhouse-grown cucumber, eggplant, and other crops, effectively detecting leaves of varying sizes and shapes. Ref. [19] applied a two-stage deep learning framework to drone-acquired RGB images—first detecting maize leaves and then counting them—demonstrating effectiveness in real-world conditions. Ref. [20] proposed a dual-stream deep learning framework that segments plants and counts leaves of different sizes from 2D images, achieving strong counting performance. Ref. [21] designed a network based on the encoder–decoder EffUnet++ architecture, employing an EfficientNet-B4 encoder along with redesigned skip connections and residual modules to precisely capture key features and thereby achieve high precision leaf counting.
Segmentation-based methods first perform semantic or instance segmentation to delineate each leaf or plant region and then count leaves by tallying segmented regions or analyzing connected components. Ref. [20] proposed a dual-stream deep network framework in which one stream conducts multi-scale semantic segmentation of the plant, while the other stream performs regression counting using the segmentation masks as auxiliary inputs. Ref. [22] designed a leaf-counting model that combines SegNet with a custom CNN: leaf pixels are first segmented by SegNet, and the resulting masks are stacked with the original image as input to the counting network. Ref. [23] applied an instance segmentation approach to handle leaves in complex backgrounds, generating individual leaf masks and introducing a local refinement mechanism based on Gaussian low-pass and high-boost filtering to enhance segmentation quality. Other studies have explored attention mechanisms [24] and recurrent structures [25] for per-leaf segmentation and counting. Ref. [26] employed U-Net for leaf segmentation and then used a fine-tuned AlexNet to regress the leaf count from the segmentation results. These works demonstrate that segmentation-based leaf-counting methods can substantially reduce background interference and perform particularly well in scenarios with overlapping or heavily occluded leaves.
Each of these leaf-counting approaches has its limitations. First, although regression-based methods can handle leaves of varying sizes and shapes and remain effective without center-point annotations, they perform poorly under heavy leaf occlusion because direct regression cannot precisely capture the features of occluded leaves [27]. Moreover, such models typically require large amounts of training data to achieve high accuracy. Second, detection-based methods can deliver high-precision leaf localization and counting [14,19], but they incur substantial computational costs—especially when processing large or high-resolution images—and are prone to false positives or duplicate detections in scenes with overlapping leaves or many plant species, which limits their applicability in complex environments. Finally, segmentation-based methods offer fine, pixel-level results but demand costly, precise annotations; they also struggle with under- or over-segmentation in cases of dense overlap or dramatic leaf shape variation, leading to reduced counting accuracy, and they suffer from slower inference speeds and greater computational overhead [22].
Despite the progress made by existing leaf-counting methods, challenges remain under complex conditions such as occlusion, illumination variation, and species diversity. To address the task of banana leaf detection and counting in real orchard environments, this study proposes an enhanced YOLOv8n-MDSD model that delivers both high robustness and accuracy. We designed the C2f_MLCA (Mixed Local Channel Attention) module and integrated it into the backbone; this module combines local attention and channel attention to fuse and weight features across different scales and channels, thereby focusing on salient information and improving key feature extraction [28]. In the neck, we developed a C2f_DWR module, which leverages dilated convolutions coupled with wavelet transforms to enhance convolutional feature-extraction efficiency and effectiveness, capturing multi-scale contextual information for more precise object recognition [29]. To mitigate occlusion effects, the SEAM attention mechanism is introduced, using multi-view feature fusion and consistency regularization to concentrate the model’s focus on occluded regions [30]. In the head, we adopt a Dynamic Head module augmented with self-attention, which integrates scale-awareness, spatial-awareness, and task-awareness to accurately capture object spatial information and reduce small-object omissions [31]. For banana leaf counting, we design a robust counting pipeline that applies automatic thresholding and interquartile range (IQR)-based noise and outlier removal to refine detections [32], followed by HDBSCAN clustering to identify and distinguish leaves belonging to individual banana plants [33]. Finally, the improved algorithm is deployed on an embedded device and validated through field tests in an actual orchard.
In recent years, for agricultural applications, researchers have increasingly deployed lightweight deep learning models on edge devices to meet the requirements of real-time performance and low energy consumption. For example, ref. [34] proposed Faster-YOLO-AP, a lightweight apple detection algorithm based on an improved YOLOv8, which integrates the PDWConv module and DWSConv downsampling technique to enable efficient real-time detection on orchard robots deployed at the edge. Ref. [35] introduced Insect-YOLO, a lightweight pest detection algorithm deployed on an agricultural IoT monitoring platform, achieving an average processing time of approximately 17.0 ms per image, with detection results showing an R2 value of 0.99 compared to manual counting. In addition, lightweight detection models have been developed for rice diseases [36] and blueberry ripeness assessment [37], both of which have been efficiently deployed on edge devices such as NVIDIA Jetson, successfully replacing traditional manual inspection. Therefore, applying lightweight models and edge computing to banana leaf recognition and counting can not only enable automated and high-precision leaf detection, but also significantly improve plantation management efficiency, providing a feasible technical solution for the construction of smart banana orchards.
The main contributions of this study are as follows: (1) To address the challenges of reduced target separability in complex banana orchard environments caused by leaf occlusion and overlap, background interference, and illumination variations, we designed an effective multi-scale feature enhancement mechanism that integrates spatial-depth dual-dimensional feature modeling with adaptive clustering inference. (2) We propose YOLOv8n-MDSD, a leaf detection model tailored for complex banana orchard conditions, which incorporates a lightweight local channel attention module (MLCA), a multi-rate depthwise separable dilated convolution module (DWR), and a self-ensemble attention module (SEAM), while introducing a task-aware dynamic detection head (Dyhead). (3) We design a robust banana leaf counting method that combines an interquartile range (IQR)-based outlier removal strategy with density-based spatial clustering (HDBSCAN) to achieve instance separation and counting of occluded leaves. (4) Finally, the proposed algorithm is deployed on an edge device and validated through field experiments in banana orchards.

2. Materials and Methods

2.1. Image Acquisition and Preprocessing

In this study, banana plant images were collected in October 2023 from a banana orchard at South China Agricultural University. The data were acquired under clear weather and sufficient natural illumination using an iPhone 12 (Apple Inc., Cupertino, CA, USA) and a SONY α 5100 digital camera (Sony Corporation, Tokyo, Japan). All images were stored in JPG format, with resolutions of 4032 × 3024 pixels and 6024 × 4000 pixels, respectively, resulting in a total of 466 original images. To preserve image information while reducing computational cost, the images were proportionally resized to 1080 × 810 pixels and 1280 × 720 pixels according to their original resolutions. All images were manually annotated using the LabelImg tool in YOLO format.
A five-fold cross-validation strategy was adopted in the experimental design: the entire dataset was randomly divided into five mutually exclusive subsets, with one subset used as the validation set and the remaining four as the training set in each iteration, thereby ensuring a comprehensive evaluation of model stability and generalization by averaging the performance across five folds. After splitting the dataset into training and validation sets, data augmentation was applied exclusively to the training set to enhance model robustness under varying imaging conditions. The augmentation techniques included rotation, flipping, brightness adjustment, salt-and-pepper noise, and Gaussian noise, with each image randomly subjected to two augmentation operations. The augmented training set size was thereby expanded, while the validation set was preserved as the original images without any augmentation to ensure the independence and objectivity of evaluation. Examples of the original and augmented images are shown in Figure 1a,b.

2.2. Problem Analysis and Motivation

In the complex natural environment of the banana plantation, the task of detecting and counting banana leaves faces the following major challenges [38]. First, large variations in leaf scale and severe occlusion and overlap make it difficult to distinguish individual instances using only local texture or edge information, resulting in reduced detection and counting accuracy. Second, the leaf color closely resembles that of background weeds, causing foreground–background confusion under natural background interference and impairing precise leaf localization and recognition [39]. Moreover, drastic variations in natural illumination lead to fluctuations in leaf texture, color, and morphology with changing capture conditions [40], inducing feature drift and exacerbating instability in detection results. Finally, the absence of depth and spatial position information for occluded leaves makes 2D-image-based detection prone to false positives and false negatives, thereby undermining subsequent counting accuracy.
However, in the complex and dynamic banana plantation environment, existing feature extraction modules struggle to balance local detail enhancement with global contextual modeling. Traditional convolutions, constrained by a fixed receptive field, cannot adapt to the structural variations of leaves at different scales. The detection head’s limited sensitivity to scale, spatial position, and semantic tasks further undermines its adaptability to complex environmental changes. Moreover, a single two-dimensional feature space is insufficient to fully represent the spatial hierarchical relationships of leaves in occluded scenarios.
Therefore, this study proposes a spatial-depth-collaborative inference strategy with integrated multi-scale feature enhancement. To address the inability of existing detection feature extraction modules to simultaneously enhance local details and model global context, we design and introduce a Mixed Local Channel Attention (MLCA) module into the backbone network. MLCA employs local average pooling and global average pooling branches to extract fine-grained details and holistic contextual features [41], respectively, and fuses them to amplify responses in critical local regions while suppressing background interference. We also adopt a Self-Ensembling Attention Mechanism (SEAM), which uses multi-scale patch partitioning and a multi-branch self-ensembling fusion strategy, together with feature-consistency regularization, to strengthen feature representations in unobstructed regions and mitigate occlusion noise. These two modules jointly overcome the shortcomings of traditional detection feature extractors in local detail representation, global context modeling, and feature consistency under occluded conditions.
To address the limited receptive field of conventional convolutions and their inability to capture structural variations of leaves at different scales [42], we enhance the standard C2f module by introducing multi-rate depthwise separable dilated convolutions (DWR_Conv) during feature extraction. Unlike traditional single-dilation-rate convolutions or static multi-scale fusion methods, our approach employs a two-step residualized feature extraction strategy—spatial residualization followed by semantic residualization—to further expand the receptive field. This design significantly improves the model’s contextual modeling ability and scale adaptability for leaves of varying sizes.
To address the detection head’s limited adaptability to complex environmental variations, we incorporate a task-aware dynamic detection head (DyHead) into the detection head [43]. Unlike traditional detection heads that rely on fixed feature-fusion pathways, DyHead employs a tri-level self-attention mechanism—scale-aware, spatial-aware, and task-aware—to dynamically adjust the feature-fusion strategy across different feature levels and spatial locations, thereby adapting to targets of varying sizes, occlusion relationships, and task semantic changes.
To address the inability of a single 2D feature space to fully represent the spatial hierarchy of leaves under occlusion, this study proposes a detection-guided spatial-depth positional modeling method. Building on the detected leaf center points and integrating depth data from a RealSense sensor, we construct a dual dimensional spatial-depth feature representation. Depth data robustness is enhanced via automatic thresholding and an interquartile range (IQR)-based outlier removal strategy. Finally, HDBSCAN clustering is applied to separate occluded leaf instances, enabling high-precision banana leaf counting. Compared to conventional counting approaches based solely on image segmentation or density estimation, our detection-driven spatial-depth-collaborative inference fully exploits the complementarity of spatial and depth information, effectively suppressing background interference and accurately modeling the hierarchical relationships of leaves in occluded scenarios.

2.3. YOLOv8n-MDSD Network

This study proposes YOLOv8n-MDSD, a banana plant leaf detection model developed by enhancing the YOLOv8n architecture. First, the C2f module in the backbone’s feature extraction stage is replaced with the C2f_MLCA module to strengthen the capture of multi-scale features and contextual information. Second, in the neck, the C2f modules are improved and the SEAM attention mechanism is integrated to boost the efficiency of multi-scale information fusion and improve occlusion detection performance in complex scenarios. Finally, we introduce a novel dynamic detection head, DyHead, which unifies scale-aware, spatial-aware, and task-aware mechanisms into a single framework, significantly enhancing the model’s adaptability to diverse targets. The overall YOLOv8n-MDSD architecture is illustrated in Figure 2.

2.3.1. C2f_MLCA Module

In the backbone network, we design the C2f_MLCA module. The MLCA module combines local attention and channel attention mechanisms to enhance the capture of salient features by performing feature fusion and weighting across multiple scales and channels. To maintain computational efficiency, the MLCA module is deliberately kept lightweight, avoiding excessive overhead. This design allows for performance improvements without significantly increasing model complexity. By strengthening the network’s ability to capture multi-scale features and contextual information, the MLCA module improves feature extraction under challenging conditions where leaf and background colors are similar.
After the standard convolution in the C2f module, hybrid enhancement is achieved by combining local and global feature attention. Figure 3 illustrates the module architecture. Given an input feature map F R ( C × H × W ) , the MLCA module first obtains local features F l o c a l via Local Average Pooling (LAP) (Equation (1)) and global features F g l o b a l via Global Average Pooling (GAP) (Equation (2)). Each is then passed through a one-dimensional convolution (Conv1D) followed by a Sigmoid activation to yield local (Equation (3)) and global (Equation (4)) attention weights. After upsampling A g l o b a l to the original spatial dimensions, it is fused with A l o c a l to produce the hybrid attention A f u s e d (Equation (5)). Finally, the input feature map is enhanced by channel-wise weighting with A f u s e d to obtain the output feature map F (Equation (6)), where α [ 0 , 1 ] represents the fusion ratio factor, and ⊙ denotes element-wise multiplication.
F local = LAP ( F )
F global = GAP ( F )
A local = σ ( Conv 1 D ( F local ) )
A global = σ ( Conv 1 D ( F global ) )
A fused = α A local + ( 1 α ) Upsample ( A global )
F = F A fused

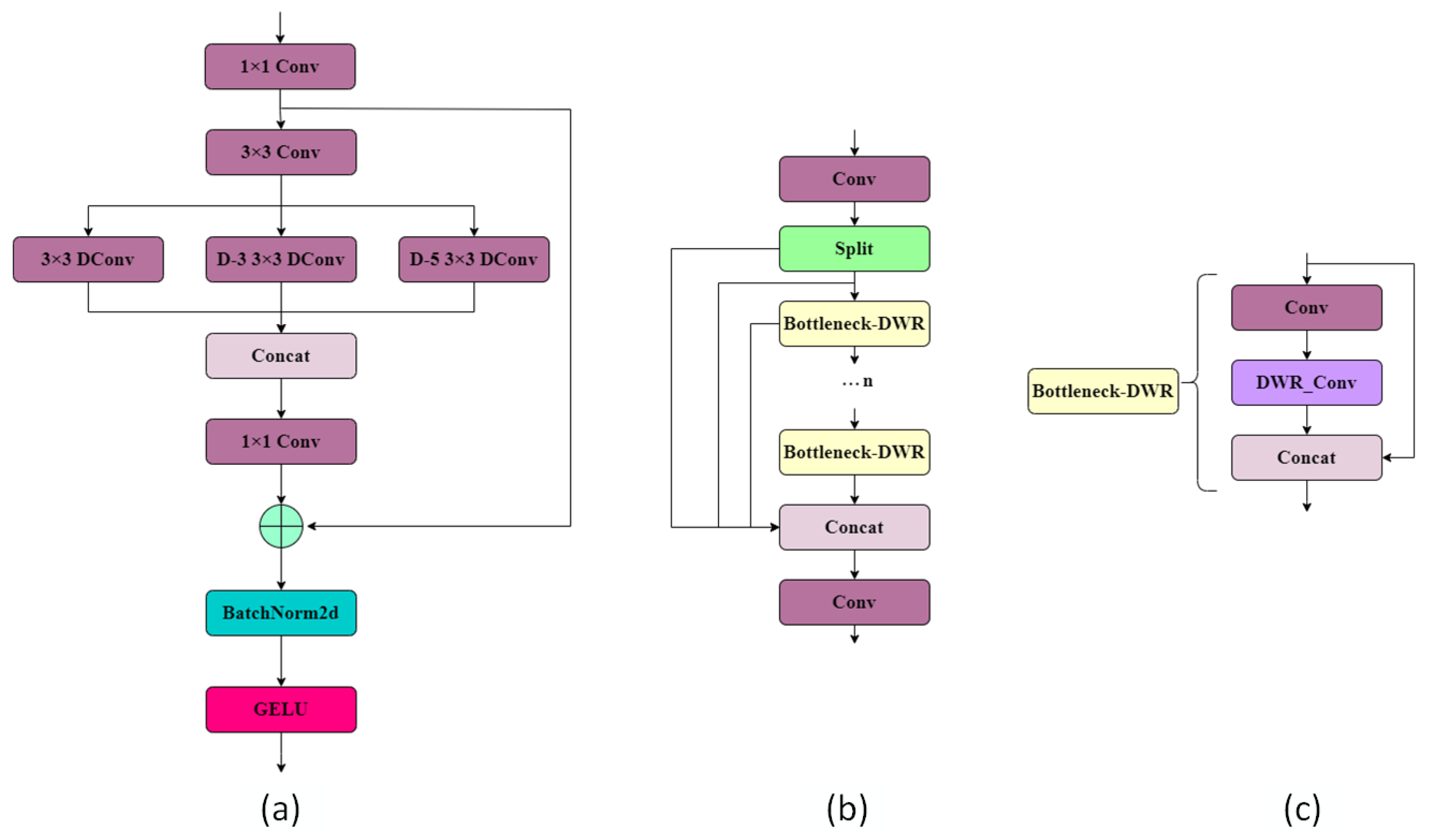
2.3.2. C2f_DWR Module

We further design the C2f_DWR module, whose architecture is shown in Figure 4. The DWR_Conv (Dilated Wavelet Residual Convolution) combines dilated convolution with wavelet transform to improve both the efficiency and effectiveness of feature extraction in convolutional neural networks (CNNs). Dilated convolution increases the spacing between kernel elements to expand the receptive field without adding computational complexity, enabling the network to capture contextual information over a larger area without increasing the number of parameters. Wavelet transform, on the other hand, effectively captures the relationship between local details and global patterns, helping the network to process complex image features such as edges, textures, and shapes. By integrating these two operations, the C2f_DWR module achieves more refined feature extraction and richer feature representation.
Specifically, given an input feature map F R ( C × H × W ) , we first perform regional residualization. Depthwise separable dilated convolutions with different dilation rates ( r 1 , r 2 , r 3 ) are employed in parallel to process the input features and extract multi-scale regional features, as shown in Equation (7), where D S C o n v r r i ( · ) denotes a depthwise separable convolution operation with dilation rate r i , and R r e g i o n a l represents the regional residual feature. Subsequently, semantic residualization is performed, where a depthwise separable convolution with a fixed small dilation rate (small receptive field) is used to further refine R r e g i o n a l for semantic residual extraction. This primarily serves to supplement morphological details and suppress noise, as shown in Equation (8), where r s denotes a small dilation rate (typically 1 or 2). Finally, the semantic residual feature R s e m a n t i c is added element-wise to the input feature F (residual connection), completing the residual fusion and yielding the output feature F of the C2f_DWR module (Equation (9)).
R regional = i = 1 3 DSConv r i ( F )
R semantic = DSConv r s ( R regional )
F = F + R semantic

2.3.3. SEAM Module

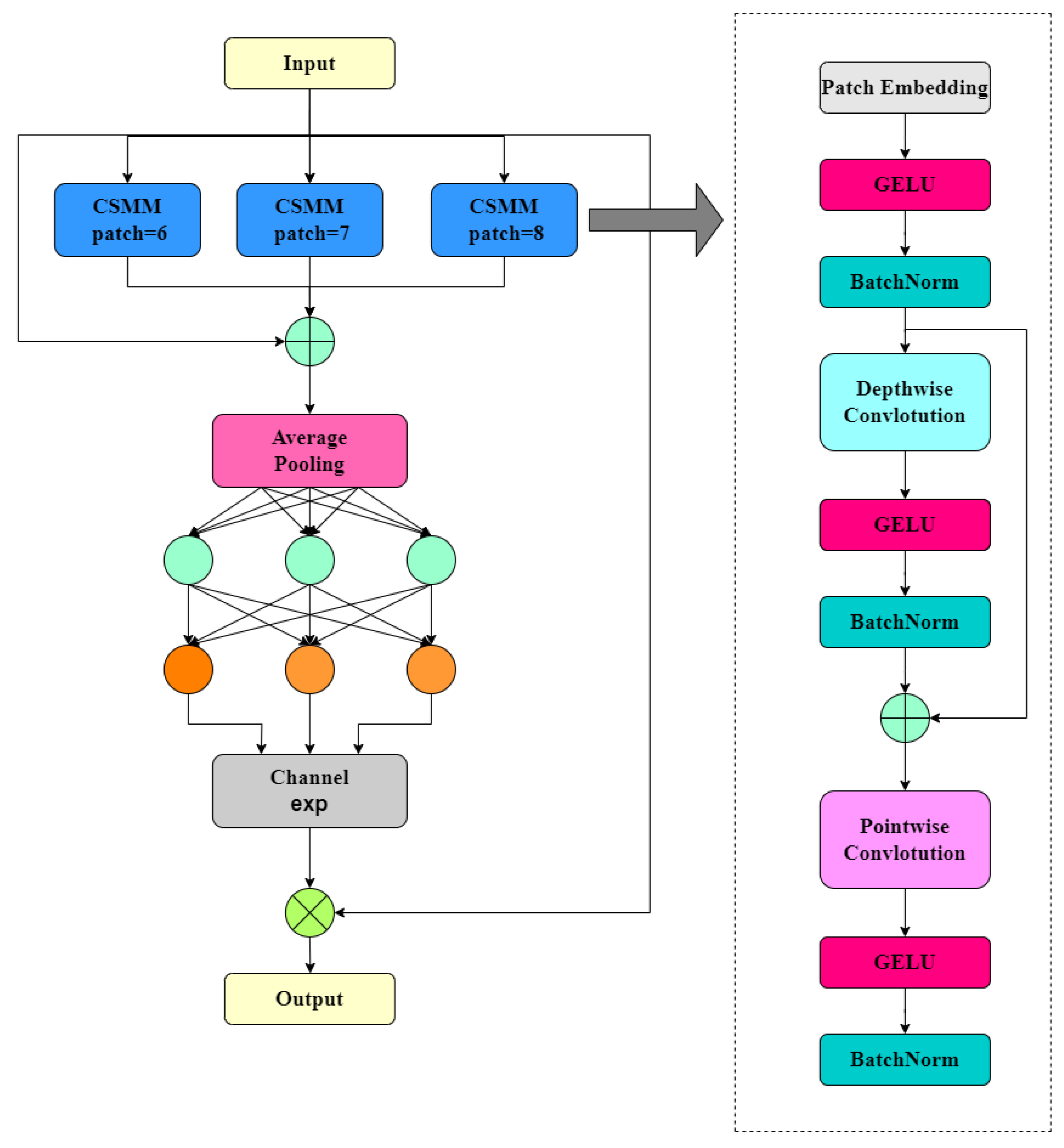
The Self-Ensemble Attention Mechanism (SEAM) is introduced to address issues such as mutual occlusion among banana leaves. By leveraging multi-view feature fusion and consistency regularization, SEAM enhances the model’s robustness and generalization, making it particularly well suited for handling occlusions and multi-scale feature integration. Its key advantages include the following: (1) Multi-view feature fusion: Input images are subjected to various transformations (e.g., rotation, scaling), producing feature maps from different perspectives that are then fused to provide a more comprehensive representation of each target. (2) Consistency regularization: During training, a consistency loss is imposed to ensure that predictions for the same target remain stable across different views, thereby improving both stability and robustness. SEAM effectively manages occlusion relationships among overlapping objects and, through its multi-scale feature fusion capability, strengthens the model’s ability to detect targets of varying sizes.
The architecture of the SEAM module is shown in Figure 5. On the left side of Figure 5 is the overall SEAM framework, which comprises three CSMM modules operating on patches of sizes 6, 7, and 8. Each CSMM module begins by applying average pooling to the input features in order to capture local contextual information. A subsequent channel expansion operation then transforms the feature dimensionality. Finally, the multi-scale feature maps are fused via element-wise multiplication, enabling interaction across scales and further amplifying the response of salient features.
The right side of Figure 5 details the internal structure of the CSMM module. Within each scale-specific branch, the input patch is first encoded by a Patch Embedding module. The resulting features then pass through GELU activation and Batch Normalization to standardize their distribution. Next, a Depthwise Convolution extracts local spatial features, and a Pointwise Convolution fuses information across channels, thereby capturing the interdependencies between spatial and channel dimensions. In this way, SEAM not only reweights salient features at multiple spatial scales, but also leverages an inter-channel attention mechanism to further filter critical information, achieving finer-grained feature discrimination.

2.3.4. DyHead Detection Head

The complexity of localization and classification tasks in object detection has driven a proliferation of diverse approaches. Traditional object detection research has focused on improving the performance of individual detection heads but has not offered a unified perspective (Dynamic Head). To enhance model performance, researchers have optimized detection heads along three dimensions: object scale, spatial location, and task requirements. In this study, we introduce the novel DyHead architecture (Figure 6), proposed by Microsoft Research in 2021, which provides a dynamic detection design capable of adjusting its output structure via a dynamic mechanism. Specifically, DyHead dynamically adapts its outputs based on the contextual information in the input feature map, rather than relying on a fixed head configuration. This dynamic adjustment allows DyHead to flexibly accommodate the diversity of objects across different scenes, thereby improving overall detection performance.
In the DyHead architecture used in this study, the input four-dimensional tensor ( L × H × W × C ) is reinterpreted as a three-dimensional tensor ( L × S × C ) , where L denotes the feature level, S the spatial position (i.e., flattened H × W locations), and C the number of channels. DyHead employs an independent design philosophy by applying three separate attention functions to a given feature tensor F R ( L × S × C ) , as expressed in Equation (10). Here, π L , π S , and π C denote the attention functions applied independently along the L, S, and C dimensions, respectively.
W ( F ) = π c ( π s ( π L ( F ) · F ) · F ) · F
Scale-aware attention π L focuses on feature levels by dynamically adjusting the weights of different scale features and integrating semantic correlations, thereby enhancing the model’s ability to perceive objects across scales. Spatial-aware attention π S employs deformable convolutions to learn a sparse attention map over spatial positions, fusing information from multiple feature levels at each location to improve the model’s adaptability to variations in object shape and position. Task-aware attention π C concentrates on channel selection, dynamically enabling or disabling feature channels to support different tasks and strengthening the representation capacity for task-specific features. By incorporating these three attention mechanisms—scale-aware, spatial-aware, and task-aware—DyHead comprehensively enhances the model’s perception of object features.

2.4. Banana Plant Leaf Counting Method

To address challenges such as noise interference, irregular leaf morphology, and occlusions, we propose a highly robust counting approach. This method integrates deep learning-based object detection, outlier detection techniques, and the HDBSCAN clustering algorithm to group leaves belonging to the same plant. By overcoming the effects of leaf occlusion and non-uniform depth distribution in complex environments, it enables accurate counting of banana leaves in real-world plantation settings.

2.4.1. Image Processing

In this study, both RGB and depth images were synchronously acquired using a RealSense camera and spatially aligned. Leaf detection of banana plants was performed solely on the RGB images, while the depth data were incorporated in the subsequent counting stage to improve overall accuracy. Specifically, the improved YOLOv8n-MDSD model was employed to detect banana leaves in the RGB images, and the pixel coordinates of the center point of each bounding box were extracted. The corresponding depth values were then obtained from the aligned depth images according to these coordinates, thereby effectively integrating the two-dimensional detection results with three-dimensional spatial information. This approach enables the discrimination of spatial distances between leaves and the camera, allowing for the differentiation of targets at different depth levels.
In practical applications, edge computing devices typically perform leaf counting only for banana plants located close to the camera, while distant plants and background leaves often introduce interference to the counting results. By leveraging depth information, foreground leaves belonging to the target plants can be accurately identified, and background leaves can be excluded, thereby substantially reducing miscounts and double counts. This process significantly enhances the reliability and accuracy of banana leaf counting.

2.4.2. Outlier Detection Method

To enhance the robustness and accuracy of the depth data, this study combines a dynamic thresholding approach with the interquartile range (IQR) method to perform adaptive filtering on the depth values at the object centroids, thereby removing outliers.
The dynamic thresholding method automatically adapts to varying data distributions by computing the mean and standard deviation of the depth values at all detected centroids and then dynamically adjusting the acceptance bounds to avoid the limitations of a fixed threshold. The dynamic threshold is defined in Equation (11), where μ is the mean depth of the detected centroids, σ is their standard deviation, and k is a scalar coefficient. This criterion is used to flag and exclude extreme outliers.
The IQR method is a classic and widely used statistical technique for outlier detection. It is defined in Equation (12), where Q 1 is the first quartile—the value at the 25th percentile of the ordered dataset—and Q 3 is the third quartile—the value at the 75th percentile. The IQR represents the spread of the middle 50% of the data.
Threshold = μ + k · σ
IQR = Q 3 Q 1

2.4.3. HDBSCAN Clustering

HDBSCAN is a density-based clustering algorithm well suited for spatial data, especially when the data contain noise or irregular shapes. Unlike traditional clustering methods such as K-Means, HDBSCAN does not require a predefined number of clusters; instead, it adapts the clustering structure based on changes in data density. Banana plant leaves often exhibit irregular shapes and distributions, and HDBSCAN can effectively handle these non-standard morphologies without assuming spherical or regularly shaped clusters. By avoiding the need to specify the number of clusters in advance, HDBSCAN performs adaptive clustering across regions of varying density in complex environments—such as overlapping leaves or cluttered backgrounds—and is thus particularly well suited for datasets with noise or complex distributions.
In HDBSCAN clustering, the core distance of a point x to its k-th nearest neighbor is defined in Equation (13), where k = m i n _ s a m p l e s represents the minimum number of neighboring points required to designate x as a core point. The core distance quantifies local density: a smaller core distance implies a higher density around x. The mutual reachability distance between two points x and p is then defined as the maximum of the core distances of x and p and their Euclidean distance, as shown in Equation (14). For the parameter settings, the sparsity and heterogeneity of leaf depth distribution in banana orchard scenarios were comprehensively considered. Ultimately, a minimum sample count of 2 and a minimum cluster unit size of 2 were chosen. This configuration reliably groups leaves from the same plant into the same cluster based on the three-dimensional spatial density distribution of their detected centroids.
core k ( x ) = d ( x , N k ( x ) )
d k MRD ( x , p ) = max { core k ( x ) , core k ( p ) , d ( x , p ) }

2.5. Experimental Environment

The experiments in this study were conducted on Ubuntu 20.04.6 LTS with 125 GB of RAM and an NVIDIA GeForce RTX 3090 GPU. All Python scripts were executed under Python 3.9 using the PyTorch 2.0.1 deep learning framework, with training accelerated by the NVIDIA CUDA 11.8 driver.
During model training, we employed the stochastic gradient descent (SGD) optimizer for iterative optimization. Owing to its inherent randomness, SGD can reduce the likelihood of the model becoming trapped in local minima and achieve faster convergence. The training hyperparameters were configured as follows: 300 epochs, a batch size of 16, an initial learning rate of 0.01, and a weight decay of 0.0005, while all other parameters were kept as the default settings of the original YOLOv8 model. To enhance the model’s robustness and increase data diversity, we incorporated the mosaic data augmentation method, which randomly concatenates four images—each subjected to various augmentation operations—into a single mosaic, thereby improving the model’s generalization ability. Since mosaic augmentation sufficiently enriched the dataset, it was disabled during the final 10 epochs of training to further refine model performance.

2.6. Evaluation Metrics

To compare the performance of different models, we employed recall (R), precision (P), average precision (AP), mean average precision (mAP), computational complexity, and parameter count as quantitative evaluation metrics for banana plant leaf detection. The corresponding formulas are given in Equations (15)–(18), where T P denotes the number of true positive predictions, F P denotes the number of false positive predictions, and F N denotes the number of false negative predictions. In this study, the average AP over IoU thresholds from 0.5 to 0.95 with a step size of 0.05 is denoted as mAP50-95, and the AP at an IoU threshold of 0.5 is denoted as mAP50.
P = T p T p + F p × 100 %
R = T p T p + F n × 100 %
A P = 0 1 P ( R ) d R
m A P = 1 N i = 1 N A P i

3. Results

3.1. Performance of the YOLOv8n-MDSD Model

To validate the effectiveness and accuracy of the proposed improvements for banana leaf detection, we conducted comparative experiments by evaluating our YOLOv8n-MDSD model against other YOLO series models. All comparative experiments were performed under identical environmental conditions using 5-fold cross-validation. The results of each fold were averaged, and the final averaged results are summarized in Table 1.
From the comparative experimental results, the YOLOv8n-MDSD model demonstrates consistent performance improvements over other YOLO series models, with mAP50-95 increases of 2.57%, 1.79%, 2.08%, 1.39%, 3.23%, 2.20%, and 2.08%, respectively. In terms of model size, YOLOv8n-MDSD is 9.7 MB, which is larger than YOLOv5n, YOLOv6n, and YOLOv8n through YOLOv12n. Although this comes at the cost of some detection speed, speed is not a stringent requirement in the context of banana leaf detection, whereas improving detection accuracy is more aligned with practical application needs. Overall, the comparative results indicate that YOLOv8n-MDSD achieves the best detection performance for banana leaf detection.
Figure 7 shows a comparison of banana plant leaf detection results produced by different models under the same scene. Although YOLOv5n, YOLOv6n, YOLOv7-tiny, and YOLOv8n through YOLOv12n all perform basic leaf detection, severe occlusion and complex backgrounds lead them to suffer from false positives and missed detections. Examples include merging two leaves into one, detecting the same leaf multiple times, or omitting certain leaves altogether. Furthermore, for small leaves or leaves located at the image borders, YOLOv5n, YOLOv7-tiny, YOLOv8n, YOLOv9t, and YOLOv11n tend to produce false positives by misclassifying visually similar weeds as banana leaves, whereas YOLOv6n, YOLOv10n, and YOLOv12n are prone to missing heavily occluded leaves and those at the image edges. In contrast, the YOLOv8n-MDSD model demonstrates superior completeness and accuracy when detecting leaves under complex occlusion and across multiple scales.

3.2. Ablation Study of YOLOv8n-MDSD

To quantify the contribution of each enhancement module to the model’s performance, an ablation study was conducted on the improved YOLOv8n-MDSD model using our custom dataset. Each module was then incrementally integrated into the baseline YOLOv8n architecture, resulting in 11 experimental configurations. All comparative tests were performed under identical experimental conditions and parameter settings to verify the actual effect of each module on performance improvement. Five-fold cross-validation was employed, and the mean performance of each fold was calculated and summarized in Table 2. In addition, a one-way analysis of variance (ANOVA) was performed on the mAP50–95 results across the five folds for all models to verify whether the performance differences among models were statistically significant. Subsequently, a post-hoc Tukey HSD test was conducted to determine whether the performance improvements of our proposed model over the baseline YOLOv8n were statistically significant.
The results of the first five experimental schemes in Table 2 demonstrate that each of the four individual improvement modules contributed to enhanced model accuracy. Compared with the original YOLOv8n, incorporating the C2f_MLCA module, the C2f_DWR module, the SEAM module, and the dynamic detection head improved mAP50-95 by 0.16%, 0.16%, 0.02%, and 1.38%, respectively. Subsequent experiments combined these modules, and the proposed YOLOv8n-MDSD model—integrating all four improvements into the original YOLOv8n—achieved mAP50 and mAP50-95 values of 89.32% and 65.38%, representing gains of 0.68% and 2.08% over the baseline model. These results indicate that the proposed improvements substantially enhanced banana leaf detection performance, thereby validating the effectiveness of each module.
Moreover, as shown in Table 2, replacing the original C2f module in the YOLOv8n backbone with the C2f_MLCA module produces the YOLOv8n-C2f_MLCA model, whose computational complexity and parameter count remain virtually unchanged relative to YOLOv8n, yet its recall drops by 0.21%. This decline arises because the C2f_MLCA module reweights local and global features: although this reweighting helps the model concentrate on the most salient features, it simultaneously reduces sensitivity to smaller or more challenging targets, thereby lowering recall. When the SEAM attention mechanism is introduced into the neck, it adaptively strengthens multi-scale feature representations to boost detection precision and focus on critical regions. However, by enhancing responses in unoccluded areas to compensate for occlusion losses, SEAM tends to suppress secondary or noisy features, causing the recall to decrease by 0.07% compared to the original YOLOv8n. Finally, integrating both the C2f_MLCA and C2f_DWR modules into the original YOLOv8n architecture endows the model with richer multi-scale contextual information and a broader receptive field, thereby improving detection accuracy in complex environments.
Integrating all four enhancement schemes into the original YOLOv8n architecture yields the YOLOv8n-MDSD model, which leverages multi-level, multi-scale feature augmentation and the synergistic effects of multiple modules to effectively mitigate information loss as well as missed and false detections in complex occlusion scenarios. Although the YOLOv8n-MDSD model increases the parameter count by 1.9 million relative to the baseline YOLOv8n, it achieves a 2.08% improvement in mAP50-95 on the banana leaf detection task.

3.3. Banana Leaf Counting Results

To enable real-time experiments in actual banana plantations, an experimental platform was designed, as shown in Figure 8. The platform comprises an Intel RealSense D415 depth camera, a Jetson Orin NX edge computing device, and a display. The RealSense camera is mounted on an extendable stand to accommodate banana plants of different heights. The Jetson Orin NX device is responsible for receiving and processing the RGB and depth images captured by the depth camera and, based on the deployed YOLOv8n-MDSD model, performs real-time detection and counting of banana plant leaves. The display is used to present the detection and counting results in real time. During the experiment, the image acquisition angles were chosen randomly, without deliberately ensuring all leaves were fully visible, in order to closely simulate a real field environment.
Because the depth and RGB images originate from different sensor modules of the Intel RealSense D415, slight physical misalignment causes them to be defined in separate coordinate systems. To address this, we applied the alignment functionality provided by the RealSense SDK to register the depth and RGB images at the pixel level, ensuring they share a common coordinate frame. During data acquisition, the depth camera was mounted at a 30° downward tilt and positioned 1.2 m from the banana plants. We captured 102 RGB–depth image pairs: 51 at a resolution of 640 × 480 and 51 at 1280 × 720. Experimental results demonstrate that this setup reliably yields clear, accurately aligned RGB and depth images. Example captures are shown in Figure 9.
To validate the effectiveness and accuracy of the proposed method, field experiments were conducted in a banana plantation using the platform equipped with the banana plant leaf counting algorithm. During the trials, the platform traversed pre-defined inter-row paths, executed the leaf detection and counting algorithm, and logged the results. The outcomes are shown in Figure 10: Figure 10a has a resolution of 640 × 480, while Figure 10b,c are at 1280 × 720. These results indicate that the proposed approach can accurately detect and count banana leaves located near the device, although some counting errors occur under certain conditions.
In Figure 10a, due to limitations of the detection algorithm and the imaging distance, the leaves of the two banana plants closest to the device are grouped into two clusters and marked at their centroids with differently colored dots. The nearest plant is detected as having 11 leaves, whereas it actually has 12; the more distant plant is detected as having 10 leaves, while its true count is 11. In both cases, a single leaf was severely occluded and therefore not detected or counted by the algorithm.
Figure 10b shows the detection results for three banana plants, with each leaf marked in one of three distinct colors and the leaf centers annotated. For the plant closest to the device, the algorithm detected 8 leaves, whereas the actual leaf count was 10; this discrepancy arose because two leaves were not detected due to severe occlusion. For the second plant, the detected and actual leaf counts both were eight, indicating accurate performance. The plant at the right edge of the image was not fully captured during acquisition, so its leaf count is inaccurate and has been excluded from the analysis.
Figure 10c displays leaves classified into three distinct plant groups. For the plant closest to the device, the algorithm counted 13 leaves, whereas the actual count was 11; this overestimation resulted from two partially occluded leaves that were each split and detected as two separate leaves. For the next plant along the path, the detected leaf count was nine versus the true count of eight, due to a combination of duplicate detections and missed detections by the algorithm. The plant on the right was detected as having four leaves when it actually had eight; this large error resulted from severe occlusion and missing depth information for leaves at that position.
In summary, although some leaves remain undetected under severe occlusion, the proposed algorithm reliably identifies and accurately counts the leaves of the banana plants closest to the device. To further assess the generalizability of our method, we collected 102 images throughout field trials and analyzed the resulting count visualizations. Focusing on the plant nearest the device, we compiled the 103 detection results in Table 3 and plotted the error distribution in Figure 11. As shown, the counting error for each image lies within the range of −2 to +2 leaves, which falls within an acceptable margin for the algorithm.
Further statistical analysis, summarized in Table 4, shows that our algorithm achieves an overall mean absolute error (MAE) of 0.67 and an overall root mean square error (RMSE) of 1.01 across all 102 images. On the 1280 × 720 subset, MAE and RMSE are 0.81 and 1.12, respectively, whereas on the 640 × 480 subset they decrease to 0.51 and 0.86. These results indicate a slight overall tendency to overestimate leaf counts, but demonstrate superior performance on lower-resolution (640 × 480) images. In conclusion, the proposed method provides high accuracy and robust performance in real-world settings, reliably completing banana leaf counting tasks even under complex environmental conditions.

4. Discussion

In this study, we propose a banana leaf detection and counting method tailored for complex plantation environments, integrating a multi-scale feature enhancement and spatial-depth-collaborative reasoning strategy to achieve accurate leaf recognition and counting. Several optimization modules were incorporated into the YOLOv8n baseline model, including the SEAM module, C2f_MLCA, C2f_DWR, and the DyHead dynamic detection head. These enhancements effectively improve the model’s feature extraction capability and robustness under challenging field conditions. Specifically, the SEAM module focuses on occlusion-prone regions, alleviating detection difficulties caused by overlapping leaves; the C2f_DWR module, through the introduction of dilated convolution and wavelet transform, strengthens the ability to capture multi-scale contextual information; the C2f_MLCA module enhances attention to key features in the backbone; and the DyHead module facilitates multi-dimensional feature interaction across scale, spatial, and task-aware dimensions in the detection head, thereby improving detection performance for small and occluded objects. In addition, a robust leaf counting strategy—combining dynamic thresholding, the interquartile range (IQR) method, and the HDBSCAN clustering algorithm—enables accurate estimation of leaf counts even under irregular morphology and severe occlusion, effectively mitigating the impact of field complexity on counting accuracy.
Compared with existing YOLO-based improvements, the distinctiveness of this work lies in the synergistic integration of multiple modules with a robust counting strategy: not only does the detection network achieve enhanced adaptability to small-scale and occluded targets, but the introduction of clustering and statistical methods in the post-processing stage also significantly improves the accuracy and robustness of leaf counting. This end-to-end improvement demonstrates superior generalization and applicability in real banana plantation scenarios. Unlike prior studies that relied solely on single-module enhancements, our approach exhibits more stable performance under complex field conditions.
Despite the favorable performance of YOLOv8n-MDSD across multiple scenarios, several limitations remain. First, the dataset used in this study is relatively limited in size and covers only a single crop (banana), leaving its generalization across different crops, seasons, and geographic regions to be further verified. Second, detection accuracy still decreases under extreme lighting conditions (overly bright or dark) or in cases of severe leaf overlap; moreover, the depth measurement precision of the RealSense sensor is constrained in complex field environments, which may affect the accuracy of leaf counting. Third, the dataset distribution exhibits some imbalance, with limited samples from certain growth stages, potentially leading to overfitting in specific scenarios. Furthermore, as the images were captured from random single-view angles, some leaves may be occluded by pseudostems or other leaves and thus excluded from the camera’s field of view, highlighting a fundamental limitation of single-view methods. Future work could incorporate multi-view image acquisition and fusion to systematically evaluate model stability and robustness under partial occlusion, thereby further improving its practical value. Finally, long-term inference on resource-constrained embedded devices (e.g., Jetson Orin NX) may be affected by thermal issues and computational bottlenecks, reducing stability and detection accuracy.
Future research can be advanced in several directions: (1) expanding data collection across different years and locations to validate the model’s generalization under diverse environments and cultivation conditions; (2) conducting transfer learning and evaluation on other crops to assess method generalizability; (3) collaborating with farmers to implement real-time deployment tests, further verifying the model’s applicability and practical value in agricultural production; (4) integrating the model with crop management decision-support tools to provide actionable insights for precision agriculture; (5) exploring richer data augmentation strategies and multimodal inputs (e.g., point cloud and hyperspectral data) to enhance robustness under extreme conditions; and (6) further optimizing the network architecture and parameter size to achieve improved efficiency and stability on edge devices while maintaining high accuracy.

5. Conclusions

In this study, we propose the YOLOv8n-MDSD model, which achieves high-precision detection and effectively addresses leaf occlusion by integrating multiple optimization modules. Compared to the original model, mAP50 and mAP50-95 increase by 0.68 % and 2.08 %, reaching 89.32 % and 65.38 %, respectively. When compared with other mainstream models, the YOLOv8n-MDSD model delivers the best overall performance.
By leveraging the IQR method alongside the alignment of RGB and depth images, we introduce a banana leaf counting approach that first removes anomalous depth values encountered during acquisition and replaces them with the median value within the local neighborhood. Experimental results demonstrate that this method achieves high counting accuracy under real-world conditions, with a MAE of 0.67 and an RMSE of 1.01. The errors primarily arise from missed detections of heavily occluded leaves and occasional false positives. Overall, the proposed method exhibits robust accuracy and stability, effectively fulfilling the task of counting banana leaves.
We deployed the YOLOv8n-MDSD model on an NVIDIA Jetson Orin NX embedded platform mounted on a Scout Mini wheeled chassis and conducted in-field tests within a banana plantation. The experiments evaluated the model’s performance and suitability in real-world conditions and validated the accuracy of the leaf-counting method. The results indicate that, particularly for plants located near the device, the leaf-count error remains within 1–2 leaves, with 100 % count accuracy achieved in most cases. These findings demonstrate the algorithm’s adaptability and stability in complex scenarios, enabling fully automated and precise counting of banana leaves.
Future work will focus on enhancing the model’s accuracy in detecting and counting occluded leaves under complex conditions. On one hand, we will optimize the YOLOv8n-MDSD network architecture and introduce multimodal fusion techniques to strengthen robustness in challenging scenarios; on the other hand, we will investigate lightweight model designs and inference-acceleration schemes for embedded platforms to improve the system’s real-time performance and energy efficiency. Furthermore, the algorithm will be extended to different growth stages and diverse climatic conditions to establish a more intelligent banana plantation monitoring system. Finally, we will explore the intrinsic relationships between leaf count, plant health, and yield to provide technical support for precision management and efficient development of the banana industry, thereby ushering in a new era of digital plantation management.

Author Contributions

Conceptualization: Z.L.; methodology: X.X., G.L. and Z.L.; software: G.L. and Z.L.; validation: Z.L., S.P. and H.L.; formal analysis: X.X., G.L. and S.C.; investigation: G.L., S.C., S.P. and H.L.; resources: X.X., J.D. and Z.Y.; data curation: Z.L., S.C., S.P. and H.L.; writing—original draft preparation: G.L. and Z.L.; writing—review and editing: X.X., G.L., J.D. and Z.Y.; visualization: G.L. and Z.L.; supervision: X.X., J.D. and Z.Y.; project administration: X.X.; funding acquisition: X.X. All authors have read and agreed to the published version of the manuscript.

Funding

This research was funded by the Guangzhou Key R&D Program, grant number 2024B03J1355; the National Natural Science Foundation of China, grant numbers 32271996 and 32572183; the Special Fund for the Construction of the Modern Agricultural Industry Technology System of the Ministry of Finance and the Ministry of Agriculture and Rural Affairs, grant number CARS-31-11; and the Basic Research Fund for Central Public Welfare Research Institutes, grant number CATASCXTD202309. The APC was funded by the Special Fund for the Construction of the Modern Agricultural Industry Technology System of the Ministry of Finance and the Ministry of Agriculture and Rural Affairs.

Data Availability Statement

The raw data supporting the conclusions of this article will be made available by the authors on request.

Conflicts of Interest

The authors declare no conflicts of interest.

References

  1. Fu, L.; Duan, J.; Zou, X.; Lin, G.; Song, S.; Ji, B.; Yang, Z. Banana detection based on color and texture features in the natural environment. Comput. Electron. Agric. 2019, 167, 105057. [Google Scholar] [CrossRef]
  2. Fu, L.; Yang, Z.; Wu, F.; Zou, X.; Lin, J.; Cao, Y.; Duan, J. YOLO-Banana: A Lightweight Neural Network for Rapid Detection of Banana Bunches and Stalks in the Natural Environment. Agronomy 2022, 12, 391. [Google Scholar] [CrossRef]
  3. Jiang, Y.; Duan, J.; Xu, X.; Ding, Y.; Li, Y.; Yang, Z. Measurement of the banana pseudo-stem phenotypic parameters based on ellipse model. Int. J. Agric. Biol. Eng. 2022, 15, 195–202. [Google Scholar] [CrossRef]
  4. Fu, L.; Wu, F.; Zou, X.; Jiang, Y.; Lin, J.; Yang, Z.; Duan, J. Fast detection of banana bunches and stalks in the natural environment based on deep learning. Comput. Electron. Agric. 2022, 194, 106800. [Google Scholar] [CrossRef]
  5. Jiang, Y.; Yang, Z.; Xu, X.; Xie, B.; Duan, J. Spreading model of single droplet impacting the banana leaf surface and computational fluid dynamics simulation analysis. Comput. Electron. Agric. 2024, 223, 109113. [Google Scholar] [CrossRef]
  6. Coppens, F.; Wuyts, N.; Inzé, D.; Dhondt, S. Unlocking the potential of plant phenotyping data through integration and data-driven approaches. Curr. Opin. Syst. Biol. 2017, 4, 58–63. [Google Scholar] [CrossRef] [PubMed]
  7. Dobrescu, A.; Giuffrida, M.V.; Tsaftaris, S.A. Leveraging Multiple Datasets for Deep Leaf Counting. In Proceedings of the 2017 IEEE International Conference on Computer Vision Workshops (ICCVW), Venice, Italy, 22–29 October 2017; pp. 2072–2079, ISSN 2473-9944. [Google Scholar] [CrossRef]
  8. Kamble, M.G.; Singh, A.; Mishra, V.; Meghwal, M.; Prabhakar, P.K. Mass and surface modelling of green plantain banana fruit based on physical characteristics. Comput. Electron. Agric. 2021, 186, 106194. [Google Scholar] [CrossRef]
  9. Jiang, B.; Wang, P.; Zhuang, S.; Li, M.; Li, Z.; Gong, Z. Leaf Counting with Multi-Scale Convolutional Neural Network Features and Fisher Vector Coding. Symmetry 2019, 11, 516. [Google Scholar] [CrossRef]
  10. Farjon, G.; Edan, Y. AgroCounters—A repository for counting objects in images in the agricultural domain by using deep-learning algorithms: Framework and evaluation. Comput. Electron. Agric. 2024, 222, 108988. [Google Scholar] [CrossRef]
  11. Wu, F.; Yang, Z.; Mo, X.; Wu, Z.; Tang, W.; Duan, J.; Zou, X. Detection and counting of banana bunches by integrating deep learning and classic image-processing algorithms. Comput. Electron. Agric. 2023, 209, 107827. [Google Scholar] [CrossRef]
  12. Shumack, S.; Hesse, P.; Farebrother, W. Deep learning for dune pattern mapping with the AW3D30 global surface model. Landforms 2020, 45, 2417–2431. [Google Scholar] [CrossRef]
  13. Li, Y.; Zhan, X.; Liu, S.; Lu, H.; Jiang, R.; Guo, W.; Chapman, S.; Ge, Y.; de Solan, B.; Ding, Y.; et al. Self-Supervised Plant Phenotyping by Combining Domain Adaptation with 3D Plant Model Simulations: Application to Wheat Leaf Counting at Seedling Stage. Plant Phenomics 2023, 5, 0041. [Google Scholar] [CrossRef]
  14. Farjon, G.; Itzhaky, Y.; Khoroshevsky, F.; Bar-Hillel, A. Leaf Counting: Fusing Network Components for Improved Accuracy. Front. Plant Sci. 2021, 12, 575751. [Google Scholar] [CrossRef]
  15. Giuffrida, M.V.; Doerner, P.; Tsaftaris, S.A. Pheno-Deep Counter: A unified and versatile deep learning architecture for leaf counting. Plant J. 2018, 96, 880–890. [Google Scholar] [CrossRef]
  16. Xu, C.; Jiang, H.; Yuen, P.; Zaki Ahmad, K.; Chen, Y. MHW-PD: A robust rice panicles counting algorithm based on deep learning and multi-scale hybrid window. Comput. Electron. Agric. 2020, 173, 105375. [Google Scholar] [CrossRef]
  17. Dobrescu, A.; Giuffrida, M.V.; Tsaftaris, S.A. Doing More With Less: A Multitask Deep Learning Approach in Plant Phenotyping. Front. Plant Sci. 2020, 11, 141. [Google Scholar] [CrossRef]
  18. Lu, S.; Song, Z.; Chen, W.; Qian, T.; Zhang, Y.; Chen, M.; Li, G. Counting Dense Leaves under Natural Environments via an Improved Deep-Learning-Based Object Detection Algorithm. Agriculture 2021, 11, 1003. [Google Scholar] [CrossRef]
  19. Zhuang, L.; Wang, C.; Hao, H.; Li, J.; Xu, L.; Liu, S.; Guo, X. Maize emergence rate and leaf emergence speed estimation via image detection under field rail-based phenotyping platform. Comput. Electron. Agric. 2024, 220, 108838. [Google Scholar] [CrossRef]
  20. Fan, X.; Zhou, R.; Tjahjadi, T.; Das Choudhury, S.; Ye, Q. A Segmentation-Guided Deep Learning Framework for Leaf Counting. Front. Plant Sci. 2022, 13, 844522. [Google Scholar] [CrossRef]
  21. Bhagat, S.; Kokare, M.; Haswani, V.; Hambarde, P.; Kamble, R. Eff-UNet++: A novel architecture for plant leaf segmentation and counting. Ecol. Inform. 2022, 68, 101583. [Google Scholar] [CrossRef]
  22. Deb, M.; Dhal, K.G.; Das, A.; Hussien, A.G.; Abualigah, L.; Garai, A. A CNN-based model to count the leaves of rosette plants (LC-Net). Sci. Rep. 2024, 14, 1496. [Google Scholar] [CrossRef] [PubMed]
  23. Ma, R.; Fuentes, A.; Yoon, S.; Lee, W.Y.; Kim, S.C.; Kim, H.; Park, D.S. Local refinement mechanism for improved plant leaf segmentation in cluttered backgrounds. Front. Plant Sci. 2023, 14, 1211075. [Google Scholar] [CrossRef] [PubMed]
  24. Ren, M.; Zemel, R.S. End-to-End Instance Segmentation with Recurrent Attention. In Proceedings of the IEEE Conference on Computer Vision and Pattern Recognition, Honolulu, HI, USA, 21–26 July 2017. [Google Scholar]
  25. Romera-Paredes, B.; Torr, P.H.S. Recurrent Instance Segmentation. In European Conference on Computer Vision; Springer International Publishing: Cham, Switzerland, 2016. [Google Scholar]
  26. Praveen Kumar, J.; Domnic, S. Image based leaf segmentation and counting in rosette plants. Inf. Process. Agric. 2019, 6, 233–246. [Google Scholar] [CrossRef]
  27. Yang, T.; Jay, S.; Gao, Y.; Liu, S.; Baret, F. The balance between spectral and spatial information to estimate straw cereal plant density at early growth stages from optical sensors. Comput. Electron. Agric. 2023, 215, 108458. [Google Scholar] [CrossRef]
  28. Wan, D.; Lu, R.; Shen, S.; Xu, T.; Lang, X.; Ren, Z. Mixed local channel attention for object detection. Eng. Appl. Artif. Intell. 2023, 123, 106442. [Google Scholar] [CrossRef]
  29. Endtmayer, B.; Langer, U.; Schafelner, A. Goal-oriented adaptive space-time finite element methods for regularized parabolic p-Laplace problems. Eng. Appl. Artif. Intell. 2023, 167, 286–297. [Google Scholar] [CrossRef]
  30. Yi, W.; Xia, S.; Kuzmin, S.; Gerasimov, I.; Cheng, X. YOLOv7-KDT: An ensemble model for pomelo counting in complex environment. Comput. Electron. Agric. 2024, 227, 109469. [Google Scholar] [CrossRef]
  31. Chen, H.; Tang, C.; Hu, X. DHS-DETR: Efficient DETRs with dynamic head switching. Comput. Vis. Image Underst. 2024, 248, 104106. [Google Scholar] [CrossRef]
  32. Herderschee, J.; Heinonen, T.; Fenwick, C.; Schrijver, I.T.; Ohmiti, K.; Moradpour, D.; Cavassini, M.; Pantaleo, G.; Roger, T.; Calandra, T.; et al. High-dimensional immune phenotyping of blood cells by mass cytometry in patients infected with hepatitis C virus. Clin. Microbiol. Infect. 2021, 28, 611.e1–611.e7. [Google Scholar] [CrossRef]
  33. Yau, W.K.; Ng, O.E.; Lee, S.W. Portable device for contactless, non-destructive and in situ outdoor individual leaf area measurement. Comput. Electron. Agric. 2021, 187, 106278. [Google Scholar] [CrossRef]
  34. Liu, Z.; Rasika, D. Abeyrathna, R.M.; Mulya Sampurno, R.; Massaki Nakaguchi, V.; Ahamed, T. Faster-YOLO-AP: A lightweight apple detection algorithm based on improved YOLOv8 with a new efficient PDWConv in orchard. Comput. Electron. Agric. 2024, 223, 109118. [Google Scholar] [CrossRef]
  35. Wang, N.; Fu, S.; Rao, Q.; Zhang, G.; Ding, M. Insect-YOLO: A new method of crop insect detection. Comput. Electron. Agric. 2025, 232, 110085. [Google Scholar] [CrossRef]
  36. Wang, J.; Ma, S.; Wang, Z.; Ma, X.; Yang, C.; Chen, G.; Wang, Y. Improved Lightweight YOLOv8 Model for Rice Disease Detection in Multi-Scale Scenarios. Agronomy 2025, 15, 445. [Google Scholar] [CrossRef]
  37. Yuan, J.; Fan, J.; Sun, Z.; Liu, H.; Yan, W.; Li, D.; Liu, H.; Wang, J.; Huang, D. Deployment of CES-YOLO: An Optimized YOLO-Based Model for Blueberry Ripeness Detection on Edge Devices. Agronomy 2025, 15, 1948. [Google Scholar] [CrossRef]
  38. Xu, Y.; Li, H.; Zhou, Y.; Zhai, Y.; Yang, Y.; Fu, D. GLL-YOLO: A Lightweight Network for Detecting the Maturity of Blueberry Fruits. Agriculture 2025, 15, 1877. [Google Scholar] [CrossRef]
  39. Zhang, Y.; Liu, Z.; Guo, X.; Li, C.; Teng, G. Wheat Head Detection in Field Environments Based on an Improved YOLOv11 Model. Agriculture 2025, 15, 1765. [Google Scholar] [CrossRef]
  40. Wang, J.; Gao, Z.; Wang, S.; Lin, S.; Wu, H.; Fang, Z.; He, R.; Zhang, H.; Zhang, Y. Quantitative Assessment of Banana Canopy Porosity Based on a Three-Dimensional Canopy Model and Its Impact on Spray Droplet Penetration within the Canopy from Unmanned Aerial Vehicle Spraying Systems. Crop Prot. 2025, 197, 107360. [Google Scholar] [CrossRef]
  41. Ma, X.; Hao, Z.; Liu, S.; Li, J. Walnut Surface Defect Classification and Detection Model Based on Enhanced YOLO11n. Agriculture 2025, 15, 1707. [Google Scholar] [CrossRef]
  42. Tang, R.; Jun, T.; Chu, Q.; Sun, W.; Sun, Y. Small Object Detection in Agriculture: A Case Study on Durian Orchards Using EN-YOLO and Thermal Fusion. Plants 2025, 14, 2619. [Google Scholar] [CrossRef]
  43. You, H.; Fan, J.; Huang, D.; Yan, W.; Zhang, X.; Sun, Z.; Liu, H.; Yuan, J. Towards Precise Papaya Ripeness Assessment: A Deep Learning Framework with Dynamic Detection Heads. Agriculture 2025, 15, 1585. [Google Scholar] [CrossRef]
Figure 1. Original (a) and augmented (b) banana plant images.
Figure 1. Original (a) and augmented (b) banana plant images.
Agronomy 15 02195 g001
Figure 2. YOLOv8n-MDSD network architecture.
Figure 2. YOLOv8n-MDSD network architecture.
Agronomy 15 02195 g002
Figure 3. C2f_MLCA module architecture: (a) MLCA, (b) C2f_MLCA, (c) Bottleneck-MLCA.
Figure 3. C2f_MLCA module architecture: (a) MLCA, (b) C2f_MLCA, (c) Bottleneck-MLCA.
Agronomy 15 02195 g003
Figure 4. C2f_DWR module architecture: (a) DWR_Conv, (b) C2f_DWR, (c) Bottleneck-DWR.
Figure 4. C2f_DWR module architecture: (a) DWR_Conv, (b) C2f_DWR, (c) Bottleneck-DWR.
Agronomy 15 02195 g004
Figure 5. SEAM module architecture.
Figure 5. SEAM module architecture.
Agronomy 15 02195 g005
Figure 6. DyHead structure diagram.
Figure 6. DyHead structure diagram.
Agronomy 15 02195 g006
Figure 7. Visualization of banana leaf detection results obtained by different YOLO-series models.
Figure 7. Visualization of banana leaf detection results obtained by different YOLO-series models.
Agronomy 15 02195 g007
Figure 8. Experimental platform.
Figure 8. Experimental platform.
Agronomy 15 02195 g008
Figure 9. RGB image (a) and depth image (b) captured by the Intel RealSense D415 depth camera.
Figure 9. RGB image (a) and depth image (b) captured by the Intel RealSense D415 depth camera.
Agronomy 15 02195 g009
Figure 10. Visualization of banana leaf counting results. Panels (ac) correspond to counting outcomes for different plants.
Figure 10. Visualization of banana leaf counting results. Panels (ac) correspond to counting outcomes for different plants.
Agronomy 15 02195 g010
Figure 11. Leaf counting results and errors for banana plants.
Figure 11. Leaf counting results and errors for banana plants.
Agronomy 15 02195 g011
Table 1. Performance comparison of different YOLO series models.
Table 1. Performance comparison of different YOLO series models.
ModelmAP50(%)mAP50-95(%)Model Size/MBFLOPs/GParameter P/M
YOLOv5n88.5462.815.17.12.50
YOLOv6n88.4163.598.311.74.23
YOLOv8n88.6463.306.08.23.01
YOLOv9t89.0663.994.57.61.97
YOLOv10n87.7562.155.58.22.69
YOLOv11n88.9063.185.36.32.58
YOLOv12n88.9663.305.25.82.51
YOLOv8n-MDSD89.3265.389.715.54.91
Table 2. Results of the ablation experiments and the statistical significance analysis between the improved model and the baseline YOLOv8n, where ** indicates p < 0.01 and *** indicates p < 0.001 .
Table 2. Results of the ablation experiments and the statistical significance analysis between the improved model and the baseline YOLOv8n, where ** indicates p < 0.01 and *** indicates p < 0.001 .
ModelPrecision(%)Recall(%)mAP50(%)mAP50-95(%)
YOLOv8n86.9280.9888.6463.30
YOLOv8n-C2f_MLCA87.3780.7788.8263.46
YOLOv8n-C2f_DWR86.8281.2688.9863.46
YOLOv8n-SEAM86.9880.9188.5963.32
YOLOv8n-Dyhead **87.3881.9089.1664.68
YOLOv8n-C2f_MLCA-C2f_DWR86.3081.6688.8463.82
YOLOv8n-C2F_MLCA-Dyhead ***87.1882.1289.2464.92
YOLOv8n-C2f_DWR-Dyhead ***87.2482.0089.1665.00
YOLOv8n-SEAM-Dyhead **87.6281.3789.0164.66
YOLOv8n-C2f_MLCA-C2f_DWR-Dyhead ***87.9081.0689.3665.04
YOLOv8n-MDSD ***88.0881.3589.3265.38
Table 3. Banana leaf counting results.
Table 3. Banana leaf counting results.
Image IDActual ValueDetected ValueErrorAbsolute Error Rate (AER)
Image_11011−110%
Image_2101000%
Image_31211110%
Image_1009900%
Image_1019900%
Image_102109110%
Table 4. Error comparison for images at different resolutions.
Table 4. Error comparison for images at different resolutions.
ResolutionMean Absolute Error (MAE)Root Mean Square Error (RMSE)
1280 × 7200.811.12
640 × 4800.510.86
Overall0.671.01
Disclaimer/Publisher’s Note: The statements, opinions and data contained in all publications are solely those of the individual author(s) and contributor(s) and not of MDPI and/or the editor(s). MDPI and/or the editor(s) disclaim responsibility for any injury to people or property resulting from any ideas, methods, instructions or products referred to in the content.

Share and Cite

MDPI and ACS Style

Xu, X.; Liu, G.; Luo, Z.; Chen, S.; Peng, S.; Liang, H.; Duan, J.; Yang, Z. A Robust and High-Accuracy Banana Plant Leaf Detection and Counting Method for Edge Devices in Complex Banana Orchard Environments. Agronomy 2025, 15, 2195. https://doi.org/10.3390/agronomy15092195

AMA Style

Xu X, Liu G, Luo Z, Chen S, Peng S, Liang H, Duan J, Yang Z. A Robust and High-Accuracy Banana Plant Leaf Detection and Counting Method for Edge Devices in Complex Banana Orchard Environments. Agronomy. 2025; 15(9):2195. https://doi.org/10.3390/agronomy15092195

Chicago/Turabian Style

Xu, Xing, Guojie Liu, Zihao Luo, Shangcun Chen, Shiye Peng, Huazimo Liang, Jieli Duan, and Zhou Yang. 2025. "A Robust and High-Accuracy Banana Plant Leaf Detection and Counting Method for Edge Devices in Complex Banana Orchard Environments" Agronomy 15, no. 9: 2195. https://doi.org/10.3390/agronomy15092195

APA Style

Xu, X., Liu, G., Luo, Z., Chen, S., Peng, S., Liang, H., Duan, J., & Yang, Z. (2025). A Robust and High-Accuracy Banana Plant Leaf Detection and Counting Method for Edge Devices in Complex Banana Orchard Environments. Agronomy, 15(9), 2195. https://doi.org/10.3390/agronomy15092195

Note that from the first issue of 2016, this journal uses article numbers instead of page numbers. See further details here.

Article Metrics

Back to TopTop