Sign in to use this feature.

Years

Between: -

Subjects

remove_circle_outline
remove_circle_outline
remove_circle_outline
remove_circle_outline
remove_circle_outline
remove_circle_outline
remove_circle_outline
remove_circle_outline
remove_circle_outline

Journals

remove_circle_outline
remove_circle_outline
remove_circle_outline
remove_circle_outline

Article Types

Countries / Regions

remove_circle_outline
remove_circle_outline
remove_circle_outline
remove_circle_outline
remove_circle_outline

Search Results (753)

Search Parameters:
Keywords = phylogenetic classification

Order results
Result details
Results per page
Select all
Export citation of selected articles as:
19 pages, 3100 KB  
Article
Genome-Wide Identification of WRKY Gene Family in Artemisia and Its Expression Analysis of Aphid Resistance
by Lanjie Xu, Sufang An, Qing Yang, Xiaohui Wu, Hongqi Yang, Junping Feng, Yazhou Liu, Zhansheng Nie, Yongliang Yu and Huizhen Liang
Int. J. Mol. Sci. 2026, 27(7), 2981; https://doi.org/10.3390/ijms27072981 (registering DOI) - 25 Mar 2026
Abstract
WRKY is a crucial transcription factor involved in plant growth, development, and responses to abiotic stress. In the present study, a total of 182 AaWRKY transcription factor members were identified across the Artemisia argyi genome and found to be distributed across 17 chromosomes. [...] Read more.
WRKY is a crucial transcription factor involved in plant growth, development, and responses to abiotic stress. In the present study, a total of 182 AaWRKY transcription factor members were identified across the Artemisia argyi genome and found to be distributed across 17 chromosomes. Evolutionary analysis revealed that segmental duplication served as the primary driver for family expansion, with the evolutionary trajectory shaped by strong purifying selection (Ka/Ks < 1.0). Phylogenetic classification categorized these members into seven highly conserved subgroups, while physicochemical analysis indicated that most AaWRKYs are unstable, hydrophilic proteins, consistent with the rapid turnover required for transcriptional switches. Transcriptomic profiling unveiled significant tissue-specific expression patterns, with over 50% of the members predominantly enriched in roots and specific genes, such as AaWRKY11, implicated in the regulation of leaf senescence. Protein–protein interaction (PPI) network analysis identified AaWRKY110 as a central regulatory hub linking the MAPK signaling pathway with the isoflavonoid biosynthetic machinery. Furthermore, comparative transcriptomic analysis between aphid-resistant (Ai20K) and susceptible (Ai72G) cultivars demonstrated that resistance is conferred by a priming mechanism involving high basal expression of key candidates, including AaWRKY82, 108, 128, and 71. In contrast, the susceptible genotype exhibited a delayed and ineffective hypersensitive-like response. Collectively, these findings elucidate the evolutionary dynamics of the AaWRKY family and provide critical genetic targets for the concurrent improvement of medicinal metabolite accumulation and biotic stress resilience in Artemisia argyi via molecular breeding. Full article
(This article belongs to the Section Molecular Plant Sciences)
Show Figures

Figure 1

28 pages, 19266 KB  
Article
Phylogenetic Lineages of PRRSV-2 from Canada Reveal Patterns of Transboundary Spread and Two Novel Sub-Lineages in North America
by João P. Herrera da Silva, Igor A. D. Paploski, Robert Charette, Luc Dufresne, Sylvain Messier, Julie Bolduc, Mariana Kikuti, Nakarin Pamornchainavakul, Cesar A. Corzo and Kimberly VanderWaal
Pathogens 2026, 15(4), 346; https://doi.org/10.3390/pathogens15040346 - 24 Mar 2026
Abstract
PRRSV-2 represents a major threat to the swine industry. Canada is one of the world’s leading pork producers and a major trading partner of live pigs with the United States, yet PRRSV-2 evolutionary dynamics in these two countries are often studied independently, partly [...] Read more.
PRRSV-2 represents a major threat to the swine industry. Canada is one of the world’s leading pork producers and a major trading partner of live pigs with the United States, yet PRRSV-2 evolutionary dynamics in these two countries are often studied independently, partly due to limited publicly available sequence data from Canada. We analyzed more than 3000 PRRSV-2 ORF5 sequences collected between 2000 and 2024 from five Canadian provinces. Thirteen previously described sub-lineages were detected in Canada, while approximately one-third of the sequences could not be assigned to any known sub-lineage. Phylogenetic analyses incorporating global reference sequences revealed that most unclassified sequences clustered into four distinct monophyletic clades, exhibiting genetic distances greater than 9.5% from recognized sub-lineages. We propose two new sub-lineages, 1K and 1L, corresponding to clades that were prevalent and persistent over time, whereas the remaining two clades were rare and last detected in 2021. We reconstructed cross-border transmission histories and found that sub-lineages 1C, 1H, 1I, 1K, and 1L originated in Canada, whereas 1A, 1B, 1E, and 1F originated in the United States. Transmission patterns varied across sub-lineages, ranging from unidirectional to bidirectional movement. Our findings refine PRRSV-2 classification and provide insights to inform targeted surveillance, particularly at national borders. Full article
(This article belongs to the Section Viral Pathogens)
Show Figures

Figure 1

14 pages, 708 KB  
Article
Disentangling SARS-CoV-2 Sustained Viremia Cases: Evolution, Persistence and Reinfection
by Brunna M. Alves, Filipe R. R. Moreira, Marianne M. Garrido, Pedro S. de Carvalho, Élida M. de Oliveira, Caroline C. de Sá, James Arthos, Claudia Cicala, João P. B. Viola, Livia R. Goes, Juliana D. Siqueira and Marcelo A. Soares
Viruses 2026, 18(3), 393; https://doi.org/10.3390/v18030393 - 21 Mar 2026
Viewed by 183
Abstract
Based on the follow-up of patients who recovered from severe acute respiratory syndrome coronavirus 2 (SARS-CoV-2) infection, several reports of people who re-tested positive have been described. This may result from viral reactivation, true reinfection, superinfection, or an initial infection by more than [...] Read more.
Based on the follow-up of patients who recovered from severe acute respiratory syndrome coronavirus 2 (SARS-CoV-2) infection, several reports of people who re-tested positive have been described. This may result from viral reactivation, true reinfection, superinfection, or an initial infection by more than one virus (multiple infection). These scenarios can only be correctly distinguished through viral quasispecies analysis. Herein, 26 cancer patients under extended follow-up for SARS-CoV-2 infection were submitted to multiple longitudinal analyses through nucleic acid isolation, PCR amplification and high-throughput sequencing. SARS-CoV-2 classification and the definition of cases as persistent or repeated infections were based on phylogenetic reconstruction. Supported by their viral complete genomes and intrahost quasispecies over time, the different scenarios were identified. Nine confirmed and 12 plausible persistence cases were identified. Virus evolution dynamics in the intrahost population from patients with persistent infection was shown for the first time. Regarding reinfection, three confirmed and two plausible cases were identified, including one case of multiple infection. Altogether, this is the first study that analyzes the plethora of SARS-CoV-2 within-host minor variants and describes reinfections, multiple infections and viral evolution across time in cancer patients, contributing to the understanding of SARS-CoV-2’s within-host population dynamics in the natural history of COVID-19. Full article
(This article belongs to the Special Issue Molecular Epidemiology of SARS-CoV-2, 4th Edition)
Show Figures

Figure 1

16 pages, 2663 KB  
Article
Effects of Foliar Potassium Fertilizer on Photosynthetic Capacity and Expression of Potassium and Sugar Transporters in Peach (Prunus persica)
by Ziqi Wang, Chenjia Yao, Yong Yang, Silas Segbo, Xiaoyu Xu, Ximeng Lin, Pengyu Zhou, Feng Gao, Zhaojun Ni, Ting Shi and Zhihong Gao
Horticulturae 2026, 12(3), 388; https://doi.org/10.3390/horticulturae12030388 - 21 Mar 2026
Viewed by 89
Abstract
Potassium (K+) is a vital macronutrient for plant growth and stress resilience, with KT/HAK/KUP transporters playing a central role in its homeostasis. Although these transporters are known to influence photosynthesis, the molecular mechanisms by which fertilization promotes assimilate accumulation in peach [...] Read more.
Potassium (K+) is a vital macronutrient for plant growth and stress resilience, with KT/HAK/KUP transporters playing a central role in its homeostasis. Although these transporters are known to influence photosynthesis, the molecular mechanisms by which fertilization promotes assimilate accumulation in peach crops remain poorly understood. In this study, 17 PpHAK genes were identified based on the peach genome and classified into four distinct clades through phylogenetic analysis, a classification further supported by conserved gene structures and motifs. Interspecific collinearity analysis revealed that transporters are highly conserved among Rosaceae species. Physiological measurements demonstrated that foliar application significantly enhanced photosynthetic capacity, as evidenced by a 33% increase in net photosynthetic rate (Pn) and improved photoelectron yield (Y(II)). At the same time, the transcript levels of the transporters PpHAK1, PpHAK5, and PpHAK9 were significantly upregulated, as confirmed by quantitative real-time RT-PCR (qRT-PCR) analysis. Furthermore, the expression of genes involved in sugar metabolism and transport, particularly PpPLT5-1, was significantly induced. Collectively, these results indicate that foliar K+ application enhances photosynthesis and promotes assimilate accumulation by modulating the expression of both K+ and sugar transporters. These findings offer a theoretical basis for optimizing nutrient management to improve fruit quality in stone fruit production. Full article
(This article belongs to the Collection New Insights into Developmental Biology of Fruit Trees)
Show Figures

Figure 1

17 pages, 3280 KB  
Article
Characterization of the Complete Mitochondrial Genome of Bellamya limnophila and Its Phylogenetic Status Within Viviparidae
by Xianhui Pan, Kangqi Zhou, Chang Yuan, Jun Shi, Yong Lin, Zhong Chen, Junqi Qin, Xuesong Du, Dapeng Wang, Yaoquan Han, Liangliang Huang, Dangen Gu, Hui Wei, Fandong Yu, Lu Shu, Aiying Lei and Xin He
Diversity 2026, 18(3), 192; https://doi.org/10.3390/d18030192 - 20 Mar 2026
Viewed by 94
Abstract
Bellamya limnophila is a mollusk of significant medical and economic value in China. Understanding the complete mitochondrial genome of this species will better establish a foundation for systematic classification research on Viviparidae. Therefore, we sequenced the complete mitochondrial genome of B. limnophila, [...] Read more.
Bellamya limnophila is a mollusk of significant medical and economic value in China. Understanding the complete mitochondrial genome of this species will better establish a foundation for systematic classification research on Viviparidae. Therefore, we sequenced the complete mitochondrial genome of B. limnophila, conducted a comprehensive analysis of its structural characteristics, and constructed a phylogenetic tree using maximum likelihood and Bayesian methods. The results showed that the genome sequence is 16,991 bp in length, including 13 protein-coding genes (PCGs), 20 transfer RNA genes (tRNAs), 2 ribosomal RNA genes (rRNAs), and 1 non-coding region (D-loop). In summary, the Ka/Ks ratios of all PCGs were <1, indicating that purifying selection dominated the evolutionary process of these snails. The entire genome structure exhibited conservative features, such as the majority of start codons being the standard ATG codon and the majority of tRNA genes having the standard cloverleaf secondary structure. B. limnophila and B. quadrata showed collinearity in terms of sequence homology. Phylogenetic analysis indicates that the clade formed by the genera Margarya, Cipangopaludina, and Bellamya is the sister group of the genus Viviparus; Bellamya limnophila is more closely related to B. quadrata than to other species. This study contributes to the mitochondrial genome database of the family Viviparidae and provides valuable insights into the phylogenetic relationships of related snails. Full article
(This article belongs to the Special Issue Advances in Freshwater Mollusk Research)
Show Figures

Figure 1

23 pages, 2368 KB  
Article
MitoGEx: An Integrated Platform for Streamlined Human Mitochondrial Genome Analysis
by Kongpop Jeenkeawpiam, Pemikar Srifa, Natakorn Nokchan, Natthapon Khongcharoen, Anas Binkasem and Surasak Sangkhathat
Genes 2026, 17(3), 338; https://doi.org/10.3390/genes17030338 - 18 Mar 2026
Viewed by 150
Abstract
Background/Objectives: Mitochondrial DNA (mtDNA) is an important resource for understanding human ancestry, population diversity, and the molecular mechanisms of mitochondrial diseases. However, analyzing mtDNA thoroughly often requires advanced bioinformatics skills and command-line knowledge. To address this challenge, we created Mitochondrial Genome Explorer [...] Read more.
Background/Objectives: Mitochondrial DNA (mtDNA) is an important resource for understanding human ancestry, population diversity, and the molecular mechanisms of mitochondrial diseases. However, analyzing mtDNA thoroughly often requires advanced bioinformatics skills and command-line knowledge. To address this challenge, we created Mitochondrial Genome Explorer (MitoGEx), a user-friendly computational pipeline optimized for human mtDNA analysis that combines multiple mtDNA analysis modules within a single graphical user interface. Methods: The platform simplifies key analytical steps, such as quality control, sequence alignment, alignment quality assessment, variant detection, haplogroup classification, and phylogenetic reconstruction. Users can choose between Quick and Advanced modes, which offer default settings or customizable options based on their analysis needs. To demonstrate its effectiveness, we analyzed 15 whole-exome sequencing (WES) samples from Songklanagarind Hospital using MitoGEx. Results: The sequencing data were of high quality, with over 92 percent of bases scoring above a Phred score and consistent GC content across all samples. Variant detection using the GATK mitochondrial pipeline and annotation with ANNOVAR and the MitImpact database revealed multiple high-confidence variants. Haplogroup classification with Haplogrep 3 and phylogenetic analysis with IQ-TREE 2 confirmed diverse maternal lineages within the cohort. Conclusions: Taken together, MitoGEx facilitates mitochondrial genome analysis in a reproducible and accessible manner for both research and clinical bioinformatics applications. The analytical results produced by MitoGEx are concordant with those obtained using standalone bioinformatic tools, demonstrating analytical correctness. By integrating all analysis steps into a single automated workflow, MitoGEx reduces execution time and limits human error inherent to manual, multi-step pipelines. Full article
(This article belongs to the Special Issue Molecular Basis in Rare Genetic Disorders)
Show Figures

Figure 1

18 pages, 2917 KB  
Article
Phylogenetic Relationships of Five Phallales Species Based on Mitochondrial Genome Analysis
by Yaping Wang, Dan Li, Guoyu Wang, Zhongyao Guo, Xianyi Wang and Hongmei Liu
J. Fungi 2026, 12(3), 207; https://doi.org/10.3390/jof12030207 - 13 Mar 2026
Viewed by 363
Abstract
Fungi of the Phallales order are globally distributed and are important in forest ecosystems, and many species have medicinal and edible value. However, despite the rich diversity, the information on this order is limited, and its taxonomic classification remains contentious. In this study, [...] Read more.
Fungi of the Phallales order are globally distributed and are important in forest ecosystems, and many species have medicinal and edible value. However, despite the rich diversity, the information on this order is limited, and its taxonomic classification remains contentious. In this study, the mitogenomes of five species from the Phallales order were sequenced, assembled, annotated, and compared. All five assembled mitogenomes were circular, ranging in size from 41,465 bp to 99,150 bp. Introns and intergenic regions were the key factors for mitogenome size variation in the Phallales order. The arrangement of 15 protein-coding genes, 2 rRNA genes, and 24 tRNA genes was highly conserved among the Phallales species. The only variation observed was the presence of an additional copy of trnI, trnT, trnD, and trnF in some mitogenomes. Specifically, the mitogenomes of P. rugulosus, P. hadriani, P. rigidiindusiatus, and P. dongsun had an additional copy of trnI, trnT, trnD, and trnF, respectively. A phylogenetic analysis produced well-supported phylogenetic tree, indicating that the mitogenome was an effective molecular marker for inferring evolutionary relationships. The phylogenetic analysis showed that the Phallales and Gomphales species share a closer evolutionary relationship. Our results contribute to a better understanding of the evolutionary dynamics, genetic constitution, and systematic classification of this important fungal community. Full article
(This article belongs to the Section Fungal Evolution, Biodiversity and Systematics)
Show Figures

Figure 1

22 pages, 11352 KB  
Article
Functional Characterization of a Signal Peptide Peptidase in Phaffia rhodozyma Reveals a Potential Role in Protein Stress Response but Not in Activation of the SREBP Ortholog Sre1
by Marcelo Baeza, Melissa Gómez, Gabriela Apariz, Salvador Barahona and Jennifer Alcaíno
Int. J. Mol. Sci. 2026, 27(6), 2628; https://doi.org/10.3390/ijms27062628 - 13 Mar 2026
Viewed by 142
Abstract
Sterol regulatory element-binding proteins (SREBPs) regulate lipid homeostasis and coordinate sterol metabolism and carotenogenesis in the astaxanthin-producing yeast Phaffia rhodozyma. While Sre1, the SREBP ortholog, and the site-2 protease Stp1 have been identified as essential components of this pathway in P. rhodozyma [...] Read more.
Sterol regulatory element-binding proteins (SREBPs) regulate lipid homeostasis and coordinate sterol metabolism and carotenogenesis in the astaxanthin-producing yeast Phaffia rhodozyma. While Sre1, the SREBP ortholog, and the site-2 protease Stp1 have been identified as essential components of this pathway in P. rhodozyma, additional factors involved in Sre1 processing or regulation remain unknown. In Aspergillus species, a signal peptide peptidase contributes to the activation of the SREBP ortholog, raising the possibility of a similar role in this yeast. In this work, we identified and characterized the P. rhodozyma signal peptide peptidase (SppA) homolog. Sequence analysis, domain prediction, and phylogenetic analyses supported its classification within the SPP family of intramembrane aspartyl proteases. To evaluate its functional role, ΔsppA mutants were constructed in genetic backgrounds with constitutive Sre1 activity, including the cyp61 mutant and a strain expressing the active form of Sre1 (Sre1N). Deletion of SPPA did not alter sensitivity to clotrimazole or cobalt chloride, nor affect pigmentation, indicating that SppA is not required for Sre1 activation in P. rhodozyma. Transcriptomic analyses further showed that expression of SRE1 and of its known target genes remained unchanged upon SPPA deletion. Interestingly, the loss of SppA in the Sre1N background caused marked downregulation of genes associated with protein refolding and unfolded protein binding. In agreement with these transcriptional changes, the Sre1NΔsppA strain displayed increased sensitivity to dithiothreitol. These findings suggest that, although SppA is not involved in Sre1 activation in P. rhodozyma, it may play a role in protein stress-related processes. Future studies will be required to define the molecular mechanisms underlying this role and its integration with protein homeostasis networks. Full article
(This article belongs to the Special Issue Fungal Genetics and Functional Genomics Research)
Show Figures

Figure 1

21 pages, 15967 KB  
Article
The Complete Mitochondrial Genomes of Two Octopi of the Western Pacific Ocean, Japetella diaphana and Amphitretus pelagicus (Cephalopoda: Amphitretidae), and Their Phylogenetic Position Within Amphitretidae
by Michel Murwanashyaka, Lihua Jiang, Liyi Pei and Bilin Liu
Genes 2026, 17(3), 312; https://doi.org/10.3390/genes17030312 - 10 Mar 2026
Viewed by 227
Abstract
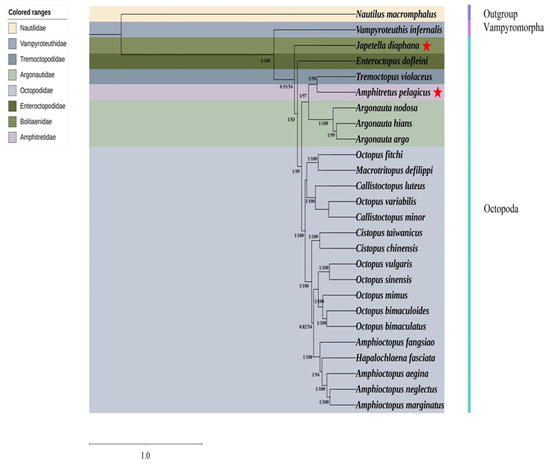
Background/Objectives: A comprehensive analysis of the mitochondrial genomes of Japetella diaphana and Amphitretus pelagicus was conducted to investigate their genomic composition, gene size, sequence characteristics, and phylogenetic positioning within the Amphitretidae family. Methods: A rigorous phylogenetic analysis was performed utilizing a dataset comprising [...] Read more.
Background/Objectives: A comprehensive analysis of the mitochondrial genomes of Japetella diaphana and Amphitretus pelagicus was conducted to investigate their genomic composition, gene size, sequence characteristics, and phylogenetic positioning within the Amphitretidae family. Methods: A rigorous phylogenetic analysis was performed utilizing a dataset comprising 13 protein-coding genes, two ribosomal RNAs, and 22 transfer RNAs derived from 26 cephalopod mitochondrial genomes, representing 25 species across seven families, Vampyroteuthidae, Tremoctopodidae, Octopodidae, Enteroctopodidae, Bolitaenidae, Argonautidae, and Amphitretidae, along with outgroup Nautilus macromphalus. Results: Notably, both focal species demonstrated a pronounced adenine–thymine bias in their mitochondrial genomes, with A. pelagicus exhibiting gene rearrangements and two extensive non-coding regions. The analysis, employing both the maximum likelihood and Bayesian inference methodologies, revealed a monophyletic relationship between Bolitaenidae and Vitreledonellidae, as well as a sister taxon relationship between Amphitretidae and Tremoctopodidae. The majority of species were classified into the Amphitretidae and Bolitaenidae clades, with numerous species exhibiting close phylogenetic relationships. Conclusions: This study provides novel insights into the evolutionary relationships within Octopodiformes, underscoring the significance of mitochondrial genome data in resolving phylogenetic relationships among cephalopods. The findings contribute to our understanding of the evolutionary history of octopi and pose implications for their classification and conservation. Furthermore, the results underscore the necessity for continued research into the evolutionary relationships among cephalopod taxa. Full article
Show Figures

Figure 1

21 pages, 7702 KB  
Article
Genome-Wide Identification and Characterization of C3H-ZFP Genes and Their Expression Under Salt and Cadmium Stress Conditions in Soybean
by Intikhab Alam, Khadija Batool, Hui-Cong Wang and Fang Qiao
Curr. Issues Mol. Biol. 2026, 48(3), 287; https://doi.org/10.3390/cimb48030287 - 8 Mar 2026
Viewed by 249
Abstract
Zinc finger proteins (ZFPs) are a diverse group of plant transcription factors essential for regulating development, signaling, and stress responses. In this study, we performed a genome-wide identification and integrative analysis of 140 C3H-type zinc finger transcription factor genes in the soybean genome, [...] Read more.
Zinc finger proteins (ZFPs) are a diverse group of plant transcription factors essential for regulating development, signaling, and stress responses. In this study, we performed a genome-wide identification and integrative analysis of 140 C3H-type zinc finger transcription factor genes in the soybean genome, exhibiting an uneven distribution across all 20 chromosomes. These C3H-ZFPs contained one (37), two (58), three (19), four (7), five (17), or six (2) C3H domains and were classified into 14 subsets based on their domain architecture. All C3H genes encoding proteins harbored the conserved C3H-ZFP domain and displayed various physicochemical characteristics. Phylogenetic analysis grouped them into 10 clades, closely related to other species like Arabidopsis, rice and alfalfa. Promoter analysis revealed cis-elements associated with stress response (~39.1%), light response (~37.3%), phytohormones (~18.5%), and development (~4.97%). Duplication analysis revealed 78 pairs of segmental and eight tandem duplication events, with purifying selection indicated by Ka/Ks (nonsynonymous/synonymous) ratios, indicating that these C3H-ZFP duplicates were largely maintained under purifying selection. A total of 388 miRNAs from 196 gene families were predicted to target 140 C3H-ZFP genes, with most enriched miRNAs targeting C3H-ZFP genes, including the miR156, miR395, and miR396 families. Transcription factor binding sites for MYB, AP2, MIKC_MADS, BBR-BPC, ERF, C2H2, and Dof were found upstream of most C3H-ZFP genes. RNA-Seq and qRT-PCR analyses showed tissue-specific expression and stress-responsive expression patterns, with several C3H-ZFP genes, especially GmC3H1, GmC3H63, GmC3H124, and GmC3H127, being significantly upregulated under abiotic stress conditions. Together, these results provide a comprehensive overview of soybean C3H-ZFP genes and identify promising candidates for future functional studies on development and abiotic stress adaptation. Full article
Show Figures

Figure 1

11 pages, 1567 KB  
Brief Report
Reclassification and Recombination Analysis of Porcine Epidemic Diarrhea Virus Strains in South Korea Based on Spike Gene Analysis
by Eun-Song Lee and Jung-Eun Park
Vet. Sci. 2026, 13(3), 240; https://doi.org/10.3390/vetsci13030240 - 1 Mar 2026
Viewed by 316
Abstract
Porcine epidemic diarrhea (PED) is a severe and highly contagious enteric disease of pigs caused by porcine epidemic diarrhea virus (PEDV). The spike (S) protein of PEDV is the main driving force for viral entry into host cells, influencing the pathogenicity and virulence [...] Read more.
Porcine epidemic diarrhea (PED) is a severe and highly contagious enteric disease of pigs caused by porcine epidemic diarrhea virus (PEDV). The spike (S) protein of PEDV is the main driving force for viral entry into host cells, influencing the pathogenicity and virulence of the virus subgroup. Currently, the S gene of PEDV exhibits a wide array of variations, with numerous mutations reported. Consequently, recent studies on the phylogenetic classification of PEDV have categorized these variants into clusters or lineages. In this study, 161 PEDV subgroups, including 58 Korean isolates and 103 global PEDV reference subgroups, were classified into two groups, G1 and G2, with nine subgroups (G1a, G1b, G1c, G1d, G2a, G2b, G2c, G2d, and G2e) based on the complete S gene. Phylogenetic analysis revealed that the subgroups isolated in Korea between 2021 and 2022, which were previously reported as G2b subgroups, were G2e subgroups, derived as potential recombinants from the G2a and G1d subgroups. These results indicate that PEDV subgroups isolated from Korea may require reclassification based on recently reported subgroups. Full article
Show Figures

Figure 1

14 pages, 900 KB  
Article
Alignment-Free Machine Learning Serotype Classification of the Dengue Virus
by Vladimir Gajdov, Isidora Prosic, Mihaela Kavran, Filip Bosilkov, Tamas Petrovic, Jelena Konstantinov and Gospava Lazic
Viruses 2026, 18(3), 280; https://doi.org/10.3390/v18030280 - 25 Feb 2026
Viewed by 412
Abstract
Dengue virus (DENV) serotyping is essential for epidemiological surveillance, clinical risk assessment, and vaccine evaluation, as the four dengue serotypes differ in pathogenicity, immune interactions, and population dynamics. Existing subtyping methods largely rely on sequence alignment and phylogenetic inference, which can be computationally [...] Read more.
Dengue virus (DENV) serotyping is essential for epidemiological surveillance, clinical risk assessment, and vaccine evaluation, as the four dengue serotypes differ in pathogenicity, immune interactions, and population dynamics. Existing subtyping methods largely rely on sequence alignment and phylogenetic inference, which can be computationally intensive and unreliable for short, fragmented, or error-prone sequences commonly generated in diagnostic and surveillance settings. There is a need for fast, alignment-free serotyping approaches that maintain high accuracy across heterogeneous sequence lengths while remaining scalable, transparent, and suitable for real-world diagnostic inputs. We demonstrate that compact 3-mer composition features are sufficient for highly accurate dengue virus serotyping when coupled with a lineage-aware Random Forest classification framework. Using 64 normalized 3-mer frequency features per sequence with ambiguity masking and enforcing strict cluster-aware validation at both 99% and 95% nucleotide identity thresholds, our approach achieved near-perfect accuracy and macro-F1 scores on held-out internal test sets. To further ensure independence, external validation datasets were filtered to remove exact sequence matches and any sequences sharing ≥99% or ≥95% nucleotide identity with internal data. On these strictly independent external datasets, the model maintained 100% accuracy and macro-F1 performance, confirming robust generalization beyond database redundancy. Robustness analyses showed stable performance under contiguous sequence truncation down to 300 bp and in the presence of ambiguous nucleotides, indicating resilience to realistic diagnostic inputs. These results demonstrate that a lightweight, alignment-free, machine learning approach can rival alignment-dependent methods while maintaining strict lineage-aware evaluation controls. The proposed framework combines high predictive accuracy, probabilistic reliability, computational efficiency, and reproducible validation design, making it well suited for large-scale genomic surveillance, rapid pre-screening, and diagnostic decision-support applications. Full article
Show Figures

Figure 1

23 pages, 1633 KB  
Systematic Review
Evolutionary Restructuring and Systematic Review of the NBPF Gene Family: Comparative Genomics, Functional Divergence, and Disease-Linked Pathways
by Manuel Escalona and Rosa Roy
J. Dev. Biol. 2026, 14(1), 10; https://doi.org/10.3390/jdb14010010 - 24 Feb 2026
Viewed by 364
Abstract
The Neuroblastoma Breakpoint Family (NBPF) consists of 23 genes, 9 of which are pseudogenes, and is characterized by extensive duplication events and species-specific diversification in Homo sapiens, as well as by the presence of a unique protein domain known as Olduvai (also [...] Read more.
The Neuroblastoma Breakpoint Family (NBPF) consists of 23 genes, 9 of which are pseudogenes, and is characterized by extensive duplication events and species-specific diversification in Homo sapiens, as well as by the presence of a unique protein domain known as Olduvai (also referred to as DUF1220 or the NBPF domain). Previous studies have attempted to define subfamilies based on the presence of HLS triplet domains; however, this classification has become increasingly unclear with the identification of additional NBPF members. The family remains poorly understood, and the functions of many genes are still unknown, although several have been hypothesized to play key roles in cell proliferation and developmental processes, particularly in neural and skeletal tissues. In this study, we systematically analyzed all available data on the NBPF gene family using the PRISMA-S methodology to infer the biological functions in which these genes may be involved. We also generated multiple phylogenetic trees to support the creation of coherent subfamilies and to correlate the origin of each subfamily with homologous genes in our last common ancestor with the Pan genus, providing what we believe to be one of the most comprehensive phylogenetic reconstructions including all currently annotated NBPF members. Through comparative genomic and phylogenetic analyses, we propose that the NBPF may have originated from a duplication of the PDE4DIP gene, with NBPF26 representing the ancestral member from which the remaining NBPF genes diverged via lineage-specific segmental duplications. In this systematic review and comparative genomic study, we present the first integrative synthesis of our knowledge of the NBPF, encompassing its evolutionary origins, structural dynamics, expression across tissues, and clinical associations. Full article
Show Figures

Graphical abstract

16 pages, 695 KB  
Article
Diversity of Phytoplasmas Infecting Plants and Insects in Iran Reveals Two Novel Ribosomal Subgroups
by Valeria Trivellone, Wardah Noor Syeda, Maryam Ghayeb Zamharir and Christopher H. Dietrich
Insects 2026, 17(2), 223; https://doi.org/10.3390/insects17020223 - 21 Feb 2026
Viewed by 489
Abstract
Phytoplasmas are obligate bacterial pathogens transmitted by phloem-feeding insects and responsible for severe diseases in numerous crops worldwide. In Iran, insect-associated phytoplasma transmission pathways remain poorly resolved, particularly at fine phylogenetic and vector-specific scales. Here, we investigated phytoplasma strains detected in four plant [...] Read more.
Phytoplasmas are obligate bacterial pathogens transmitted by phloem-feeding insects and responsible for severe diseases in numerous crops worldwide. In Iran, insect-associated phytoplasma transmission pathways remain poorly resolved, particularly at fine phylogenetic and vector-specific scales. Here, we investigated phytoplasma strains detected in four plant species, grapevine (Vitis vinifera), soybean (Glycine max), barberry (Berberis vulgaris), and the weed Conyza canadensis, and in three potential insect vectors (Tropidocephala prasina, Eysarcoris ventralis, and Nysius graminicola) collected from distinct agroecosystems across Iran. Phytoplasmas were characterized by using nearly full-length 16S rRNA gene sequences and a multilocus dataset of protein-coding genes obtained through a targeted next-generation sequencing approach. Five phytoplasma strains belonging to ribosomal groups 16SrI, 16SrVI, 16SrIX, and 16SrXII were identified, including two novel ribosomal subgroups, 16SrI-AS and 16SrIX-K. Several previously unreported plant–phytoplasma and insect–phytoplasma associations were documented. Comparative phylogenetic analyses revealed that ribosomal and multilocus markers capture complementary evolutionary signals, with protein-coding genes providing additional resolution beyond 16S-based classification. These findings highlight the potential role of diverse hosts and polyphagous insects, not yet confirmed as vectors, in phytoplasma circulation and underscore how high-throughput next-generation sequencing and multilocus approaches advance our understanding of phytoplasma diversity and evolution. Full article
(This article belongs to the Section Insect Pest and Vector Management)
Show Figures

Figure 1

18 pages, 20304 KB  
Article
Genome-Wide Identification of Members of the Juglans mandshurica Maxim. HD-Zip Gene Family and Their Responses to Light Intensity
by Xinye Gu, Dadi Liu, Wenbo Li, Shuai Zhu, Xinxin Zhang, Mulualem Tigabu, Xiaona Pei, Xiyang Zhao and Yuxi Li
Forests 2026, 17(2), 274; https://doi.org/10.3390/f17020274 - 18 Feb 2026
Viewed by 240
Abstract
Homeodomain-Leucine Zipper (HD-Zip) constitutes a distinct class of plant-specific transcription factors (TFs) that serves an essential function in mediating plant responses to environmental cues, with the HD-Zip II subfamily recognized as a major regulator of light-intensity adaptation and other environmental responses. [...] Read more.
Homeodomain-Leucine Zipper (HD-Zip) constitutes a distinct class of plant-specific transcription factors (TFs) that serves an essential function in mediating plant responses to environmental cues, with the HD-Zip II subfamily recognized as a major regulator of light-intensity adaptation and other environmental responses. However, the involvement of HD-Zip genes in regulating the light response of Juglans mandshurica Maxim. is largely unexplored. In this study, a genome-wide identification, classification, and expression analysis of the HD-Zip gene family in J. mandshurica was conducted. Furthermore, transcriptomic profiling under varying light-intensity conditions was performed to investigate the transcriptional regulation and potential functional networks of differentially expressed HD-Zip genes. The results showed that a total of 57 HD-Zip family genes were identified in J. mandshurica (named as JmHD-Zip) and classified into four subfamilies (HD-Zip I, HD-Zip II, HD-Zip III and HD-Zip IV). Gene structure and phylogenetic analyses indicated that members within the same subfamily exhibited analogous structural characteristics and shared strong homology with closely related species such as Juglans sigillata Dode and Populus trichocarpa. Torr. & A.Gray ex Hook. Promoter cis-acting element analysis revealed that the promoter regions of JmHD-Zip genes were enriched with multiple regulatory motifs associated with light responsiveness, hormone signaling, and stress regulation. Protein–protein interaction network analysis identified JmHDZ57 and JmHDZ43 as the central genes of the differentially expressed HD-Zip genes. Through validation of gene functions, JmHDZ43 promotes plant growth by coordinating shade-responsive morphogenesis via integration of light and hormone signaling pathways. This study offers a theoretical foundation and candidate gene resources for breeding initiatives and molecular investigations of light adaptation in J. mandshurica and potentially other woody species. Full article
Show Figures

Figure 1

Back to TopTop