Synergistic Effects of Organic and Chemical Fertilizers on Microbial-Mediated Carbon Stabilization: Insights from Metagenomics and Spectroscopy
Abstract
1. Introduction
2. Materials and Methods
2.1. Overview of the Experimental Site
2.2. Experimental Design
2.3. Soil Sampling and Analysis Determination
2.4. Determination of Soil Molecular Structure
2.5. Extraction and Sequencing of DNA
2.6. Gene Prediction and Classification
2.7. Statistical Analysis
3. Results
3.1. Effects of Different Fertilization Regimes on Soil Physicochemical Properties and Enzyme Activities
3.1.1. Effects of Different Fertilization Regimes on Soil Physicochemical Properties
3.1.2. Effects of Different Fertilization Regimes on Soil Enzyme Activities
3.2. Effects of Different Fertilization Regimes on Soil Labile Organic Carbon Pool
3.3. Effects of Different Fertilization Regimes on the Molecular Structure of Organic Carbon
3.4. Effects of Different Fertilization Regimes on Soil Microbial Genes
Effects of Different Fertilization Regimes on Soil Carbon Fixation Genes Based on KEGG Database Annotation
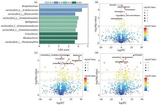
3.5. Effects of Different Fertilization Regimes on Soil Microbial Community Structure
3.5.1. Changes in Microbial Community Structure
3.5.2. Analysis of Species Diversity
3.5.3. Correlation Between Microbial Community and Soil Factors
4. Discussion
4.1. Effects of Different Fertilization Regimes on Soil Properties
4.2. Effects of Different Fertilization Regimes on the Soil Organic Carbon Pool and the Molecular Structure of Soil
4.3. Effects of Different Fertilization Regimes on Soil Carbon Sequestration Genes
4.4. Effects of Different Fertilization Regimes on Soil Carbon Sequestration Microorganisms
5. Conclusions
Supplementary Materials
Author Contributions
Funding
Data Availability Statement
Acknowledgments
Conflicts of Interest
References
- Zhang, H.; Hobbie, E.A.; Feng, P.; Zhou, Z.; Niu, L.; Duan, W.; Hao, J.; Hu, K. Responses of soil organic carbon and crop yields to 33-year mineral fertilizer and straw additions under different tillage Systems. Soil Tillage Res. 2021, 209, 104943. [Google Scholar] [CrossRef]
- Muhie, S.H. Optimization of photosynthesis for sustainable crop production. CABI Agric. Biosci. 2022, 3, 50. [Google Scholar] [CrossRef]
- Huang, J.; Liu, W.; Pan, S.; Wang, Z.; Yang, S.; Jia, Z.; Wang, Z.; Deng, M.; Yang, L.; Liu, C.; et al. Divergent contributions of living roots to turnover of different soil organic carbon pools and their links to plant traits. Funct. Ecol. 2021, 35, 2821–2830. [Google Scholar] [CrossRef]
- Quetin, G.R.; Famiglietti, C.A.; Dadap, N.C.; Bloom, A.A.; Bowman, K.W.; Diffenbaugh, N.S.; Liu, J.; Trugman, A.T.; Konings, A.G. Attributing past carbon fluxes to CO2 and climate change: Respiration response to CO2 fertilization shifts regional distribution of the carbon sink. Glob. Biogeochem. Cycles 2023, 37, e2022GB007478. [Google Scholar] [CrossRef]
- Tahat, M.M.; Alananbeh, K.M.; Othman, Y.A.; Leskovar, D.I. Soil Health and Sustainable Agriculture: 12. Sustainability 2020, 12, 4859. [Google Scholar] [CrossRef]
- Irfan, M.; Hussain, Q.; Khan, K.S.; Akmal, M.; Ijaz, S.S.; Hayat, R.; Khalid, A.; Azeem, M.; Rashid, M. Response of soil microbial biomass and enzymatic activity to biochar amendment in the organic carbon deficient arid soil: A 2-year field Study. Arab. J. Geosci. 2019, 12, 95. [Google Scholar] [CrossRef]
- Iqbal, A.; Liang, H.; McBride, S.G.; Yuan, P.; Ali, I.; Zaman, M.; Zeeshan, M.; Khan, R.; Akhtar, K.; Wei, S.; et al. Manure applications combined with chemical fertilizer improves soil functionality, microbial biomass and rice production in a paddy Field. Agron. J. 2022, 114, 1431–1446. [Google Scholar] [CrossRef]
- Zhang, C.; Zhao, Z.; Li, F.; Zhao, J. Effects of Organic and Inorganic Fertilization on Soil Organic Carbon and Enzymatic Activities. Agronomy 2022, 12, 3125. [Google Scholar] [CrossRef]
- Xu, H.; Mustafa, A.; Saeed, Q.; Jiang, G.; Sun, N.; Liu, K.; Kucerik, J.; Yang, X.; Xu, M. Combined application of chemical and organic fertilizers enhances soil organic carbon sequestration and crop productivity by improving carbon stability and management index in a rice–rice cropping system. Chem. Biol. Technol. Agric. 2025, 12, 1. [Google Scholar] [CrossRef]
- He, Z.; He, S.; Zheng, Z.; Yi, H.; Qu, S.; Liu, X. Change in soil organic carbon after slope cropland changed into terrace in southwest China. CATENA 2025, 248, 108580. [Google Scholar] [CrossRef]
- Hicks Pries, C.E.; Ryals, R.; Zhu, B.; Min, K.; Cooper, A.; Goldsmith, S.; Pett-Ridge, J.; Torn, M.; Berhe, A.A. The deep soil organic carbon response to global change. Annu. Rev. Ecol. Evol. Syst. 2023, 54, 375–401. [Google Scholar] [CrossRef]
- Zhang, J.; Hu, K.; Li, K.; Zheng, C.; Li, B. Simulating the effects of Long-term discontinuous and continuous fertilization with straw return on crop yields and soil organic carbon dynamics using the DNDC Model. Soil Tillage Res. 2017, 165, 302–314. [Google Scholar] [CrossRef]
- Zheng, Z.; Liu, B.; Fang, X.; Fa, K.; Liu, Z. Dryland farm soil may fix atmospheric carbon through autotrophic microbial Pathways. CATENA 2022, 214, 106299. [Google Scholar] [CrossRef]
- Dong, X.; Guan, T.; Li, G.; Lin, Q.; Zhao, X. Long-term effects of biochar amount on the content and composition of organic matter in soil aggregates under field Conditions. J. Soils Sediments 2016, 16, 1481–1497. [Google Scholar] [CrossRef]
- Figueroa, I.A.; Barnum, T.P.; Somasekhar, P.Y.; Carlström, C.I.; Engelbrektson, A.L.; Coates, J.D. Metagenomics-guided analysis of microbial chemolithoautotrophic phosphite oxidation yields evidence of a seventh natural CO2 fixation Pathway. Proc. Natl. Acad. Sci. USA 2018, 115, E92–E101. [Google Scholar] [CrossRef]
- Hu, X.; Gu, H.; Liu, J.; Wei, D.; Zhu, P.; Cui, X.; Zhou, B.; Chen, X.; Jin, J.; Liu, X.; et al. Metagenomics reveals divergent functional profiles of soil carbon and nitrogen cycling under Long-term addition of chemical and organic fertilizers in the black soil Region. Geoderma 2022, 418, 115846. [Google Scholar] [CrossRef]
- Li, J.; Yang, Y.; Wen, J.; Mo, F.; Liu, Y. Continuous manure application strengthens the associations between soil microbial function and crop production: Evidence from a 7-year multisite field experiment on the Guanzhong Plain. Agric. Ecosyst. Environ. 2022, 338, 108082. [Google Scholar] [CrossRef]
- Li, S.; Wang, C.; Huang, H.; Zhao, L.; Cao, J.; Wang, B. Vermicompost and flue gas desulfurization gypsum addition to Saline-alkali soil decreases nitrogen losses and enhances nitrogen storage capacity by lowering sodium concentration and Alkalinity. J. Environ. Manag. 2024, 368, 122156. [Google Scholar] [CrossRef]
- Cao, Q.; Zhou, Y.; Bai, Y.; Han, Z. Available nitrogen and enzyme activity in rhizosphere soil dominate the changes in Fine-root nutrient foraging strategies during plantation Development. Geoderma 2024, 446, 116901. [Google Scholar] [CrossRef]
- Jin, M.; Liu, H.; Deng, H.; Yao, H. Mobility and Bio-accessibility of available phosphorus in sewage sludge: Influencing mechanism of hydrothermal pretreatment and Incineration. Bioresour. Technol. 2025, 428, 132429. [Google Scholar] [CrossRef]
- Wang, N.; Ai, Z.; Zhang, Q.; Leng, P.; Qiao, Y.; Li, Z.; Tian, C.; Cheng, H.; Chen, G.; Li, F. Influence of Long-term inorganic fertilization and straw incorporation on soil organic carbon: Roles of enzyme activity, labile organic carbon fractions, soil aggregates, and microbial Traits. Agric. Ecosyst. Environ. 2025, 392, 109758. [Google Scholar] [CrossRef]
- Duo, X.; Wu, J.; Cheng, W. Effects of Long-Term Land Use Patterns on Labile Organic Carbon Fractions and Carbon Pool Management Index of Mollisols Humus Layers. Appl. Sci. 2025, 15, 1006. [Google Scholar] [CrossRef]
- Oren, A.; Garrity, G.M. Valid publication of the names of forty-two phyla of prokaryotes. Int. J. Syst. Evol. Microbiol. 2021, 71, 005056. [Google Scholar] [CrossRef] [PubMed]
- Yağanoğlu, E.; Aydin, A. The effect of organic and chemical fertilizers on the activity of soil enzymes in soils ofdifferent Compositions. Turk. J. Agric. For. 2024, 48, 116–128. [Google Scholar] [CrossRef]
- Ali, A.; Jabeen, N.; Farruhbek, R.; Chachar, Z.; Laghari, A.A.; Chachar, S.; Ahmed, N.; Ahmed, S.; Yang, Z. Enhancing nitrogen use efficiency in agriculture by integrating agronomic practices and genetic advances. Front. Plant Sci. 2025, 16, 1543714. [Google Scholar] [CrossRef]
- Manirakiza, N.; Şeker, C. Effects of compost and biochar amendments on soil fertility and crop growth in a calcareous soil. J. Plant Nutr. 2020, 43, 3002–3019. [Google Scholar] [CrossRef]
- Sun, X.; Ye, Y.; Ma, Q.; Guan, Q.; Jones, D.L. Variation in enzyme activities involved in carbon and nitrogen cycling in rhizosphere and bulk soil after organic mulching. Rhizosphere 2021, 19, 100376. [Google Scholar] [CrossRef]
- Elkhlifi, Z.; Iftikhar, J.; Sarraf, M.; Ali, B.; Saleem, M.H.; Ibranshahib, I.; Bispo, M.D.; Meili, L.; Ercisli, S.; Kayabasi, E.T.; et al. Potential Role of Biochar on Capturing Soil Nutrients, Carbon Sequestration and Managing Environmental Challenges: A Review. Sustainability 2023, 15, 2527. [Google Scholar] [CrossRef]
- Liu, M.; Linna, C.; Ma, S.; Ma, Q.; Song, W.; Shen, M.; Song, L.; Cui, K.; Zhou, Y.; Wang, L. Biochar combined with organic and inorganic fertilizers promoted the rapeseed nutrient uptake and improved the purple soil Quality. Front. Nutr. 2022, 9, 997151. [Google Scholar] [CrossRef]
- Zhuang, W.; Zhao, C.; Zhang, Y.; Yang, Z.; Li, G.; Su, L.; Zhang, S. Synergistic application of biochar with organic fertilizer positively impacts the soil Micro-food web in sandy loam Soils. Eur. J. Soil Biol. 2024, 123, 103680. [Google Scholar] [CrossRef]
- Hu, W.; Zhang, Y.; Rong, X.; Zhou, X.; Fei, J.; Peng, J.; Luo, G. Biochar and organic fertilizer applications enhance soil functional microbial abundance and agroecosystem Multifunctionality. Biochar 2024, 6, 3. [Google Scholar] [CrossRef]
- Zhao, Z.; Zhou, W. Insight into interaction between biochar and soil minerals in changing biochar properties and adsorption capacities for Sulfamethoxazole. Environ. Pollut. 2019, 245, 208–217. [Google Scholar] [CrossRef] [PubMed]
- Zheng, H.; Liu, D.; Liao, X.; Mian, Y.; Li, Y.; Li, J.; Yuan, J.; Chen, Z.; Ding, W. Field-aged biochar enhances soil organic carbon by increasing recalcitrant organic carbon fractions and making microbial communities more conducive to carbon Sequestration. Agric. Ecosyst. Environ. 2022, 340, 108177. [Google Scholar] [CrossRef]
- Gu, K.; Gao, K.; Guan, S.; Zhao, J.; Yang, L.; Liu, M.; Su, J. The impact of the combined application of biochar and organic fertilizer on the growth and nutrient distribution in wheat under reduced chemical fertilizer Conditions. Sci. Rep. 2025, 15, 5285. [Google Scholar] [CrossRef]
- Lei, C.; Lu, T.; Qian, H.; Liu, Y. Machine learning models reveal how biochar amendment affects soil microbial Communities. Biochar 2023, 5, 89. [Google Scholar] [CrossRef]
- Wang, Q.; Liu, M.; Huang, J.; Han, C.; Jiang, Y.; Deng, H.; Liu, K.; Zhong, W. Organic manure rather than chemical fertilization improved dark CO2 fixation by regulating associated microbial functional traits in upland red soils. Sci. Total Environ. 2024, 954, 176337. [Google Scholar] [CrossRef]
- Zhang, C.; Zhao, X.; Liang, A.; Li, Y.; Song, Q.; Li, X.; Li, D.; Hou, N. Insight into the soil Aggregate-mediated restoration mechanism of degraded black soil via biochar addition: Emphasizing the driving role of core microbial communities and nutrient Cycling. Environ. Res. 2023, 228, 115895. [Google Scholar] [CrossRef]
- Tan, X.-F.; Zhu, S.-S.; Wang, R.-P.; Chen, Y.-D.; Show, P.-L.; Zhang, F.-F.; Ho, S.-H. Role of biochar surface characteristics in the adsorption of aromatic compounds: Pore structure and functional Groups. Chin. Chem. Lett. 2021, 32, 2939–2946. [Google Scholar] [CrossRef]
- Song, Y.; Zhao, Q.; Guo, X.; Ali, I.; Li, F.; Lin, S.; Liu, D. Effects of biochar and Organic-inorganic fertilizer on pomelo orchard soil properties, enzymes activities, and microbial community Structure. Front. Microbiol. 2022, 13, 980241. [Google Scholar] [CrossRef]
- Zhang, J.; Wei, Y.; Liu, J.; Yuan, J.; Liang, Y.; Ren, J.; Cai, H. Effects of maize straw and its biochar application on organic and humic carbon in Water-stable aggregates of a Mollisol in Northeast China: A five-year field Experiment. Soil Tillage Res. 2019, 190, 1–9. [Google Scholar] [CrossRef]
- Zhang, J.; Chi, F.; Wei, D.; Zhou, B.; Cai, S.; Li, Y.; Kuang, E.; Sun, L.; Li, L. Impacts of Long-term Fertilization on the Molecular Structure of Humic Acid and Organic Carbon Content in Soil Aggregates in Black Soil. Sci. Rep. 2019, 9, 11908. [Google Scholar] [CrossRef] [PubMed]
- Zhang, Z.; Chen, R.; Blagodatskaya, E.; Blagodatskaya, E.; Liu, D.; Yu, Y.; Zhu, X.; Feng, Y. Long-term application of mineral fertilizer weakens the stability of microbial N-transforming functions via the decrease of soil microbial Diversity. J. Sustain. Agric. Environ. 2024, 3, 1–11. [Google Scholar] [CrossRef]
- Wen, M.; Liu, Y.; Yang, C.; Dou, Y.; Zhu, S.; Tan, G.; Wang, J. Effects of manure and nitrogen fertilization on soil microbial carbon fixation genes and associated communities in the Loess Plateau of China. Sci. Total Environ. 2024, 954, 176581. [Google Scholar] [CrossRef] [PubMed]
- Wang, Y.; Yin, Y.; Joseph, S.; Flury, M.; Wang, X.; Tachery, S.; Li, B.; Shang, J. Stabilization of organic carbon in Top- and subsoil by biochar application into calcareous Farmland. Sci. Total Environ. 2024, 907, 168046. [Google Scholar] [CrossRef]
- Ma, R.; Wu, X.; Liu, Z.; Yi, Q.; Xu, M.; Zheng, J.; Bian, R.; Zhang, X.; Pan, G. Biochar improves soil organic carbon stability by shaping the microbial community structures at different soil depths four years after an incorporation in a farmland Soil. Curr. Res. Environ. Sustain. 2023, 5, 100214. [Google Scholar] [CrossRef]
- Zhou, J.; Zhang, S.; Lv, J.; Tang, C.; Zhang, H.; Fang, Y.; Tavakkoli, E.; Ge, T.; Luo, Y.; Cai, Y.; et al. Maize straw increases while its biochar decreases native organic carbon mineralization in a subtropical forest Soil. Sci. Total Environ. 2024, 939, 173606. [Google Scholar] [CrossRef]
- Li, Y.; Wang, C.; Chang, H.; Zhang, Y.; Liu, S.; He, W. Metagenomics reveals the effect of Long-term fertilization on carbon cycle in the maize Rhizosphere. Front. Microbiol. 2023, 14, 1170214. [Google Scholar] [CrossRef]
- Zheng, X.; Dong, J.; Zhang, W.; Xiang, J.; Yin, X.; Han, L. Biogas residue biochar shifted bacterial community, mineralization, and molecular structure of organic carbon in a sandy loam Alfisol. GCB Bioenergy 2021, 13, 838–848. [Google Scholar] [CrossRef]
- Li, M.; Chen, C.; Zhang, H.; Wang, Z.; Song, N.; Li, J.; Liang, X.; Yi, K.; Gu, Y.; Guo, X. Effects of biochar amendment and organic fertilizer on microbial communities in the rhizosphere soil of wheat in Yellow River Delta Saline-alkaline Soil. Front. Microbiol. 2023, 14, 1250453. [Google Scholar] [CrossRef]
- Parasar, B.J.; Agarwala, N. Unravelling the role of Biochar-microbe-soil tripartite interaction in regulating soil carbon and nitrogen budget: A panacea to soil Sustainability. Biochar 2025, 7, 37. [Google Scholar] [CrossRef]
- Wei, W.; Ma, M.; Jiang, X.; Fan, F.; Meng, F.; Cao, F.; Chen, H.; Guan, D.; Li, L.; Li, J. Long-term effects of nitrogen fertilization and Bradyrhizobium inoculation on diazotrophic community structure and diversity in soybean cultivation. Appl. Soil Ecol. 2025, 206, 105806. [Google Scholar] [CrossRef]
- Sheng, Y.; Zhu, L. Biochar alters microbial community and carbon sequestration potential across different soil PH. Sci. Total Environ. 2018, 622–623, 1391–1399. [Google Scholar] [CrossRef] [PubMed]
- Yang, G.; Ma, Y.; Ma, X.; Wang, X.; Lu, C.; Xu, W.; Luo, J.; Guo, D. Changes in soil organic carbon components and microbial community following spent mushroom substrate application. Front. Microbiol. 2024, 15, 1351921. [Google Scholar] [CrossRef] [PubMed]
- Rahman, G.M.; Rahman, M.M.; Alam, M.S.; Kamal, M.Z.; Mashuk, H.A.; Datta, R.; Meena, R.S. Biochar and Organic Amendments for Sustainable Soil Carbon and Soil Health. In Carbon and Nitrogen Cycling in Soil; Datta, R., Meena, R.S., Pathan, S.I., Ceccherini, M., Eds.; Springer: Singapore, 2020; pp. 45–85. [Google Scholar]
- Liu, W.; Yang, Z.; Ye, Q.; Peng, Z.; Zhu, S.; Chen, H.; Liu, D.; Li, Y.; Deng, L.; Shu, X.; et al. Positive Effects of Organic Amendments on Soil Microbes and Their Functionality in Agro-Ecosystems. Plants 2023, 12, 3790. [Google Scholar] [CrossRef]






| Treatment | pH | OM g/kg | AN mg/kg | TN g/kg | AP mg/kg | TP g/kg |
|---|---|---|---|---|---|---|
| SCN | 6.71 ± 0.04 a | 27.57 ± 0.46 c | 96.90 ± 0.90 b | 0.16 ± 0.01 b | 13.51 ± 1.40 b | 0.68 ± 0.01 a |
| SCB | 6.58 ± 0.01 b | 39.10 ± 0.55 a | 99.63 ± 0.52 b | 0.17 ± 0.01 ab | 11.78 ± 0.12 b | 0.57 ± 0.03 b |
| SCO | 6.31 ± 0.04 c | 36.43 ± 0.71 b | 149.80 ± 4.60 a | 0.20 ± 0.02 ab | 26.29 ± 0.81 a | 0.66 ± 0.02 ab |
| SCBO | 6.65 ± 0.05 ab | 38.60 ± 0.32 a | 143.23 ± 1.84 a | 0.21 ± 0.02 a | 24.14 ± 0.71 a | 0.74 ± 0.03 a |
Disclaimer/Publisher’s Note: The statements, opinions and data contained in all publications are solely those of the individual author(s) and contributor(s) and not of MDPI and/or the editor(s). MDPI and/or the editor(s) disclaim responsibility for any injury to people or property resulting from any ideas, methods, instructions or products referred to in the content. |
© 2025 by the authors. Licensee MDPI, Basel, Switzerland. This article is an open access article distributed under the terms and conditions of the Creative Commons Attribution (CC BY) license (https://creativecommons.org/licenses/by/4.0/).
Share and Cite
Wang, W.; Jiang, Y.; Cai, S.; Li, Y.; Qu, J.; Sun, L. Synergistic Effects of Organic and Chemical Fertilizers on Microbial-Mediated Carbon Stabilization: Insights from Metagenomics and Spectroscopy. Agronomy 2025, 15, 1555. https://doi.org/10.3390/agronomy15071555
Wang W, Jiang Y, Cai S, Li Y, Qu J, Sun L. Synergistic Effects of Organic and Chemical Fertilizers on Microbial-Mediated Carbon Stabilization: Insights from Metagenomics and Spectroscopy. Agronomy. 2025; 15(7):1555. https://doi.org/10.3390/agronomy15071555
Chicago/Turabian StyleWang, Wei, Yue Jiang, Shanshan Cai, Yumei Li, Juanjuan Qu, and Lei Sun. 2025. "Synergistic Effects of Organic and Chemical Fertilizers on Microbial-Mediated Carbon Stabilization: Insights from Metagenomics and Spectroscopy" Agronomy 15, no. 7: 1555. https://doi.org/10.3390/agronomy15071555
APA StyleWang, W., Jiang, Y., Cai, S., Li, Y., Qu, J., & Sun, L. (2025). Synergistic Effects of Organic and Chemical Fertilizers on Microbial-Mediated Carbon Stabilization: Insights from Metagenomics and Spectroscopy. Agronomy, 15(7), 1555. https://doi.org/10.3390/agronomy15071555
