Research and Development of an IoT Smart Irrigation System for Farmland Based on LoRa and Edge Computing
Abstract
1. Introduction
2. Materials and Methods
2.1. Hardware Design
2.1.1. Node Hardware Design
2.1.2. Gateway Hardware Design
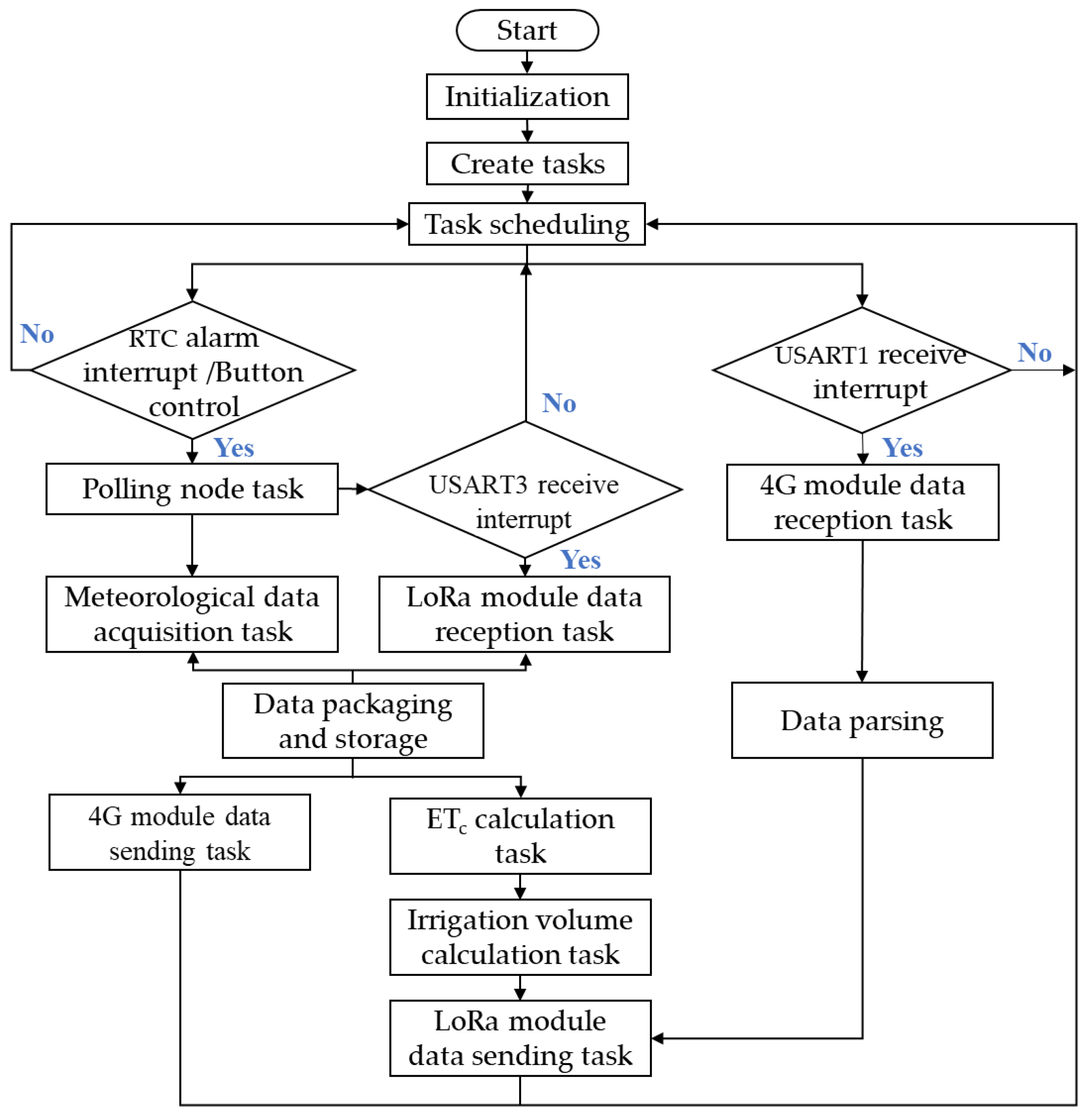
2.2. Software Design
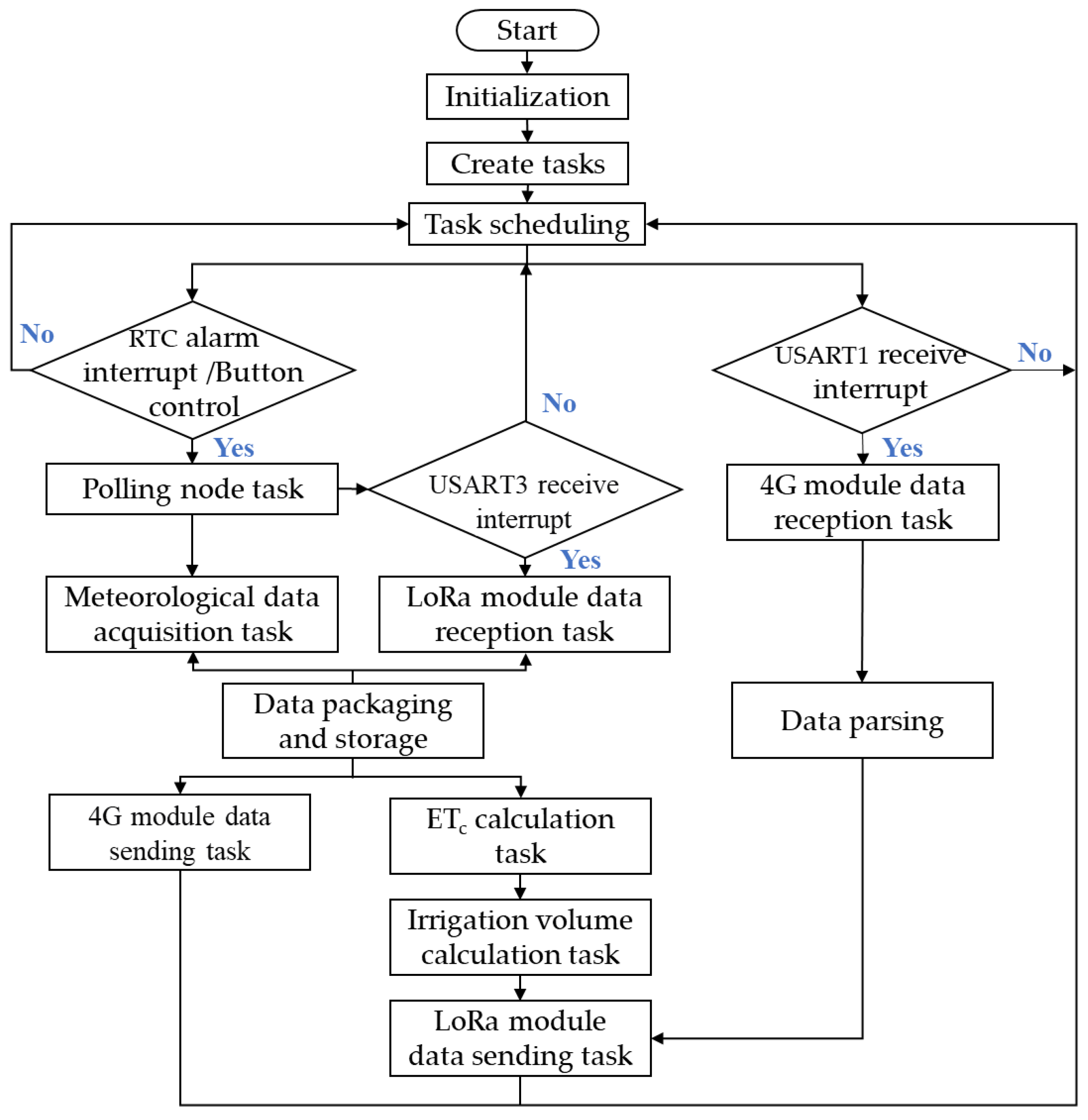
2.2.1. Node Software Design
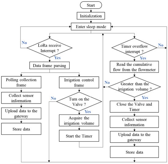
2.2.2. Gateway Software Design
2.3. ET-Based Decision Algorithm for Irrigation
- Δ—Slope vapor pressure curve (kPa/°C);
- Rn—Net radiation at the crop surface (MJ/(m2·day));
- G—Soil heat flux density (MJ/(m2·day));
- γ—Psychrometric constant (kPa/°C);
- T—Mean daily air temperature at 2 m height (°C);
- u2—Wind speed at 2 m height (m/s);
- es—Saturation vapor pressure (kPa);
- ea—Actual vapor pressure (kPa).
- Rns—Net solar radiation ();
- Rnl—Net longwave radiation ();
- Rs—Solar radiation ().
- W0—The soil water storage of the planned wetted layer at the initial moment (mm);
- Wt—The soil water storage of the planned wetted layer at the end of the moment (mm);
- Wr—The additional soil water storage due to the increase in the root zone (mm);
- ETc—The evapotranspiration of wheat during the period (mm);
- M—Irrigation volume (mm);
- P0—Effective rainfall (mm).
2.4. Visualization
3. Demonstration and Tests of the Smart Irrigation System
3.1. System Communication Tests
3.2. System Irrigation Demonstration
4. Conclusions and Discussion
- (1)
- The results of the communication test between system nodes and the gateway demonstrate that the constructed LoRa wireless perception network has stable data transmission and strong scalability, as indicated by the maximum communication coverage of 4 km in the absence of a relay gateway, and the packet loss rate of network communication is 0 within 3.5 km. Additionally, the test results found that using a lower transmission rate for communication can achieve longer transmission distances, and the RSSI and SNR values obtained at longer distances are relatively higher but took longer to move. These results can provide users with references for deploying sensing networks.
- (2)
- For irrigation, an algorithm decision was established using the modified Penman–Monteith formula and water balance equation, allowing for precise irrigation volumes that are adapted to soil characteristics and different stages of crop growth. The field irrigation results during the grain-filling stage of wheat indicate that the soil moisture content after irrigation was within the suitable moisture range and above 90% of the suitable upper limit value, showing that the irrigation system is performing effectively and has initially met the objective of precision irrigation.
Author Contributions
Funding
Institutional Review Board Statement
Informed Consent Statement
Data Availability Statement
Acknowledgments
Conflicts of Interest
References
- Sustainable Development Goals. Goal 2: Zero Hunger. Available online: https://www.un.org/sustainabledevelopment/hunger (accessed on 10 October 2024).
- United Nations. UN Projects World Population to Peak Within This Century. Available online: https://www.un.org/en/UN-projects-world-population-to-peak-within-this-century (accessed on 10 October 2024).
- UN World Water Development Report. Food Security, a Key Driver of Peace and Prosperity. Available online: https://www.unesco.org/reports/wwdr/en/2024/agriculture?hub=2 (accessed on 10 October 2024).
- Gao, H.R.; Zhangzhong, L.L.; Zheng, W.A.; Chen, G.F. How can agricultural water production be promoted? a review on machine learning for irrigation. J. Clean. Prod. 2023, 414, 137687. [Google Scholar] [CrossRef]
- Duguma, A.L.; Bai, X. Contribution of Internet of Things (IoT) in improving agricultural systems. Int. J. Environ. Sci. Technol. 2024, 21, 2195–2208. [Google Scholar] [CrossRef]
- Obaideen, K.; Yousef, B.A.A.; Almallahi, M.N.; Tan, Y.C.; Mahmoud, M.; Jaber, H.; Ramadan, M. An overview of smart irrigation systems using IoT. Energy Nexus 2022, 7, 100124. [Google Scholar] [CrossRef]
- Froiz-Míguez, I.; Lopez-Iturri, P.; Fraga-Lamas, P.; Celaya-Echarri, M.; Blanco-Novoa, O.; Azpilicueta, L.; Falcone, F.; Fernández-Caramés, T.M. Design, Implementation, and Empirical Validation of an IoT Smart Irrigation System for Fog Computing Applications Based on LoRa and LoRaWAN Sensor Nodes. Sensors 2020, 20, 6865. [Google Scholar] [CrossRef] [PubMed]
- Tang, P.; Liang, Q.; Li, H.; Pang, Y.Y. Application of Internet-of-Things Wireless Communication Technology in Agricultural Irrigation Management: A Review. Sustainability 2024, 16, 3575. [Google Scholar] [CrossRef]
- Ferrández-Pastor, F.J.; García-Chamizo, J.M.; Nieto-Hidalgo, M.; Mora-Martínez, J. Precision Agriculture Design Method Using a Distributed Computing Architecture on Internet of Things Context. Sensors 2018, 18, 1731. [Google Scholar] [CrossRef]
- Gutiérrez, J.; Villa-Medina, J.F.; Nieto-Garibay, A.; Porta-Gándara, M.A. Automated Irrigation System Using a Wireless Sensor Network and GPRS Module. IEEE Trans. Instrum. Meas. 2014, 63, 166–176. [Google Scholar] [CrossRef]
- Goap, A.; Sharma, D.; Shukla, A.K.; Krishna, C.R. An IoT based smart irrigation management system using Machine learning and open source technologies. Comput. Electron. Agric. 2018, 155, 41–49. [Google Scholar] [CrossRef]
- Ramson, S.R.J.; León-Salas, W.D.; Brecheisen, Z.; Foster, E.J.; Johnston, C.T.; Schulze, D.G.; Filley, T.; Rahimi, R.; Soto, M.; Bolivar, J.A.L.; et al. A Self-Powered, Real-Time, LoRaWAN IoT-Based Soil Health Monitoring System. IEEE Internet Things J. 2021, 8, 9278–9293. [Google Scholar] [CrossRef]
- Liopa-Tsakalidi, A.; Thomopoulos, V.; Barouchas, P.; Kavga, A.; Boursianis, A.D.; Goudos, S.K.; Kalamaras, G.; Gotsis, A.; Maliatsos, K. A NB-IoT based platform for smart irrigation in vineyard. In Proceedings of the 10th International Conference on Modern Circuits and Systems Technologies (MOCAST), Thessaloniki, Greece, 5–7 July 2021. [Google Scholar]
- Almuhaya, M.A.M.; Jabbar, W.A.; Sulaiman, N.; Abdulmalek, S. A Survey on LoRaWAN Technology: Recent Trends, Opportunities, Simulation Tools and Future Directions. Electronics 2022, 11, 164. [Google Scholar] [CrossRef]
- Qin, J.J.; Wang, L.P.; Li, H.T. Frost Prevention and Mitigation System of Mountain Orchard Based on LoRa. In Proceedings of the 17th IEEE International Wireless Communications and Mobile Computing Conference (IEEE IWCMC), Harbin City, China, 28 June–2 July 2021. [Google Scholar]
- Nyamuryekung’e, S.; Duff, G.; Utsumi, S.; Estell, R.; McIntosh, M.M.; Funk, M.; Cox, A.; Cao, H.P.; Spiegal, S.; Perea, A.; et al. Real-Time Monitoring of Grazing Cattle Using LORA-WAN Sensors to Improve Precision in Detecting Animal Welfare Implications via Daily Distance Walked Metrics. Animals 2023, 13, 2641. [Google Scholar] [CrossRef] [PubMed]
- Sendra, S.; Parra, L.; Jimenez, J.M.; Garcia, L.; Lloret, J. LoRa-based Network for Water Quality Monitoring in Coastal Areas. Mob. Netw. Appl. 2023, 28, 65–81. [Google Scholar] [CrossRef]
- Benzaouia, M.; Hajji, B.; Mellit, A.; Rabhi, A. Fuzzy-IoT smart irrigation system for precision scheduling and monitoring. Comput. Electron. Agric. 2023, 215, 108407. [Google Scholar] [CrossRef]
- Peng, Y.Q.; Xiao, Y.X.; Fu, Z.T.; Dong, Y.H.; Zheng, Y.J.; Yan, H.J.; Li, X.X. Precision irrigation perspectives on the sustainable water-saving of field crop production in China: Water demand prediction and irrigation scheme optimization. J. Clean. Prod. 2019, 230, 365–377. [Google Scholar] [CrossRef]
- Vianny, D.M.M.; John, A.; Mohan, S.K.; Sarlan, A.; Ahmadian, A. Water optimization technique for precision irrigation system using IoT and machine learning. Sustain. Energy Technol. Assess. 2022, 52, 102307. [Google Scholar] [CrossRef]
- Preite, L.; Vignali, G. Artificial intelligence to optimize water consumption in agriculture: A predictive algorithm-based irrigation management system. Comput. Electron. Agric. 2024, 223, 109126. [Google Scholar] [CrossRef]
- Allen, R.G.; Pereira, L.S.; Raes, D.; Smith, M. Crop Evapotranspiration-Guidelines for Computing Crop Water Requirements; Food and Agriculture Organization of the United Nations: Rome, Italy, 1998; pp. 15–134. [Google Scholar]
- Davis, S.L.; Dukes, M.D. Irrigation scheduling performance by evapotranspiration-based controllers. Agric. Water Manag. 2010, 98, 19–28. [Google Scholar] [CrossRef]
- Dela Cruz, J.C.; Caya, M.V.C.; Ballado, A.H. Evapotranspiration-based Irrigation System for Mustard Green Crop Cultivation using Public Weather Forecast. In Proceedings of the 11th IEEE Control and System Graduate Research Colloquium (ICSGRC), Shah Alam, Malaysia, 8 August 2020; pp. 203–208. [Google Scholar]
- Caya, M.V.; dela Cruz, J.; Merina, J.P.M.; Mora, D.K.H.; Bentir, S.A.P. Development of ET-Based Irrigation System in Green Roofs Using Penman-Monteith Equation. In Proceedings of the 11th IEEE International Conference on Humanoid, Nanotechnology, Information Technology, Communication and Control, Environment, and Management (HNICEM), Laoag, Philippines, 29 November–1 December 2019. [Google Scholar]
- Lopez, P.G.; Montresor, A.; Epema, D.; Datta, A.; Higashino, T.; Iamnitchi, A.; Barcellos, M.; Felber, P.; Riviere, E. Edge-centric Computing: Vision and Challenges. ACM SIGCOMM Comput. Commun. Rev. 2015, 45, 37–42. [Google Scholar] [CrossRef]
- Gope, P.; Lee, J.; Hsu, R.H.; Quek, T.Q.S. Anonymous Communications for Secure Device-to-Device Aided Fog Computing. IEEE Consum. Electron. Mag. 2019, 8, 10–16. [Google Scholar] [CrossRef]
- Jiang, C.F.; Fan, T.T.; Gao, H.H.; Shi, W.S.; Liu, L.K.; Cérin, C.; Wan, J. Energy aware edge computing: A survey. Comput. Commun. 2020, 151, 556–580. [Google Scholar] [CrossRef]
- Schneider Electric, Cost-Benefit Analysis of Deploying Edge Micro Data Centers White Paper. Available online: https://download.schneider-electric.com/files?p_Doc_Ref=SPD_VAVR-9X6SVK_CH&p_enDocType=White+Paper&p_File_Name=VAVR-9X6SVK_R0_CH.pdf (accessed on 10 October 2024).
- Fan, Q.; Li, Z.; Chen, X. Inference delay optimization of branchy neural network model based on edge computing. Comput. Appl. 2020, 40, 342–346. [Google Scholar]
- Huang, C.L.; Ke, Y.X.; Hua, X.D.; Yang, J.Y.; Sun, M.Y.; Yang, W. Neng Current status and prospects of edge computing in smart agriculture. Trans. Chin. Soc. Agric. Eng. 2022, 38, 224–234. [Google Scholar]
- Yang, J.; Li, G.Q.; Ma, J.Y.; Lei, Y.G. Design and implementation of a Smart Internet IoT agricultural pest identification system based on edge computing. Henan Sci. Technol. 2024, 51, 32–37. [Google Scholar] [CrossRef]
- Zhang, Q.C.; Wang, J.Y.; Lu, Y.H.; Wang, W. Design of Control System for ARM Vehicle Robot. In Proceedings of the International Conference on Robots and Intelligent System (ICRIS), Haikou, China, 15–16 June 2019; pp. 22–25. [Google Scholar]
- da Silva, L.M.; Menezes, H.B.D.; Luccas, M.D.; Mailer, C.; Pinto, A.S.R.; Boava, A.; Rodrigues, M.; Ferrao, I.G.; Estrella, J.C.; Branco, K. Development of an Efficiency Platform Based on MQTT for UAV Controlling and DoS Attack Detection. Sensors 2022, 22, 6567. [Google Scholar] [CrossRef] [PubMed]
- Wang, W.J.; Feng, H. Research on the water requirement patterns and irrigation systems of winter wheat in the Guanzhong region based on CROPWAT-DSSAT. Chin. J. Eco-Agric. 2012, 20, 795–802. [Google Scholar] [CrossRef]
- Chen, Y.M.; Guo, G. Shuang: Water Requirements and Irrigation of Major Crops in China; China Water & Power Press: Beijing, China, 1995; pp. 175–199. [Google Scholar]
- Afzaal, H.; Farooque, A.A.; Abbas, F.; Acharya, B.; Esau, T. Precision Irrigation Strategies for Sustainable Water Budgeting of Potato Crop in Prince Edward Island. Sustainability 2020, 12, 2419. [Google Scholar] [CrossRef]
- Tong, C.L.; Zhang, W.J.; Tang, Y.; Wang, H.Q. Daily solar radiation simulation and calculation. Chin. J. Agrometeorol. 2005, 26, 5. [Google Scholar]
- Zuo, D.K.; Wang, Y.X.; Chen, J.S. Spatial distribution characteristics of total solar radiation in China. Acta Meteorol. Sin. 1963, 1, 78–96. [Google Scholar]
- Cui, D.D.; Zhang, Q.; Tian, X.X.; Han, Z.; Liu, P.Z. Irrigation decision management for ’Shine Muscat’ grapes based on the water balance equation. Sino-Overseas Grapevine Wine 2022, 4, 23–29. [Google Scholar] [CrossRef]
- Li, Y.; Ma, J.Q.; Zhao, X.S. Real-time Soil Moisture Content and Root Zone Analysis of Planned Wet Layer for Winter Wheat. Water Sav. Irrig. 2013, 14–17. [Google Scholar]
- Ma, Y.L.; Niu, Z.R.; Sun, D.Y. Spatial and Temporal Patterns of Potential Evapotranspiration and Their Relationship with Meteorological Factors in the Hexi Corridor. Arid. Land Geogr. 2024, 47, 192–202. [Google Scholar]



















| Parameters/Technologies | Bluetooth | Wi-Fi | ZigBee | LoRa | NB-IOT |
|---|---|---|---|---|---|
| IEEE standard | 802.15.1 | IEEE802.11 | 802.15.4 | 802.15.4 g | 3GPP release13 |
| Data rate | 1 Mbps | 11–54 Mbps | 20–250 kbps | 50 kbps | 160–200 kbps (UL) 160–250 kbps (DL) |
| Frequency band | 2.4 GHz | 2.4 GHz | 868/915 MHz and 2.4 GHz | 869/915 MHz | LTE frequency |
| Nominal range | 20–100 m | 100 m | 100 m | Urban: 2–5 km suburban: 15 km | Urban: 1 km suburban: 10 km |
| Advantage | Low price and simple configuration | High flexibility | Low power consumption and flexible network topology | Strong anti-interference and stable operation | Large-scale deployment and data security |
| Disadvantage | limited coverage area | High power consumption | Low interference resistance | Low data transfer rate | High deployment cost |
| Sensor Type | Working Voltage | Scale Range | Measuring Accuracy |
|---|---|---|---|
| Soil moisture sensor | DC 5–12 V | 0–100% RH 0–50 cm | ±2% within 0–50% ±3% within 50–100% |
| Magnetic Flow Meter | DC 12 V | 2.2–22.0 m3/h | ±0.5%R |
| Air temperature sensor | DC 5–24 V | −30–70 °C | ±0.2 °C |
| Air humidity sensor | DC 5–24 V | 0–100% RH | ±3% RH |
| Sunshine duration sensor | DC 5–24 V | 0–24 h | ±2% h |
| Wind speed sensor | DC 5–24 V | 0–50 m/s | ±(0.3 + 0.03 V) m/s |
| Rain gauge | DC 5–24 V | 0–100 mm/day | ±3% |
| Atmospheric pressure sensor | DC 5–24 V | 10–1100 hPa | ±0.5 hPa |
| Wheat Growth Stages | Emergence–Tillering | Overwintering–Regreening | Jointing– Mid-Grain Filling | Late Grain Filling |
|---|---|---|---|---|
| Upper limit of field capacity (%) | 80 | 85 | 85 | 60 |
| Lower limit of field capacity (%) | 70 | 70 | 80 | 55 |
| Growth Stages | Initial Stage | Middle Stage | End Stage |
|---|---|---|---|
| Kc | 0.7 | 1.15 | 0.4 |
| Plot Number | Irrigation Sequence | Date (day) | Cumulative ETc (mm) | Cumulative Rainfall (mm) | Irrigation Volume (m3) |
|---|---|---|---|---|---|
| Plot 1 | First | 29 April 2024 | 5.31 | 0 | 1.06 |
| Second | 9 May 2024 | 30.94 | 2.7 | 0.9 | |
| Plot 2 | First | 27 April 2024 | 5.48 | 0 | 1.54 |
| Second | 12 May 2024 | 42.21 | 2.7 | 1.26 |
Disclaimer/Publisher’s Note: The statements, opinions and data contained in all publications are solely those of the individual author(s) and contributor(s) and not of MDPI and/or the editor(s). MDPI and/or the editor(s) disclaim responsibility for any injury to people or property resulting from any ideas, methods, instructions or products referred to in the content. |
© 2025 by the authors. Licensee MDPI, Basel, Switzerland. This article is an open access article distributed under the terms and conditions of the Creative Commons Attribution (CC BY) license (https://creativecommons.org/licenses/by/4.0/).
Share and Cite
Zhang, Y.; Wang, X.; Jin, L.; Ni, J.; Zhu, Y.; Cao, W.; Jiang, X. Research and Development of an IoT Smart Irrigation System for Farmland Based on LoRa and Edge Computing. Agronomy 2025, 15, 366. https://doi.org/10.3390/agronomy15020366
Zhang Y, Wang X, Jin L, Ni J, Zhu Y, Cao W, Jiang X. Research and Development of an IoT Smart Irrigation System for Farmland Based on LoRa and Edge Computing. Agronomy. 2025; 15(2):366. https://doi.org/10.3390/agronomy15020366
Chicago/Turabian StyleZhang, Ying, Xingchen Wang, Liyong Jin, Jun Ni, Yan Zhu, Weixing Cao, and Xiaoping Jiang. 2025. "Research and Development of an IoT Smart Irrigation System for Farmland Based on LoRa and Edge Computing" Agronomy 15, no. 2: 366. https://doi.org/10.3390/agronomy15020366
APA StyleZhang, Y., Wang, X., Jin, L., Ni, J., Zhu, Y., Cao, W., & Jiang, X. (2025). Research and Development of an IoT Smart Irrigation System for Farmland Based on LoRa and Edge Computing. Agronomy, 15(2), 366. https://doi.org/10.3390/agronomy15020366

