Genome-Wide Identification and Characterization of the OFP Gene Family in the Wild Strawberry Fragaria vesca
Abstract
1. Introduction
2. Materials and Methods
2.1. Plant Material and Growth Condition
2.2. Identification of OFP Gene Family Members in F. vesca
2.3. Analysis of Gene Sequence Characters
2.4. Syntenic and Phylogenetic Analysis
2.5. Gene Expression Assay of the RNA-Seq Data
2.6. Gene Expression Analysis by Reverse Transcription Quantitative Polymerase Chain Reaction (RT-qPCR)
2.7. Subcellular Localizations of FvOFPs
3. Results
3.1. Genome-Wide Identification of the OPF Gene Family in F. vesca
3.2. Gene Structure and Encoding Protein Architecture of FvOFPs
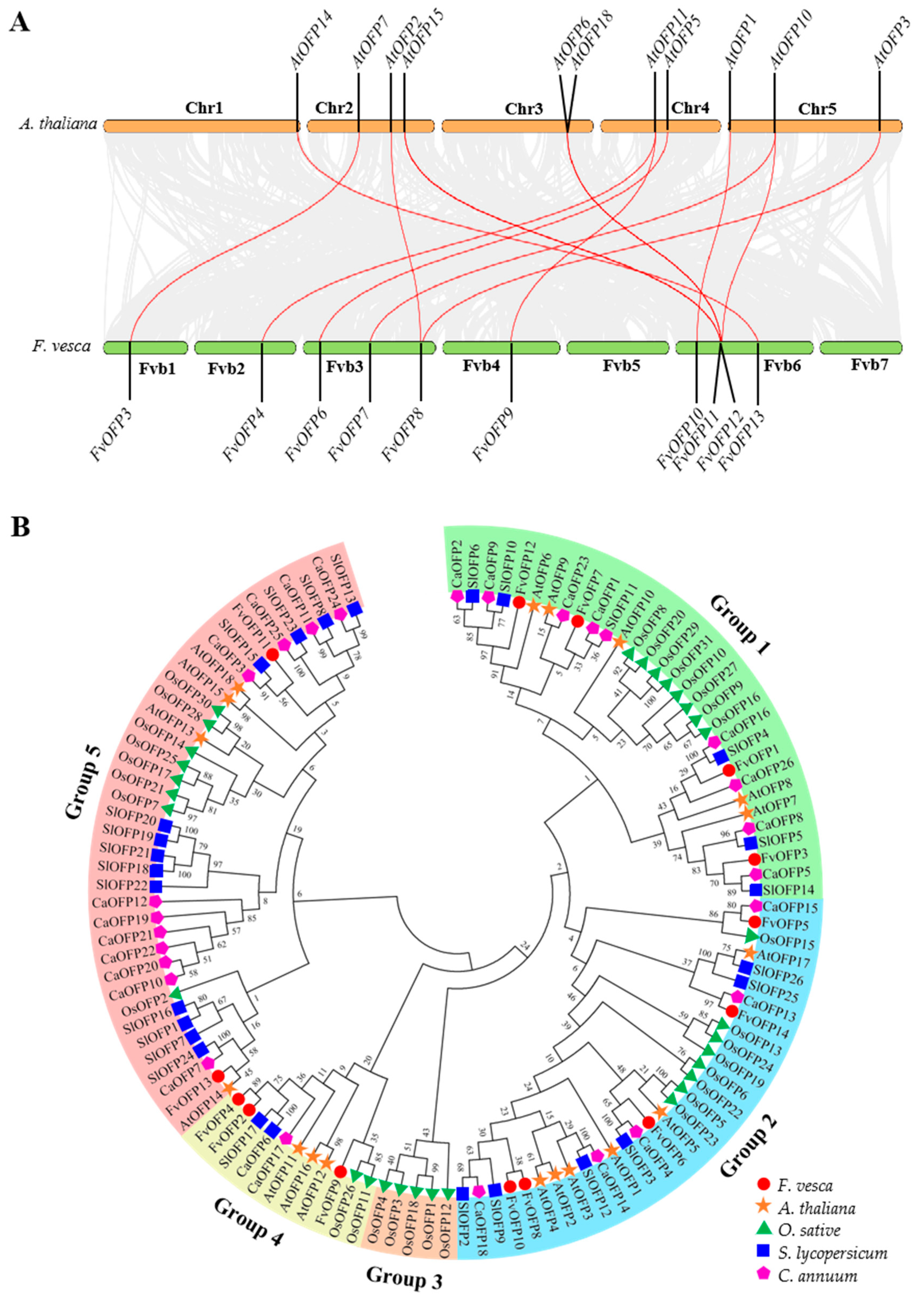
3.3. Syntenic and Phylogenetic Analysis of FvOFP Genes
3.4. Tissue Expression Pattern and Subcellular Localization of FvOFPs
4. Discussion
5. Conclusions
Supplementary Materials
Author Contributions
Funding
Data Availability Statement
Acknowledgments
Conflicts of Interest
References
- Scott, M.P. Development: The Natural History of Genes. Cell 2000, 100, 27–40. [Google Scholar] [CrossRef]
- Viola, I.L.; Gonzalez, D.H. TCP Transcription Factors in Plant Reproductive Development: Juggling Multiple Roles. Biomolecules 2023, 13, 750. [Google Scholar] [CrossRef]
- Hay, A.; Tsiantis, M. KNOX Genes: Versatile Regulators of Plant Development and Diversity. Development 2010, 137, 3153–3165. [Google Scholar] [CrossRef]
- Vollbrecht, E.; Veit, B.; Sinha, N.; Hake, S. The Developmental Gene Knotted-1 Is a Member of a Maize Homeobox Gene Family. Nature 1991, 350, 241–243. [Google Scholar] [CrossRef]
- Wang, S.; Chang, Y.; Ellis, B. Overview of OVATE FAMILY PROTEINS, a Novel Class of Plant-Specific Growth Regulators. Front. Plant Sci. 2016, 7. [Google Scholar] [CrossRef]
- Wang, S.; Chang, Y.; Guo, J.; Zeng, Q.; Ellis, B.E.; Chen, J.G. Arabidopsis Ovate Family Proteins, a Novel Transcriptional Repressor Family, Control Multiple Aspects of Plant Growth and Development. PLoS ONE 2011, 6, e23896. [Google Scholar] [CrossRef]
- Liu, J.; Van Eck, J.; Cong, B.; Tanksley, S.D. A New Class of Regulatory Genes Underlying the Cause of Pear-Shaped Tomato Fruit. Proc. Natl. Acad. Sci. USA 2002, 99, 13302–13306. [Google Scholar] [CrossRef]
- Huang, Z.; Van Houten, J.; Gonzalez, G.; Xiao, H.; Van Der Knaap, E. Genome-Wide Identification, Phylogeny and Expression Analysis of SUN, OFP and YABBY Gene Family in Tomato. Mol. Genet. Genom. 2013, 288, 111–129. [Google Scholar] [CrossRef] [PubMed]
- Yu, H.; Jiang, W.; Liu, Q.; Zhang, H.; Piao, M.; Chen, Z.; Bian, M. Expression Pattern and Subcellular Localization of the Ovate Protein Family in Rice. PLoS ONE 2015, 10, e0118966. [Google Scholar] [CrossRef] [PubMed]
- Wang, L.; Zhang, S.; Zhang, X.; Hu, X.; Guo, C.; Wang, X.; Song, J. Evolutionary and Expression Analysis of Vitis vinifera OFP Gene Family. Plant Syst. Evol. 2018, 304, 995–1008. [Google Scholar] [CrossRef]
- Xu, R.; Li, R.; Wang, X.; Hao, Y. Identification and Expression Analysis under Abiotic Stresses of OFP Gene Family in Apple. Sci. Agric. Sin. 2018, 51, 1948–1959. [Google Scholar]
- Li, H.; Dong, Q.; Zhu, X.; Zhao, Q.; Ran, K. Genome-Wide Identification, Expression, and Interaction Analysis for Ovate Family Proteins in Peach. Mol. Biol. Rep. 2019, 46, 3755–3764. [Google Scholar] [CrossRef] [PubMed]
- Wang, Y.; Wang, Q.; Hao, W.; Sun, H.; Zhang, L. Characterization of the OFP Gene Family and Its Putative Involvement of Tuberous Root Shape in Radish. Int. J. Mol. Sci. 2020, 21, 1293. [Google Scholar] [CrossRef] [PubMed]
- Wang, R.; Han, T.; Sun, J.; Xu, L.; Fan, J.; Cao, H.; Liu, C. Genome-Wide Identification and Characterization of the OFP Gene Family in Chinese Cabbage (Brassica rapa L. Ssp. Pekinensis). PeerJ 2021, 9, e10934. [Google Scholar] [CrossRef]
- Tsaballa, A.; Pasentsis, K.; Darzentas, N.; Tsaftaris, A.S. Multiple Evidence for the Role of an Ovate-like Gene in Determining Fruit Shape in Pepper. BMC Plant Biol. 2011, 11, 46. [Google Scholar] [CrossRef]
- Hackbusch, J.; Richter, K.; Müller, J.; Salamini, F.; Uhrig, J.F. A Central Role of Arabidopsis Thaliana Ovate Family Proteins in Networking and Subcellular Localization of 3-Aa Loop Extension Homeodomain Proteins. Proc. Natl. Acad. Sci. USA 2005, 102, 4908–4912. [Google Scholar] [CrossRef]
- Wang, S.; Chang, Y.; Guo, J.; Chen, J. Arabidopsis Ovate Family Protein 1 Is a Transcriptional Repressor that Suppresses Cell Elongation. Plant J. 2007, 50, 858–872. [Google Scholar] [CrossRef]
- Pagnussat, G.C.; Yu, H.J.; Sundaresan, V. Cell-Fate Switch of Synergid to Egg Cell in Arabidopsis eostre Mutant Embryo Sacs Arises from Misexpression of the BEL1-like Homeodomain Gene BLH1. Plant Cell 2007, 19, 3578–3592. [Google Scholar] [CrossRef]
- Tanksley, S.D. The Genetic, Developmental, and Molecular Bases of Fruit Size and Shape Variation in Tomato. Plant Cell 2004, 16, S181–S189. [Google Scholar] [CrossRef] [PubMed]
- Gonzalo, M.J.; Van Der Knaap, E. A Comparative Analysis into the Genetic Bases of Morphology in Tomato Varieties Exhibiting Elongated Fruit Shape. Theor. Appl. Genet. 2008, 116, 647–656. [Google Scholar] [CrossRef] [PubMed]
- Schmitz, A.J.; Begcy, K.; Sarath, G.; Walia, H. Rice Ovate Family Protein 2 (OFP2) Alters Hormonal Homeostasis and Vasculature Development. Plant Sci. 2015, 244, 177–188. [Google Scholar] [CrossRef] [PubMed]
- Ma, Y.; Yang, C.; He, Y.; Tian, Z.; Li, J. Rice OVATE Family Protein 6 Regulates Plant Development and Confers Resistance to Drought and Cold Stresses. J. Exp. Bot. 2017, 68, 4885–4898. [Google Scholar] [CrossRef] [PubMed]
- Zhao, D.S.; Li, Q.F.; Zhang, C.Q.; Zhang, C.; Yang, Q.Q.; Pan, L.X.; Ren, X.Y.; Lu, J.; Gu, M.H.; Liu, Q.Q. GS9 Acts as a Transcriptional Activator to Regulate Rice Grain Shape and Appearance Quality. Nat. Commun. 2018, 9, 1240. [Google Scholar] [CrossRef] [PubMed]
- Liu, J.; Zhang, J.; Hu, W.; Miao, H.; Zhang, J.; Jia, C.; Wang, Z.; Xu, B.; Jin, Z. Banana Ovate Family Protein MaOFP1 and MADS-Box Protein MuMADS1 Antagonistically Regulated Banana Fruit Ripening. PLoS ONE 2015, 10, e0123870. [Google Scholar] [CrossRef] [PubMed]
- Edger, P.P.; VanBuren, R.; Colle, M.; Poorten, T.J.; Wai, C.M.; Niederhuth, C.E.; Alger, E.I.; Ou, S.; Acharya, C.B.; Wang, J.; et al. Single-Molecule Sequencing and Optical Mapping Yields an Improved Genome of Woodland Strawberry (Fragaria vesca) with Chromosome-Scale Contiguity. Gigascience 2018, 7, 1–7. [Google Scholar] [CrossRef] [PubMed]
- Li, Y.; Pi, M.; Gao, Q.; Liu, Z.; Kang, C. Author Correction: Updated Annotation of the Wild Strawberry Fragaria vesca V4 Genome. Hortic. Res. 2019, 6, 61. [Google Scholar] [CrossRef] [PubMed]
- Liu, T.; Li, M.; Liu, Z.; Ai, X.; Li, Y. Reannotation of the Cultivated Strawberry Genome and Establishment of a Strawberry Genome Database. Hortic. Res. 2021, 8, 41. [Google Scholar] [CrossRef] [PubMed]
- Mao, J.; Wang, Y.; Wang, B.; Li, J.; Zhang, C.; Zhang, W.; Li, X.; Li, J.; Zhang, J.; Li, H.; et al. High-Quality Haplotype-Resolved Genome Assembly of Cultivated Octoploid Strawberry. Hortic. Res. 2023, 10, uhad002. [Google Scholar] [CrossRef]
- Topcu, H.; Degirmenci, I.; Sonmez, D.A.; Paizila, A.; Karci, H.; Kafkas, S.; Kafkas, E.; Ercisli, S.; Alatawi, A. Sugar, Invertase Enzyme Activities and Invertase Gene Expression in Different Developmental Stages of Strawberry Fruits. Plants 2022, 11, 509. [Google Scholar] [CrossRef]
- Chen, C.; Chen, H.; Zhang, Y.; Thomas, H.R.; Frank, M.H.; He, Y.; Xia, R. TBtools: An Integrative Toolkit Developed for Interactive Analyses of Big Biological Data. Mol. Plant 2020, 13, 1194–1202. [Google Scholar] [CrossRef]
- Wang, Y.; Tang, H.; Debarry, J.D.; Tan, X.; Li, J.; Wang, X.; Lee, T.H.; Jin, H.; Marler, B.; Guo, H.; et al. MCScanX: A Toolkit for Detection and Evolutionary Analysis of Gene Synteny and Collinearity. Nucleic Acids Res. 2012, 40, e49. [Google Scholar] [CrossRef]
- Chen, X.; Liu, P.; Mei, L.; He, X.; Chen, L.; Liu, H.; Shen, S.; Ji, Z.; Zheng, X.; Zhang, Y.; et al. Xa7, a New Executor R Gene That Confers Durable and Broad-Spectrum Resistance to Bacterial Blight Disease in Rice. Plant Commun. 2021, 2, 100143. [Google Scholar] [CrossRef]
- Bleckmann, A.; Weidtkamp-Peters, S.; Seidel, C.A.M.; Simon, R. Stem Cell Signaling in Arabidopsis Requires CRN to Localize CLV2 to the Plasma Membrane. Plant Physiol. 2010, 152, 166–176. [Google Scholar] [CrossRef]
- Wang, L.; Li, J.; Zhao, J.; He, C. Evolutionary Developmental Genetics of Fruit Morphological Variation within the Solanaceae. Front. Plant Sci. 2015, 6, 248. [Google Scholar] [CrossRef]
- Wu, S.; Clevenger, J.P.; Sun, L.; Visa, S.; Kamiya, Y.; Jikumaru, Y.; Blakeslee, J.; van der Knaap, E. The Control of Tomato Fruit Elongation Orchestrated by Sun, Ovate and Fs8.1 in a Wild Relative of Tomato. Pant Sci. 2015, 238, 95–104. [Google Scholar] [CrossRef]
- Liu, D.; Sun, W.; Yuan, Y.; Zhang, N.; Hayward, A.; Liu, Y.; Wang, Y. Phylogenetic Analyses Provide the First Insights into the Evolution of OVATE Family Proteins in Land Plants. Ann. Bot. 2014, 113, 1219–1233. [Google Scholar] [CrossRef] [PubMed]
- Zhang, L.; Zhang, X.; Ju, H.; Chen, J.; Wang, S.; Wang, H.; Zhao, Y.; Chang, Y. Ovate Family Protein1 Interaction with BLH3 Regulates Transition Timing from Vegetative to Reproductive Phase in Arabidopsis. Biochem. Biophys. Res. Commun. 2016, 470, 492–497. [Google Scholar] [CrossRef]
- Liu, G.-S.; Li, H.-L.; Grierson, D.; Fu, D.-Q. NAC Transcription Factor Family Regulation of Fruit Ripening and Quality: A Review. Cells 2022, 11, 525. [Google Scholar] [CrossRef] [PubMed]
- Seymour, G.B.; Østergaard, L.; Chapman, N.H.; Knapp, S.; Martin, C. Fruit Development and Ripening. Annu. Rev. Plant Biol. 2013, 64, 219–241. [Google Scholar] [CrossRef] [PubMed]
- Xie, X.; Yin, X.; Chen, K. Roles of APETALA2/Ethylene-Response Factors in Regulation of Fruit Quality. CRC Crit. Rev. Plant Sci. 2016, 35, 120–130. [Google Scholar] [CrossRef]
- Khaksar, G.; Sirikantaramas, S. Auxin Response Factor 2A Is Part of the Regulatory Network Mediating Fruit Ripening through Auxin-Ethylene Crosstalk in Durian. Front. Plant Sci. 2020, 11, 543747. [Google Scholar] [CrossRef] [PubMed]
- Li, E.; Wang, S.; Liu, Y.; Chen, J.G.; Douglas, C.J. OVATE FAMILY PROTEIN4 (OFP4) Interaction with KNAT7 Regulates Secondary Cell Wall Formation in Arabidopsis thaliana. Plant J. 2011, 67, 328–341. [Google Scholar] [CrossRef] [PubMed]
- Song, C.; Shan, W.; Kuang, J.; Chen, J.; Lu, W. The Basic Helix-Loop-Helix Transcription Factor MabHLH7 Positively Regulates Cell Wall-Modifying-Related Genes during Banana Fruit Ripening. Postharvest Biol. Technol. 2020, 161, 111068. [Google Scholar] [CrossRef]





| Gene Name | Gene Accession Number 1 | CDS (bp) 2 | Protein (aa) 3 | Protein Physicochemical Parameters | Predicted Subcellular Localization 6 | ||
|---|---|---|---|---|---|---|---|
| MW (kDa) 4 | pI | GRAVY 5 | |||||
| FvOFP1 | FvH4_1g04770.t1 | 1011 | 336 | 38.5 | 9.78 | −0.699 | Nuclear |
| FvOFP2 | FvH4_1g09620.t1 | 219 | 72 | 8.3 | 5.20 | −0.064 | Nuclear |
| FvOFP3 | FvH4_1g13640.t1 | 999 | 332 | 37.8 | 9.64 | −0.729 | Nuclear |
| FvOFP4 | FvH4_2g23310.t1 | 687 | 228 | 25.2 | 5.30 | −0.355 | Nuclear |
| FvOFP5 | FvH4_3g01350.t1 | 531 | 176 | 20.8 | 7.00 | −0.842 | Nuclear |
| FvOFP6 | FvH4_3g07180.t1 | 1173 | 390 | 44.5 | 9.33 | −1.033 | Nuclear |
| FvOFP7 | FvH4_3g25970.t1 | 636 | 211 | 23.8 | 6.16 | −0.683 | Nuclear |
| FvOFP8 | FvH4_3g40310.t1 | 1158 | 385 | 44.0 | 9.67 | −0.9611 | Nuclear |
| FvOFP9 | FvH4_4g15660.t1 | 723 | 240 | 27.0 | 5.06 | −0.652 | Nuclear |
| FvOFP10 | FvH4_6g10140.t1 | 1245 | 414 | 47.3 | 9.68 | −0.921 | Nuclear |
| FvOFP11 | FvH4_6g19870.t1 | 894 | 297 | 32.4 | 4.04 | −0.579 | Nuclear |
| FvOFP12 | FvH4_6g19871.t1 | 801 | 266 | 30.0 | 9.44 | −0.336 | Nuclear |
| FvOFP13 | FvH4_6g31210.t1 | 897 | 298 | 34.3 | 6.38 | −0.907 | Nuclear |
| FvOFP14 | FvH4_7g33090.t1 | 318 | 105 | 12.0 | 5.08 | −0.269 | Nuclear |
Disclaimer/Publisher’s Note: The statements, opinions and data contained in all publications are solely those of the individual author(s) and contributor(s) and not of MDPI and/or the editor(s). MDPI and/or the editor(s) disclaim responsibility for any injury to people or property resulting from any ideas, methods, instructions or products referred to in the content. |
© 2024 by the authors. Licensee MDPI, Basel, Switzerland. This article is an open access article distributed under the terms and conditions of the Creative Commons Attribution (CC BY) license (https://creativecommons.org/licenses/by/4.0/).
Share and Cite
Xu, X.; Wang, X.; Zhou, S.; Huang, X.; Liu, P.; Ma, B.; Chen, X. Genome-Wide Identification and Characterization of the OFP Gene Family in the Wild Strawberry Fragaria vesca. Agronomy 2024, 14, 569. https://doi.org/10.3390/agronomy14030569
Xu X, Wang X, Zhou S, Huang X, Liu P, Ma B, Chen X. Genome-Wide Identification and Characterization of the OFP Gene Family in the Wild Strawberry Fragaria vesca. Agronomy. 2024; 14(3):569. https://doi.org/10.3390/agronomy14030569
Chicago/Turabian StyleXu, Xiao, Xinyu Wang, Sirui Zhou, Xumo Huang, Pengcheng Liu, Bojun Ma, and Xifeng Chen. 2024. "Genome-Wide Identification and Characterization of the OFP Gene Family in the Wild Strawberry Fragaria vesca" Agronomy 14, no. 3: 569. https://doi.org/10.3390/agronomy14030569
APA StyleXu, X., Wang, X., Zhou, S., Huang, X., Liu, P., Ma, B., & Chen, X. (2024). Genome-Wide Identification and Characterization of the OFP Gene Family in the Wild Strawberry Fragaria vesca. Agronomy, 14(3), 569. https://doi.org/10.3390/agronomy14030569

