Next Article in Journal
Improving Yield and Quality of ‘Balady’ Mandarin Trees by Using Shading Techniques and Reflective Materials in Response to Climate Change Under Flood Irrigation Conditions
Next Article in Special Issue
Implications of the STAT5B and C1QBP Genes of Grain Aphid Sitobion avenae in the Transmission of Barley Yellow Dwarf Virus
Previous Article in Journal
Irrigation Water Salinity Affects Solute Transport and Its Potential Factors Influencing Salt Distribution in Unsaturated Homogenous Red Soil
Previous Article in Special Issue
Population Dynamics of Potential Insect Vectors of Xylella fastidiosa (Xanthomanadales: Xanthomonadaceae) and Other Auchenorrhyncha in Olive and Citrus Groves of Crete, Greece
 
 
Font Type:
Arial Georgia Verdana
Font Size:
Aa Aa Aa
Line Spacing:
Column Width:
Background:
Article

Weighted Gene Co-Expression Network Analysis Uncovers Critical Genes and Pathways Involved in Soybean Response to Soybean Mosaic Virus

Key Laboratory of Soybean Biology in Chinese Ministry of Education (Key Laboratory of Soybean Biology and Breeding/Genetics of Chinese Agriculture Ministry), Northeast Agricultural University, Harbin 150030, China
*
Authors to whom correspondence should be addressed.
Agronomy 2024, 14(11), 2455; https://doi.org/10.3390/agronomy14112455
Submission received: 11 September 2024 / Revised: 18 October 2024 / Accepted: 20 October 2024 / Published: 22 October 2024

Abstract

Background: Soybean mosaic virus (SMV) is a globally prevalent and detrimental virus that belongs to the Potyvirus genus. Pathogenic viruses of this genus are typically linear in shape, with dimensions ranging between 630 and 750 nm, and are composed of single-stranded RNA and proteins. We have developed an SMV-resistant soybean line, Dongnong 93-046, which has no significant changes in disease resistance identification in the adult plants and has neat grains with no obvious brown or black markings. To explore the defense mechanisms of soybean against SMV, we performed comparative transcriptomic sequencing of the leaves between the Dongnong 93-046 inoculated with SMV at 8 h (T) and the non-inoculated control (C) on the HiSeq2000 platform. In addition, we performed non-targeted metabolomic sequencing of leaves from the treatment and control groups. Results: We identified a total of 41,189 differentially expressed genes (DEGs). A total of 9809 differentially expressed genes (DEGs) met the criteria of |Log2FC (Fold Change)| ≥ 1 and adjusted p-value ≤ 0.001. Among the 41,189 DEGs identified, 9196 exhibited FPKM values greater than 10. KEGG pathway enrichment analysis of the 9809 DEGs revealed significant enrichment of genes involved in resistance-related pathways such as plant–pathogen interaction, linoleic acid metabolism, mitogen-activated protein kinase (MAPK) signaling pathway, and plant hormone signaling transduction. Functional analysis using MapMan software identified multiple DEGs that were associated with pathways such as jasmonate synthesis and phenylpropanoid biosynthesis. Weighted gene co-expression network analysis (WGCNA) using the differential metabolites and the 9196 DEGs revealed a strong correlation between gene clusters within the Turquoise module and the content of jasmonate-related metabolites. Further functional enrichment analysis of the 894 genes within the gene clusters showed a significant and repeated enrichment of pathways related to plant–pathogen interaction, linoleic acid metabolism, and plant hormone signaling transduction. Subsequent focused pathway analysis identified key genes involved in plant hormone signaling transduction pathways, such as the jasmonate ZIM domain protein Glyma.16G010000, the gene Glyma.01G235600 encoding the essential diterpene reductase required for jasmonate synthesis in the jasmonate biosynthesis pathway, and the transcription factor Glyma.02G232600 involved in the plant–pathogen interaction pathway, among others. This study provides a theoretical framework for understanding the resistance mechanism of soybean cultivar Dongnong 93-046 against the SMV N1 strain, offers potential gene resources for breeding soybean varieties with resistance to SMV, and paves the way for new strategies to control SMV infection, enhance resistance, and improve crop yield and quality.

1. Introduction

Plant pathogens represent a major constraint on agricultural development, posing a threat to crop yields and global food security [1,2]. Among the diverse array of plant pathogens, viruses are obligate intracellular parasites, relying on host cell mechanisms to complete their life cycle [3]. Soybean mosaic disease, caused by the soybean mosaic virus (SMV), is a viral disease primarily transmitted by aphids. Under typical disease conditions, it can result in soybean yield losses of 10% to 30%, and during severe outbreaks, it may even lead to complete crop failure [4,5]. Studies have shown that agricultural and chemical control methods are limited in their effectiveness against SMV and fail to address the fundamental issue of widespread transmission. Moreover, chemical control can lead to pesticide residues, posing environmental concerns. Utilizing genetic resistance is regarded as the most effective and environmentally friendly approach for the sustainable control of plant pathogens, including viruses [6]. Therefore, understanding the molecular mechanisms of virus–host interactions is crucial for the development of next-generation strategies for plant resistance against viral diseases. To this end, we have conducted a comprehensive genomic study of the SMV–soybean pathosystem.
Jasmonic acid (JA) and its metabolic derivatives are a class of lipid-derived, natural plant hormones that are widely distributed in higher plants. For several decades, jasmonates (JAs) have been studied as key signaling compounds, participating in numerous aspects of plant development and stress responses [7,8,9,10,11,12,13]. Under stress stimuli, such as wounding, herbivory, or necrotic pathogen infection, plant cells initiate a rapid increase in JA, which leads to the activation of defense responses and reproduction, as well as the suppression of plant adaptive growth [14,15,16,17,18]. As early as 1992, researchers observed that the addition of exogenous JA to growth media inhibits the normal growth of Arabidopsis thaliana plants [19]. Extensive research has demonstrated that JA can interact with a range of hormones linked to plant growth and development, highlighting its crucial role in maintaining the balance between growth and defense mechanisms in plants [20]. Furthermore, the synthesis of jasmonates relies on the metabolism of linoleic acid and linolenic acid [21]. The differential metabolite phosphatidylcholine is an important precursor for the synthesis of α-linolenic acid.
When plants are subjected to interference from external pests and diseases, gene expression is reprogrammed at the transcriptional, post-transcriptional, and post-translational levels to respond to the external disturbances, thereby generating defensive mechanisms [22]. Due to its advantage in sequencing depth, RNA sequencing (RNA-Seq) has become a better method for revealing individual gene expression at specific times and tissues and is widely applied in the study of SMV [23,24,25]. Weighted gene co-expression network analysis (WGCNA) is a bioinformatics algorithm used to describe gene expression correlation patterns. Niu et al. [23] employed WGCNA to investigate the gene regulatory network of soybean’s response to SMV SC15, identifying eight highly correlated resistance gene modules. By clustering and analyzing the protein interaction network with known core genes, candidate hub genes were further determined. Qi et al. [26] identified 7482 differentially expressed genes (DEGs) and 45 expression pattern clusters using paired comparison and K-means clustering analysis. WGCNA analysis revealed 46 DEGs pattern modules, with 7 genes identified as being involved in the accumulation of soybean oil and seed storage proteins. Aleem et al. [27] demonstrated through Gene Ontology (GO) and MapMan analysis that the DEGs responsive to drought were associated with water and auxin transport, cell wall/membrane, antioxidant activity, catalytic activity, secondary metabolism, signaling, and transcription factor (TF) activity. Additionally, da Silva et al. [28] performed functional analysis using the MapMan software (version 3.6.0), which revealed that in both genotypes, genes encoding for heat shock proteins and specific TFs involved in non-biological stress responses were upregulated. Therefore, the construction of high-throughput sequencing, coupled with software tools like MapMan and gene co-expression networks, represents an effective method for rapidly identifying key regulatory factors in pathways associated with target traits.
In the northeast region of China, races N1 and N3 are the main physiological races of SMV that cause significant economic losses in soybean cultivation [29]. We conducted transcriptomic and metabolomic analyses on the soybean cultivar Dongnong 93-046, which shows resistance to the SMV N1 and N3 (G2 and G3) physiological races [30]. Additionally, we performed bioinformatics analysis and expression pattern analysis on the selected key genes. This research thoroughly examined the functions of genes and laid a solid groundwork for future exploration into the resistance mechanisms of the disease-resistant soybean cultivar Dongnong 93-046 against SMV.

2. Materials and Methods

2.1. Materials

The plant material used in this experiment was soybean cultivar Dongnong 93-046, which has resistance to SMV. The SMV strain N1 (corresponding to the G2 strain) [29] was provided by the Key Laboratory of Soybean Biology, Ministry of Education, Northeast Agricultural University.

2.2. Methods

2.2.1. Plant Cultivation and Sample Collection

In this experiment, the soybean materials were cultivated in black small pots under conditions of 24–27 °C with a photoperiod of 16 h of light followed by 8 h of darkness. Once the first trifoliate leaves of the soybean plants had expanded, the virus suspension was applied onto the leaves. An uninfected control group was also established. The leaves were harvested for transcriptomic sequencing at 8 h post-treatment, and for metabolomic analysis at 24 h post-treatment. Three biological replicates were set up for each group, with each sample weighing 500 mg. The collected samples were immediately frozen in liquid nitrogen and stored at −80 °C.
Extraction of total RNA from soybean leaves, construction of cDNA libraries, and transcriptome sequencing.
Total RNA was extracted from six collected soybean leaves using the TIANGEN RNA Prep Pure Plant Kit (Tiangen Biotech Co., Ltd., Beijing, China) and purified with the Dynabeads Oligo (dT) 25 Kit (Life Technologies, Waltham, MA, USA). A cDNA library was constructed using the NEBNext Ultra RNA Library Prep Kit (NEB, Ipswich, MA, USA). The quality of the cDNA was assessed with the Agilent Bioanalyzer 2100 (Agilent Technologies, Shanghai, China) [20]. Sequencing was carried out using the Illumina (San Diego, CA, USA)HiSeq2000 paired-end sequencing system. Each read in the Solexa paired-end (PE) sequencing was 100 bp in length.

2.2.2. Metabolomics Assay

Metware Biotechnology Co., Ltd. (Wuhan, China) adhered to standard protocols for the conventional methods for sample preparation, extract analysis, metabolite identification, and quantification. Biological samples were freeze-dried by a vacuum freeze-dryer (Scientz-100F) (Ningbo Xinzhi Bio-Technology Co., Ltd., Ningbo, China). The freeze-dried sample was crushed using a mixer mill (MM 400, Retsch, Shanghai, China) with a zirconia bead for 1.5 min at 30 Hz. Then, 100 mg of lyophilized powder was dissolved with 1.2 mL 70% methanol solution and then vortexed for 30 s every 30 min for a total of 6 times. Finally, the sample was placed in a refrigerator at 4 °C overnight. Following centrifugation at 12,000 rpm for 10 min, the extracts were filtered (using SCAA-104 with a 0.22 μm pore size from ANPEL, Shanghai, China) before UPLC-MS/MS analysis [31].

2.2.3. DEGs and Bioinformatics Analysis

In the DESeq2 method, the absolute values of |Log2FC (Fold Change)| ≥ 1 and p-adj ≤ 0.001 were used as the threshold to judge the significance of the gene expression difference. Using this method, we screened a total of 9809 differentially expressed genes (DEGs). The expression quantity of each gene (fragments per kilobase of exon model per million mapped fragments, FPKM) was used to calculate the expression level [31]. The FPKM method can eliminate the influence of different gene lengths and sequencing discrepancies in the calculation of gene expression. Therefore, the calculated gene expression can be directly used for comparing the difference in gene expression among samples. Of the 41,189 differential genes, 9196 had FPKM values greater than 10. We will use them later in the WGCNA analysis.
GO and functional enrichment analysis were conducted on all DEGs using TermFinder software (https://www.geneontology.org/, accessed on 10 September 2024). Then, all DEGs were mapped to a pathway in the KEGG database (http://www.genome.jp/kegg/pathway.html, accessed on 10 September 2024) using Blast_v2.2.26 software. A p-value of ≤0.05 was utilized as the threshold to determine the significance of the GO and KEGG pathway enrichment analyses.
The transcript version number of Wm82.a2.v1, obtained from the sequencing analysis, was deleted from the website (http://www.soybaen.org/correspondence/, accessed on 10 September 2024), and only the names of the genes were retained. These names were then converted into the version number for the differential gene transcription of Wm82.a2.v1. MapMan software (http://www.gabipd.de/projects/MapMan/, accessed on 10 September 2024) was used to assign the pathways and functional classifications to the DEGs. The latest Osa_MSU_v7 mapping file and pathways files were downloaded from the website.

2.2.4. Weighted Gene Co-Expression Network Analysis (WGCNA) and Visualization

To understand the functions of differentially expressed genes (DEGs) better and more efficiently, we conducted a WGCNA analysis on transcriptome and metabolomics data from different sample controls (C) and treatments (T) at 8 h and 48 h stages, respectively. The R package WGCNA (version 1.47) was used to create weighted gene co-expression networks [32]. Genes with FPKM values [21] over 10 were input into the WGCNA software, and co-expression modules were built using the default settings for automatic network construction. The original data of differential metabolites related to signal transduction pathways were also imported into the WGCNA software (version 1.47), and the default settings were used to calculate the phenotypic and gene module associations based on correlation. The matrix was then converted into a topological overlap matrix (TOM) using the TOM similarity function [33]. Finally, the R package Dynamic Tree Cut method was used to identify modules on the dendrogram [32]. Key genes usually had higher gene significance (GS, the association between gene expression and phenotype) and module membership (MM, the correlation between gene expression and module characteristic genes) values [21].

2.2.5. RT-qPCR Assay

To validate the differentially expressed genes identified by RT-qPCR, the total RNA used for RNA-seq was also reverse transcribed into cDNA. Based on the SYBR Green PCR Master Mix and the ABI 7900 PCR detection system, differentially expressed genes were selected for RT-qPCR validation. The actin 4 (AF049106) served as an internal reference gene to evaluate the relative mRNA levels of each candidate gene. Each gene was assayed in triplicate, and the 2−ΔΔCT method was employed to amplify the candidate genes using primer pairs (Table 1).

3. Results

3.1. Transcriptome Sequencing Statistics and Biological Repeat Correlation Analysis

Researchers selected the disease-resistant soybean variety Dongnong 93-046 for friction inoculation with the SMV N1 strain. The plant was inoculated with the SMV N1 virus using the friction inoculation method. A control group without virus inoculation was also established concurrently. Eight hours post-inoculation, trifoliate leaves were harvested and immediately frozen in liquid nitrogen after an 8 h incubation period. Three biological replicates were prepared for transcriptome sequencing. This study aimed to explore the correlation between transcriptomic profiles and metabolite content, thereby unraveling the molecular mechanisms by which soybeans resist SMV infection. After removing adapter sequences, low-quality bases, and ambiguous bases, over 99% of clean reads were obtained from the raw reads. The Q20 and Q30 values exceeded 98% and 94%, respectively, with a GC content of 44%, indicating the reliability of the sequencing data quality. Subsequently, we conducted a statistical analysis of the overall mapping rates of all sequencing samples. The results indicated that most samples had mapping rates above 97%, with only a few exceptions around 93% (Table 2). This suggests that the clean reads obtained in this study are of sufficient quantity and quality for further transcriptomic analysis.

3.2. Gene Ontology (GO) Enrichment Analysis of Differentially Expressed Genes (DEGs) in Soybean Leaves Responding to Soybean Mosaic Virus (SMV) Infection

Gene Ontology (GO) is an internationally standardized system for classifying gene functions, designed to describe the attributes of genes and their products across organisms. It primarily included three aspects: biological process (BP), cellular component (CC), and molecular function (MF). Applying GO analysis to find differentially expressed genes (DEGs) facilitated an initial assessment of their association with various biological functions. This study conducted a GO enrichment analysis on the identified 9809 DEGs, revealing that (1) in biological processes, the most enriched term was ‘defense response’, followed by ‘response to JA’, ‘ethylene-activated signaling pathway’, suggesting the involvement of hormone-mediated signaling pathway genes in the resistance response of soybeans to the SMV N1 strain. (2) For cellular components, the most enriched term was ‘integral component of membrane’ followed by ‘plasma membrane’, indicating that the DEGs were primarily concentrated in the cell membrane and other membrane components. (3) In molecular function, genes primarily associated with ‘DNA-binding transcription factor activity’ were the most abundant, followed by ‘protein serine/threonine kinase activity’, reflecting their catalytic functions, as shown in Figure 1A.

3.3. KEGG Enrichment Analysis of DEGs in Soybean Leaves Responding to SMV Infection

KEGG (Kyoto Encyclopedia of Genes and Genomes) is a comprehensive database integrating biochemical reactions, signal pathways, metabolic pathways, and biological processes. Applying KEGG enrichment analysis to 9809 DEGs facilitated further exploration of their biological functions. The DEGs identified in this study underwent KEGG enrichment analysis, as shown in (Figure 1B). DEGs in all groups were enriched in KEGG pathways related to plant immunity, such as ‘plant-pathogen interaction’, ‘plant hormone signal transduction’, and ‘flavonoid biosynthesis’. This suggested that certain key genes in the plant hormone signaling pathway may contribute to the resistance response of soybeans to the SMV N1 strain. Furthermore, to better understand the roles of these DEGs in soybean resistance to SMV stress, we conducted an analysis with the MapMan software. The results showed that after 8 h of treatment, the JA biosynthesis pathway in Dongnong 93-046 soybean leaves was significantly regulated, affecting almost all biochemical reactions in the pathway (Figure 2A). Compared to the control group, the expression of specific genes involved in the pathway, such as 13-lipoxygenase (LOX), allene oxidase synthase (AOS), allene oxide cyclase (AOC), OPDA reductase (JASSY), OPCL:acyl-CoA oxidase (OPR3), and acyl thioesterase (ACX1), was notably increased in soybean leaves treated with SMV for 8 h. This led to a significant rise in JA content. Many genes involved in JA biosynthesis encode “reductases” and “COA synthases”, which are known to participate in various plant defense mechanisms. Consistent with the KEGG results, it is likely that SMV stress triggers JA biosynthesis and/or signaling pathways, leading to elevated endogenous JA levels.
Our KEGG analysis revealed that SMV stress affected genes involved in the phenylpropanoid biosynthesis pathway (Figure 2B). Phenylpropanoids are a group of secondary metabolites including lignin, anthocyanins, and flavonoids, and they served to enhance plant resistance to various stresses [34]. The phenylalanine ammonia lyase (PAL) genes, including Glyma.03G152000, Glyma.18G196200, Glyma.19G154500, Glyma.01G111200, Glyma.03G076800, Glyma.04G237200, Glyma.06G263000, Glyma.08G209500, and Glyma.06G127000, and the 4-coumarate: CoA ligase (4CL) genes, such as Glyma.02G221100, Glyma.06G148800, Glyma.04G217100, and Glyma.14G221700, are key enzymes in the phenylpropanoid biosynthesis pathway. PAL encodes the phenylalanine ammonia lyase, which is a crucial enzyme in the first step of the phenylpropanoid pathway [35]. The 4CL enzyme plays a role in lignin biosynthesis, generating monolignol and lignin monomers [36]. The substantial upregulation of these genes by SMV stress suggests the activation of the phenylpropanoid biosynthesis pathway, and the accumulation of secondary metabolites like lignin and anthocyanins could potentially enhance plant defense or growth in response to SMV stress.

3.4. Analysis of the Differentially Expressed Metabolites (DEMs) in Soybean Leaves Responding to SMV Infection

To systematically investigate the metabolic changes in soybean variety Dongnong 93-046 during its resistance to SMV, a non-targeted metabolomics analysis was performed on soybean leaf samples 24 h post-inoculation with SMV. The metabolites obtained were subjected to significance screening for differential expression, with criteria set as intragroup RSD < 0.5, intergroup |log2(FC)| > 1, and intergroup p-value < 0.05. The screening results revealed that after inoculation with SMV, there were 104 positively charged metabolites that were upregulated, 80 that were downregulated, and 4207 that showed no significant change in expression. For negatively charged metabolites, there were 73 upregulated, 37 downregulated, and 3703 with no significant change in expression. The metabolic pathways associated with these differential metabolites were compiled using the KEGG database, as presented in Table 3. Consistent principal component analysis (PCA) is commonly the foundation of data analysis, where pattern recognition models utilize principal components to rapidly depict the similarities and differences among sample groups, while simultaneously considering the overall variance of the provided dataset [37]. The PCA results for the three technical replicates of each sample indicated that the strain selection was appropriate, and the obtained data were accurate, thus suitable for further analysis (Figure 3A).
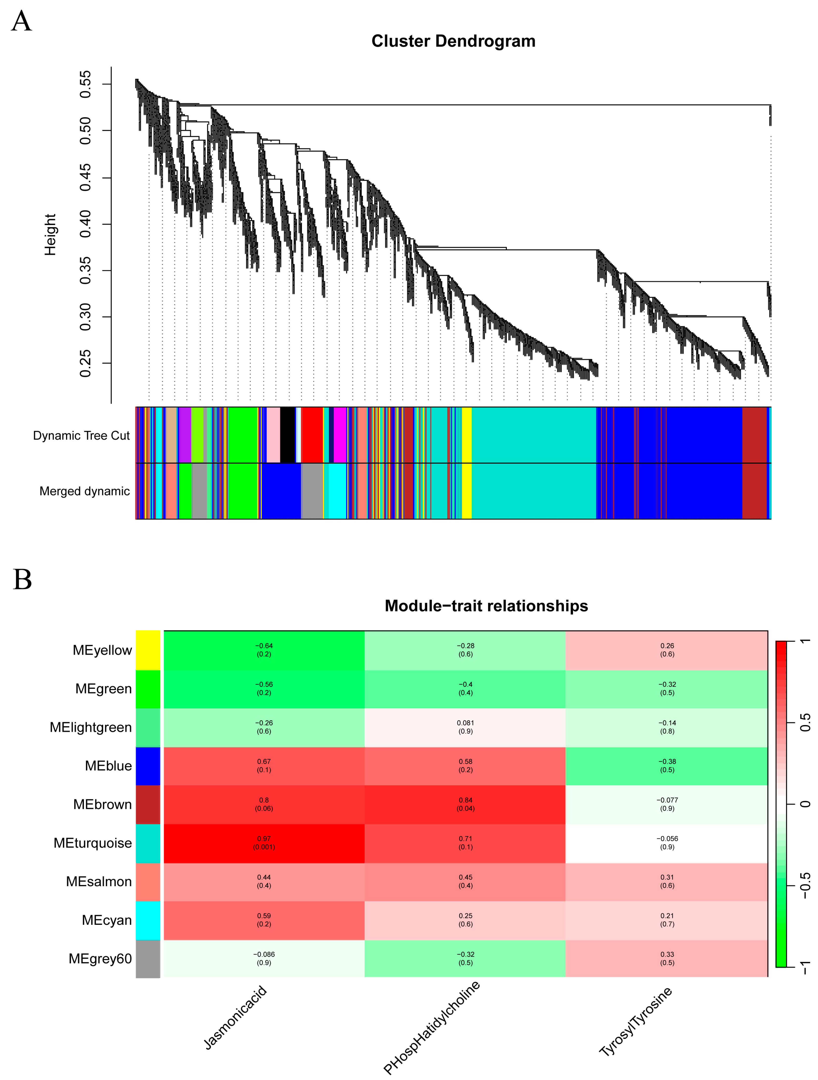
The synthesis of JA is dependent on the metabolism of linoleic acid and linolenic acid. The differential metabolite phosphatidylcholine acts as a crucial precursor for the synthesis of α-linoleic acid. The differential metabolite L-tyrosine plays a role in the biosynthesis of ubiquinones, various terpenoids, and metabolic pathways related to phenylpropanoids. Therefore, we performed WGCNA on the 9196 DEGs identified by transcriptome sequencing, comparing their expression levels to those of JA, phosphatidylcholine, and L-tyrosine across all samples. This analysis aimed to identify gene clusters or modules associated with the soybean leaf response to SMV stress (Figure 4A). All genes were grouped into nine modules, with the Turquoise module showing a strong correlation with JA (97%), and the brown module genes displaying a moderate correlation with phosphatidylcholine (84%) (Figure 4B). These findings suggested that under SMV stress, the genes within these modules were closely associated with the differential metabolites of the disease resistance-related pathways, thereby participating in the mechanisms by which soybean resists SMV.

3.5. KEGG Pathway Enrichment Analysis of the 894 DEGs from WGCNA

A total of 2709 differentially expressed genes (DEGs) were enriched within the Turquoise module. Subsequently, a KEGG enrichment analysis was performed on the 894 DEGs with GS > 0.85 and MM > 0.85 to explore the metabolic pathways involved in the resistance of soybeans to SMV (Figure 3B). Among these, 201 DEGs were enriched in metabolic pathways, with the primary enrichment observed in the circadian rhythm plant, ubiquitin-mediated proteolysis, and fatty acid degradation pathways. Secondary enrichments were observed in pathways such as linoleic acid metabolism, plant–pathogen interaction, and plant hormone signaling transduction, indicating a robust signaling and defense response in soybeans resisting SMV infection (Figure 5).
DEGs responsive to SMV showed a significant enrichment in plant hormone signaling pathways. JA, an essential plant hormone, plays a pivotal role in response to viral stresses. We monitored the expression profiles of genes associated with the signaling pathway within the transcriptomic dataset. The jasmonate ZIM domain-containing protein (JAZ) gene (Glyma.16G010000) was exclusively upregulated 8 h post-inoculation with SMV in the resistant variety Dongnong 93-046. Under SMV stress, the JA-induced transcription factor MYC2 (Glyma.08G271900) was significantly upregulated in the resistant soybean material, activating JA-responsive genes (Figure 6A). The observation indicated that JA-related genes were crucial in mediating soybean response to SMV.
JA is produced via the α-linolenic acid metabolic pathway; thus, we constructed a biosynthetic pathway for JA by referencing the α-linolenic acid metabolic pathway in plants (Figure 7A). Among these, ACSL genes (Glyma.11G017900, Glyma.20G143900) were involved in the fatty acid biosynthesis pathway and were responsible for the upstream biosynthesis of α-linolenic acid. The AOS gene (Glyma.11G122700), OPR gene (Glyma.01G235600), OPCL1 gene (Glyma.14G223200), ACX gene (Glyma.05G062200), MFP2 gene (Glyma.07G246300), and ACAA1 gene (Glyma.10G124700) directly participated in the JA biosynthetic pathway. These genes were predominantly involved in α-linolenic acid metabolism, the biosynthesis of unsaturated fatty acids, and fatty acid metabolism. The OPR gene catalyzed the fourth step in the conversion of α-linolenic acid to (+)-7-isojasmonic acid. Notably, one of the OPR genes (Glyma.01G235600) exhibited relatively high expression levels across all samples and experienced a substantial increase in expression following viral infection (Figure 6B).
Through KEGG and WGCNA analyses, we further identified DEGs involved in the interaction between plants and pathogens, which were significantly associated with the SMV response in soybean leaves. We observed that the TFs WRKY33 (Glyma.02G232600, Glyma.14G200200) and WRKY22 (Glyma.18G238200) were significantly upregulated in soybean leaves upon inoculation with SMV, with a maximum increase up to 6-fold (Figure 6C). These results indicated that the soybean response to SMV infection was positively regulated by multiple TFs.

3.6. The Cytoscape Network Analysis of the DEGs

WGCNA can also be utilized to construct gene networks, where each node represented a gene, and the connecting lines (edges) between nodes represented the co-expression correlation. In the Turquoise module, a total of 2709 DEGs were enriched. Subsequently, protein interaction data for 993 DEGs that met the criteria of GS > 0.6 and MM > 0.85 were retrieved from the STRING database. These genes were analyzed using Cytoscape 3.7.2 software [21], and genes with a betweenness centrality (BC) value greater than 10,000 were identified as highly connected, resulting in eight genes (Figure 7B). The results revealed several hub genes, including the small nucleolar ribonucleoprotein E (SNRPE, Glyma.06G157100), the small ubiquitin-related modifier (SUMO, Glyma.08G320500), mitogen-activated protein kinase 1/3 (MAPK1_3, Glyma.12G073000), ubiquitin-like protein 5 (UBL5, Glyma.15G091400), ribosomal small subunit protein S28e (RP-S28e, Glyma.19G205100), aldehyde dehydrogenase (NAD+) (ALDH, Glyma.14G152100), and the photolyase-interacting factor 3 (PIF3, Glyma.10G138800) (Figure 6C). Notably, the expression levels of these genes in the treatment groups were significantly higher than those in the control groups. Specifically, the expression level of mitogen-activated protein kinase 1/3 (MAPK1_3, Glyma.12G073000) in the treatment group was 10 times higher than that in the control group (Figure 6D). This suggests that these genes might play a crucial role in soybean defense against SMV.

3.7. RT-qPCR Validation of the Key DGEs

As shown in Figure 8, six key differentially expressed genes (DEGs) were selected for validation by reverse transcription quantitative real-time polymerase chain reaction (RT-qPCR). Among these, Glyma.16G010000 is involved in the signaling pathway of plant hormones and acts as JAZ, which is a target of the SCF (COI1) complex in the jasmonate signaling process. Glyma.11G017900 functions as a long-chain acyl-CoA synthetase, participating in multiple pathways such as fatty acid biosynthesis. Glyma.01G235600 is a 12-oxophytodienoic acid reductase, and studies have shown that the Arabidopsis male sterile mutation opr3 lacks the 12-oxophytodienoic acid reductase required for jasmonate synthesis. Glyma.02G232600 is a member of the transcription factor WRKY33 family, which is involved in plant–pathogen interactions. Glyma.08G320500 is a small ubiquitin-related modifier. Glyma.12G073000 is a mitogen-activated protein kinase (MAPK), participating in multiple metabolic pathways including the MAPK signaling pathway. After 8 h of SMV treatment, the expression levels of Glyma.16G010000, Glyma.11G017900, Glyma.01G235600, Glyma.02G232600, Glyma.08G320500, and Glyma.12G073000 were significantly elevated.

4. Discussion

With the advancement of second-generation sequencing technology, researchers are increasingly utilizing high-throughput sequencing methods to explore and investigate functional genes. Traditional RNA-Seq analysis provides a detailed understanding of the expression changes in all genes within a sample; however, it lacks targeted screening capabilities. Integrating transcriptome data into MapMan offers a visual approach that allows researchers to quickly identify key pathways and genes, presenting differences in data clearly and straightforwardly [38]. By combining transcriptome data with weighted gene co-expression network analysis (WGCNA), researchers can effectively identify co-expressed gene modules and calculate the relationship between gene networks and target phenotypes [39]. The integration of transcriptome data with WGCNA has been widely applied in identifying core genes related to target traits in plants [40].
To identify candidate genes and explore the resistance mechanism of soybean resistance to soybean mosaic virus, we conducted transcriptome sequencing on treated and control groups of the Dongnong 93-046 soybean variety. Through transcriptome analysis combined with MapMan, we identified genes potentially involved in the resistance of soybean to SMV re-replication, such as Glyma.03G152000, Glyma.18G196200, Glyma.19G154500, Glyma.01G111200, Glyma.03G076800, Glyma.04G237200, Glyma.06G263000, Glyma.08G209500, Glyma.06G127000, Glyma.02G221100, Glyma.06G148800, Glyma.04G217100, and Glyma.14G221700. Among them, Glyma.18G196200, Glyma.19G154500, and Glyma.01G111200 are significant mRNA capping enzymes, whereas Glyma.04G237200, Glyma.06G263000, Glyma.08G209500, and Glyma.06G127000 represent a type of methyltransferase. Additionally, Glyma.02G221100 is a subunit of the ribonuclease P/MRP complex. Furthermore, through the integration of weighted gene co-expression network analysis (WGCNA), bioinformatics, and RT-qPCR, we further screened and validated genes that were repeatedly enriched in pathways such as plant hormone signal transduction, jasmonic acid biosynthesis, and plant–pathogen interactions. We identified several key genes, including Glyma.16G01000, Glyma.08G271900, Glyma.07G246300, Glyma.11G017900, Glyma.20G143900, Glyma.11G122700, Glyma.01G235600, Glyma.14G223200, Glyma.05G062200, Glyma.10G124700, Glyma.02G232600, Glyma.14G200200, Glyma.18G238200, and Glyma.06G157100. Among these, Glyma.11G122700 encodes a hydrogen peroxide dehydratase, which significantly participates in the metabolism of α-linolenic acid. Importantly, two crucial cDNAs encoding this enzyme have also been identified in rice [41]. Researchers have found that Glyma.01G235600 encodes a 12-oxophytodienoic acid reductase, which is necessary for jasmonate synthesis. The male sterility mutation in Arabidopsis thaliana, opr3, lacks this enzyme [42]. Additionally, Glyma14G223200 encodes an OPC-8: CoA ligase, which is activated in response to injury or infection in wild-type Arabidopsis. However, mutants with undetectable levels of OPC8: CoA ligase exhibit OPC-8 accumulation and reduced jasmonate levels. The OPC-8 CoA ligase catalyzes a crucial step in jasmonate biosynthesis by shortening the β-oxidation chain of its precursor carboxyl side chain. Based on this function, the protein is located in peroxisomes [43]. Additionally, by constructing a gene network consisting of 993 differentially expressed genes (DEGs) with GS > 0.6 and MM > 0.85, we uncovered more genes potentially involved in the resistance of soybean leaves to SMV: Glyma.14G152100, Glyma.02G232600, Glyma.14G200200, Glyma.18G238200, and Glyma.06G157100, as well as Glyma.10G138800, Glyma.19G205100, Glyma.15G091400, Glyma.18G074000, Glyma.12G073000, and Glyma.08G320500. These genes encode small nuclear ribonucleoproteins, small ubiquitin-related modifier (SUMO) E3 ligases, mitogen-activated protein kinases (MAPKs), ubiquitin-like proteins, small ribosomal subunit proteins, aldehyde dehydrogenases, and Photolytic enzyme interactors. Notably, the expression levels of these genes were significantly higher in the treated group compared to the control group (Table 4). In summary, these findings will contribute to understanding the key metabolic pathways and genes that may play critical roles in soybean resistance to SMV, providing a theoretical basis for the molecular mechanisms of soybean resistance to SMV N1 strain.
Furthermore, this study employs the expression levels of key differential metabolites as the phenotypic data in the weighted gene co-expression network analysis (WGCNA), which distinguishes from the traditional approach of using the differential expression of specific traits as phenotypic data. This method presents several advantages. One of these is Direct Association with Metabolic Activities: metabolites are direct participants in biochemical reactions within organisms, and changes in their expression levels directly reflect the metabolic state and activities of the organism. Unveiling Potential Regulatory Mechanisms: Changes in metabolite expression levels can be induced by various factors, including alterations in gene expression levels and the regulation of enzyme activity. By utilizing WGCNA analysis, it is possible to identify gene modules and core genes that are closely associated with changes in metabolite expression levels, thereby further elucidating potential regulatory mechanisms and biological pathways. Facilitating Multidisciplinary Integrative Analysis: the use of metabolite expression levels as phenotypic data enables the integration with other -omics datasets, such as transcriptomics. Advancing Applications in Precision Agriculture: In the field of precision agriculture, the analysis of changes in metabolite expression levels in crops can reveal critical metabolic pathways and regulatory mechanisms during growth and development. This contributes to the optimization of crop cultivation strategies, the enhancement of crop yield and quality, and provides robust support for the sustainable development of agriculture. This approach provides a novel avenue for scholars to screen and mine important genes using multidisciplinary -omics data and WGCNA.

Author Contributions

Conceptualization, Y.H.; Methodology, H.Z.; Software, R.L., Y.F. and W.T.; Formal analysis, X.Z. and H.L.; Investigation, X.Z.; Resources, W.T.; Data curation, H.Z. and X.Z.; Writing—original draft, X.Z.; Writing—review & editing, R.L. and Y.H.; Supervision, Y.F. and H.L.; Funding acquisition, Y.H. All authors have read and agreed to the published version of the manuscript.

Funding

This research was funded by the Biological Breeding-National Science and Technology Major Project (2023ZD04037), National Key Research and Development Project of China (2021YFD1201604, 2021YFD1201103), the Youth Leading Talent Project of the Ministry of Science and Technology in China (2015RA228), the National Ten-thousand Talents Program, The national project (CARS-04-PS07). Young leading talents of Northeast Agricultural University (NEAU2023QNLJ-003). The funding bodies had no role in the study design, data collection and analysis, decision to publish, or preparation of the manuscript.

Data Availability Statement

Data will be made available on request.

Conflicts of Interest

The authors declare no conflicts of interest.

References

  1. Dangl, J.L.; Horvath, D.M.; Staskawicz, B.J. Pivoting the plant immune system from dissection to deployment. Science 2013, 341, 746–751. [Google Scholar] [CrossRef] [PubMed]
  2. Dodds, P.N.; Rathjen, J.P. Plant immunity: Towards an integrated view of plant-pathogen interactions. Nat. Rev. Genet. 2010, 11, 539–548. [Google Scholar] [CrossRef] [PubMed]
  3. Ambrós, S.; Gómez-Muñoz, N.; Giménez-Santamarina, S.; Sánchez-Vicente, J.; Navarro-López, J.; Martínez, F.; Daròs, J.A.; Rodrigo, G. Molecular signatures of silencing suppression degeneracy from a complex RNA virus. PLoS Comput. Biol. 2021, 17, e1009166. [Google Scholar] [CrossRef] [PubMed]
  4. Whitham, S.A.; Qi, M.; Innes, R.W.; Ma, W.; Lopes-Caitar, V.; Hewezi, T. Molecular Soybean-pathogen interactions. Annu. Rev. Phytopathol. 2016, 54, 443–468. [Google Scholar] [CrossRef]
  5. Liao, L.; Chen, P.; Buss, G.R.; Yang, Q.; Tolin, S.A. Inheritance and allelism of resistance to soybean mosaic virus in Zao18 soybean from China. J. Hered. 2002, 93, 447–452. [Google Scholar] [CrossRef]
  6. Quenouille, J.; Montarry, J.; Palloix, A.; Moury, B. Farther, slower, stronger: How the plant genetic background protects a major resistance gene from breakdown. Mol. Plant Pathol. 2013, 14, 109–118. [Google Scholar] [CrossRef]
  7. Wang, J.; Wu, D.; Wang, Y.; Xie, D. Jasmonate action in plant defense against insects. J. Exp. Bot. 2019, 70, 3391–3400. [Google Scholar] [CrossRef]
  8. Katsir, L.; Chung, H.S.; Koo, A.J.; Howe, G.A. Jasmonate signaling: A conserved mechanism of hormone sensing. Curr. Opin. Plant Biol. 2008, 11, 428–435. [Google Scholar] [CrossRef]
  9. Wasternack, C.; Hause, B. Jasmonates: Biosynthesis, perception, signal transduction and action in plant stress response, growth and development. Ann. Bot. 2013, 111, 1021–1058. [Google Scholar] [CrossRef]
  10. Carvalhais, L.C.; Schenk, P.M.; Dennis, P.G. Jasmonic acid signalling and the plant holobiont. Curr. Opin. Microbiol. 2017, 37, 42–47. [Google Scholar] [CrossRef]
  11. Wasternack, C.; Song, S. Jasmonates: Biosynthesis, metabolism, and signaling by proteins activating and repressing transcription. J. Exp. Bot. 2017, 68, 1303–1321. [Google Scholar] [CrossRef] [PubMed]
  12. Acosta, I.F.; Przybyl, M. Jasmonate signaling during arabidopsis stamen maturation. Plant Cell Physiol. 2019, 60, 2648–2659. [Google Scholar] [CrossRef]
  13. Ruan, J.; Zhou, Y.; Zhou, M.; Yan, J.; Khurshid, M.; Weng, W.; Cheng, J.; Zhang, K. Jasmonic Acid Signaling Pathway in Plants. Int. J. Mol. Sci. 2019, 20, 2479. [Google Scholar] [CrossRef] [PubMed]
  14. Glauser, G.; Grata, E.; Dubugnon, L.; Rudaz, S.; Farmer, E.E.; Wolfender, J.-L. Spatial and temporal dynamics of jasmonate synthesis and accumulation in Arabidopsis in response to wounding. J. Biol. Chem. 2008, 283, 16400–16407. [Google Scholar] [CrossRef] [PubMed]
  15. Koo, A.J.; Gao, X.; Jones, A.D.; Howe, G.A. A rapid wound signal activates the systemic synthesis of bioactive jasmonates in Arabidopsis. Plant J. 2009, 59, 974–986. [Google Scholar] [CrossRef]
  16. Chauvin, A.; Caldelari, D.; Wolfender, J.; Farmer, E.E. Four 13-lipoxygenases contribute to rapid jasmonate synthesis in wounded Arabidopsis thaliana leaves: A role for lipoxygenase 6 in responses to long-distance wound signals. New Phytol. 2013, 197, 566–575. [Google Scholar] [CrossRef]
  17. Wasternack, C.; Strnad, M. Jasmonates: News on occurrence, biosynthesis, metabolism and action of an ancient group of signaling compounds. Int. J. Mol. Sci. 2018, 19, 2539. [Google Scholar] [CrossRef]
  18. Ali, M.S.; Baek, K.H. Jasmonic acid signaling pathway in response to abiotic stresses in plants. Int. J. Mol. Sci. 2020, 21, 621. [Google Scholar] [CrossRef]
  19. Staswick, P.E.; Su, W.; Howell, S.H. Methyl jasmonate inhibition of root growth and induction of a leaf protein are decreased in an Arabidopsis thaliana mutant. Proc. Natl. Acad. Sci. USA 1992, 89, 6837–6840. [Google Scholar] [CrossRef]
  20. Yang, J.; Duan, G.; Li, C.; Liu, L.; Han, G.; Zhang, Y.; Wang, C. The crosstalks between jasmonic acid and other plant hormone signaling highlight the involvement of jasmonic acid as a core component in plant response to biotic and abiotic stresses. Front. Plant Sci. 2019, 10, 1349. [Google Scholar] [CrossRef]
  21. Jiang, H.; Zhou, C.; Ma, J.; Qu, S.; Liu, F.; Sun, H.; Zhao, X.; Han, Y. Weighted gene co-expression network analysis identifies genes related to HG Type 0 resistance and verification of hub gene GmHg1. Front. Plant Sci. 2023, 13, 1118503. [Google Scholar] [CrossRef] [PubMed]
  22. Alkharouf, N.W.; Klink, V.P.; Chouikha, I.B.; Beard, H.S.; MacDonald, M.H.; Meyer, S.; Knap, H.T.; Khan, R.; Matthews, B.F. Timecourse microarray analyses reveal global changes in gene expression of susceptible Glycine max (soybean) roots during infection by Heterodera glycines (soybean cyst nematode). Planta 2006, 224, 838–852. [Google Scholar] [CrossRef] [PubMed]
  23. Niu, J.; Zhao, J.; Guo, Q.; Zhang, H.; Yue, A.; Zhao, J.; Yin, C.; Wang, M.; Du, W. WGCNA reveals Hub genes and key gene regulatory pathways of the response of soybean to infection by Soybean mosaic virus. Genes 2024, 15, 566. [Google Scholar] [CrossRef] [PubMed]
  24. Zhang, L.; Shang, J.; Wang, W.; Du, J.; Li, K.; Wu, X.; Yu, L.; Liu, C.; Khaskheli, M.I.; Yang, W. Comparison of transcriptome differences in soybean response to soybean mosaic virus under normal light and in the shade. Viruses 2019, 11, 793. [Google Scholar] [CrossRef] [PubMed]
  25. Zhao, Q.; Li, H.; Sun, H.; Li, A.; Liu, S.; Yu, R.; Cui, X.; Zhang, D.; Wuriyanghan, H. Salicylic acid and broad spectrum of NBS-LRR family genes are involved in SMV-soybean interactions. Plant Physiol. Biochem. 2017, 123, 132–140. [Google Scholar] [CrossRef]
  26. Qi, Z.; Zhang, Z.; Wang, Z.; Yu, J.; Qin, H.; Mao, X.; Jiang, H.; Xin, D.; Yin, Z.; Zhu, R.; et al. Meta-analysis and transcriptome profiling reveal hub genes for soybean seed storage composition during seed development. Plant Cell Environ. 2018, 41, 2109–2127. [Google Scholar]
  27. Aleem, M.; Raza, M.M.; Haider, M.S.; Atif, R.M.; Ali, Z.; Bhat, J.A.; Zhao, T. Comprehensive RNA-seq analysis revealed molecular pathways and genes associated with drought tolerance in wild soybean (Glycine soja Sieb. and Zucc.). Physiol. Plant. 2021, 172, 707–732. [Google Scholar] [CrossRef]
  28. da Silva, H.A.P.; Caetano, V.S.; Pessôa, D.D.V.; Pacheco, R.S.; Meneses, C.H.S.; Simões-Araújo, J.L. Unraveling the drought-responsive transcriptomes in nodules of two common bean genotypes during biological nitrogen fixation. Front. Plant Sci. 2024, 15, 1345379. [Google Scholar] [CrossRef]
  29. Zhao, X.; Jing, Y.; Luo, Z.; Gao, S.; Teng, W.; Zhan, Y.; Qiu, L.; Zheng, H.; Li, W.; Han, Y. GmST1, which encodes a sulfotransferase, confers resistance to soybean mosaic virus strains G2 and G3. Plant Cell Environ. 2021, 44, 2777–2792. [Google Scholar] [CrossRef]
  30. Han, Y.; Zhao, X. Mapping of resistance genes in N1 strains of soybean mosaic virus disease. Soybean Sci. 2016, 35, 407–410. [Google Scholar]
  31. Wang, X.; Song, S.; Wang, X.; Liu, J.; Dong, S. Transcriptomic and metabolomic analysis of seedling-stage soybean responses to PEG-simulated drought stress. Int. J. Mol. Sci. 2022, 23, 6869. [Google Scholar] [CrossRef] [PubMed]
  32. Langfelder, P.; Horvath, S. WGCNA: An r package for weighted correlation network analysis. BMC Bioinform. 2008, 9, 559. [Google Scholar] [CrossRef] [PubMed]
  33. Zhang, B.; Horvath, S. A general framework for weighted gene coexpression network analysis. Stat. Appl. Genet. Mol. Biol. 2005, 4, 17–60. [Google Scholar] [CrossRef]
  34. Fonseca, J.E.; Brandi, M.L. Mechanism of action of strontium ranelate: What are the facts? Clinical cases in mineral and bone metabolism: The official journal of the Italian Society of Osteoporosis. Clin. Cases Miner. Bone Metab. 2010, 7, 17–18. [Google Scholar] [PubMed]
  35. Zhang, X.; Liu, C.J. Multifaceted regulations of gateway enzyme phenylalanine ammonia-lyase in the biosynthesis of phenylpropanoids. Mol. Plant. 2015, 8, 17–27. [Google Scholar] [CrossRef]
  36. Li, Y.; Kim, J.I.; Pysh, L.; Chapple, C. Four Isoforms of Arabidopsis 4-Coumarate:CoA ligase have overlapping yet distinct roles in phenylpropanoid metabolism. Plant Physiol. 2015, 169, 2409–2421. [Google Scholar]
  37. Ncube, E.; Mohale, K.; Nogemane, N. Metabolomics as a prospective tool for soybean (Glycine max) crop improvement. Curr. Issues Mol. Biol. 2022, 44, 4181–4196. [Google Scholar] [CrossRef]
  38. Pyo, Y.; Moon, H.; Nugroho, A.B.D.; Yang, S.W.; Jung, I.L.; Kim, D.-H. Transcriptome analysis revealed that jasmonic acid biosynthesis/signaling is involved in plant response to Strontium stress. Ecotoxicol. Environ. Saf. 2022, 237, 113552. [Google Scholar] [CrossRef]
  39. Du, J.; Wang, S.; He, C.; Zhou, B.; Ruan, Y.L.; Shou, H. Identification of regulatory networks and hub genes controlling soybean seed set and size using RNA sequencing analysis. J. Exp. Bot. 2017, 68, 1955–1972. [Google Scholar] [CrossRef]
  40. Luo, Y.; Pang, D.; Jin, M.; Chen, J.; Kong, X.; Li, W.; Chang, Y.; Wang, Z. Identification of plant hormones and candidate hub genes regulating flag leaf senescence in wheat response to water deficit stress at the grain-filling stage. Plant Direct. 2019, 3, e00152. [Google Scholar] [CrossRef]
  41. Kuroda, H.; Oshima, T.; Kaneda, H.; Takashio, M. Identification and functional analyses of two cDNAs that encode fatty acid 9-/13-hydroperoxide lyase (CYP74C) in rice. Biosci. Biotechnol. Biochem. 2005, 69, 1545–1554. [Google Scholar] [CrossRef] [PubMed]
  42. Stintzi, A.; Browse, J. The Arabidopsis male-sterile mutant, opr3, lacks the 12-oxophytodienoic acid reductase required for jasmonate synthesis. Proc. Natl. Acad. Sci. USA 2000, 97, 10625. [Google Scholar] [CrossRef] [PubMed]
  43. Kienow, L.; Schneider, K.; Bartsch, M.; Stuible, H.P.; Weng, H.; Miersch, O.; Wasternack, C.; Kombrink, E. Jasmonates meet fatty acids: Functional analysis of a new acyl-coenzyme A synthetase family from Arabidopsis thaliana. J. Exp. Bot. 2008, 59, 403. [Google Scholar] [CrossRef] [PubMed]
Figure 1. (A) GO enrichment analysis of 9196 differential expressed genes under SMV stress. BP: biological process; CC: cellular component; MF: molecular function; T: treatment group samples; C: control group sample. (B) KEGG pathway enrichment scatter plot for 9196 differentially expressed genes under SMV stress.
Figure 1. (A) GO enrichment analysis of 9196 differential expressed genes under SMV stress. BP: biological process; CC: cellular component; MF: molecular function; T: treatment group samples; C: control group sample. (B) KEGG pathway enrichment scatter plot for 9196 differentially expressed genes under SMV stress.
Agronomy 14 02455 g001
Figure 2. (A) Analysis of JA biosynthesis process under SMV stress using MapMan. Boxes indicate up- and downregulated genes in response to SMV stress in red and blue, respectively. The grading was indicated by the scale located in the upper right corner of each subplot, where values were log2-fold changes. (B) Enriched metabolic pathways were identified using MapMan software (version 3.6.0), including analyses of phenylpropanoid biosynthesis under SMV stress.
Figure 2. (A) Analysis of JA biosynthesis process under SMV stress using MapMan. Boxes indicate up- and downregulated genes in response to SMV stress in red and blue, respectively. The grading was indicated by the scale located in the upper right corner of each subplot, where values were log2-fold changes. (B) Enriched metabolic pathways were identified using MapMan software (version 3.6.0), including analyses of phenylpropanoid biosynthesis under SMV stress.
Agronomy 14 02455 g002
Figure 3. The results of the analysis of differential metabolites using PCA, PC1, and PC2 denote the first and second principal components, respectively, T: treatment group samples; C: control group sample, (A) and a scatter plot of the Turquoise modular gene GS-MM (B).
Figure 3. The results of the analysis of differential metabolites using PCA, PC1, and PC2 denote the first and second principal components, respectively, T: treatment group samples; C: control group sample, (A) and a scatter plot of the Turquoise modular gene GS-MM (B).
Agronomy 14 02455 g003
Figure 4. (A) Module clustering. Different colors represent different modules. (B) Heatmaps of module–differential metabolite correlations.
Figure 4. (A) Module clustering. Different colors represent different modules. (B) Heatmaps of module–differential metabolite correlations.
Agronomy 14 02455 g004
Figure 5. KEGG pathway enrichment scatter plot for 894 differential genes.
Figure 5. KEGG pathway enrichment scatter plot for 894 differential genes.
Agronomy 14 02455 g005
Figure 6. The relative expression levels of 21 DEGs from four key pathways in response to SMV stress in soybean leaves at 8 hpi. (A) The relative expression levels of two genes involved in plant hormone signal transduction are depicted. (B) The relative expression levels of three genes involved in plant–pathogen interaction. (C) The relative expression levels of eight genes involved in jasmonic acid biosynthesis. (D) The relative expression levels of eight core genes within the Turquoise module were analyzed.
Figure 6. The relative expression levels of 21 DEGs from four key pathways in response to SMV stress in soybean leaves at 8 hpi. (A) The relative expression levels of two genes involved in plant hormone signal transduction are depicted. (B) The relative expression levels of three genes involved in plant–pathogen interaction. (C) The relative expression levels of eight genes involved in jasmonic acid biosynthesis. (D) The relative expression levels of eight core genes within the Turquoise module were analyzed.
Agronomy 14 02455 g006
Figure 7. (A) Biosynthetic pathways of JA in plants. The genes enriched in the jasmonic acid biosynthesis pathway, marked in red, are those that we have identified as differentially expressed. (B) Co-expression network analysis of Turquoise module hub genes.
Figure 7. (A) Biosynthetic pathways of JA in plants. The genes enriched in the jasmonic acid biosynthesis pathway, marked in red, are those that we have identified as differentially expressed. (B) Co-expression network analysis of Turquoise module hub genes.
Agronomy 14 02455 g007
Figure 8. Validation of key DEGs from RNA-Seq by RT-qPCR. C and T represent mock treatment and SMV treatment, respectively. *: p < 0.05; **: p < 0.01; ***: p < 0.001.
Figure 8. Validation of key DEGs from RNA-Seq by RT-qPCR. C and T represent mock treatment and SMV treatment, respectively. *: p < 0.05; **: p < 0.01; ***: p < 0.001.
Agronomy 14 02455 g008
Table 1. Six differentially expressed base GRAS fluorescent quantitative primers.
Table 1. Six differentially expressed base GRAS fluorescent quantitative primers.
Gene IDUpstream PrimerDownstream Primer
Glyma.16G010000GTGTTTGATGCCTTTTCGCCCAACCCCTTGGTTTCCTGC
Glyma.11G017900GGAAGGTTACTTACGGGTGGTTGGTGTAGTTGCTAGGGCGT
Glyma.01G235600TCACACTCAACGCCCAGAAACAGCGGTGCCAAAACAACT
Glyma.02G232600GGGTTTCAATCGGATTATGGTTGTAGGGCAGTTGGGGTAT
Glyma.08G320500CGAGGAAGACAAGAAGCCAACCGTCCATCAAACAGAAAAGCA
Glyma.12G073000ATACCGAGACGAACGAGCTGGCAAGGGTGGAGGAATAACA
Table 2. Statistical analysis of RNA-Seq comparison results.
Table 2. Statistical analysis of RNA-Seq comparison results.
SampleRaw Total ReadsClean Total ReadsClean Total BasesClean_Q20_Rate (%)Clean_Q30_Rate (%)Clean GC Content (%)
C-150,064,71049,195,3967,222,615,37298.2994.1744.88
C-255,168,03654,221,0947,988,468,88398.2994.1645.18
C-343,620,84842,822,4266,302,742,27098.2694.0945.37
T-147,875,05647,036,8286,900,332,80398.3794.3844.26
T-254,746,32653,759,4107,847,745,71198.3894.4344.82
T-344,181,62643,291,4406,363,593,23498.3794.3944.86
Table 3. Differential metabolite pathways and functions.
Table 3. Differential metabolite pathways and functions.
Number Number Metabolite Pathway
C06366 Homospermidine Biosynthesis of plant secondary metabolites
Biosynthesis of alkaloids derived from ornithine, lysine, and nicotinic acid
C07667 Gossypol Sesquiterpenoid and triterpenoid biosynthesis
Biosynthesis of terpenoids and steroids
Beta-Alanine metabolism
C16519 SEpHCHC Biosynthesis of cofactors
GlyceropHospHolipid metabolism
Arachidonic acid metabolism
C00157 PHospHatidylcholine Linoleic acid metabolism
Alpha-Linolenic acid metabolism
C00082 L-tyrosine Monobactam biosynthesis
Tyrosine metabolism
Phenylalanine metabolism
Phenylalanine, tyrosine, and tryptopHan biosynthesis
Novobiocin biosynthesis
Cyanoamino acid metabolism
Thiamine metabolism
Phenylpropanoid biosynthesis
Isoquinoline alkaloid biosynthesis
Betalain biosynthesis
Glucosinolate biosynthesis
Aminoacyl-tRNA biosynthesis
Biosynthesis of various antibiotics
Biosynthesis of vancomycin group antibiotics
Biosynthesis of enediyne antibiotics
Biosynthesis of alkaloids derived from shikimate pathway
2-Oxocarboxylic acid metabolism
Biosynthesis of amino acids
Biosynthesis of cofactors
C08491 Jasmonic acid Alpha-Linolenic acid metabolism
Biosynthesis of plant secondary metabolites
Biosynthesis of plant hormones
Metabolic pathways
Biosynthesis of secondary metabolites
Plant hormone signal transduction
Table 4. Comparison of DEGs between treated and control groups after SMV infestation.
Table 4. Comparison of DEGs between treated and control groups after SMV infestation.
Gene IDGene AnnotationT/C
Jasmonic acid (JA) biosynthesis
Glyma.13G030300
Glyma.19G263300
Glyma.12G054700 Glyma.20G054400 Glyma.11G130200 Glyma.07G039900
13-Lipoxygenase (LOX)up
Glyma.17G246500 Glyma.14G078600
Glyma.11G122700
Allene oxidase synthase (AOS)up
Glyma.13G047300 Glyma.19G044900Allene oxide cyclase (AOC)up
Glyma.03G285800 Glyma.18G139000OPDA Reductase (JASSY)up
Glyma.17G050000
Glyma.17G049900
Glyma.13G109800 Glyma.13G109700
Glyma.01G235600
OPCL:Acyl-CoA oxidase (OPR3)up
Glyma.01G207500
Glyma.11G035200 Glyma.17G144000
Glyma.05G062200
Acyl Thioesterase (ACX1)up
Phenylpropanoid biosynthesis
Glyma.03G152000 Glyma.18G196200 Glyma.19G154500 Glyma.01G111200 Glyma.03G076800
Glyma.04G237200 Glyma.06G263000 Glyma.08G209500 Glyma.06G127000
Phenylalaninamnia lyase (PAL)up
Glyma.02G221100 Glyma.06G148800 Glyma.04G217100
Glyma.14G221700
4-coumarate: CoA ligase (4CL)up
Plant hormone signal transduction
Glyma.16G010000JAZup
Glyma.08G271900Transcription factor MYC2up
alpha-Linolenic acid metabolism
Glyma.11G017900
Glyma.20G143900
ACSLup
Glyma.14G223200OPCL1up
Glyma.07G246300MFP2up
Glyma.10G124700ACAA1up
Plant-pathogen interaction
Glyma.02G232600
Glyma.14G200200
Glyma.18G238200
Transcription factor WRKY up
Hub genes
Glyma.06G157100Small nucleolar ribonucleoprotein (SNRP)up
Glyma.12G073000Mitogen-activated protein kinase (MAPK) up
Glyma.15G091400Ubiquitin-like protein (UBL)up
Glyma.19G205100Ribosomal small subunit protein (RP)up
Glyma.14G152100Aldehyde dehydrogenase (ALDH)up
Glyma.10G138800Photolyase-interacting factor (PIF) up
Disclaimer/Publisher’s Note: The statements, opinions and data contained in all publications are solely those of the individual author(s) and contributor(s) and not of MDPI and/or the editor(s). MDPI and/or the editor(s) disclaim responsibility for any injury to people or property resulting from any ideas, methods, instructions or products referred to in the content.

Share and Cite

MDPI and ACS Style

Zhu, H.; Li, R.; Fang, Y.; Zhao, X.; Teng, W.; Li, H.; Han, Y. Weighted Gene Co-Expression Network Analysis Uncovers Critical Genes and Pathways Involved in Soybean Response to Soybean Mosaic Virus. Agronomy 2024, 14, 2455. https://doi.org/10.3390/agronomy14112455

AMA Style

Zhu H, Li R, Fang Y, Zhao X, Teng W, Li H, Han Y. Weighted Gene Co-Expression Network Analysis Uncovers Critical Genes and Pathways Involved in Soybean Response to Soybean Mosaic Virus. Agronomy. 2024; 14(11):2455. https://doi.org/10.3390/agronomy14112455

Chicago/Turabian Style

Zhu, Hanhan, Ruiqiong Li, Yaoyao Fang, Xue Zhao, Weili Teng, Haiyan Li, and Yingpeng Han. 2024. "Weighted Gene Co-Expression Network Analysis Uncovers Critical Genes and Pathways Involved in Soybean Response to Soybean Mosaic Virus" Agronomy 14, no. 11: 2455. https://doi.org/10.3390/agronomy14112455

APA Style

Zhu, H., Li, R., Fang, Y., Zhao, X., Teng, W., Li, H., & Han, Y. (2024). Weighted Gene Co-Expression Network Analysis Uncovers Critical Genes and Pathways Involved in Soybean Response to Soybean Mosaic Virus. Agronomy, 14(11), 2455. https://doi.org/10.3390/agronomy14112455

Note that from the first issue of 2016, this journal uses article numbers instead of page numbers. See further details here.

Article Metrics

Back to TopTop