Genome-Wide Identification, Characterization, and Expression Analysis of the Amino Acid Permease Gene Family in Soybean
Abstract
:1. Introduction
2. Materials and Methods
2.1. Identification and Physicochemical Properties of the GmAAP Gene Family
2.2. Phylogenetic Tree Construction, Chromosome Localization, and Collinearity Analysis
2.3. Analysis of Conserved Motif, Domain, and Gene Structure of the GmAAP Proteins
2.4. Promoter Analysis
2.5. Plant Materials and Treatment
2.6. RNA Extraction and Quantitative Real-Time PCR
2.7. Statistic Analysis
3. Results
3.1. Identification and Physicochemical Properties of the GmAAP Gene Family
3.2. Chromosomal Localization and Phylogeny of the GmAAP Gene Family
3.3. Gene Structure and Conserved Domain of GmAAP Gene Family
3.4. Collinearity Analysis of the GmAAP Gene Family
3.5. Cis-Regulatory Elements in Promoters
3.6. GmAAPs Display Clear Tissue Expression Patterns
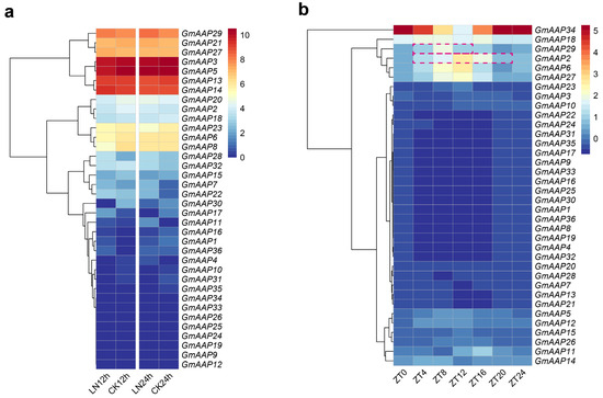
3.7. Expression Patterns of GmAAP Genes under Low Nitrogen
4. Discussion
4.1. GmAAP Gene Family Expression Analysis
4.2. GmAAP Gene Family Responses to Low-Nitrogen Stress
5. Conclusions
Supplementary Materials
Author Contributions
Funding
Data Availability Statement
Acknowledgments
Conflicts of Interest
References
- Nasholm, T.; Kielland, K.; Ganeteg, U. Uptake of organic nitrogen by plants. New Phytol. 2009, 182, 31–48. [Google Scholar] [CrossRef] [PubMed]
- Jia, Z.; Giehl, R.F.; Meyer, R.C.; Altmann, T.; von Wirén, N. Natural variation of BSK3 tunes brassinosteroid signaling to regulate root foraging under low nitrogen. Nat. Commun. 2019, 10, 2378. [Google Scholar] [CrossRef] [PubMed]
- Heffer, P.; Gruere, A.; Roberts, T. Assessment of fertilizer use by crop at the global level. Int. Fertil. Assoc. (IFA) Int. Plant Nutr. Inst. (IPNI) 2017, 20, 2014–2015. [Google Scholar]
- Srivastava, P.; Balhara, M.; Giri, B. Soil health in India: Past history and future perspective. Soil Health 2020, 58, 1–19. [Google Scholar]
- Khan, A.; Wang, Z.; Xu, K.; Li, L.; He, L.; Hu, H.; Wang, G. Validation of an enzyme-driven model explaining photosynthetic rate responses to limited nitrogen in crop plants. Front. Plant Sci. 2020, 11, 533341. [Google Scholar] [CrossRef] [PubMed]
- Foehse, D.; Jungk, A. Influence of phosphate and nitrate supply on root hair formation of rape, spinach and tomato plants. Plant Soil 1983, 74, 359–368. [Google Scholar] [CrossRef]
- Gruber, B.D.; Giehl, R.F.H.; Friedel, S.; Von Wirén, N. Plasticity of the Arabidopsis root system under nutrient deficiencies. Plant Physiol. 2013, 163, 161–179. [Google Scholar] [CrossRef] [PubMed]
- Kiba, T.; Krapp, A. Plant nitrogen acquisition under low availability: Regulation of uptake and root architecture. Plant Cell Physiol. 2016, 57, 707–714. [Google Scholar] [CrossRef]
- Lopez, G.; Ahmadi, S.H.; Amelung, W.; Athmann, M.; Ewert, F.; Gaiser, T.; Gocke, M.I.; Kautz, T.; Postma, J.; Rachmilevitch, S.; et al. Nutrient deficiency effects on root architecture and root-to-shoot ratio in arable crops. Front. Plant Sci. 2023, 13, 1067498. [Google Scholar] [CrossRef]
- Tegeder, M.; Masclaux-Daubresse, C. Source and sink mechanisms of nitrogen transport and use. New Phytol. 2018, 217, 35–53. [Google Scholar] [CrossRef]
- Tegeder, M.; Hammes Ulrich, Z. The way out and in: Phloem loading and unloading of amino acids. Curr. Opin. Plant Biol. 2018, 43, 16–21. [Google Scholar] [CrossRef] [PubMed]
- Zhao, H.; Ma, H.; Yu, L.; Wang, X.; Zhao, J. Genome-wide survey and expression analysis of amino acid transporter gene family in rice (Oryza sativa L.). PLoS ONE 2012, 7, e49210. [Google Scholar] [CrossRef] [PubMed]
- Okumoto, S.; Schmidt, R.; Tegeder, M.; Fischer, W.N.; Rentsch, D.; Frommer, W.B.; Koch, W. High affinity amino acid transporters specifically expressed in xylem parenchyma and developing seeds of Arabidopsis. J. Biol. Chem. 2002, 277, 45338–45346. [Google Scholar] [CrossRef] [PubMed]
- Tegeder, M. Transporters for amino acids in plant cells: Some functions and many unknowns. Curr. Opin. Plant Biol. 2012, 15, 315–321. [Google Scholar] [CrossRef] [PubMed]
- Tegeder, M. Transporters involved in source to sink partitioning of amino acids and ureides: Opportunities for crop improvement. J. Exp. Bot. 2014, 65, 1865–1878. [Google Scholar] [CrossRef] [PubMed]
- Yao, X.; Nie, J.; Bai, R.; Sui, X. Amino acid transporters in plants: Identification and function. Plants-Basel 2020, 9, 972. [Google Scholar] [CrossRef] [PubMed]
- Fischer, W.; Loo, D.D.F.; Koch, W.; Ludewig, U.; Boorer, K.J.; Tegeder, M.; Rentsch, D.; Wright, E.M.; Frommer, W.B. Low and high affinity amino acid H+-cotransporters for cellular import of neutral and charged amino acids. Plant J. 2002, 29, 717–731. [Google Scholar] [CrossRef]
- Zhang, L.; Tan, Q.; Lee, R.; Trethewy, A.; Lee, Y.-H.; Tegeder, M. Altered xylem-phloem transfer of amino acids affects metabolism and leads to increased seed yield and oil content in Arabidopsis. Plant Cell 2010, 22, 3603–3620. [Google Scholar] [CrossRef]
- Wang, J.; Wu, B.; Lu, K.; Wei, Q.; Qian, J.; Chen, Y.; Fang, Z. The amino acid permease 5 (OsAAP5) regulates tiller number and grain yield in rice. Plant Physiol. 2019, 180, 1031–1045. [Google Scholar] [CrossRef]
- Lu, K.; Wu, B.; Wang, J.; Zhu, W.; Nie, H.; Qian, J.; Huang, W.; Fang, Z. Blocking amino acid transporter OsAAP3 improves grain yield by promoting outgrowth buds and increasing tiller number in rice. Plant Biotechnol. J. 2018, 16, 1710–1722. [Google Scholar] [CrossRef]
- Lee, Y.-H.; Foster, J.; Chen, J.; Voll, L.M.; Weber, A.P.; Tegeder, M. AAP1 transports uncharged amino acids into roots of Arabidopsis. Plant J. 2007, 50, 305–319. [Google Scholar] [CrossRef] [PubMed]
- Sanders, A.; Collier, R.; Trethewy, A.; Gould, G.; Sieker, R.; Tegeder, M. AAP1 regulates import of amino acids into developing Arabidopsis embryos. Plant J. 2009, 59, 540–552. [Google Scholar] [CrossRef]
- Hunt, E.; Gattolin, S.; Newbury, H.J.; Bale, J.S.; Tseng, H.-M.; Barrett, D.A.; Pritchard, J. A mutation in amino acid permease AAP6 reduces the amino acid content of the Arabidopsis sieve elements but leaves aphid herbivores unaffected. J. Exp. Bot. 2010, 61, 55–64. [Google Scholar] [CrossRef] [PubMed]
- Santiago, J.P.; Tegeder, M. Connecting source with sink: The role of Arabidopsis AAP8 in phloem loading of amino acids. Plant Physiol. 2016, 171, 508–521. [Google Scholar] [CrossRef] [PubMed]
- Santiago, J.P.; Tegeder, M. Implications of nitrogen phloem loading for carbon metabolism and transport during Arabidopsis development. J. Integr. Plant Biol. 2017, 59, 409–421. [Google Scholar] [CrossRef] [PubMed]
- Lu, S.; Dong, L.; Fang, C.; Liu, S.; Kong, L.; Cheng, Q.; Chen, L.; Su, T.; Nan, H.; Zhang, D.; et al. Stepwise selection on homeologous PRR genes controlling flowering and maturity during soybean domestication. Nat. Genet. 2020, 52, 428–436. [Google Scholar] [CrossRef] [PubMed]
- Taylor, M.R.; Reinders, A.; Ward, J.M. Transport function of rice amino acid permeases (AAPs). Plant Cell Physiol. 2015, 56, 1355–1363. [Google Scholar] [CrossRef]
- Peng, B.; Kong, H.; Li, Y.; Wang, L.; Zhong, M.; Sun, L.; Gao, G.; Zhang, Q.; Luo, L.; Wang, G.; et al. OsAAP6 functions as an important regulator of grain protein content and nutritional quality in rice. Nat. Commun. 2014, 5, 4847. [Google Scholar] [CrossRef]
- Yao, X.; Li, H.; Nie, J.; Liu, H.; Guo, Y.; Lv, L.; Yang, Z.; Sui, X. Disruption of the amino acid transporter CsAAP2 inhibits auxin-mediated root development in cucumber. New Phytol. 2023, 239, 639–659. [Google Scholar] [CrossRef]
- Garneau, M.G.; Tan, Q.; Tegeder, M. Function of pea amino acid permease AAP6 in nodule nitrogen metabolism and export, and plant nutrition. J. Exp. Bot. 2018, 69, 5205–5219. [Google Scholar] [CrossRef]
- Perchlik, M.; Tegeder, M. Improving plant nitrogen use efficiency through alteration of amino acid transport processes. Plant Physiol. 2017, 175, 235–247. [Google Scholar] [CrossRef] [PubMed]
- Rolletschek, H.; Hosein, F.; Miranda, M.; Heim, U.; Götz, K.-P.; Schlereth, A.; Borisjuk, L.; Saalbach, I.; Wobus, U.; Weber, H.; et al. Ectopic expression of an amino acid transporter (VfAAP1) in seeds of Vicia narbonensis and pea increases storage proteins. Plant Physiol. 2005, 137, 1236–1249. [Google Scholar] [CrossRef] [PubMed]
- Zhang, J.; Yang, D.; Li, M.; Shi, L. Metabolic profiles reveal changes in wild and cultivated soybean seedling leaves under salt stress. PLoS ONE 2016, 11, e0159622. [Google Scholar] [CrossRef] [PubMed]
- Sinclair, T.R.; Wit, C.T.D. Photosynthate and nitrogen requirements for seed production by various crops. Science 1975, 189, 565–567. [Google Scholar] [CrossRef] [PubMed]
- Luo, X.Y.; Dong, Y.M.; Liu, Z.Y.; Sun, W.X.; Luo, S.G.; Liu, Y.Y. Nitrogen accumulation, distribution and yield of soybean as affected by starter-N plus topdressed N. Soybean Sci. 2012, 31, 443–448. [Google Scholar]
- Cheng, L.; Yuan, H.-Y.; Ren, R.; Zhao, S.-Q.; Han, Y.-P.; Zhou, Q.-Y.; Ke, D.-X.; Wang, Y.-X.; Wang, L. Genome-wide identification, classification, and expression analysis of amino acid transporter gene family in Glycine max. Front. Plant Sci. 2016, 7, 515. [Google Scholar] [CrossRef] [PubMed]
- Liu, S.; Wang, D.; Mei, Y.; Xia, T.; Xu, W.; Zhang, Y.; You, X.; Zhang, X.; Li, L.; Wang, N.N. Overexpression of GmAAP6a enhances tolerance to low nitrogen and improves seed nitrogen status by optimizing amino acid partitioning in soybean. Plant Biotechnol. J. 2020, 18, 1749–1762. [Google Scholar] [CrossRef] [PubMed]
- Goodstein, D.M.; Shu, S.; Howson, R.; Neupane, R.; Hayes, R.D.; Fazo, J.; Mitros, T.; Dirks, W.; Hellsten, U.; Putnam, N.; et al. Phytozome: A comparative platform for green plant genomics. Nucleic Acids Res. 2012, 40, D1178–D1186. [Google Scholar] [CrossRef]
- Chen, C.; Wu, Y.; Li, J.; Wang, X.; Zeng, Z.; Xu, J.; Liu, Y.; Feng, J.; Chen, H.; He, Y.; et al. TBtools-II: A “one for all, all for one” bioinformatics platform for biological big-data mining. Mol. Plant 2023, 16, 1733–1742. [Google Scholar] [CrossRef]
- Lu, S.; Wang, J.; Chitsaz, F.; Derbyshire, M.K.; Geer, R.C.; Gonzales, N.R.; Gwadz, M.; Hurwitz, D.I.; Marchler, G.H.; Song, J.S.; et al. CDD/SPARCLE: The conserved domain database in 2020. Nucleic Acids Res. 2020, 48, D265–D268. [Google Scholar] [CrossRef]
- Tamura, K.; Stecher, G.; Kumar, S. MEGA11: Molecular evolutionary genetics analysis version 11. Mol. Biol. Evol. 2021, 38, 3022–3027. [Google Scholar] [CrossRef] [PubMed]
- Wang, Y.; Tang, H.; DeBarry, J.D.; Tan, X.; Li, J.; Wang, X.; Lee, T.-H.; Jin, H.; Marler, B.; Guo, H.; et al. MCScanX: A toolkit for detection and evolutionary analysis of gene synteny and collinearity. Nucleic Acids Res. 2012, 40, e49. [Google Scholar] [CrossRef] [PubMed]
- Bailey, T.L.; Williams, N.; Misleh, C.; Li, W.W. MEME: Discovering and analyzing DNA and protein sequence motifs. Nucleic Acids Res. 2006, 34, W369–W373. [Google Scholar] [CrossRef] [PubMed]
- Tian, R.; Yang, Y.; Chen, M. Genome-wide survey of the amino acid transporter gene family in wheat (Triticum aestivum L.): Identification, expression analysis and response to abiotic stress. Int. J. Biol. Macromol. 2020, 162, 1372–1387. [Google Scholar] [CrossRef] [PubMed]
- Wu, Q.; Chen, Y.; Zou, W.; Pan, Y.-B.; Lin, P.; Xu, L.; Grisham, M.P.; Ding, Q.; Su, Y.; Que, Y. Genome-wide characterization of sugarcane catalase gene family identifies a ScCAT1 gene associated disease resistance. Int. J. Biol. Macromol. 2023, 232, 123398. [Google Scholar] [CrossRef] [PubMed]
- Lescot, M.; Déhais, P.; Thijs, G.; Marchal, K.; Moreau, Y.; Van de Peer, Y.; Rouzé, P.; Rombauts, S. PlantCARE, a database of plant cis-acting regulatory elements and a portal to tools for in silico analysis of promoter sequences. Nucleic Acids Res. 2002, 30, 325–327. [Google Scholar] [CrossRef] [PubMed]
- Hao, Q.N.; Zhou, X.A.; Sha, A.H.; Wang, C.; Zhou, R.; Chen, S.L. Identification of genes associated with nitrogen-use efficiency by genome-wide transcriptional analysis of two soybean genotypes. BMC Genom. 2011, 12, 525. [Google Scholar] [CrossRef]
- Livak, K.J.; Schmittgen, T.D. Analysis of relative gene expression data using real-time quantitative PCR and the 2−ΔΔCT method. Methods 2001, 25, 402–408. [Google Scholar] [CrossRef]
- Qian, B.; Soyer, O.S.; Neubig, R.R.; Goldstein, R.A. Depicting a protein’s two faces: GPCR classification by phylogenetic tree-based HMMs. Febs Lett. 2003, 554, 95–99. [Google Scholar] [CrossRef]
- Fan, B.; Liu, M.X.; Li, H.J.; Zhang, X.; Wang, X.M.; Cui, X.Y. Bioinformatics analysis of AAP gene family in Arabidopsis thaliana. Chem. Life 2016, 36, 372–378. [Google Scholar]
- Zhao, Y.; Xu, Y.; Wang, Z.; Zhang, J.; Chen, X.; Li, Z.; Li, Z.; Jin, L.; Wei, P.; Zhang, L.; et al. Genome-wide identification and characterization of an amino acid permease gene family in Nicotiana tabacum. RSC Adv. 2017, 7, 38081–38090. [Google Scholar] [CrossRef]
- Zhou, T.; Yue, C.-P.; Huang, J.-Y.; Cui, J.-Q.; Liu, Y.; Wang, W.-M.; Tian, C.; Hua, Y.-P. Genome-wide identification of the amino acid permease genes and molecular characterization of their transcriptional responses to various nutrient stresses in allotetraploid rapeseed. BMC Plant Biol. 2020, 20, 151. [Google Scholar] [CrossRef] [PubMed]
- Schmutz, J.; Cannon, S.B.; Schlueter, J.; Ma, J.; Mitros, T.; Nelson, W.; Hyten, D.L.; Song, Q.; Thelen, J.J.; Cheng, J.; et al. Genome sequence of the palaeopolyploid soybean. Nature 2010, 463, 178–183. [Google Scholar] [CrossRef] [PubMed]
- Wang, Y.P.; Wang, X.Y.; Paterson, A.H. Genome and gene duplications and gene expression divergence: A view from plants. Year Evol. Biol. 2012, 1256, 1–14. [Google Scholar] [CrossRef] [PubMed]
- Juretic, N.; Hoen, D.R.; Huynh, M.L.; Harrison, P.M.; Bureau, T.E. The evolutionary fate of MULE-mediated duplications of host gene fragments in rice. Genome Res. 2005, 15, 1292–1297. [Google Scholar] [CrossRef] [PubMed]
- Wittkopp, P.J.; Kalay, G. Cis-regulatory elements: Molecular mechanisms and evolutionary processes underlying divergence. Nat. Rev. Genet. 2012, 13, 59–69. [Google Scholar] [CrossRef] [PubMed]
- Aloo, B.N.; Dessureault-Rompré, J.; Tripathi, V.; Nyongesa, B.O.; Were, B.A. Signaling and crosstalk of rhizobacterial and plant hormones that mediate abiotic stress tolerance in plants. Front. Microbiol. 2023, 14, 1171104. [Google Scholar] [CrossRef] [PubMed]
- Perchlik, M.; Foster, J.; Tegeder, M. Different and overlapping functions of Arabidopsis LHT6 and AAP1 transporters in root amino acid uptake. J. Exp. Bot. 2014, 65, 5193–5204. [Google Scholar] [CrossRef] [PubMed]
- Villao-Uzho, L.; Chávez-Navarrete, T.; Pacheco-Coello, R.; Sánchez-Timm, E.; Santos-Ordóñez, E. Plant promoters: Their identification, characterization, and role in gene regulation. Genes 2023, 14, 1226. [Google Scholar] [CrossRef]
- Ruan, W.; Guo, M.; Cai, L.; Hu, H.; Li, C.; Liu, Y.; Wu, Z.; Mao, C.; Yi, K.; Wu, P.; et al. Genetic manipulation of a high-affinity PHR1 target cis-element to improve phosphorous uptake in Oryza sativa L. Plant Mol. Biol. 2015, 87, 429–440. [Google Scholar] [CrossRef]
- Karmann, J.; Müller, B.; Hammes, U.Z. The long and winding road: Transport pathways for amino acids in seeds. Plant Reprod. 2018, 31, 253–261. [Google Scholar] [CrossRef] [PubMed]
- Li, M.; Cao, L.; Mwimba, M.; Zhou, Y.; Li, L.; Zhou, M.; Schnable, P.S.; O’rourke, J.A.; Dong, X.; Wang, W. Comprehensive mapping of abiotic stress inputs into the soybean circadian clock. Proc. Natl. Acad. Sci. USA 2019, 116, 23840–23849. [Google Scholar] [CrossRef] [PubMed]
- Miyake, K.; Ito, T.; Senda, M.; Ishikawa, R.; Harada, T.; Niizeki, M.; Akada, S. Isolation of a subfamily of genes for R2R3-MYB transcription factors showing up-regulated expression under nitrogen nutrient-limited conditions. Plant Mol. Biol. 2003, 53, 237–245. [Google Scholar] [CrossRef] [PubMed]
- Ge, L.; Dou, Y.; Li, M.; Qu, P.; He, Z.; Liu, Y.; Xu, Z.; Chen, J.; Chen, M.; Ma, Y. SiMYB3 in Foxtail Millet (Setaria italica) confers tolerance to low-nitrogen stress by regulating root growth in transgenic plants. Int. J. Mol. Sci. 2019, 20, 5741. [Google Scholar] [CrossRef] [PubMed]
- Ma, R.; Yang, S.; Liu, Y.; Sun, X.; Wang, W.; Zheng, C. An R2R3-MYB transcription factor CmMYB42 improves low-nitrogen stress tolerance in Chrysanthemum. J. Plant Growth Regul. 2023, 42, 5600–5614. [Google Scholar] [CrossRef]
- Nezamivand-Chegini, M.; Metzger, S.; Moghadam, A.; Tahmasebi, A.; Koprivova, A.; Eshghi, S.; Mohammadi-Dehchesmeh, M.; Kopriva, S.; Niazi, A.; Ebrahimie, E. Integration of transcriptomic and metabolomic analyses provides insights into response mechanisms to nitrogen and phosphorus deficiencies in soybean. Plant Sci. 2023, 326, 111498. [Google Scholar] [CrossRef] [PubMed]
- Garneau, M.G.; Lu, M.-Z.; Grant, J.; Tegeder, M. Role of source-to-sink transport of methionine in establishing seed protein quantity and quality in legumes. Plant physiology 2021, 187, 2134–2155. [Google Scholar] [CrossRef]
- Huang, Y.; Wang, H.; Zhu, Y.; Huang, X.; Li, S.; Wu, X.; Zhao, Y.; Bao, Z.; Qin, L.; Jin, Y.; et al. THP9 enhances seed protein content and nitrogen-use efficiency in maize. Nature 2022, 612, 292–300. [Google Scholar] [CrossRef]
- Liu, W.; Sun, Q.; Wang, K.; Du, Q.; Li, W.X. Nitrogen Limitation Adaptation (NLA) is involved in source-to-sink remobilization of nitrate by mediating the degradation of NRT1.7 in Arabidopsis. New Phytol. 2017, 214, 734–744. [Google Scholar] [CrossRef]
- Fernie, A.R.; Bachem, C.W.; Helariutta, Y.; Neuhaus, H.E.; Prat, S.; Ruan, Y.L.; Stitt, M.; Sweetlove, L.J.; Tegeder, M.; Wahl, V.; et al. Synchronization of developmental, molecular and metabolic aspects of source–sink interactions. Nat. Plants 2020, 6, 55–66. [Google Scholar] [CrossRef]
- Guan, M.; Møller, I.S.; Schjoerring, J.K. Two cytosolic glutamine synthetase isoforms play specific roles for seed germination and seed yield structure in Arabidopsis. J. Exp. Bot. 2015, 66, 203–212. [Google Scholar] [CrossRef]








| Gene Name | Gene ID | Number of Amino Acids | Molecular Weight (kDa) | Theoretical pI | Instability Index | Grand Average of Hydropathicity | Arabidopsis Orthologs |
|---|---|---|---|---|---|---|---|
| GmAAP1 | Glyma.02G190100 | 109 | 12.04 | 5.18 | 44.25 | 0.48 | AtAAP3 |
| GmAAP2 | Glyma.02G303500 | 461 | 51.13 | 8.83 | 36.96 | 0.48 | AtAAP7 |
| GmAAP3 | Glyma.02G303700 | 477 | 52.17 | 6.82 | 32.81 | 0.50 | AtAAP7 |
| GmAAP4 | Glyma.04G086600 | 471 | 51.63 | 9.35 | 35.87 | 0.54 | AtAAP8 |
| GmAAP5 | Glyma.04G088200 | 479 | 53.29 | 8.93 | 34.04 | 0.35 | AtAAP6 |
| GmAAP6 | Glyma.04G209100 | 487 | 53.82 | 6.31 | 34.67 | 0.48 | AtAAP2 |
| GmAAP7 | Glyma.04G209200 | 486 | 53.29 | 8.76 | 37.46 | 0.39 | AtAAP3 |
| GmAAP8 | Glyma.04G246400 | 487 | 53.61 | 8.39 | 32.03 | 0.38 | AtAAP3 |
| GmAAP9 | Glyma.05G194600 | 484 | 53.15 | 8.91 | 39.18 | 0.43 | AtAAP2 |
| GmAAP10 | Glyma.06G088200 | 470 | 51.84 | 9.24 | 33.45 | 0.56 | AtAAP1 |
| GmAAP11 | Glyma.06G088300 | 471 | 51.57 | 9.29 | 35.34 | 0.53 | AtAAP8 |
| GmAAP12 | Glyma.06G090200 | 479 | 53.32 | 8.95 | 32.80 | 0.34 | AtAAP6 |
| GmAAP13 | Glyma.06G116400 | 487 | 53.56 | 8.39 | 33.22 | 0.40 | AtAAP3 |
| GmAAP14 | Glyma.06G156600 | 469 | 51.40 | 8.65 | 35.12 | 0.45 | AtAAP3 |
| GmAAP15 | Glyma.06G156700 | 531 | 58.47 | 6.69 | 38.51 | 0.56 | AtAAP2 |
| GmAAP16 | Glyma.08G002400 | 425 | 46.86 | 9.00 | 34.93 | 0.35 | AtAAP2 |
| GmAAP17 | Glyma.08G336600 | 327 | 36.37 | 5.95 | 38.01 | 0.41 | AtAAP7 |
| GmAAP18 | Glyma.08G336800 | 461 | 51.00 | 8.94 | 33.25 | 0.50 | AtAAP7 |
| GmAAP19 | Glyma.10G255300 | 462 | 50.75 | 9.06 | 29.35 | 0.45 | AtAAP6 |
| GmAAP20 | Glyma.11G107000 | 513 | 56.98 | 9.27 | 36.80 | 0.37 | AtAAP2 |
| GmAAP21 | Glyma.12G032000 | 513 | 57.05 | 9.32 | 34.54 | 0.39 | AtAAP2 |
| GmAAP22 | Glyma.13G031600 | 479 | 52.73 | 8.79 | 31.99 | 0.46 | AtAAP3 |
| GmAAP23 | Glyma.14G010100 | 449 | 49.20 | 7.65 | 33.07 | 0.57 | AtAAP7 |
| GmAAP24 | Glyma.14G010300 | 378 | 41.81 | 8.73 | 40.96 | 0.39 | AtAAP7 |
| GmAAP25 | Glyma.14G144200 | 472 | 52.00 | 9.56 | 45.58 | 0.55 | AtAAP8 |
| GmAAP26 | Glyma.14G144400 | 176 | 19.77 | 6.71 | 43.41 | 0.55 | AtAAP8 |
| GmAAP27 | Glyma.14G144700 | 460 | 50.27 | 9.00 | 36.94 | 0.65 | AtAAP8 |
| GmAAP28 | Glyma.14G153500 | 479 | 52.57 | 8.74 | 33.74 | 0.47 | AtAAP3 |
| GmAAP29 | Glyma.17G192000 | 470 | 52.04 | 8.77 | 31.15 | 0.42 | AtAAP6 |
| GmAAP30 | Glyma.17G192500 | 469 | 51.50 | 9.53 | 38.38 | 0.50 | AtAAP8 |
| GmAAP31 | Glyma.17G212800 | 237 | 25.66 | 7.93 | 35.44 | 0.60 | AtAAP7 |
| GmAAP32 | Glyma.18G071700 | 462 | 50.59 | 5.76 | 34.23 | 0.49 | AtAAP7 |
| GmAAP33 | Glyma.18G071800 | 461 | 50.82 | 9.01 | 36.90 | 0.49 | AtAAP7 |
| GmAAP34 | Glyma.18G071900 | 461 | 50.84 | 8.99 | 32.97 | 0.48 | AtAAP7 |
| GmAAP35 | Glyma.18G136700 | 101 | 11.13 | 5.05 | 24.49 | 0.71 | AtAAP3 |
| GmAAP36 | Glyma.19G054300 | 306 | 34.20 | 8.88 | 36.80 | 0.52 | AtAAP7 |
| Motifs | Sequences | Domain |
|---|---|---|
| 1 | JEIQDTJKSPPPENKTMKKASLISIAVTTFFYLLCGCFGYAAFGBDTPGN | Aa_trans |
| 2 | SNPYMILFGIVZILLSQIPBFHNLWWLSIVAAIMSFTYSFIGLGLGIAKV | Aa_trans |
| 3 | GFGFYEPYWLIDIANACIVIHLVGAYQVYSQPJFAFVEKWASKRWPBSDF | Aa_trans |
| 4 | YTSNLLADCYRTPDPVTGKRNYTYMDAVRSYLG | |
| 5 | PFFNDILGLLGAJGFWPLTVYFPVEMYISQKKIPKWSSKWI | Aa_trans |
| 6 | TASAHIITAVIGSGVLSLAWAIAQLGWIAGPAVM | Aa_trans |
| 7 | GLVQYJNLYGVAIGYTITASISMMAIKRSNCY | |
| 8 | GTVTEAEKVWRVFQALGBIAFAYSYSTIL | |
| 9 | IPGFPPYNLNLFRLVWRTIYVILTTVIAM | |
| 10 | QQSGSKCYDDDGRLKRTGT | |
| 11 | LQILSFACFJVSLAAAVGSIAGIVLDLKK | |
| 12 | HKSGHEAPCKF | |
| 13 | ENGRFKGSLTG | |
| 14 | YKPFKTKY | |
| 15 | RSRTLPSRIHQGIIEERHDVRPYLQVEVRPNNIQTETZAMN |
| Gene Pairs | Ka | Ks | Ka/Ks |
|---|---|---|---|
| GmAAP12~GmAAP25 | 0.43 | 3.00 | 0.14 |
| GmAAP13~GmAAP14 | 0.23 | 1.60 | 0.14 |
| GmAAP13~GmAAP16 | 0.23 | 1.92 | 0.12 |
| GmAAP14~GmAAP16 | 0.20 | 0.52 | 0.38 |
| GmAAP17~GmAAP23 | 0.18 | 0.39 | 0.46 |
| GmAAP17~GmAAP32 | 0.03 | 0.08 | 0.35 |
| GmAAP2~GmAAP32 | 0.32 | 1.31 | 0.25 |
| GmAAP2~GmAAP17 | 0.30 | 1.23 | 0.24 |
| GmAAP20~GmAAP21 | 0.01 | 0.08 | 0.14 |
| GmAAP23~GmAAP32 | 0.19 | 0.50 | 0.37 |
| GmAAP25~GmAAP29 | 0.44 | 2.30 | 0.19 |
| GmAAP4~GmAAP29 | 0.38 | 1.94 | 0.20 |
| GmAAP5~GmAAP12 | 0.01 | 0.13 | 0.05 |
| GmAAP5~GmAAP25 | 0.43 | 2.89 | 0.15 |
| GmAAP6~GmAAP8 | 0.24 | 1.35 | 0.18 |
| GmAAP6~GmAAP13 | 0.23 | 1.69 | 0.14 |
| GmAAP6~GmAAP9 | 0.16 | 0.52 | 0.31 |
| GmAAP6~GmAAP14 | 0.16 | 0.43 | 0.38 |
| GmAAP6~GmAAP16 | 0.18 | 0.47 | 0.39 |
| GmAAP8~GmAAP9 | 0.21 | 1.50 | 0.14 |
| GmAAP8~GmAAP14 | 0.24 | 1.31 | 0.18 |
| GmAAP8~GmAAP13 | 0.02 | 0.10 | 0.24 |
| GmAAP8~GmAAP16 | 0.25 | 1.63 | 0.15 |
| GmAAP9~GmAAP13 | 0.21 | 1.80 | 0.12 |
| GmAAP9~GmAAP16 | 0.03 | 0.11 | 0.28 |
| GmAAP9~GmAAP14 | 0.17 | 0.61 | 0.28 |
Disclaimer/Publisher’s Note: The statements, opinions and data contained in all publications are solely those of the individual author(s) and contributor(s) and not of MDPI and/or the editor(s). MDPI and/or the editor(s) disclaim responsibility for any injury to people or property resulting from any ideas, methods, instructions or products referred to in the content. |
© 2023 by the authors. Licensee MDPI, Basel, Switzerland. This article is an open access article distributed under the terms and conditions of the Creative Commons Attribution (CC BY) license (https://creativecommons.org/licenses/by/4.0/).
Share and Cite
Zhang, Y.; Wang, L.; Song, B.-H.; Zhang, D.; Zhang, H. Genome-Wide Identification, Characterization, and Expression Analysis of the Amino Acid Permease Gene Family in Soybean. Agronomy 2024, 14, 52. https://doi.org/10.3390/agronomy14010052
Zhang Y, Wang L, Song B-H, Zhang D, Zhang H. Genome-Wide Identification, Characterization, and Expression Analysis of the Amino Acid Permease Gene Family in Soybean. Agronomy. 2024; 14(1):52. https://doi.org/10.3390/agronomy14010052
Chicago/Turabian StyleZhang, Yuan, Le Wang, Bao-Hua Song, Dan Zhang, and Hengyou Zhang. 2024. "Genome-Wide Identification, Characterization, and Expression Analysis of the Amino Acid Permease Gene Family in Soybean" Agronomy 14, no. 1: 52. https://doi.org/10.3390/agronomy14010052
APA StyleZhang, Y., Wang, L., Song, B.-H., Zhang, D., & Zhang, H. (2024). Genome-Wide Identification, Characterization, and Expression Analysis of the Amino Acid Permease Gene Family in Soybean. Agronomy, 14(1), 52. https://doi.org/10.3390/agronomy14010052

