Studying the Effect of Dense Planting on the Mechanism of Flower Abscission in Soybean through Combined Transcriptome-Metabolome Analysis
Abstract
:1. Introduction
2. Materials and Methods
2.1. Plant Materials and Growth Conditions
2.2. Investigation and Statistics of Flowers Based on Their Flowering Stages
2.3. Yield and Yield Components
2.4. RNA-Seq Analysis
2.5. Quantitative Real-Time PCR (qRT-PCR) Analysis
2.6. Metabolomic Assay
2.7. Statistical Analysis
3. Results
3.1. Effects of Planting Density on the Flower Number and Flower Abscission Rate in Soybean
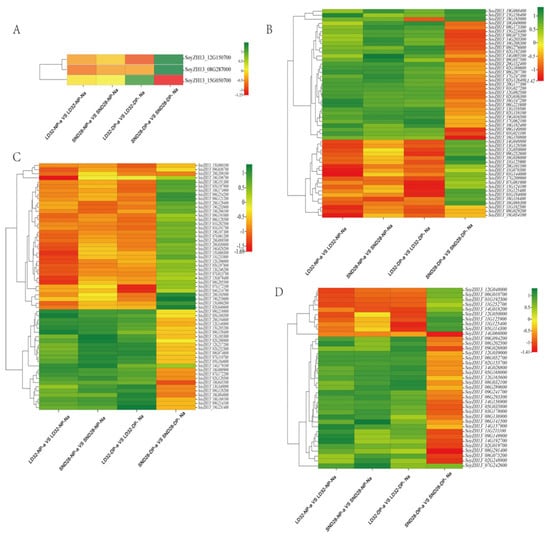
3.2. Transcriptome Differences and Enrichment Analysis
3.3. Pathways Associated with Flower Pod Abscission and Related Differential Genes
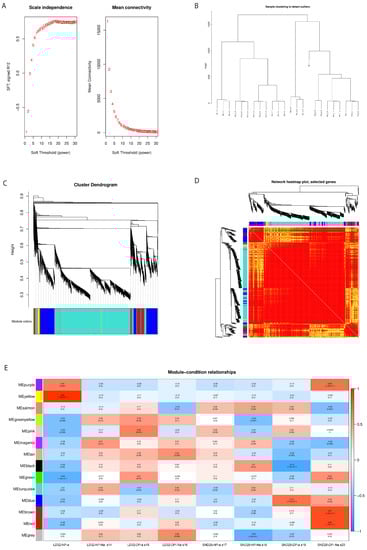
3.4. WGCNA Analysis Based on Differentially Expressed Genes
3.5. Metabolome Analysis
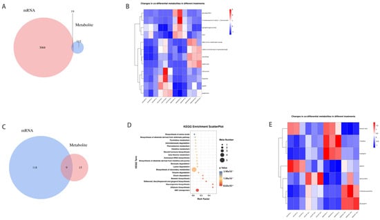
3.6. Integrative Analysis of DEGs and Differential Metabolites
3.6.1. Integrative Analysis of DEGs and Differential Metabolites under Different Planting Density Conditions
3.6.2. Integrative Analysis of DEGs and DEMs of Non-Abscised Flowers of the Two Varieties under Different Planting Densities
3.7. Validation of DEGs by qRT-PCR Analysis
3.8. HPLC-MS/MS Quantification of LD32 Floral Organ Hormones
4. Discussion
5. Conclusions
Supplementary Materials
Author Contributions
Funding
Data Availability Statement
Acknowledgments
Conflicts of Interest
References
- Dybing, C.D.; Ghiasi, H.; Paech, C. Biochemical Characterization of Soybean Ovary Growth from Anthesis to Abscission of Aborting Ovaries. Plant Physiol. 1986, 81, 1069–1074. [Google Scholar] [CrossRef] [PubMed]
- Heitholt, J.J.; Egli, D.B.; Leggett, J.E.; Mackown, C.T. Role of Assimilate and Carbon-14 Photosynthate Partitioning in Soybean Reproductive Abortion. Crop Sci. 1986, 26, 999–1004. [Google Scholar] [CrossRef]
- Schaik, P.H.V.; Probst, A.H. Effects of Some Environmental Factors on Flower Production and Reproductive Efficiency in Soybeans. Agron. J. 1958, 50, 810–816. [Google Scholar] [CrossRef]
- Cui, W.; Song, Q.; Zuo, B.; Han, Q.; Jia, Z. Effects of Gibberellin (GA4+7) in Grain Filling, Hormonal Behavior, and Antioxidants in High-Density Maize (Zea mays L.). Plants 2020, 9, 978. [Google Scholar] [CrossRef] [PubMed]
- Liu, B.; Liu, X.; Wang, C.; Jin, J.; Herbert, S.J.; Hashemi, M. Responses of soybean yield and yield components to light enrichment and planting density. Int. J. Plant Prod. 2010, 4, 1–10. [Google Scholar]
- Board, J.E.; Harville, B.G. Soybean Yield Component Responses to a Light Interception Gradient during the Reproductive Period. Crop Sci. 1993, 33, 772–777. [Google Scholar] [CrossRef]
- Liu, B.; Wang, C.; Jin, J.; Liu, J.D.; Zhang, Q.Y.; Liu, X.B. Effects of Light Enrichment and Shade during Reproductive Stage on Yield and Yield Components in Soybean. Soy. Sci. 2008, 27, 764–772. [Google Scholar]
- Ghiasi, H.; Dybing, C.P.D. Free amino Acid content and metabolic activities of setting and aborting soybean ovaries. Plant Physiol. 1987, 85, 91–95. [Google Scholar] [CrossRef]
- Angotti, J.J. Effects of Planting Date and Maturity Group on Reproductive Growth and Disease Incidence of Soybeans in Southeast Missouri; Arkansas State University: Jonesboro, AR, USA, 2012. [Google Scholar]
- Zhang, J.; Zhou, T.; Jia, K. Formation and Space-time Distribution of Flowers and Pods for Super-high-yielding Soybeans. Soybean Sci. 2012, 5, 12. [Google Scholar]
- Aggarwal, S.K.; Singh, A.; Choudhary, M.; Kumar, A.; Rakshit, S.; Kumar, P.; Bohra, A.; Varshney, R.K. Pangenomics in Microbial and Crop Research: Progress, Applications, and Perspectives. Genes 2022, 13, 598. [Google Scholar] [CrossRef]
- Shoaib, M.; Yang, W.; Shan, Q.; Sajjad, M.; Zhang, A. Genome-wide identification and expression analysis of new cytokinin metabolic genes in bread wheat (Triticum aestivum L.). PeerJ 2019, 7, e6300. [Google Scholar] [CrossRef] [PubMed]
- Nguyen, H.N.; Kambhampati, S.; Kisiala, A.; Seegobin, M.; Emery, R.J.N. The soybean (Glycine max L.) cytokinin oxidase/dehydrogenase multigene family; identification of natural variations for altered cytokinin content and seed yield. Plant Direct 2020, 5, e00308. [Google Scholar] [CrossRef]
- Liu, P.; Zhang, C.; Ma, J.-Q.; Zhang, L.-Y.; Yang, B.; Tang, X.-Y.; Huang, L.; Zhou, X.-T.; Lu, K.; Li, J.-N. Genome-Wide Identification and Expression Profiling of Cytokinin Oxidase/Dehydrogenase (CKX) Genes Reveal Likely Roles in Pod Development and Stress Responses in Oilseed Rape (Brassica napus L.). Genes 2018, 9, 168. [Google Scholar] [CrossRef]
- Kurakawa, T.; Ueda, N.; Maekawa, M.; Kobayashi, K.; Kojima, M.; Nagato, Y.; Sakakibara, H.; Kyozuka, J. Direct control of shoot meristem activity by a cytokinin-activating enzyme. Nature 2007, 445, 652–655. [Google Scholar] [CrossRef]
- Tamas, I.A.; Wallace, D.H.; Ludford, P.M.; Ozbun, J.L. Effect of Older Fruits on Abortion and Abscisic Acid Concentration of Younger Fruits in Phaseolus vulgaris L. Plant Physiol. 1979, 64, 620–622. [Google Scholar] [CrossRef] [PubMed]
- Kim, J. Behavior. Four shades of detachment: Regulation of floral organ abscission. Plant Signal. Behav. 2014, 9, e976154. [Google Scholar] [CrossRef] [PubMed]
- Atkins, C.A.; Pigeaire, A. Application of cytokinins to flowers to increase pod set in Lupinus angustifolius L. Aust. J. Agric. Res. 1993, 44, 1799–1819. [Google Scholar] [CrossRef]
- Pigeaire, A.; Atkins, C.A. Effect of cytokinin application to flowers on pod set in Lupinus angustifolius L. Aust. J. Agric. Res. 1992. [Google Scholar]
- Miyawaki, K.; Tarkowski, P.; Matsumoto-Kitano, M.; Kato, T.; Sato, S.; Tarkowska, D.; Tabata, S.; Sandberg, G.; Kakimoto, T. Roles of Arabidopsis ATP/ADP isopentenyltransferases and tRNA isopentenyltransferases in cytokinin biosynthesis. Proc. Natl. Acad. Sci. USA 2006, 103, 16598–16603. [Google Scholar] [CrossRef]
- Nonokawa, K.; Nakajima, T.; Nakamura, T.; Kokubun, M. Effect of Synthetic Cytokinin Application on Pod Setting of Individual Florets within Raceme in Soybean. Plant Prod. Sci. 2015, 15, 79–81. [Google Scholar] [CrossRef]
- Kemmerer, E.C.; Tucker, M.L. Comparative study of cellulases associated with adventitious root initiation, apical buds, and leaf, flower, and pod abscission zones in soybean. Plant Physiol. 1994, 104, 557–562. [Google Scholar] [CrossRef] [PubMed]
- Nonokawa, K.; Kokubun, M.; Nakajima, T.; Nakamura, T.; Yoshida, R. Roles of Auxin and Cytokinin in Soybean Pod Setting. Plant Prod. Sci. 2007, 10, 199–206. [Google Scholar] [CrossRef]
- Griffiths, C.A.; Sagar, R.; Geng, Y.; Primavesi, L.F.; Patel, M.K.; Passarelli, M.K.; Gilmore, I.S.; Steven, R.T.; Bunch, J.; Paul, M.J.; et al. Chemical intervention in plant sugar signalling increases yield and resilience. Nature 2016, 540, 574–578. [Google Scholar] [CrossRef] [PubMed]
- Hong, D.-F.; Ma, J.-F.; Ma, Y.; Wei, F.; Wei, X.-Y.; Wang, J.-M.; Zhang, X.-S. Study on the Property of Density Tolerance in Maize. J. Maize Sci. 2019. [Google Scholar] [CrossRef]
- Potts, S. Identification of QTL and Candidate Genes for Plant Density Tolerance in Maize. Doctoral Dissertation, University of Illinois at Urbana-Champaign, Urbana, IL, USA, 2014. [Google Scholar]
- Sahraeian, S.M.E.; Mohiyuddin, M.; Sebra, R.; Tilgner, H.; Afshar, P.T.; Au, K.F.; Bani Asadi, N.; Gerstein, M.B.; Wong, W.H.; Snyder, M.P.; et al. Gaining comprehensive biological insight into the transcriptome by performing a broad-spectrum RNA-seq analysis. Nat. Commun. 2017, 8, 59. [Google Scholar] [CrossRef]
- Yi, L.; Pimentel, H.; Bray, N.L.; Pachter, L. Gene-level differential analysis at transcript-level resolution. Genome Biol. 2018, 19, 53. [Google Scholar] [CrossRef]
- Want, E.J.; O’Maille, G.; Abagyan, R.; Siuzdak, G.; Smith, C.A. XCMS: Processing Mass Spectrometry Data for Metabolite Profiling Using Nonlinear Peak Alignment, Matching, and Identification. Anal. Chem. 2006, 78, 779–787. [Google Scholar] [CrossRef]
- Wen, B.; Mei, Z.; Zeng, C.; Liu, S. metaX: A flexible and comprehensive software for processing metabolomics data. BMC Bioinform. 2017, 18, 183. [Google Scholar] [CrossRef]
- Wingler, A.; Henriques, R. Sugars and the speed of life—Metabolic signals that determine plant growth, development and death. Physiol. Plant. 2022, 174, e13656. [Google Scholar] [CrossRef]
- Marc, G.; Maia, R.; Smith, H.M. The role of auxin and sugar signaling in dominance inhibition of inflorescence growth by fruit load. Plant Physiol. 2021, 187, 1189–1201. [Google Scholar] [CrossRef]
- Horacio, P.; Martínez-Noël, G. Sucrose signaling in plants: A world yet to be explored. Plant Signal. Behav. 2013, 8, e23316. [Google Scholar] [CrossRef]
- Santiago, J.; Brandt, B.; Wildhagen, M.; Hohmann, U.; Hothorn, L.A.; Butenko, M.A.; Hothorn, M. Mechanistic insight into a peptide hormone signaling complex mediating floral organ abscission. eLife 2016, 5, e15075. [Google Scholar] [CrossRef]
- Bartrina, I.; Otto, E.; Strnad, M.; Werner, T.; Schmulling, T. Cytokinin Regulates the Activity of Reproductive Meristems, Flower Organ Size, Ovule Formation, and Thus Seed Yield in Arabidopsis thaliana. Plant Cell 2011, 23, 69–80. [Google Scholar] [CrossRef] [PubMed]
- Zhang, M.-Y.; Zong, X.-J.; Li, D.-Q. Mitogen-activated protein kinase cascade is involved in abscisic acid signal transduction in plant. Life Sci. 2010, 22, 736–742. [Google Scholar] [CrossRef]
- Manna, M.; Rengasamy, B.; Sinha, A.K. Revisiting the role of MAPK signalling pathway in plants and its manipulation for crop improvement. Plant Cell Environ. 2023, 46, 2277–2295. [Google Scholar] [CrossRef]
- Werner, T.; Motyka, V.; Laucou, V.; Smets, R.; Van Onckelen, H.; Schmülling, T. Cytokinin-Deficient Transgenic Arabidopsis Plants Show Multiple Developmental Alterations Indicating Opposite Functions of Cytokinins in the Regulation of Shoot and Root Meristem Activity. Plant Cell 2003, 15, 2532–2550. [Google Scholar] [CrossRef]
- Jameson, P.E.; Song, J. Cytokinin: A key driver of seed yield. J. Exp. Bot. 2016, 67, 593–606. [Google Scholar] [CrossRef]
- Ashikari, M.; Sakakibara, H.; Lin, S.; Yamamoto, T.; Takashi, T.; Nishimura, A.; Angeles, E.R.; Qian, Q.; Kitano, H.; Matsuoka, M. Cytokinin oxidase regulates rice grain production. Science 2005, 309, 741–745. [Google Scholar] [CrossRef]













| Sample Code | Representative Meaning |
|---|---|
| LD32-NP-a (S13) | Abscised flower of LD32 under normal planting density |
| LD32-NP-Na (S14) | Non-abscised flower of LD32 under normal planting density |
| LD32-DP-a (S15) | Abscised flower of LD32 under dense planting |
| LD32-DP-Na (S16) | Non-abscised flower of LD32 under dense planting condition |
| SND28-NP-a (S17) | Abscised flower of SND28 under normal planting density |
| SND28-NP-Na (S18) | Non-abscised flower of SND28 under normal planting density |
| SND28-DP-a (S19) | Abscised flower of SND28 under dense planting |
| SND28-DP-Na (S20) | Non-abscised flower of SND28 under dense planting |
Disclaimer/Publisher’s Note: The statements, opinions and data contained in all publications are solely those of the individual author(s) and contributor(s) and not of MDPI and/or the editor(s). MDPI and/or the editor(s) disclaim responsibility for any injury to people or property resulting from any ideas, methods, instructions or products referred to in the content. |
© 2023 by the authors. Licensee MDPI, Basel, Switzerland. This article is an open access article distributed under the terms and conditions of the Creative Commons Attribution (CC BY) license (https://creativecommons.org/licenses/by/4.0/).
Share and Cite
Wang, N.; He, D.; Sun, H.; Yao, X.; Xie, F. Studying the Effect of Dense Planting on the Mechanism of Flower Abscission in Soybean through Combined Transcriptome-Metabolome Analysis. Agronomy 2023, 13, 2561. https://doi.org/10.3390/agronomy13102561
Wang N, He D, Sun H, Yao X, Xie F. Studying the Effect of Dense Planting on the Mechanism of Flower Abscission in Soybean through Combined Transcriptome-Metabolome Analysis. Agronomy. 2023; 13(10):2561. https://doi.org/10.3390/agronomy13102561
Chicago/Turabian StyleWang, Nan, Dexin He, Hexiang Sun, Xingdong Yao, and Futi Xie. 2023. "Studying the Effect of Dense Planting on the Mechanism of Flower Abscission in Soybean through Combined Transcriptome-Metabolome Analysis" Agronomy 13, no. 10: 2561. https://doi.org/10.3390/agronomy13102561
APA StyleWang, N., He, D., Sun, H., Yao, X., & Xie, F. (2023). Studying the Effect of Dense Planting on the Mechanism of Flower Abscission in Soybean through Combined Transcriptome-Metabolome Analysis. Agronomy, 13(10), 2561. https://doi.org/10.3390/agronomy13102561
